S-4/A
Table of Contents

As filed with the U.S. Securities and Exchange Commission on February 12, 2025

Registration No. 333-282985

 

 

 

UNITED STATES

SECURITIES AND EXCHANGE COMMISSION

Washington, D.C. 20549

 

 

AMENDMENT NO. 4

TO

FORM S-4

REGISTRATION STATEMENT

UNDER

THE SECURITIES ACT OF 1933

 

 

NEW PLUTO GLOBAL, INC.*

(Exact name of registrant as specified in its charter)

 

 

 

Delaware   4833   99-3917985

(State or other jurisdiction of

incorporation or organization)

 

(Primary Standard Industrial

Classification Code Number)

  (I.R.S. Employer
Identification Number)

c/o Paramount Global

1515 Broadway

New York, New York 10036

(212) 258-6000

(Address, including zip code, and telephone number, including area code, of registrant’s principal executive offices)

Caryn Groce

Executive Vice President, Acting General Counsel and Secretary

Paramount Global

1515 Broadway

New York, New York 10036

(212) 258-6000

(Name, address, including zip code, and telephone number, including area code, of agent for service)

 

 

With Copies to:

 

Eric M. Swedenburg
Katherine M. Krause
Xiaohui (Hui) Lin
Katharine L. Thompson
Simpson Thacher & Bartlett LLP
425 Lexington Avenue
New York, New York 10017
(212) 455-2000
   Faiza J. Saeed
Daniel J. Cerqueira
Claudia J. Ricciardi
Cravath, Swaine & Moore LLP
Two Manhattan West
375 Ninth Avenue
New York, New York 10001
(212) 474-1000
  Stephanie Kyoko McKinnon
Skydance Media, LLC
2900 Olympic Boulevard
Santa Monica, California 90404
(424) 291-3400
  Justin G. Hamill
Bradley C. Faris
Ian Nussbaum
Max Schleusener
Latham & Watkins LLP
1271 Avenue of the Americas
New York, New York 10020
(212) 906-1200

 

 

Approximate date of commencement of proposed sale of the securities to the public: As soon as practicable after this registration statement is declared effective and upon completion of the transactions described in the enclosed information statement/prospectus.

If the securities being registered on this Form are being offered in connection with the formation of a holding company and there is compliance with General Instruction G, check the following box. ☐

If this Form is filed to register additional securities for an offering pursuant to Rule 462(b) under the Securities Act of 1933, as amended (the “Securities Act”), check the following box and list the Securities Act registration statement number of the earlier effective registration statement for the same offering. ☐

If this Form is a post-effective amendment filed pursuant to Rule 462(d) under the Securities Act, check the following box and list the Securities Act registration statement number of the earlier effective registration statement for the same offering. ☐

Indicate by check mark whether the registrant is a large accelerated filer, an accelerated filer, a non-accelerated filer, a smaller reporting company, or emerging growth company. See the definitions of “large accelerated filer,” “accelerated filer,” “smaller reporting company,” and “emerging growth company” in Rule 12b-2 of the Exchange Act.

 

Large accelerated filer      Accelerated filer  
Non-accelerated filer      Smaller reporting company  
     Emerging growth company  

If an emerging growth company, indicate by check mark if the registrant has elected not to use the extended transition period for complying with any new or revised financial accounting standards provided pursuant to Section 7(a)(2)(B) of the Securities Act. ☐

If applicable, place an X in the box to designate the appropriate rule provision relied upon in conducting this transaction:

 

Exchange Act Rule 13e-4(i) (Cross-Border Issuer Tender Offer)

    

Exchange Act Rule 14d-1(d) (Cross-Border Third-Party Tender Offer)

    

 

 

The Registrant hereby amends the Registration Statement to delay its effective date until the Registrant shall file a further amendment which specifically states that the Registration Statement shall thereafter become effective in accordance with Section 8(a) of the Securities Act or until the Registration Statement shall become effective on such date as the Commission, acting pursuant to said Section 8(a), may determine.

 

*

The registrant is currently named New Pluto Global, Inc. The registrant plans to change its name to “Paramount Skydance Corporation” following the effective date of this registration statement and completion of the transactions described in the enclosed information statement/prospectus.

 

 

 


Table of Contents

The information contained in this information statement/prospectus is not complete and may be changed. These securities may not be issued until the registration statement filed with the U.S. Securities and Exchange Commission becomes effective. This information statement/prospectus is not an offer to sell these securities and does not constitute the solicitation of an offer to buy these securities in any jurisdiction where the offer or sale of these securities is not permitted.

 

PRELIMINARY—SUBJECT TO COMPLETION

DATED FEBRUARY 12, 2025

 

 

LOGO

INFORMATION STATEMENT/PROSPECTUS AND NOTICE OF ACTION BY WRITTEN CONSENT

WE ARE NOT ASKING YOU FOR A PROXY AND YOU ARE REQUESTED NOT TO SEND US A PROXY

*********

TO THE STOCKHOLDERS OF PARAMOUNT GLOBAL

[   ], 2025

To our Stockholders:

On behalf of the Board of Directors (the “Paramount Board”) of Paramount Global, a Delaware corporation (“Paramount”), we are pleased to enclose the information statement/prospectus relating to the proposed transaction among Paramount, Skydance Media, LLC, a California limited liability company (“Skydance”), and certain affiliates of investors of Skydance.

On July 7, 2024, Paramount entered into a transaction agreement (as may be amended from time to time, the “Transaction Agreement”) with Skydance, New Pluto Global, Inc., a Delaware corporation and a wholly-owned, direct subsidiary of Paramount (“New Paramount”), Pluto Merger Sub, Inc., a Delaware corporation and a wholly-owned, direct subsidiary of New Paramount (“Paramount Merger Sub”), Pluto Merger Sub II, Inc., a Delaware corporation and a wholly-owned, direct subsidiary of New Paramount (“Paramount Merger Sub II”), Sparrow Merger Sub, LLC, a California limited liability company and a wholly-owned, direct subsidiary of New Paramount (“Skydance Merger Sub” and, together with Paramount Merger Sub and Paramount Merger Sub II, the “Merger Subs”) and the Upstream Blocker Holders (as defined in the Transaction Agreement) signatory thereto (solely with respect to certain sections of the Transaction Agreement as specified therein). In connection with the Transaction Agreement, Paramount formed New Paramount and, as direct subsidiaries of New Paramount, the Merger Subs. Subject to the terms and conditions of the Transaction Agreement, (a) on the day immediately prior to the Closing Date (as defined herein), Paramount Merger Sub will merge with and into Paramount (the “Pre-Closing Paramount Merger”), with Paramount surviving the merger, (b) on the Closing Date, Paramount Merger Sub II will merge with and into New Paramount (the “New Paramount Merger”), with New Paramount surviving the merger, (c) on the Closing Date, following the New Paramount Merger, the Upstream Blocker Holders will transfer all of the issued and outstanding equity interests in certain blocker entities to New Paramount in exchange for an allocation of the Skydance Merger Consideration (as defined herein) (the “Blocker Contribution and Exchange”) and (d) on the Closing Date, following the Blocker Contribution and Exchange, Skydance Merger Sub will merge with and into Skydance (the “Skydance Merger” and, together with the Pre-Closing Paramount Merger and the New Paramount Merger, the “Mergers”), with Skydance surviving the merger (“Surviving Skydance Entity”). We refer to the transactions contemplated by the Transaction Agreement (other than the NAI Transaction (as defined herein) but including the PIPE Transaction (as defined herein)) as the “Transactions.” As a result of the Transactions, Paramount and Skydance will become wholly-owned subsidiaries of New Paramount, which will be renamed “Paramount Skydance Corporation” immediately following the completion of the Mergers.

Upon completion of the Pre-Closing Paramount Merger on the day immediately prior to the Closing Date, (a) each share, other than any Pre-Closing Paramount Merger Cancelled Shares (as defined herein), of (i) Class A common stock, par value $0.001 per share, of Paramount (“Paramount Class A common stock”) that is issued and outstanding immediately prior to the Pre-Closing Paramount Merger Effective Time (as defined herein) will be converted automatically into the right to receive one share of Class A common stock, par value $0.001 per share, of New Paramount (“New Paramount Class A common stock”) and (ii) Class B common stock, par value


Table of Contents

$0.001 per share, of Paramount (“Paramount Class B common stock”) that is issued and outstanding immediately prior to the Pre-Closing Paramount Merger Effective Time will be converted automatically into the right to receive one share of Class B common stock, par value $0.001 per share, of New Paramount (“New Paramount Class B common stock” and, together with the New Paramount Class A common stock, “New Paramount common stock”), (b)(i) each share of Paramount Class A common stock or Paramount Class B common stock that is owned by Paramount as treasury stock or otherwise (excluding, for the avoidance of doubt, any shares of Paramount Class B common stock held by any Paramount Employee Plan (as defined in the Transaction Agreement) or trust related thereto) and (ii) each share of New Paramount common stock that is held directly by Paramount immediately prior to the Pre-Closing Paramount Merger Effective Time (as defined herein) (clauses (i) and (ii), collectively, the “Pre-Closing Paramount Merger Cancelled Shares”) will be cancelled and will cease to exist, and no consideration will be delivered in exchange therefor and (c) each share of capital stock of Paramount Merger Sub outstanding immediately prior to the Pre-Closing Paramount Merger Effective Time will be cancelled and will cease to exist, and no consideration will be delivered in exchange therefor. All shares of Paramount common stock that have been converted to shares of New Paramount common stock in the Pre-Closing Paramount Merger will automatically be cancelled and will cease to exist and no longer be outstanding as shares of Paramount common stock.

In connection with the New Paramount Merger, Paramount stockholders (other than the Specified Stockholders (as defined herein), with respect to shares of Paramount Class B common stock, and the Specified NAI Stockholders (as defined herein), with respect to shares of Paramount Class A common stock) are entitled to make an election as to the form of consideration received for their shares of Paramount common stock held immediately prior to the Pre-Closing Paramount Merger. Paramount stockholders (other than the Specified Stockholders, with respect to shares of Paramount Class B common stock, and the Specified NAI Stockholders, with respect to shares of Paramount Class A common stock) may elect to receive, in accordance with the election procedures and subject to the proration mechanism set forth in the Transaction Agreement and described herein, (a) with respect to each share of Paramount Class A common stock held by such stockholder (i) an amount of cash, without interest, equal to $23.00 (the “Class A Cash Consideration”) or (ii) 1.5333 shares of New Paramount Class B common stock (the “Class A Stock Consideration”) and (b) with respect to each share of Paramount Class B common stock held by such stockholder (i) an amount of cash, without interest, equal to $15.00 (the “Class B Cash Consideration”) or (ii) one share of New Paramount Class B common stock (the “Class B Stock Consideration”). The maximum amount of cash consideration that holders of Paramount Class B common stock will be entitled to receive pursuant to the New Paramount Merger is approximately $4.3 billion in the aggregate, and a maximum of 285,889,212 shares of Paramount Class B common stock will be entitled to receive the Class B Cash Consideration. The elections to receive Class B Cash Consideration will be prorated as necessary to ensure that these limits are not exceeded.

Upon completion of the New Paramount Merger on the Closing Date, (a) each share, other than any New Paramount Merger Cancelled Shares (as defined herein), of (i) New Paramount Class A common stock that is issued and outstanding immediately prior to the New Paramount Merger Effective Time (as defined herein) and that is held by a Specified NAI Stockholder will remain issued and outstanding as a share of New Paramount Class A common stock, (ii) New Paramount Class A common stock that is issued and outstanding immediately prior to the New Paramount Merger Effective Time that is not held by a Specified NAI Stockholder and with respect to which an election to receive Class A Cash Consideration has been properly made and not revoked or deemed revoked pursuant to the terms of the Transaction Agreement will be converted automatically into the right to receive the Class A Cash Consideration, (iii) New Paramount Class A common stock that is issued and outstanding immediately prior to the New Paramount Merger Effective Time that is not held by a Specified NAI Stockholder and with respect to which (A) an election to receive Class A Stock Consideration has been properly made and not revoked or deemed revoked pursuant to the terms of the Transaction Agreement or (B) neither an election to receive Class A Cash Consideration nor an election to receive Class A Stock Consideration has been made will be converted automatically into the right to receive the Class A Stock Consideration, (iv) New Paramount Class B common stock that is issued and outstanding immediately prior to the New Paramount Merger Effective Time and that is held by a Specified Stockholder or a PIPE Equity Investor (as defined herein) will remain issued and outstanding as one share of New Paramount Class B common stock, (v) New Paramount Class B common stock that is issued and outstanding immediately prior to the New Paramount Merger Effective


Table of Contents

Time that is not held by a Specified Stockholder or a PIPE Equity Investor and with respect to which an election to receive Class B Cash Consideration has been properly made and not revoked or deemed revoked pursuant to the terms of the Transaction Agreement will, subject to the proration mechanism described herein, be converted automatically into the right to receive the Class B Cash Consideration, and (vi) New Paramount Class B common stock that is issued and outstanding immediately prior to the New Paramount Merger Effective Time that is not held by a Specified Stockholder or a PIPE Equity Investor and with respect to which (A) an election to receive the Class B Stock Consideration has been properly made and not revoked or deemed revoked pursuant to the terms of the Transaction Agreement or (B) neither an election to receive Class B Cash Consideration nor an election to receive Class B Stock Consideration has been made will remain issued and outstanding as one share of New Paramount Class B common stock, (b) each share of New Paramount common stock that is held directly or indirectly by Skydance or any wholly-owned subsidiary of Skydance (the “New Paramount Merger Cancelled Shares”) will be cancelled and will cease to exist, and no consideration will be delivered in exchange therefor and (c) each share of capital stock of Paramount Merger Sub II outstanding immediately prior to the New Paramount Merger Effective Time will be cancelled and will cease to exist, and no consideration will be delivered in exchange therefor. All shares of New Paramount common stock that have converted into the right to receive the applicable merger consideration in connection with the New Paramount Merger (other than, subject to the proration mechanism described herein, pursuant to clauses (a)(i), (a)(iv) or (a)(vi) above) will cease to exist and no longer be outstanding. Paramount Class A common stock currently trades on the Nasdaq Stock Market LLC (“Nasdaq”) under the ticker symbol “PARAA,” and Paramount Class B common stock currently trades on Nasdaq under the ticker symbol “PARA.” On July 1, 2024, which was the last trading day prior to renewed market speculation regarding the Transactions, the closing price of Paramount Class A common stock was $17.92 per share, and the closing price of Paramount Class B common stock was $10.14 per share. As a result of the Transactions, (i) former holders of Paramount common stock (other than the Specified NAI Stockholders) that have made or are deemed to have made stock elections or whose cash elections are subject to proration will own shares of New Paramount Class B common stock, which are expected to be listed for trading on Nasdaq under the ticker symbol “PARA,” and will not own shares of New Paramount Class A common stock and (ii) National Amusements, Inc., a Maryland corporation (“NAI”), and its applicable subsidiaries will hold shares of New Paramount Class B common stock and 100% of the New Paramount Class A common stock (which is not expected to be listed for trading on a stock exchange).

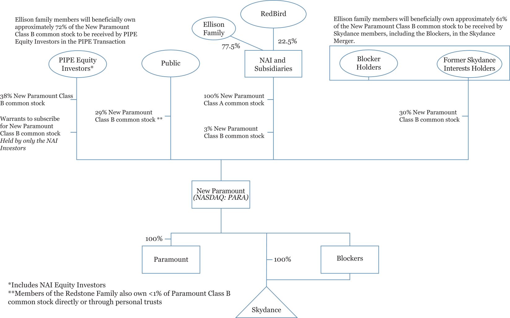
Holders of New Paramount Class A common stock following the Closing will be entitled to one vote per share with respect to all matters on which the holders of New Paramount common stock are entitled to vote. Holders of New Paramount Class B common stock will not have any voting rights, except as required by applicable law. As a result, all matters submitted to stockholders of New Paramount will be decided by the vote of holders of New Paramount Class A common stock, except as required by applicable law. Entities controlled by the Ellison family will hold approximately 77.5% of the New Paramount Class A common stock indirectly through their collective approximate 77.5% ownership interest in NAI. As a result, New Paramount will be a “controlled company” within the meaning of the Nasdaq corporate governance standards and, therefore, New Paramount will be permitted to, and intends to, elect not to comply with certain corporate governance requirements of Nasdaq. For so long as New Paramount remains a “controlled company,” it may, at any time and from time to time, utilize any or all of the applicable governance exemptions available under Nasdaq rules to controlled companies. Accordingly, holders of New Paramount common stock will not have the same protections afforded to stockholders of companies that are subject to all of Nasdaq’s rules and corporate governance standards, and the ability of New Paramount’s independent directors to influence its business policies and affairs may be reduced. See the section entitled “Risk Factors—Risks Relating to New Paramount After Completion of the Transactions—Risks Relating to New Paramount’s Organization and Structure—New Paramount will be exempt from certain corporate governance requirements since it will be a ‘controlled company’ within the meaning of Nasdaq rules, and as a result its stockholders will not have the protections afforded by these corporate governance requirements” beginning on page 82 of this information statement/prospectus.

Upon completion of the Skydance Merger on the Closing Date, (a) each Skydance Membership Unit (as defined herein) that is issued and outstanding immediately prior to the Skydance Merger Effective Time (as defined herein) (other than any Skydance Membership Unit that is held, directly or indirectly, by New Paramount or Skydance) will be converted automatically into the right to receive the applicable portion of 316,666,667


Table of Contents

shares of New Paramount Class B common stock as determined in accordance with the Transaction Agreement and the Skydance LLC Agreement (as defined herein), (b) each Skydance Membership Unit that is issued and outstanding immediately prior to the Skydance Merger Effective Time that is held, directly or indirectly, by New Paramount or Skydance will remain as outstanding limited liability company interests in the Surviving Skydance Entity and (c) all of the limited liability company interests of Skydance Merger Sub outstanding immediately prior to the Skydance Merger Effective Time will be converted automatically into an equivalent number of limited liability company interests of the Surviving Skydance Entity with the same rights, powers and privileges as the limited liability company interests so converted. We refer to the date of the closing of the New Paramount Merger, the Blocker Contribution and Exchange and the Skydance Merger as the “Closing Date.”

Concurrently with the execution of the Transaction Agreement, (a) the PIPE Equity Investors entered into subscription agreements (the “Subscription Agreements”) providing for a private placement investment in an aggregate amount of up to $6.0 billion in exchange for receiving (i) up to an aggregate amount of 400 million shares of New Paramount Class B common stock, subject to ratable reduction in accordance with the terms of the Subscription Agreements, for a purchase price of $15.00 per share (less an aggregate subscription discount of 1.875% of such PIPE Equity Investor’s Pro Rata Share (as defined in the Subscription Agreements) of the primary gross proceeds (as defined herein)) and (ii) in the case of the NAI Equity Investors (as defined herein), an aggregate number of 200 million warrants, each to subscribe for one share of New Paramount Class B common stock per warrant at an initial exercise price of $30.50 per share, with such underlying stock and exercise price subject to customary anti-dilution adjustments, and with an expiration date that is five years from the date of issuance of such warrants, in each case, pursuant to the terms of the Subscription Agreements and (b) the NAI Equity Investors entered into a purchase and sale agreement with NAI, and the NAI Shareholders, pursuant to which the NAI Equity Investors agreed, upon the terms and subject to the conditions set forth in such agreement, to purchase all of the outstanding equity interests of NAI from such stockholders (the “NAI Transaction”). The NAI Transaction and the PIPE Transaction will occur on the Closing Date substantially contemporaneously with each other immediately prior to the completion of the New Paramount Merger. The closings of the NAI Transaction and the PIPE Transaction are each conditioned upon, among other things, the substantially concurrent consummation of the Transactions.

As of the date of this information statement/prospectus, the NAI Equity Investors and their affiliates do not hold any of the voting or other equity interests in Paramount (nor will such persons own any voting or other equity interests of Paramount prior to giving effect to the transactions described above). Immediately after giving effect to the transactions described above, Pinnacle and RedBird (each as defined herein) and their respective affiliates will, as a result of the Skydance Merger and the PIPE Transaction, own approximately 45% and 10%, respectively, of the outstanding shares of New Paramount Class B common stock (assuming all of the holders of Paramount Class A common stock (other than the Specified NAI Stockholders) elect to receive the Class A Cash Consideration and holders of Paramount Class B common stock elect to receive the Class B Cash Consideration up to the Maximum Class B Cash Share Number). Additionally, immediately following the consummation of such transactions, NAI will beneficially own (i) 100% of the outstanding shares of New Paramount Class A common stock (representing 100% of the voting interest in New Paramount) and (ii) approximately 3% of the outstanding shares of New Paramount Class B common stock. NAI will in turn be owned approximately 77.5% and 22.5%, by Pinnacle and RedBird, respectively.

At a meeting held on July 7, 2024, a special committee of the Paramount Board, comprised solely of independent directors who were not affiliated with NAI (the “Special Committee”), unanimously adopted resolutions (a) declaring that the Transaction Agreement and the Transactions are advisable and in the best interests of Paramount and its stockholders, (b) recommending that the Paramount Board approve the Transaction Agreement and the Transactions, including the Mergers, and (c) recommending that the Paramount Board recommend adoption and approval of the Transaction Agreement and the Transactions, including the Mergers, to Paramount stockholders (such recommendation, the “Special Committee Recommendation”).

At a meeting of the Paramount Board held on July 7, 2024, following the meeting of the Special Committee, the members of the Paramount Board who were present at such meeting (each of whom is unaffiliated with NAI) unanimously adopted resolutions (a) declaring that the Transaction Agreement and the Transactions are advisable and in the best interests of Paramount and its stockholders, (b) approving and declaring advisable the Transaction


Table of Contents

Agreement and the Transactions, (c) authorizing and approving the execution, delivery and performance by Paramount of the Transaction Agreement and the consummation of the Transactions upon the terms and subject to the conditions set forth in the Transaction Agreement, (d) recommending that Paramount stockholders entitled to vote adopt the Transaction Agreement (such recommendation, the “Paramount Board Recommendation”) and (e) directing that the Transaction Agreement and the Transactions, including the Mergers, be submitted to Paramount stockholders entitled to vote for adoption.

The adoption of the Transaction Agreement and, therefore, the approval of the Transactions, required the affirmative approval of a majority of the outstanding Paramount Class A common stock. On July 7, 2024, the Specified NAI Entities (as defined herein) beneficially owned approximately 77.4% of the aggregate voting power of the outstanding Paramount Class A common stock as of July 7, 2024, the record date for determining the stockholders entitled to vote in favor of adopting the Transaction Agreement and approving the Transactions. On the same date, the Specified NAI Entities delivered to Paramount a written consent (the “Written Consent”) adopting and approving the Transaction Agreement and, to the extent the consent of Paramount’s stockholders was required therefor, the Transactions. Accordingly, the delivery of the Written Consent was sufficient to adopt the Transaction Agreement and approve the Transactions on behalf of Paramount stockholders, and no further action by any Paramount stockholder is required to approve the Transactions under applicable law. Therefore, Paramount will not solicit the votes of its stockholders for the adoption or approval of the Transaction Agreement or the Transactions, by special meeting or otherwise, and you are requested not to send a proxy. In addition, you are not entitled to appraisal rights in respect of the Transactions, as further described in this information statement/prospectus.

This information statement/prospectus and notice of action by written consent is being provided to you for informational purposes only and shall be considered the notice required under Section 228(e) of the General Corporation Law of the State of Delaware.

Paramount and Skydance are not required to complete the Transactions unless a number of conditions are satisfied or waived. These conditions to the Closing (as defined herein) include, among others, (a) the absence of legal restraints that would prohibit the consummation of the Mergers or that would impose a material adverse effect on New Paramount and its subsidiaries, taken as a whole after giving effect to the Mergers, (b) the receipt of certain regulatory approvals, (c) the effectiveness of the registration statement on Form S-4, of which this information statement/prospectus forms a part, and the absence of any stop order or other proceeding that suspends or otherwise threatens such effectiveness, (d) the registration with the U.S. Securities and Exchange Commission (the “SEC”) pursuant to Section 12(b) of the Securities Exchange Act of 1934, as amended, and the rules and regulations promulgated thereunder (the “Exchange Act”), and the authorization of listing on Nasdaq, of the shares of New Paramount Class B common stock to be issued in connection with the Transactions and (e) the consummation of each of the NAI Transaction and the PIPE Transaction immediately prior to or substantially concurrent with the Closing.

Assuming timely satisfaction or waiver of the conditions to the Closing, the Transactions are expected to close in the first half of 2025. The Closing Date will be at least 20 calendar days after the mailing of the accompanying information statement/prospectus to Paramount stockholders, in accordance with Rule 14c-2(b) promulgated under the Exchange Act.

We encourage you to read this information statement/prospectus (and any documents incorporated by reference into this information statement/prospectus) carefully and in its entirety. Please pay particular attention to the section entitled “Risk Factors” beginning on page 49 of this information statement/prospectus.

On behalf of Paramount, thank you for your continued support.

George Cheeks, Chris McCarthy and Brian Robbins

Office of the Chief Executive Officer

Paramount Global


Table of Contents

Neither the SEC nor any state securities commission has approved or disapproved of the Transactions or the securities to be issued in connection therewith, passed upon the adequacy or accuracy of this information statement/prospectus or determined if this information statement/prospectus is accurate or complete. Any representation to the contrary is a criminal offense.

This information statement/prospectus is dated [    ], 2025, and is first being mailed to Paramount stockholders on [    ], 2025.


Table of Contents

REFERENCES TO ADDITIONAL INFORMATION

This information statement/prospectus incorporates important business and financial information about Paramount from other documents that Paramount has filed with the SEC and that are contained in, or incorporated by reference into, this information statement/prospectus. For a listing of documents incorporated by reference into this information statement/prospectus, see the section entitled “Where You Can Find More Information” beginning on page 336 of this information statement/prospectus. This information is available for you to review through the SEC’s website at www.sec.gov.

You may request copies of this information statement/prospectus and any of the documents incorporated by reference into this information statement/prospectus or other information concerning Paramount, without charge, by telephone or written request directed to:

Attention: Investor Relations

Paramount Global

1515 Broadway

New York, New York 10036

(212) 846-5237

If you request any such documents, Paramount will mail them to you by first class mail, or another equally prompt means, after receipt of your request. To ensure timely delivery, any request should be made no later than [   ], 2025.

ABOUT THIS INFORMATION STATEMENT/PROSPECTUS

This information statement/prospectus, which forms part of a registration statement on Form S-4 (File No. 333-282985) filed with the SEC by New Paramount, constitutes a prospectus of New Paramount under Section 5 of the Securities Act with respect to shares of New Paramount Class B common stock to be issued in connection with the Transactions.

Information contained in or incorporated by reference into this information statement/prospectus relating to Paramount and the Merger Subs has been supplied by Paramount. Information contained in this information statement/prospectus relating to Skydance and New Paramount has been supplied by Skydance. You should rely only on the information contained in or incorporated by reference into this information statement/prospectus. No person has been authorized to provide you with information that is different from what is contained in, or incorporated by reference into, this information statement/prospectus, and, if given or made by any person, such information must not be relied upon as having been authorized. This information statement/prospectus is dated [   ], 2025, and you should not assume that the information contained in this information statement/prospectus is accurate as of any date other than such date. Further, you should not assume that the information incorporated by reference into this information statement/prospectus is accurate as of any date other than the date of the incorporated document. Neither the mailing of this information statement/prospectus to stockholders of Paramount nor the issuance of New Paramount common stock in connection with the Transactions will create any implication to the contrary.

The Paramount logo, “Paramount,” “Skydance” and other registered or common law trademarks, tradenames or service marks appearing or incorporated by reference in this information statement/prospectus are the property of Paramount Global or Skydance Media, LLC, as applicable. Solely for convenience, any Paramount or Skydance trademarks, tradenames or service marks referred to in this information statement/prospectus appear without the ®, TM, and SM symbols, but those references are not intended to indicate, in any way, that Paramount or Skydance will not assert, to the fullest extent under applicable law, their rights to these trademarks, tradenames or service marks. This information statement/prospectus and the documents incorporated herein by reference may contain additional trademarks, tradenames or service marks of other companies that are the property of their respective owners and which, for convenience, appear without the ®, TM and SM symbols.

 

i


Table of Contents

TABLE OF CONTENTS

 

     Page  

CERTAIN DEFINITIONS

     1  

QUESTIONS AND ANSWERS ABOUT THE TRANSACTIONS

     8  

SUMMARY

     23  

RISK FACTORS

     49  

CAUTIONARY STATEMENT REGARDING FORWARD-LOOKING STATEMENTS

     92  

INFORMATION ABOUT PARAMOUNT, NEW PARAMOUNT AND THE MERGER SUBS

     94  

INFORMATION ABOUT SKYDANCE

     96  

THE TRANSACTIONS

     97  

SUMMARY OF THE TRANSACTION AGREEMENT

     179  

SUMMARY OF CERTAIN AGREEMENTS RELATED TO THE TRANSACTIONS

     220  

BUSINESS OF PARAMOUNT

     227  

BUSINESS OF SKYDANCE

     228  

MANAGEMENT’S DISCUSSION AND ANALYSIS OF RESULTS OF OPERATIONS AND FINANCIAL CONDITION OF PARAMOUNT

     233  

MANAGEMENT’S DISCUSSION AND ANALYSIS OF FINANCIAL CONDITION AND RESULTS OF OPERATIONS OF SKYDANCE

     234  

NEW PARAMOUNT UNAUDITED PRO FORMA CONDENSED COMBINED FINANCIAL STATEMENTS

     249  

MANAGEMENT AND DIRECTORS OF NEW PARAMOUNT AFTER COMPLETION OF THE TRANSACTIONS

     276  

CERTAIN RELATIONSHIPS AND RELATED PARTY TRANSACTIONS

     282  

CERTAIN BENEFICIAL OWNERS OF NEW PARAMOUNT VOTING COMMON STOCK

     285  

INTERESTS OF AFFILIATES IN THE TRANSACTIONS

     286  

MATERIAL UNITED STATES FEDERAL INCOME TAX CONSEQUENCES

     298  

DESCRIPTION OF NEW PARAMOUNT’S CAPITAL STOCK

     305  

COMPARISON OF STOCKHOLDER RIGHTS

     316  

NO DISSENTERS’ OR APPRAISAL RIGHTS

     332  

EXPERTS

     333  

HOUSEHOLDING OF INFORMATION STATEMENT/PROSPECTUS MATERIALS

     334  

LEGAL MATTERS

     335  

WHERE YOU CAN FIND MORE INFORMATION

     336  

CONSOLIDATED FINANCIAL STATEMENTS OF SKYDANCE MEDIA, LLC

     F-1  

Annex A Transaction Agreement

     A-1  

Annex B Form of Amended and Restated Certificate of Incorporation of Paramount Skydance Corporation

     B-1  

Annex C Form of Amended and Restated Bylaws of Paramount Skydance Corporation

     C-1  

Annex D Opinion of Centerview Partners LLC

     D-1  

Annex E Form of Subscription Agreement

     E-1  

Annex F Voting and Support Agreement

     F-1  


Table of Contents

CERTAIN DEFINITIONS

Unless otherwise indicated, each reference in this information statement/prospectus to:

A&R Bylaws” means the amended and restated bylaws of New Paramount as in effect as of the New Paramount Merger Effective Time, the form of which is attached as Annex C;

A&R Charter” means the amended and restated certificate of incorporation of New Paramount as in effect as of the New Paramount Merger Effective Time, the form of which is attached as Annex B;

affiliate” means, for purposes of the Transaction Agreement, as to any person, any other person that, directly or indirectly, controls, or is controlled by, or is under common control with, such person. For this purpose, “control” (including, with its correlative meanings, “controlled by” and “under common control with”) means the possession, directly or indirectly, of the power to direct or cause the direction of management or policies of a person, whether through the ownership of securities or partnership or other ownership interests, by contract or otherwise. Notwithstanding the foregoing, (a) except for certain purposes as described in the Transaction Agreement, Skydance and its subsidiaries will not be deemed to be affiliates of (i) any member of Skydance, (ii) any investment funds or investment vehicles affiliated with, or managed or advised by, any member of Skydance or (iii) any portfolio companies (as such term is commonly understood in the private equity industry) of any member of Skydance and (b) with respect to Paramount, “affiliate” means any person that is controlled, directly or indirectly, by Paramount;

Blocker” means the Upstream Blocker (as defined in the Transaction Agreement) with respect to any Blocker Holder;

Blocker Contribution and Exchange” means the transfer by each Upstream Blocker Holder (as defined in the Transaction Agreement) of all of the Upstream Blocker Securities held by such Upstream Blocker Holder to New Paramount, and the acquisition by New Paramount of all of the Upstream Blocker Securities held by each Upstream Blocker Holder in exchange for New Paramount Class B common stock, in each case immediately following the New Paramount Merger and immediately prior to the Skydance Merger;

Blocker Holder” means any Upstream Blocker Holder that participates in the Blocker Contribution and Exchange, excluding any Non-Participating Blocker Holder (as defined in the Transaction Agreement);

Cancelled Shares” means the Pre-Closing Paramount Merger Cancelled Shares and the New Paramount Merger Cancelled Shares;

Class A Cash Consideration” means an amount of cash, without interest, equal to $23.00;

Class A Stock Consideration” means 1.5333 shares of New Paramount Class B common stock;

Class B Cash Cap” means $4,288,338,180.00;

Class B Cash Consideration” means an amount of cash, without interest, equal to $15.00;

Class B Stock Consideration” means one share of New Paramount Class B common stock;

Closing” means, collectively, the closing of the New Paramount Merger, the Blocker Contribution and Exchange and the Skydance Merger;

Closing Date” means the date on which the Closing actually occurs;

Code” means the Internal Revenue Code of 1986, as amended;

 

1


Table of Contents

DGCL” means the General Corporation Law of the State of Delaware;

DTC” means the Depository Trust Company;

Effective Time” means the Pre-Closing Paramount Merger Effective Time, the New Paramount Merger Effective Time or the Skydance Merger Effective Time, as the context requires;

Election Deadline” means 5:00 p.m. local time (in the city in which the principal office of the exchange agent is located) on the date that is five business days prior to the good faith estimate of the Closing Date by the parties to the Transaction Agreement or such other date as may be mutually agreed to by such parties;

Exchange Act” means the Securities Exchange Act of 1934, as amended, and the rules and regulations promulgated thereunder;

Governance Agreement” means the Governance Agreement, dated as of August 13, 2019, by and among the parties listed therein;

HSR Act” means the Hart-Scott-Rodino Antitrust Improvements Act of 1976, as amended;

Merger Subs” means, collectively, Paramount Merger Sub, Paramount Merger Sub II and Skydance Merger Sub;

Mergers” means, collectively, the Pre-Closing Paramount Merger, the New Paramount Merger and the Skydance Merger;

NAI” means National Amusements, Inc., a Maryland corporation;

NAIEH” means NAI Entertainment Holdings LLC, a Delaware limited liability company and wholly-owned subsidiary of NAI;

NAI Equity Investors” means, collectively, Pinnacle and RedBird;

NAI Shareholders” means, collectively, (a) Sumner M. Redstone National Amusements Part B General Trust (also known as NA Part B General Trust), an irrevocable non-grantor trust established under a Declaration of Trust dated June 28, 2002, as amended, (b) Shari Ellin Redstone Trust, a revocable trust established under a Declaration of Trust dated October 18, 1999, and (c) Shari E. Redstone Qualified Annuity Interest Trust XIX, an irrevocable trust established under a Trust Agreement dated July 31, 2023;

NAI Stock Purchase Agreement” means the Purchase and Sale Agreement, dated as of July 7, 2024, by and among the NAI Equity Investors, NAI, the NAI Shareholders, Hikouki, LLC, a Delaware limited liability company (in its capacity as the buyers’ agent thereunder), and Neptune Agent, LLC, a Delaware limited liability company (solely in its capacity as sellers’ agent thereunder);

NAI Transaction” means the purchase by the NAI Equity Investors of all of the outstanding equity interests of NAI from the NAI Shareholders, upon the terms and subject to the conditions set forth in the NAI Stock Purchase Agreement;

Nasdaq” means The Nasdaq Stock Market LLC or any successor thereto;

New Paramount” means New Pluto Global, Inc., a Delaware corporation and currently a wholly-owned, direct subsidiary of Paramount;

New Paramount Board” means the board of directors of New Paramount;

 

2


Table of Contents

New Paramount Class A common stock” means the Class A common stock, $0.001 par value per share, of New Paramount;

New Paramount Class B common stock” means the Class B common stock, $0.001 par value per share, of New Paramount;

New Paramount common stock” means, collectively, the New Paramount Class A common stock and New Paramount Class B common stock;

New Paramount Merger” means the merger of Paramount Merger Sub II with and into New Paramount, with New Paramount surviving the merger, subject to the terms and conditions of the Transaction Agreement;

New Paramount Merger Cancelled Shares” means, collectively, each share of New Paramount common stock that is held directly or indirectly by Skydance or any wholly-owned subsidiary of Skydance;

New Paramount Merger Effective Time” means the effective time of the New Paramount Merger;

Paramount” means Paramount Global, a Delaware corporation;

Paramount Associate” means each current or former officer, employee, individual independent contractor, individual consultant, or individual manager or director of Paramount or any of its subsidiaries, excluding any talent, cast or crew engaged in connection with certain properties;

Paramount Board” means the board of directors of Paramount;

Paramount bylaws” means the amended and restated bylaws of Paramount as in effect as of the date of this information statement/prospectus;

Paramount charter” means the amended and restated certificate of incorporation of Paramount as in effect as of the date of this information statement/prospectus;

Paramount Class A common stock” means the Class A common stock, $0.001 par value per share, of Paramount;

Paramount Class B common stock” means the Class B common stock, $0.001 par value per share, of Paramount;

Paramount common stock” means, collectively, the Paramount Class A common stock and Paramount Class B common stock;

Paramount DC Plans” means, collectively, Paramount’s two Deferred Compensation Plans for Outside Directors, Paramount’s two Excess 401(k) Plans, Paramount’s two Excess 401(k) Plans for Designated Senior Executives, Paramount’s two Bonus Deferral Plans, Paramount’s two Bonus Deferral Plans for Designated Senior Executives, Paramount’s Supplemental Employee Investment Fund, and Westinghouse Deferred Incentive Compensation Plan;

Paramount Equity Plans” means, collectively, Paramount’s 2009 Long-Term Incentive Plan, Paramount’s 2016 Long-Term Management Incentive Plan, Paramount’s 2005 RSU Plan for Outside Directors, Paramount’s 2011 RSU Plan for Outside Directors and Paramount’s 2015 Equity Plan for Outside Directors, in each case, as amended or restated from time to time;

Paramount Merger Sub” means Pluto Merger Sub, Inc., a Delaware corporation and a wholly-owned, direct subsidiary of New Paramount;

 

3


Table of Contents

Paramount Merger Sub II” means Pluto Merger Sub II, Inc., a Delaware corporation and a wholly-owned, direct subsidiary of New Paramount;

Paramount Notional Unit” means each notional investment unit with respect to Paramount Class B common stock subject to a Paramount DC Plan;

Paramount Option” means an option to purchase shares of Paramount Class B common stock (whether or not granted pursuant to any Paramount Equity Plan);

Paramount Parties” means Paramount, any of its subsidiaries, and any of their respective current or former stockholders, optionholders, unitholders, members, affiliates or representatives;

Paramount Pictures” means Paramount Pictures Corporation;

Paramount PSU Award” means an award of restricted share units with respect to Paramount Class B common stock (whether or not granted pursuant to any Paramount Equity Plan), the vesting of which is conditioned in whole or in part on the satisfaction of any performance goals or metrics;

Paramount RSU Award” means an award of restricted share units with respect to Paramount Class B common stock (whether or not granted pursuant to any Paramount Equity Plan) that is not a Paramount PSU Award;

Paramount stockholders” means holders of Paramount common stock;

Pinnacle” means Pinnacle Media Ventures, LLC, Pinnacle Media Ventures II, LLC and Pinnacle Media Ventures III, LLC, each a Delaware limited liability company controlled by the Ellison family;

PIPE Equity Investors” means the NAI Equity Investors and certain other affiliates of investors of Skydance;

PIPE Transaction” means the transaction in which the PIPE Equity Investors entered into Subscription Agreements providing for a private placement investment in an aggregate amount of up to $6.0 billion in exchange for receiving (a) up to an aggregate amount of 400 million shares of New Paramount Class B common stock, subject to ratable reduction in accordance with the terms of the Subscription Agreements, for a purchase price of $15.00 per share (less an aggregate subscription discount of 1.875% of such PIPE Equity Investor’s Pro Rata Share of the primary gross proceeds, as defined herein) and (b) in the case of the NAI Equity Investors, an aggregate number of 200 million warrants, each to subscribe for one share of New Paramount Class B common stock per warrant at an initial exercise price of $30.50 per share, with such underlying stock and exercise price subject to customary anti-dilution adjustments, and with an expiration date that is five years from the date of issuance of such warrants, in each case, pursuant to the terms of the Subscription Agreements, to be consummated immediately prior to the consummation of the New Paramount Merger;

Pre-Closing Paramount Merger” means the merger of Paramount Merger Sub with and into Paramount, with Paramount surviving the merger and becoming a wholly-owned, direct subsidiary of New Paramount, subject to the terms and conditions of the Transaction Agreement;

Pre-Closing Paramount Merger Cancelled Shares” means each (a) share of Paramount common stock that is owned by Paramount as treasury stock or otherwise (excluding, for the avoidance of doubt, any shares of Paramount Class B common stock held by any Paramount Employee Plan (as defined in the Transaction Agreement) or trust related thereto) or (b) share of New Paramount common stock that is held directly by Paramount immediately prior to the Pre-Closing Paramount Merger Effective Time;

 

4


Table of Contents

Pre-Closing Paramount Merger Effective Time” means the effective time of the Pre-Closing Paramount Merger;

RedBird” means RB Tentpole LP, a Delaware limited partnership;

Registration Rights Agreement” means a registration rights agreement on substantially the terms agreed to by the parties in connection with the Transaction Agreement;

Skydance” means Skydance Media, LLC, a California limited liability company;

Skydance Associate” means each current or former officer, employee, individual independent contractor, individual consultant, or individual manager or director of Skydance or any of its subsidiaries, excluding any talent, cast or crew engaged in connection with certain properties;

Skydance LLC Agreement” means the Eighth Amended and Restated Limited Liability Company Agreement of Skydance, dated as of January 3, 2023, as amended on March 15, 2023, and as may be further amended from time to time (to the extent permitted by the terms of the Transaction Agreement);

Skydance Membership Units” means the “Class A Membership Units,” the “Class B Membership Units” (including any Class B Membership Units designated as “Profits Interest Units”), the “Class C Membership Units,” the “Class D Membership Units” or any other “Profits Interest Units,” as applicable (each as defined in the Skydance LLC Agreement);

Skydance Merger” means the merger of Skydance Merger Sub with and into Skydance, with Skydance surviving the merger and becoming a wholly-owned subsidiary of New Paramount, subject to the terms and conditions of the Transaction Agreement;

Skydance Merger Consideration” means 316,666,667 shares of New Paramount Class B common stock;

Skydance Merger Effective Time” means the effective time of the Skydance Merger;

Skydance Merger Sub” means Sparrow Merger Sub, LLC, a California limited liability company and wholly-owned, direct subsidiary of New Paramount;

Skydance Phantom Units” means “Phantom Units” (as defined in the Skydance 2019 Phantom Unit Plan, as amended from time to time);

Skydance Profits Interest Units” means, collectively, the membership units issued by Skydance designated as “Profits Interest Units” in the books and records of Skydance and the holders of which having the rights to distributions and allocations set forth in the Skydance LLC Agreement, including the “Class B Membership Units” that are designated as “Profits Interest Units,” “Class C Membership Units” and “Class D Membership Units” (each as defined in the Skydance LLC Agreement);

Skydance Sports Phantom Units” means phantom units issued under a phantom unit plan to be adopted by Skydance Sports, LLC, as amended from time to time;

Special Committee” means the special committee of the Paramount Board consisting solely of independent directors who were not affiliated with NAI, which the Paramount Board established to, among other things, review, evaluate and negotiate the terms and conditions, and determine the advisability, of strategic alternatives for Paramount and, if such special committee deemed appropriate, recommend that the Paramount Board approve any such strategic alternative for Paramount;

Specified NAI Entities” means, collectively, NAI, NAIEH and SPV-NAIEH;

 

5


Table of Contents

Specified NAI Stockholders” means, collectively, NAI, NAIEH, SPV-NAIEH and any permitted subsidiary transferee to which any of the foregoing transfers its shares of Paramount common stock;

Specified Stockholders” means, collectively, (a) NAI, NAIEH, SPV-NAIEH and any permitted subsidiary transferee to which any of the foregoing transfers its shares of Paramount common stock and (b) other than for certain purposes described in the Transaction Agreement, Shari E. Redstone and her personal revocable trusts that hold shares of Paramount common stock;

SPV-NAIEH” means SPV-NAIEH LLC, a Delaware limited liability company and wholly-owned subsidiary of NAI;

Subscription Agreements” means the subscription agreements, dated as of July 7, 2024, by and among Paramount, New Paramount and each PIPE Equity Investor relating to the PIPE Transaction, a copy of the form of which is attached as Annex E and is incorporated by reference into this information statement/prospectus;

Surviving Paramount Entity” means Paramount following completion of the Pre-Closing Paramount Merger;

Surviving Skydance Entity” means Skydance following completion of the Skydance Merger;

Transaction Agreement” means the Transaction Agreement, dated as of July 7, 2024, by and among Paramount, Skydance, New Paramount, Paramount Merger Sub, Paramount Merger Sub II, Skydance Merger Sub and the Upstream Blocker Holders (solely with respect to certain sections of the Transaction Agreement as specified therein), a copy of which is attached as Annex A and is incorporated by reference into this information statement/prospectus;

Transaction Expenses” means (a) all reasonable and documented out-of-pocket fees and expenses incurred in connection with the Transaction Agreement and the Transactions by Skydance, Paramount, New Paramount and their respective subsidiaries (including, for certainty, all fees and expenses payable to brokers, financial advisors and investment banks in connection with the Transactions), as applicable, and (b) all reasonable and documented out-of-pocket fees and expenses incurred in connection with the PIPE Transaction by Paramount, New Paramount, their respective subsidiaries and the PIPE Equity Investors (in the case of the PIPE Equity Investors, up to a maximum of $5 million) but, in each case, for the avoidance of doubt, (i) without duplication of any such fees and expenses paid or reimbursed pursuant to the NAI Stock Purchase Agreement, (ii) other than as set forth in this definition, excluding any fees and expenses incurred by any person other than Skydance, Paramount, New Paramount and their respective subsidiaries, as applicable, and (iii) excluding the fees and expenses of legal counsel incurred by the applicable PIPE Equity Investors in connection with the NAI Transaction;

Transactions” means, collectively, the Mergers, the Blocker Contribution and Exchange, the PIPE Transaction and the other transactions contemplated by the Transaction Agreement (other than the NAI Transaction);

Upstream Blocker Securities” means, collectively, the issued and outstanding equity interests in the Upstream Blockers;

Voting Agreement” means the Voting and Support Agreement, dated as of July 7, 2024, by and among Skydance, Paramount, the Specified NAI Entities, Shari Ellin Redstone Trust and Shari E. Redstone Qualified Annuity Interest Trust XVIII, a copy of which is attached as Annex F;

Written Consent” means the written consent, dated July 7, 2024, delivered to Paramount by the Specified NAI Entities, which beneficially owned approximately 77.4% of the aggregate voting power of the outstanding Paramount Class A common stock as of July 7, 2024, the record date for determining the stockholders entitled to vote in favor of adopting the Transaction Agreement and approving the Transactions; and

 

6


Table of Contents

$” or “dollars” means United States dollars.

Certain sections in this information statement/prospectus refer to a number of shares of New Paramount common stock immediately following the completion of the Transactions, including for the purposes of stating the beneficial ownership of certain persons and the number of shares underlying certain securities. Unless otherwise specified, such calculations are based upon the information included in this information statement/prospectus.

 

7


Table of Contents

QUESTIONS AND ANSWERS ABOUT THE TRANSACTIONS

The following questions and answers are intended to briefly address some commonly asked questions regarding the Transaction Agreement and the Transactions. You are encouraged to carefully read the remainder of this information statement/prospectus, the annexes and exhibits attached to this information statement/prospectus and the documents that are referred to in, and incorporated by reference into, this information statement/prospectus and to pay special attention to the sections entitled “Risk Factors” and “Cautionary Statement Regarding Forward-Looking Statements” beginning on pages 49 and 92, respectively, of this information statement/prospectus because the information contained in this section may not provide all the information that might be important to you with respect to the Transaction Agreement and the Transactions. For further information, see the section entitled “Where You Can Find More Information” beginning on page 336 of this information statement/prospectus.

 

Q:

What is the proposed transaction and what effect will it have on Paramount?

 

A:

On July 7, 2024, Paramount entered into the Transaction Agreement, pursuant to which Paramount and Skydance will become wholly-owned subsidiaries of New Paramount, a new publicly listed company, once the Transactions are completed. In connection with the Transaction Agreement, Paramount formed New Paramount and, as direct subsidiaries of New Paramount, the Merger Subs. Subject to the terms and conditions of the Transaction Agreement, (a) on the day immediately prior to the Closing Date, Paramount Merger Sub will merge with and into Paramount, with Paramount surviving the merger, (b) on the Closing Date, Paramount Merger Sub II will merge with and into New Paramount, with New Paramount surviving the merger, (c) on the Closing Date, following the New Paramount Merger, the Upstream Blocker Holders will transfer all of the issued and outstanding equity interests in certain blocker entities to New Paramount in exchange for an allocation of the Skydance Merger Consideration and (d) on the Closing Date, following the Blocker Contribution and Exchange, Skydance Merger Sub will merge with and into Skydance, with Skydance surviving the merger. As a result of the Transactions, Paramount and Skydance will become wholly-owned subsidiaries of New Paramount, which will be renamed “Paramount Skydance Corporation” immediately following the completion of the Mergers.

As a result of the Transactions, (i) former holders of Paramount common stock (other than the Specified NAI Stockholders) that have made or are deemed to have made stock elections or whose cash elections are subject to proration will own shares of New Paramount Class B common stock, which are expected to be listed for trading on Nasdaq under the ticker symbol “PARA,” and will not own shares of New Paramount Class A common stock, and (ii) NAI and its applicable subsidiaries will hold shares of New Paramount Class B common stock and 100% of the New Paramount Class A common stock (which is not expected to be listed for trading on a stock exchange). Holders of New Paramount Class A common stock following the Closing will be entitled to one vote per share with respect to all matters on which the holders of New Paramount common stock are entitled to vote. Holders of New Paramount Class B common stock will not have any voting rights, except as required by applicable law. As a result, all matters submitted to stockholders of New Paramount will be decided by the vote of holders of New Paramount Class A common stock, except as required by applicable law. Entities controlled by the Ellison family will hold approximately 77.5% of the New Paramount Class A common stock indirectly through their collective approximate 77.5% ownership interest in NAI. Any holder of Paramount Class A common stock, which is currently entitled to one vote per share with respect to all matters on which the holders of Paramount common stock are entitled to vote, will not have any voting rights in respect of any New Paramount Class B common stock it receives in the Transactions, except as required by applicable law. For further information on the rights of such shares, see the section entitled “Summary of the Transaction Agreement—Merger Consideration; Conversion of Shares; Exchange of Certificates” beginning on page 181 of this information statement/prospectus. In addition, if the Transactions are completed, Paramount Class A common stock and Paramount Class B common stock will be delisted from Nasdaq, will be deregistered under the Exchange Act and will cease to be publicly traded. If the Transactions are not completed, Paramount Class A common stock and Paramount Class B common stock will continue to be listed and traded on Nasdaq and registered under the Exchange Act.

 

8


Table of Contents

Concurrently with the execution of the Transaction Agreement, (a) the PIPE Equity Investors entered into the Subscription Agreements providing for a private placement investment in an aggregate amount of up to $6.0 billion in exchange for receiving (i) up to an aggregate amount of 400 million shares of New Paramount Class B common stock, subject to ratable reduction in accordance with the terms of the Subscription Agreements, for a purchase price of $15.00 per share (less an aggregate subscription discount of 1.875% of such PIPE Equity Investor’s Pro Rata Share of the primary gross proceeds, as defined herein) and (ii) in the case of the NAI Equity Investors, an aggregate number of 200 million warrants, each to subscribe for one share of New Paramount Class B common stock per warrant at an initial exercise price of $30.50 per share, with such underlying stock and exercise price subject to customary anti-dilution adjustments, and with an expiration date that is five years from the date of issuance of such warrants, in each case, pursuant to the terms of the Subscription Agreements and (b) the NAI Equity Investors entered into a purchase and sale agreement with NAI and the NAI Shareholders, pursuant to which the NAI Equity Investors agreed, upon the terms and subject to the conditions set forth in such agreement, to purchase all of the outstanding equity interests of NAI from such stockholders. The NAI Transaction and the PIPE Transaction will occur on the Closing Date substantially contemporaneously with each other immediately prior to the completion of the New Paramount Merger. The closings of the NAI Transaction and the PIPE Transaction are each conditioned upon, among other things, the substantially concurrent consummation of the Transactions.

As of the date of this information statement/prospectus, the NAI Equity Investors and their affiliates do not hold any of the voting or other equity interests in Paramount (nor will such persons own any voting or other equity interests of Paramount prior to giving effect to the transactions described above). Immediately after giving effect to the transactions described above, Pinnacle and RedBird (each as defined herein) and their respective affiliates will, as a result of the Skydance Merger and the PIPE Transaction, own approximately 45% and 10%, respectively, of the outstanding shares of New Paramount Class B common stock (assuming all of the holders of Paramount Class A common stock (other than the Specified NAI Stockholders) elect to receive the Class A Cash Consideration and holders of Paramount Class B common stock elect to receive the Class B Cash Consideration up to the Maximum Class B Cash Share Number). Additionally, immediately following the consummation of such transactions, NAI will beneficially own (i) 100% of the outstanding shares of New Paramount Class A common stock (representing 100% of the voting interest in New Paramount) and (ii) approximately 3% of the outstanding shares of New Paramount Class B common stock. NAI will in turn be owned approximately 77.5% and 22.5% by Pinnacle and RedBird, respectively.

We have included in this information statement/prospectus important information about the Transactions and the Transaction Agreement (a copy of which is attached as Annex A and is incorporated by reference into this information statement/prospectus). You should carefully read this information and the documents referred to herein in their entirety.

Please note that the delivery of the Written Consent was sufficient to adopt the Transaction Agreement and approve the Transactions on behalf of Paramount stockholders, and no further action by any Paramount stockholder is required to approve the Transactions under applicable law. Therefore, Paramount will not solicit the votes of its stockholders for the adoption or approval of the Transaction Agreement or the Transactions by special meeting or otherwise, and you are requested not to send a proxy. In addition, you are not entitled to appraisal rights in respect of the Transactions, as further described in this information statement/prospectus.

 

Q:

Why am I receiving this information statement/prospectus?

 

A:

Securities and corporate laws and regulations require us to provide you with notice of the Written Consent that was delivered by the Specified NAI Entities, as well as other information regarding the Transactions, even though your vote or consent is neither required nor requested to adopt the Transaction Agreement or complete the Transactions.

 

9


Table of Contents
Q:

Why did the Paramount Board form a special committee of independent directors?

 

A:

The Paramount Board established the Special Committee to, among other things, review, evaluate and negotiate the terms and conditions, and determine the advisability, of strategic alternatives for Paramount and, if the Special Committee deemed appropriate, recommend that the Paramount Board approve such strategic alternative for Paramount. Each member of the Special Committee (a) is not affiliated with NAI, (b) is not a member of Paramount management, (c) does not have an interest in the proposed transaction and (d) otherwise does not have any interest or relationship that would interfere with the exercise of his or her independent judgment in carrying out the responsibilities of, or that is likely to have an adverse impact on his or her ability to fulfill his or her obligations as a member of, the Special Committee in evaluating any potential transaction. See the section entitled “The Transactions—Background of the Transactions” beginning on page 102 of this information statement/prospectus.

The members of the Special Committee and the Paramount Board who recommended that Paramount stockholders entitled to vote adopt the Transaction Agreement and approve the Transactions were aware of and considered these interests to the extent such interests existed at the time, among other matters, during their respective deliberations on the merits of the Transactions, in negotiating, evaluating and approving the Transaction Agreement and the Transactions, and in making the Paramount Board’s recommendation that the Paramount stockholders entitled to vote adopt the Transaction Agreement and approve the Transactions.

 

Q:

What did the Special Committee determine and recommend to the Paramount Board?

 

A:

At a meeting of the Special Committee held on July 7, 2024, the Special Committee unanimously adopted resolutions (a) declaring that the Transaction Agreement and the Transactions are advisable and in the best interests of Paramount and its stockholders, (b) recommending that the Paramount Board approve the Transaction Agreement and the Transactions, including the Mergers, and (c) recommending that the Paramount Board recommend adoption and approval of the Transaction Agreement and the Transactions, including the Mergers, to Paramount stockholders.

For further information, see the section entitled “The Transactions—Recommendations of the Special Committee and the Paramount Board; Paramount’s Reasons for the Transactions” beginning on page 150 of this information statement/prospectus.

 

Q:

Did the Paramount Board approve and recommend the Transaction Agreement?

 

A:

Yes. At a meeting of the Paramount Board held on July 7, 2024, following the meeting of the Special Committee, the members of the Paramount Board who were present at such meeting (each of whom is unaffiliated with NAI) unanimously adopted resolutions (a) declaring that the Transaction Agreement and the Transactions are advisable and in the best interests of Paramount and its stockholders, (b) approving and declaring advisable the Transaction Agreement and the Transactions, (c) authorizing and approving the execution, delivery and performance by Paramount of the Transaction Agreement and the consummation of the Transactions upon the terms and subject to the conditions set forth in the Transaction Agreement, (d) recommending that Paramount stockholders entitled to vote adopt the Transaction Agreement and (e) directing that the Transaction Agreement and the Transactions, including the Mergers, be submitted to Paramount stockholders entitled to vote for adoption. The members of the Paramount Board who were present at such meeting were Barbara M. Byrne, Linda M. Griego, Judith A. McHale, Charles E. Phillips, Jr. and Susan Schuman. Shari E. Redstone recused herself from the meeting and was not in attendance.

For further information, see the section entitled “The Transactions—Recommendations of the Special Committee and the Paramount Board; Paramount’s Reasons for the Transactions” beginning on page 150 of this information statement/prospectus.

 

Q:

What will Paramount stockholders receive in the Transactions?

 

A:

Upon completion of the Pre-Closing Paramount Merger on the day immediately prior to the Closing Date, each share, other than any Pre-Closing Paramount Merger Cancelled Shares, of (a) Paramount Class A

 

10


Table of Contents
  common stock that is issued and outstanding immediately prior to the Pre-Closing Paramount Merger Effective Time will be converted automatically into the right to receive one share of New Paramount Class A common stock and (b) Paramount Class B common stock that is issued and outstanding immediately prior to the Pre-Closing Paramount Merger Effective Time will be converted automatically into the right to receive one share of New Paramount Class B common stock. All shares of Paramount common stock that have been converted to shares of New Paramount common stock in the Pre-Closing Paramount Merger will automatically be cancelled and will cease to exist and no longer be outstanding as shares of Paramount common stock.

In connection with the New Paramount Merger, Paramount stockholders (other than the Specified Stockholders, with respect to shares of Paramount Class B common stock, and the Specified NAI Stockholders, with respect to shares of Paramount Class A common stock) are entitled to make an election as to the form of consideration received for their shares of Paramount common stock held immediately prior to the Pre-Closing Paramount Merger. Paramount stockholders (other than the Specified Stockholders, with respect to shares of Paramount Class B common stock, and the Specified NAI Stockholders, with respect to shares of Paramount Class A common stock) may elect to receive, in accordance with the election procedures and subject to the proration mechanism set forth in the Transaction Agreement and described herein, (a) with respect to each share of Paramount Class A common stock held by such stockholder (i) the Class A Cash Consideration or (ii) the Class A Stock Consideration and (b) with respect to each share of Paramount Class B common stock held by such stockholder (i) the Class B Cash Consideration or (ii) the Class B Stock Consideration. The maximum amount of cash consideration that holders of Paramount Class B common stock will be entitled to receive pursuant to the New Paramount Merger is approximately $4.3 billion in the aggregate, and a maximum of 285,889,212 shares of Paramount Class B common stock will be entitled to receive the Class B Cash Consideration. The elections to receive Class B Cash Consideration will be prorated as necessary to ensure that these limits are not exceeded.

Upon completion of the New Paramount Merger on the Closing Date, (a) each share, other than any New Paramount Merger Cancelled Shares, of (i) New Paramount Class A common stock that is issued and outstanding immediately prior to the New Paramount Merger Effective Time and that is held by a Specified NAI Stockholder will remain issued and outstanding as a share of New Paramount Class A common stock, (ii) New Paramount Class A common stock that is issued and outstanding immediately prior to the New Paramount Merger Effective Time that is not held by a Specified NAI Stockholder and with respect to which an election to receive Class A Cash Consideration has been properly made and not revoked or deemed revoked pursuant to the terms of the Transaction Agreement will be converted automatically into the right to receive the Class A Cash Consideration, (iii) New Paramount Class A common stock that is issued and outstanding immediately prior to the New Paramount Merger Effective Time that is not held by a Specified NAI Stockholder and with respect to which (A) an election to receive Class A Stock Consideration has been properly made and not revoked or deemed revoked pursuant to the terms of the Transaction Agreement or (B) neither an election to receive Class A Cash Consideration nor an election to receive Class A Stock Consideration has been made will be converted automatically into the right to receive the Class A Stock Consideration, (iv) New Paramount Class B common stock that is issued and outstanding immediately prior to the New Paramount Merger Effective Time and that is held by a Specified Stockholder or a PIPE Equity Investor will remain issued and outstanding as one share of New Paramount Class B common stock, (v) New Paramount Class B common stock that is issued and outstanding immediately prior to the New Paramount Merger Effective Time that is not held by a Specified Stockholder or a PIPE Equity Investor and with respect to which an election to receive Class B Cash Consideration has been properly made and not revoked or deemed revoked pursuant to the terms of the Transaction Agreement will, subject to the proration mechanism described herein, be converted automatically into the right to receive the Class B Cash Consideration and (vi) New Paramount Class B common stock that is issued and outstanding immediately prior to the New Paramount Merger Effective Time that is not held by a Specified Stockholder or a PIPE Equity Investor and with respect to which (A) an election to receive the Class B Stock Consideration has been properly made and not revoked or deemed revoked pursuant to the terms of the Transaction Agreement or (B) neither an election to receive Class B Cash Consideration nor an election to

 

11


Table of Contents

receive Class B Stock Consideration has been made will remain issued and outstanding as one share of New Paramount Class B common stock; (b) each New Paramount Merger Cancelled Share will be cancelled and will cease to exist, and no consideration will be delivered in exchange therefor and (c) each share of capital stock of Paramount Merger Sub II outstanding immediately prior to the New Paramount Merger Effective Time will be cancelled and will cease to exist, and no consideration will be delivered in exchange therefor. All shares of New Paramount common stock that have converted into the right to receive the applicable merger consideration in connection with the New Paramount Merger (other than, subject to the proration mechanism described herein, pursuant to clauses (a)(i), (a)(iv) or (a)(vi) above) will cease to exist and no longer be outstanding.

For further information, see the section entitled “Summary of the Transaction Agreement—Merger Consideration; Conversion of Shares; Exchange of Certificates” beginning on page 181 of this information statement/prospectus.

 

Q:

How do I calculate the value of the Class A Stock Consideration and the Class B Stock Consideration?

 

A:

Holders of Paramount Class A common stock, other than the Specified NAI Stockholders, may elect to receive, with respect to each share of Paramount Class A common stock held by such holder, the Class A Cash Consideration or the Class A Stock Consideration, and holders of Paramount Class B common stock, other than the Specified Stockholders and the PIPE Equity Investors, may elect to receive, with respect to each share of Paramount Class B common stock held by such holder, the Class B Cash Consideration or the Class B Stock Consideration, subject to proration if elections to receive Class B Cash Consideration exceed approximately $4.3 billion in the aggregate. The value to Paramount stockholders electing to receive New Paramount Class B common stock will therefore depend on the price per share of Paramount common stock at the Effective Time.

The market price of Paramount Class A common stock and Paramount Class B common stock has fluctuated since the date of the announcement of the Transaction Agreement and will continue to fluctuate from the date of this information statement/prospectus until the date the Transactions are completed. Because the exchange ratios described above will not be adjusted to reflect any changes in the market price of Paramount common stock, the market value of the New Paramount common stock issued in the Transactions may be higher or lower than the values of Paramount common stock on earlier dates. Until the completion of the Transactions, Paramount stockholders will not know or be able to determine the value, on a fully diluted basis, of the New Paramount Class B common stock. See the section entitled “Risk Factors—Risks Relating to the Transactions—The stock consideration exchange ratios are fixed and will not be adjusted for stock price changes. Because the market prices of Paramount Class A common stock and Paramount Class B common stock have fluctuated and will continue to fluctuate, Paramount stockholders cannot be sure of the value of the stock consideration they will receive, and such value may be lower than the value of Paramount common stock on an earlier date” beginning on page 49 of this information statement/prospectus.

On July 1, 2024, which was the last trading day prior to renewed market speculation regarding the Transactions, the closing price of Paramount Class A common stock was $17.92 per share, and the closing price of Paramount Class B common stock was $10.14 per share. On [   ], 2025, which was the latest practicable date before the printing of this information statement/prospectus, the closing price of Paramount Class A common stock was $[   ] per share, and the closing price of Paramount Class B common stock was $[   ] per share.

 

Q:

How do I elect the type of merger consideration that I prefer to receive?

 

A:

Not less than 20 business days prior to the anticipated Election Deadline, an election form will be mailed to each holder of record of shares of Paramount common stock (other than a Specified NAI Stockholder) as of the fifth business day prior to such mailing date. To elect to receive the applicable cash consideration, the applicable stock consideration or a combination of the two, you must indicate on the election form the number of shares of Paramount common stock with respect to which you elect to receive the applicable cash

 

12


Table of Contents
  consideration and/or the number of shares of Paramount common stock with respect to which you elect to receive the applicable stock consideration. If you are making an election with respect to certificated shares, the completed election form must be accompanied by share certificates representing all of the certificated shares to which such election form relates or by a guarantee of delivery of such share certificates, as set forth in the election form. You must return the election form and any accompanying materials in the pre-addressed, postage prepaid return envelope provided so that it is received no later than that Election Deadline. Paramount and Skydance will issue a press release announcing the Election Deadline at least three business days prior to the Election Deadline. Paramount and Skydance currently expect the Election Deadline to be 5:00 p.m. (New York City time) on the date that is five business days prior to the good faith estimate of the Closing Date by the parties to the Transaction Agreement or such other date as may be mutually agreed to by such parties. Paramount and Skydance will promptly announce any delay of the Election Deadline.

If you hold shares of Paramount common stock in “street name,” you should receive instructions from the bank, brokerage firm or other nominee that is holding your shares advising you of the procedures for making your election. If these instructions are not received, you should contact the bank, brokerage firm or other nominee holding your shares. Election forms must be returned to the bank, brokerage firm or other nominee in time for it to respond prior to the Election Deadline.

 

Q:

Can I make one election for some of my shares of Paramount common stock and another election for the rest?

 

A:

Yes, subject to the proration mechanism described below. The election form will permit you to specify, among the shares of Paramount common stock you hold, the number of shares of Paramount common stock for which (a) you are electing to receive the applicable cash consideration, (b) you are electing to receive the applicable stock consideration or (c) you make no election.

The maximum amount of cash consideration that holders of Paramount Class B common stock will be entitled to receive pursuant to the New Paramount Merger is approximately $4.3 billion in the aggregate, and a maximum of 285,889,212 shares of Paramount Class B common stock will be entitled to receive the Class B Cash Consideration. The cash consideration payable to holders of Paramount Class B common stock in the New Paramount Merger will be subject to proration in the event that the number of cash elections made by such stockholders in the aggregate exceeds this limit. Accordingly, a holder of Paramount Class B common stock may receive less cash consideration than selected by such holder and such difference may be significant. See the section entitled “Risk Factors—Risks Relating to the Transactions—Holders of Paramount Class B common stock may not receive all merger consideration in the form they elect, and the form of merger consideration that they receive may have a lower value or different tax consequences than the form of merger consideration that they elect to receive” beginning on page 50 of this information statement/prospectus.

 

Q:

What if I do not make an election, my election form is not received before the Election Deadline or my election is not properly made?

 

A:

If you do not deliver to the exchange agent by the Election Deadline a properly completed and signed election form (including duly executed transmittal materials included in the election form) and, as applicable, accompanying share certificates representing all certificated shares (if any) to which such election form relates or by a guarantee of delivery of such share certificates, as set forth in the election form, then you will be deemed to have made no election and will therefore receive the applicable stock consideration in exchange for your shares of Paramount common stock. None of Paramount, New Paramount, Skydance or the exchange agent are under any duty to notify you of any defect with respect to any election.

 

Q:

Can I change my election after I submit an election form?

 

A:

Yes. You may change your election of applicable merger consideration with respect to all or a portion of your shares of Paramount common stock by delivering written notice to the exchange agent prior to the

 

13


Table of Contents
  Election Deadline accompanied by a properly completed and signed election form. In addition, prior to the Election Deadline, you may revoke your election by delivering written notice to the exchange agent or by withdrawing your share certificates (if applicable), or the guarantee of delivery of such share certificates, previously deposited with the exchange agent. If you instructed a bank, brokerage firm or other nominee to submit an election for your shares, you must follow its directions for changing those instructions. In addition, any election of applicable merger consideration you make will automatically be revoked if the Transaction Agreement is terminated.

Paramount stockholders will not be entitled to change or revoke their election following the Election Deadline. As a result, if you make an election, you will be unable to change or revoke your election during the period between the Election Deadline and the Closing Date.

 

Q:

May I transfer my shares of Paramount common stock once I have made an election?

 

A:

Yes, however, for Paramount stockholders who have made an election, any further transfer of shares made on the stock transfer books of Paramount will be deemed to be a revocation of their election. Therefore, any shares of Paramount common stock for which an election to receive applicable merger consideration was properly made prior to the Election Deadline, but which are then transferred prior to the Closing, will receive solely the applicable stock consideration unless the transferee or acquiree of such shares subsequently makes a proper election to receive the applicable cash consideration prior to the Election Deadline.

 

Q:

What happens if I sell my shares before the completion of the Transactions?

 

A:

If you transfer, sell or otherwise dispose of your shares of Paramount common stock before the completion of the Transactions, you will have transferred the right to receive the applicable merger consideration to the transferee or acquiree of such shares. In order to receive the applicable merger consideration, you must hold your shares of Paramount common stock through the Effective Time.

 

Q:

As a holder of Paramount Class A common stock, am I guaranteed to receive the form of merger consideration I elect to receive for my shares of Paramount common stock?

 

A:

Elections made with respect to shares of Paramount Class A common stock will not be subject to proration. Accordingly, upon the completion of the Transactions, each holder of Paramount Class A common stock will receive the Class A Cash Consideration and/or the Class A Stock Consideration that such holder elected to receive.

 

Q:

As a holder of Paramount Class B common stock, am I guaranteed to receive the form of merger consideration I elect to receive for my shares of Paramount common stock?

 

A:

Elections made to receive the Class B Stock Consideration will not be subject to proration. Elections made to receive the Class B Cash Consideration will be subject to the proration mechanism. The elections to receive Class B Cash Consideration will be prorated as necessary to ensure that the total number of shares of New Paramount Class B common stock to be converted into the right to receive the Class B Cash Consideration will be limited to the amount equal to the Class B Cash Cap divided by the Class B Cash Consideration (i.e., 285,889,212 shares of New Paramount Class B common stock) (the “Maximum Class B Cash Share Number”). If the Maximum Class B Cash Share Number is met, all other shares of New Paramount Class B common stock (other than New Paramount Merger Cancelled Shares) will remain issued and outstanding as shares of New Paramount Class B common stock, and an amount of cash equal to the Class B Cash Cap will be allocated pro rata across all shares of New Paramount Class B common stock electing to receive the Class B Cash Consideration.

The following examples illustrate the proration mechanism in the case of an oversubscription of the Class B Cash Consideration. Note that for illustrative purposes the following examples (a) assume that the number of shares of New Paramount Class B common stock issued and outstanding immediately prior to the New

 

14


Table of Contents

Paramount Merger Effective Time with respect to which an election as to the form of merger consideration may be made (the “Class B Eligible Shares”) will equal 597,273,555 (assuming for illustrative purposes that 629,903,154 shares of New Paramount Class B common stock will be issued and outstanding immediately prior to the New Paramount Merger Effective Time, with 32,629,599 of such shares being held by Specified Stockholders and zero of such shares being held by a PIPE Equity Investor) and (b) do not give effect to adjustments relating to rounding and fractional shares as described in the section entitled “Summary of the Transaction Agreement—Merger Consideration; Conversion of Shares; Exchange of Certificates” beginning on page 181 of this information statement/prospectus.

 

   

If you own 100 shares of New Paramount Class B common stock and elect to receive the Class B Cash Consideration for all of your shares, and 100% of the Class B Eligible Shares elect to receive the Class B Cash Consideration, you will receive the Class B Cash Consideration in exchange for 47.8657 of your shares of New Paramount Class B common stock, and 52.1343 of your shares of New Paramount Class B common stock will remain issued and outstanding as shares of New Paramount Class B common stock.

 

   

If you own 100 shares of New Paramount Class B common stock and elect to receive the Class B Cash Consideration for all of your shares, and 75% of the Class B Eligible Shares elect to receive the Class B Cash Consideration, you will receive the Class B Cash Consideration in exchange for 63.8209 of your shares of New Paramount Class B common stock, and 36.1791 of your shares of New Paramount Class B common stock will remain issued and outstanding as shares of New Paramount Class B common stock.

 

   

If you own 100 shares of New Paramount Class B common stock and elect to receive the Class B Cash Consideration for all of your shares, and less than 47.8657% of the Class B Eligible Shares elect to receive the Class B Cash Consideration, you will receive the Class B Cash Consideration in exchange for all of your shares of New Paramount Class B common stock.

The proration of the elections to receive Class B Cash Consideration will not be known until immediately prior to or following the Effective Time.

For further information, see the sections entitled “Summary of the Transaction Agreement—Merger Consideration; Conversion of Shares; Exchange of Certificates—Proration” and “Risk Factors—Risks Relating to the Transactions—Holders of Paramount Class B common stock may not receive all merger consideration in the form they elect, and the form of merger consideration that they receive may have a lower value or different tax consequences than the form of merger consideration that they elect to receive” beginning on pages 187 and 50, respectively, of this information statement/prospectus.

 

Q:

Will fractional shares of New Paramount Class B common stock be issued in connection with the Transactions?

 

A:

No. No fractional shares of New Paramount Class B common stock will be issued in connection with the Transactions. Following the Transactions, Paramount stockholders will receive cash in lieu of any fractional share of New Paramount Class B common stock. See the section entitled “The Transactions—Merger Consideration” beginning on page 99 of this information statement/prospectus.

 

Q:

What will holders of Paramount equity awards receive in the Transactions?

 

A:

At the Pre-Closing Paramount Merger Effective Time, each Paramount equity award that is outstanding immediately prior to the Pre-Closing Paramount Merger Effective Time will be assumed by New Paramount and converted into an equivalent award with respect to New Paramount Class B common stock, generally subject to the same terms (including vesting requirements and any applicable terms relating to accelerated vesting upon qualifying terminations of employment) applicable to the corresponding Paramount equity award prior to the Pre-Closing Paramount Merger Effective Time, except that the number of shares of New Paramount Class B common stock subject to each assumed and converted Paramount PSU Award will be

 

15


Table of Contents
  determined based on target performance if the applicable performance period has not been completed prior to the Pre-Closing Paramount Merger Effective Time and such assumed and converted Paramount PSU Awards will no longer be subject to performance-based vesting conditions (but will remain subject to time-based vesting conditions). See the section entitled “The Transactions—Treatment of Equity Awards” beginning on page 101 of this information statement/prospectus.

 

Q:

What will holders of Skydance equity and phantom equity awards receive in the Transactions?

 

A:

At the Skydance Merger Effective Time, each Skydance Profits Interest Unit that is outstanding immediately prior to the Skydance Merger Effective Time will be converted automatically into the right to receive the applicable portion of the Skydance Merger Consideration as determined in accordance with the Transaction Agreement and the Skydance LLC Agreement. In addition, at the Skydance Merger Effective Time, each award of Skydance Phantom Units and each award of Skydance Sports Phantom Units (if any), in each case, that is outstanding immediately prior to the Skydance Merger Effective Time will be cancelled and terminated and converted into the right to receive the applicable portion of the Skydance Merger Consideration as determined in accordance with the Transaction Agreement, less applicable withholding taxes. See the section entitled “The Transactions—Treatment of Equity Awards” beginning on page 101 of this information statement/prospectus.

 

Q:

Should I do anything at this time with my shares of Paramount common stock held in book-entry form to receive the applicable merger consideration?

 

A:

No. If you are a registered holder of Paramount common stock on the records of Paramount’s transfer agent, or if you are a beneficial holder of Paramount common stock—that is, in street name through a bank, brokerage firm or other nominee—you will not be required to take any action. As promptly as reasonably practicable after the New Paramount Merger Effective Time (but in no event later than three business days thereafter), New Paramount will cause the exchange agent to mail to each holder of record of book-entry shares of New Paramount common stock not held through DTC appropriate transmittal materials and instructions for effecting the surrender of such book-entry shares in exchange for the applicable merger consideration. Similarly, if you are a beneficial holder of Paramount common stock, your bank, brokerage firm or other nominee will effect the exchange of the shares of Paramount common stock you own beneficially for the applicable merger consideration. In either case, there is nothing for you to do. For further information, see the section entitled “Summary of the Transaction Agreement—Merger Consideration; Conversion of Shares; Exchange of Certificates” beginning on page 181 of this information statement/prospectus.

 

Q:

If I hold physical share certificates representing my shares of Paramount common stock, should I send in my share certificates now to receive the applicable merger consideration?

 

A:

No. If you hold physical share certificates of Paramount common stock, you will be sent a letter of transmittal promptly after the Effective Time describing how you may exchange your certificated shares of Paramount common stock for the applicable merger consideration, and the exchange agent will forward to you the applicable merger consideration to which you are entitled after receiving the proper documentation from you. For further information, see the section entitled “Summary of the Transaction Agreement—Merger Consideration; Conversion of Shares; Exchange of Certificates” beginning on page 181 of this information statement/prospectus. Alternatively, you may send your certificated shares at the moment you make your election to receive applicable merger consideration. See the question above entitled “How do I elect the type of merger consideration that I prefer to receive?” for additional information.

 

Q:

Who will serve on New Paramount’s board of directors and as management?

 

A:

Under the terms of the Transaction Agreement, upon the completion of the Transactions, the New Paramount Board will consist of up to 13 members who will be designated by Skydance prior to the Closing, (i) five of whom are expected to be nominees of Ellison (as defined in the A&R Charter) (one of

 

16


Table of Contents
  whom will be David Ellison), (ii) two of whom are expected to be nominees of RedBird (as defined in the A&R Charter), (iii) one of whom is expected to be the President of New Paramount following the Closing and (iv) up to three of whom will be independent. The Transaction Agreement further provides that David Ellison will be elected as the Chair of the New Paramount Board (the “Chair”) and an individual nominated by Skydance will be elected as the Vice Chair of the New Paramount Board.

Following the Closing, New Paramount is expected to be led by David Ellison as Chair and Chief Executive Officer and Jeffrey Shell as President. For further information, see the section entitled “Management and Directors of New Paramount After Completion of the Transactions” beginning on page 276 of this information statement/prospectus.

 

Q:

What equity stake will Paramount stockholders hold in New Paramount?

 

A:

Immediately following the completion of the Transactions, it is anticipated that former holders of Paramount common stock (other than the Specified NAI Stockholders) will hold approximately 29% to 53% of the outstanding shares of New Paramount Class B common stock and the PIPE Equity Investors will hold approximately 17% to 38% of the outstanding shares of New Paramount Class B common stock as a result of the PIPE Transaction, in each case, depending on the amount of cash consideration that Paramount stockholders elect to receive. See the section entitled “Risk Factors—Risks Relating to New Paramount After Completion of the Transactions—Risks Relating to New Paramount’s Organization and Structure—New Paramount will be exempt from certain corporate governance requirements since it will be a ‘controlled company’ within the meaning of Nasdaq rules, and as a result its stockholders will not have the protections afforded by these corporate governance requirements” beginning on page 82 of this information statement/prospectus.

 

Q:

What voting rights will Paramount stockholders have with respect to New Paramount?

 

A:

New Paramount Class B stockholders will have no voting rights, unless required by Delaware law, and, as a result, the Specified NAI Stockholders will hold 100% of the voting power of New Paramount and approximately 3% of the outstanding shares of New Paramount Class B common stock and the Ellison family will control the voting power of New Paramount indirectly through the Pinnacle entities’ collective 77.5% ownership interest in NAI. As a result, New Paramount will be a “controlled company” under the corporate governance rules of Nasdaq applicable to listed companies, and, therefore, New Paramount will be permitted to, and intends to, elect not to comply with certain corporate governance requirements thereunder. See the section entitled “Risk Factors—Risks Relating to New Paramount After Completion of the Transactions—Risks Relating to New Paramount’s Organization and Structure—Holders of New Paramount Class B common stock will have no voting rights. As a result, holders of New Paramount Class B common stock will not have any ability to influence stockholder decisions. beginning on page 82 of this information statement/prospectus.

 

Q:

Do any of the Paramount or Skydance executive officers, directors or affiliates have interests in the Transactions that may differ from those of Paramount stockholders or Skydance equityholders, respectively?

 

A:

Certain of the executive officers, directors and affiliates of Paramount and Skydance may have interests in the Transactions that are different from, or in addition to, the interests of Paramount stockholders and Skydance equityholders. These interests include, among other things:

 

   

the potential continued employment of certain executive officers of Paramount and Skydance by New Paramount, the potential appointment of certain directors of Paramount and Skydance by New Paramount, and the rights of Paramount and Skydance executive officers and directors to indemnification by New Paramount and the other surviving entities in the Mergers; and

 

   

the conversion of outstanding Paramount equity awards into equity awards of New Paramount in the New Paramount Merger, the potential payment of transaction awards in connection with the Closing

 

17


Table of Contents
 

and enhanced change of control severance benefits on certain qualifying terminations following the Closing.

Furthermore, the New Paramount Board will consist of up to 13 members designated by Skydance prior to the Closing, including David Ellison.

Additionally, pursuant to the NAI Transaction, the NAI Equity Investors agreed to purchase, upon the terms and subject to the conditions set forth in the NAI Stock Purchase Agreement, all of the outstanding equity interests of NAI from the NAI Shareholders. As a beneficiary of the NAI Shareholders, Ms. Redstone will receive a portion of the proceeds from the NAI Transaction. Ms. Redstone is the non-executive Chair of the Paramount Board. As of December 31, 2024, Ms. Redstone was the beneficial owner of 52,226 cash-settled Paramount Class A common stock phantom units, 61,920 cash-settled Paramount Class B common stock phantom units, and 617,409 shares of Paramount Class B common stock, which includes 177,326 vested, deferred Paramount RSU Awards. Ms. Redstone is a beneficiary of the NAI Shareholders, and as of December 31, 2024, NAI beneficially owned, directly and through two wholly-owned subsidiaries, approximately 77.4% of the Paramount Class A common stock outstanding and approximately 9.5% of the Paramount Class A common stock and Paramount Class B common stock outstanding on a combined basis. NAI is controlled by the Sumner M. Redstone National Amusements Part B General Trust (also known as the NA Part B General Trust) (the “General Trust”), which owns 80% of the voting interest of NAI. NA Administration, LLC is the corporate trustee of the General Trust, and is governed by a seven member board of directors, which acts by majority vote (subject to certain exceptions), including with respect to the NAI shares held by the General Trust. Ms. Redstone is the Chairperson, CEO and President of NAI, is one of the seven directors of NA Administration, LLC and one of two directors who are beneficiaries of the General Trust. Ms. Redstone also has a minority indirect beneficial interest in the Paramount Class A common stock and the Paramount Class B common stock owned by NAI (and its wholly-owned subsidiaries).

In connection with the NAI Transaction, (i) the NAI Shareholders, (ii) certain directors and officers of NAI, including Ms. Redstone in her capacity as Chairperson, CEO and President of NAI (such individuals, the “NAI D&O Indemnitees”) and (iii) NAI and NAIEH entered into an indemnification and contribution agreement, which terminated and superseded certain existing indemnification arrangements among the parties thereto and provided the NAI Shareholders and the NAI D&O Indemnitees with certain indemnification rights relating to the Transactions and the NAI Transaction from NAI and NAIEH capped at a maximum of $200 million. Affiliates of the NAI Equity Investors have guaranteed the payment and performance of the foregoing indemnification obligations of NAI and NAIEH, subject to the limitations set forth in the indemnification and contribution agreement.

For further information, see the sections entitled “Interests of Affiliates in the Transactions—Interests of Paramount Affiliates in the Transactions—Interests of Paramount’s Executive Officers and Directors in the Transactions” and “Risk Factors—Risks Relating to the Transactions—Executive officers, directors and affiliates of Paramount and Skydance may have interests in the Transactions that are different from, or in addition to, the rights of the Paramount stockholders and Skydance equityholders, respectively” beginning on pages 286 and 56, respectively, of this information statement/prospectus.

 

Q:

Will I still be paid dividends prior to the completion of the Transactions?

 

A:

Prior to the completion of the Transactions, Paramount may establish a record date for, declare and pay (a) quarterly cash dividends consistent with past practice, each in an amount no greater than $0.05 per share of Paramount common stock and (b) mandatory dividends or distributions required pursuant to its organizational documents as in effect on July 7, 2024, if any. For more information regarding the payment of dividends, see the section entitled “Summary of the Transaction Agreement—Covenants and Agreements—Conduct of Business by Paramount” beginning on page 191 of this information statement/prospectus.

 

18


Table of Contents
Q:

What conditions must be satisfied to complete the Transactions?

 

A:

Paramount and Skydance are not required to complete the Transactions unless a number of conditions are satisfied or waived. These conditions to the Closing include, among others:

 

  (a)

the adoption of the Transaction Agreement and the Transactions by Paramount stockholders (which was satisfied by the delivery of the Written Consent);

 

  (b)

the absence of certain legal restraints that would prohibit the consummation of the Mergers or that would impose a material adverse effect on New Paramount and its subsidiaries, taken as a whole after giving effect to the Mergers;

 

  (c)

the receipt of certain regulatory approvals;

 

  (d)

the effectiveness of the registration statement on Form S-4, of which this information statement/prospectus forms a part;

 

  (e)

the approval for listing on Nasdaq of the shares of New Paramount Class B common stock to be issued in connection with the Transactions;

 

  (f)

the receipt of an opinion from Simpson Thacher & Bartlett LLP or other tax counsel reasonably acceptable to Paramount to the effect that the Mergers, the PIPE Transaction and the Blocker Contribution and Exchange, taken altogether, should qualify as an exchange described in Section 351 of the Code;

 

  (g)

the consummation of each of the NAI Transaction and the PIPE Transaction immediately prior to or substantially concurrent with the Closing; and

 

  (h)

the absence, since the date of the Transaction Agreement, of any effect, event, change, occurrence, development, condition or circumstance that has had or would reasonably be expected to have a material adverse effect on the business, financial condition or results of operations of Paramount or Skydance.

In addition, each of Paramount and Skydance’s respective obligations to complete the Transactions is subject to, among other conditions, the accuracy of the other party’s representations and warranties described in the Transaction Agreement (subject in most cases to “materiality” and “material adverse effect” qualifications) and the other party’s performance in all material respects of its obligations in the Transaction Agreement. The completion of the Transactions is not subject to any financing condition.

For a more complete summary of the conditions to the Closing that must be satisfied or waived prior to the Closing, see the section entitled “Summary of the Transaction Agreement—Conditions to the Closing” beginning on page 212 of this information statement/prospectus.

 

Q:

When do you expect the Transactions to be completed?

 

A:

Paramount and Skydance are working to complete the Transactions as soon as possible. As described above, certain conditions to the Closing must be satisfied or waived before the Transactions can be completed. The parties anticipate that they will obtain all regulatory approvals and clearances required in order to consummate the Transactions, including approval of the Transactions and the NAI Transaction by the Federal Communications Commission (“FCC”), prior to the End Date (as defined herein), though the receipt and timing of such approvals and clearances cannot be guaranteed. For further information, see the risk factor entitled “Paramount and Skydance must obtain certain regulatory approvals in order to complete the Transactions; if such approvals are not obtained or are obtained with conditions, the Transactions may be prevented or delayed or the anticipated benefits of the Transactions could be reduced” beginning on page 52 of this information statement/prospectus and the section entitled “Summary of the Transaction Agreement—Conditions to the Closing” beginning on page 212 of this information statement/prospectus.

 

19


Table of Contents

Assuming timely satisfaction or waiver of the conditions to the Closing, the Transactions are expected to close in the first half of 2025. The Closing Date will be at least 20 calendar days after the mailing of this information statement/prospectus to Paramount stockholders, in accordance with Rule 14c-2(b) promulgated under the Exchange Act.

 

Q:

Can the Transaction Agreement be terminated?

 

A:

The Transaction Agreement contains termination rights for Paramount and Skydance, including, among others, by either Paramount (acting with the prior approval of the Special Committee) or Skydance (i) if any of the Subscription Agreements or the NAI Stock Purchase Agreement is terminated in accordance with its respective terms; (ii) if the consummation of the Transactions does not occur before April 7, 2025, subject to two automatic extensions of 90 days each if on such date all of the conditions to the Closing, except those relating to regulatory approvals, have been satisfied or waived; (iii) if a governmental authority having jurisdiction over Skydance or Paramount has issued any law permanently restraining, enjoining or otherwise prohibiting the Mergers and such law becomes final and non-appealable; or (iv) if the other party breaches its representations, warranties or covenants in the Transaction Agreement in a manner that would result in a failure of an applicable condition to the Closing, subject in certain cases to the right of the breaching party to cure the breach.

In certain circumstances, Paramount may be required to pay to Skydance the Termination Fee (as defined herein). For further information, see the section entitled “Summary of the Transaction Agreement—Effect of Termination; Termination Fee; Expenses” beginning on page 216 of this information statement/prospectus.

 

Q:

What happens if a third party makes an offer to acquire Paramount before the Transactions are completed?

 

A:

The Special Committee’s and Paramount’s rights to provide non-public information and engage in negotiations or discussions with third parties under certain circumstances with respect to an Acquisition Proposal (as defined herein) or any proposal, inquiry or offer that could be reasonably expected to lead to an Acquisition Proposal have expired. For further information, see the section entitled “Summary of the Transaction AgreementGo-Shop; No Solicitation; Change in Board Recommendation” beginning on page 199 of this information statement/prospectus.

 

Q:

What happens if the Transactions are not completed?

 

A:

If the Transactions are not completed for any reason, (a) Paramount stockholders will retain their shares of Paramount common stock and not receive any merger consideration, (b) Paramount will remain an independent public company, (c) Paramount Class A common stock and Paramount Class B common stock will each continue to be traded on Nasdaq and (d) New Paramount, which is currently a direct, wholly-owned subsidiary of Paramount, will not become a publicly traded corporation.

If the Transaction Agreement is terminated due to the Skydance Merger Effective Time not having occurred on or before the End Date or due to a material breach of the Transaction Agreement by Paramount, Paramount would in certain circumstances have the obligation to pay to Skydance the Termination Fee. For further information, see the section entitled “Summary of the Transaction Agreement—Effect of Termination; Termination Fee; Expenses” beginning on page 216 of this information statement/prospectus.

 

Q:

Why am I not being asked to vote on the Transactions? What approval by Paramount stockholders is required to adopt the Transaction Agreement and, therefore, approve the Transactions?

 

A:

The adoption of the Transaction Agreement and, therefore, the approval of the Transactions, required the affirmative approval of a majority of the outstanding Paramount Class A common stock. On July 7, 2024, the Specified NAI Entities beneficially owned approximately 77.4% of the aggregate voting power of the

 

20


Table of Contents
  outstanding Paramount Class A common stock as of July 7, 2024, the record date for determining the stockholders entitled to vote in favor of adopting the Transaction Agreement and approving the Transactions. On the same date, the Specified NAI Entities delivered to Paramount the Written Consent adopting and approving the Transaction Agreement and, to the extent the consent of Paramount’s stockholders was required therefor, the Transactions. Accordingly, the delivery of the Written Consent was sufficient to adopt the Transaction Agreement and approve the Transactions on behalf of Paramount stockholders, and no further action by any Paramount stockholder is required to approve the Transactions under applicable law. Therefore, Paramount will not solicit the votes of its stockholders for the adoption or approval of the Transaction Agreement or the Transactions, by special meeting or otherwise, and you are requested not to send a proxy.

This information statement/prospectus and notice of action by written consent is being provided to you for informational purposes only and shall be considered the notice required under Section 228(e) of the DGCL.

 

Q:

What are the expected United States federal income tax consequences of the Transactions for holders of Paramount common stock?

 

A:

As described in more detail in the section entitled “Material United States Federal Income Tax Consequences” beginning on page 298 of this information statement/prospectus, the Transactions, taken together, are intended to qualify as a tax-deferred exchange for U.S. federal income tax purposes under Section 351 of the Code, other than with respect to cash received by holders of Paramount common stock in connection with the Transactions.

You are strongly urged to consult your tax advisor to determine the particular U.S. federal, state, local or foreign income or other tax consequences of the Transactions (including the Pre-Closing Paramount Merger and the New Paramount Merger) to you.

 

Q:

Are Paramount stockholders entitled to dissenters’ or appraisal rights in connection with the Transactions?

 

A:

No. Under Delaware law, Paramount stockholders will not have dissenters’ rights or appraisal rights in connection with the Transactions. For more information, see the sections entitled “No Dissenters’ or Appraisal Rights” and “Risk Factors—Risks Relating to the Transactions—Paramount stockholders will not be entitled to appraisal rights in connection with the Transactions” beginning on pages 332 and 61, respectively, of this information statement/prospectus.

 

Q:

Are there any important risks about the Transactions, Paramount’s business or Skydance’s business of which I should be aware?

 

A:

Yes, there are risks involved. You are encouraged to carefully read in its entirety the section entitled “Risk Factors” beginning on page 49 of this information statement/prospectus.

 

Q:

Where can I find more information about Paramount?

 

A:

Paramount files annual, quarterly and current reports, proxy statements and other information with the SEC. The SEC maintains an Internet site that contains reports, proxy statements and other information regarding issuers that file electronically with the SEC, including Paramount, which can be accessed at https://www.sec.gov. In addition, you may also access Paramount’s filings and other information about Paramount through the “Investors” page of Paramount’s website, at https://ir.paramount.com. Information contained on Paramount’s website or connected thereto is provided for textual reference only and does not constitute part of, and is not incorporated by reference into, this information statement/prospectus, the registration statement of which it forms a part or any future documents that may be filed with the SEC. For a more detailed description of the available information, see the section entitled “Where You Can Find More Information” beginning on page 336 of this information statement/prospectus.

 

21


Table of Contents
Q:

Who do I contact if I have further questions about the Transactions or the Transaction Agreement?

 

A:

Paramount stockholders who have questions about the Transactions or the Transaction Agreement or who desire additional copies of this information statement/prospectus or other additional materials should contact:

Paramount Global

Attention: Investor Relations

1515 Broadway

New York, NY 10036

(212) 846-5237

If a bank, brokerage firm or other nominee holds your shares, you should also contact your bank, brokerage firm or other nominee for additional information.

 

22


Table of Contents

SUMMARY

The following summary highlights selected information contained in this information statement/prospectus and may not include all the information that may be important to you. Accordingly, you are encouraged to carefully read the information contained in, and the information incorporated by reference into, this information statement/prospectus in its entirety, including the attached annexes and exhibits, and the documents that are referred to in this information statement/prospectus, and to pay special attention to the sections entitled “Risk Factors” and “Cautionary Statement Regarding Forward-Looking Statements” beginning on pages 49 and 92, respectively, of this information statement/prospectus, because the information contained in this section may not provide all the information that might be important to you with respect to the Transaction Agreement and the Transactions. Each item in this summary includes a page reference directing you to a more complete description of that item. You may obtain the information incorporated by reference into this information statement/prospectus without charge by following the instructions under the section entitled “Where You Can Find More Information” beginning on page 336 of this information statement/prospectus.

Information About Paramount, New Paramount, the Merger Subs and Skydance (Pages 94 and 96)

Paramount

Paramount is a leading global media, streaming and entertainment company that creates premium content and experiences for audiences worldwide. Driven by iconic consumer brands, its portfolio includes CBS, Paramount Pictures, Nickelodeon, MTV, Comedy Central, BET, Paramount+ and Pluto TV. Paramount holds one of the industry’s most extensive libraries of television and film titles. In addition to offering innovative streaming services and digital video products, Paramount also provides powerful capabilities in production, distribution and advertising solutions.

Paramount Class A common stock and Paramount Class B common stock are currently listed on Nasdaq under the symbols “PARAA” and “PARA,” respectively. Paramount’s principal offices are located at 1515 Broadway, New York, NY 10036, and its telephone number is (212) 258-6000. Paramount’s internet address is paramount.com. Please note that Paramount’s internet address is included in this information statement/prospectus as an inactive textual reference only. The information contained on Paramount’s website is not incorporated by reference into this information statement/prospectus, the registration statement of which it forms a part or any future documents that may be filed with the SEC and should not be considered part of this information statement/prospectus.

New Paramount

New Paramount is a Delaware corporation and currently a direct, wholly-owned subsidiary of Paramount. New Paramount was incorporated on June 3, 2024, solely for the purpose of effecting the Transactions, and, immediately after the consummation of the Transactions, New Paramount will be renamed “Paramount Skydance Corporation.”

New Paramount has been formed by Paramount solely to effect the Transactions, it has no material assets and has not conducted any business operations other than such operations that are incidental to its formation and in connection with the Transactions. Accordingly, no financial statements of New Paramount have been included in this information statement/prospectus. As a result of the Mergers, Paramount and Skydance will become wholly-owned subsidiaries of New Paramount.

Upon completion of the Transactions, New Paramount’s principal executive offices will be located at 1515 Broadway, New York, New York 10036 and its telephone number will be (212) 258-6000.

 

23


Table of Contents

Paramount Merger Sub

Paramount Merger Sub is a Delaware corporation and a direct, wholly-owned subsidiary of New Paramount. Paramount Merger Sub was incorporated on June 3, 2024, solely for the purpose of effecting the Pre-Closing Paramount Merger. As a result of the Pre-Closing Paramount Merger, Paramount Merger Sub will merge with and into Paramount, with Paramount surviving the merger and becoming a wholly-owned, direct subsidiary of New Paramount.

Paramount Merger Sub has not conducted any business operations other than such operations that are incidental to its formation and in connection with the Transactions. Paramount Merger Sub’s principal executive offices are located at 1515 Broadway, New York, NY 10036.

Paramount Merger Sub II

Paramount Merger Sub II is a Delaware corporation and a wholly-owned, direct subsidiary of New Paramount. Paramount Merger Sub II was organized on June 10, 2024, solely for the purpose of effecting the New Paramount Merger. As a result of the New Paramount Merger, Paramount Merger Sub II will merge with and into New Paramount, with New Paramount surviving the merger.

Paramount Merger Sub II has not conducted any business operations other than such operations that are incidental to its formation and in connection with the Transactions. Paramount Merger Sub II’s principal executive offices are located at 1515 Broadway, New York, NY 10036.

Skydance Merger Sub

Skydance Merger Sub is a California limited liability company and a wholly-owned, direct subsidiary of New Paramount. Skydance Merger Sub was organized on June 3, 2024, solely for the purpose of effecting the Skydance Merger. As a result of the Skydance Merger, Skydance Merger Sub will merge with and into Skydance, with Skydance surviving the merger and becoming a wholly-owned subsidiary of New Paramount.

Skydance Merger Sub has not conducted any business operations other than such operations that are incidental to its formation and in connection with the Transactions. Skydance Merger Sub’s principal executive offices are located at 1515 Broadway, New York, NY 10036.

Skydance

Skydance is a diversified media company focused on creating high-quality, event-level entertainment for global audiences. Skydance develops, finances and produces live-action and animated films, television shows, sports content and interactive games for release in media worldwide. As of December 31, 2024, Skydance has produced or co-financed a total of 36 live-action and animated feature films, 24 of which were co-financed with Paramount, including films for the franchise properties Mission: Impossible, Star Trek and Terminator. Skydance also co-produced and co-financed Top Gun: Maverick with Paramount, which grossed $1.5 billion at the worldwide box office in 2022, making it one of the most successful films in Paramount history. As of December 31, 2024, Skydance has also produced 31 seasons of live-action and animated television content across 16 series and supplies premium scripted and unscripted television content across a range of platforms including Netflix, Amazon Prime Video and Apple TV+. Its television series include Grace and Frankie, Foundation, Condor, The Big Door Prize and FUBAR, as well as Reacher, Tom Clancy’s Jack Ryan and Cross, which were each co-produced with Paramount. Skydance’s animation studio, led by Pixar co-founder John Lasseter, has entered into a multi-year partnership with Netflix. The first animated feature film under the partnership, Spellbound, was released in November 2024. Additionally, Skydance develops and produces premium scripted and unscripted sports-related content through its joint venture with the National Football League (“NFL”),

 

24


Table of Contents

Skydance Sports. Despite its nascency, Skydance’s sports content has already generated significant acclaim, including for Golden Globe-nominated feature Air, and Sports Emmy-nominated NFL Draft: The Pick Is In. Skydance Games comprises a next-generation console gaming studio and a distinguished virtual reality studio focused on developing genre-defining titles like The Walking Dead: Saints and Sinners, Skydance’s Behemoth and the upcoming Marvel 1943: Rise of Hydra. Finally, Skydance recently launched a new horror film label, Nocturna, which has announced its first project, They Will Kill You.

Skydance’s principal executive offices are located at 2900 Olympic Boulevard, Santa Monica, California 90404 and its telephone number is (424) 291-3400.

Risk Factors (Page 49)

You are encouraged to carefully read all of the information contained in, or incorporated by reference into, this information statement/prospectus, including the attached annexes and exhibits and documents that are referred to in this information statement/prospectus. In particular, you should consider the factors described in the section entitled “Risk Factors” beginning on page 49 of this information statement/prospectus.

The following is only a summary of principal risks that are applicable to the Transactions, and the businesses of Paramount, Skydance and, after completion of the Transactions, New Paramount. Such risks are discussed in more detail below and you should carefully read the section entitled “Risk Factors” in its entirety.

Risks Relating to the Transactions

 

   

The stock consideration exchange ratios are fixed and will not be adjusted for stock price changes. Because the market prices of Paramount Class A common stock and Paramount Class B common stock have fluctuated and will continue to fluctuate, Paramount stockholders cannot be sure of the value of the stock consideration they will receive, and such value may be lower than the value of Paramount common stock on an earlier date.

 

   

Holders of Paramount Class B common stock may not receive all merger consideration in the form they elect, and the form of merger consideration that they receive may have a lower value or different tax consequences than the form of merger consideration that they elect to receive.

 

   

Paramount and Skydance must obtain certain regulatory approvals in order to complete the Transactions; if such approvals are not obtained or are obtained with conditions, the Transactions may be prevented or delayed or the anticipated benefits of the Transactions could be reduced.

 

   

The Transactions are subject to a number of conditions to the Closing and, if these conditions are not satisfied, the Transaction Agreement may be terminated in accordance with its terms and the Transactions may not be completed. In addition, the parties have the right to terminate the Transaction Agreement under certain circumstances, in which case the Transactions would not be completed.

 

   

Paramount and Skydance have incurred, and along with New Paramount will incur, significant transaction and merger-related transition costs in connection with the Transactions.

 

   

Paramount and Skydance will be subject to business uncertainties and contractual restrictions under the Transaction Agreement while the Transactions are pending.

 

   

Executive officers, directors and affiliates of Paramount and Skydance may have interests in the Transactions that are different from, or in addition to, the rights of the Paramount stockholders and Skydance equityholders, respectively.

 

   

As of the date of this information statement/prospectus, two lawsuits have been filed challenging the Transactions and additional lawsuits may be filed in the future against Paramount, Skydance, NAI,

 

25


Table of Contents
 

their respective affiliates and/or their respective boards of directors and management and the Special Committee, challenging the Transactions.

Risks Relating to Paramount’s Business

There are a number of risks relating to Paramount’s business and industry. For further information, see the section entitled “—Risks Relating to Paramount’s Business” beginning on page 61 of this information statement/prospectus.

Risks Relating to Skydance’s Business

 

   

The success of Skydance’s business depends on the acceptance of its content by audiences, which may be unpredictable and volatile.

 

   

The production of live-action and animated films, television programming, interactive games and other ancillary content is capital-intensive and Skydance’s capacity to generate cash from such content may be insufficient to meet anticipated cash requirements.

 

   

Skydance relies on a few major distributors to distribute its content and the loss of any of those distributors could reduce its revenues and materially adversely affect its business, financial condition and results of operations.

 

   

Skydance operates in highly competitive and dynamic industries and its business, financial condition and results of operations could be adversely affected if it does not compete effectively.

 

   

The unpredictable and constantly shifting nature of consumer behavior, as well as evolving technologies and distribution models, have affected, and could continue to adversely affect, Skydance’s business, financial condition and results of operations.

 

   

Damage to Skydance’s reputation or brand could adversely affect its business, financial condition and results of operations.

 

   

Skydance shares control in certain joint ventures and other investments, which limits its ability to manage third-party risks associated with these arrangements.

 

   

Disruptions or failures of, or attacks on, Skydance’s or its service providers’ networks, information systems and other technologies could result in the disclosure of business, confidential or personal information, disruption of Skydance’s businesses, damage to its brands and reputation, and legal exposure and financial losses, which could materially adversely affect its business, financial condition and results of operations.

 

   

Skydance’s business is dependent on the maintenance and protection of its intellectual property, and pursuing and defending against intellectual property claims may have a material adverse effect on its business, financial condition and results of operations.

Risks Relating to New Paramount After Completion of the Transactions

 

   

Combining the businesses of Paramount and Skydance may be more difficult, time-consuming or costly than expected and the actual benefits of combining the businesses of Paramount and Skydance may be less than expected, either or both of which may adversely affect New Paramount’s future results.

 

   

The financial assumptions, estimates, projections and synergies considered by the Special Committee and its financial advisor may not be realized, which may adversely affect the market price of New Paramount common stock following the completion of the Transactions.

 

26


Table of Contents
   

Entities controlled by the Ellison family will control New Paramount. The interests of the Ellison family may differ from the interests of other stockholders of New Paramount.

 

   

New Paramount will be a holding company, and its principal assets will be equity interests in Paramount and Skydance and, accordingly, New Paramount will be dependent upon distributions from Paramount and/or Skydance to pay taxes and other expenses.

 

   

No trading market currently exists for New Paramount Class B common stock.

The Transactions (Page 97)

On July 7, 2024, Paramount entered into the Transaction Agreement, pursuant to which Paramount and Skydance will become wholly-owned subsidiaries of New Paramount, a new publicly listed company, once the Transactions are completed. In connection with the Transaction Agreement, Paramount formed New Paramount and, as direct subsidiaries of New Paramount, the Merger Subs. Subject to the terms and conditions of the Transaction Agreement, (a) on the day immediately prior to the Closing Date, Paramount Merger Sub will merge with and into Paramount, with Paramount surviving the merger; (b) on the Closing Date, Paramount Merger Sub II will merge with and into New Paramount, with New Paramount surviving the merger; (c) on the Closing Date, following the New Paramount Merger, the Upstream Blocker Holders will transfer all of the issued and outstanding equity interests in certain blocker entities to New Paramount in exchange for an allocation of the Skydance Merger Consideration and (d) on the Closing Date, following the Blocker Contribution and Exchange, Skydance Merger Sub will merge with and into Skydance, with Skydance surviving the merger. As a result of the Transactions, Paramount and Skydance will become wholly-owned subsidiaries of New Paramount, which will be renamed “Paramount Skydance Corporation” immediately following the completion of the Mergers.

Concurrently with the execution of the Transaction Agreement, (a) the PIPE Equity Investors entered into the Subscription Agreements providing for a private placement investment in an aggregate amount of up to $6.0 billion in exchange for receiving (i) up to an aggregate amount of 400 million shares of New Paramount Class B common stock, subject to ratable reduction in accordance with the terms of the Subscription Agreements, for a purchase price of $15.00 per share (less an aggregate subscription discount of 1.875% of such PIPE Equity Investor’s Pro Rata Share of the primary gross proceeds, as defined herein) and (ii) in the case of the NAI Equity Investors, an aggregate number of 200 million warrants, each to subscribe for one share of New Paramount Class B common stock per warrant at an initial exercise price of $30.50 per share, with such underlying stock and exercise price subject to customary anti-dilution adjustments, and with an expiration date that is five years from the date of issuance of such warrants, in each case, pursuant to the terms of the Subscription Agreements and (b) the NAI Equity Investors entered into a purchase and sale agreement with NAI and the NAI Shareholders, pursuant to which the NAI Equity Investors agreed, upon the terms and subject to the conditions set forth in such agreement, to purchase all of the outstanding equity interests of NAI from such stockholders. The NAI Transaction and the PIPE Transaction will occur on the Closing Date substantially contemporaneously with each other immediately prior to the completion of the New Paramount Merger. The closings of the NAI Transaction and the PIPE Transaction are each conditioned upon, among other things, the substantially concurrent consummation of the Transactions.

 

27


Table of Contents

The following diagrams illustrate in simplified terms the current structure of Paramount and Skydance and the expected structure of New Paramount following the completion of the Transactions. Percentages presented with respect to the expected structure of New Paramount assume all of the holders of Paramount Class A common stock (other than the Specified NAI Stockholders) elect to receive the Class A Cash Consideration and holders of Paramount Class B common stock elect to receive the Class B Cash Consideration up to the Maximum Class B Cash Share Number.

Before the Mergers

As of December 31, 2024

 

 

LOGO

 

28


Table of Contents

After the Mergers

 

 

LOGO

Merger Consideration (Page 99)

Upon completion of the Pre-Closing Paramount Merger on the day immediately prior to the Closing Date, each share, other than any Pre-Closing Paramount Merger Cancelled Shares, of (a) Paramount Class A common stock that is issued and outstanding immediately prior to the Pre-Closing Paramount Merger Effective Time will be converted automatically into the right to receive one share of New Paramount Class A common stock and (b) Paramount Class B common stock that is issued and outstanding immediately prior to the Pre-Closing Paramount Merger Effective Time will be converted automatically into the right to receive one share of New Paramount Class B common stock. All shares of Paramount common stock that have been converted to shares of New Paramount common stock in the Pre-Closing Paramount Merger will automatically be cancelled and will cease to exist and no longer be outstanding as shares of Paramount common stock.

In connection with the New Paramount Merger, Paramount stockholders (other than the Specified Stockholders, with respect to shares of Paramount Class B common stock, and the Specified NAI Stockholders, with respect to shares of Paramount Class A common stock) are entitled to make an election as to the form of consideration received for their shares of Paramount common stock held immediately prior to the Pre-Closing Paramount Merger. Paramount stockholders (other than the Specified Stockholders, with respect to shares of Paramount Class B common stock, and the Specified NAI Stockholders, with respect to shares of Paramount Class A common stock) may elect to receive, in accordance with the election procedures and subject to the proration mechanism set forth in the Transaction Agreement and described herein, (a) with respect to each share of Paramount Class A common stock held by such stockholder (i) the Class A Cash Consideration or (ii) the Class A Stock Consideration and (b) with respect to each share of Paramount Class B common stock held by such stockholder (i) the Class B Cash Consideration or (ii) the Class B Stock Consideration. The maximum amount of cash consideration that holders of Paramount Class B common stock will be entitled to receive pursuant to the New Paramount Merger is approximately $4.3 billion in the aggregate, and a maximum of 285,889,212 shares of Paramount Class B common stock will be entitled to receive the Class B Cash

 

29


Table of Contents

Consideration. The elections to receive Class B Cash Consideration will be prorated as necessary to ensure that these limits are not exceeded.

Upon completion of the New Paramount Merger on the Closing Date, (a) each share, other than any New Paramount Merger Cancelled Shares, of (i) New Paramount Class A common stock that is issued and outstanding immediately prior to the New Paramount Merger Effective Time and that is held by a Specified NAI Stockholder will remain issued and outstanding as a share of New Paramount Class A common stock, (ii) New Paramount Class A common stock that is issued and outstanding immediately prior to the New Paramount Merger Effective Time that is not held by a Specified NAI Stockholder and with respect to which an election to receive Class A Cash Consideration has been properly made and not revoked or deemed revoked pursuant to the terms of the Transaction Agreement will be converted automatically into the right to receive the Class A Cash Consideration, (iii) New Paramount Class A common stock that is issued and outstanding immediately prior to the New Paramount Merger Effective Time that is not held by a Specified NAI Stockholder and with respect to which (A) an election to receive Class A Stock Consideration has been properly made and not revoked or deemed revoked pursuant to the terms of the Transaction Agreement or (B) neither an election to receive Class A Cash Consideration nor an election to receive Class A Stock Consideration has been made will be converted automatically into the right to receive the Class A Stock Consideration, (iv) New Paramount Class B common stock that is issued and outstanding immediately prior to the New Paramount Merger Effective Time and that is held by a Specified Stockholder or a PIPE Equity Investor will remain issued and outstanding as one share of New Paramount Class B common stock, (v) New Paramount Class B common stock that is issued and outstanding immediately prior to the New Paramount Merger Effective Time that is not held by a Specified Stockholder or a PIPE Equity Investor and with respect to which an election to receive Class B Cash Consideration has been properly made and not revoked or deemed revoked pursuant to the terms of the Transaction Agreement will, subject to the proration mechanism described herein, be converted automatically into the right to receive the Class B Cash Consideration and (vi) New Paramount Class B common stock that is issued and outstanding immediately prior to the New Paramount Merger Effective Time that is not held by a Specified Stockholder or a PIPE Equity Investor and with respect to which (A) an election to receive the Class B Stock Consideration has been properly made and not revoked or deemed revoked pursuant to the terms of the Transaction Agreement or (B) neither an election to receive the Class B Cash Consideration nor an election to receive the Class B Stock Consideration has been made will remain issued and outstanding as one share of New Paramount Class B common stock; (b) each New Paramount Merger Cancelled Share will be cancelled and will cease to exist, and no consideration will be delivered in exchange therefor and (c) each share of capital stock of Paramount Merger Sub II outstanding immediately prior to the New Paramount Merger Effective Time will be cancelled and will cease to exist, and no consideration will be delivered in exchange therefor. All shares of New Paramount common stock that have converted into the right to receive the applicable merger consideration in connection with the New Paramount Merger (other than, subject to the proration mechanism described herein, pursuant to clauses (a)(i), (a)(iv) or (a)(vi) above) will cease to exist and no longer be outstanding. Paramount Class A common stock currently trades on Nasdaq under the ticker symbol “PARAA,” and Paramount Class B common stock currently trades on Nasdaq under the ticker symbol “PARA.” On July 1, 2024, which was the last trading day prior to renewed market speculation regarding the Transactions, the closing price of Paramount Class A common stock was $17.92 per share, and the closing price of Paramount Class B common stock was $10.14 per share. As a result of the Transactions, (i) former holders of Paramount common stock (other than the Specified NAI Stockholders) that have made or are deemed to have made stock elections or whose cash elections are subject to proration will own shares of New Paramount Class B common stock, which are expected to be listed for trading on Nasdaq under the ticker symbol “PARA,” and will not own shares of New Paramount Class A common stock and (ii) NAI and its applicable subsidiaries will hold shares of New Paramount Class B common stock and 100% of the New Paramount Class A common stock (which is not expected to be listed for trading on a stock exchange). Holders of New Paramount Class A common stock following the Closing will be entitled to one vote per share with respect to all matters on which the holders of New Paramount common stock are entitled to vote. Holders of New Paramount Class B common stock will not have any voting rights, except as

 

30


Table of Contents

required by applicable law. As a result, all matters submitted to stockholders of New Paramount will be decided by the vote of the holders of New Paramount Class A common stock, except as required by applicable law. Entities controlled by the Ellison family will hold approximately 77.5% of the New Paramount Class A common stock indirectly through their collective approximate 77.5% ownership interest in NAI. As a result, New Paramount will be a “controlled company” within the meaning of the Nasdaq corporate governance standards and, therefore, New Paramount will be permitted to, and intends to, elect not to comply with certain corporate governance requirements of Nasdaq. For so long as New Paramount remains a “controlled company,” it may, at any time and from time to time, utilize any or all of the applicable governance exemptions available under Nasdaq rules to controlled companies. Accordingly, holders of New Paramount common stock will not have the same protections afforded to stockholders of companies that are subject to all of Nasdaq’s rules and corporate governance standards, and the ability of New Paramount’s independent directors to influence its business policies and affairs may be reduced. See the section entitled “Risk Factors—Risks Relating to New Paramount After Completion of the Transactions—Risks Relating to New Paramount’s Organization and Structure—New Paramount will be exempt from certain corporate governance requirements since it will be a ‘controlled company’ within the meaning of Nasdaq rules, and as a result its stockholders will not have the protections afforded by these corporate governance requirements” beginning on page 82 of this information statement/prospectus.

As of the date of this information statement/prospectus, the NAI Equity Investors and their affiliates do not hold any of the voting or other equity interests in Paramount (nor will such persons own any voting or other equity interests of Paramount prior to giving effect to the transactions described above). Immediately after giving effect to the transactions described above, Pinnacle and RedBird (each as defined herein) and their respective affiliates will, as a result of the Skydance Merger and the PIPE Transaction, own approximately 45% and 10%, respectively, of the outstanding shares of New Paramount Class B common stock (assuming all of the holders of Paramount Class A common stock (other than the Specified NAI Stockholders) elect to receive the Class A Cash Consideration and holders of Paramount Class B common stock elect to receive the Class B Cash Consideration up to the Maximum Class B Cash Share Number). Additionally, immediately following the consummation of such transactions, NAI will beneficially own (i) 100% of the outstanding shares of New Paramount Class A common stock (representing 100% of the voting interest in New Paramount) and (ii) approximately 3% of the outstanding shares of New Paramount Class B common stock. NAI will in turn be owned approximately 77.5% and 22.5% by Pinnacle and RedBird, respectively.

Upon completion of the Skydance Merger on the Closing Date, (a) each Skydance Membership Unit that is issued and outstanding immediately prior to the Skydance Merger Effective Time (other than any Skydance Membership Unit that is held, directly or indirectly, by New Paramount or Skydance) will be converted automatically into the right to receive the applicable portion of the Skydance Merger Consideration as determined in accordance with the Transaction Agreement and the Skydance LLC Agreement, (b) each Skydance Membership Unit that is issued and outstanding immediately prior to the Skydance Merger Effective Time that is held, directly or indirectly, by New Paramount or Skydance will remain as outstanding limited liability company interests in the Surviving Skydance Entity and (c) all of the limited liability company interests of Skydance Merger Sub outstanding immediately prior to the Skydance Merger Effective Time will be converted automatically into an equivalent number of limited liability company interests of the Surviving Skydance Entity with the same rights, powers and privileges as the limited liability company interests so converted.

Summary of the Transaction Agreement (Page 179)

Go-Shop; No Solicitation; Change in Board Recommendation (Page 199)

During the go-shop period (as defined herein) and, continuing until the no-shop period start date (as defined herein), the Special Committee and its representatives (or Paramount and its subsidiaries and their respective

 

31


Table of Contents

representatives, if acting at the direction of the Special Committee) had the right pursuant and subject to the terms of the Transaction Agreement to, directly or indirectly:

 

   

solicit, initiate, propose or induce the making, submission or announcement of, or encourage, facilitate or assist, any Acquisition Proposal and any proposal, inquiry or offer that could be reasonably expected to lead to, result in or constitute an Acquisition Proposal;

 

   

subject to the entry into, and solely in accordance with, an acceptable confidentiality agreement, provide information (including non-public information and data) relating to Paramount or any of its subsidiaries and afford access to the business, properties, assets, books, records or other non-public information, or to any personnel, of Paramount or any of its subsidiaries to any person and its representatives and, in any such case with the intent to induce the making, submission or announcement of an Acquisition Proposal (or inquiries, proposals or offers or other efforts that could lead to any Acquisition Proposals), subject to certain conditions; and

 

   

engage in, enter into, continue or otherwise participate in any discussions or negotiations with any persons or their respective representatives with respect to any Acquisition Proposals (or inquiries, proposals or offers or other efforts that could lead to any Acquisition Proposals) and cooperate with or assist or participate in or facilitate any such inquiries, proposals, offers, discussions or negotiations or any effort or attempt to make any Acquisition Proposals.

The Transaction Agreement further provides that in the event that the Special Committee and its representatives (or Paramount and its subsidiaries and their respective representatives, if acting at the direction of the Special Committee) were engaged in substantive negotiations under an acceptable confidentiality agreement with an Excluded Party (as defined herein), then the Special Committee may, by written notice to Skydance (which notice was required to include the identity of any such Excluded Party), on or before August 21, 2024, extend the go-shop period and the no-shop period start date with respect to any such Excluded Party (and only such Excluded Party) until September 5, 2024 in order to continue to engage in the activities permitted under the Transaction Agreement with any such Excluded Party solely during such extended go-shop period. The Special Committee was required under the terms of the Transaction Agreement to promptly (and in any event within 24 hours) notify Skydance in writing if any Excluded Party ceased to be an Excluded Party during the extended go-shop period. The go-shop period under the Transaction Agreement has expired.

On the no-shop period start date, the Transaction Agreement required each of Paramount and Skydance to, subject to certain exceptions, (a) immediately terminate any discussions or negotiations with any person with respect to an Acquisition Proposal, (b) promptly terminate access to any data room or other depository of information maintained for purposes of facilitating an Acquisition Proposal and (c) promptly cease any solicitation, knowing encouragement, discussion or negotiation relating to an Acquisition Proposal. Additionally, the Transaction Agreement provides that from the no-shop period start date until the earlier to occur of the termination of the Transaction Agreement pursuant to its terms and the Skydance Merger Effective Time, each of Paramount and Skydance will not, directly or indirectly:

 

   

solicit, initiate or knowingly facilitate, or knowingly encourage (including by way of furnishing non-public information), or otherwise propose or knowingly induce the making, submission or announcement of, any proposal or offer that constitutes, or would reasonably be expected to constitute or lead to, an Acquisition Proposal;

 

   

engage in, continue or otherwise participate in any discussion or negotiation regarding, or furnish to any other person (other than the parties allowed under the terms of Transaction Agreement), any non-public information and data relating to such party or any of its subsidiaries or afford to any person (other than the parties allowed under the terms of Transaction Agreement) access to the business, properties, assets, books, records or other information, or to any personnel, of such party or any of its

 

32


Table of Contents
 

subsidiaries (except pursuant to Section 220 of the DGCL, with respect to Paramount), in each case, in connection with, or for the purpose of knowingly encouraging or knowingly facilitating, an Acquisition Proposal or any inquiries or the making of any proposal that would reasonably be expected to lead to an Acquisition Proposal;

 

   

approve, adopt, endorse or recommend an Acquisition Proposal or any offer or proposal that could reasonably be expected to lead to an Acquisition Proposal;

 

   

terminate, amend, release, modify or fail to enforce any provision of, or grant any permission, waiver or request under, any confidentiality, standstill or similar agreement, in each case, in furtherance of an Acquisition Proposal;

 

   

grant any waiver, amendment or release under any anti-takeover laws;

 

   

authorize or enter into any letter of intent, acquisition agreement, agreement in principle or other contract (other than, in the case of Paramount, an acceptable confidentiality agreement) relating to an Acquisition Proposal; or

 

   

resolve, agree or propose to do any of the foregoing.

Each of Skydance and Paramount is required under the terms of the Transaction Agreement to promptly, after receipt of any Acquisition Proposal, notify the other party of the material terms of such Acquisition Proposal and the identity of the person or group making such Acquisition Proposal and provide the other party with copies of and the material terms and conditions of any proposals or offers. In addition, each of Paramount and Skydance is required under the terms of the Transaction Agreement to keep the other party reasonably informed, on a prompt basis, of the status and terms of, and material changes in, any such Acquisition Proposal.

Paramount agreed in the Transaction Agreement that it would not enter into any agreement which prohibited Paramount from providing any information to Skydance in accordance with, or otherwise complying with, the terms of the Transaction Agreement. Under the terms of the Transaction Agreement, Paramount was also required to promptly, following a determination by the Paramount Board (acting upon the recommendation of the Special Committee) or the Special Committee, notify Skydance of a determination that an Acquisition Proposal was a Superior Proposal, if such determination was permitted pursuant to the terms of the Transaction Agreement.

Paramount agreed in the Transaction Agreement that, subject to certain exceptions, the Paramount Board and each committee of the Paramount Board (including the Special Committee) will not, and will not authorize or publicly propose to:

 

   

(a) withhold, withdraw or adversely qualify (or modify or amend in a manner adverse to the Skydance Parties (as defined herein)) the Paramount Board Recommendation or the Special Committee Recommendation; (b) authorize, approve, adopt or recommend, or declare the advisability of, any Acquisition Proposal; or (c) make any recommendation in connection with any Acquisition Proposal that is a tender offer or exchange offer other than a recommendation against such offer within 10 business days of commencement thereof pursuant to Rule 14d-2 of the Exchange Act or a temporary “stop, look and listen” communication by the Paramount Board or the Special Committee pursuant to, or similar communication of the type contemplated by, Rule 14d-9(f) under the Exchange Act; or

 

   

cause or permit Paramount to enter into any letter of intent, acquisition agreement, agreement in principle or other contract (other than, in the case of Paramount, an acceptable confidentiality agreement) relating to an Acquisition Proposal.

Notwithstanding the foregoing or other provisions of the Transaction Agreement, until the earlier to occur of the termination of the Transaction Agreement in accordance with its terms and the no-shop period start date, if

 

33


Table of Contents

(but only if), in response to a valid Acquisition Proposal, the Paramount Board (acting upon the recommendation of the Special Committee) or the Special Committee determined in good faith that (a) such Acquisition Proposal was a Superior Proposal and (b) the failure to take such action would be reasonably likely to be inconsistent with the applicable directors’ fiduciary duties under applicable law then, subject to the terms and conditions of the Transaction Agreement, the Paramount Board or the Special Committee would have been permitted to terminate the Transaction Agreement during the go-shop period in order to effect a Superior Proposal Termination (as defined herein).

For a more complete description of the go-shop period, the non-solicitation obligations, the restrictions on changes in recommendation in the Transaction Agreement and other covenants applicable to Paramount and Skydance and their respective subsidiaries under the Transaction Agreement, see the section entitled “Summary of the Transaction Agreement—Go-Shop; No Solicitation; Change in Board Recommendation” beginning on page 199 of this information statement/prospectus.

Conditions to the Closing (Page 212)

The respective obligations of each party to effect the Closing will be subject to the satisfaction (or waiver by Skydance or by Paramount, on its own behalf and on behalf of New Paramount and each Merger Sub, in each case, to the extent permitted by applicable law), at or prior to the Skydance Merger Effective Time, of the following conditions:

 

   

Stockholder Approval. The affirmative vote or approval of the holders of a majority of the shares of Paramount Class A common stock outstanding as of the record date for determining the Paramount stockholders entitled to vote in favor of adopting the Transaction Agreement and approving the Transactions having been obtained. This condition was satisfied on July 7, 2024 by the delivery of the Written Consent;

 

   

No Legal Restraints. (a) No injunction or similar order by any governmental body having jurisdiction over any party or any of its subsidiaries (whether temporary, preliminary or permanent) having been issued that prohibits the consummation of the Mergers or that would impose a Burdensome Effect (as defined herein) and continuing to be in effect; and (b) no law having been enacted, entered, promulgated, enforced or deemed applicable by any governmental body having jurisdiction over any party or any of its subsidiaries that has the effect of making the Mergers illegal or otherwise prohibiting consummation of the Mergers or imposing any Burdensome Effect;

 

   

Regulatory Approvals. (a) Any waiting period under the HSR Act applicable to the Transactions (and any extension thereof) having expired or been earlier terminated (which was satisfied on August 19, 2024 with the expiration of the waiting period under the HSR Act); (b) all other authorizations, consents, orders, approvals, filings, decisions and declarations, and all expirations of waiting periods, required under the applicable antitrust laws, foreign direct investment laws and communications laws specified in the Paramount disclosure letter (as defined herein) with respect to the Transactions having been made, expired, terminated or obtained, as the case may be; (c) all requisite regulatory approvals being in full force and effect and no such requisite regulatory approval, individually or in the aggregate, imposing, or requiring the acceptance of, a Burdensome Effect; and (d) any timing agreement(s) with a governmental body applicable to the consummation of the Transactions having expired or otherwise not prohibiting the consummation of the Transactions;

 

   

Registration Statement. The registration statement on Form S-4, of which this information statement/prospectus forms a part, having become effective in accordance with the provisions of the Securities Act. No stop order suspending the effectiveness of the registration statement having been issued and remaining in effect, and no legal proceedings for that purpose having commenced or been threatened in writing by the SEC, unless subsequently withdrawn;

 

34


Table of Contents
   

Listing. The shares of New Paramount Class B common stock issuable pursuant to the New Paramount Merger and the Skydance Merger having been registered pursuant to Section 12(b) of the Exchange Act and authorized for listing on Nasdaq, subject to official notice of issuance;

 

   

Information Statement. This information statement/prospectus having been mailed to Paramount stockholders and at least 20 calendar days having elapsed from the date of completion of such mailing for purposes of Rule 14e-2 of the Exchange Act; and

 

   

Contemporaneous Transactions. The NAI Transaction and the PIPE Transaction each having been consummated immediately prior to or substantially concurrent with the Closing.

The obligations of Paramount, New Paramount and the Merger Subs to effect the Closing are further subject to the satisfaction (or waiver by Paramount, on its own behalf and on behalf of New Paramount and each Merger Sub, to the extent permitted by applicable law), at or prior to the Skydance Merger Effective Time, of the following conditions:

 

   

Skydance and Blocker Holders Representations and Warranties.

 

   

Certain representations and warranties of Skydance relating to capitalization being true and correct (except for de minimis inaccuracies), both when made and at and as of the Closing Date, as if made at and as of such time (except to the extent expressly made as of an earlier date, in which case as of such date);

 

   

Certain representations and warranties of Skydance relating to absence of changes and certain business practices being true and correct in all respects, both when made and at and as of the Closing Date, as if made at and as of such time (except to the extent expressly made as of an earlier date, in which case as of such date);

 

   

Certain representations and warranties of Skydance relating to due organization and subsidiaries, capitalization, authority and binding nature of agreement and financial advisors being true and correct in all material respects, both when made and at and as of the Closing Date, as if made at and as of such time (except to the extent expressly made as of an earlier date, in which case as of such date);

 

   

Certain representations and warranties of the Blocker Holders relating to due organization, ownership, authority and binding nature of agreement, the Blockers, tax matters and financial advisors (in each case, subject to certain limitations specified in the Transaction Agreement) being true and correct in all material respects, both when made and at and as of the Closing Date, as if made at and as of such time (except to the extent expressly made as of an earlier date, in which case as of such date);

 

   

All other representations and warranties of Skydance and the Blocker Holders set forth in the Transaction Agreement, disregarding all materiality and “material adverse effect” qualifications contained therein, being true and correct both when made and at and as of the Closing Date, as if made at and as of such time (except to the extent expressly made as of an earlier date, in which case as of such date), except where the failure of such representations and warranties to be so true and correct would not, individually or in the aggregate, reasonably be expected to have a “material adverse effect” with respect to Skydance;

 

   

Skydance Covenants. Skydance and each Blocker Holder having performed in all material respects all obligations required to be performed by it under the Transaction Agreement at or prior to the Skydance Merger Effective Time;

 

   

Officer’s Certificate. Skydance having delivered to Paramount a certificate, dated as of the Closing Date and signed by an executive officer of Skydance, certifying to the effect that the conditions

 

35


Table of Contents
 

described in this paragraph under “ —Skydance and Blocker Holders Representations and Warranties,” “ —Skydance Covenants” and —No Skydance Material Adverse Effect” have been satisfied;

 

   

Counterparts. Skydance having delivered to Paramount duly executed counterparts of each of the Registration Rights Agreement and the voting agreements to which a Skydance Party (or a PIPE Equity Investor) is a party;

 

   

No Skydance Material Adverse Effect. No “material adverse effect” with respect to Skydance having occurred since the date of the Transaction Agreement and continuing; and

 

   

Tax Opinion. Paramount having received an opinion from Simpson Thacher & Bartlett LLP or other tax counsel reasonably acceptable to Paramount to the effect that the Mergers, the PIPE Transaction and the Blocker Contribution and Exchange, taken together, should qualify as an exchange described in Section 351 of the Code.

The obligations of Skydance and the Blocker Holders to effect the Closing are further subject to the satisfaction (or waiver by Skydance to the extent permitted by applicable law), at or prior to the Skydance Merger Effective Time, of the following conditions:

 

   

Paramount Representations and Warranties.

 

   

Certain representations and warranties of Paramount relating to capitalization being true and correct (except for de minimis inaccuracies), both when made and at and as of the Closing Date, as if made at and as of such time (except to the extent expressly made as of an earlier date, in which case as of such date);

 

   

Certain representations and warranties of Paramount relating to absence of changes and certain business practices being true and correct in all respects, both when made and at and as of the Closing Date, as if made at and as of such time (except to the extent expressly made as of an earlier date, in which case as of such date);

 

   

Certain representations and warranties of Paramount relating to due organization and subsidiaries, capitalization, authority and binding nature of agreement and financial advisors being true and correct in all material respects, both when made and at and as of the Closing Date, as if made at and as of such time (except to the extent expressly made as of an earlier date, in which case as of such date);

 

   

All other representations and warranties of Paramount set forth in the Transaction Agreement, disregarding all materiality and “material adverse effect” qualifications contained therein being true and correct both when made and at and as of the Closing Date, as if made at and as of such time (except to the extent expressly made as of an earlier date, in which case as of such date), except where the failure of such representations and warranties to be so true and correct would not, individually or in the aggregate, reasonably be expected to have a “material adverse effect” with respect to Paramount;

 

   

Paramount Covenants. Each of Paramount, New Paramount and each Merger Sub having performed in all material respects all obligations required to be performed by it under the Transaction Agreement at or prior to the Skydance Merger Effective Time;

 

   

Officer’s Certificate. Paramount having delivered to Skydance a certificate, dated as of the Closing Date and signed by an executive officer of Paramount, certifying to the effect that the conditions described in this paragraph under “ —Paramount Representations and Warranties,” “ —Paramount Covenants” and “ —No Paramount Material Adverse Effect” have been satisfied;

 

   

Counterparts. Paramount having delivered to Skydance duly executed counterparts of each of the Registration Rights Agreement and the voting agreements (on behalf of itself and New Paramount, as applicable) to which a Paramount Party is a party; and

 

36


Table of Contents
   

No Paramount Material Adverse Effect. No “material adverse effect” with respect to Paramount having occurred since the date of the Transaction Agreement and continuing.

Termination (Page 215)

The Transaction Agreement provides that the Transaction Agreement may be terminated and abandoned at any time prior to the Skydance Merger Effective Time:

 

   

by the mutual written consent of Paramount (acting with the prior approval of the Special Committee) and Skydance.

 

   

by either Paramount (acting with the prior approval of the Special Committee) or Skydance:

 

   

in the event that any of the Subscription Agreements or the NAI Stock Purchase Agreement is terminated in accordance with its respective terms;

 

   

in the event that the Skydance Merger Effective Time has not occurred on or before the End Date; provided that (a) if, as of such date, all conditions to the obligations of the parties to effect the Closing, as set forth in the Transaction Agreement, have been satisfied or waived (other than those conditions that are to be satisfied by action taken at the Closing, each of which is capable of being satisfied) other than the conditions relating to the absence of legal restraints, regulatory approvals or the consummation of contemporaneous transactions, as set forth in the Transaction Agreement (but only to the extent the applicable legal restraint relates to antitrust laws, foreign direct investment laws or communications laws), then such date will automatically be extended by 90 days on up to two occasions and (b) the party seeking to exercise this right to terminate the Transaction Agreement has not breached (and in the case of Paramount, New Paramount and the Merger Subs also have not breached) in any material respect its obligations under the Transaction Agreement in any manner that has been a principal cause of the failure to consummate the Mergers on or before such date; or

 

   

in the event that (a) any governmental body having jurisdiction over Skydance or Paramount has issued a legal restraint permanently restraining, enjoining or otherwise prohibiting the consummation of the Mergers and such legal restraint has become final and nonappealable and (b) the party seeking to exercise this right to terminate the Transaction Agreement has not breached or failed to perform (and in the case of Paramount, New Paramount and the Merger Subs also have not breached or failed to perform) in any material respect its obligations under the Transaction Agreement in any manner that has been a principal cause of the imposition of such legal restraint or the failure of such legal restraint to be resolved or lifted.

 

   

by Paramount (acting with the prior approval of the Special Committee):

 

   

in the event that Skydance has breached in any material respect any representation, warranty, covenant or agreement in the Transaction Agreement, in each case, which breach (a) would result in a failure of a condition described in the sections entitled “ —Conditions to the Closing—Skydance and Blocker Holders Representations and Warranties” or “ —Conditions to the Closing—Skydance Covenants” and (b) cannot be cured by the End Date or, if curable, is not cured by the earlier of (i) the End Date and (ii) 30 business days following Paramount’s delivery of written notice to Skydance stating Paramount’s intention to terminate the Transaction Agreement and the basis for such termination; provided that this right to terminate the Transaction Agreement will not be available to Paramount if any of Paramount, New Paramount or any Merger Sub is then in material breach of any representation, warranty, agreement or covenant in the Transaction Agreement such that Skydance would have the right to terminate the Transaction Agreement pursuant to its terms; or

 

37


Table of Contents
   

prior to the no-shop period start date (as may be extended for Excluded Parties in accordance with the terms of the Transaction Agreement), if (a) the Paramount Board (acting upon the recommendation of the Special Committee) or the Special Committee had determined that an Acquisition Proposal made during the go-shop period (as may be extended for Excluded Parties in accordance with the terms of the Transaction Agreement) constituted a Superior Proposal in accordance with the terms of the Transaction Agreement, (b) the Paramount Board (acting upon the recommendation of the Special Committee) or the Special Committee had authorized Paramount to enter into a definitive agreement providing for a Superior Proposal (subject only to the termination of the Transaction Agreement as described in this bullet point), (c) concurrently with the termination of the Transaction Agreement, Paramount (acting with the prior approval of the Special Committee), subject to complying with the terms of the Transaction Agreement, entered into a definitive agreement providing for the Superior Proposal referred to in clause (a) above and (d) prior to or concurrently with such termination, Paramount paid to Skydance the Termination Fee (as defined herein).

 

   

by Skydance:

 

   

in the event that Paramount, New Paramount or any Merger Sub has breached in any material respect any representation, warranty, covenant or agreement in the Transaction Agreement, in each case, which breach (a) would result in a failure of a condition described in the sections entitled “—Conditions to the Closing—Paramount Representations and Warranties” or “—Conditions to the Closing—Paramount Covenants” and (b) cannot be cured by the End Date or, if curable, is not cured by the earlier of (i) the End Date and (ii) 30 business days following Skydance’s delivery of written notice to Paramount stating Skydance’s intention to terminate the Transaction Agreement and the basis for such termination; provided that this right to terminate the Transaction Agreement will not be available to Skydance if Skydance is then in material breach of any representation, warranty, agreement or covenant in the Transaction Agreement such that Paramount would have the right to terminate the Transaction Agreement pursuant to its terms.

Effect of Termination; Termination Fee; Expenses (Page 216)

In the event of termination of the Transaction Agreement in accordance with its terms as described in the section entitled “—Termination,” the Transaction Agreement will be of no further force or effect and the Transactions will be abandoned, each as of the date of termination, and there will be no liability under the Transaction Agreement to any person on the part of any party following any such termination; provided that:

 

   

certain provisions of the Transaction Agreement will survive the termination, including (among others) relating to termination fees and expenses;

 

   

each of the Confidentiality Agreement and the Clean Team Agreement (each as defined in the Transaction Agreement) will survive the termination of the Transaction Agreement and will remain in full force and effect, in accordance with its terms; and

 

   

the termination of the Transaction Agreement will not relieve any party from any liability for actual, intentional and knowing common law fraud or willful material breach of the Transaction Agreement.

No Paramount Party will have any liability under the Transaction Agreement or otherwise to any Skydance Party for any breach by any Specified Stockholder of the voting agreement or any other act or failure to act by the Specified Stockholders in connection with the Transactions or the NAI Transaction.

 

38


Table of Contents

If the Transaction Agreement is terminated under certain circumstances, Paramount will be required to pay (or cause to be paid) the Termination Fee to Skydance. The Termination Fee will be payable by Paramount if the Transaction Agreement is terminated:

 

   

by Paramount (acting with the prior approval of the Special Committee), prior to the no-shop period start date, in connection with a Superior Proposal Termination (which provision no longer applies as a result of the occurrence of the no-shop period start date); and

 

   

by (a) Skydance or Paramount (acting with the prior approval of the Special Committee) because of a failure of the Skydance Merger Effective Time to occur by the End Date or (b) Skydance, in the event that Paramount, New Paramount or any Merger Sub has breached in any material respect any representation, warranty, covenant or agreement in the Transaction Agreement, as described in the section entitled “—Termination” above; provided that (i) on or before the date that the Transaction Agreement is terminated, a bona fide Acquisition Proposal has been publicly announced or publicly disclosed and not withdrawn at least 10 business days prior to such date and (ii) within one year after the date that the Transaction Agreement is terminated, Paramount or any of its subsidiaries consummates any Acquisition Proposal or enters into a definitive agreement to effect any Acquisition Proposal and such Acquisition Proposal is subsequently consummated (even if after such one-year period).

If Paramount fails to promptly pay the Termination Fee and, in order to obtain such payment, Skydance commences a claim that results in a judgment against Paramount for the Termination Fee or any portion thereof, Paramount will pay to Skydance its out-of-pocket fees, costs and expenses (including reasonable attorneys’ fees) in connection with such claim, together with interest on the amount due at the prime rate as published in The Wall Street Journal in effect on the date that such payment was required to be made through the date that such payment was actually received, or, if legally required, a lesser rate that is the maximum permitted by applicable law.

In no event will Paramount be required to pay the Termination Fee on more than one occasion. In no event will Skydance be entitled to both specific performance to cause Paramount to consummate the Closing in accordance with the terms of the Transaction Agreement and the payment of the Termination Fee.

All filing fees under the HSR Act and for any filing required under foreign antitrust laws, communications laws or foreign direct investment laws will be borne equally by Skydance and Paramount. Skydance agreed in the Transaction Agreement to reimburse Paramount for all reasonable and documented out-of-pocket costs and expenses (including reasonable attorneys’ fees) incurred by Paramount or any of its subsidiaries and their respective representatives in connection with any cooperation requested by Skydance pursuant to certain financing matters (subject to certain exceptions). Skydance also agreed in the Transaction Agreement to indemnify and hold harmless Paramount, its subsidiaries and their respective representatives from and against any and all losses, damages, claims, costs or expenses suffered or incurred by any of them in connection with certain transaction financing matters and any information used therein (subject to certain exceptions). Except as described in the Transaction Agreement, all Transaction Expenses will be paid by the party incurring such Transaction Expenses if the Transactions are not consummated. If the Transactions are consummated, all Transaction Expenses will be paid by New Paramount.

Summary of Certain Agreements Related to the Transactions (Page 220)

Subscription Agreements

Concurrently with the execution of the Transaction Agreement, each of the PIPE Equity Investors entered into a Subscription Agreement with Paramount and New Paramount providing for a private placement investment by the PIPE Equity Investors in an aggregate amount of up to $6.0 billion in exchange for receiving

 

39


Table of Contents

(i) up to an aggregate amount of 400 million shares of New Paramount Class B common stock for a purchase price of $15.00 per share, less an aggregate subscription discount of 1.875% of the PIPE Equity Investor’s Pro Rata Share of the primary gross proceeds (as defined herein) and (ii) in the case of the NAI Equity Investors, an aggregate number of 200 million warrants, each to subscribe for one share of New Paramount Class B common stock at an initial exercise price of $30.50 per share, with such underlying stock and exercise price subject to customary anti-dilution adjustments, and with an expiration date that is five years from the date of issuance of such warrant, in each case, pursuant to the terms of the Subscription Agreements. Such PIPE Transaction will be consummated immediately prior to the consummation of the New Paramount Merger.

For further information, see the section entitled “Summary of Certain Agreements Related to the Transactions—Subscription Agreements” beginning on page 220 of this information statement/prospectus.

Equity Commitment Letters

In connection with the PIPE Transaction, the NAI Equity Investors entered into equity commitment letters (collectively the “Equity Commitment Letters”) via certain specified affiliates (such affiliates, the “PIPE Obligors”), pursuant to which the PIPE Obligors have committed, upon the terms and subject to conditions set forth in the Equity Commitment Letters, to purchase or cause the purchase of, directly or indirectly through one or more intermediate entities, a permitted assign or by an additional investor, debt or equity securities of such NAI Equity Investors for an aggregate purchase price of, or otherwise make contributions to or invest funds in such NAI Equity Investors in an aggregate amount in cash of immediately available funds up to the $5,575,000,005.00 (the “Commitment Amount”).

For further information, see the section entitled “Summary of Certain Agreements Related to the Transactions—Equity Commitment Letters” beginning on page 223 of this information statement/prospectus.

Limited Guarantees

Concurrently with the execution of the Subscription Agreements, affiliates of the NAI Equity Investors (the “Guarantors”) each executed and delivered a limited guarantee (collectively, the “Limited Guarantees”) in favor of Paramount. The Guarantors have each absolutely, irrevocably and unconditionally guaranteed, on the terms and conditions set forth in the Limited Guarantees, the due and punctual payment, performance and discharge, if and when due, of any monetary damages payable by the applicable NAI Equity Investors under and pursuant to, and subject to the limitations set forth in, the Subscription Agreements to which such NAI Equity Investors are a party (the “Guaranteed Obligations”). Each Guarantor will only be liable to Paramount for any amounts under its Limited Guarantee and will not be liable for any amounts under any of the other Limited Guarantees provided by other NAI Equity Investors in connection with the PIPE Transaction. In no event will the maximum aggregate liability of the Guarantors under the Limited Guarantees exceed $371.6 million.

For further information, see the section entitled “Summary of Certain Agreements Related to the Transactions—Limited Guarantees” beginning on page 224 of this information statement/prospectus.

Voting Agreement

On July 7, 2024, concurrently with the execution of the Transaction Agreement, Paramount, Skydance and the Specified Stockholders entered into the Voting Agreement, pursuant to which, among other things and subject to certain exceptions set forth therein, the Specified Stockholders agreed not to transfer or convert shares of Paramount common stock prior to the consummation of the Transactions, subject to certain limited exceptions; irrevocably waived and agreed not to exercise any appraisal rights or dissenters’ rights that may arise in connection with the Transactions; agreed not to amend, waive or modify the NAI Stock Purchase Agreement or

 

40


Table of Contents

any ancillary agreement thereto in any manner that would reasonably be expected to delay beyond the End Date, materially impede or prevent the consummation of the Transactions contemplated thereunder without the prior written consent of Paramount; and agreed to promptly (and in any event within one business day) execute and deliver to Skydance and Paramount a modified version of the Written Consent adopting the Transaction Agreement (as modified or amended) and approving the Transactions in the event that the Transaction Agreement is modified or amended in accordance with its terms and such modification or amendment is not materially adverse to a Specified Stockholder.

For further information, see the section entitled “Summary of Certain Agreements Related to the Transactions—Voting Agreement” beginning on page 225 of this information statement/prospectus.

New Paramount Voting Agreements

Upon completion of the Transactions, each NAI Equity Investor is expected to enter into a voting agreement with New Paramount agreeing to, among other matters, vote its shares of New Paramount common stock in favor of the directors that are nominated by the New Paramount Board (whether at an annual or special meeting).

Registration Rights Agreement

At the Closing, New Paramount, NAI, the PIPE Equity Investors and certain of their affiliates and permitted assignees will enter into a registration rights agreement providing for certain registration rights with respect to any shares of New Paramount Class B common stock (including shares of New Paramount Class B common stock issuable upon conversion of New Paramount Class A common stock or issuable upon the exercise of warrants) held by or issuable to such holder from time to time. The Registration Rights Agreement will also contain customary indemnity, exculpation and contribution obligations by New Paramount and the other parties to the Registration Rights Agreement.

For further information, see the section entitled “Summary of Certain Agreements Related to the Transactions—Registration Rights Agreement” beginning on page 225 of this information statement/prospectus.

Further Stockholder Approval Not Required (Page 174)

The adoption of the Transaction Agreement and, therefore, the approval of the Transactions, required the affirmative approval of a majority of the outstanding Paramount Class A common stock. Holders of Paramount Class A common stock are entitled to one vote per share with respect to all matters on which Paramount stockholders are entitled to vote, including approval of the Transaction Agreement. On July 7, 2024, the record date for determining the stockholders entitled to vote in favor of adopting the Transaction Agreement and approving the Transactions, there were 40,702,775 shares of Paramount Class A common stock outstanding, 31,500,087 of which were beneficially owned by the Specified NAI Entities. On the same date, the Specified NAI Entities delivered to Paramount the Written Consent adopting and approving the Transaction Agreement and, to the extent the consent of Paramount’s stockholders was required therefor, the Transactions. Accordingly, the delivery of the Written Consent was sufficient to adopt the Transaction Agreement and approve the Transactions on behalf of Paramount stockholders, and no further action by any Paramount stockholder is required to approve the Transactions under applicable law. Therefore, Paramount will not solicit the votes of its stockholders for the adoption or approval of the Transaction Agreement or the Transactions, by special meeting or otherwise, and you are requested not to send a proxy.

This information statement/prospectus and notice of action by written consent is being provided to you for informational purposes only and shall be considered the notice required under Section 228(e) of the DGCL.

 

41


Table of Contents

Treatment of Equity Awards (Page 101)

Paramount Equity Awards

In connection with the Mergers, as of the Pre-Closing Paramount Merger Effective Time:

 

  (i)

each Paramount Option that is outstanding and unexercised immediately prior to the Pre-Closing Paramount Merger Effective Time will be assumed by New Paramount and converted into a stock option to purchase an equivalent number of shares of New Paramount Class B common stock, with an exercise price per share of New Paramount Class B common stock equal to the exercise price per share of such Paramount Option immediately prior to the Pre-Closing Paramount Merger Effective Time, with such converted option having the same terms (including vesting requirements and any applicable terms relating to accelerated vesting upon qualifying terminations of employment) as those of the corresponding Paramount Option immediately prior to the Pre-Closing Paramount Merger Effective Time;

 

  (ii)

each Paramount RSU Award that is outstanding immediately prior to the Pre-Closing Paramount Merger Effective Time will be assumed by New Paramount and converted into an award of restricted stock units covering an equivalent number of shares of New Paramount Class B common stock, with such converted award of restricted stock units having the same terms (including vesting requirements and any applicable terms relating to accelerated vesting upon qualifying terminations of employment) as those of the corresponding Paramount RSU Award immediately prior to the Pre-Closing Paramount Merger Effective Time;

 

  (iii)

each Paramount PSU Award that is outstanding immediately prior to the Pre-Closing Paramount Merger Effective Time will be assumed by New Paramount and converted into an award of restricted stock units covering an equivalent number of shares of New Paramount Class B common stock, with performance-based vesting conditions for performance periods not completed prior to the Pre-Closing Paramount Merger Effective Time deemed satisfied at target level, and with such converted award of restricted stock units having the same terms (including vesting requirements and any applicable terms relating to accelerated vesting upon qualifying terminations of employment) as those of the corresponding Paramount PSU Award immediately prior to the Pre-Closing Paramount Merger Effective Time, except that such converted award of restricted stock units will no longer be subject to performance-based vesting conditions (but will remain subject to time-based vesting conditions); and

 

  (iv)

each Paramount Notional Unit that is outstanding immediately prior to the Pre-Closing Paramount Merger Effective Time will be converted into a notional unit relating to an equivalent number of shares of New Paramount Class B common stock, with such converted notional unit having the same terms (including timing and form of payment) as those of the corresponding Paramount Notional Unit immediately prior to the Pre-Closing Paramount Merger Effective Time.

Skydance Equity and Phantom Equity Awards

At the Skydance Merger Effective Time, each Skydance Profits Interest Unit that is outstanding immediately prior to the Skydance Merger Effective Time will be converted automatically into the right to receive the applicable portion of the Skydance Merger Consideration as determined in accordance with the Transaction Agreement and the Skydance LLC Agreement. In addition, at the Skydance Merger Effective Time, each award of Skydance Phantom Units and each award of Skydance Sports Phantom Units (if any), in each case, that is outstanding immediately prior to the Skydance Merger Effective Time will be cancelled and terminated and converted into the right to receive the applicable portion of the Skydance Merger Consideration as determined in accordance with the Transaction Agreement, less applicable withholding taxes.

 

42


Table of Contents

Recommendations of the Special Committee and the Paramount Board of Directors; Paramount’s Reasons for the Transactions (Page 150)

At a meeting held on July 7, 2024, the Special Committee unanimously adopted resolutions (i) declaring that the Transaction Agreement and the Transactions are advisable and in the best interests of Paramount and its stockholders, (ii) recommending that the Paramount Board approve the Transaction Agreement and the Transactions, including the Mergers, and (iii) recommending that the Paramount Board recommend adoption and approval of the Transaction Agreement and the Transactions, including the Mergers, to Paramount stockholders.

At a meeting of the Paramount Board held on July 7, 2024, following the meeting of the Special Committee, the members of the Paramount Board who were present at such meeting (each of whom is unaffiliated with NAI) unanimously adopted resolutions (i) declaring that the Transaction Agreement and the Transactions are advisable and in the best interests of Paramount and its stockholders, (ii) approving and declaring advisable the Transaction Agreement and the Transactions, (iii) authorizing and approving the execution, delivery and performance by Paramount of the Transaction Agreement and the consummation of the Transactions upon the terms and subject to the conditions set forth in the Transaction Agreement, (iv) recommending that Paramount stockholders entitled to vote adopt the Transaction Agreement and (v) directing that the Transaction Agreement and the Transactions, including the Mergers, be submitted to Paramount stockholders entitled to vote for adoption. The members of the Paramount Board who were present at such meeting were Barbara M. Byrne, Linda M. Griego, Judith A. McHale, Charles E. Phillips, Jr. and Susan Schuman. Shari E. Redstone recused herself from the meeting and was not in attendance.

For a discussion of certain factors considered by the Special Committee and the Paramount Board in approving the Transaction Agreement, see the section entitled “The Transactions—Recommendations of the Special Committee and the Paramount Board; Paramount’s Reasons for the Transactions” beginning on page 150 of this information statement/prospectus.

Opinion of the Special Committee’s Financial Advisor (Page 164)

The Special Committee retained Centerview to act as its financial advisor in connection with its exploration of strategic alternatives. In connection with this engagement, the Special Committee requested that Centerview evaluate the fairness, from a financial point of view, to the holders of shares of Paramount common stock (other than any (a) Pre-Closing Paramount Merger Cancelled Shares and (b) shares of Paramount common stock held by the Specified Stockholders, together with any shares of Paramount common stock held by Paramount, any affiliate of Paramount, Skydance or any of their respective subsidiaries, which are collectively referred to as “Excluded Shares” throughout this section and the summary of Centerview’s opinion as described in the section entitled “The Transactions—Opinion of the Special Committee’s Financial Advisor”) of the merger consideration proposed to be paid to such holders, taken in the aggregate, pursuant to the Transaction Agreement. On July 7, 2024, Centerview rendered to the Special Committee its oral opinion, which was subsequently confirmed by delivery of a written opinion dated July 7, 2024 that, as of such date and based upon and subject to the assumptions made, procedures followed, matters considered, and qualifications and limitations upon the review undertaken by Centerview in preparing its opinion, the merger consideration proposed to be paid to the holders of Paramount common stock (other than Excluded Shares), taken in the aggregate, pursuant to the Transaction Agreement was fair, from a financial point of view, to such holders.

The full text of Centerview’s written opinion, dated July 7, 2024, which describes the assumptions made, procedures followed, matters considered and qualifications and limitations upon the review undertaken by Centerview in preparing its opinion, is attached to this information statement/prospectus as Annex D and is incorporated herein by reference. The summary of the written opinion of Centerview set forth in this information statement/prospectus is qualified in its entirety by the full text of Centerview’s written opinion

 

43


Table of Contents

attached as Annex D. Centerview’s financial advisory services and opinion were provided for the information and assistance of the Special Committee (in their capacity as directors and not in any other capacity) in connection with and for purposes of its consideration of the Transactions and Centerview’s opinion addressed only the fairness, from a financial point of view, as of the date thereof, to the holders of Paramount common stock (other than Excluded Shares) of the merger consideration to be paid to such holders, taken in the aggregate, pursuant to the Transaction Agreement. Centerview’s opinion did not address any other term or aspect of the Transaction Agreement or the Transactions and does not constitute a recommendation to any stockholder of Paramount or any other person as to how such stockholder or other person should vote or otherwise act with respect to the Transactions, whether such stockholder should elect to receive the Class A Cash Consideration, the Class A Stock Consideration, the Class B Cash Consideration or the Class B Stock Consideration or make no election, or otherwise act with respect to the Transactions or any other matter.

The full text of Centerview’s written opinion should be read carefully in its entirety for a description of the assumptions made, procedures followed, matters considered and qualifications and limitations upon the review undertaken by Centerview in preparing its opinion.

Regulatory Approvals (Page 174)

Paramount and Skydance agreed in the Transaction Agreement to use their respective reasonable best efforts to take, or cause to be taken, all actions, to file, or cause to be filed, all documents, and to do, or cause to be done, and to assist and cooperate with the other parties in doing, all things necessary, proper or advisable under applicable laws to consummate and make effective the Transactions as soon as reasonably practicable, subject to certain specified limitations in the Transaction Agreement. The Transactions were subject to the expiration or termination of the waiting period (or any extension thereof) applicable under the HSR Act, which expired on August 19, 2024. The Transactions are also subject to authorizations, consents, orders, approvals, filings, decisions and declarations required under applicable antitrust, foreign direct investment and communications laws. As of the date of this information statement/prospectus, the parties are continuing the process of obtaining those authorizations, consents, orders, approvals, filings, decisions and declarations. The parties anticipate that they will obtain all regulatory approvals and clearances required in order to consummate the Transactions, including approval of the Transactions and the NAI Transaction by the FCC, prior to the End Date, though the receipt and timing of such approvals and clearances cannot be guaranteed. See the risk factor entitled “—Paramount and Skydance must obtain certain regulatory approvals in order to complete the Transactions; if such approvals are not obtained or are obtained with conditions, the Transactions may be prevented or delayed or the anticipated benefits of the Transactions could be reduced” beginning on page 52 of this information statement/prospectus.

Listing of New Paramount Class B Common Stock (Page 175)

Upon completion of the Transactions, New Paramount Class B common stock is expected to be listed and traded on Nasdaq under the ticker symbol “PARA.” New Paramount Class A common stock will not be listed for trading on a stock exchange.

De-listing and De-registration of Paramount Common Stock (Page 175)

If the Transactions are completed, Paramount Class A common stock and Paramount Class B common stock will be delisted from Nasdaq, will be deregistered under the Exchange Act and will cease to be publicly traded. If the Transactions are not completed, Paramount Class A common stock and Paramount Class B common stock will continue to be listed and traded on Nasdaq and registered under the Exchange Act.

 

44


Table of Contents

Accounting Treatment for the Transactions and Related Pro Forma Adjustments (Page 176)

The Skydance Merger is being accounted for as a transaction between entities under common control since, at the time of the Skydance Merger, the Ellison family will control both Skydance and Paramount and will be the Ultimate Parent (as defined herein) of New Paramount. See the section entitled “New Paramount Unaudited Pro Forma Condensed Combined Financial Statements” beginning on page 249 of this information statement/prospectus.

Management and Directors of New Paramount After Completion of the Transactions (Page 276)

Following the Closing, New Paramount is expected to be led by David Ellison as Chair and Chief Executive Officer and Jeffrey Shell as President.

Under the terms of the Transaction Agreement, upon the completion of the Transactions, the New Paramount Board will consist of up to 13 members who will be designated by Skydance prior to the Closing, (i) five of whom are expected to be nominees of Ellison (as defined in the A&R Charter) (one of whom will be David Ellison), (ii) two of whom are expected to be nominees of RedBird (as defined in the A&R Charter), (iii) one of whom is expected to be the President of New Paramount following the Closing and (iv) up to three of whom will be independent. The Transaction Agreement further provides that David Ellison will be elected as the Chair and an individual designated by Skydance will be elected as the Vice Chair of the New Paramount Board. The A&R Charter also provides that, in the event that David Ellison no longer serves as Chief Executive Officer of New Paramount, the then-serving Chief Executive Officer of New Paramount will be nominated to the New Paramount Board. In addition, the A&R Charter provides that the President of New Paramount, if not also the Chief Executive Officer of New Paramount, will be nominated to the New Paramount Board. The directors of New Paramount will serve until the next annual meeting of stockholders and until their successors are duly elected and qualified or until their earlier death, resignation or removal; provided that David Ellison will serve an initial term as Chair until the earliest of (x) two years following the Closing and (y) his death, resignation or incapacitation.

Following the Closing, nomination of certain directors to the New Paramount Board will be decided by Ellison (as defined in the A&R Charter) or RedBird (as defined in the A&R Charter), subject to certain fall-away conditions. For more information about the governance of New Paramount, see the section entitled “Management and Directors of New Paramount After Completion of the Transactions” beginning on page 276 of this information statement/prospectus.

Interests of Affiliates in the Transactions (Page 286)

Paramount’s executive officers and directors have interests in the Transactions, including financial interests, that may be different from, or in addition to, the interests of Paramount’s stockholders generally. The members of the Special Committee and the Paramount Board who recommended that Paramount stockholders entitled to vote adopt the Transaction Agreement and approve the Transactions were aware of and considered these interests to the extent such interests existed at the time, among other matters, during their respective deliberations on the merits of the Transactions, in negotiating, evaluating and approving the Transaction Agreement and the Transactions, and in making the Paramount Board’s recommendation that the Paramount stockholders entitled to vote adopt the Transaction Agreement and approve the Transactions. Shari E. Redstone recused herself from the meeting at which the Paramount Board approved and declared advisable the Transaction Agreement and the Transactions and was not in attendance. These interests are described in more detail within this information statement/prospectus, and certain of them are quantified in the section entitled “Interests of Affiliates in the Transactions” beginning on page 286 of this information statement/prospectus.

 

45


Table of Contents

Certain Beneficial Owners of Paramount Common Stock (Page 285)

Information regarding certain beneficial owners of Paramount common stock is contained in Paramount’s Definitive Proxy Statement for its 2024 Annual Meeting of Stockholders, filed with the SEC on April 22, 2024, under the section entitled “Certain Beneficial Owners of Paramount Common Stock,” which is incorporated by reference into this information statement/prospectus. For further information, see the section entitled “Where You Can Find More Information” beginning on page 336 of this information statement/prospectus.

Information regarding the beneficial owners of New Paramount following the Closing is contained in the section entitled “Certain Beneficial Owners of New Paramount Voting Common Stock” beginning on page 285 of this information statement/prospectus.

Litigation Relating to the Transactions (Page 176)

On July 24, 2024, Scott Baker (the “Plaintiff”), a purported holder of Paramount Class B common stock, filed a putative class action lawsuit (the “Baker Action”) in the Court of Chancery of the State of Delaware (the “Court”) against NAI, Shari E. Redstone, Barbara M. Byrne, Linda M. Griego, Judith A. McHale, Charles E. Phillips, Jr., Susan Schuman, Skydance and David Ellison (the “Complaint”). The Complaint alleges breaches of fiduciary duties to Paramount’s Class B stockholders in connection with the negotiation and approval of the Transaction Agreement, among other claims. The Complaint seeks unspecified damages, costs and expenses, as well as other relief. On November 4, 2024, the Court granted a stipulation filed by the parties in the Baker Action agreeing to (i) postpone briefing on motions to dismiss until the filing or designation of an operative complaint following the resolution of Plaintiff’s motion to appoint him and the Baerlocher Family Trust, a purported holder of Paramount Class B common stock, as co-lead plaintiffs and Berger Montague PC as interim class counsel (the “Baker Leadership Motion”) and (ii) stay discovery until the resolution of any motions to dismiss any operative complaint following resolution of the Baker Leadership Motion. Throughout October 2024, various purported stockholders filed motions for intervention to oppose the Baker Leadership Motion. On December 31, 2024, Plaintiff, along with Mark Baerlocher, as trustee for the Baerlocher Family Trust, filed an amended complaint alleging the same breaches of fiduciary duties against the same defendants as in the original complaint.

Further, on April 30, 2024, a purported holder of Paramount Class B common stock filed a verified complaint for the inspection of books and records under Section 220 of the General Corporation Law of the State of Delaware (the “DGCL”) in the Court of Chancery of the State of Delaware against Paramount, seeking the inspection of books and records of Paramount in order to investigate whether the Paramount Board, NAI, Shari E. Redstone and/or Paramount’s executive officers may have breached their fiduciary duties to Paramount’s stockholders for alleged diversion of corporate opportunities (the “220 Action”). The magistrate judge held a trial on July 24, 2024 relating to the 220 Action and denied the request for the inspection of books and records. The plaintiff in the 220 Action has since noticed an exception to the Court, and on January 29, 2025, the Court ruled that the plaintiff is entitled to obtain books and records that are both necessary and sufficient to fulfill the purpose of its request and will remand the 220 Action to the magistrate judge for further proceedings on the scope of production. Certain other purported holders of Paramount Class B common stock and Paramount Class A common stock have delivered demand letters to investigate similar alleged breaches of fiduciary duties in connection with the Transactions and are requesting the inspection of books and records. The Company has also received demand letters from purported holders of Paramount Class B common stock related to alleged omissions in New Paramount’s registration statement of which this information statement/prospectus forms a part.

Additionally, on August 20, 2024, LiveVideo.AI Corp. filed a lawsuit in the Southern District of New York against Shari Redstone, NAI, Christine Varney and Monica Seligman, alleging that defendants did not fairly consider its offer to purchase Paramount. The complaint asserts claims for unfair competition, tortious

 

46


Table of Contents

interference, unjust enrichment and aiding and abetting breach of fiduciary duty, among others, and seeks unspecified monetary damages, costs, as well as other relief. As of the date of this information statement/prospectus, the defendants have not been served.

On December 30, 2024, a purported holder of Paramount Class B common stock and Paramount Class A common stock filed a complaint for the inspection of books and records under Section 220 of the DGCL in the Court of Chancery of the State of Delaware against Paramount to investigate possible breaches of fiduciary duties in connection with the Transactions. The complaint alleges that the documents produced to such purported stockholder thus far pursuant to the Section 220 Demand (the “Section 220 Demand”) are insufficient to determine whether Paramount officers, Paramount Board members, Special Committee members, NAI, or Skydance breached their fiduciary duties (or aided and abetted such breaches). The complaint seeks an order requiring Paramount to produce the documents identified in the Section 220 Demand, among other relief. Trial is set for April 2025.

On February 4, 2025, New York City Employees’ Retirement System, the New York City Fire Department Pension Fund, the New York City Police Pension Fund, the New York City Board Of Education Retirement System, and the Teachers’ Retirement System of the City of New York (the “Plaintiffs”), purported holders of Paramount Class B common stock and Paramount Class A common stock, filed a putative class action lawsuit in the Court against Barbara M. Byrne, Linda M. Griego, Judith A. McHale and Susan Schuman, which alleges breaches of fiduciary duties for their alleged failure to sufficiently consider an alternate offer that the plaintiffs claim is superior to the Transactions (the “NYCERS Action”). The Plaintiffs argue that the no-shop provision in the Transaction Agreement should be declared invalid and unenforceable because it prevents the parties from engaging in further deal discussions and negotiations with companies other than Skydance, including, specifically, Project Rise Partners, after the no-shop period begins. The NYCERS Action seeks, among other forms of relief, an order from the Court enjoining the closing of the Transactions until the Court has reached a final resolution on the plaintiffs’ claims and an order compelling the Special Committee to evaluate the alternative offer. The complaint does not seek compensatory damages at this time.

The outcome of any litigation is uncertain. Such litigation, if not resolved, could prevent or delay consummation of the Transactions and result in substantial costs to Paramount, including any costs associated with the indemnification of directors and officers. One of the conditions to the Closing is the absence of any order or legal requirement that enjoins, restrains or otherwise prevents the consummation of the Transactions. Therefore, if a plaintiff were to seek and obtain an injunction prohibiting the consummation of the Transactions on the agreed-upon terms, then such injunction may prevent the Transactions from being consummated, or from being consummated within the expected time frame.

Material United States Federal Income Tax Consequences (Page 298)

If a holder of Paramount common stock elects to receive New Paramount common stock in exchange for its shares of Paramount common stock, then, as a result of the Transactions, it is expected that such holder should be treated as exchanging its Paramount common stock for New Paramount common stock pursuant to Section 351(a) of the Code and should not recognize any gain or loss (other than on the amount of cash, if any, received in lieu of fractional shares).

To the extent a U.S. Holder (as defined below) of Paramount common stock receives cash in exchange for its shares of Paramount common stock (pursuant to such holder’s election to receive Class A Cash Consideration or Class B Cash Consideration), then for U.S. federal income tax purposes, such holder should generally be treated as selling its Paramount common stock, resulting in the recognition of capital gain to such U.S. Holder equal to the difference between the sum of cash received and the U.S. Holder’s adjusted tax basis in the shares of Paramount common stock being exchanged for cash.

 

47


Table of Contents

A non-U.S. Holder’s (as defined below) gain (if any) should not be taxable in the United States, subject to certain exceptions as described in the section entitled “Material United States Federal Income Tax Consequences—Non-U.S. Holders—The Receipt of Cash in the Transactions” beginning on page 301 of this information statement/prospectus.

For a more detailed discussion of the material U.S. federal income tax consequences of the Transactions, please carefully review the information set forth in the section entitled “Material United States Federal Income Tax Consequences” beginning on page 298 of this information statement/prospectus.

Description of New Paramount’s Capital Stock (Page 305)

Immediately following the completion of the Transactions, it is anticipated that (a) former holders of Paramount common stock (other than the Specified NAI Stockholders) will hold approximately 29% to 53% of the outstanding shares of New Paramount Class B common stock and the PIPE Equity Investors will receive approximately 17% to 38% of the outstanding shares of New Paramount Class B common stock as a result of the PIPE Transaction, in each case, depending on the amount of cash consideration that Paramount stockholders elect to receive and (b) the Specified NAI Stockholders will hold 100% of the voting power of New Paramount and approximately 3% of the outstanding shares of New Paramount Class B common stock. The rights of those Paramount stockholders who become New Paramount stockholders as a result of the Transactions will be governed by the DGCL and the A&R Charter and the A&R Bylaws, attached as Annex B and Annex C, respectively, to this information statement/prospectus, as described in the section entitled “Comparison of Stockholder Rights” beginning on page 316 of this information statement/prospectus. You are encouraged to carefully read in their entirety (i) the A&R Charter, attached as Annex B to this information statement/prospectus, (ii) the A&R Bylaws, attached as Annex C to this information statement/prospectus, and (iii) the applicable provisions of the DGCL.

Comparison of Stockholder Rights (Page 316)

The rights of Paramount stockholders are currently governed by the DGCL, the Paramount charter and the Paramount bylaws. Upon the Closing, the rights of those Paramount stockholders who become New Paramount stockholders as a result of the Transactions, will be governed by the DGCL and the A&R Charter and the A&R Bylaws, attached as Annex B and Annex C, respectively, to this information statement/prospectus. The rights of Paramount stockholders under the A&R Charter and the A&R Bylaws will differ in certain important respects from such Paramount stockholders’ rights under the Paramount charter and the Paramount bylaws, as described in the section entitled “Comparison of Stockholder Rights” beginning on page 316 of this information statement/prospectus.

No Dissenters’ or Appraisal Rights (Page 332)

No dissenters’ or appraisal rights will be available to Paramount stockholders or members of Skydance with respect to the Mergers or the other Transactions pursuant to Section 262 of the DGCL or any other applicable laws. See the section entitled “No Dissenters’ or Appraisal Rights” beginning on page 332 of this information statement/prospectus.

 

48


Table of Contents

RISK FACTORS

This section describes various risks and uncertainties related to the Transactions and the businesses and results of operations of Paramount, New Paramount and Skydance. In addition to the other information included in, or incorporated by reference into, this information statement/prospectus, the annexes and exhibits attached to this information statement/prospectus, and the documents that are referred to in, or incorporated by reference into, this information statement/prospectus, including the matters addressed in the section entitled “Cautionary Statement Regarding Forward-Looking Statements” beginning on page 92 of this information statement/prospectus, you should carefully consider the following risks relating to the Transactions. You should also read and consider the risk factors associated with the businesses of each of Paramount and Skydance because these risk factors may affect the operations and financial results of New Paramount. In the case of Paramount, these risk factors may be found in its Annual Report on Form 10-K for the year ended December 31, 2023, as filed with the SEC on February 28, 2024, and its subsequently filed Quarterly Reports on Form 10-Q, each of which is incorporated by reference into this information statement/prospectus. For further information, see the section entitled “Where You Can Find More Information” beginning on page 336 of this information statement/prospectus. In the case of Skydance, these risk factors may be found below under the section entitled “—Risks Relating to Skydance’s Business” beginning on page 62 of this information statement/prospectus. Additional risks and uncertainties not presently known to Paramount or Skydance or that are not currently considered to be material may also adversely affect the Transactions or the businesses or results of operations of any of Paramount, Skydance or New Paramount.

Risks Relating to the Transactions

The stock consideration exchange ratios are fixed and will not be adjusted for stock price changes. Because the market prices of Paramount Class A common stock and Paramount Class B common stock have fluctuated and will continue to fluctuate, Paramount stockholders cannot be sure of the value of the stock consideration they will receive, and such value may be lower than the value of Paramount common stock on an earlier date.

Upon completion of the New Paramount Merger, (a) each issued and outstanding share of New Paramount Class A common stock (other than (i) any New Paramount Merger Cancelled Shares and (ii) shares of New Paramount Class A common stock held by a Specified NAI Stockholder) will be converted automatically into the right to receive, at the election of the holder of such share, the Class A Cash Consideration (i.e., an amount of cash, without interest, equal to $23.00). or the Class A Stock Consideration (i.e., 1.5333 shares of New Paramount Class B common stock), and (b) each issued and outstanding share of New Paramount Class B common stock (other than (i) any New Paramount Merger Cancelled Shares and (ii) shares of New Paramount Class B common stock held by a Specified Stockholder or a PIPE Equity Investor) will be converted automatically into the right to receive, at the election of the holder of such share and subject to the proration mechanism described herein, the Class B Cash Consideration (i.e., an amount of cash, without interest, equal to $15.00) or the Class B Stock Consideration (i.e., one share of New Paramount Class B common stock).

The exchange ratios set forth above were negotiated based on prices prevailing at the time of entering into the Transaction Agreement; however, the market price of the Paramount Class A common stock and Paramount Class B common stock at the time of completion of the Transactions may vary significantly from the market price of the Paramount Class A common stock and Paramount Class B common stock on the date the Transaction Agreement was executed, the date of this information statement/prospectus and the date on which Paramount stockholders make their election. Because the Class A Stock Consideration and the Class B Stock Consideration are payable in a fixed number of shares of New Paramount Class B common stock, the value of the Class A Stock Consideration and Class B Stock Consideration that Paramount stockholders will receive upon completion of the Transactions may be higher or lower than the value of Paramount Class A common stock and Paramount Class B common stock, respectively, on such earlier dates and the value of any such stock consideration received may be lower than the corresponding cash election amount. In addition, as discussed below, the cash consideration received by holders of Paramount Class B common stock will be subject to proration. Accordingly,

 

49


Table of Contents

Paramount stockholders will not know or be able to calculate at the time they make their elections the market value of the Class A Stock Consideration or the Class B Stock Consideration they will receive upon completion of the Transactions.

In addition, because no trading market currently exists for the shares of New Paramount Class B common stock to be issued in connection with the Transactions, the market value of New Paramount Class B common stock is unknown. The market value of the New Paramount Class B common stock will in part depend on the market value of Paramount Class B common stock immediately before the completion of the Transactions. While there is a trading market for the Paramount common stock, the market price of Paramount common stock has fluctuated since the date of the announcement of the Transaction Agreement and will continue to fluctuate from the date of this information statement/prospectus until the date that the Transactions are completed, which could occur a considerable amount of time after the date of this information statement/prospectus and the date on which Paramount stockholders make their election. The market value of Paramount Class B common stock at the time of the consummation of the Transactions may vary significantly from its price on the date of the Transaction Agreement or the date of this information statement/prospectus and the date on which Paramount stockholders make their election and may not be reflective of the market value of the New Paramount Class B common stock. Because the consideration described herein will not be adjusted to reflect any changes in the values of Paramount common stock, the value of the merger consideration may be higher or lower than the value of Paramount common stock on earlier dates. Therefore, until the consummation of the Transactions, the holders of Paramount common stock will not know or be able to determine the value, on a fully diluted basis, of the New Paramount Class B common stock that they will receive pursuant to the Transaction Agreement. Paramount stockholders are urged to obtain then-current market quotations for Paramount common stock when they make their elections.

Stock price changes may result from a variety of factors, including general business, market, industry and economic conditions, changes in Paramount’s and Skydance’s respective businesses, results of operations and prospects, market assessments of the likelihood that the Transactions will be completed, the timing of the Transactions, regulatory considerations and other risk factors set forth or incorporated by reference in this information statement/prospectus. Many of these factors are beyond Paramount’s and Skydance’s control.

Holders of Paramount Class B common stock may not receive all merger consideration in the form they elect, and the form of merger consideration that they receive may have a lower value or different tax consequences than the form of merger consideration that they elect to receive.

Under the Transaction Agreement, the maximum amount of cash consideration that holders of Paramount Class B common stock will be entitled to receive pursuant to the New Paramount Merger is approximately $4.3 billion in the aggregate, and a maximum number of shares of Paramount Class B common stock equal to the Maximum Class B Cash Share Number will be entitled to receive the Class B Cash Consideration. The cash consideration payable to holders of Paramount Class B common stock in the New Paramount Merger will be subject to proration in the event that the number of cash elections made by such stockholders in the aggregate exceeds this limit. Accordingly, some of the merger consideration a holder of Paramount Class B common stock receives may differ from the type of merger consideration selected by such holder and such difference may be significant. This may result in, among other things, tax consequences that differ from those that would have resulted if such holder of Paramount Class B common stock had received solely the form of merger consideration elected.

If a Paramount stockholder makes a stock election in respect of their Paramount Class A common stock or Paramount Class B common stock and the market value of Paramount Class B common stock falls between the time of the election and the time the merger consideration is actually received, the value of such stock consideration received may be less than the value of the cash consideration that such stockholder would have received under a cash election. Conversely, if a Paramount stockholder makes a cash election and the market value of Paramount Class B common stock rises between the time of the election and the time the cash consideration is actually received, the value of such cash consideration received may be less than the value of the stock consideration that such stockholder would have received under a stock election.

 

50


Table of Contents

A discussion of the proration mechanism can be found under the section entitled “Summary of the Transaction Agreement—Merger Consideration; Conversion of Shares; Exchange of Certificates—Proration” beginning on page 187 of this information statement/prospectus and a discussion of the material U.S. federal income tax consequences of the Transactions can be found under the section entitled “Material United States Federal Income Tax Consequences” beginning on page 298 of this information statement/prospectus.

Existing Paramount stockholders will have a reduced ownership and economic interest in New Paramount after the Transactions.

After the completion of the Transactions, Paramount stockholders will own a smaller percentage of New Paramount than they currently own of Paramount. Following Closing, it is anticipated that the PIPE Equity Investors will receive approximately 17% to 38% of the outstanding shares of New Paramount Class B common stock as a result of the PIPE Transaction, the Specified NAI Stockholders will hold 100% of the outstanding shares of New Paramount Class A common stock and approximately 3% of the outstanding shares of New Paramount Class B common stock, the members of Skydance will receive approximately 27% to 30% of the outstanding shares of New Paramount Class B common stock as a result of the Skydance Merger and other Paramount stockholders will hold approximately 29% to 53% of the outstanding shares of New Paramount Class B common stock, in each case, depending on the cash and stock elections described elsewhere herein. Consequently, Paramount stockholders will have a reduced ownership and economic interest in New Paramount as a combined company compared to their ownership of Paramount prior to the combination. Similarly, a change in the concentration of the ownership of New Paramount Class B common stock as a result of the Transactions could result in a reduction to the public float and trading volume in the New Paramount Class B common stock, which could adversely affect the trading price of shares of New Paramount Class B common stock. See the risk factor entitled “—Risks Relating to New Paramount After Completion of the Transactions—Risks Relating to New Paramount’s Organization and Structure—New Paramount will be exempt from certain corporate governance requirements since it will be a ‘controlled company’ within the meaning of Nasdaq rules, and as a result its stockholders will not have the protections afforded by these corporate governance requirements” beginning on page 82 of this information statement/prospectus.

In addition, following the Closing, the A&R Charter will provide holders of shares of New Paramount Class A common stock with the option to convert each such share into 1.5 shares of New Paramount Class B common stock. Any exercise of this conversion right following the Closing will result in further dilution to the holders of New Paramount Class B common stock at the time of conversion.

The PIPE Transaction is subject to certain cutbacks in the event that stock elections exceed specified thresholds.

Following the consummation of the Transactions, a minimum of $1.5 billion of cash proceeds from the PIPE Transaction (prior to giving effect to the subscription discount) will remain at New Paramount after the payment of cash consideration to holders of Paramount common stock that make cash elections (the “primary gross proceeds”) as described herein; however, the primary gross proceeds may be greater than $1.5 billion to the extent holders of Paramount Class A common stock elect stock consideration or holders of Paramount Class B common stock make cash elections that do not, in the aggregate, exceed the Maximum Class B Cash Share Number. The Subscription Agreements provide that the maximum additional primary gross proceeds in such situation will not be greater than $1.5 billion (or $3.0 billion in the aggregate), in each case prior to giving effect to the subscription discount, and thereafter the obligations of the subscribers to subscribe for New Paramount Class B common stock in the PIPE Transaction will be reduced on a pro rata basis, as further described in the section entitled “Summary of Certain Agreements Related to the Transactions” beginning on page 220 of this information statement/prospectus. As a result, the aggregate amount of gross proceeds from the PIPE Transaction may decrease as a result of such cutback mechanisms.

 

51


Table of Contents

Paramount and Skydance must obtain certain regulatory approvals in order to complete the Transactions; if such approvals are not obtained or are obtained with conditions, the Transactions may be prevented or delayed or the anticipated benefits of the Transactions could be reduced.

The Closing is conditioned upon, among other things, the expiration or termination of the waiting period (and any extensions thereof) applicable to the Transactions under the HSR Act. Lawrence Ellison, the Sumner M. Redstone National Amusements Part B General Trust (also known as NA Part B General Trust), and Skydance filed HSR Act Notification and Report Forms on July 19, 2024 with respect to the Transactions that will bring entities controlled by the Ellison family into collective control of NAI and Paramount while merging Skydance into Paramount. The waiting period under the HSR Act expired on August 19, 2024.

Completion of the Transactions and of the NAI Transaction is also conditioned upon:

 

  (1)

Clearance or approval by antitrust authorities in Australia, Austria, Brazil, Canada, the European Union, Germany, Saudi Arabia, South Africa, South Korea and Turkey. As of the date of this information statement/prospectus, clearances, approvals, and/or expiration of applicable waiting periods by antitrust authorities in Australia, Austria, Brazil, Germany, Saudi Arabia, South Korea, Turkey and the UK have been received;

 

  (2)

Clearance or approval by foreign investment authorities in Australia, Canada, Czech Republic, Germany, Italy, Romania, Spain and the United Kingdom. As of the date of this information statement/prospectus, clearances by foreign investment authorities in Australia, Czech Republic, Germany, Italy, Romania and the United Kingdom have been received;

 

  (3)

The closure of a preliminary review or adoption of a no objection decision by the European Commission under the Foreign Subsidies Regulation (Regulation EU 2022/2560); and

 

  (4)

Clearance or approval by the FCC and regulatory authorities with jurisdiction over media and communications operations in Chile, and required filings with regulatory and governmental authorities with jurisdiction over media and communications operations in the United Kingdom. Applications seeking approval by the FCC under the Communications Act of 1934, as amended (“Communications Act”) for the transfer of control of Paramount’s television broadcast licenses that will occur as a result of the Transactions and the NAI Transaction have been submitted to the FCC, which has commenced its regulatory review process. Applications seeking approval under the Communications Act for transfer of control of the other FCC licenses and authorizations that will occur as a result of the Transactions and the NAI Transaction were submitted to the FCC shortly thereafter. In accordance with the FCC’s rules, such applications require disclosure of any individual entity that will hold a direct or indirect voting interest in New Paramount of 5% or greater following the Closing. Additionally, the Communications Act generally restricts foreign individuals or entities from collectively owning more than 25% of Paramount’s voting power or equity without approval from the FCC. As of the date of this information statement/prospectus, and as assessed consistent with methodologies prescribed in FCC rules, no foreign individual or entity holds a direct or indirect voting interest in Paramount of 5% or greater, or is expected to hold a direct or indirect voting interest in New Paramount of 5% or greater upon the Closing. In addition, foreign ownership in New Paramount is expected to remain below 25% in the aggregate upon the Closing. Accordingly, the applications submitted to the FCC do not seek, and were not required to seek, approval from the FCC with respect to foreign ownership. The FCC’s review of the Transactions could impact the closing of the Transactions, as further described in the immediately following paragraph. As of the date of this information statement/prospectus, clearance by regulatory authorities with jurisdiction over media and communications operations in Chile have been received.

At any time before or after the Transactions are completed, any of the United States Department of Justice, the Federal Trade Commission, U.S. state attorneys general, the FCC, the other regulatory authorities noted above or private parties could take action under applicable antitrust laws, foreign investment laws or media and

 

52


Table of Contents

communications laws in opposition to the Transactions by, among other things, (i) seeking to enjoin completion of the Transactions; (ii) seeking to condition completion of the Transactions upon the divestiture of assets of Paramount, Skydance or their respective subsidiaries; or (iii) seeking to impose restrictions on New Paramount’s post-transaction operations.

Any such requirements or restrictions sought by regulatory authorities could prevent or delay completion of the Transactions or negatively affect the results of operations and financial condition of New Paramount following completion of the Transactions or reduce the anticipated benefits of the Transactions, any of which could have an adverse effect on New Paramount’s business and cash flows, financial condition and results of operations.

No assurance can be given that the required regulatory approvals will be obtained or that the required conditions to the Closing will be satisfied or waived, and, even if all such approvals are obtained and all such conditions are satisfied or waived, no assurance can be given as to the terms, conditions and timing of such approvals. For more information about the effects of a failure to complete the Transactions, see the risk factor entitled “—Failure to complete the Transactions could negatively impact the businesses or financial results of Paramount and the stock price of Paramount common stock” beginning on page 58 of this information statement/prospectus. See the section entitled “Summary of the Transaction Agreement—Conditions to the Closing” beginning on page 212 of this information statement/prospectus for a discussion of the conditions to the completion of the Transactions and the section entitled “Summary of the Transaction Agreement—Governmental and Regulatory Approvals” beginning on page 204 of this information statement/prospectus for a discussion of the regulatory approvals required to be obtained in connection with the completion of the Transactions.

The Transactions are subject to a number of conditions to the Closing and, if these conditions are not satisfied, the Transaction Agreement may be terminated in accordance with its terms and the Transactions may not be completed. In addition, the parties have the right to terminate the Transaction Agreement under certain circumstances, in which case the Transactions would not be completed.

The Transactions are subject to a number of conditions and, if such conditions are not satisfied or waived (to the extent permitted by law), the Transactions will not be completed. These conditions include, among others: (i) the effectiveness of New Paramount’s registration statement on Form S-4, of which this information statement/prospectus forms a part, and the absence of any stop order or other proceeding that suspends or otherwise threatens such effectiveness; (ii) the expiration of the waiting period under the HSR Act (which condition was satisfied on August 19, 2024); (iii) the clearance and obtainment of approvals under certain specified antitrust laws, foreign direct investment laws and communications laws (which are still in the process of being obtained as of the date of this information statement/prospectus); (iv) the absence of any order or legal requirement that enjoins, restrains or otherwise prohibits the consummation of the Transactions or that would impose a material adverse effect on New Paramount and its subsidiaries, taken as a whole after giving effect to the Mergers; (v) the authorization for listing on Nasdaq of New Paramount Class B common stock; (vi) the lapse of at least 20 calendar days from the date of completion of the mailing of this information statement/prospectus to Paramount stockholders; (vii) the consummation of each of the NAI Transaction and the PIPE Transaction immediately prior to or substantially concurrent with the Closing; (viii) the delivery by each of Skydance and Paramount to the other party of duly executed counterparts to each of the ancillary agreements required to be delivered at the Closing to which it is a party; (ix) customary conditions regarding the accuracy of the parties’ representations and warranties and material compliance by the parties with their respective obligations under the Transaction Agreement and (x) the receipt by Paramount of an opinion from its tax counsel that the Transactions, taken together, should qualify as an exchange described in Section 351 of the Code. The consummation of the Transactions is not subject to a financing condition.

These conditions to the Closing may not be fulfilled and, accordingly, the Transactions may not be completed on a timely basis, or at all. Additionally, the regulatory approvals may be significantly delayed by the 2024 presidential election cycle in the United States, military conflict, including conflicts in Eastern Europe and

 

53


Table of Contents

the Middle East, such as Russia’s invasion of Ukraine, terrorism or other geopolitical events. In addition, if the Transactions are not completed by April 7, 2025 (subject to two automatic extensions of 90 days each in certain circumstances), Paramount or Skydance may elect to terminate the Transaction Agreement. Moreover, Paramount and Skydance can mutually decide to terminate the Transaction Agreement at any time prior to the Closing. In addition, each of Paramount and Skydance may elect to terminate the Transaction Agreement in certain other circumstances, as described in the section entitled “Summary of the Transaction Agreement—Termination” beginning on page 215 of this information statement/prospectus. If the Transaction Agreement is terminated in certain circumstances, Paramount would be required to pay Skydance the Termination Fee and may incur substantial additional fees, and Paramount would not realize the anticipated benefits of the Transactions. For further information, see the section entitled “Summary of the Transaction Agreement—Effect of Termination; Termination Fee; Expenses” beginning on page 216 of this information statement/prospectus. There is no requirement for Skydance to pay Paramount a break-up fee under any circumstance. For further information, see the section entitled “The Transactions—Regulatory Approvals” beginning on page 174 of this information statement/prospectus.

Paramount and Skydance have incurred, and along with New Paramount will incur, significant transaction and merger-related transition costs in connection with the Transactions.

Paramount and Skydance each have incurred, and expect that they, along with New Paramount, will incur, significant costs in connection with the completion of the Transactions and the integration of the operations of Paramount and Skydance. See the risk factor entitled “Risk Factors—Risks Relating to New Paramount After Completion of the Transactions—Risks Relating to the New Paramount Business—Combining the businesses of Paramount and Skydance may be more difficult, time-consuming or costly than expected and the actual benefits of combining the businesses of Paramount and Skydance may be less than expected, either or both of which may adversely affect New Paramount’s future results” beginning on page 72 of this information statement/prospectus. Paramount, Skydance and/or New Paramount may incur additional costs to maintain employee morale and to retain key employees. Paramount and/or Skydance will also incur significant fees and expenses relating to regulatory filings, legal, accounting, financial advisory and consulting fees and other costs associated with the Transactions. Some of these costs are payable regardless of whether the Transactions are completed. In addition, Paramount may be required to pay to Skydance the Termination Fee in the event of a termination of the Transaction Agreement for certain specified reasons. Additionally, such costs could adversely affect the business, financial condition or results of operations of Paramount prior to the completion of the Transactions and limit or eliminate New Paramount’s ability to make any post-closing cash dividend. For further information, see the section entitled “Summary of the Transaction Agreement—Effect of Termination; Termination Fee; Expenses” beginning on page 216 of this information statement/prospectus.

Paramount and Skydance will be subject to business uncertainties and contractual restrictions under the Transaction Agreement while the Transactions are pending.

Uncertainty about the effect of the Transactions on employees, commercial partners, clients, customers, suppliers and vendors may have an adverse effect on the ongoing business operations of Paramount and/or Skydance and, consequently, have an adverse impact on the business operations of New Paramount. Parties with whom Paramount or Skydance have business relationships, including distributors, advertisers, talent and content providers, may be uncertain as to the future of such relationships with third parties or seek to alter their present business relationships with Paramount and Skydance. Parties with whom Paramount and Skydance otherwise may have sought to establish business relationships may seek alternative relationships with third parties. These uncertainties may impair, as applicable, Paramount’s or Skydance’s ability to retain and motivate key personnel and could cause customers and others that deal with Paramount or Skydance to defer or decline entering into contracts with Paramount or Skydance or make other decisions concerning Paramount or Skydance. Certain of Paramount’s media rights contracts, vendor or supplier contracts, leases and financing-related agreements contain change of control restrictions that may give rise to a right of termination or cancellation in connection with the Transactions. See the risk factors entitled The Transactions may trigger change in control or other provisions

 

54


Table of Contents

in certain agreements, which may allow third parties to terminate or alter existing contracts or relationships with Paramount or Skydance” and “—Risks Relating to New Paramount After Completion of the Transactions—Risks Relating to the New Paramount Business—New Paramount will have a significant amount of indebtedness and may need to incur more in the future, which could adversely affect its business” beginning on pages 60 and 75, respectively, of this information statement/prospectus. In addition, if key employees of Paramount or Skydance, as applicable, depart because of uncertainty about their future roles and the potential complexities of the Transactions, Paramount’s or Skydance’s business could be adversely affected. Furthermore, the Transaction Agreement contains restrictions on the ability of Paramount and Skydance to undertake certain actions or business opportunities outside the ordinary course of business prior to the completion of the Transactions without the consent of the other party, which may adversely affect each company’s ability to execute certain of its business strategies. As a result, Paramount and Skydance may be unable, during the pendency of the Transactions, without the consent of the other, to make certain acquisitions, capital expenditures and sales or divestitures of assets, to borrow money, to enter into certain new business arrangements or opportunities and to otherwise pursue these or other actions specified in the Transaction Agreement, even if such actions would prove beneficial to Skydance or Paramount on a standalone basis, or to New Paramount. In addition, Skydance shares control in certain joint ventures and other investments, which limits its ability to manage third-party risks associated with these arrangements. See the sections entitled “Summary of the Transaction Agreement—Covenants and Agreements—Conduct of Business by Paramount” and “Summary of the Transaction Agreement—Covenants and Agreements—Conduct of Business by Skydance” beginning on pages 191 and 196, respectively, of this information statement/prospectus for a description of the restrictive covenants applicable to Paramount and Skydance while the Transactions are pending.

Under the terms of the Transaction Agreement, the go-shop period has expired and Paramount is no longer permitted to pursue alternatives to the Transactions.

The Transaction Agreement contains provisions that restrict Paramount’s ability to enter into alternative transactions. Under the Transaction Agreement, starting on the no-shop period start date, Paramount became subject to “no-shop” provisions that prohibit Paramount from, among other things, soliciting, initiating or knowingly facilitating or knowingly encouraging any proposal or offer that constitutes, or could reasonably be expected to constitute or lead to, any acquisition proposal from a third party. If such a proposal were made, Paramount would not be able to engage in or participate in any discussions or negotiations with the party making the proposal and would have no ability to terminate the Transaction Agreement in favor of the proposal.

The restrictions imposed on Paramount under the “no-shop” provisions in the Transaction Agreement may discourage a potential acquiror that might have had an interest in acquiring all or a significant part of Paramount from considering or proposing that acquisition, even if it were prepared to pay consideration with a higher per share value than the currently proposed merger consideration.

If the Transaction Agreement is terminated and Paramount decides to seek another business combination, it may not be able to negotiate or consummate transactions with another party on terms comparable to, or better than, the terms of the Transaction Agreement. In addition, Paramount may be required to pay to Skydance the Termination Fee if such business combination is agreed to or consummated within twelve months after such termination of the Transaction Agreement, subject to certain conditions. For more information, see the sections entitled “Summary of the Transaction Agreement—Termination” and “Summary of the Transaction Agreement—Effect of Termination; Termination Fee; Expenses” beginning on pages 215 and 216, respectively, of this information statement/prospectus.

There may be tax consequences of the Transactions that may adversely affect holders of Paramount common stock, if the Transactions fail to qualify as a tax-deferred exchange pursuant to Section 351 of the Code for U.S. federal income tax purposes.

The exchange of Paramount common stock for New Paramount common stock pursuant to the Transactions generally is expected to qualify as a tax-deferred exchange pursuant to Section 351 of the Code for U.S. federal

 

55


Table of Contents

income tax purposes. If such an exchange fails to qualify as a transaction described in Section 351 of the Code, then a U.S. Holder (as that term is defined in the section entitled “Material United States Federal Income Tax Consequences” beginning on page 298 of this information statement/prospectus) would recognize gain in an amount equal to the excess (if any) of (i) the fair market value of the New Paramount common stock received over (ii) such U.S. Holder’s adjusted tax basis in its Paramount common stock. Any such gain would be capital gain and generally would be long-term capital gain if the U.S. Holder’s holding period for the Paramount common stock exceeded one year at the time of the Transactions.

A new 1% U.S. federal excise tax could be imposed on Paramount or New Paramount in connection with redemptions by Paramount or New Paramount of their respective shares.

The Inflation Reduction Act of 2022 imposes a 1% excise tax on the fair market value of stock repurchased by “covered corporations” beginning in 2023 (the “Excise Tax”). The Excise Tax is imposed on the repurchasing corporation itself, not its stockholders from which the stock is repurchased. In general, publicly traded domestic corporations are “covered corporations.” Because each of Paramount and New Paramount is a Delaware corporation and its securities are or will be traded on Nasdaq, Paramount believes that it is, and New Paramount will be, a “covered corporation” for this purpose. The amount of the Excise Tax is generally 1% of the fair market value of the shares repurchased at the time of the repurchase. However, for purposes of calculating the Excise Tax, repurchasing corporations are permitted to net the fair market value of certain new stock issuances against the fair market value of stock repurchases during the same taxable year. In addition, certain exceptions apply to the Excise Tax.

Any redemption or other repurchase that Paramount or New Paramount make of their respective shares may be subject to the Excise Tax. Whether and to what extent Paramount or New Paramount would be subject to the Excise Tax with respect to any such redemption or other repurchase would depend on a number of factors, including the nature and amount of any “PIPE” or other equity issuances within the same taxable year of the redemption or repurchase.

Executive officers, directors and affiliates of Paramount and Skydance may have interests in the Transactions that are different from, or in addition to, the rights of the Paramount stockholders and Skydance equityholders, respectively.

Certain of the executive officers, directors and affiliates of Paramount and Skydance may have interests in the Transactions that are different from, or in addition to, those of Paramount stockholders and Skydance equityholders, respectively. These interests include the potential continued employment of certain executive officers of Paramount and Skydance by New Paramount, the potential payment of transaction awards in connection with the Closing and enhanced change of control severance benefits on certain qualifying terminations following the Closing, the potential appointment of certain Paramount directors and Skydance as directors of New Paramount and the rights of Paramount and Skydance executive officers and directors to indemnification by New Paramount and the other surviving entities in the Mergers. These interests may also include the conversion of outstanding Paramount equity awards into equity awards of New Paramount in the New Paramount Merger, following the Closing. In addition, the interests of Paramount’s executive officers, directors and affiliates may not be the same as the interests of other Paramount stockholders. For instance, the potential payment of transaction awards in connection with the Closing and enhanced change of control severance benefits on certain qualified terminations following the Closing may create incentives for the officers of Paramount that are different from those of other Paramount stockholders. Furthermore, the New Paramount Board will consist of up to 13 members designated by Skydance prior to the Closing, including David Ellison.

Additionally, pursuant to the NAI Transaction, the NAI Equity Investors agreed to purchase, upon the terms and subject to the conditions set forth in the NAI Stock Purchase Agreement, all of the outstanding equity interests of NAI from the NAI Shareholders. As a beneficiary of the NAI Shareholders, Ms. Redstone will receive a portion of the proceeds from the NAI Transaction. Ms. Redstone is the non-executive Chair of the

 

56


Table of Contents

Paramount Board. As of December 31, 2024, Ms. Redstone was the beneficial owner of 52,226 cash-settled Paramount Class A common stock phantom units, 61,920 cash-settled Paramount Class B common stock phantom units, and 617,409 shares of Paramount Class B common stock, which includes 177,326 vested, deferred Paramount RSU Awards. Ms. Redstone is a beneficiary of the NAI Shareholders, and as of December 31, 2024, NAI beneficially owned, directly and through two wholly-owned subsidiaries, approximately 77.4% of the Paramount Class A common stock outstanding and approximately 9.5% of the Paramount Class A common stock and Paramount Class B common stock outstanding on a combined basis. NAI is controlled by the General Trust, which owns 80% of the voting interest of NAI. NA Administration, LLC is the corporate trustee of the General Trust, and is governed by a seven member board of directors, which acts by majority vote (subject to certain exceptions), including with respect to the NAI shares held by the General Trust. Ms. Redstone is the Chairperson, CEO and President of NAI, is one of the seven directors of NA Administration, LLC and one of two directors who are beneficiaries of the General Trust. Ms. Redstone also has a minority indirect beneficial interest in the Paramount Class A common stock and the Paramount Class B common stock owned by NAI (and its wholly-owned subsidiaries). Further, in connection with the NAI Transaction, (i) the NAI Shareholders, (ii) certain directors and officers of NAI, including Ms. Redstone in her capacity as Chairperson, CEO and President of NAI (such individuals, the “NAI D&O Indemnitees”) and (iii) NAI and NAIEH entered into an indemnification and contribution agreement, which terminated and superseded certain existing indemnification arrangements among the parties thereto and provided the NAI Shareholders and the NAI D&O Indemnitees with certain indemnification rights relating to the Transactions and the NAI Transaction from NAI and NAIEH capped at a maximum of $200 million. Affiliates of the NAI Equity Investors have guaranteed the payment and performance of the foregoing indemnification obligations of NAI and NAIEH, subject to the limitations set forth in the indemnification and contribution agreement. The foregoing indemnification obligations of NAI and NAIEH continue for ten years following the date of execution of the indemnification and contribution agreement, subject to extension for active claims thereunder and automatic termination upon the occurrence of certain triggering events set forth in the indemnification and contribution agreement, including the termination of the NAI Stock Purchase Agreement. The indemnification arrangements that were in place prior to the signing of the NAI Stock Purchase Agreement and that were terminated and superseded by the indemnification and contribution agreement provided, among other things, for uncapped indemnification of the NAI D&O Indemnitees and the NAI Shareholders by NAI and NAIEH for losses incurred in connection with their status as the controller of NAI and, in the case of Ms. Redstone, Paramount, in any litigation relating to the Transactions or the NAI Transaction. Additionally, Ms. Redstone, the current non-executive Chair of the Paramount Board, is a beneficiary of the NAI Shareholders. As a beneficiary of the NAI Shareholders and an employee of NAI, Ms. Redstone has interests in the NAI Transaction, including the right to receive a portion of the proceeds from the NAI Transaction, and therefore Ms. Redstone’s interests in the NAI Transaction may not be the same as the interests of other Paramount stockholders. For a description of the interests of Paramount and Skydance executive officers, directors and affiliates in the Transactions, see the section entitled “Interests of Affiliates in the Transactions” beginning on page 286 of this information statement/prospectus. For a description of the rights of stockholders of Paramount and stockholders of New Paramount before and following the Transactions, respectively, see the section entitled “Comparison of Stockholder Rights” beginning on page 316 of this information statement/prospectus. The members of the Special Committee and the Paramount Board who recommended that Paramount stockholders entitled to vote adopt the Transaction Agreement and approve the Transactions were aware of and considered these interests to the extent such interests existed at the time, among other matters, during their respective deliberations on the merits of the Transactions, in negotiating, evaluating and approving the Transaction Agreement and the Transactions, and in making the Paramount Board’s recommendation that the Paramount stockholders entitled to vote adopt the Transaction Agreement and approve the Transactions.

 

57


Table of Contents

Failure to complete the Transactions could negatively impact the businesses or financial results of Paramount and the stock price of Paramount common stock.

If the Transactions are not completed, the ongoing business of Paramount may be adversely affected, and Paramount will be subject to several risks or consequences, including, but not limited to, the following:

 

   

Paramount will be required to pay certain costs relating to the Transactions whether or not the Transactions are completed, such as significant fees and expenses relating to regulatory filings, legal, accounting, financial advisory, consulting or other advisory fees and expenses, employee-benefit related expenses and/or filing and printing fees;

 

   

under the Transaction Agreement, Paramount is subject to certain restrictions on the conduct of its business prior to completing the Transactions, which may adversely affect its ability to execute certain of its business strategies;

 

   

litigation related to the failure to complete the Transactions or related to any enforcement proceeding that may be commenced against Paramount to perform its obligations pursuant to the Transaction Agreement;

 

   

matters relating to the Transactions may require substantial commitments of time and resources by Paramount management or the expenditure of significant funds in the form of fees and expenses, which could otherwise have been devoted to day-to-day operations or other opportunities that may have been beneficial to Paramount; and

 

   

Paramount may be required, under certain circumstances, to pay Skydance the Termination Fee.

Paramount may experience negative reactions from the financial markets and from its customers, commercial partners or employees in respect of the Transactions, including if the Transactions are not completed. Paramount could also be subject to litigation related to a failure to complete the Transactions or to enforce its obligations under the Transaction Agreement. If the Transactions are not completed, Paramount cannot assure its stockholders that the risks described above will not materialize and such risks may materially affect the business, financial results or prices of Paramount Class A common stock and Paramount Class B common stock.

For a description of the circumstances under which the Termination Fee is payable, see the sections entitled “Summary of the Transaction Agreement—Termination” and “Summary of the Transaction Agreement—Effect of Termination; Termination Fee; Expenses” beginning on pages 215 and 216, respectively, of this information statement/prospectus.

As of the date of this information statement/prospectus, two lawsuits have been filed challenging the Transactions and additional lawsuits may be filed in the future against Paramount, Skydance, NAI, their respective affiliates and/or their respective boards of directors and management and the Special Committee, challenging the Transactions. An adverse ruling in any such lawsuit could result in substantial costs and/or delay or prevent the completion of the Transactions.

In connection with the Transactions, on July 24, 2024, a purported holder of Paramount Class B common stock filed a putative class action lawsuit in the Court against NAI, Shari E. Redstone, Barbara M. Byrne, Linda M. Griego, Judith A. McHale, Charles E. Phillips, Jr., Susan Schuman, Skydance and David Ellison. The plaintiffs seek unspecified damages, costs and expenses, as well as other relief.

Further, on April 30, 2024, a purported holder of Paramount Class B common stock filed a verified complaint for the inspection of books and records under DGCL Section 220 in the Court against Paramount, seeking the inspection of books and records of Paramount in order to investigate whether the Paramount Board, NAI, Shari E. Redstone and/or Paramount’s executive officers may have breached their fiduciary duties to Paramount’s stockholders for alleged diversion of corporate opportunities (the “220 Action”). The magistrate judge held a trial on July 24, 2024 relating to the 220 Action and denied the request for the inspection of books

 

58


Table of Contents

and records. The plaintiff in the 220 Action noticed an exception to the Court, and on January 29, 2025, the Court ruled that the plaintiff is entitled to obtain books and records that are both necessary and sufficient to fulfill the purpose of its request and will remand the 220 Action to the magistrate judge for further proceedings on the scope of production. Certain other purported holders of Paramount Class B common stock and Paramount Class A common stock have delivered demand letters to investigate similar alleged breaches of fiduciary duties in connection with the Transactions and are requesting the inspection of books and records. The Company has also received demand letters from purported holders of Class B common stock related to alleged omissions in New Paramount’s registration statement on Form S-4 of which this information statement/prospectus forms a part.

Additionally, on August 20, 2024, LiveVideo. AI filed a lawsuit in the Southern District of New York against Shari Redstone, NAI, Christine Varney and Monica Seligman, alleging that defendants did not fairly consider its offer to purchase Paramount. The complaint asserts claims for unfair competition, tortious interference, unjust enrichment and aiding and abetting breach of fiduciary duty, among others, and seeks unspecified monetary damages, costs, as well as other relief. As of the date of this information statement/prospectus, the defendants have not been served.

On February 4, 2025, the Plaintiffs, purported holders of Paramount Class B common stock and Paramount Class A common stock, filed a putative class action lawsuit in the Court against Barbara M. Byrne, Linda M. Griego, Judith A. McHale and Susan Schuman, which alleges breaches of fiduciary duties for their alleged failure to sufficiently consider an alternate offer that the plaintiffs claim is superior to the Transactions. The Plaintiffs argue that the no-shop provision in the Transaction Agreement should be declared invalid and unenforceable because it prevents the parties from engaging in further deal discussions and negotiations with companies other than Skydance, including, specifically, Project Rise Partners, after the no-shop period begins. The NYCERS Action seeks, among other forms of relief, an order from the Court enjoining the closing of the Transactions until the Court has reached a final resolution on the plaintiffs’ claims and an order compelling the Special Committee to evaluate the alternative offer. The complaint does not seek compensatory damages at this time.

For further information on litigation relating to the Transactions, see the section entitled “The Transactions—Litigation Relating to the Transactions” beginning on page 176 of this information statement/prospectus.

It is possible that additional litigation against Paramount, Skydance, NAI, their respective affiliates and/or their respective boards of directors and management and the Special Committee may be filed in the future. Securities class action lawsuits and derivative lawsuits are often brought against public companies that have entered into transaction agreements in an effort to enjoin the relevant transactions or seek monetary relief. The outcome of any litigation, including those lawsuits described in the section entitled “The Transactions—Litigation Relating to the Transactions” beginning on page 176 of this information statement/prospectus, is uncertain and any such current or potential lawsuits could prevent or delay the Closing, result in reputational harm to New Paramount, negatively affect the price of New Paramount common stock and/or result in substantial costs to Paramount before or after the consummation of the Mergers. Any such current or future actions may create uncertainty relating to the Transactions and may be costly and distracting to Paramount management and New Paramount management. Further, the defense or settlement of any lawsuit or claim that remains unresolved at the time the Transactions are completed may involve significant costs, including settlement costs, and may otherwise adversely affect New Paramount’s business, financial condition, results of operations or cash flows.

Paramount may waive one or more of the conditions to the Closing without re-obtaining stockholder approval.

Paramount (upon the recommendation of the Special Committee) has the right to waive, in whole or in part, certain of the conditions to the Closing, to the extent permitted by applicable law. Any such waiver may not require re-obtaining the approval of Paramount’s stockholders (which has already been obtained via the Written

 

59


Table of Contents

Consent), in which case Paramount will have the ability to complete the Transactions without seeking additional stockholder approval. Additionally, if a new stockholder approval were to be required for any such waiver, the Specified NAI Stockholders’ approval would be sufficient. Any determination as to whether to waive any condition to the Closing, whether stockholder approval would be re-obtained as a result of any such waiver or whether this information statement/prospectus would be amended as a result of any waiver will be made by Paramount (upon the recommendation of the Special Committee) at the time of such waiver based on the facts and circumstances as they exist at that time, and any such waiver could have an adverse effect on New Paramount and the current stockholders of Paramount.

Paramount, Skydance and, following completion of the Transactions, New Paramount must continue to retain, motivate and recruit executives and other key employees, which may be difficult in light of uncertainty regarding the Transactions and failure to do so could negatively affect Paramount, Skydance and New Paramount.

Both Paramount and Skydance must continue to retain, motivate and recruit executives and other key employees during the period prior to completion of the Transactions. Moreover, New Paramount must be successful at retaining and motivating key employees and service providers, including entertainers, performers and production talent, following the completion of the Transactions. New Paramount’s performance will be substantially dependent on the performance of members of its executive management, other key employees, and service providers, including entertainers, performers and production talent. See the risk factor entitled “—Risks Relating to Skydance’s Business—Risks Relating to Skydance’s Human Capital—Skydance’s success depends on retention of certain key employees and talent” beginning on page 72 of this information statement/prospectus.

Experienced employees and talent in the industries in which Paramount and Skydance operate are in high demand and competition for such employees and talent can be intense. Employees of both Paramount and Skydance may experience uncertainty about their future role with New Paramount until, or even after, strategies with regard to New Paramount as a combined company are announced or executed. The potential distractions of the Transactions may adversely affect the ability of Paramount, Skydance or, following completion of the Transactions, New Paramount to retain, motivate and recruit executives and other key employees and service providers, including entertainers, performers and production talent, and keep them focused on applicable strategies and goals. A failure by Paramount, Skydance or, following the completion of the Transactions, New Paramount to attract, retain and motivate executives, other key employees and service providers, including entertainers, performers and production talent, during the period prior to or after the completion of the Transactions, as applicable, could have a negative impact on the businesses of Paramount, Skydance and New Paramount.

Furthermore, if key employees or talent depart or are at risk of departing due to issues including the uncertainty and difficulty of integration, financial security or a desire not to become employees or talent of New Paramount, Paramount, Skydance and/or New Paramount may incur significant costs to retain such individuals or to identify, hire and retain replacements for departing employees and talent and may lose significant expertise and talent relating to the business of Paramount, Skydance and/or New Paramount, and New Paramount’s ability to realize the anticipated benefits of the Transactions may be adversely affected. The loss of any member of New Paramount’s senior management team could impair its ability to execute its business plan and growth strategy, have a negative impact on its revenues and the effective working relationships that its executive management have developed and cause employee morale problems and the loss of additional key employees, agents, managers and clients.

The Transactions may trigger change in control or other provisions in certain agreements, which may allow third parties to terminate or alter existing contracts or relationships with Paramount or Skydance.

Each of Paramount and Skydance has contracts with customers, licensees, vendors, landlords, lenders, business partners and other third parties, which may require Paramount and Skydance, respectively, to obtain consents from these other parties in connection with the Transactions. If these consents cannot be obtained, the

 

60


Table of Contents

counterparties to these contracts and other third parties with which Paramount or Skydance currently has relationships may have the ability to terminate, reduce the scope of or otherwise materially adversely alter their relationships with Paramount or Skydance, as applicable, in anticipation of the Transactions or with New Paramount following the Transactions. The pursuit of such rights may result in Paramount, Skydance or New Paramount suffering a loss of potential future revenue or incurring liabilities in connection with a breach of such agreements or losing rights that are material to their respective businesses.

Any such disruptions could adversely impact New Paramount’s ability to achieve the anticipated benefits of the Transactions. The adverse effect of such disruptions could also be exacerbated by a delay in the completion of the Transactions or the termination of the Transaction Agreement.

The opinion of the Special Committee’s financial advisor will not be updated to reflect changes in circumstances between the signing of the Transaction Agreement on July 7, 2024 and the completion of the Transactions on the Closing Date.

The Special Committee’s financial advisor issued an opinion on July 7, 2024 in connection with the signing of the Transaction Agreement. The Special Committee has not obtained an updated opinion from its financial advisor as of the date of this information statement/prospectus and does not anticipate asking its financial advisor to update its opinion. Changes in the operations and prospects of Paramount or Skydance, general market and economic conditions and other factors that may be beyond the control of Paramount or Skydance, and on which the Special Committee’s financial advisor’s opinion was based, may significantly alter Paramount’s business prospects and the price of the shares of Paramount common stock by completion of the Transactions. The opinion of the Special Committee’s financial advisor does not speak as of the time the Transactions will be completed or as of any date other than the date of such opinion. For a description of the opinion that the Special Committee received from its financial advisor, see the section entitled “The Transactions—Opinion of the Special Committee’s Financial Advisor” beginning on page 164 of this information statement/prospectus.

Paramount stockholders will not be entitled to appraisal rights in connection with the Transactions.

Section 262 of the DGCL provides that stockholders have the right, in some circumstances, to dissent from certain corporate actions and to instead demand payment of the fair value of their shares. Stockholders do not have appraisal rights with respect to shares of any class or series of stock if such shares of stock, or depositary receipts in respect thereof, are either (a) listed on a national securities exchange or (b) held of record by more than 2,000 holders, unless the stockholders receive in exchange for their shares anything other than shares of stock of the surviving or resulting corporation (or depositary receipts in respect thereof), or of any other corporation that is publicly listed or held by more than 2,000 holders of record, cash in lieu of fractional shares or fractional depositary receipts described above or any combination of the foregoing.

Therefore, because the shares of Paramount’s common stock are currently listed on Nasdaq, a national securities exchange, and the holders of Paramount’s common stock (other than the Specified Stockholders, with respect to shares of Paramount Class B common stock, and the Specified NAI Stockholders, with respect to shares of Paramount Class A common stock) will be entitled to elect to receive, in connection with the Transactions, the entirety of their merger consideration in the form of shares of New Paramount Class B common stock (i.e., shares of which will also be listed on Nasdaq), holders of Paramount’s common stock (other than the Specified Stockholders, with respect to shares of Paramount Class B common stock, and the Specified NAI Stockholders, with respect to shares of Paramount Class A common stock) will not have rights under the DGCL to dissent from, or demand payment for, their shares in connection with the Transactions. NAI and the other Specified NAI Entities irrevocably waived all dissent rights under the DGCL pursuant to the Voting Agreement.

Risks Relating to Paramount’s Business

You should read and consider the risk factors relating to Paramount’s business described in the sections entitled “Risk Factors” in Paramount’s Annual Report on Form 10-K for the year ended December 31, 2023, as

 

61


Table of Contents

filed with the SEC on February 28, 2024, and Paramount’s Quarterly Report on Form 10-Q for the quarterly period ended June 30, 2024, as filed with the SEC on August 8, 2024, each of which is incorporated by reference into this information statement/prospectus. For further information, see the section entitled “Where You Can Find More Information” beginning on page 336 of this information statement/prospectus.

Risks Relating to Skydance’s Business

The success of Skydance’s business depends on the acceptance of its content by audiences, which may be unpredictable and volatile.

The economic success of Skydance’s live-action and animated films, television programming, interactive games and other ancillary content is largely determined by Skydance’s ability to produce content that appeals to a broad audience and to its third-party distributors. The production of live action and animated films, television programs, sports content and interactive games is an inherently risky business because the revenue Skydance derives and its ability to find distributors for its content depend primarily on consumer tastes and preferences that often change in unpredictable ways. The appeal, success and performance of Skydance’s content with consumers, as well as with third-party licensees and other distribution partners, are critical factors that can affect the revenue that Skydance receives. Skydance’s success depends on its ability to consistently create content that meets the changing preferences of audiences. For example, feature films that perform well upon initial theatrical release generally also have commercial success in subsequent distribution channels. Therefore, the underperformance of a feature film upon its theatrical release can result in lower-than-expected revenues. For Skydance’s content that is licensed to third-party distributors such as streaming platforms, the performance of such content may determine whether additional seasons or sequels are ordered, which may impact Skydance’s revenues. Skydance needs to invest substantial amounts in the production of its live action and animated films, television programs, sports content and interactive games before it learns whether such content will reach anticipated levels of popularity with consumers and third-party distributors. Failing to gain the level of audience acceptance Skydance expects for its content may negatively impact its business, financial condition and results of operations.

The long-term economic success of any of Skydance’s live-action and animated films, television programming, interactive games and other ancillary content cannot be predicted because the revenue derived from the content that Skydance produces (which does not necessarily directly correlate with the production or marketing costs incurred) depends upon its acceptance by the public and third-party distributors, which may vary. The commercial success of Skydance’s content also depends upon the quality and acceptance of competing content available in the applicable marketplace. Other factors, including the availability of alternative forms of entertainment and leisure time activities, the availability and quality of content created by distributors internally, piracy and Skydance’s ability to develop strong brand awareness may also affect the audience demand for Skydance’s content.

Additionally, the number of feature films, television programming or interactive games produced and released by competitors may create an oversupply of content in the market and may make it more difficult for Skydance’s content to succeed. Oversupply of such content may become most pronounced during peak release times, such as the summer or the November-December time periods, when theater attendance has traditionally been highest, streaming activity can be high and consumers are more likely to purchase games and other content. Skydance may also not be able to release all of its content during those times, particularly given that Skydance does not control the distribution of its content and is reliant on third parties, and, therefore, may miss potentially higher gross box-office receipts, streaming numbers and revenue. See the risk factor entitled “—Skydance relies on a few major distributors to distribute its content and the loss of any of those distributors could reduce its revenues and materially adversely affect its business, financial condition and results of operations” beginning on page 63 of this information statement/prospectus.

Consequently, the failure of Skydance’s live action and animated films, television programs, sports content and interactive games to gain acceptance with consumers and third-party distributors could result in costs not

 

62


Table of Contents

being recouped or anticipated revenues and profits not being realized and could adversely affect its business, financial condition and results of operations.

The production of live-action and animated films, television programming, interactive games and other ancillary content is capital-intensive and Skydance’s capacity to generate cash from such content may be insufficient to meet anticipated cash requirements.

The production and development of live-action and animated films, television programming, interactive games and other ancillary content requires substantial capital. A significant amount of time may elapse between expenditure of funds for the production and development of content and the receipt of revenues after the release or distribution of such content. Skydance may not be able to successfully implement arrangements to reduce the risks of production exposure such as fully monetizing tax credits, government or industry rebates or other soft money benefits. In addition, the nature of creative content can be unpredictable and significant costs may be incurred in excess of those originally forecasted. From time to time, the production and/or development of Skydance’s content incurs substantial budget overages. Skydance has in the past and may in the future enter into co-financing commitments to support the financing of the films it produces or co-produces with third parties, in which case it may be responsible for an agreed portion of budget overages, the budgets for which may or may not be controlled by Skydance under such arrangements. In addition, Skydance may experience delays and increased costs due to disruptions or events beyond its control. For example, in 2023, strikes by the WGA and SAG-AFTRA (as defined herein) resulted in months-long shutdowns in television and film production. See the risk factor entitled “—Risks Relating to Skydance’s Human Capital—Labor disputes could disrupt Skydance’s operations and adversely affect its business, financial condition and results of operations” beginning on page 71 of this information statement/prospectus. If the production and/or development of its content incurs substantial budget overruns, Skydance may have to seek additional financing or fund the overrun itself. Increased costs or budget overruns incurred with respect to the production or development of particular content may prevent its completion or release, may result in a delayed release and the postponement to a potentially less favorable date, or may result in Skydance’s inability to recoup its costs of certain content. This could adversely affect the financial performance of certain content, and the overall financial success of such content. Any of the foregoing could have a material adverse effect on Skydance’s business, financial condition and results of operations.

Skydance relies on a few major distributors to distribute its content and the loss of any of those distributors could reduce its revenues and materially adversely affect its business, financial condition and results of operations.

Skydance generates a substantial majority of its revenue through relationships with a limited number of distributors of its content. Skydance may not be able to maintain such relationships or enter into or renew its agreements with such distributors in the future, or may not be able to obtain favorable terms in such agreements, including those related to production and distribution fees, profit sharing and the types of rights Skydance grants to distributors. The revenue concentration among a limited number of major distributors and the failure to maintain relationships or enter into or renew agreements with any distributor, or obtain favorable terms, could reduce the distribution of Skydance’s content and decrease the potential audience for such content, thereby negatively affecting Skydance’s growth prospects and revenues. Skydance received 46% of its revenue from Apple, 40% from Netflix, and 10% from Paramount for the nine months ended September 30, 2024. Skydance received 43% of its revenue from Apple, 29% from Netflix, 16% from Amazon and 9% from Paramount in the year ended December 31, 2023.

Skydance may not maintain favorable relationships with certain major distributors and the distributors may, in the future, choose to solely distribute content they produce themselves. In addition, certain of Skydance’s long-term contracts with distributors and licensors contain “key person” protections allowing such contracts to be terminated if an individual specified as a “key person” no longer provides services to such counterparty on behalf of Skydance under the contract. If Skydance were to lose any of its distribution relationships, or if any of these distributors decline to distribute Skydance content and/or gain greater market power, Skydance’s business, financial condition and results of operations may be materially adversely affected. Such distributors may also be adversely affected by

 

63


Table of Contents

economic conditions, including as a result of global pandemics, wars, geopolitical conflicts, rising interest rates, inflation or a recession, which could also affect Skydance’s revenues and distribution relationships. Because the distributors of Skydance’s films and other content are third parties, Skydance is dependent on the timing, accuracy and sufficiency of the information Skydance receives from its distributors.

Skydance operates in highly competitive and dynamic industries and its business, financial condition and results of operations could be adversely affected if it does not compete effectively.

Skydance faces substantial and increasing competition to attract creative talent, to develop and produce high-quality content and to distribute its content on a variety of third-party platforms. Competition for talent, content, audiences, service providers, production infrastructure and distribution is intense and comes from other content studios and independent content producers and from major film studios, television networks and stations, streaming services, pirated content providers, game developers and/or publishers, social media and other entertainment outlets and platforms. Skydance also competes with additional entrants into the market for the production and development of original content. Skydance’s competitors include companies with interests in multiple media and entertainment businesses that are often vertically integrated, as well as companies in adjacent sectors with significant financial, marketing and other resources, greater efficiencies of scale and more competitive pricing. Skydance’s competitors may also enter into business combinations or alliances that strengthen their competitive position.

These competitive pressures have increased and may continue to increase. Accordingly, the prices Skydance pays for talent and intellectual property rights have resulted in, and may continue to result in, significant cost increases. Skydance invests significant resources to produce and develop original content. If these competitive pressures continue to increase, Skydance may not be able to produce or develop content in a cost-effective manner. Accordingly, there can be no assurance Skydance will realize anticipated returns on its investments. This competition could result in a decrease in demand for Skydance’s content and, therefore, a decrease in Skydance’s revenues, as well as increased content costs and promotional and other expenses, which can negatively affect Skydance’s ability to generate revenues and profitability. There can be no assurance that Skydance will be able to compete successfully in the future against existing or new competitors, or that competition in the marketplace will not have an adverse effect on its business, financial condition or results of operations.

The unpredictable and constantly shifting nature of consumer behavior, as well as evolving technologies and distribution models, have affected, and could continue to adversely affect, Skydance’s business, financial condition and results of operations.

Skydance’s success depends on its ability to anticipate and adapt to shifting content consumption patterns, evolving technologies and distribution models. Skydance’s ability to create popular content is key to its success and ability to generate revenues. The revenues Skydance generates primarily depend on its ability to consistently anticipate and satisfy consumer tastes and expectations in the United States and internationally. Consumer tastes and behaviors change frequently, and it is a challenge to anticipate what will be successful at any point in time. The popularity of Skydance’s content is affected by its ability to target key audiences, including acceptance by its third-party distributors, as well as the availability of alternative forms of entertainment and leisure-time activities, general economic conditions and other tangible and intangible factors, all of which can be unpredictable. Declines in the popularity of the content Skydance produces could have an adverse effect on its business, financial condition or results of operations.

Evolving technologies and distribution models and the size of the entertainment and content market affect the demand for Skydance’s content, how its content is developed, produced, distributed and consumed, the sources and nature of competing content offerings and the options available to its target audiences, all of which can affect how Skydance generates and maintains predictable revenues and profitability. These shifts in consumer behavior may also be exacerbated by future disruptions to Skydance’s operations, including prolonged

 

64


Table of Contents

disruptions to its ability to create content caused by global events outside Skydance’s control such as health outbreaks or pandemics similar to COVID-19 or industry-wide strikes similar to what Skydance experienced in 2023 with the WGA and SAG-AFTRA (as defined herein) strikes.

Damage to Skydance’s reputation or brand could adversely affect its business, financial condition and results of operations.

Skydance’s reputation and brand are critical to its success. Skydance’s reputation depends on a number of factors, including the quality of its content and its ability to successfully innovate and produce and develop future content. Because Skydance’s brand engages consumers across its businesses, including film and animation, television, games and sports, damage to its reputation or brand in one business may have an impact on its other businesses. Significant negative claims or publicity regarding Skydance’s business or its business decisions, operations, practices, content, products, social responsibility and culture, management, employees, business partners and individuals associated with the content it creates, as well as Skydance’s inability to adequately prepare for or respond to such negative claims or publicity, may damage its brand or reputation, even if such claims are untrue. Damage to Skydance’s reputation or brand could impact its business, financial condition and results of operations.

Skydance shares control in certain joint ventures and other investments, which limits its ability to manage third-party risks associated with these arrangements.

Skydance participates in joint ventures and other non-controlling investments, including, for example, its Skydance Sports, LLC joint venture with the NFL, the Nocturna joint venture, and the Skydance console gaming joint venture, and may continue to participate in such arrangements in the future. In these joint ventures and investments, Skydance has shared, or may share, control over the operation of the assets and businesses. Accordingly, Skydance may be unable to act without the approval of its partners. Such joint ventures and investments may also involve risks such as the possibility that a partner in a joint venture or investment might have economic or business interests or goals that are inconsistent with Skydance’s business interests or goals. In addition, the joint ventures and other non-controlling investments may have intellectual property rights, access to certain creators or preferential access to certain rights that may be renegotiated or that may terminate or expire, any of which could have an adverse effect on the business, financial condition and results of operations of such joint ventures and other non-controlling investments. Additionally, Skydance relies on its relationships with certain joint venture counterparties, such as the NFL for the production of its sports-related content. Any deterioration in Skydance’s relationship with the NFL in connection with the Skydance Sports, LLC joint venture or otherwise could have a material adverse effect on its business, financial condition and results of operations.

Preparation of Skydance’s financial statements requires it to have access to information regarding the results of operations, financial condition and cash flows of its joint ventures and other investments. Additionally, if Skydance’s joint ventures and other investments do not provide this information for any meaningful period or fail to meet expected deadlines, Skydance may be unable to satisfy its financial reporting obligations. Any deficiencies in Skydance’s internal control over financial reporting may affect its ability to report its financial results accurately or to prevent or detect fraud in any of the joint ventures and other investments it forms a part of or participates in. Such deficiencies also could result in restatements of, or other adjustments to, Skydance’s previously reported operating results.

Losses due to asset impairment charges could have an adverse effect on Skydance’s business, financial condition and results of operations.

Certain events and circumstances, including deterioration of market conditions, increases in interest rates, and declines in projections (including from changes in consumer behavior and/or a decrease in audience acceptance of Skydance’s content), or a material change to management’s assessment of the recoverability of the carrying value for particular content, could result in a downward revision in the estimated fair value of Skydance and/or its long-lived assets, which could result in a noncash impairment charge. Any such impairment charge could have a material adverse effect on Skydance’s results of operations.

 

65


Table of Contents

Risks Relating to Skydance’s Business Continuity, Cybersecurity and Privacy and Data Protection

Disruptions or failures of, or attacks on, Skydance’s or its service providers’ networks, information systems and other technologies could result in the disclosure of business, confidential, or personal information, disruption of Skydance’s businesses, damage to its brands and reputation, and legal exposure and financial losses, which could materially adversely affect its business, financial condition and results of operations.

Cloud services, networks, software, information systems, computer systems, hardware, and other technologies Skydance uses or that are used by Skydance’s third-party service providers and its product suppliers (“Providers”), including technology systems used by Skydance and its Providers in connection with the production and distribution of its content (including content delivery networks to stream programming, films, interactive games and other content in high volume to viewers) and that otherwise perform important functions (“Systems”), are critical to Skydance’s business activities. These Systems have experienced, and are expected to continue to experience, cybersecurity attacks intended to disrupt Skydance’s services and operations, exfiltrate, corrupt or prevent its access and/or use of its data, proprietary information or intellectual property, or exfiltrate or corrupt the personal and other information of employees, contractors, customers and other third parties.

Shutdowns, disruptions and attacks on Skydance or its Providers’ Systems pose increasing risks to Skydance’s business and may be caused by diverse threat actors, such as state-sponsored organizations, opportunistic hackers, hacktivists and other hackers, and may include social engineering/phishing; third-party hacking; dissemination of computer viruses, worms, malware, ransomware and other destructive or disruptive software; malfeasance by insiders; denial-of-service attacks and other bad acts; human or technological error; and malicious code embedded in open-source software, or misconfigurations, bugs or other vulnerabilities in commercial software that is integrated into Skydance’s (or its Providers’) Systems, products or services. Shutdowns and disruptions may also occur as a result of power outages, natural disasters, extreme weather, terrorist attacks or other similar events. Shutdowns, disruptions and attacks could have an adverse impact on Skydance, its business partners and other Providers, its employees and consumers of its content, including degradation or disruption of service, loss of data or intellectual property, unauthorized disclosures of or access to confidential or personal information, and damage to equipment and data. Steps Skydance or its Providers take to enhance, improve, protect or upgrade Systems may not be sufficient to avoid shutdowns, disruptions and attacks. Significant events could result in a disruption of Skydance’s operations and reduction of its revenues, the loss of or damage to intellectual property, the loss of or damage to the integrity of data used by management to make decisions and operate its businesses, consumer dissatisfaction or a loss of consumers and damage to Skydance’s reputation or brand. In addition, Skydance’s recovery and business continuity plans may prove inadequate to address any such disruption, failure or cybersecurity attack.

Skydance is also subject to risks caused by the misappropriation, misuse, falsification or intentional or accidental release or loss of business or personal information or content maintained in Skydance’s or its Providers’ Systems, including proprietary and personal information of third parties and employees, business information, intellectual property or other confidential information. Outside parties may attempt to penetrate Skydance’s or its Providers’ Systems, or fraudulently induce employees or business partners to disclose sensitive or confidential information, to gain access to Skydance’s proprietary data or the data of its employees or contractors, its content or other intellectual property. The number and sophistication of attempted and successful phishing, information security breaches or disruptive ransomware, denial-of-service attacks and other risks have increased significantly in recent years, and Skydance and/or its Providers may be a particularly attractive target for such attacks. Because the techniques used to obtain unauthorized access to, or disable, degrade or sabotage, networks and Systems change frequently, including the increasing use of techniques and tools—including artificial intelligence—that circumvent security controls, evade detection and remove forensic evidence, Skydance or its Providers may be unable to anticipate these techniques, implement adequate security measures or remediate flaws or detect intrusion on a timely or effective basis. Skydance also relies on proprietary and third-party technologies to optimize operations across certain areas of Skydance’s business. The use of these technologies may lead to unintentional disclosure of sensitive, confidential, proprietary or personal information

 

66


Table of Contents

of its and of its employees. Such technologies may be subject to manipulation or prone to error from data or manipulation outside Skydance’s direct control. Remote and hybrid working arrangements at Skydance (and at many Providers) also increase cybersecurity risks due to the challenges associated with managing remote computing assets and security vulnerabilities that are present in many non-corporate and home networks.

Skydance operates an information security program to identify and mitigate cybersecurity risks. Despite its efforts, the risk of unauthorized access, modification, exfiltration, destruction or denial of access with respect to its data, the data of its customers and its employees or its Systems and other cybersecurity attacks cannot be eliminated entirely, and the risks associated with a potential incident remain. If a breach or perceived breach of its Systems or those of its Providers occurs, the perception of the effectiveness of Skydance’s security measures could be harmed, Skydance could lose distributors, consumers and business partners; its reputation, brand, credibility and the overall attractiveness of its content and products could be damaged; and it could be required to expend significant amounts of money and other resources to repair, replace or recover such Systems. Skydance could also be subject to actions or investigations by regulatory authorities and claims asserted in private litigation (including class actions), as well as fines and penalties. The costs relating to any data breach could be material, and Skydance may not have adequate insurance coverage to compensate it for any losses associated with such events.

Business interruptions from circumstances or events out of Skydance’s control could adversely affect its business, financial condition and results of operations.

Skydance’s operations and business are vulnerable to outages and interruptions due to fire, floods, power loss, telecommunications failures, information technology failures or outages, loss of data, security breaches, cyberattacks or other cybersecurity incidents, personnel misconduct or error, global pandemics, work stoppages and strikes, and similar events, which may be beyond its control. Skydance’s headquarters are located in Southern California, which is subject to natural disasters such as earthquakes and wildfires. Skydance may not have sufficient protection from its recovery plans and its insurance may be insufficient to compensate Skydance for losses that occur. Any losses or damages Skydance incurs as a result of such outages or interruptions could have a material adverse effect on its business, financial condition and results of operations.

Risks Relating to Skydance’s IP and Infringement

Infringement of Skydance’s content reduces, and could continue to reduce, revenue received from the distribution of its live-action and animated films, television programming, interactive games and other ancillary content.

Skydance’s success depends in part on its ability to maintain and monetize its intellectual property rights. Skydance is fundamentally a content company and infringement of its content adversely affects the value of its business. Copyright infringement is particularly prevalent in many parts of the world that lack effective laws and technical protection measures similar to those in the United States and Europe or lack effective enforcement of such measures, or both. Such foreign copyright infringement can also create a supply of pirated content for major markets. The interpretation of copyright, trademark and other intellectual property laws as applied to Skydance’s content, and its infringement-detection and enforcement efforts, remain in flux. The failure to appropriately enforce and/or the weakening of existing intellectual property laws could make it more difficult for Skydance to adequately protect and monetize its intellectual property and thus negatively affect its value.

Copyright infringement is made easier by the wide availability of higher Internet bandwidth and reduced storage costs, as well as tools that undermine encryption and other security features and enable infringers to disguise their identities online. Skydance and its production and distribution partners operate various technology systems in connection with the production and distribution of Skydance’s content, and intentional or unintentional acts could result in unauthorized access to such technology systems and, consequently, Skydance’s content. The continuing proliferation of digital formats and technologies heightens this risk. Internet-connected televisions, set-top boxes and mobile devices are ubiquitous, and many can support illegal retransmission

 

67


Table of Contents

platforms, and illicit video-on-demand or streaming services and preloaded hardware provide more accessible, versatile and legitimate-looking environments for consuming unlicensed interactive games, film and television content. Unauthorized access to Skydance’s content could result in the premature release of its content, which could result in a reduction in demand for authorized content and would likely have adverse effects on the value of the affected content and Skydance’s ability to monetize it. Additionally, laws and regulations governing new technologies, including around the use of artificial intelligence and machine learning technologies (“AI Technologies”), remain unsettled, and legal and further technological developments in this area could impact Skydance’s ability to protect against infringing uses of its content.

Copyright infringement reduces the revenue that Skydance and its distribution partners are able to generate from the legitimate sale and distribution of Skydance’s content, undermines lawful distribution channels, reduces the public’s and some partners’ perceived value of Skydance’s content and inhibits Skydance’s ability to recoup or profit from the costs incurred to create such content. Efforts to prevent the unauthorized reproduction, distribution and exhibition of Skydance’s content may affect its profitability and may not be successful in preventing harm to its business.

Skydance’s business is dependent on the maintenance and protection of its intellectual property, and pursuing and defending against intellectual property claims may have a material adverse effect on its business, financial condition and results of operations.

Skydance’s ability to compete depends, in part, upon successful maintenance and protection of its intellectual property and other proprietary business information. Skydance attempts to maintain and protect its proprietary and intellectual property rights through available copyright, patent, trademark and other intellectual property laws, contractual provisions in agreements with its employees, contractors and production partners that develop intellectual property on its behalf, and licensing and distribution arrangements with reputable international companies in specific territories and media for limited durations. Skydance has registered and applied to register its trademarks, copyrights and patents in the United States and foreign jurisdictions. However, there can be no assurance that pending or future U.S. or foreign trademark, copyright or patent applications will be approved in a timely manner or at all, or that such registrations or issuances will effectively protect Skydance’s brand names, technology and content. If Skydance is unable to protect its brand names, technology and content, its business, financial condition and results of operations could be adversely affected. In addition, despite these precautions, existing copyright, patent and trademark laws afford only limited practical protection in certain foreign jurisdictions, and mechanisms for enforcement may be inadequate. As a result, it may be possible for unauthorized third parties to knowingly or unknowingly infringe or challenge Skydance’s intellectual property or proprietary rights, including by copying and distributing Skydance’s content, or certain portions of its content, which could have a material adverse effect on its business, financial condition and results of operations. Moreover, there can be no assurance that Skydance, its content producers or other third parties from whom it has licensed or acquired content, have, in every instance, entered into agreements that contain appropriate protections regarding intellectual property, including non-disclosure, “work made for hire” or valid assignment provisions, with each party who has developed intellectual property on their respective behalf.

Litigation may also be necessary to enforce Skydance’s intellectual property rights, to protect its trade secrets, or to determine the validity and scope of the proprietary rights of others. Any such litigation could result in substantial costs and the diversion of resources and could have a material adverse effect on Skydance’s business, financial condition and results of operations. Skydance’s more successful and popular products or franchises may experience higher levels of infringing activity, particularly around key release dates. Alleged infringers have claimed and may claim that their products or content are permitted under fair use or similar doctrines, that they are entitled to compensatory or punitive damages because Skydance’s efforts to protect its intellectual property rights are illegal or improper, or that its key trademarks or other significant intellectual property are not legally protectable or enforceable. Such claims, even if meritless, may result in adverse publicity or costly litigation. Skydance may receive unfavorable preliminary or interim rulings in the course of litigation, and there can be no assurance that a favorable final outcome will be obtained in all cases.

 

68


Table of Contents

Additionally, despite Skydance’s efforts to obtain all permissions and clearances it deems necessary in relation to the content it creates, one of the risks of the entertainment content production and development business is the possibility that others may claim that Skydance’s content or production techniques misappropriate, infringe or otherwise violate the intellectual property rights of third parties, and litigation may be necessary to defend against claims of infringement or invalidity. Such claims, whether or not meritorious, may result in the expenditure of significant financial and managerial resources, require the development of alternative technology or business practices, injunctions against Skydance, or payments for licenses or damages. These risks may be amplified by the increase in third parties whose sole or primary business is to assert such claims. Regardless of the validity or the success of the assertion of any such claims, Skydance could incur significant costs and diversion of resources in enforcing its intellectual property rights or in defending against such claims, which could have a material adverse effect on its business, financial condition and results of operations.

In addition, Skydance may, from time to time, lose or cease to control certain of its rights in the intellectual property on which it relies. Pursuant to applicable intellectual property laws, such rights may expire or be transferred to third parties as a result of the operation of copyright reversion and/or termination of transfer rights under applicable laws. Additionally, where Skydance acquires rights in certain properties or content, Skydance may only acquire such rights for a limited period or subject to other restrictions. Where Skydance loses intellectual property rights, it may not be able to re-acquire such rights on reasonable terms or at all, including due to materials entering the public domain. The loss of (or loss of control of) such intellectual property rights may adversely impact Skydance’s ability to prevent others from exploiting content based on such rights.

Moreover, Skydance does not fully own all of the content it develops and produces. As such, Skydance may not have control or decision-making power over the exploitation of such content, including how it is used and by which parties. The inability by Skydance to exercise control over such content makes it difficult for Skydance to make claims to enforce certain intellectual property rights and to prevent others from exploiting certain content, which could materially adversely affect Skydance’s business, financial condition or results of operations.

Certain aspects of Skydance’s business relies on third-party technology and third-party technology licenses may not continue to be available to Skydance in the future.

In addition to its proprietary technology, certain aspects of Skydance’s business rely on certain technology, particularly in its video game division and animation pipeline, that it licenses from third parties, including software that it uses with its proprietary software. These third-party technology licenses, or support for such licensed products and technologies, may not continue to be available to Skydance on commercially reasonable terms, or at all. Skydance cannot be certain that its licensors are not infringing the intellectual property rights of others, which may result in intellectual property infringement claims by third parties. The loss of or inability to maintain any of these technology licenses could result in delays in content releases until equivalent technology is identified, licensed and integrated. Any such delays or failures in content releases could materially adversely affect Skydance’s business, financial condition or results of operations.

Risks Relating to Macroeconomic and Political Conditions

Economic and political conditions in the United States and around the world could have an adverse effect on Skydance’s business, financial condition and results of operations.

Skydance’s businesses operate and have audiences, customers and partners worldwide. Accordingly, the economic conditions in the United States and around the world affect a number of aspects of its businesses. The global financial markets have experienced significant recent volatility, marked by declining economic growth, diminished liquidity and availability of credit, declines in consumer confidence, significant concerns about increasing and persistently high inflation and uncertainty about economic stability. The global financial markets have also been adversely affected by current geopolitical events. There can be no assurance further deterioration in credit and financial markets and confidence in economic conditions will not occur. Volatility and weakness in

 

69


Table of Contents

the capital markets, and the tightening of credit markets could adversely affect Skydance’s ability to obtain cost-effective financing. Increasing inflation in the United States raises its costs for labor and services and other costs required to operate its business.

Economic conditions in each market (such as current high inflation or global supply chain issues) can also impact the discretionary spending of Skydance’s consumers and therefore their willingness to access Skydance’s content, causing them to reduce their spending. Skydance may also be subject to longer payment cycles. In addition, foreign currency fluctuations have impacted, and may continue to impact, revenues and expenses of Skydance’s international operations and expose Skydance to foreign currency exchange rate risk. Skydance may also be impacted by the efficiency and dependability of the tax incentive regimes domestically and internationally.

Skydance’s businesses are also exposed to certain political risks inherent in conducting a global business, including retaliatory actions by governments reacting to changes in the United States and other countries, including in connection with trade negotiations; issues related to the presence of corruption in certain markets and enforcement of anticorruption laws and regulations; increased risk of political instability in some markets as well as conflict and sanctions preventing Skydance from accessing those markets; escalating trade, immigration and nuclear disputes; wars, acts of terrorism or other hostilities; and other political, economic or other uncertainties.

These political and economic risks could create instability in any of the markets where Skydance’s businesses generate revenues, which could result in a reduction of revenue or loss of investment that adversely affects its businesses, financial condition or results of operations.

Risks Relating to Skydance Legal and Regulatory Matters

Failures to comply with or changes in U.S. or foreign laws or regulations could have an adverse effect on Skydance’s business, financial condition or results of operations.

Skydance is subject to a variety of laws and regulations, in the United States and in the foreign jurisdictions in which Skydance or its partners operate, including laws and regulations relating to intellectual property, content regulation, privacy, data protection, anticorruption, repatriation of profits, tax regimes, quotas, tariffs or other trade barriers, currency exchange controls, operating license and permit requirements, restrictions on foreign ownership or investment, anticompetitive conduct, export and market access restrictions.

Skydance’s businesses could be adversely affected by new laws and regulations, changes in existing laws, changes in the interpretation or enforcement of existing laws by courts and regulators and the threat that additional laws or regulations may be forthcoming, as well as Skydance’s ability to enforce its legal rights. Laws and regulations governing new technologies, including generative AI Technologies, remain unsettled, and legal and regulatory developments in this area could also impact Skydance’s businesses. Skydance could be required to change or limit certain of its business practices, which could impact its ability to generate revenues. Skydance could also incur substantial costs to comply with new and existing laws and regulations, or face substantial fines and penalties or other liabilities, or be subjected to increased scrutiny from regulators and stakeholders, if it fails to comply with such laws and regulations.

Skydance is subject to complex, often inconsistent and potentially costly laws, regulations, industry standards and contractual obligations relating to privacy and personal data protection, and compliance with such laws, industry standards and contractual obligations may require significant expenditure and resources.

In connection with running its business, Skydance receives, stores, uses and otherwise processes information that relates to individuals and/or constitutes “personal data,” “personal information,” “personally identifiable information,” or similar terms under applicable data privacy laws (collectively, “Personal

 

70


Table of Contents

Information”), including from and about employees and business contacts. Skydance and its Providers are subject to a variety of federal, state and foreign laws, regulations, industry standards and contractual obligations in the United States and in other countries relating to privacy and the collection, use, transfer, storage and security of Personal Information, including certain types of sensitive Personal Information (e.g., biometric data). These requirements, and their application and interpretation are constantly evolving and may at times conflict. It is also possible that new laws, regulations and other requirements, or amendments to or changes in interpretations of existing laws, regulations and other requirements, may require Skydance to incur significant costs, implement new processes or change its handling of information and business operations.

In the United States, numerous states have passed comprehensive data privacy laws. These laws mandate a host of obligations for businesses regarding how they handle Personal Information and provide new and expansive rights to the residents of these states. For example, in California, the California Consumer Privacy Act (“CCPA”), which was recently amended to expand consumer rights to envelop information processed in the employment and business-to-business contexts, places certain obligations on businesses, such as providing notice to, and honoring requests from, consumers regarding their rights to access, correct or delete their personal information and/or stop certain processing of their personal information. The enactment of the CCPA prompted a wave of similar legislative developments in other states in the United States, which creates a patchwork of overlapping but different state laws. In addition, many other states are currently reviewing or proposing the need for greater regulation of the collection, sharing, use and other processing of information related to individuals or otherwise and there remains increased interest at the federal level for a new comprehensive federal data protection law to which Skydance would become subject if it is enacted, which may add additional complexity, variation in requirements, restrictions and potential legal risks, require additional investment of resources in compliance programs, impact strategies and the availability of previously useful data, and could result in increased compliance costs or changes in business practices and policies.

Outside the United States, in Europe, for example, Skydance is subject to the European Union General Data Protection Regulation (“EU GDPR”) and in the United Kingdom (“UK”), to the UK General Data Protection Regulation and Data Protection Act 2018 (the “UK GDPR”) (the EU GDPR and UK GDPR together referred to as the “GDPR”) which mandate comprehensive data protection compliance obligations in relation to Skydance’s collection and use of Personal Information, including regulating transfers of Personal Information out of the European Economic Area and UK. There is continuing legal complexity regarding international personal data transfers, and Skydance expects such data transfers to be subject to sustained scrutiny by regulators. As the regulatory guidance and enforcement landscape in relation to compliance with GDPR, including in relation to data transfers, continues to develop, Skydance may have to stop using certain tools and vendors and make other operational changes; Skydance may have to implement alternative data transfer mechanisms under the GDPR and/or take additional compliance and operational measures; and/or it could otherwise affect the manner in which Skydance conducts certain aspects of its business.

Compliance with privacy and data protection rules, regulations, industry standards and contractual obligations, which may be inconsistent with one another, and noncompliance could result in regulatory investigations and enforcement, significant monetary fines, breaches of contractual obligations and private litigation (including class actions) and other liability or expenses. Any actual or perceived noncompliance could also lead to harm to Skydance’s reputation, trust, publicity and market position, and may result in costly proceedings to ensure compliance or defend accusations of noncompliance, all of which could materially adversely affect its business, financial condition and results of operations.

Risks Relating to Skydance’s Human Capital

Labor disputes could disrupt Skydance’s operations and adversely affect its business, financial condition and results of operations.

Skydance and its business partners engage the services of writers, directors, actors, musicians and other creative talent, production crew members, trade employees, professional athletes and others who are subject to

 

71


Table of Contents

collective bargaining agreements. Any labor dispute may disrupt Skydance’s or its business partners’ operations and cause production delays, which could increase Skydance’s costs and have an adverse effect on its businesses, financial condition or results of operations. A strike by one or more of the unions that provide personnel essential to Skydance’s production of live-action and animated films, television programming, interactive games, and other ancillary content could delay or halt its ongoing production activities. Such a halt or delay, depending on the length of time involved, could cause a delay of the release date of such content and thereby could adversely affect Skydance’s revenue. In 2023, the Writers Guild of America (“WGA”) and the Screen Actors Guild-American Federation of Television and Radio Artists (“SAG-AFTRA”) commenced industry-wide strikes following the expiration of their collective bargaining agreements with the Alliance of Motion Picture and Television Producers, which negotiates with the guilds on behalf of content producers. These strikes resulted in months-long shutdowns in television and film production, and, while new three-year collective bargaining agreements were ultimately reached with the WGA and SAG-AFTRA (expiring in May and June 2026, respectively), negotiations with other unions could lead to further work stoppages or other labor disruptions. There can be no assurance Skydance will be able to renew its collective bargaining agreements as they expire or without work stoppages or other labor disruptions. Labor disputes may result in work stoppages, which may result in increased costs and decreased revenue, which could have a material adverse effect on Skydance’s business, financial condition and results of operations.

Skydance’s success depends on retention of certain key employees and talent.

Skydance’s success greatly depends on retention of its employees and other performers or technical and creative talent, and the loss of service of any of its key employees or talent could materially disrupt Skydance’s operations or delay the production and development of Skydance’s live-action and animated films, television programming, interactive games and other ancillary content. In particular, Skydance is dependent upon the services of David Ellison, Skydance’s founder and Chief Executive Officer, Skydance’s other executive officers and certain key creative employees, including directors, animators and producers. Skydance relies on these individuals to drive Skydance’s business plans, growth, success and brand. If David Ellison or any of Skydance’s key employees were to discontinue their service to Skydance due to death, disability or any other reason, or if their reputation is adversely impacted by personal actions or omissions or other events within or outside their control, Skydance’s reputation could be harmed, and their departure from Skydance could result in a material adverse effect on Skydance’s business, financial condition and results of operations. Skydance has entered into employment agreements with David Ellison and with all of its top executive officers and production executives. However, although it is standard in the film industry to rely on employment agreements as a method of retaining the services of key employees, these agreements cannot assure Skydance of the continued services of such employees. Skydance’s future success also depends upon its ability to attract, hire and retain certain key employees including producers, directors, animators, programmers, designers, developers, technicians and other performers or technical and creative talent to support Skydance’s increased production and development of live-action and animated films, television programming, interactive games and other ancillary content. Skydance competes for executives, employees and talent in highly specialized and evolving industries and its ability to attract, retain and engage such individuals may be impacted by several factors, including its reputation, workplace culture, training and employee development programs, compensation and benefits practices, executive succession management, and commitment to diversity, equity and inclusion.

Risks Relating to New Paramount After Completion of the Transactions

Risks Relating to the New Paramount Business

Combining the businesses of Paramount and Skydance may be more difficult, time-consuming or costly than expected and the actual benefits of combining the businesses of Paramount and Skydance may be less than expected, either or both of which may adversely affect New Paramount’s future results.

The success of the Transactions will depend, to a large extent, on New Paramount’s ability to integrate the Paramount and Skydance businesses in a manner that facilitates growth opportunities and achieves certain cost

 

72


Table of Contents

savings, operating synergies and revenue growth trends identified by each company without adversely affecting current revenues or investments in future growth. Such anticipated benefits may not be achieved if the businesses of Paramount and Skydance are not successfully combined. Although Paramount and Skydance expect that the Transactions will result in synergies and other benefits, even if New Paramount is able to integrate the two companies successfully, the anticipated benefits of the Transactions, as further described in the section entitled “The Transactions—Recommendations of the Special Committee and the Paramount Board; Paramount’s Reasons for the Transactions” beginning on page 150 of this information statement/prospectus, may not be realized fully or at all or may take longer to realize than expected.

The combination of two independent businesses is complex, costly and time-consuming and may divert significant management attention and resources towards integration planning at the expense of Paramount’s and Skydance’s ordinary course business practices and operations. This process also may disrupt Paramount’s and Skydance’s businesses. Paramount and Skydance have operated as independent businesses and will continue to operate as such until the completion of the Transactions. Upon completion of the Transactions, the management of New Paramount may face significant challenges in integrating the technologies, organizations, systems, procedures, policies and operations, as well as addressing the different business cultures at Paramount and Skydance, managing the increased scale and scope of the combined business, identifying and eliminating duplicative programs, and retaining key personnel. Failure to meet the challenges involved in combining the businesses and to realize the anticipated benefits of the Transactions could adversely affect the business, financial condition or results of operations of New Paramount. The combination of Paramount’s and Skydance’s businesses may also result in material unanticipated problems, expenses, liabilities, competitive responses, and loss of customer and other business relationships or strategic partnerships. The difficulties of combining the operations of Paramount and Skydance may include, among others:

 

   

the diversion of management attention to integration matters and/or litigation matters brought against the companies;

 

   

difficulties in integrating operations and systems, including intellectual property and communications systems, administrative and information technology infrastructure and financial reporting and internal control systems;

 

   

challenges in conforming business cultures, standards, controls, procedures and accounting and other policies between the two companies;

 

   

difficulties in integrating employees and compensation structures, and attracting and retaining key personnel, including talent;

 

   

challenges in retaining existing, and obtaining new customers, viewers, suppliers, distributors, licensors, lessors, employees, business associates and others, including material content providers, writers, producers, directors, actors and other talent, and advertisers;

 

   

difficulties in achieving anticipated cost savings, synergies, business opportunities, financing plans and growth prospects from the combination;

 

   

difficulties in managing the expanded operations of a larger and more complex company;

 

   

challenges in continuing to develop valuable and widely-accepted content and technologies;

 

   

contingent liabilities that are larger than expected; and

 

   

potential unknown liabilities, adverse consequences and unforeseen increased expenses associated with the Transactions.

Many of these factors are outside of the control of Paramount and Skydance and/or will be outside the control of New Paramount, and any one of them could result in lower revenues, higher costs and diversion of management time and energy, which could materially and adversely impact the business, financial condition or results of operations of New Paramount. In addition, even if the operations of the businesses of Paramount and

 

73


Table of Contents

Skydance are integrated successfully, the full benefits of the Transactions may not be realized, including, among others, the anticipated synergies, cost savings or growth opportunities. These benefits may not be achieved within the anticipated time frame or at all. Further, additional unanticipated costs may be incurred in the integration of the businesses of Paramount and Skydance. All of these factors could cause dilution to the earnings per share of New Paramount, decrease or delay the projected benefits of the Transactions, and negatively impact the price of the New Paramount Class B common stock following the Transactions. As a result, no assurances can be provided that the combination of Paramount and Skydance will result in the realization of the full benefits expected from the Transactions within the anticipated time frames or at all.

The financial assumptions, estimates, projections and synergies considered by the Special Committee and its financial advisor may not be realized, which may adversely affect the market price of New Paramount common stock following the completion of the Transactions.

In performing its financial analysis and rendering its opinion regarding the fairness of the merger consideration proposed to be paid to the holders of shares of Paramount common stock (other than Excluded Shares (as defined herein)), taken in the aggregate, from a financial point of view, as of the date thereof, pursuant to the Transaction Agreement, the financial advisor to the Special Committee relied on, among other things, certain internal information relating to the business, operations, earnings, cash flow, assets, liabilities and prospects of each of Paramount and Skydance, as well as certain estimated integration synergies in a transaction between Paramount and Skydance. See the section entitled “The Transactions—Certain Unaudited Prospective Financial Information” beginning on page 159 of this information statement/prospectus. The unaudited prospective financial information of each of Paramount and Skydance was not prepared with a view toward public disclosure, and the unaudited prospective financial information and the estimated integration synergies were not prepared with a view toward compliance with published guidelines of the SEC or the guidelines established by the American Institute of Certified Public Accountants for preparation and presentation of prospective financial information.

The unaudited prospective financial information and synergies described in the preceding paragraph were based on numerous estimates and assumptions with respect to industry performance and competition, general business, economic, market and financial conditions and matters specific to Paramount’s and Skydance’s businesses, including the factors listed under “Risk Factors” beginning on page 49 of this information statement/prospectus, all of which are difficult to predict and many of which are beyond the control of Paramount, Skydance and New Paramount. There can be no assurance that the prospective results and synergies reflected in any of such unaudited prospective financial information will be realized or that actual results will not materially vary from such projections. In addition, such unaudited prospective financial information covers multiple years and such information by its nature becomes less predictive with each successive year. The failure of the prospective results or synergies reflected in any of such unaudited prospective financial information to be realized or any deviation of actual results may adversely affect the financial condition of New Paramount and, therefore, the market price of New Paramount common stock following completion of the Transactions.

Additionally, under the Transaction Agreement, the Skydance Merger Consideration is a fixed number of shares of New Paramount Class B common stock, to be allocated to members of Skydance in accordance with the Skydance LLC Agreement. The consideration to be paid to members of Skydance under the Transaction Agreement is therefore fixed and will not be adjusted prior to completion of the Transactions for changes in the businesses, operations, results and prospects of Paramount, New Paramount or Skydance, including any changes in the value of Skydance, which may result from a variety of factors, including changes in the business, results of operations or prospects of Skydance, regulatory considerations and general business, market, industry or economic conditions, which may or may not be within the control of Paramount or Skydance. Such changes may affect the market value of the common stock of Paramount or New Paramount or the anticipated benefits to Paramount of the Transactions.

 

74


Table of Contents

The unaudited pro forma condensed combined financial statements included herein are presented for illustrative purposes only and may not be an indication of New Paramount’s financial condition or results of operations in the future.

The unaudited pro forma condensed combined financial statements included herein are presented for illustrative purposes only and are not intended to indicate, and are not necessarily indicative of, what New Paramount’s actual financial condition or results of operations would have been had the Transactions and the NAI Transaction been completed on the date indicated, nor are they necessarily indicative of the financial condition or results of operations that may be expected for any future period or date. The historical information about Skydance herein refers to its businesses as such businesses have been operated independently and privately. New Paramount’s pro forma financial information included herein is derived from the consolidated financial statements and accounting records of Paramount and Skydance. Additionally, the pro forma adjustments to adjust Paramount’s assets and liabilities to the basis of Ultimate Parent (as defined herein) are based on preliminary estimates of fair value on the basis of information available to Paramount as of the date of this information statement/prospectus. The fair value amounts assumed herein may differ materially based on market factors at the completion of the NAI Transaction, including the closing stock price of Paramount Class B common stock, and upon the finalization of appraisals and other valuation analyses, which is expected no later than one year from the date the Transactions are completed. Accordingly, the pro forma financial information included herein does not necessarily reflect the financial condition or results of operations that New Paramount would have achieved as a publicly traded company during the periods presented or those that it will achieve in the future, and such information should not be relied upon as an indicator of future performance, financial condition or liquidity.

Further, the pro forma financial information does not give effect to, among other things, revenue synergies, operating efficiencies or cost savings that may be achieved with respect to the combined company, as well as future acquisitions or disposals not yet known or probable, including those that may be required by regulatory or governmental authorities in connection with the Transactions or impacts of merger-related change in control provisions that are currently not factually supportable and/or probable of occurring, and other factors that may affect New Paramount’s financial condition or results of operations. New Paramount’s actual results and financial condition after the pro forma events occur may differ materially and adversely from the assumptions within the unaudited pro forma information included in this information statement/prospectus.

New Paramount will have a significant amount of indebtedness and may need to incur more in the future, which could adversely affect its business.

Even though the PIPE Transactions will result in $1.5 billion to $3.0 billion of cash being funded to the New Paramount balance sheet (prior to giving effect to the subscription discount), New Paramount and its subsidiaries will have a significant amount of indebtedness following the completion of the Transactions and may need to incur more in the future. As of September 30, 2024, Paramount had $15.1 billion of unsecured notes and debentures outstanding, the significant majority of which amount is expected to remain outstanding following the Closing, and an unsecured credit facility with $3.5 billion of revolving loan capacity. In addition, in connection with executing its business strategies following the Closing, New Paramount may determine to make additional acquisitions and other strategic investments, and it may elect to finance these endeavors by incurring additional indebtedness. In connection therewith, New Paramount may need to obtain additional financing from banks, through public offerings or private placements of debt or equity securities, strategic relationships or other arrangements. In March 2024, S&P downgraded Paramount’s credit rating to BB+, which is a below-investment grade rating. Moody’s and Fitch currently assign investment grade credit ratings to Paramount; however, in July 2024, Moody’s put Paramount on a negative credit watch. If the S&P credit rating remains below investment grade or if other ratings agencies downgrade Paramount to a below-investment grade rating, Paramount may not be able to issue debt on as attractive terms as it did as an investment grade issuer. Among other things, Paramount or New Paramount may be required, in connection with issuing new bonds, to agree to additional covenants that Paramount has not been required to agree to in the past as an investment grade issuer. The

 

75


Table of Contents

financing costs and interest expense that Paramount or New Paramount may be required to pay on such indebtedness will likely be higher than they would have been if Paramount had remained investment grade rated.

This significant amount of indebtedness could:

 

   

require New Paramount to dedicate a substantial portion of its cash flow from operations to payments on its indebtedness, thereby reducing funds available for working capital, capital expenditures or other purposes;

 

   

increase New Paramount’s vulnerability to adverse economic and industry conditions, which could lead to a downgrade in its credit rating and may place it at a disadvantage compared to competitors who may have proportionally less indebtedness;

 

   

increase New Paramount’s cost of borrowing and cause it to incur substantial fees from time to time in connection with debt amendments or refinancings; and

 

   

limit New Paramount’s ability to obtain necessary additional financing for working capital, capital expenditures or other purposes in the future, plan for or react to changes in its business and the industries in which it operates, make future acquisitions or pursue other business opportunities, and react in an extended economic downturn.

The terms of such indebtedness may impose material restrictions on New Paramount. These restrictions, subject in certain cases to ordinary course of business and other exceptions, may limit New Paramount’s ability to engage in some transactions, including the following:

 

   

selling assets, properties or licenses;

 

   

creating liens on assets;

 

   

entering into sale and lease-back transactions;

 

   

undergoing a change in control;

 

   

merging, consolidating or disposing of all or substantially all of New Paramount’s assets;

 

   

entering into transactions with affiliates; and

 

   

placing restrictions on the ability of subsidiaries to pay dividends or make other payments, or with respect to subsidiaries other than Paramount, to incur debt.

Any of these restrictions on New Paramount’s ability to operate its business in its discretion could adversely affect its business by, among other things, limiting New Paramount’s ability to adapt to changing economic, financial or industry conditions and to take advantage of corporate opportunities, including opportunities to obtain debt financing, repurchase stock, refinance or pay principal on its outstanding debt or complete acquisitions for cash or debt.

Paramount has senior notes and debentures and junior subordinated debentures outstanding, in an aggregate principal amount of approximately $15 billion as of September 30, 2024. The majority of these bonds contain change of control provisions that may require Paramount, under certain circumstances, to make an offer to purchase such bonds, or increase the applicable interest rate thereon, as specified in the relevant bonds or governing indentures (as such indentures are amended from time to time), the terms of which are publicly available. Although Paramount believes this is unlikely to occur, if the change of control provisions were to be triggered with respect to a material amount of these bonds, it could have a material adverse effect on New Paramount’s business, financial condition and results of operations.

Moreover, New Paramount may be required to raise substantial additional capital to execute its business strategy. New Paramount’s ability to arrange additional financing will depend on, among other factors, its

 

76


Table of Contents

financial condition and performance, as well as prevailing market conditions and other factors beyond its control. If New Paramount is unable to obtain additional financing, its credit ratings could be further adversely affected, which could further raise its borrowing costs and further limit its future access to capital and its ability to satisfy its obligations under its indebtedness.

Failures to comply with or changes in U.S. or foreign laws or regulations may have an adverse effect on New Paramount’s business, financial condition or results of operations.

New Paramount will be subject to a variety of laws and regulations, both in the United States and/or in the foreign jurisdictions in which New Paramount or its partners operate, including laws and regulations relating to intellectual property, content regulation, privacy, data protection, anticorruption, repatriation of profits, tax regimes, quotas, tariffs or other trade barriers, currency exchange controls, operating license and permit requirements, restrictions on foreign ownership or investment, anticompetitive conduct, export and market access restrictions.

The broadcast and cable industries in the United States are highly regulated by U.S. federal laws and regulations issued and administered by various federal agencies, including the FCC, as well as by state and local governments, in ways that will affect the daily conduct of New Paramount’s broadcasting operations and programming units. For example, New Paramount is required to obtain licenses from the FCC to operate its television stations and periodically renew them. It cannot be assured that the FCC will approve its future renewal applications or that the renewals will be for full terms or will not include conditions or qualifications. The nonrenewal, or renewal with substantial conditions or modifications, of one or more of New Paramount’s licenses could have a material adverse effect on its business, financial condition and results of operations. New Paramount must also comply with extensive FCC limits on the ownership and operation of its television stations and the CBS Television Network, which could restrict New Paramount’s ability to consummate future transactions and in certain circumstances could require New Paramount to divest some television stations. For example, the FCC’s rules prohibit foreign ownership in U.S.-organized entities that directly or indirectly own or control a broadcast television licensee to exceed 25% in the aggregate without prior approval from the FCC.

Other legal and regulatory obligations to which New Paramount will be subject include requirements related to closed captioning of programming for the hearing impaired and audio descriptions of programming for the visually impaired, limitations on the amount and content of commercial matter that may be shown during programming aimed primarily at audiences of children aged 12 and under, and requirements related to the identification of sponsors of political advertising. New Paramount cannot predict the likelihood, nature or extent of government regulation that may arise from future legislation or administrative or executive action, either in the United States or abroad. In the United States, the policies and priorities of any incoming presidential administration in the United States are unknown and could materially impact the regulatory framework that will govern New Paramount.

New Paramount’s businesses could be adversely affected by new laws and regulations, changes in existing laws, changes in the interpretation or enforcement of existing laws by courts and regulators and the threat that additional laws or regulations may be forthcoming, as well as New Paramount’s ability to enforce its legal rights. The U.S. Congress and the FCC currently are considering, and in the future may adopt, new laws and regulations that could, directly or indirectly, impact New Paramount’s broadcasting operations and programming units. New Paramount could be required to change or limit certain of its business practices, which could impact its ability to generate revenues. New Paramount could also incur substantial costs to comply with new and existing laws and regulations, or face substantial fines and penalties or other liabilities, or be subjected to increased scrutiny from regulators and stakeholders, if New Paramount fails to comply with such laws and regulations.

New Paramount may share control in joint ventures and other investments, which would limit its ability to manage third-party risks associated with these arrangements.

New Paramount may participate in joint ventures and other non-controlling investments in the future. In these joint ventures and investments, New Paramount may have shared or limited control over the operation of

 

77


Table of Contents

the assets and businesses. Accordingly, New Paramount may be unable to act without the approval of its partners, or its partners could take binding actions without its consent. Such joint ventures and investments may also involve risks such as the possibility that a partner in a joint venture or investment might become bankrupt, be unable to meet its capital contribution obligations, have economic or business interests or goals that are inconsistent with New Paramount’s business interests or goals, or take actions that are contrary to New Paramount’s instructions or to applicable laws and regulations. In addition, the joint ventures and other investments may have intellectual property rights, access to certain creators or preferential access to certain rights that may be renegotiated or that may terminate or expire, any of which could have an adverse effect on the business, financial condition and results of operations of such joint ventures and other investments. Consequently, actions by a partner or other third party could expose New Paramount to claims for damages, financial penalties, additional capital contributions or reputational harm, any of which could have an adverse effect on its business, financial condition and results of operations. Preparing New Paramount’s financial statements will require it to have access to information regarding the results of operations, financial condition and cash flows of its joint ventures and other investments. If New Paramount’s joint ventures and other investments do not provide this information for any meaningful period or fail to meet expected deadlines, New Paramount may be unable to satisfy its financial reporting obligations or timely file its periodic reports.

Increasing scrutiny of, and evolving expectations for, sustainability and environmental, social and governance initiatives could increase New Paramount’s costs, harm its reputation, or otherwise adversely impact its business.

New Paramount, as with other companies, may face increasing scrutiny related to its environmental, social and governance (“ESG”) practices and disclosures from certain investors, capital providers, shareholder advocacy groups, other market participants, customers and other stakeholder groups. With this increased focus, public reporting regarding ESG practices is becoming more broadly expected. While New Paramount may at times engage in voluntary initiatives, such initiatives may be costly and may not have the desired effect. For example, New Paramount may not ultimately be able to achieve any initiatives or commitments it undertakes due to cost, technological constraints, or other factors outside of its control. Moreover, actions that New Paramount may take, or statements it may make, based on expectations or assumptions that it believes to be reasonable at the time made may subsequently be determined to be erroneous or subject to misinterpretation. If New Paramount’s ESG practices and reporting do not meet investor, consumer, employee or other stakeholder expectations, which continue to evolve, its business, brand or reputation may be negatively impacted and subject to investor or regulator engagement regarding such matters. Furthermore, some market participants, including major institutional investors, may also use third-party benchmarks or scores to measure New Paramount’s ESG practices in making investment and voting decisions.

In addition, new sustainability rules and regulations have been adopted and may continue to be introduced in various states and other jurisdictions. Operating in more than one jurisdiction may make New Paramount’s compliance with any applicable ESG and sustainability-related rules more complex and expensive, and potentially expose it to greater levels of legal risks associated with its compliance. New Paramount’s failure to comply with any applicable rules or regulations could lead to penalties and adversely impact its reputation, customer attraction and retention, access to capital and employee retention. Such ESG matters may also cause additional impacts on New Paramount’s business, financial condition or results of operations.

The Transactions may not be accretive and may cause dilution to the earnings per share of New Paramount, which may negatively affect the market price of the New Paramount Class B common stock.

The issuance of shares of New Paramount Class B common stock as part of the Transactions could have the effect of depressing the market price of the New Paramount Class B common stock. In addition, Paramount (or New Paramount after the Transactions) could encounter other transaction-related costs or effects, such as the failure to realize all of the benefits anticipated in the Transactions which could cause dilution to New Paramount’s earnings per share or decrease or delay the expected accretive effect of the Transactions and cause a

 

78


Table of Contents

decrease in the market price of the New Paramount Class B common stock. However, factors decreasing the market price of Paramount Class A common stock and Paramount Class B common stock may not cause the same or similar decreases in the market price of New Paramount Class B common stock. See the risk factor below entitled “—The market price for shares of New Paramount Class B common stock following the completion of the Transactions may be affected by factors different from, or in addition to, those that have historically affected or currently affect the market price for shares of Paramount Class A common stock and Paramount Class B common stock” beginning on page 86 of this information statement/prospectus. For further information regarding potential dilution to the earnings per share of New Paramount, see the section entitled “New Paramount Unaudited Pro Forma Condensed Combined Financial Statements” beginning on page 249 of this information statement/prospectus.

Changes and uncertainties with respect to taxes in the jurisdictions in which New Paramount will operate may have an adverse effect on New Paramount’s business, financial condition or results of operations.

New Paramount and its subsidiaries will conduct business globally and be subject to tax in multiple U.S. federal, state and local and non-U.S. jurisdictions. New Paramount’s tax position could be materially adversely affected by several factors, including: new or changing tax laws both domestically and internationally, including regulations and treaties, or the interpretation thereof, tax policy initiatives and reforms under consideration by the international community (such as those related to the Organization for Economic Co-operation and Development’s Base Erosion and Profit Shifting Project, the European Commission’s state aid investigations and other initiatives), the practices of tax authorities in jurisdictions in which New Paramount operates, and the resolution of issues arising from tax audits, examinations or assessments and any related interest or penalties. New Paramount is currently unable to predict whether such changes or events will occur and, if so, the ultimate impact on New Paramount’s business. To the extent that any such changes or events have a negative impact on New Paramount, including as a result of related uncertainty, New Paramount’s business, financial condition and results of operations may be adversely impacted.

Certain jurisdictions in which Paramount or its subsidiaries own real property may impose transfer taxes and/or reassess property values for property tax purposes upon certain transfers or deemed transfers of real property interests. The Transactions and/or the NAI Transaction, or other transactions undertaken by our direct or indirect equityholders in connection with or following such transactions, could be deemed to result in a transfer of real property directly or indirectly owned by Paramount for purposes of such rules. If any transfer taxes or increased annual property taxes were assessed on properties of Paramount or New Paramount or any of their respective subsidiaries, the amount of such taxes may be material and could adversely affect the business, financial condition and results of operations of New Paramount.

Risks Relating to New Paramount’s Organization and Structure

Entities controlled by the Ellison family will control New Paramount. The interests of the Ellison family may differ from the interests of other stockholders of New Paramount.

NAI, through its direct and indirect ownership of Paramount Class A common stock, has voting control of Paramount. Upon the completion of the Transactions, entities controlled by the Ellison family will collectively own approximately 77.5% of NAI. As a result, such entities, through their indirect ownership of New Paramount Class A common stock, will have voting control of New Paramount and will indirectly own approximately 77.5% of the shares of New Paramount’s voting Class A common stock outstanding. Through their approximately 77.5% collective ownership interest in NAI and as a result of the PIPE Transaction and the Skydance Merger, entities controlled by the Ellison family are also expected to directly and indirectly own approximately 48% of the shares of New Paramount’s non-voting Class B common stock outstanding assuming public stockholders elect to receive the maximum cash consideration in the Mergers. In addition, entities controlled by the Ellison family will have voting control of the New Paramount Board and David Ellison will initially serve as the Chair and Chief Executive Officer of New Paramount upon the Closing. This control will

 

79


Table of Contents

provide the Ellison family significant influence over the daily operations and internal functions of New Paramount.

Under the terms of the Transaction Agreement and the A&R Charter, the New Paramount Board will consist of up to 13 members designated by Skydance prior to the Closing, including David Ellison. Additionally, the Governance Agreement, which provides, among other things, that NAI will not take any action which would result in the Paramount Board or the compensation or nominating and governance committees of the Paramount Board being comprised of less than a majority of independent directors, will be terminated as of the Closing. Following the Closing, New Paramount will be a “controlled company” for purposes of Nasdaq rules, and, therefore, New Paramount will be exempt from certain corporate governance requirements, and it is expected that a majority of New Paramount directors will not be “independent” within the meaning of Nasdaq rules. See the risk factor entitled “—New Paramount will be exempt from certain corporate governance requirements since it will be a ‘controlled company’ within the meaning of Nasdaq rules, and as a result its stockholders will not have the protections afforded by these corporate governance requirements” beginning on page 82 of this information statement/prospectus. For further information regarding the New Paramount Board and its committees following the Closing, see the section entitled “Management and Directors of New Paramount After Completion of the Transactions” and “Comparison of Stockholder Rights” beginning on pages 276 and 316, respectively, of this information statement/prospectus.

As a result, entities controlled by the Ellison family will have the ability to control New Paramount, including the ability to control any action requiring the general approval of its stockholders, the designation or removal of certain members to the New Paramount Board, the ability to control any action requiring the general approval of the New Paramount Board, the adoption of amendments to the A&R Charter and the A&R Bylaws and any major corporate transaction requiring stockholder approval, including change of control transactions, as further described in the sections entitled “Management and Directors of New Paramount After Completion of the Transactions” and “Comparison of Stockholder Rights” beginning on pages 276 and 316, respectively, of this information statement/prospectus. This concentration of ownership and voting power may also delay, defer or even prevent an acquisition by a third party or other change of control of New Paramount, and may make some transactions more difficult or impossible without the support of the Ellison family, even if such events are in the best interests of other stockholders. This concentration of voting power may have a negative impact on the trading price of New Paramount Class B common stock.

The interests of the Ellison family may not be fully aligned with the interests of the holders of New Paramount Class B common stock, which could lead to actions that are not in the best interest of holders of New Paramount Class B common stock because stockholders who only hold New Paramount Class B common stock will have no voting rights to affect the corporate actions of New Paramount. In addition, the Ellison family’s ability to effectively control New Paramount may discourage someone from making a significant equity investment in New Paramount, or could discourage transactions involving a change in control, including transactions in which holders of shares of New Paramount Class B common stock might otherwise receive a premium for their shares over the then-current market price.

Section 203 of the DGCL (“Section 203”) may affect the ability of an “interested stockholder” to engage in certain business combinations, including mergers, consolidations or acquisitions of additional shares, for a period of three years following the time that the stockholder becomes an “interested stockholder.” An “interested stockholder” is defined to include persons owning directly or indirectly 15% or more of the outstanding voting stock of a corporation. New Paramount will elect in the A&R Charter to not be subject to Section 203. The PIPE Equity Investors and their respective affiliates and direct and indirect transferees will not be deemed to be “interested stockholders,” regardless of the percentage of New Paramount voting stock owned by them, and accordingly will not be subject to such restrictions.

The A&R Charter will provide that, to the fullest extent permitted by law, New Paramount renounces any interest or expectancy in a transaction or matter that may be a corporate opportunity for New Paramount, and the

 

80


Table of Contents

Identified Persons (as defined herein) have no duty to present such corporate opportunity to New Paramount and they may invest in competing businesses or do business with New Paramount’s clients, customers or suppliers. To the extent that the Identified Persons invest in other businesses, they may have differing interests than New Paramount’s other stockholders. In addition, subject to the restrictions set forth in the A&R Charter, New Paramount may in the future partner with or enter into transactions with existing investors or their affiliates, including with respect to future investments, acquisitions, and dispositions.

New Paramount cannot predict the impact that its dual class capital structure and the concentrated control by the NAI Equity Investors may have on its stock price or its business.

New Paramount cannot predict whether its dual class capital structure, combined with the concentrated control of New Paramount by entities controlled by the Ellison family, will result in a lower trading price or greater fluctuations in the trading price of the New Paramount Class B common stock, adverse publicity or other adverse consequences or additional costs. Certain index providers have in the past announced restrictions on including companies with dual class capital structures in certain of their indices and some index providers have determined that they will exclude non-voting stock, like the New Paramount Class B common stock, from their membership. As a result, New Paramount’s dual class capital structure may render the shares of New Paramount Class B common stock ineligible for inclusion in such stock indices. Given the sustained flow of investment funds into passive strategies that seek to track certain indices, exclusion from stock indices could preclude investment by many of these funds and make the New Paramount Class B common stock less attractive to investors. As a result, the market price and liquidity of the New Paramount Class B common stock, as well as public sentiment, could be materially adversely affected.

If the entities controlled by the Ellison family sell a controlling interest in New Paramount to a third party in a private transaction, New Paramount stockholders may not realize any change of control premium on shares of New Paramount Class B common stock and New Paramount may become subject to the control of a presently unknown third party.

Following the completion of the Transactions, entities controlled by the Ellison family will indirectly own a controlling interest in New Paramount. Subject to other agreements described herein, the entities controlled by the Ellison family will have the ability, should they choose to do so, to sell, or cause the sale of, some or all of the shares of New Paramount common stock held directly and indirectly by them in a privately negotiated transaction, which, if sufficient in size, could result in a change of control of New Paramount. Further, the distribution or sale, directly or indirectly, by the NAI Equity Investors of a substantial number of shares after the Transactions, even if not a controlling interest, or a perception that a distribution or such sales could occur, could significantly reduce the market price of New Paramount Class B common stock.

Subject to the other agreements described herein, the ability of the NAI Equity Investors to, directly or indirectly, privately sell shares of New Paramount common stock, with no requirement for a concurrent offer to be made to acquire all of the outstanding shares of New Paramount Class B common stock, could prevent New Paramount stockholders from realizing any change of control premium on their shares of New Paramount Class B common stock that may otherwise accrue to the NAI Equity Investors on a private sale of New Paramount common stock. Additionally, if the entities controlled by the Ellison family, directly or indirectly, privately sell a controlling interest in New Paramount, New Paramount may become subject to the control of a presently unknown third party. Such third party may have conflicts of interest with those of other stockholders. In addition, if the entities controlled by the Ellison family sell a controlling interest in New Paramount to a third party, future indebtedness of New Paramount may be subject to acceleration and New Paramount’s other commercial agreements and relationships could be impacted, all of which may adversely affect New Paramount’s ability to run its business as described herein and may have an adverse effect on its operating results and financial condition.

 

81


Table of Contents

New Paramount will be exempt from certain corporate governance requirements since it will be a “controlled company” within the meaning of Nasdaq rules, and as a result its stockholders will not have the protections afforded by these corporate governance requirements.

Following the consummation of the Transactions, NAI and its applicable subsidiaries will control 100% of New Paramount’s combined voting power for the election of the New Paramount Board. As a result, New Paramount will be considered a “controlled company” for the purposes of Nasdaq listing standards, and, therefore, New Paramount will be permitted to, and intends to, elect not to comply with certain corporate governance requirements of Nasdaq, including the requirements that a majority of the New Paramount Board consists of “independent directors,” as defined under the rules of Nasdaq, and that the New Paramount Board has a compensation committee composed entirely of independent directors. For so long as New Paramount remains a “controlled company,” it may, at any time and from time to time, utilize any or all of the applicable governance exemptions available under Nasdaq rules to controlled companies. Accordingly, holders of New Paramount common stock will not have the same protections afforded to stockholders of companies that are subject to all of Nasdaq’s rules and corporate governance standards, and the ability of New Paramount’s independent directors to influence its business policies and affairs may be reduced. New Paramount expects to remain a controlled company until the Ellison family or NAI and its applicable subsidiaries no longer control, including indirectly, more than 50% of New Paramount’s combined voting power. Additionally, New Paramount will have twelve months from the date it ceases to be a “controlled company” to have a majority of independent directors on the New Paramount Board.

Furthermore, the Governance Agreement that is currently in effect provides, among other things, that NAI will not take any action that would result in the Paramount Board or the compensation or nominating and governance committees of Paramount being comprised of less than a majority of independent directors. Effective as of immediately prior to the Closing, the Governance Agreement will be terminated, thereby terminating NAI’s obligation to maintain a board of Paramount comprised of a majority of independent directors.

For further information regarding the composition of the New Paramount Board and its committees following the Closing, see the section entitled “Management and Directors of New Paramount After Completion of the Transactions” beginning on page 276 of this information statement/prospectus.

Holders of New Paramount Class B common stock will have no voting rights. As a result, holders of New Paramount Class B common stock will not have any ability to influence stockholder decisions.

Holders of New Paramount Class A common stock following the Closing will be entitled to one vote per share with respect to all matters on which the holders of New Paramount common stock are entitled to vote. Holders of New Paramount Class B common stock will not have any voting rights, except as required by applicable law. Any holder of Paramount Class A common stock, which is currently entitled to one vote per share with respect to all matters on which the holders of Paramount common stock are entitled to vote, will therefore not have any voting rights in respect of any New Paramount Class B common stock it receives in the Transactions, except as required by applicable law, and all matters submitted to stockholders of New Paramount will be decided by the vote of holders of New Paramount Class A common stock. NAI and its applicable subsidiaries will hold 100% of the New Paramount Class A common stock (which is not expected to be listed for trading on a stock exchange). Entities controlled by the Ellison family will hold approximately 77.5% of the New Paramount Class A common stock indirectly through their collective approximate 77.5% ownership interest in NAI. This concentrated control will eliminate New Paramount Class B stockholders’ ability to influence corporate matters and, as a result, the New Paramount Board and/or New Paramount Class A stockholders may take actions that the New Paramount Class B stockholders do not view as beneficial. For more information, see the section entitled “Description of New Paramount’s Capital Stock beginning on page 305 of this information statement/prospectus.

 

82


Table of Contents

If New Paramount is unable to effectively implement or maintain a system of internal control over financial reporting, it may not be able to accurately or timely report its financial results and its stock price could be adversely affected.

Pursuant to Section 404 of the Sarbanes-Oxley Act of 2002 (the “Sarbanes-Oxley Act”), New Paramount will be required to furnish a report by its management on its internal control over financial reporting, including an attestation report on internal control over financial reporting issued by its independent registered public accounting firm. While Paramount has historically furnished this report, as a private company, Skydance has not been subject to the information and reporting requirements of the Sarbanes-Oxley Act. Therefore, to bring New Paramount into compliance with Section 404 of the Sarbanes-Oxley Act, New Paramount will be engaged in a process to document and evaluate internal controls for Skydance which is both costly and challenging. New Paramount will need to dedicate internal resources, potentially engage outside consultants, adopt a detailed work plan to establish and document internal controls for Skydance, validate through testing that controls are functioning as documented and integrate Skydance into the continuous reporting and improvement process for internal control over financial reporting already established at Paramount. The completion of the Transactions described in this information statement/prospectus and the subsequent integration of Skydance into Paramount’s accounting and operations may make it more difficult for New Paramount to comply with Section 404 of the Sarbanes-Oxley Act. Despite New Paramount’s efforts, there is a risk that neither it nor its independent registered public accounting firm will be able to conclude that its internal control over financial reporting is effective as required by Section 404 of the Sarbanes-Oxley Act. This could result in an adverse reaction in the financial markets due to a loss of confidence in the reliability of New Paramount’s financial statements. New Paramount could also become subject to investigations by the SEC or other regulatory authorities, which could require additional financial and management resources. Additionally, any deficiencies in New Paramount’s internal control over financial reporting may affect its ability to report its financial results accurately or to prevent or detect fraud. Such deficiencies also could result in restatements of, or other adjustments to, New Paramount’s previously reported or announced operating results, which could diminish investor confidence and reduce the market price for New Paramount’s common stock.

Anti-takeover provisions contained in the A&R Charter and the A&R Bylaws, as well as provisions of Delaware law, could impair a takeover attempt.

Provisions of the A&R Charter and the A&R Bylaws, in addition to those relating to the voting rights of the New Paramount common stock, may have the effect of delaying, deferring or preventing a change in control of New Paramount or changes in New Paramount’s management. These include provisions that:

 

   

authorize the New Paramount Board to provide for the issuance, without stockholder approval, of up to 100 million shares of preferred stock with rights, powers and preferences fixed by the New Paramount Board (subject to certain limitations set forth in the A&R Charter), which rights, powers and preferences could be senior to those of the New Paramount common stock;

 

   

provide that each director of New Paramount (except for the Ellison Designees (as defined in the A&R Charter), but including any Low-Vote Designee (as defined in the A&R Charter)) will be entitled to one vote for so long as Ellison (as defined in the A&R Charter) holds an Original Ownership Percentage (as defined in the A&R Charter) of at least 50%; provided that each Ellison Designee (which will not include any Low-Vote Designee) will have a number of votes on any matter presented to the New Paramount Board or any committee thereof equal to one more than the total number of directors of the whole New Paramount Board or committee thereof, as applicable;

 

   

provide that each Specified Stockholder (as defined in the A&R Charter) will have the exclusive right to (i) remove at any time, with or without cause, its respective designee from the New Paramount Board and (ii) subject to the rights of holders of any series of New Paramount preferred stock, fill any vacancy created at any time by the death, removal, disqualification or resignation of any director designated by such Specified Stockholder (as defined in the A&R Charter) with a new designee;

 

83


Table of Contents
   

provide that a special meeting of New Paramount stockholders may be called only by or at the direction of (i) the New Paramount Board, (ii) by the Chair, (iii) by the chief executive officer of New Paramount or (iv) by any holder of at least 25% of the aggregate voting power of all outstanding shares of the capital stock of New Paramount; and

 

   

establish advance notice procedures for New Paramount stockholders to make nominations of candidates for election as directors or to present any other proposal to be acted upon at any annual or special meeting of New Paramount stockholders.

These provisions, alone or together, could delay or prevent hostile takeovers and changes in control or changes in New Paramount’s management and reduce the price that investors might be willing to pay for shares of New Paramount Class B common stock in the future, which could reduce the market price of the New Paramount Class B common stock. See the section entitled Description of New Paramount’s Capital Stock” beginning on page 305 of this information statement/prospectus.

New Paramount will elect in the A&R Charter not to be subject to Section 203 of the DGCL. Subject to specified exemptions, Section 203 of the DGCL prohibits a Delaware corporation listed on a national securities exchange from engaging in a “business combination,” including mergers, consolidations, sales and leases of assets, issuances of securities and other similar transactions, with an interested stockholder (generally, a person that, together with its affiliates and associates, owns 15% or more of the corporation’s voting stock) for a period of three years after the date of the transaction in which the person became an interested stockholder. As a result of New Paramount’s election in the A&R Charter to not be subject to Section 203 of the DGCL, such restrictions on business combinations under Section 203 of the DGCL will not be applicable to New Paramount following the consummation of the Transactions.

The provisions of the A&R Charter requiring exclusive venue in the Court of Chancery of the State of Delaware for certain types of lawsuits and the federal district courts of the United States for the resolution of any complaint asserting a cause of action under the Securities Act may have the effect of discouraging lawsuits against New Paramount’s directors and officers.

The A&R Charter will provide that unless the New Paramount Board consents in writing to the selection of an alternative forum, (A) the Court of Chancery of the State of Delaware be the sole and exclusive forum for (i) any derivative action or proceeding brought on behalf of New Paramount, (ii) any action asserting a claim of breach of a fiduciary duty owed by any director, officer, employee, agent or stockholder of New Paramount to New Paramount or to the New Paramount stockholders, (iii) any action asserting a claim arising pursuant to any provision of the DGCL, the A&R Charter or the A&R Bylaws or as to which the DGCL confers jurisdiction on the Court of Chancery of the State of Delaware or (iv) any action asserting a claim governed by the internal affairs doctrine, in each such case subject to such Court of Chancery having personal jurisdiction over the indispensable parties named as defendants therein or, if such court does not have subject matter jurisdiction thereof, the federal district court located in the State of Delaware; and (B) the federal district courts of the United States shall be the exclusive forum for the resolution of any complaint asserting a cause or causes of action arising under the Securities Act. Notwithstanding the foregoing, the exclusive forum provision shall not apply to claims seeking to enforce any liability or duty created by the Exchange Act. Although New Paramount believes this provision benefits it by providing increased consistency in the application of Delaware law in the types of lawsuits to which it applies, the provision may have the effect of discouraging lawsuits against its directors and officers. It is possible that, in connection with any applicable action brought against New Paramount, a court could find the choice of forum provisions contained in the A&R Charter to be inapplicable or unenforceable in such action. If a court were to find the choice of forum provisions contained in the A&R Charter to be inapplicable or unenforceable in an action, New Paramount may incur additional costs associated with resolving such action in other jurisdictions, which could adversely affect its business, financial condition or results of operations.

 

84


Table of Contents

The competitive opportunity provisions in the A&R Charter could enable certain directors, principals, officers, employees, members and/or other representatives of the PIPE Equity Investors or their respective affiliates to benefit from competitive opportunities that might otherwise be available to New Paramount.

The A&R Charter will provide that, to the fullest extent permitted by law, New Paramount renounces any interest or expectancy in a transaction or matter that may be a competitive opportunity for certain directors, principals, officers, employees, members, equityholders and/or other representatives of the PIPE Equity Investors or their respective affiliates (the “Identified Persons”) (other than any such Identified Person in his or her capacity as a director of New Paramount), and such Identified Persons have no duty to refrain from directly or indirectly (i) participating or otherwise engaging in any competitive opportunity, (ii) otherwise competing with New Paramount or any of its controlled affiliates, (iii) otherwise doing business or transacting with any potential or actual customer, supplier or other business relation of New Paramount or any of its controlled affiliates or (iv) otherwise employing or engaging any officer, employee or other service provider of New Paramount or any of its controlled affiliates. In addition, the Identified Persons have no duty to present any such competitive opportunity to New Paramount. To the extent that any Identified Person engages in any of the foregoing actions, they may have differing interests than New Paramount’s other stockholders. For a more complete description of the terms of the A&R Charter, see the section entitled “Comparison of Stockholder Rights” beginning on page 316 of this information statement/prospectus.

New Paramount will be a holding company, and its principal assets will be equity interests in Paramount and Skydance and, accordingly, New Paramount will be dependent upon distributions from Paramount and/or Skydance to pay taxes and other expenses.

New Paramount will be a holding company, and its principal assets will be its ownership interests of Paramount and Skydance. New Paramount will not have independent means of generating revenue. Each of New Paramount’s subsidiaries following the Closing, including each of Paramount and Skydance, will be a distinct legal entity, and under certain circumstances legal and contractual restrictions may limit New Paramount’s ability to obtain cash from such subsidiaries. In the future, it is possible that lack of cash flow from operating activities could impact New Paramount’s ability to fund its debt service obligations. The deterioration of the earnings from, or other available assets of, New Paramount’s subsidiaries for any reason could also limit or impair such subsidiaries’ ability to pay dividends or other distributions to New Paramount.

Risks Relating to New Paramount Common Stock

No trading market currently exists for New Paramount Class B common stock.

Prior to the completion of the Transactions, there will be no market for New Paramount Class B common stock. Upon completion of the Transactions, shares of New Paramount Class B common stock are expected to be listed for trading on Nasdaq. However, there can be no assurance that an active market for New Paramount Class B common stock will develop after the Transactions are completed, or that if it develops, the market will be sustained. The liquidity of New Paramount Class B common stock may also be affected depending upon the number of shares of Paramount Class A common stock or Paramount Class B common stock exchanged for cash and whether the New Paramount Class B common stock is freely tradable without restriction under the Securities Act. See the risk factor entitled “—Risks Relating to New Paramount After Completion of the Transactions—Risks Relating to New Paramount Common Stock—Future sales of New Paramount Class B common stock, or the perception in the public markets that these sales may occur, may depress the price of New Paramount Class B common stock” beginning on page 87 of this information statement/prospectus.

 

85


Table of Contents

The market price for shares of New Paramount Class B common stock following the completion of the Transactions may be affected by factors different from, or in addition to, those that have historically affected or currently affect the market price for shares of Paramount Class A common stock and Paramount Class B common stock.

Upon completion of the Transactions, certain holders of Paramount Class A common stock and holders of Paramount Class B common stock will become holders of New Paramount Class B common stock. As a result of the Transactions, the business, financial condition and results of operations of New Paramount will be affected by factors that are different from those currently affecting the business, financial condition or results of operations of Paramount. Accordingly, the market price and performance of New Paramount Class B common stock is likely to be different from the market price and performance of the Paramount Class A common stock and Paramount Class B common stock in the absence of the Transactions. Factors that caused a fluctuation in the market price of Paramount Class B common stock may not cause the same or similar fluctuations in the market price for shares of New Paramount Class B common stock following completion of the Transactions. In addition, general fluctuations in stock markets could have a material adverse effect on the market for, or liquidity of, New Paramount Class B common stock, regardless of New Paramount’s actual operating performance. For a discussion of Paramount’s business and of certain risk factors to consider in connection therewith, see Paramount’s Annual Report on Form 10-K for the year ended December 31, 2023, as filed with the SEC on February 28, 2024, and its subsequently filed Quarterly Reports on Form 10-Q, each of which is incorporated by reference into this information statement/prospectus as described in the section entitled “Where You Can Find More Information” beginning on page 336 of this information statement/prospectus. For a discussion of the business of Skydance and of certain risk factors to consider in connection therewith, see the risk factors included under the sections entitled “Risks Relating to Skydance’s Business” and Risks Relating to New Paramount After Completion of the Transactions” beginning on pages 62 and 72, respectively, of this information statement/prospectus.

The shares of New Paramount Class B common stock to be received by the Paramount stockholders in connection with the Transactions will have rights that are different from the rights of shares of Paramount Class A common stock and Paramount Class B common stock.

Following completion of the Transactions, Paramount stockholders will no longer be Paramount stockholders but will instead be New Paramount stockholders whose rights as stockholders of New Paramount will be governed by the A&R Charter and the A&R Bylaws and by Delaware law. Furthermore, the shares of New Paramount Class B common stock to be received by holders of Paramount Class A common stock are shares of non-voting common stock in New Paramount. There will be important differences between the current rights of a Paramount stockholder and the rights of a New Paramount stockholder. For further information, see the section entitled “Comparison of Stockholder Rights” beginning on page 316 in this information statement/prospectus.

Declaration, payment and amounts of dividends, if any, to holders of shares of New Paramount Class B common stock will be uncertain and are not guaranteed.

Whether any dividends are declared and paid to New Paramount stockholders following the Closing, and the amounts of any dividends that are declared or paid, are uncertain and are not guaranteed. If dividends are declared, they may not be of the same amount as paid by Paramount to its stockholders prior to the Closing.

Following the completion of the Transactions and the listing of the New Paramount Class B common stock on Nasdaq, the New Paramount Board will be permitted to declare, set a record date for and pay a dividend on shares of New Paramount Class A common stock and New Paramount Class B common stock.

However, the amount of dividends, if any, that are declared or paid to New Paramount stockholders cannot yet be determined and will depend on a number of factors. The New Paramount Board will have sole discretion to determine whether any dividends will be declared, when dividends, if any, are declared, and the amount of such dividends.

 

86


Table of Contents

Such determination would be based on a number of considerations, including, but not limited to, New Paramount’s results of operations and capital management plans, the market price of New Paramount Class B common stock, the availability of funds to New Paramount, industry practice and other factors deemed relevant by the New Paramount Board. In addition, New Paramount’s ability to pay dividends and the amount of any dividends ultimately paid in respect of the New Paramount common stock will, in each case, be subject to New Paramount receiving funds, directly or indirectly, from its operating subsidiaries, including, but not limited to, Paramount and Skydance.

For these and other reasons generally affecting the ability to pay dividends, you should be aware that New Paramount stockholders may not receive the same or similar dividends following the consummation of the Transactions as they may have received prior to the consummation of the Transactions.

The market price for shares of New Paramount Class B common stock may decline as a result of the Transactions failing to meet expectations and as a result of New Paramount stockholders adjusting their portfolios.

Following the completion of the Transactions, the market price of New Paramount Class B common stock may decline for a variety of reasons, including if, among other things, the Transactions do not achieve their expected benefits, or if New Paramount does not achieve the expected benefits of the Transactions as rapidly or to the extent anticipated by financial or industry analysts. The market price of New Paramount Class B common stock may also decline if the effect of the Transactions on New Paramount’s financial condition, results of operations or cash flows is not consistent with the expectations of financial or industry analysts.

Based on the number of shares of Paramount common stock outstanding as of January 24, 2025, which was the latest practicable date before the printing of this information statement/prospectus, and assuming that all holders of Paramount Class A common stock make a cash election and that holders of Paramount Class B common stock make cash elections equal to the Maximum Class B Cash Share Number, approximately 1,060,680,609 shares of New Paramount Class B common stock are expected to be issued and outstanding following the completion of the Transactions. Certain Paramount stockholders may decide not to hold the shares of New Paramount Class B common stock that they receive in the Transactions. Other New Paramount stockholders, such as funds with limitations on their permitted holdings of stock in individual issuers, may be required to sell the shares of New Paramount Class B common stock that they receive in the Mergers. Such sales of New Paramount Class B common stock, including any such sales of New Paramount Class B common stock by the PIPE Equity Investors, could have the effect of depressing the market price for New Paramount Class B common stock and may take place promptly following the completion of the Transactions.

Future sales of New Paramount Class B common stock, or the perception in the public markets that these sales may occur, may depress the price of New Paramount Class B common stock.

Additional sales of a substantial number of shares of New Paramount Class B common stock in the public market after the Closing or the perception that such sales may occur, could have an adverse effect on New Paramount’s stock price. The New Paramount Class B common stock registered herein will be freely tradable without restriction under the Securities Act, except for any New Paramount Class B common stock that may be held or acquired by its directors, executive officers, and other affiliates (as that term is defined in the Securities Act), which will be restricted securities under the Securities Act.

Based on the number of shares of Paramount common stock outstanding as of January 24, 2025, which was the latest practicable date before the printing of this information statement/prospectus, and assuming that holders of Paramount Class A common stock make a cash election in respect of all of their shares of Paramount Class A common stock and that holders of Paramount Class B common stock make cash elections equal to the Maximum Class B Cash Share Number, upon the completion of the Transactions, New Paramount will have 1,060,680,609

 

87


Table of Contents

shares of New Paramount Class B common stock issued and outstanding. Of these shares of New Paramount Class B common stock issued in connection with the Transactions:

 

   

415,494,482 shares are not subject to the resale restrictions under Rule 144; and

 

   

645,186,127 shares are subject to the volume, manner of sale and other restrictions of Rule 144 to the extent these shares are sold pursuant to Rule 144.

In addition, following the Closing, 47,250,131 shares of New Paramount Class B common stock are eligible to be issued upon conversion from shares of Paramount Class A common stock.

Further, in connection with the PIPE Transactions, the parties thereto agreed that New Paramount will issue an aggregate of 200 million warrants, with each warrant entitling the holder thereof to subscribe for one share of New Paramount Class B common stock per warrant at an initial exercise price of $30.50 per share for a term of five years. Such warrants will be issued to the NAI Equity Investors in the PIPE Transactions. If the holders of such warrants elect to exercise any or all of the warrants, the issuance of the underlying shares of New Paramount Class B common stock will result in dilution to the percentage of shares of New Paramount Class B common stock held by other stockholders. See the risk factor entitled “—The conversion of warrants issued to the NAI Equity Investors in connection with the PIPE Transaction into shares of New Paramount Class B common stock could cause holders of New Paramount Class B common stock to be diluted and may decrease the value of such New Paramount Class B common stock as a result” beginning on page 90 of this information statement/prospectus for a discussion of the dilutive effects of the PIPE Transaction to public stockholders.

Shares issuable in respect of New Paramount equity awards are expected to be registered on Form S-8 under the Securities Act. These shares will be able to be freely sold in the public market upon issuance, subject to applicable vesting requirements, compliance by affiliates with Rule 144, and other restrictions provided under the terms of the applicable plan and/or the award agreements entered into with participants. Further, New Paramount expects to maintain an equity incentive plan, under which additional shares of New Paramount Class B common stock will be reserved for future issuance. In the future, New Paramount may also issue additional securities in connection with investments, acquisitions or capital-raising activities, which could constitute a material portion of its then-outstanding shares of New Paramount Class B common stock. Any shares of New Paramount Class B common stock that it issues will have a dilutive effect on the number of outstanding shares of New Paramount Class B common stock.

Concurrently with the Closing, the PIPE Equity Investors and NAI will enter into a registration rights agreement with New Paramount that will obligate New Paramount to register the shares of New Paramount Class B common stock held by such parties, including shares of New Paramount Class B common stock issuable upon conversion of New Paramount Class A common stock, as well as those shares received as part of the PIPE Transaction, shares of New Paramount Class B common stock issuable upon the exercise of the warrants received by such holders at the Closing pursuant to the PIPE Transaction and shares of New Paramount Class B common stock received by the PIPE Equity Investors or their respective affiliates in their capacity as equityholders of Skydance in the Skydance Merger.

The price of New Paramount Class B common stock may be volatile, and the market prices of New Paramount Class B common stock may fluctuate significantly.

The market price for New Paramount Class B common stock may fluctuate significantly in response to a number of factors, most of which New Paramount cannot control, including, among others:

 

   

trends and changes in consumer preferences in the industries in which New Paramount operates;

 

   

changes in general economic or market conditions or trends in New Paramount’s industry or the economy as a whole and, in particular, in the consumer, entertainment and advertising marketplaces;

 

   

changes in key personnel;

 

88


Table of Contents
   

New Paramount’s entry into new markets;

 

   

changes in New Paramount’s operating performance;

 

   

investors’ perceptions of New Paramount’s prospects and the prospects of the businesses in which it participates;

 

   

fluctuations in quarterly revenue and operating results, as well as differences between New Paramount’s actual financial and operating results and those expected by investors;

 

   

the public’s response to press releases or other public announcements by New Paramount or third parties, including New Paramount’s filings with the SEC;

 

   

announcements relating to litigation;

 

   

guidance, if any, that New Paramount provides to the public, any changes in such guidance or New Paramount’s failure to meet such guidance;

 

   

changes in financial estimates or ratings by any securities analysts who follow New Paramount Class B common stock, New Paramount’s failure to meet such estimates or failure of those analysts to initiate or maintain coverage of the New Paramount Class B common stock;

 

   

downgrades in New Paramount’s credit ratings or the credit ratings of its competitors;

 

   

the development and sustainability of an active trading market for New Paramount Class B common stock;

 

   

investor perceptions of the investment opportunity associated with New Paramount Class B common stock relative to other investment alternatives;

 

   

the inclusion, exclusion or deletion of New Paramount Class B common stock from any trading indices;

 

   

future sales of New Paramount Class B common stock by its officers, directors and significant stockholders;

 

   

other events or factors, including those resulting from system failures and disruptions, hurricanes, pandemics, wars, acts of terrorism, other natural disasters or responses to such events;

 

   

changes in financial markets or general economic conditions, including, for example, due to the effects of recession or slow economic growth in the United States and abroad, interest rates, fuel prices, international currency fluctuations, corruption, political instability, acts of war, including the conflict involving Russia and Ukraine, acts of terrorism and pandemics or other public health crises;

 

   

price and volume fluctuations in the overall stock market, including as a result of trends in the economy as a whole; and

 

   

changes in accounting principles or applicable law.

These and other factors may lower the market price of New Paramount Class B common stock, regardless of its actual operating performance. As a result, New Paramount Class B common stock may trade at prices significantly below the price at which shares were purchased.

In addition, the stock markets, including Nasdaq, have experienced extreme price and volume fluctuations that have affected and continue to affect the market prices of equity securities of many companies. In the past, stockholders have instituted securities class action litigation following periods of market volatility. If New Paramount were to become involved in securities litigation, it could incur substantial costs and its resources and the attention of management could be diverted from its business.

 

89


Table of Contents

Because New Paramount will become a public reporting company as a result of the Transactions by means other than a traditional underwritten public offering, New Paramount’s stockholders may face additional risks and uncertainties than if an underwriter were involved in connection with an initial public offering of New Paramount equity securities.

A registered underwritten offering, such as an initial public offering, involves a company offering securities to the public pursuant to an effective registration statement by engaging underwriters to purchase its securities initially and then resell such securities to investors on a registered basis. Underwritten public offerings of securities are conducted by licensed broker-dealers acting as underwriters and are subjected to a due diligence review by the underwriters to satisfy certain requirements under the Securities Act and the rules of the Financial Industry Regulatory Authority, Inc. The Securities Act imposes statutory liability on the underwriters in a registered underwritten offering for material misstatements or omissions contained in the registration statement unless such underwriters are able to sustain the burden of proving that after a reasonable investigation they had a reasonable ground for believing that the registration statement did not contain a material misstatement or omission. This is referred to as a “due diligence” defense and generally results in the underwriters undertaking a detailed review of the issuer’s business, financial condition and results of operations prior to offering the issuer’s securities to the public. Due diligence reviews typically include an independent investigation of the background of the company, any advisors and their respective affiliates, review of the offering documents and independent analysis of the business plan and any underlying financial assumptions. Because New Paramount will become a public reporting company by means of consummating the Transactions rather than by means of a traditional underwritten initial public offering, there is no underwriter involved in the offering of New Paramount equity securities, and, accordingly, New Paramount’s stockholders will not have the benefit of an independent review and investigation of the type normally performed by an independent underwriter in a registered underwritten offering of securities to the public.

Additionally, unlike an underwritten initial public offering, the initial trading of New Paramount’s securities will not benefit from the book-building process undertaken by underwriters that helps to inform efficient price discovery with respect to opening trades of newly listed shares and underwriter support to help stabilize, maintain or affect the public price of the new issue immediately after listing. The lack of such a process in connection with the listing of New Paramount’s securities on Nasdaq could hinder the establishment of a stable and active trading market in New Paramount’s Class B common stock.

If securities or industry analysts publish inaccurate or unfavorable research about New Paramount or its business, the price of the New Paramount Class B common stock and trading volume could decline.

The trading market for New Paramount Class B common stock will depend in part on the research and reports that securities or industry analysts publish about New Paramount or its business. If one or more of the analysts who cover New Paramount downgrades New Paramount Class B common stock or publishes inaccurate or unfavorable research about New Paramount or its business, New Paramount’s share price would likely decline. If one or more of these analysts cease coverage of New Paramount or fail to publish reports on New Paramount regularly, demand for New Paramount Class B common stock could decrease, which could cause New Paramount’s stock price and trading volume to decline. In addition, if New Paramount’s operating results fail to meet the expectations of securities analysts, its stock price would likely decline.

The conversion of warrants issued to the NAI Equity Investors in connection with the PIPE Transaction into shares of New Paramount Class B common stock could cause holders of New Paramount Class B common stock to be diluted and may decrease the value of such New Paramount Class B common stock as a result.

In connection with the closing of the PIPE Transaction, New Paramount has agreed to issue to the NAI Equity Investors warrants to purchase up to 200 million shares of New Paramount Class B common stock with an initial exercise price equal to $30.50 per share for a term of five years starting from the date of issuance of such

 

90


Table of Contents

warrants in connection with the Closing and exercisable at any time after the date of such issuance which may be on a cashless basis. For the length of time these warrants are outstanding and exercisable, the warrant holders will have an opportunity to profit from a rise in the market price of New Paramount’s common stock above such exercise price without assuming the risks of ownership of the New Paramount Class B common stock. Additionally, if the holders of such warrants exercise such on a cashless basis, New Paramount will not receive cash proceeds in connection with such exercises. Any exercise of such warrants would dilute the holders of New Paramount Class B common stock.

 

91


Table of Contents

CAUTIONARY STATEMENT REGARDING FORWARD-LOOKING STATEMENTS

This information statement/prospectus contains both historical and forward-looking statements, including statements related to future results, performance and achievements. All statements that are not statements of historical fact are, or may be deemed to be, forward-looking statements within the meaning of the Private Securities Litigation Reform Act of 1995. Similarly, statements that describe objectives, plans or goals are or may be forward-looking statements. These forward-looking statements are not guarantees of future performance, conditions or results; generally can be identified by the use of statements that include phrases such as “believe,” “expect,” “anticipate,” “intend,” “plan,” “foresee,” “likely,” “will,” “may,” “could,” “estimate” or other similar words or phrases; and involve known and unknown risks, uncertainties and other factors that are difficult to predict and which may cause actual results, performance or achievements to be different from any future results, performance or achievements expressed or implied by these statements. These forward-looking statements generally include statements regarding the expected timetable for completing the Transactions, the ability to complete the Transactions, expected cost and revenue synergies, impacts and benefits of the Transactions, projected financial information, future opportunities, expected cash distributions and other statements regarding New Paramount’s, Skydance’s and Paramount’s future expectations, beliefs, plans, objectives, results of operations, financial condition and cash flows, or future events or performance. These forward-looking statements are largely based on current expectations and projections about future events and financial trends that may affect New Paramount’s, Skydance’s and Paramount’s business, financial condition and results of operations.

Important risk factors that may cause such a difference include, but are not limited to: (i) that the Transactions may not be completed on anticipated terms and timing (or at all), (ii) that a condition to the Closing may not be satisfied, including the failure to receive any required regulatory approvals from any applicable governmental entities (or any conditions, limitations or restrictions placed on such approvals), (iii) that the anticipated tax treatment of the Transactions may not be obtained, (iv) the potential impact of unforeseen liabilities, future capital expenditures, revenues, costs, expenses, earnings, synergies, economic performance, indebtedness, financial condition and losses on the future prospects, business and management strategies for the management, expansion and growth of the combined business after the Closing, (v) potential litigation relating to the Transactions that could be instituted against Paramount, Skydance, New Paramount or any of their directors, (vi) potential adverse reactions or changes to business relationships resulting from the announcement or completion of the Transactions, (vii) any negative effects of the announcement, pendency or consummation of the Transactions, on the market price of Paramount Class A common stock or Paramount Class B common stock and on Paramount’s or Skydance’s operating results, (viii) risks associated with third-party contracts containing consent and/or other provisions that may be triggered by the Transactions, (ix) the risks and costs associated with the integration of, and the ability of Paramount and Skydance to integrate, the businesses successfully and to achieve anticipated synergies, (x) the risk that disruptions from the Transactions will harm Paramount’s and Skydance’s business, including current plans and operations or by diverting management’s attention from Paramount’s and Skydance’s ongoing business operations, (xi) the abilities of Paramount and Skydance, respectively, to retain and hire key personnel and uncertainties arising from leadership changes, (xii) legislative, regulatory and economic developments, (xiii) the risk that executive officers, directors and affiliates of Paramount and Skydance may have interests in the Transactions that are different from, or in addition to, the rights of the Paramount stockholders and Skydance equityholders, (xiv) the other risks described in Paramount’s most recent Annual Report on Form 10-K and Quarterly Report on Form 10-Q and (xv) management’s response to any of the aforementioned factors. There may be additional risks, uncertainties and factors that are not currently viewed as material or that are not necessarily known.

These risks, as well as those risks associated with the Transactions, are more fully discussed in the section of this information statement/prospectus entitled “Risk Factors.” While the list of factors presented here and in the section entitled “Risk Factors,” and in Paramount’s Annual Report on Form 10-K for the year ended December 31, 2023, as filed with the SEC on February 28, 2024, Paramount’s Quarterly Report on Form 10-Q for the quarterly period ended June 30, 2024, as filed with the SEC on August 8, 2024, and other filings

 

92


Table of Contents

with the SEC that are incorporated by reference into this information statement/prospectus, are considered representative, no such list should be considered to be a complete statement of all potential risks and uncertainties. Unlisted factors may present significant additional obstacles to the realization of forward-looking statements. Consequences of material differences in results as compared with those anticipated in the forward-looking statements could include, among other things, business disruption, operational problems, financial loss, legal liability to third parties and similar risks, any of which could have a material adverse effect on New Paramount’s consolidated financial condition, results of operations, credit rating or liquidity. The forward-looking statements included in this information statement/prospectus are made only as of the date of this information statement/prospectus, and Paramount, Skydance and New Paramount do not undertake any obligation to publicly update any forward-looking statements to reflect subsequent events or circumstances, except as otherwise required by applicable law. For further information, see the section entitled “Where You Can Find More Information” beginning on page 336 of this information statement/prospectus.

 

93


Table of Contents

INFORMATION ABOUT PARAMOUNT, NEW PARAMOUNT AND THE MERGER SUBS

Paramount

Paramount is a leading global media, streaming and entertainment company that creates premium content and experiences for audiences worldwide. Driven by iconic consumer brands, its portfolio includes CBS, Paramount Pictures, Nickelodeon, MTV, Comedy Central, BET, Paramount+ and Pluto TV. Paramount holds one of the industry’s most extensive libraries of television and film titles. In addition to offering innovative streaming services and digital video products, Paramount also provides powerful capabilities in production, distribution and advertising solutions.

Paramount Class A common stock and Paramount Class B common stock are currently listed on Nasdaq under the symbols “PARAA” and “PARA,” respectively. Paramount’s principal offices are located at 1515 Broadway, New York, NY 10036, and its telephone number is (212) 258-6000. Paramount’s internet address is paramount.com. Please note that Paramount’s internet address is included in this information statement/prospectus as an inactive textual reference only. The information contained on Paramount’s website is not incorporated by reference into this information statement/prospectus, the registration statement of which it forms a part or any future documents that may be filed with the SEC and should not be considered part of this information statement/prospectus.

New Paramount

New Paramount is a Delaware corporation and currently a direct, wholly-owned subsidiary of Paramount. New Paramount was incorporated on June 3, 2024 solely for the purpose of effecting the Transactions, and, immediately after the consummation of the Transactions, New Paramount will be renamed “Paramount Skydance Corporation.”

Pursuant to the Transaction Agreement, (i) Paramount Merger Sub will merge with and into Paramount and (ii) Skydance Merger Sub will merge with and into Skydance. As a result of the Mergers, Paramount and Skydance will survive and become direct or indirect, wholly-owned subsidiaries of New Paramount. In connection with the Transactions, New Paramount will become a publicly traded corporation and former Paramount stockholders (other than those that receive solely cash consideration in accordance with the election procedures described in the section entitled “Summary of the Transaction Agreement—Merger Consideration; Conversion of Shares; Exchange of Certificates—Proration” beginning on page 187 of this information statement/prospectus) and former Skydance equity holders will own stock of New Paramount. New Paramount has no material assets and has not conducted any business operations other than such operations that are incidental to its formation and in connection with the Transactions. Accordingly, no financial statements of New Paramount have been included in this information statement/prospectus.

Upon completion of the Transactions, New Paramount’s principal executive offices will be located at 1515 Broadway, New York, New York 10036 and its telephone number will be (212) 258-6000.

Paramount Merger Sub

Paramount Merger Sub is a Delaware corporation and a direct, wholly-owned subsidiary of New Paramount. Paramount Merger Sub was incorporated on June 3, 2024 solely for the purpose of effecting the Pre-Closing Paramount Merger. As a result of the Pre-Closing Paramount Merger, Paramount Merger Sub will merge with and into Paramount, with Paramount surviving the merger and becoming a wholly-owned, direct subsidiary of New Paramount.

Paramount Merger Sub has not conducted any business operations other than such operations that are incidental to its formation and in connection with the Transactions. Paramount Merger Sub’s principal executive offices are located at 1515 Broadway, New York, NY 10036.

 

94


Table of Contents

Paramount Merger Sub II

Paramount Merger Sub II is a Delaware corporation and a wholly-owned, direct subsidiary of New Paramount. Paramount Merger Sub II was organized on June 10, 2024 solely for the purpose of effecting the New Paramount Merger. As a result of the New Paramount Merger, Paramount Merger Sub II will merge with and into New Paramount, with New Paramount surviving the merger.

Paramount Merger Sub II has not conducted any business operations other than such operations that are incidental to its formation and in connection with the Transactions. Paramount Merger Sub II’s principal executive offices are located at 1515 Broadway, New York, NY 10036.

Skydance Merger Sub

Skydance Merger Sub is a California limited liability company and a wholly-owned, direct subsidiary of New Paramount. Skydance Merger Sub was organized on June 3, 2024 solely for the purpose of effecting the Skydance Merger. As a result of the Skydance Merger, Skydance Merger Sub will merge with and into Skydance, with Skydance surviving the merger and becoming a wholly-owned subsidiary of New Paramount.

Skydance Merger Sub has not conducted any business operations other than such operations that are incidental to its formation and in connection with the Transactions. Skydance Merger Sub’s principal executive offices are located at 1515 Broadway, New York, NY 10036.

 

95


Table of Contents

INFORMATION ABOUT SKYDANCE

Skydance

Skydance is a diversified media company focused on creating high-quality, event-level entertainment for global audiences. Skydance develops, finances and produces live-action and animated films, television shows, sports content and interactive games for release in media worldwide. As of December 31, 2024, Skydance has produced or co-financed a total of 36 live-action and animated feature films, 24 of which were co-financed with Paramount, including films for the franchise properties Mission: Impossible, Star Trek and Terminator. Skydance also co-produced and co-financed Top Gun: Maverick with Paramount, which grossed $1.5 billion at the worldwide box office in 2022, making it one of the most successful films in Paramount history. As of December 31, 2024, Skydance has also produced 31 seasons of live-action and animated television content across 16 series and supplies premium scripted and unscripted television content across a range of platforms including Netflix, Amazon Prime Video and Apple TV+. Its television series include Grace and Frankie, Foundation, Condor, The Big Door Prize and FUBAR, as well as Reacher, Tom Clancy’s Jack Ryan and Cross, which were each co-produced with Paramount. Skydance’s animation studio, led by Pixar co-founder John Lasseter, has entered into a multi-year partnership with Netflix. The first animated feature film under the partnership, Spellbound, was released in November 2024. Additionally, Skydance develops and produces premium scripted and unscripted sports-related content through its joint venture with the NFL, Skydance Sports. Despite its nascency, Skydance’s sports content has already generated significant acclaim, including for Golden Globe-nominated feature Air, and Sports Emmy-nominated NFL Draft: The Pick Is In. Skydance Games comprises a next-generation console gaming studio and a distinguished virtual reality studio focused on developing genre-defining titles like The Walking Dead: Saints and Sinners, Skydance’s Behemoth and the upcoming Marvel 1943: Rise of Hydra. Finally, Skydance recently launched a new horror film label, Nocturna, which has announced its first project, They Will Kill You.

Skydance’s principal executive offices are located at 2900 Olympic Boulevard, Santa Monica, California 90404 and its telephone number is (424) 291-3400.

 

96


Table of Contents

THE TRANSACTIONS

This section describes the Transactions. The descriptions of the Transaction Agreement, the Subscription Agreements and the Voting Agreement (collectively, the “Transaction Documents”) in this section and elsewhere in this information statement/prospectus are qualified in their entirety by reference to the complete text of the transaction documents, copies of which are attached as Annexes A, E and F, respectively, and all of which are incorporated by reference into this information statement/prospectus. This summary is not intended to be complete and may not contain all of the information about the Transactions that is important to you. You are encouraged to carefully read the Transaction Documents in their entirety. This section is not intended to provide you with any factual information about New Paramount, Paramount or Skydance. Such information can be found elsewhere in this information statement/prospectus and in the public filings that Paramount makes with the SEC that are incorporated by reference into this information statement/prospectus, as described in the section entitled Where You Can Find More Information beginning on page 336 of this information statement/prospectus.

General

On July 7, 2024, Paramount entered into the Transaction Agreement, pursuant to which Paramount and Skydance will become wholly-owned subsidiaries of New Paramount, a new publicly listed company, once the Transactions are completed. In connection with the Transaction Agreement, Paramount formed New Paramount and, as direct subsidiaries of New Paramount, the Merger Subs. Subject to the terms and conditions of the Transaction Agreement, (a) on the day immediately prior to the Closing Date, Paramount Merger Sub will merge with and into Paramount, with Paramount surviving the merger, (b) on the Closing Date, Paramount Merger Sub II will merge with and into New Paramount, with New Paramount surviving the merger, (c) on the Closing Date, following the New Paramount Merger, the Upstream Blocker Holders will transfer all of the issued and outstanding equity interests in certain blocker entities to New Paramount in exchange for an allocation of the Skydance Merger Consideration and (d) on the Closing Date, following the Blocker Contribution and Exchange, Skydance Merger Sub will merge with and into Skydance, with Skydance surviving the merger. As a result of the Transactions, Paramount and Skydance will become wholly-owned subsidiaries of New Paramount, which will be renamed “Paramount Skydance Corporation” immediately following the completion of the Mergers.

Concurrently with the execution of the Transaction Agreement, (a) the PIPE Equity Investors entered into the Subscription Agreements providing for a private placement investment in an aggregate amount of up to $6.0 billion in exchange for receiving (i) up to an aggregate amount of 400 million shares of New Paramount Class B common stock, subject to ratable reduction in accordance with the terms of the Subscription Agreements, for a purchase price of $15.00 per share (less an aggregate subscription discount of 1.875% of such PIPE Equity Investor’s Pro Rata Share of the primary gross proceeds) and (ii) in the case of the NAI Equity Investors, an aggregate number of 200 million warrants, each to subscribe for one share of New Paramount Class B common stock per warrant at an initial exercise price of $30.50 per share, with such underlying stock and exercise price subject to customary anti-dilution adjustments, and with an expiration date that is five years from the date of issuance of such warrants, in each case, pursuant to the terms of the Subscription Agreements and (b) the NAI Equity Investors entered into a purchase and sale agreement with NAI and the NAI Shareholders, pursuant to which the NAI Equity Investors agreed, upon the terms and subject to the conditions set forth in such agreement, to purchase all of the outstanding equity interests of NAI from such stockholders. The NAI Transaction and the PIPE Transaction will occur on the Closing Date substantially contemporaneously with each other immediately prior to the completion of the New Paramount Merger. The closings of the NAI Transaction and the PIPE Transaction are each conditioned upon, among other things, the substantially concurrent consummation of the Transactions.

The following diagrams illustrate in simplified terms the current structure of Paramount and Skydance and the expected structure of New Paramount following the completion of the Transactions. Percentages presented with respect to the expected structure of New Paramount assume all of the holders of Paramount Class A common stock (other than the Specified NAI Stockholders) elect to receive the Class A Cash Consideration and

 

97


Table of Contents

holders of Paramount Class B common stock elect to receive the Class B Cash Consideration up to the Maximum Class B Cash Share Number.

Before the Mergers

As of December 31, 2024

 

 

LOGO

 

98


Table of Contents

After the Mergers

 

- LOGO

Merger Consideration

Upon completion of the Pre-Closing Paramount Merger on the day immediately prior to the Closing Date, each share, other than any Pre-Closing Paramount Merger Cancelled Shares, of (a) Paramount Class A common stock that is issued and outstanding immediately prior to the Pre-Closing Paramount Merger Effective Time will be converted automatically into the right to receive one share of New Paramount Class A common stock and (b) Paramount Class B common stock that is issued and outstanding immediately prior to the Pre-Closing Paramount Merger Effective Time will be converted automatically into the right to receive one share of New Paramount Class B common stock. All shares of Paramount common stock that have been converted to shares of New Paramount common stock in the Pre-Closing Paramount Merger will automatically be cancelled and will cease to exist and no longer be outstanding as shares of Paramount common stock.

In connection with the New Paramount Merger, Paramount stockholders (other than the Specified Stockholders, with respect to shares of Paramount Class B common stock, and the Specified NAI Stockholders, with respect to shares of Paramount Class A common stock) are entitled to make an election as to the form of consideration received for their shares of Paramount common stock held immediately prior to the Pre-Closing Paramount Merger. Paramount stockholders (other than the Specified Stockholders, with respect to shares of Paramount Class B common stock, and the Specified NAI Stockholders, with respect to shares of Paramount Class A common stock) may elect to receive, in accordance with the election procedures and subject to the proration mechanism set forth in the Transaction Agreement and described herein, (a) with respect to each share of Paramount Class A common stock held by such stockholder (i) the Class A Cash Consideration or (ii) the Class A Stock Consideration and (b) with respect to each share of Paramount Class B common stock held by such stockholder (i) the Class B Cash Consideration or (ii) the Class B Stock Consideration. The maximum amount of cash consideration that holders of Paramount Class B common stock will be entitled to receive pursuant to the New Paramount Merger is approximately $4.3 billion in the aggregate, and a maximum of 285,889,212 shares of Paramount Class B common stock will be entitled to receive the Class B Cash Consideration. The elections to receive Class B Cash Consideration will be prorated as necessary to ensure that these limits are not exceeded. For further information, see the sections entitled “Summary of the Transaction

 

99


Table of Contents

Agreement—Merger Consideration; Conversion of Shares; Exchange of CertificatesElections as to Form of Consideration” and “Summary of the Transaction Agreement—Merger Consideration; Conversion of Shares; Exchange of CertificatesProration” beginning on pages 185 and 187, respectively, of this information statement/prospectus.

Upon completion of the New Paramount Merger on the Closing Date, (a) each share, other than any New Paramount Merger Cancelled Shares, of (i) New Paramount Class A common stock that is issued and outstanding immediately prior to the New Paramount Merger Effective Time and that is held by a Specified NAI Stockholder will remain issued and outstanding as a share of New Paramount Class A common stock, (ii) New Paramount Class A common stock that is issued and outstanding immediately prior to the New Paramount Merger Effective Time that is not held by a Specified NAI Stockholder and with respect to which an election to receive Class A Cash Consideration has been properly made and not revoked or deemed revoked pursuant to the terms of the Transaction Agreement will be converted automatically into the right to receive the Class A Cash Consideration, (iii) New Paramount Class A common stock that is issued and outstanding immediately prior to the New Paramount Merger Effective Time that is not held by a Specified NAI Stockholder and with respect to which (A) an election to receive Class A Stock Consideration has been properly made and not revoked or deemed revoked pursuant to the terms of the Transaction Agreement or (B) neither an election to receive Class A Cash Consideration nor an election to receive Class A Stock Consideration has been made will be converted automatically into the right to receive the Class A Stock Consideration, (iv) New Paramount Class B common stock that is issued and outstanding immediately prior to the New Paramount Merger Effective Time and that is held by a Specified Stockholder or a PIPE Equity Investor will remain issued and outstanding as one share of New Paramount Class B common stock, (v) New Paramount Class B common stock that is issued and outstanding immediately prior to the New Paramount Merger Effective Time that is not held by a Specified Stockholder or a PIPE Equity Investor and with respect to which an election to receive Class B Cash Consideration has been properly made and not revoked or deemed revoked pursuant to the terms of the Transaction Agreement will, subject to the proration mechanism described herein, be converted automatically into the right to receive the Class B Cash Consideration, and (vi) New Paramount Class B common stock that is issued and outstanding immediately prior to the New Paramount Merger Effective Time that is not held by a Specified Stockholder or a PIPE Equity Investor and with respect to which (A) an election to receive the Class B Stock Consideration has been properly made and not revoked or deemed revoked pursuant to the terms of the Transaction Agreement or (B) neither an election to receive Class B Cash Consideration nor an election to receive Class B Stock Consideration has been made will remain issued and outstanding as one share of New Paramount Class B common stock, (b) each New Paramount Merger Cancelled Share will be cancelled and will cease to exist, and no consideration will be delivered in exchange therefor and (c) each share of capital stock of Paramount Merger Sub II outstanding immediately prior to the New Paramount Merger Effective Time will be cancelled and will cease to exist, and no consideration will be delivered in exchange therefor. All shares of New Paramount common stock that have converted into the right to receive the applicable merger consideration in connection with the New Paramount Merger (other than, subject to the proration mechanism described herein, pursuant to clauses (a)(i), (a)(iv) or (a)(vi) above) will cease to exist and no longer be outstanding. Paramount Class A common stock currently trades on Nasdaq under the ticker symbol “PARAA,” and Paramount Class B common stock currently trades on Nasdaq under the ticker symbol “PARA.” On July 1, 2024, which was the last trading day prior to renewed market speculation regarding the Transactions, the closing price of Paramount Class A common stock was $17.92 per share, and the closing price of Paramount Class B common stock was $10.14 per share. As a result of the Transactions, (i) former holders of Paramount common stock (other than the Specified NAI Stockholders) that have made or are deemed to have made stock elections or whose cash elections are subject to proration will own shares of New Paramount Class B common stock, which are expected to be listed for trading on Nasdaq under the ticker symbol “PARA,” and will not own shares of New Paramount Class A common stock and (ii) NAI and its applicable subsidiaries will hold shares of New Paramount Class B common stock and 100% of the New Paramount Class A common stock (which is not expected to be listed for trading on a stock exchange). Holders of New Paramount Class A common stock following the Closing will be entitled to one vote per share with respect to all matters on which the holders of New Paramount common stock are entitled to vote. Holders of New Paramount Class B common stock will not have any voting rights, except as

 

100


Table of Contents

required by applicable law. As a result, all matters submitted to stockholders of New Paramount will be decided by the vote of holders of New Paramount Class A common stock, except as required by applicable law. Entities controlled by the Ellison family will hold approximately 77.5% of the New Paramount Class A common stock indirectly through their collective approximate 77.5% ownership interest in NAI. As a result, New Paramount will be a “controlled company” within the meaning of the Nasdaq corporate governance standards and, therefore, New Paramount will be permitted to, and intends to, elect not to comply with certain corporate governance requirements of Nasdaq. For so long as New Paramount remains a “controlled company,” it may, at any time and from time to time, utilize any or all of the applicable governance exemptions available under Nasdaq rules to controlled companies. Accordingly, holders of New Paramount common stock will not have the same protections afforded to stockholders of companies that are subject to all of Nasdaq’s rules and corporate governance standards, and the ability of New Paramount’s independent directors to influence its business policies and affairs may be reduced. See the section entitled “Risk Factors—Risks Relating to New Paramount After Completion of the Transactions—Risks Relating to New Paramount’s Organization and Structure—New Paramount will be exempt from certain corporate governance requirements since it will be a ‘controlled company’ within the meaning of Nasdaq rules, and as a result its stockholders will not have the protections afforded by these corporate governance requirements” beginning on page 82 of this information statement/prospectus.

As of the date of this information statement/prospectus, the NAI Equity Investors and their affiliates do not hold any of the voting or other equity interests in Paramount (nor will such persons own any voting or other equity interests of Paramount prior to giving effect to the transactions described above). Immediately after giving effect to the transactions described above, Pinnacle and RedBird (each as defined herein) and their respective affiliates will, as a result of the Skydance Merger and the PIPE Transaction, own approximately 45% and 10%, respectively, of the outstanding shares of New Paramount Class B common stock (assuming all of the holders of Paramount Class A common stock (other than the Specified NAI Stockholders) elect to receive the Class A Cash Consideration and holders of Paramount Class B common stock elect to receive the Class B Cash Consideration up to the Maximum Class B Cash Share Number). Additionally, immediately following the consummation of such transactions, NAI will beneficially own (i) 100% of the outstanding shares of New Paramount Class A common stock (representing 100% of the voting interest in New Paramount) and (ii) approximately 3% of the outstanding shares of New Paramount Class B common stock. NAI will in turn be owned approximately 77.5% and 22.5% by Pinnacle and RedBird, respectively.

Upon completion of the Skydance Merger on the Closing Date, (a) each Skydance Membership Unit that is issued and outstanding immediately prior to the Skydance Merger Effective Time (other than any Skydance Membership Unit that is held, directly or indirectly, by New Paramount or Skydance) will be converted automatically into the right to receive the applicable portion of the Skydance Merger Consideration as determined in accordance with the Transaction Agreement and the Skydance LLC Agreement, (b) each Skydance Membership Unit that is issued and outstanding immediately prior to the Skydance Merger Effective Time that is held, directly or indirectly, by New Paramount or Skydance will remain as outstanding limited liability company interests in the Surviving Skydance Entity and (c) all of the limited liability company interests of Skydance Merger Sub outstanding immediately prior to the Skydance Merger Effective Time will be converted automatically into an equivalent number of limited liability company interests of the Surviving Skydance Entity with the same rights, powers and privileges as the limited liability company interests so converted.

Treatment of Equity Awards

Paramount Equity Awards

In connection with the Mergers, as of the Pre-Closing Paramount Merger Effective Time:

 

  (a)

each Paramount Option that is outstanding and unexercised immediately prior to the Pre-Closing Paramount Merger Effective Time will be assumed by New Paramount and converted into a stock option to purchase an equivalent number of shares of New Paramount Class B common stock, with an exercise price per share of New Paramount Class B common stock equal to the exercise price per share of such

 

101


Table of Contents
  Paramount Option immediately prior to the Pre-Closing Paramount Merger Effective Time, with such converted option having the same terms (including vesting requirements and any applicable terms relating to accelerated vesting upon qualifying terminations of employment) as those of the corresponding Paramount Option immediately prior to the Pre-Closing Paramount Merger Effective Time;

 

  (b)

each Paramount RSU Award that is outstanding immediately prior to the Pre-Closing Paramount Merger Effective Time will be assumed by New Paramount and converted into an award of restricted stock units covering an equivalent number of shares of New Paramount Class B common stock, with such converted award of restricted stock units having the same terms (including vesting requirements and any applicable terms relating to accelerated vesting upon qualifying terminations of employment) as those of the corresponding Paramount RSU Award immediately prior to the Pre-Closing Paramount Merger Effective Time;

 

  (c)

each Paramount PSU Award that is outstanding immediately prior to the Pre-Closing Paramount Merger Effective Time will be assumed by New Paramount and converted into an award of restricted stock units covering an equivalent number of shares of New Paramount Class B common stock, with performance-based vesting conditions for performance periods not completed prior to the Pre-Closing Paramount Merger Effective Time deemed satisfied at target level, and with such converted award of restricted stock units having the same terms (including vesting requirements and any applicable terms relating to accelerated vesting upon qualifying terminations of employment) as those of the corresponding Paramount PSU Award immediately prior to the Pre-Closing Paramount Merger Effective Time, except that such converted award of restricted stock units will no longer be subject to performance-based vesting conditions (but will remain subject to time-based vesting conditions); and

 

  (d)

each Paramount Notional Unit that is outstanding immediately prior to the Pre-Closing Paramount Merger Effective Time will be converted into a notional unit relating to an equivalent number of shares of New Paramount Class B common stock, with such converted notional unit having the same terms (including timing and form of payment) as those of the corresponding Paramount Notional Unit immediately prior to the Pre-Closing Paramount Merger Effective Time.

Skydance Equity and Phantom Equity Awards

At the Skydance Merger Effective Time, each Skydance Profits Interest Unit that is outstanding immediately prior to the Skydance Merger Effective Time will be converted automatically into the right to receive the applicable portion of the Skydance Merger Consideration as determined in accordance with the Transaction Agreement and the Skydance LLC Agreement. In addition, at the Skydance Merger Effective Time, each award of Skydance Phantom Units and each award of Skydance Sports Phantom Units (if any), in each case, that is outstanding immediately prior to the Skydance Merger Effective Time will be cancelled and terminated and converted into the right to receive the applicable portion of the Skydance Merger Consideration as determined in accordance with the Transaction Agreement, less applicable withholding taxes.

Background of the Transactions

The following chronology summarizes the key meetings and events that led to the signing of the Transaction Agreement. The following chronology does not purport to catalogue every conversation or correspondence by and among members of the Special Committee, representatives of the Paramount Board, Paramount, NAI, Skydance or RedBird, or their respective advisors, or any other person. Throughout the process, members of the Special Committee, and representatives of advisors to the Special Committee, were aware of and considered news reports and certain other publicly available information concerning Paramount, NAI and the process that led up to the signing of the Transaction Agreement. The inclusion of such news reports below should not be understood to confirm or vouch for the accuracy of such reports.

In December 2019, CBS Corporation (“CBS”) and Viacom Inc. (“Viacom”) merged to form ViacomCBS Inc. On December 5, 2019, the first day of trading for common stock of ViacomCBS Inc., which later changed its

 

102


Table of Contents

name to Paramount Global (“Paramount”), the closing price of the voting Class A common stock was $44.50 and the closing price of the non-voting Class B common stock was $40.86.

National Amusements, Inc. (“NAI”), a closely held corporation that owns and operates movie screens in the United States, the United Kingdom and South America, was the controlling stockholder of each of CBS and Viacom prior to their merger, and remained the controlling stockholder of Paramount following such merger. Throughout the course of the exploration of strategic alternatives by the Special Committee (as defined below), NAI owned, and as of the date of this information statement/prospectus NAI owns, directly or indirectly, approximately 77.4% of Paramount’s voting Class A common stock and approximately 5.2% of Paramount’s non-voting Class B common stock, representing approximately 10% of Paramount’s outstanding shares of Class A common stock and Class B common stock on a combined basis as of the date of this information statement/prospectus. Shari Redstone, the non-executive chair of the board of directors of Paramount (the “Paramount Board”), is the Chairperson, Chief Executive Officer (“CEO”) and President of NAI and a beneficiary of the trusts that own all of NAI’s equity interests.

Since the merger of CBS and Viacom, the Paramount Board and Paramount management have regularly reviewed the performance, strategy, competitive position, opportunities and prospects of Paramount in light of the then-current business and economic environments, as well as developments in the industries in which Paramount operates and the opportunities and challenges facing participants in those industries. These reviews have included consideration of, and discussions with other companies from time to time regarding, potential strategic alternatives, including business combinations and other strategic transactions.

On March 29, 2023, S&P Global Ratings (“S&P”) lowered Paramount’s issuer credit rating from “BBB” to “BBB-” (the lowest investment-grade level), citing higher peak losses in Paramount’s direct-to-consumer segment and worsening trends for linear television.

On May 4, 2023, Paramount (i) reported earnings and revenue for the first fiscal quarter of 2023 that missed analyst estimates and (ii) announced that it would be reducing the quarterly dividend payable to holders of Paramount common stock from 24 cents per share to 5 cents per share (the first time since 2009 that Paramount, or its predecessors CBS and Viacom, had reduced its quarterly dividend). The closing price of Paramount Class A common stock on that day was $19.04, a decline of 27% compared to the day prior, and the closing price of Paramount Class B common stock on that day was $16.40, a decline of 28% compared to the day prior.

Approximately two weeks later, on May 15, 2023, S&P lowered NAI’s issuer credit rating from “B” to “CCC+”, citing weak free operating cash flow due to Paramount’s reduction of its quarterly dividend, which reduced NAI’s run-rate annual dividend from over $60 million to an estimated $13 million in 2024. S&P stated that the negative outlook reflected the risk that NAI’s cash generation would not be sufficient to cover its debt obligations, leaving it reliant on, among other things, potential liquidation of Paramount stock to fund its fixed charges.

Later that month, NAI entered into a senior preferred purchase agreement (the “BDT Purchase Agreement”), dated as of May 25, 2023, by and between NAI and BDT Columbia Holdings, LLC (“BDT Columbia”), an affiliate of BDT & MSD Partners (“BDT”), pursuant to which NAI sold to BDT Columbia shares of Series A Senior Preferred Stock of NAI, together with one warrant to purchase from NAI up to 3.5 million shares of Paramount Class B common stock, for aggregate consideration of $125 million. The BDT Purchase Agreement provided NAI the option to sell to BDT Columbia additional shares of Series A Senior Preferred Stock of NAI, together with warrants to purchase up to an additional 2.8 million shares of Paramount Class B common stock. In a press release announcing the investment, NAI stated that the investment would enable NAI to reduce interest expense and pay down its revolving loan and recent term loan borrowings (under which facilities certain of NAI’s shares of Paramount common stock had been pledged as collateral).

 

103


Table of Contents

In July 2023, news outlets reported that NAI was in discussions with its creditors to renegotiate some of its outstanding debt, after NAI disclosed in its annual report that lower cash flows had created uncertainty about NAI’s ability to continue as a going concern, creating a risk of default under its existing debt.

On September 7, 2023, pursuant to and as contemplated by the BDT Purchase Agreement, NAI sold to BDT Columbia additional shares of Series A Senior Preferred Stock of NAI and one additional warrant to purchase from NAI up to 700,000 shares of Paramount Class B common stock, for aggregate additional consideration of $25 million.

On October 12, 2023, the Paramount Board met via videoconference, with representatives of Paramount management in attendance, to review, in light of rapidly evolving industry conditions, Paramount management’s latest internal financial forecasts for Paramount and various strategic alternatives that may be available to Paramount, including transactions involving all of Paramount as well as asset sales and other strategic opportunities. As part of this review, Paramount management identified a range of potential counterparties to such transactions, including strategic and financial counterparties. On the date of the meeting, the closing price of Paramount Class A common stock was $14.73 and the closing price of Paramount Class B common stock was $11.73. Following the discussion, Ms. Redstone reminded the Paramount Board that NAI was looking at certain strategic opportunities and that she expected to be able to provide the Paramount Board with feedback on that process in approximately one month.

Later that month, news outlets reported that NAI was open to a merger or sale of Paramount and speculated that market conditions and other factors, including Paramount’s diminished market valuation relative to its debt, would make a transaction involving all of Paramount challenging. The news outlets also speculated that, in light of such factors, NAI might explore a sale of NAI in lieu of a transaction directly involving Paramount.

On December 7, 2023, news outlets reported that Skydance Media, LLC (“Skydance”) and its affiliates were exploring a potential acquisition of a controlling interest in NAI.

The following day, representatives of Ropes & Gray LLP (“R&G”), legal counsel to NAI, notified representatives of Simpson Thacher & Bartlett LLP (“Simpson”), legal counsel to Paramount, that NAI was engaged in confidential discussions with multiple parties (whom R&G did not identify) regarding a potential change of control of NAI that would involve the indirect sale of NAI’s ownership interest in Paramount to a third party.

The following week, news outlets reported that Paramount was “for sale.”

In mid-December 2023, Paramount management discussed the retention of a financial advisor to provide advice and assistance in exploring potential strategic alternatives for Paramount. Paramount management determined to engage Rothschild & Co US Inc. (“Rothschild & Co”) and LionTree Advisors LLC (“LionTree”). In making this decision, Paramount considered each of Rothschild & Co’s and LionTree’s reputation, qualification and experience in the industries in which Paramount operates, as well as their prior engagements with and knowledge of Paramount’s business.

On December 19, 2023, Robert Bakish, the then-CEO of Paramount, and the CEO of Party A, an industry peer, met in person to discuss, among other things, the possibility of a business combination between Paramount and Party A.

On December 20, 2023, news outlets reported that Paramount and Warner Bros. Discovery (“WBD”) had been engaging in discussions regarding a potential transaction between Paramount and WBD.

On December 27, 2023, pursuant to and as contemplated by the BDT Purchase Agreement, NAI sold to BDT Columbia additional shares of Series A Senior Preferred Stock of NAI and one additional warrant to purchase from NAI up to 700,000 shares of Paramount Class B common stock, for aggregate additional consideration of $25 million.

 

104


Table of Contents

In late December 2023, Skydance and certain of its affiliates submitted a proposal to NAI regarding acquiring a controlling interest in NAI, subject to a concurrent strategic combination of Skydance and Paramount. On December 28, 2023, representatives of R&G notified representatives of Simpson that NAI had received a proposal from Skydance and certain of its affiliates to acquire a controlling interest in NAI. The correspondence from R&G stated that (i) the proposal from Skydance and its affiliates was conditioned on a transaction involving a strategic combination of Skydance and Paramount and included an offer to buy equity in Paramount at a price per share to be negotiated by Skydance and Paramount, (ii) NAI had informed Skydance that any transaction involving Paramount would need to be negotiated solely with Paramount directly and (iii) Paramount had the full support of NAI and Ms. Redstone in determining whether to accept or reject a transaction with Skydance. The correspondence from R&G also (A) included a request that the Paramount Board refer consideration of such proposed transactions involving Paramount to a committee of independent and disinterested directors while NAI further explored the proposed transaction involving NAI and (B) included a list of due diligence requests with respect to Paramount that NAI had received from Skydance.

Thereafter, certain independent members of the Paramount Board contacted a representative of Cravath, Swaine & Moore LLP (“Cravath”), which had acted as legal counsel to a special committee of the board of directors of Viacom in the merger of CBS and Viacom, on behalf of the independent directors of the Paramount Board to discuss the possibility of Cravath acting as legal counsel to a to-be-formed committee of the Paramount Board in the event of a transaction proposal that would be referred to such committee to be evaluated by independent and disinterested directors.

On January 2, 2024, the Paramount Board met via videoconference (with Ms. Redstone and Robert Klieger recusing themselves from the meeting), with representatives of Simpson and Paramount management in attendance, and formed a committee of the Paramount Board comprised of all of the Paramount Board’s independent directors who were not affiliated with or designees of NAI (the “Special Committee”) to evaluate a potential transaction involving a third party and to explore strategic alternatives for Paramount, with the Special Committee having rights and responsibilities to be determined by the Paramount Board (which the Paramount Board subsequently determined on January 18, 2024, as described below). The initial members of the Special Committee were Barbara M. Byrne, Linda M. Griego, Judith A. McHale, Dawn Ostroff, Charles E. Phillips, Jr., Susan Schuman, Nicole Seligman and Frederick O. Terrell. None of Ms. Redstone, Mr. Klieger and Mr. Bakish served on the Special Committee. The Special Committee held its first meeting immediately following its formation, with representatives of Cravath and Paramount management in attendance. During the meeting, Mr. Bakish shared his preliminary views regarding a potential transaction with Skydance, and then the Special Committee formally determined to engage Cravath as its legal counsel and discussed with counsel certain preliminary process matters as well as legal considerations and the duties of the members of the Special Committee in the context of a transaction involving NAI.

From time to time between the formation of the Special Committee and the signing of the Transaction Agreement, members of the Special Committee and Ms. Redstone had multiple conversations, during which Ms. Redstone provided her perspective on the strategic review process and various potential counterparties. In addition, as noted above, from time to time between the formation of the Special Committee and the signing of the Transaction Agreement, the Special Committee considered various public news reports concerning Paramount, NAI, and the strategic review process.

On January 3, 2024, representatives of Cravath held an introductory call with representatives of R&G to discuss matters relating to a potential transaction among Paramount, NAI and Skydance. During the call, among other matters, the representatives of R&G (i) indicated that Skydance had proposed two separate transactions, one involving NAI and one involving Paramount, where each transaction would be cross-conditioned on the other, (ii) stated that NAI would defer to the Special Committee to determine whether Paramount should pursue discussions with Skydance and that NAI would support Paramount’s independent decision-making with respect to such discussions and (iii) when asked, indicated that NAI had not, at that juncture, proposed to condition any transaction involving Paramount on the approval of a majority of the Paramount stockholders who were not

 

105


Table of Contents

affiliated with NAI (a “majority-of-the-minority vote”), but noted that the discussions regarding any transaction between NAI and Skydance were still preliminary and there were many issues that had not yet been discussed.

On January 4, 2024, the Special Committee met via videoconference, with representatives of Cravath in attendance, to discuss Cravath’s conversation with R&G and proposed next steps with respect to the Special Committee’s process for exploring strategic alternatives. The Special Committee also discussed the retention of a financial advisor, with directors suggesting names of potential financial advisors including based on past experience with such advisors and independence considerations. The Special Committee then determined to contact Centerview Partners LLC (“Centerview”) regarding a potential engagement. In making this decision, the Special Committee considered Centerview’s reputation, qualification and experience in investment banking and mergers and acquisitions generally and in the industries in which Paramount operates, as well as special committee assignments and dual-class situations such as Centerview’s engagement as a financial advisor for a special committee of the board of directors of CBS in the merger of CBS and Viacom.

On January 6, 2024, at the Special Committee’s direction, representatives of Cravath held an introductory call with representatives of Latham & Watkins LLP (“Latham”), legal counsel to Skydance, to discuss matters relating to potential transactions involving Paramount, NAI and Skydance. During the call, among other matters, the representatives of Latham (i) indicated that Skydance was contemplating three separate but related and cross-conditioned transactions – an acquisition of a controlling interest in NAI, a merger of Skydance and Paramount, and an additional cash investment in Paramount, (ii) conveyed a request from Skydance for a limited waiver under Section 203 of the Delaware General Corporation Law (“DGCL 203”) to exempt certain discussions between Skydance and NAI from the restrictions applicable to an “interested stockholder” under DGCL 203 (a “Limited DGCL 203 Waiver”) and (iii) indicated that Skydance was not interested in pursuing only an acquisition of NAI without a concurrent transaction directly involving Paramount (such an acquisition of NAI without a concurrent transaction directly involving Paramount, an “NAI-only transaction”) and that Skydance was therefore prepared to subject itself to a “standstill” that would preclude Skydance from pursuing such an NAI-only transaction without the Special Committee’s prior approval.

On January 7, 2024, the Special Committee met via videoconference, with representatives of Cravath in attendance, to discuss the potential transactions and other matters described by Latham to Cravath the day prior. Representatives of Cravath also discussed legal considerations and the duties of the members of the Special Committee in the context of a transaction involving NAI.

On January 8, 2024, Skydance submitted to the Paramount Board a written non-binding indication of interest (the “January 8 Skydance Proposal”) on behalf of itself and certain of its affiliates to combine Skydance with Paramount and for certain affiliates of Skydance (whom the January 8 Skydance Proposal did not identify) to make an additional cash investment in Paramount and acquire a controlling interest in NAI. The January 8 Skydance Proposal contemplated the merger of Skydance into Paramount in an all-stock merger, pursuant to which the equityholders of Skydance would receive newly issued shares of non-voting Class B common stock of the surviving parent entity of such merger (referred to as “New Paramount”) at a to-be-agreed price per share (referred to as the “Transaction Class B Price”) that implied a valuation of Skydance of $5.75–$6.25 billion. The January 8 Skydance Proposal also contemplated an additional $1.0–$3.0 billion cash investment in New Paramount by certain affiliates of Skydance in exchange for shares of Class B common stock of New Paramount at the Transaction Class B Price. The January 8 Skydance Proposal also stated that Skydance anticipated the combination of Skydance and Paramount would generate $1.0–$1.5 billion of run-rate synergies. The January 8 Skydance Proposal further stated that the proposed transactions with Paramount were conditioned on the concurrent consummation of an acquisition of a 90% interest in NAI by affiliates of Skydance, but did not disclose a proposed purchase price for that acquisition. On January 8, 2024, the closing price of Paramount Class A common stock was $19.76 and the closing price of Paramount Class B common stock was $14.69.

On January 9, 2024, the Special Committee met via teleconference, with representatives of Cravath and Paramount management in attendance for all or part of the meeting, to review and discuss the January 8 Skydance Proposal. Mr. Bakish also provided his perspective on other potential strategic alternatives that might

 

106


Table of Contents

be available to Paramount, including a preliminary view of additional strategic and financial counterparties that Paramount management thought might be interested in exploring a transaction with Paramount, including Party A, Party B (an industry peer) and Party C (a leading private equity firm with experience in the media industry), which view was informed by prior outreach and discussions with various parties, including historical discussions with certain strategic counterparties that had failed to progress.

On January 10, 2024, news outlets reported that (i) NAI had launched a formal auction to pursue a potential sale of NAI and (ii) Skydance, partnering with other investors in Skydance, including RedBird Capital Partners (“RedBird”), was exploring an all-cash acquisition of NAI, with a subsequent merger of Skydance and Paramount. On January 10, 2024, the closing price of Paramount Class A common stock was $18.99 and the closing price of Paramount Class B common stock was $14.12.

Later that day, the Special Committee met via videoconference, with representatives of Cravath and Centerview in attendance. Representatives of Cravath discussed legal considerations and the duties of the members of the Special Committee in the context of a transaction involving NAI. Representatives of Centerview also provided an overview of (i) the industries in which Paramount operates, including recent trends and Paramount’s strategic position in such industries, (ii) potential strategic alternatives that might be available to Paramount, including a transaction involving all of Paramount as well as asset sales and other strategic opportunities, and (iii) the January 8 Skydance Proposal. Other topics discussed at the meeting included (A) the lack of detail in the January 8 Skydance Proposal and the Special Committee’s potential responses to such proposal, (B) the current regulatory environment for mergers in the media sector and how it could impact the interest level of certain strategic counterparties or the feasibility of a transaction with any such strategic counterparty and (C) the impact that Paramount’s broadcast licenses could have on the likelihood and timing of obtaining required regulatory approvals for various strategic or financial counterparties.

On January 11, 2024, the Special Committee met via videoconference, with representatives of Cravath, Centerview and Paramount management in attendance for all or part of the meeting. Mr. Bakish and Naveen Chopra, the Chief Financial Officer of Paramount, discussed Paramount management’s perspectives on potential strategic alternatives that might be available to Paramount, including preliminary views regarding counterparties that Paramount management previously identified as parties that might be interested in exploring a potential transaction with Paramount. The Special Committee also considered the optimal process for engagement with potential counterparties to assess their interest in a transaction with Paramount, and authorized Mr. Bakish to engage directly with the CEOs of each of Party A and Party B (the two strategic counterparties which Paramount management had identified as most likely to be interested in a business combination or other transaction involving Paramount), to determine their interest in exploring a potential strategic transaction.

Later that day, at the direction of the Special Committee, representatives of Centerview and Cravath held a call with Latham and Skydance to discuss the January 8 Skydance Proposal and to request, on behalf of the Special Committee, additional information regarding Skydance and the January 8 Skydance Proposal in order to enable the Special Committee to evaluate the January 8 Skydance Proposal.

Also on January 11, 2024, Mr. Bakish held separate calls with each of (i) the CEO of Party A, during which the parties further discussed a potential business combination between Paramount and Party A and a possible follow-up meeting with the broader management teams of each company and (ii) the CEO of Party B, during which the parties discussed at a high level a range of possible transactions between Paramount and Party B, including an acquisition of Paramount by Party B and a potential joint venture involving a combination of the companies’ streaming platforms (the “Party B Streaming JV”).

Beginning on January 11, 2024, and over the course of the ensuing months, as further described below, at the direction of the Special Committee, representatives of Cravath, Centerview and Paramount management engaged in discussions with potential counterparties to a strategic transaction with Paramount, including companies operating in the same or similar industries as Paramount as well as financial counterparties, to gauge their interest in a potential strategic transaction with Paramount.

 

107


Table of Contents

On January 12, 2024, the Special Committee met via videoconference, with representatives of Cravath, Centerview and Paramount management in attendance. Mr. Bakish summarized the conversations held with the CEOs of each of Party A and Party B the day prior, and representatives of Cravath and Centerview summarized the conversation held with representatives of Skydance and Latham the day prior. Mr. Bakish also shared his views on certain financial counterparties that Paramount management thought might be interested in a potential transaction with Paramount, including Party C based on Party C’s experience in the media industry and engagement with Paramount management during prior transaction processes.

Also on January 12, 2024, Skydance sent a letter (the “January 12 Skydance Letter”) to the Special Committee, which supplemented the terms of the January 8 Skydance Proposal by adding a preliminary range for the proposed Transaction Class B Price of $12.00 to $16.00. The low and high ends of the proposed Transaction Class B Price range represented an approximately 10% discount and a 20% premium, respectively, to the closing price of the Paramount Class B common stock (of $13.35) on January 11, 2024, the most recent trading day prior to receipt of the January 12 Skydance Letter.

On January 15 and January 16, 2024, the Special Committee met via videoconference, with representatives of Cravath and Centerview in attendance. The participants discussed (i) the January 8 Skydance Proposal and the January 12 Skydance Letter, and a proposed response letter requesting certain additional information about Skydance and its proposal (which the representatives of Centerview and Cravath subsequently delivered to representatives of Skydance and Latham on January 15, 2024), (ii) proposed further engagement with respect to Skydance and Party A, including the possibility of entering into a non-disclosure agreement with each such party and holding a preliminary meeting between the management teams of Paramount and Party A for each company to better understand the financial profile of the other company, and (iii) potential further engagement with NAI and its advisors, including to obtain additional information regarding NAI’s financial condition, perspective on timing and priorities for a potential transaction.

On January 16, 2024, representatives of Cravath and Centerview held separate calls with R&G and BDT (NAI’s financial advisor), respectively, to discuss the status of NAI’s sale process and potential strategic alternatives that might be available to Paramount. During the calls, NAI’s advisors indicated that NAI would support any transaction recommended by the Special Committee if NAI believed the transaction would be in the best interests of Paramount and its stockholders, including NAI. NAI’s advisors also noted potential drawbacks of a transaction with certain counterparties from NAI’s perspective, including that certain counterparties (in particular, Party A) would pose heightened regulatory risk that would make them less attractive counterparties from NAI’s perspective, particularly because regulatory review could have delayed the consummation of a transaction with the resulting impact of exposing Paramount’s and NAI’s businesses to potentially further deteriorating industry conditions, and those transactions likely would not provide any cash consideration for Paramount stockholders.

On January 17, 2024, the Special Committee met via videoconference, with representatives of Cravath, Centerview, Paramount management, LionTree and Rothschild & Co in attendance for all or part of the meeting, during which the representatives of LionTree and Rothschild & Co reviewed with the Special Committee their perspectives regarding a theoretical transaction that would (i) involve the repurchase by Paramount of the outstanding shares of Paramount Class A common stock held by NAI and other stockholders and (ii) result in Paramount’s existing dual-class stock structure being collapsed into a single class of common stock and all stockholders having voting rights (any such transaction, a “Share Reclassification Transaction”).

Also at the Special Committee’s meeting on January 17, 2024, representatives of Cravath and Centerview summarized the conversations held with representatives of R&G and BDT the day prior and the Special Committee authorized the negotiation of a non-disclosure agreement with Party A and directed the representatives of Cravath to send a draft non-disclosure agreement to representatives of Party A, which the representatives of Cravath did later that day. Over the course of the following days, representatives of Cravath and Party A’s legal counsel negotiated the non-disclosure agreement, which Paramount and Party A executed on January 21, 2024. The executed non-disclosure agreement between Paramount and Party A contained a standstill

 

108


Table of Contents

provision binding Party A, with a customary exclusion which permitted Party A to make proposals to Paramount privately and confidentially and a “fallaway” provision that allowed such party to make a proposal to acquire Paramount, NAI or the controlling interest in Paramount held by NAI in the event Paramount or, with the approval of the Special Committee, NAI entered into a definitive sale agreement (a “Fallaway Provision”). Thereafter and continuing into March 2024, representatives of the Special Committee, Paramount and Party A engaged in discussions and mutual due diligence, with each of Paramount and Party A providing certain confidential information regarding its business and financial condition to the other party and its representatives.

On January 18, 2024, the Paramount Board met via videoconference (with Ms. Redstone and Mr. Klieger recusing themselves from the meeting) and adopted further resolutions to formalize its decision of January 2, 2024 to create the Special Committee, which resolutions (i) delegated to the Special Committee the full and exclusive power and authority of the Paramount Board to the fullest extent permitted by law to, among other things, (A) review, evaluate and negotiate strategic alternatives for Paramount and to make such recommendations to the Paramount Board and to Paramount stockholders as the Special Committee deemed appropriate with respect thereto, including approving or disapproving any such strategic alternative, and (B) consider whether and on what basis Paramount would cooperate with NAI’s exploration of strategic alternatives, including requests to facilitate due diligence with respect to Paramount, and (ii) provided that the Paramount Board would not recommend or otherwise approve any such strategic alternative without a prior favorable recommendation thereof by the Special Committee. Following the conclusion of the meeting of the Paramount Board, the Special Committee met via videoconference, with representatives of Cravath in attendance, to discuss the terms of Centerview’s engagement letter memorializing the engagement that had begun on January 7, 2024, including the fees payable to Centerview.

On January 19, 2024, representatives of Centerview, Cravath, Latham, Paramount and Skydance met via videoconference, during which the representatives of Skydance reviewed a presentation on Skydance’s business and financial condition and discussed (i) the terms of Skydance’s transaction proposal, including the bases for the proposed implied valuation of Skydance, the proposed range for the Transaction Class B Price and the proposed synergy opportunities, and (ii) Skydance’s perspective on strategic plans for a possible combined company.

Also on January 19, 2024, news outlets reported that Apollo Global Management was exploring a possible acquisition of NAI.

On January 20, 2024, the Special Committee met via videoconference, with representatives of Cravath, Centerview and Paramount management in attendance for all or part of the meeting, to discuss the meeting held between representatives of Centerview, Cravath, Latham, Paramount and Skydance the day prior. Other topics discussed at the meeting included upcoming meetings with Party A and Party B and next steps with respect to those parties and other potential counterparties, including Skydance.

Also at the Special Committee’s meeting on January 20, 2024, the Special Committee authorized the negotiation of a non-disclosure agreement with Skydance, discussed Skydance’s request for a Limited DGCL 203 Waiver and directed the representatives of Cravath to send a draft non-disclosure agreement to representatives of Latham, which the representatives of Cravath did later that day. Over the course of the following days, representatives of Cravath and Latham negotiated the non-disclosure agreement, which Paramount and Skydance executed on January 26, 2024. The executed non-disclosure agreement between Paramount and Skydance contained a standstill provision binding Skydance, with a customary exclusion which permitted Skydance to make proposals to Paramount privately and confidentially and a Fallaway Provision. Thereafter and continuing through the date of the Transaction Agreement, representatives of the Special Committee, Paramount and Skydance engaged in discussions and mutual due diligence, with each of Paramount and Skydance providing certain confidential information regarding its business and financial condition to the other party and its representatives, as described in more detail below.

 

109


Table of Contents

On January 22, 2024, representatives of Paramount management and representatives of Party A management met in person to review and discuss the financial profile of both companies, including through the exchange of forecasts and projections.

On January 23, 2024, the Special Committee met via videoconference, with representatives of Cravath, Centerview and Paramount management in attendance, to discuss the meeting held between representatives of Paramount and Party A the day prior. Messrs. Bakish and Chopra shared their perspectives on a potential business combination with Party A, observing that a transaction with Party A had significant synergy potential but that both Paramount and Party A were highly levered and exposed to challenging industry trends. The participants also discussed next steps with respect to exploring a potential business combination with Party A, including the regulatory environment that such a transaction would likely encounter.

On January 24, 2024, following a meeting of the Paramount Board, the Special Committee met in person, with representatives of Cravath, Centerview and Paramount management in attendance for all or part of the meeting, to discuss a number of topics, including legal considerations and the duties of the members of the Special Committee in the context of a transaction involving NAI; certain legal and governance matters with respect to a potential transaction, including Skydance’s request for a Limited DGCL 203 Waiver; Paramount management’s internal financial forecasts, which had been reviewed with the Paramount Board earlier in the day; a presentation by Centerview regarding various strategic alternatives that might be available to Paramount; and proposed next steps for engagement with Skydance, Party A and Party B, including upcoming meetings scheduled with such parties, as well as outreach to other potential counterparties.

On January 26, 2024, representatives of Paramount management met in person with representatives of Party B management to further discuss Party B’s interest in a potential acquisition of Paramount by Party B or an alternative strategic transaction between the parties including the potential for a Party B Streaming JV. During the meeting, the CEO of Party B stated that Party B was not interested in a business combination transaction involving all of Paramount or a streaming joint venture but instead was interested in exploring a potential license for Paramount+ content for a licensing fee.

Also on January 26, 2024, Centerview delivered to the Special Committee a disclosure letter (the “Centerview Relationship Disclosure”) describing certain relationships of Centerview, which Centerview supplemented from time to time over the ensuing months through the date on which Paramount entered into the Transaction Agreement. For more information about the Centerview Relationship Disclosure, see the section entitled “—Opinion of the Special Committee’s Financial Advisor” beginning on page 164 of this information statement/prospectus.

Additionally, on January 26, 2024, the Special Committee approved by written consent a Limited DGCL 203 Waiver in respect of certain discussions between Skydance and NAI regarding a potential transaction. In determining to approve the waiver, the Special Committee considered, among other things, the fact that the non-disclosure agreement to be entered into between Paramount and Skydance contained an 18-month standstill agreement that would generally prevent Skydance from engaging in transactions with respect to Paramount or NAI without the Special Committee’s approval.

On January 29, 2024, the Special Committee met via videoconference, with representatives of Cravath, Centerview and Paramount management in attendance, to discuss the meeting held between representatives of Paramount and Party B earlier in the week. The participants also discussed next steps with other potential counterparties, including Party A and Skydance. It was observed that, despite the widespread coverage in the media regarding NAI exploring a disposition of its interest in Paramount and Paramount exploring strategic alternatives, there had been limited inbound interest from potential counterparties regarding a strategic transaction with Paramount.

On January 30, 2024, Party D, a strategic counterparty, submitted to the Paramount Board a written non-binding indication of interest (the “January 30 Party D Proposal”) to acquire each outstanding share of

 

110


Table of Contents

Paramount Class A common stock for $28.58 in cash and each outstanding share of Paramount Class B common stock for $21.53 in cash, which represented an approximately 47% premium to the closing price of the Paramount Class A common stock (of $19.44) and an approximately 57% premium to the closing price of the Paramount Class B common stock (of $13.75) on January 29, 2024, the most recent trading day prior to receipt of the January 30 Party D Proposal. The January 30 Party D Proposal noted that the closing price of the Paramount Class B common stock had decreased by approximately 37% (from $21.79) since April 3, 2023, when Party D had previously submitted a written proposal to acquire all of the outstanding shares of Paramount common stock as a precursor to expressing its interest in, and pursuing, an acquisition of only a limited subset of Paramount’s assets. The January 30 Party D Proposal stated that Party D would finance the proposed transaction with a combination of senior secured debt, senior unsecured notes and equity (but did not specify the allocation among such sources or the providers of such financing).

On February 1, 2024, the Special Committee met via videoconference, with representatives of Cravath, Centerview and Paramount management in attendance. The participants discussed the January 30 Party D Proposal, including the lack of information regarding Party D’s ability to finance the proposed transaction, with directors sharing their observations based on past experiences with Party D, including in connection with Party D’s prior attempts to acquire a limited subset of Paramount’s assets. The Special Committee determined that the viability and merits of the January 30 Party D Proposal should be explored further and directed the representatives of Cravath to send a draft non-disclosure agreement to Party D, which the representatives of Cravath did on February 4, 2024. This non-disclosure agreement was not executed, nor did Party D provide any feedback or engage further with respect to the draft non-disclosure agreement or the January 30 Party D Proposal.

Also at the Special Committee’s meeting on February 1, 2024, the participants discussed the status of the mutual due diligence processes with each of Party A and Skydance (which mutual due diligence had not yet commenced with respect to Skydance), and the Special Committee adopted resolutions which approved a Limited DGCL 203 Waiver in respect of certain discussions between Party A and NAI. In determining to approve the waiver, the Special Committee considered, among other things, the fact that the non-disclosure agreement with Party A contained an 18-month standstill agreement that would generally prevent Party A from engaging in transactions with respect to Paramount or NAI without the Special Committee’s approval.

On February 2, 2024, representatives of Centerview, Skydance and certain investors in Skydance, including RedBird, held a call to discuss the due diligence process for a potential transaction between Paramount and Skydance. During the call, among other things, the representatives of Centerview stated that any exchange of information between Paramount and Skydance would need to be on a reciprocal basis. Also during the call, representatives of Skydance requested that Paramount enter into an exclusivity agreement with Skydance. Over the course of the following week, representatives of Centerview, Skydance and certain investors in Skydance, including RedBird, had several discussions regarding mutually acceptable parameters for the due diligence process.

On February 5 and February 7, 2024, the Special Committee met via videoconference, with representatives of Cravath, Centerview and Paramount management in attendance, to discuss the status of discussions with each of Party A and Skydance, including Skydance’s request for exclusivity. At the meetings, the Special Committee determined to advance discussions with Skydance in order to explore the merits of the potential transaction. Thereafter, a representative of Centerview held a call with a representative of BDT, who stated that (i) NAI was engaged in active discussions with Skydance and its affiliates as well as multiple other parties (whom BDT did not identify) regarding a sale of NAI and (ii) BDT would inform Centerview if any party expressed interest in a transaction with Paramount.

Also on February 7, 2024, representatives of Paramount management met via videoconference with representatives of Party A management to review and discuss certain financial information provided by Paramount to Party A in advance of the meeting, which the representatives of Party A had indicated Party A required in order for it to submit an initial transaction proposal.

 

111


Table of Contents

On February 9, 2024, the Special Committee met via videoconference, with representatives of Cravath and Centerview in attendance, to review and discuss Paramount’s latest internal financial forecasts, reflecting Paramount management’s financial forecasts for Paramount on a standalone basis for fiscal years 2024 through 2028 (the “Paramount February Financial Forecasts”). The Special Committee then directed the representatives of Centerview to share the Paramount February Financial Forecasts with representatives of Skydance, which the representatives of Centerview did following the meeting. For more information about the Paramount February Financial Forecasts, see the section entitled “—Certain Unaudited Prospective Financial Information—Paramount Unaudited Prospective Financial Information” beginning on page 159 of this information statement/prospectus. At the meeting, representatives of Centerview also reviewed considerations relating to a potential Share Reclassification Transaction.

On February 12, 2024, representatives of Centerview, Skydance and certain Skydance investors held a call, during which the representatives of Skydance reviewed a presentation on Skydance’s business and financial condition. During the call, representatives of Skydance also provided further detail on expected sources of potential synergies in a transaction between Paramount and Skydance.

Also on February 12, 2024, news outlets reported that Apollo Global Management was no longer exploring a possible acquisition of NAI.

On February 14, 2024, Berkshire Hathaway Inc. (“Berkshire Hathaway”) publicly disclosed that it had sold approximately one-third of its approximately 15% stake in Paramount Class B common stock during the fourth fiscal quarter of 2023. News outlets also reported that Berkshire Hathaway intended to sell its remaining stake in Paramount in the near term, which (as publicly disclosed by Berkshire Hathaway on May 4, 2024) Berkshire Hathaway did (at a loss) during the first fiscal quarter of 2024.

On February 15, 2024, the Special Committee met via videoconference, with representatives of Cravath and Centerview in attendance for all or part of the meeting, to discuss recent interactions with NAI, Skydance and Party A. Representatives of Centerview also (i) reviewed with the Special Committee the confidential information that Skydance had provided to date about its business and financial condition and (ii) continued the discussion from the Special Committee’s meeting on February 9, 2024 about a potential Share Reclassification Transaction. Representatives of Cravath also reviewed the proposed compensation that each member of the Special Committee would be entitled to receive, pending approval by the Nominating and Governance Committee of the Paramount Board, in consideration for their service on the Special Committee, consisting of (i) $10,000 per calendar month during which the Special Committee is in existence, beginning January 2024 (the “Monthly Fee”), (ii) a per-meeting fee of $2,000 for each meeting that the member of the Special Committee attended (the “Per-Meeting Fee”) and (iii) $1,000 per hour for time actually spent by the member of the Special Committee on litigation-related matters arising from or related to the member’s service on the Special Committee (the “Litigation Fee”).

On February 17, 2024, the Special Committee met via videoconference, with representatives of Cravath, Centerview, Paramount management, LionTree and Rothschild & Co in attendance for all or part of the meeting, to discuss considerations related to a potential Share Reclassification Transaction. Representatives of Paramount management shared their perspectives that (i) a Share Reclassification Transaction would, following the consummation of such a transaction, enable Paramount to pursue a wider range of additional strategic alternatives than those currently available, including strategic alternatives subject to stockholder approval that NAI might not otherwise support, and (ii) in order to fund such a Share Reclassification Transaction, a “library-backed” financing transaction (involving the acquisition by a third party of a stake in a new entity to which Paramount would contribute rights to a portion of its library of titles) could be pursued. Representatives of Paramount management also described the terms of a proposal for such a library-backed financing transaction that Party E, a leading private equity firm, had submitted to Paramount management the month prior, and the Special Committee requested additional information from Paramount management regarding the types of strategic alternatives they would recommend exploring in the event that a Share Reclassification Transaction were pursued and ultimately consummated.

 

112


Table of Contents

On February 20, 2024, representatives of Paramount management met in person with representatives of Party B management to discuss a potential transaction between Paramount and Party B. During the meeting, the CEO of Party B indicated an interest in exploring a potential Party B Streaming JV subject to Party B having majority control of any such joint venture, but did not express any interest in a business combination involving all of Paramount.

On February 21, 2024, the Special Committee met via videoconference, with representatives of Cravath, Centerview and Paramount management in attendance, to discuss several topics, including (i) Paramount management’s perspective with respect to a potential Share Reclassification Transaction, including the potential financing of any such potential Share Reclassification Transaction, (ii) a call that representatives of Paramount management held earlier that month with S&P to discuss a new industry ratings metric that S&P intended to introduce in the near term and under which Paramount’s credit ratings would be at risk of being placed on negative watch or downgraded and (iii) updates with respect to engagement with NAI, Skydance and Party A. The participants observed that Party A had not submitted a transaction proposal to date despite the exchange of confidential information and ongoing discussions between the parties and their advisors over the prior two months, and the Special Committee determined that no additional information would be shared with Party A unless and until Party A submitted a transaction proposal to Paramount.

Also on February 21, 2024, the Nominating and Governance Committee of the Paramount Board approved by written consent the compensation that each member of the Special Committee was entitled to receive in consideration for their service on the Special Committee, consisting of the Monthly Fee, the Per-Meeting Fee and the Litigation Fee. For more information, see “Interests of Affiliates in the Transactions—Interests of Paramount Affiliates in the Transactions—Special Committee Compensation” beginning on page 288 of this information statement/prospectus.

On February 23, 2024, S&P publicly announced that it had placed Paramount’s credit ratings on a negative watch, citing weak free operating cash flow generation due to the ongoing decline in linear media, the shift toward a lower margin direct-to-consumer streaming model, and competition in streaming.

Also on February 23, 2024, the Special Committee met via videoconference, with representatives of Cravath, Centerview and Paramount management in attendance for all or part of the meeting, to discuss recent interactions with NAI, Skydance, Party A and Party B. During the meeting, the Special Committee determined that Paramount management should continue to explore the merits of the Party B Streaming JV (but that such discussions and any such transaction should not impede any other transactions involving all of Paramount) and directed the representatives of Cravath to send a draft non-disclosure agreement to representatives of Party B to facilitate further discussions regarding the Party B Streaming JV, which the representatives of Cravath did the following day. Over the course of that weekend, representatives of Cravath and Party B’s legal counsel negotiated the non-disclosure agreement, which Paramount and Party B executed on February 25, 2024. The executed non-disclosure agreement between Paramount and Party B contained a standstill provision binding Party B, with a customary exclusion which permitted Party B to make proposals to Paramount privately and confidentially and a “fallaway” provision that allowed Party B to make a proposal to acquire Paramount in the event Paramount entered into a definitive sale agreement. Thereafter and continuing into April 2024, representatives of the Special Committee, Paramount and Party B engaged in discussions and mutual due diligence regarding the Party B Streaming JV, with each of Paramount and Party B providing certain confidential information regarding its business and financial condition to the other party and its representatives.

Also at the Special Committee’s meeting on February 23, 2024, the Special Committee and its advisors discussed the viability and merits of exploring a potential Share Reclassification Transaction possibly financed by a library-backed financing transaction as had been discussed by Paramount management at the Special Committee’s meeting on February 17, 2024. The participants discussed that the implementation of a Share Reclassification Transaction would be subject to NAI’s approval and that, even if NAI were supportive of such a transaction in lieu of alternative monetization opportunities (such as an acquisition by Skydance or another third party), such a transaction likely would not be advisable for other reasons, including the high cost to obtain the requisite external financing together with Paramount’s high debt load and declining financial prospects.

 

113


Table of Contents

Representatives of Centerview also reviewed a wide range of other strategic alternatives for Paramount that a Share Reclassification Transaction could facilitate by changing the stockholder voting structure, including a potential sale of the Paramount Studios (as defined below) or other key assets of Paramount (which members of the Special Committee believed, including based on previous discussions unrelated to the current transaction process, that NAI would not support).

On February 27, 2024, news outlets reported that Paramount and WBD had been engaging in discussions regarding a potential transaction between Paramount and WBD and that WBD had terminated such discussions.

On February 28, 2024, Mr. Bakish held a call with the CEO of Party A, who stated that, while Party A remained interested in pursuing a transaction with Paramount despite having not submitted a transaction proposal to date, Party A had been in contact with NAI and believed NAI’s desire to provide cash consideration to its equityholders in any transaction, and Party A’s understanding of expectations regarding the valuation of NAI’s controlling interest in Paramount would make a transaction between Paramount and Party A challenging.

Also on February 28, 2024, news outlets reported that NAI had sold certain real estate assets and speculated that the purpose of such sale was to finance, together with funds borrowed from an existing line of credit extended by BDT, a debt payment due later that week.

On February 29, 2024, Party F, a private equity firm focused on investing in middle-market companies, sent a letter (the “February 29 Party F Proposal”) to Ms. Redstone and Mr. Bakish, in which Party F proposed to contribute the entertainment studio owned by Party F to Paramount on a debt-free basis, together with an unspecified amount of cash, in exchange for 19.9% of the outstanding shares of Paramount common stock. The February 29 Party F Proposal stated that the proposal was conditioned on all Paramount shares having equal voting rights, with a to-be-agreed premium to be paid to holders of shares of Paramount Class A common stock for relinquishing their voting rights.

On March 1, 2024, the Special Committee met via videoconference, with representatives of Cravath, Centerview and Paramount management in attendance for all or part of the meeting. Mr. Bakish reviewed the terms of the February 29 Party F Proposal and shared his views on Party F and the proposal, and the Special Committee determined to discuss the February 29 Party F Proposal further at a subsequent meeting. The participants also discussed recent interactions with Skydance, Party A and Party B, including the recent call held between Mr. Bakish and the CEO of Party A, and they expressed skepticism regarding Party A’s intentions with respect to ongoing discussions including in light of Party A’s continued failure to submit a transaction proposal. Representatives of Centerview also reported that they had been informed by representatives of NAI and Skydance that NAI and Skydance and its affiliates were engaged in active discussions and making progress on the terms of a potential acquisition of a controlling interest in NAI by affiliates of Skydance (which terms had not yet been disclosed to Centerview).

Later that day, at the direction of the Special Committee, representatives of Centerview held a call with representatives of Party A’s financial advisor to seek to obtain additional information regarding Party A’s level of interest in a transaction with Paramount. The representatives of Party A’s financial advisor stated that Party A did not believe it was prudent to engage further regarding a potential transaction unless Party A received confirmation that NAI (in its capacity as Paramount’s controlling stockholder) would support such a transaction. During such call and in subsequent discussions with the CEO of Party A, representatives of Centerview told the representatives of Party A that they should engage directly with NAI and its advisors to seek to obtain the assurances Party A required in order to continue discussions regarding a potential transaction with Paramount. Thereafter, representatives of Cravath and Centerview conveyed to NAI’s legal and financial advisors, respectively, that Party A was seeking such assurances from NAI. Following such calls, communications between the Special Committee and its advisors, on the one hand, and Party A and its advisors, on the other hand, regarding a potential business combination between Paramount and Party A were limited, and Party A never informed the Special Committee or its advisors as to whether Party A requested such assurances from NAI and, if

 

114


Table of Contents

so, whether NAI provided Party A with the assurances it requested. Party A never submitted a proposal in respect of a business combination transaction with Paramount, despite consistent interaction over the past few months at the management and financial advisor level.

Also on March 1, 2024, the Special Committee entered into an engagement letter with Centerview to act as financial advisor to the Special Committee and memorialize the engagement that had begun on January 7, 2024. For more information about the terms of Centerview’s engagement letter, see the section entitled “—Opinion of the Special Committee’s Financial Advisor” beginning on page 164 of this information statement/prospectus.

On March 6, 2024, Party C sent a letter (the “March 6 Party C Proposal”) to Mr. Bakish expressing its interest in a potential acquisition of Paramount Pictures and certain of Paramount’s other film and television studios (excluding CBS Studios and Paramount’s other primary television studios) (collectively with Paramount Pictures, the “Paramount Studios”). The March 6 Party C Proposal included a preliminary valuation for the Paramount Studios of $11 billion.

On March 11 and March 12, 2024, the Special Committee met via videoconference, with representatives of Cravath, Centerview and, for the March 11 meeting, Paramount management in attendance for all or part of the meeting, to review and discuss the March 6 Party C Proposal. The participants considered various factors in assessing the viability and merits of the proposed transaction, including the credibility of Party C as a potential counterparty, the fact that, in accordance with the Paramount charter, NAI’s support was required for the proposed transaction and the impact that exploring a sale of key assets like the Paramount Studios would have on the willingness of Skydance and other parties to pursue a possible transaction for all of Paramount. The Special Committee then determined that, unless NAI stated in writing that it would not support a potential sale of the Paramount Studios (such that the transaction contemplated by the March 6 Party C Proposal would not be an actionable transaction), the Special Committee would consider and further explore the merits of such a potential transaction.

Also at the Special Committee’s meeting on March 12, 2024, the Special Committee and its advisors discussed the February 29 Party F Proposal, which, among other things, provided for the contribution of an entertainment studio and an unspecified amount of cash to Paramount in exchange for Party F receiving 19.9% of the outstanding shares of Paramount common stock. The participants considered various factors in assessing the viability and merits of the proposed transaction, including skepticism about whether the proposal was likely to advance to an actionable transaction and whether exploration of a transaction of the kind contemplated by the February 29 Party F Proposal would impede the Special Committee’s evaluation of other strategic alternatives that likely would be more attractive to Paramount and its stockholders, including any transactions involving all of Paramount. The participants also discussed other potential strategic and financial counterparties that might be interested in exploring a transaction with Paramount, including counterparties that might be interested in a potential transaction involving one or more sales of Paramount’s key assets but not any transactions involving all of Paramount.

On March 13, 2024, representatives of Centerview and Skydance held a call during which the representatives of Skydance previewed the terms of a revised transaction proposal (the “March 13 Skydance Proposal”). The March 13 Skydance Proposal (i) reduced the implied valuation of Skydance to $5.0–$5.3 billion, (ii) narrowed the range of the Transaction Class B Price to $12.00–$13.00 per share and (iii) narrowed the range of the cash investment by certain affiliates of Skydance (the “PIPE Subscription”) to $1.5–$2.0 billion, with a per-share price of the shares to be issued in connection with the PIPE Subscription of $9.50–$11.00 per share (such per-share price, the “Subscription Class B Price”). The low and high ends of the proposed Transaction Class B Price range represented an approximately 4% and 12% premium, respectively, to the closing price of the Paramount Class B common stock (of $11.59) on March 12, 2024, the most recent trading day prior to receipt of the March 13 Skydance Proposal, and the low and high ends of the proposed Subscription Class B Price range represented an approximately 21% and 15% discount, respectively, to the low and high ends of the proposed Transaction Class B Price range. During the call, the representatives of Skydance also stated that certain affiliates

 

115


Table of Contents

of Skydance were continuing to make progress with NAI on a potential acquisition of a controlling interest in NAI but did not provide any details regarding the purchase price or other potential terms of that transaction. Thereafter, representatives of Centerview communicated the terms of the March 13 Skydance Proposal and provided an update on the NAI Transaction to the Special Committee and Cravath.

On March 14, 2024, the Special Committee met via videoconference, with representatives of Cravath and Centerview in attendance, to receive an update on the call held the day prior between Centerview and Skydance, review the terms of the March 13 Skydance Proposal and formulate a potential counterproposal. The Special Committee directed the representatives of Centerview to (and thereafter the representatives of Centerview did) communicate to Skydance that any transaction proposal in which existing Skydance investors (or their affiliates) would own a majority of the post-transaction combined company immediately following the completion of the transaction would not be acceptable unless other terms of Skydance’s current transaction proposal were improved in a manner that would increase value for the subset of Paramount stockholders which excluded the Specified Stockholders and their respective affiliates (such subset of stockholders, Paramount’s “Public Stockholders”).

On March 17, 2024, Skydance sent a letter to the Special Committee (the “March 17 Skydance Proposal”) outlining the terms of a revised transaction proposal, which modified the March 13 Skydance Proposal by (i) narrowing the range of the implied Skydance valuation to $5.0–$5.25 billion, (ii) increasing the range of the Subscription Class B Price to $10.20–$11.05 per share (representing a 15% discount to the Transaction Class B Price proposed by Skydance in the March 13 Skydance Proposal) and (iii) increasing the range of Skydance’s estimated run-rate synergies to $1.0–$2.0 billion. The March 17 Skydance Proposal also included a request for a 45-day exclusivity period and provided a draft agreement to document such exclusivity period.

On March 19 and March 20, 2024, the Special Committee met via videoconference, with representatives of Cravath, Centerview, Paramount management, LionTree and Rothschild & Co in attendance for all or part of the meeting. During the meetings, the representatives of Paramount management reviewed with the Special Committee their recommendation for a multi-step plan, consisting of a streaming joint venture (such as the Party B Streaming JV) coupled with the sale of the Paramount Studios, which Paramount management indicated that they believed, in the absence of an attractive transaction for all of Paramount, would be the optimal path forward to address Paramount’s operational challenges and maximize value for Paramount and its stockholders. The representatives of Paramount management also shared the key economic terms that were under negotiation with Party B, which included, among other things, a substantial cash contribution by Paramount to fund the Party B Streaming JV. The Special Committee then met solely with its advisors to discuss the recommendation from Paramount management, observing, among other things, that the proposed multi-step plan would require NAI’s approval to implement given NAI’s voting control of Paramount and that further information should be obtained regarding NAI’s perspectives on a sale of Paramount’s key assets because it might distract or impede the Special Committee’s exploration of other potential strategic alternatives, including a transaction for all of Paramount, to pursue a plan that NAI ultimately would likely not support.

Also at the Special Committee’s meeting on March 19, 2024, the Special Committee and its advisors reviewed and discussed (i) the March 17 Skydance Proposal and a potential counterproposal and (ii) Skydance’s request that Paramount and Skydance enter into an exclusivity agreement. The Special Committee determined that the terms of the March 17 Skydance Proposal did not provide a basis on which the Special Committee would approve entry into an exclusivity agreement at the present time, which message was communicated by representatives of Centerview to representatives of Skydance following the meeting.

On March 20, 2024, news outlets reported that Apollo Global Management had submitted a proposal to acquire Paramount’s film and television studios and stated that NAI and Ms. Redstone had historically been reluctant to sell such assets and other key assets of Paramount.

On March 21, 2024, representatives of R&G informed representatives of Cravath, in response to outreach from the representatives of Cravath at the Special Committee’s direction, that NAI did not find the March 6 Party

 

116


Table of Contents

C Proposal compelling, but that NAI would consider any transaction that maximizes value for all Paramount stockholders.

Between March 21 and April 2, 2024, as described below, the Special Committee and its advisors (at the direction of the Special Committee) sought to clarify NAI’s position with respect to the various transaction proposals made by Party C during such period in light of NAI’s right, in accordance with the Paramount charter, to withhold approval of any such transaction and the Special Committee’s perception (informed by prior interactions with NAI) that NAI might not support such proposals, and NAI responded to such inquiries.

Also on March 21, 2024, representatives of Skydance conveyed a revised proposal to representatives of Centerview (the “March 21 Skydance Proposal”), which revised the terms of the March 17 Skydance Proposal by (i) increasing the range of the Transaction Class B Price to $13.00–$14.00 per share, (ii) proposing a collar that would ensure that the value of the shares of New Paramount Class B common stock to be received in respect of Paramount’s acquisition of Skydance would be no less than $5.0 billion at the time of the closing of the transaction and (iii) fixing the amount of the PIPE Subscription at $2.0 billion, with the range for the Subscription Class B Price decreased to $10.00–$11.00 per share. The low and high ends of the proposed Transaction Class B Price range represented an approximately 16% and 25% premium, respectively, to the closing price of the Paramount Class B common stock (of $11.19) on March 19, 2024, the most recent trading day prior to market speculation that Apollo Global Management had submitted a proposal to acquire Paramount’s film and television studios, and the low and high ends of the proposed Subscription Class B Price range represented an approximately 23% and 21% discount, respectively, to the low and high ends of the proposed Transaction Class B Price range. Thereafter, representatives of Centerview communicated the terms of the March 21 Skydance Proposal to the Special Committee and Cravath.

Following reports that Apollo Global Management had submitted a proposal to acquire Paramount’s film and television studios, representatives of Party G and representatives of Party H, each a strategic counterparty, contacted representatives of Centerview to express such party’s interest in a potential acquisition of such studios (but not a transaction involving all of Paramount).

On March 22, 2024, the Special Committee met via videoconference, with representatives of Cravath and Centerview in attendance. The participants reviewed and discussed the March 6 Party C Proposal, and the Special Committee determined to continue to explore the potential merits of the transaction proposed by Party C. The participants also reviewed and discussed the March 21 Skydance Proposal and a potential counterproposal, following which the Special Committee directed the representatives of Centerview to communicate to Skydance that it needed to improve the terms of the March 21 Skydance Proposal, including by (i) providing cash consideration to Paramount’s Public Stockholders and (ii) increasing the Transaction Class B Price and the Subscription Class B Price.

Later that day, representatives of R&G informed representatives of Cravath, in response to a further inquiry from representatives of Cravath at the Special Committee’s direction, that NAI would not support the sale of the Paramount Studios at any value close to the valuation included in the March 6 Party C Proposal, on the basis that NAI did not believe such a transaction would maximize value for Paramount stockholders.

Also on March 22, 2024, representatives of Centerview contacted representatives of Skydance to communicate the message from the Special Committee in response to the March 21 Skydance Proposal. Later that day, representatives of Skydance verbally communicated to representatives of Centerview a revised transaction proposal (the “March 22 Skydance Proposal”), which (i) fixed the implied Skydance valuation at $5.0 billion to ensure that the value of the shares of New Paramount Class B common stock to be received in respect of Paramount’s acquisition of Skydance would be no less than $5.0 billion at the time of the closing of the transaction, (ii) increased the range of the Transaction Class B Price to $14.00–$15.00 per share and (iii) increased the range of the Subscription Class B Price to $11.00–$12.00 per share. The low and high ends of the proposed Transaction Class B Price range represented an approximately 18% and 27% premium,

 

117


Table of Contents

respectively, to the closing price of the Paramount Class B common stock (of $11.82) on March 21, 2024, the most recent trading day prior to receipt of the March 22 Skydance Proposal, and the low and high ends of the proposed Subscription Class B Price range represented an approximately 21% and 20% discount, respectively, to the low and high ends of the proposed Transaction Class B Price range. During the call, the representatives of Skydance also (A) reiterated their request that Paramount and Skydance enter into an exclusivity agreement providing for an exclusivity period of 45 days and (B) requested an opportunity to meet with members of the Special Committee to provide more information to the Special Committee regarding Skydance’s business and matters relating to its transaction proposal. Thereafter, representatives of Centerview communicated the terms of the March 22 Skydance Proposal to the Special Committee and Cravath.

On March 23, 2024, the Special Committee met via videoconference, with representatives of Cravath and Centerview in attendance for all or part of the meeting, to review and discuss (i) the correspondence received from R&G the day prior and (ii) the March 22 Skydance Proposal. The Special Committee directed the representatives of Cravath to continue to seek to further clarify NAI’s position with respect to a transaction involving Party C, including whether the correspondence from R&G the day prior was intended to be specific to Party C or apply to any sale of the Paramount Studios. The participants also discussed the advantages and disadvantages of an exclusivity agreement with Skydance, following which the Special Committee determined to continue to reject such request but directed Cravath to prepare a revised draft of the exclusivity agreement provided by Skydance in the event the Special Committee ultimately determined to approve the entry into an exclusivity agreement with Skydance.

Also on March 23, 2024, Party C sent a letter (the “March 23 Party C Proposal”) to the Special Committee, which reiterated Party C’s interest in an acquisition of the Paramount Studios and also proposed that Party C would provide $2.5-$3.0 billion to Paramount to facilitate the purchase of all of the shares of Paramount Class A common stock (or potentially all shares of Paramount common stock) owned by NAI as well as the shares of Paramount Class A common stock owned by other stockholders to the extent such other stockholders desired to sell such shares as part of the transaction. The March 23 Party C Proposal also stated that Party C believed it could partner with other parties (whom Party C did not identify) with respect to a potential transaction for all of Paramount, but provided no other terms or details regarding such a transaction.

On March 24, 2024, representatives of R&G informed representatives of Cravath, in response to a further inquiry from representatives of Cravath at the Special Committee’s direction, that NAI’s position with respect to the March 6 Party C Proposal was not specific to Party C but rather to the nature of the transaction proposed by Party C (an acquisition of the Paramount Studios) and that NAI would not support a sale of the Paramount Studios to any potential buyer at a price even twice the $11 billion valuation proposed in the March 6 Party C Proposal.

Also on March 24, 2024, members of the Special Committee met via videoconference with David Ellison, the CEO of Skydance, Andy Gordon, Partner of RedBird, and Jeffrey Shell, Chairman, Sports & Media of RedBird, during which the representatives of Skydance and RedBird provided an overview of Skydance’s business and financial condition and reviewed the terms of Skydance’s transaction proposal and their perspectives on the strategic and financial outlook for a post-transaction combined company.

On March 25, 2024, the Special Committee met via videoconference, with representatives of Cravath and Centerview in attendance, to (i) summarize the meeting that members of the Special Committee held with representatives of Skydance and RedBird the day prior and (ii) review and discuss the March 23 Party C Proposal and the correspondence received from R&G the day prior. The participants observed that the March 23 Party C Proposal continued to contemplate an acquisition of the Paramount Studios that was not actionable given NAI’s lack of support. However, the Special Committee determined that the tentative reference in the March 23 Party C Proposal to a possible transaction involving all of Paramount merited further exploration prior to any decision to enter into an exclusivity agreement with Skydance.

 

118


Table of Contents

Later that day, representatives of R&G informed representatives of Cravath, in response to further inquiries from representatives of Cravath at the Special Committee’s direction and R&G’s review of the March 23 Party C Proposal, that NAI continued to believe that the Paramount Studios, which the representatives of R&G referred to as Paramount’s “crown jewel asset,” were critical to Paramount’s long-term strategy and success and that a sale of the Paramount Studios was not in the long-term best interests of Paramount and its stockholders.

On March 26, 2024, the Special Committee met via videoconference, with representatives of Cravath, Centerview and Paramount management in attendance for all or part of the meeting, to review (i) the correspondence received from R&G the day prior and (ii) a proposed revised draft of the Skydance exclusivity agreement which Cravath had prepared at the Special Committee’s direction on March 23, 2024, and which, among other things, (A) reduced the duration of the exclusivity period from 45 days to 15 days, with an automatic 15-day extension so long as the day prior to the end of the initial 15-day period Skydance confirmed that it was continuing good faith negotiations regarding the transaction on terms no less favorable to Paramount than those set forth in the March 22 Skydance Proposal, and (B) included an exception that would permit Paramount to continue to pursue a potential joint venture involving its streaming business (such as the Party B Streaming JV) during the exclusivity period. The Special Committee then directed the representatives of Cravath to send the revised draft of the exclusivity agreement to representatives of Latham while the Special Committee awaited a possible revised transaction proposal from Party C, which the representatives of Cravath did the following day.

Later on March 26, 2024, Party C sent a letter (the “March 26 Party C Proposal”) to the Special Committee expressing its interest in pursuing an acquisition of all of Paramount. The March 26 Party C Proposal did not include any proposed financial, structural or other terms of such a transaction, including sources of capital.

On March 27, 2024, representatives of Centerview held a call with representatives of BDT, who stated, among other things, that (i) the NAI assets proposed to be acquired by Skydance affiliates would continue to be held separate from Paramount’s assets following the closing of the potential transaction and (ii) in the event Paramount entered into an exclusivity agreement with Skydance, NAI would also enter into an exclusivity agreement with Skydance. The representatives of BDT did not provide the specific economic terms under discussion between NAI and Skydance and its affiliates, but they acknowledged that the Special Committee would ultimately need to receive that information as part of its review of the potential transaction with Skydance.

Also on March 27, 2024, S&P lowered Paramount’s credit ratings from “BBB-” to “BB+” (one level below investment grade) through 2025, citing weak free operating cash flow generation due to the decline of Paramount’s credit metrics resulting from ongoing decline in linear media and the shift toward a more competitive and less certain streaming model. S&P also suggested that additional downgrades could occur if Paramount’s business continued to decline.

On March 28, 2024, the Special Committee met via videoconference, with representatives of Cravath and Centerview in attendance, to review and discuss the March 26 Party C Proposal and the conversation held with representatives of BDT the day prior. The participants observed that (i) the March 26 Party C Proposal did not provide any financial terms or other information that would enable the Special Committee and its advisors to evaluate the acquisition involving all of Paramount proposed by Party C and (ii) the continued omission of concrete transaction terms in Party C’s various letters was uncharacteristic for Party C and led the Special Committee and its advisors to question the seriousness of Party C’s interest in the transactions being proposed. The Special Committee directed the representatives of Centerview to inform representatives of Party C that the Special Committee would require a more specific proposal containing financial terms for a potential acquisition involving all of Paramount in order to assess the merits of such a transaction, and the Special Committee determined not to make any final decisions with respect to entering into an exclusivity agreement with Skydance until Party C responded to such request.

On March 29, 2024, representatives of Centerview held a call with representatives of BDT, who stated that NAI was exploring three potential transactions—the transaction with affiliates of Skydance and two separate

 

119


Table of Contents

indications of interest from other parties (whom BDT did not identify) that had expressed interest in NAI-only transactions—and that each such transaction would provide cash consideration to NAI’s equityholders of approximately $2-3 billion. The representatives of BDT also stated that the then-current terms under discussion between NAI and certain affiliates of Skydance contemplated that Ms. Redstone and possibly other affiliates of the Redstone family would retain a minority stake in NAI following the closing of the transaction.

Also on March 29, 2024, a representative of Party I, a strategic counterparty, contacted a representative of Centerview to express Party I’s preliminary interest in a possible Reverse Morris Trust transaction involving a limited subset of Paramount’s assets. The representative of Party I indicated that Party I would contact the representative of Centerview again if Party I wished to pursue such a transaction. There was no further communication between representatives of Centerview and representatives of Party I following such initial call.

On March 30, 2024, the Special Committee met via videoconference, with representatives of Cravath and Centerview in attendance, to discuss various matters related to a potential transaction with Skydance, including the call held between representatives of Centerview and BDT the day prior during which the representatives of Centerview were informed that NAI was exploring NAI-only transactions in addition to a transaction with certain affiliates of Skydance. The participants also discussed a revised draft of the exclusivity agreement received from representatives of Latham at Skydance’s direction on March 28, 2024, which, among other things, increased the duration of the exclusivity period to 30 days and deleted the exception that would have permitted Paramount to continue to pursue a joint venture involving its streaming business (such as the Party B Streaming JV) during the exclusivity period. Representatives of Centerview also summarized the call they had received the day prior from a representative of Party I.

Later that day, the Special Committee met on two additional occasions via videoconference, first with representatives of Cravath, Centerview and Paramount management in attendance for all or part of the meeting and second solely with representatives of Cravath and Centerview in attendance. In the first meeting, Mr. Bakish provided an update on the Party B Streaming JV to assist the Special Committee with its consideration of Skydance’s revised exclusivity agreement. The Special Committee then determined that certain upcoming meetings between Paramount management and Party B management regarding the Party B Streaming JV should be cancelled in light of the Special Committee’s broader exploration of strategic alternatives and the possibility that an exclusivity agreement would be entered into in the near term that might foreclose discussions related to the Party B Streaming JV for a period of time. The Special Committee also determined that it would continue to reject Skydance’s request for an exclusivity agreement between Paramount and Skydance until after Party C submitted a revised transaction proposal containing the additional specificity requested by the Special Committee (as communicated by representatives of Centerview to representatives of Party C on March 28, 2024).

Also on March 30, 2024, members of the Special Committee held a call with Ms. Redstone to learn her perspective on (i) the Party B Streaming JV, which the Special Committee believed was not on its own a strategic transaction exclusively within the purview of the Special Committee (among other reasons, because the Party B Streaming JV did not involve a conflict of interest with NAI), and (ii) the potential exclusivity agreement with Skydance in light of NAI’s stated willingness to enter into a parallel exclusivity agreement if the Special Committee decided to enter into exclusive negotiations with Skydance and its affiliates. During the call, Ms. Redstone provided her perspective that even though it would require NAI to terminate all NAI-only Transaction discussions, and Paramount’s discussions with Party B, if the Special Committee remained interested in exploring a transaction with Skydance and its affiliates for the benefit of Paramount stockholders, she would support Paramount entering into exclusive negotiations with Skydance so that they could continue those discussions.

On March 31, 2024, Party C sent a letter (the “March 31 Party C Proposal”) to the Special Committee reiterating its interest in an acquisition of all of Paramount. The March 31 Party C Proposal included a preliminary, indicative valuation for Paramount at an enterprise value of $26.0-27.0 billion. The March 31 Party C Proposal indicated that Party C expected the proposed transaction would be on customary terms and conditions

 

120


Table of Contents

for a transaction of its nature and would not result in an acceleration of, or mandatory repurchase offer with respect to, the vast majority of Paramount’s outstanding indebtedness in accordance with the terms of such indebtedness (i.e., in light of the S&P downgrade). The March 31 Party C Proposal did not include other proposed terms of the transaction, including any details regarding how the acquisition would be financed and the allocation of the consideration between Paramount Class A common stock and Paramount Class B common stock.

On April 1, 2024, the Special Committee met via videoconference, with representatives of Cravath and Centerview in attendance, to review and discuss the March 31 Party C Proposal. The participants observed that the March 31 Party C Proposal continued to describe the proposed transaction in a very preliminary manner and that the lack of specific detail suggested a lack of urgency by Party C in light of the fact that there had been significant media attention regarding the extent of Skydance’s active engagement with Paramount and NAI on a potential transaction. The participants also observed that the March 31 Party C Proposal included a proposed enterprise value for an acquisition of all of Paramount but not a per-share price or an allocation of consideration between the holders of Paramount’s Class A common stock and the holders of Paramount’s Class B common stock, such that the Special Committee could not determine how much cash would be provided to Paramount’s Public Stockholders in the proposed transaction. The participants also discussed the March 31 Party C Proposal in the context of the request for exclusivity from Skydance, observing that the Special Committee would need to make a decision in the near term as to whether to (i) enter into an exclusivity agreement with Skydance (the only other party proposing a transaction involving all of Paramount at such time) or (ii) forgo exclusivity to explore the preliminary proposal from Party C and accept the risk that Skydance would abandon its transaction proposal as representatives of Skydance had stated it would do, with no other actionable transaction alternatives on the table despite news outlets reporting on the strategic review process for months.

Later that day, representatives of Cravath, at the Special Committee’s direction, requested NAI’s view of the March 31 Party C Proposal. Representatives of R&G informed representatives of Cravath, in response to such request, that NAI viewed the March 31 Party C Proposal as preliminary and not an actionable offer and believed the March 31 Party C Proposal did not warrant the risk of Skydance walking away from the proposed transaction if the Special Committee declined to enter into an exclusivity agreement with Skydance, which NAI believed was a credible risk.

On April 2, 2024, the Special Committee met via videoconference, with representatives of Cravath and Centerview in attendance, to further review and discuss the March 31 Party C Proposal and Skydance’s request for an exclusivity agreement between Paramount and Skydance.

Later that day, representatives of R&G informed representatives of Cravath, in response to further inquiries from representatives of Cravath at the Special Committee’s direction, that, for the reasons stated in its prior correspondence, NAI continued to believe that the March 31 Party C Proposal did not warrant further consideration at the present time.

Also on April 2, 2024, news outlets reported that Paramount was considering a possible exclusivity agreement with Skydance.

Later on April 2, 2024, Party C sent a letter (the “April 2 Party C Proposal”) to the Special Committee reiterating its interest in an acquisition of all of Paramount. The April 2 Party C Proposal clarified certain of the proposed terms of the potential transaction, including stating that the purchase price would be paid in cash at closing and that Party C had sufficient capital to fund 100% of the equity for the proposed transaction. However, the April 2 Party C Proposal, among other things, continued to omit any details regarding the allocation of the consideration between Paramount Class A common stock and Paramount Class B common stock.

On April 3, 2024, the Special Committee met via videoconference, with representatives of Cravath and Centerview in attendance, to review and discuss the April 2 Party C Proposal, the correspondence received from

 

121


Table of Contents

R&G the day prior and Skydance’s request for an exclusivity agreement between Paramount and Skydance. The participants observed that the April 2 Party C Proposal provided some incremental elaboration of proposed terms but continued to omit certain key details that would enable the Special Committee to determine the consideration that would be provided to Paramount’s Public Stockholders in the proposed transaction and also suggested that Party C had not been engaging meaningfully with NAI regarding the proposal to understand NAI’s priorities for a transaction. The participants also observed that (i) the potential transaction with Skydance (the only other party proposing a transaction involving all of Paramount at such time) likely involved a higher degree of actionability given NAI’s engagement with Skydance and (ii) the proposal from Party C carried greater risk for a variety of reasons including if Skydance were to abandon its transaction proposal as representatives of Skydance had continued to state it would do absent exclusivity in the near term. Among the other factors the Special Committee considered was that if Party C did make an attractive proposal during the limited exclusivity period, then the Special Committee could pursue such alternative following the end of the exclusivity period, whereas if it continued to wait for Party C to present a more complete proposal, it could wind up in a worse position as Skydance could believe that Paramount did not have an available alternative proposal or could follow through on its statements that it would walk away from pursuing a transaction. The representatives of Cravath reviewed potential terms of the exclusivity agreement with Skydance, including the Special Committee’s proposal to shorten the duration of the exclusivity period from 30 days, as in the prior draft that Latham sent on March 28, 2024, to 20 days with an automatic 10-day extension so long as the day prior to the end of the initial 20-day period Skydance confirmed that it was continuing good faith negotiations regarding the transaction on terms no less favorable to Paramount than those set forth in the March 22 Skydance Proposal. The Special Committee then approved the entry into an exclusivity agreement with Skydance on such terms and a Limited DGCL 203 Waiver in respect of such exclusivity agreement and the parallel exclusivity agreement to be entered into between NAI and Skydance.

Following the meeting on April 3, 2024, at the direction of the Special Committee, Paramount entered into an agreement (the “Exclusivity Agreement”) with Skydance, pursuant to which Paramount agreed not to, among other things, engage in discussions or negotiations with any party other than Skydance and its representatives for a period of 20 days from the date of the Exclusivity Agreement, subject to a 10-day extension if Skydance confirmed in writing that it was continuing to engage in good faith negotiations on terms no less favorable to Paramount than those set forth in the March 22 Skydance Proposal.

Between April 3, 2024, when the exclusivity period under the Exclusivity Agreement commenced, and May 3, 2024, when the exclusivity period under the Exclusivity Agreement concluded, the Special Committee, Paramount, Skydance and their respective advisors engaged in a mutual due diligence process involving numerous meetings with management of Paramount and Skydance and a review of materials made available by each of Paramount and Skydance in virtual data rooms.

On April 4, 2024, each of Mses. Ostroff and Seligman resigned from the Special Committee, effective as of such date, in anticipation of not standing for re-election at the 2024 Annual Meeting of Stockholders (the “2024 Annual Meeting”). Mses. Ostroff and Seligman were not replaced on the Special Committee and the size of the Special Committee was reduced from eight members to six members.

On April 6, 2024, at the request of the Special Committee in light of the number of meetings of the Special Committee that had taken place to date and that were anticipated to be held in the future, the Nominating and Governance Committee of the Paramount Board, consisting of Mses. Schuman and Ostroff and Mr. Phillips, approved by written consent the removal of the Per-Meeting Fee (but not the Monthly Fee or the Litigation Fee) that the members of the Special Committee were entitled to receive in consideration for their service on the Special Committee. For more information, see “Interests of Affiliates in the Transactions—Interests of Paramount Affiliates in the Transactions—Special Committee Compensation” beginning on page 288 of this information statement/prospectus.

On April 6, April 9, April 10 and April 12, 2024, the Special Committee met via videoconference, with representatives of Cravath and Centerview and, on April 10 and April 12, representatives of Paramount

 

122


Table of Contents

management in attendance for all or part of the meetings, to discuss various matters related to a potential transaction with Skydance, including (i) legal considerations and the duties of the members of the Special Committee in the context of a transaction involving NAI, (ii) the mutual due diligence process and (iii) means of improving the economic terms of Skydance’s transaction proposal for Paramount’s Public Stockholders, including by increasing the cash consideration payable to Paramount’s Public Stockholders and/or strengthening the balance sheet of the post-transaction combined company.

On April 8 and April 10, 2024, the Nominating and Governance Committee of the Paramount Board and the Paramount Board each met via videoconference and, respectively, adopted resolutions approving the slate of directors for the 2024 director nomination process, which did not include Mr. Klieger and three members of the Special Committee (Mses. Ostroff and Seligman and Mr. Terrell). The Nominating and Governance Committee of the Paramount Board and the Paramount Board did not nominate replacements to the Paramount Board for any of Mses. Ostroff and Seligman and Messrs. Klieger and Terrell.

Also at the Paramount Board meeting on April 10, 2024, the non-management directors of the Paramount Board discussed certain operational matters unrelated to a potential transaction. During the meeting, Ms. Redstone read a statement acknowledging the potential transaction with Skydance and reaffirming that the Special Committee should exercise its independent judgment as to whether a transaction with Skydance was ultimately in the best interests of Paramount and its stockholders and that NAI would respect the Special Committee’s decision. In her statement, Ms. Redstone also noted that the strategic review process had been complicated by the fact that Paramount had been going through challenging times. During the meeting, the non-management directors also discussed the potential departure of Mr. Bakish from his role as CEO of Paramount.

At the Special Committee’s meeting later that day, with representatives of Cravath, Centerview and Paramount management in attendance for all or part of the meeting, the Special Committee authorized Mr. Bakish to meet with Mr. Ellison at Mr. Ellison’s request, subject to restrictions on discussing the financial terms of the transaction or any role that Mr. Bakish might have with the post-transaction combined company. The Special Committee also determined to engage an independent consulting firm to assist with analyzing the potential integration synergies in a transaction with Skydance.

On April 11, 2024, Messrs. Bakish and Ellison met in person and discussed, among other matters, perspectives on Paramount’s prospects, upcoming distributor renewals and certain aspects of Skydance’s due diligence of Paramount. Consistent with the Special Committee’s directions, they did not discuss financial terms of the potential transaction between Paramount and Skydance or any role that Mr. Bakish might have with the post-transaction combined company.

Also on April 11, 2024, the CEO of Party A contacted a representative of Centerview to state that Party A continued to believe there was strategic merit to a business combination between Party A and Paramount. The CEO of Party A also stated that any transaction between Paramount and Party A would not include any cash consideration.

Additionally, on April 11, 2024, representatives of Centerview held a call with representatives of Skydance and RedBird to discuss various matters related to a potential transaction between Paramount and Skydance, including the mutual due diligence process and the economic terms of the March 22 Skydance Proposal. The representatives of Centerview, at the direction of the Special Committee, emphasized that (i) the entry into the Exclusivity Agreement did not mean that the Special Committee had approved any transaction, (ii) the economic terms of the March 22 Skydance Proposal would need to be substantially improved in order to form the basis of a transaction that the Special Committee might approve and (iii) the Special Committee would not approve any transaction with Skydance unless it understood the terms of the proposed transaction between affiliates of Skydance and NAI.

 

123


Table of Contents

On April 12, 2024, representatives of Latham sent to representatives of Cravath an initial draft of the Transaction Agreement (the “April 12 Draft Transaction Agreement”) and an initial draft of a form of the Subscription Agreements. The April 12 Draft Transaction Agreement contemplated, among other things, (i) no majority-of-the-minority vote condition, (ii) a “no-shop” provision prohibiting Paramount and its representatives from soliciting alternative acquisition proposals following the signing of the Transaction Agreement, (iii) conversion of Skydance membership units into a number of shares of New Paramount Class B common stock to be determined based on the 10-day volume-weighted average price of the shares of Paramount Class B common stock at the time of the closing of the transaction with a value of at least $5.0 billion, (iv) no cash consideration to Paramount’s Public Stockholders and (v) the New Paramount Board being comprised of 12 to 13 members with up to three independent directors solely to the extent required by law. The form of the Subscription Agreements contemplated, among other things, a commitment fee in an amount to be determined which would be payable to the subscribing Skydance affiliates and which would reduce the aggregate amount of the proceeds received by Paramount in connection with the PIPE Subscription.

At the Special Committee’s meeting later that day, Mr. Bakish summarized the conversation he held with Mr. Ellison the day prior, and representatives of Centerview summarized the conversations they held with representatives of Skydance and RedBird, as well as the outreach from the CEO of Party A, the day prior.

On April 14, 2024, Mr. Ellison and Mr. Gordon met with members of the Special Committee to review the economic terms of the March 22 Skydance Proposal and other aspects of a potential transaction between Paramount and Skydance. During the meeting, Mr. Ellison noted that the due diligence process had been proceeding at a slow pace, that key due diligence information had not been provided and that, therefore, Skydance would be requesting an extension of the exclusivity period to facilitate further due diligence.

On April 16 and April 17, 2024, the Special Committee met via videoconference, with representatives of Cravath and Centerview in attendance, to discuss the March 22 Skydance Proposal and formulate a potential counterproposal. The participants considered various revisions to the March 22 Skydance Proposal that might enhance the value of the potential transaction for Paramount’s Public Stockholders, and the Special Committee directed the representatives of Centerview to seek to improve the economic terms of the March 22 Skydance Proposal, including by informing the representatives of Skydance that any transaction would require more cash consideration than Skydance had proposed to date, including to provide cash proceeds to Paramount’s Public Stockholders. Representatives of Cravath also reviewed with the Special Committee certain non-economic terms of a potential transaction that the Special Committee would seek to negotiate for, including a majority-of-the-minority vote condition.

Also on April 17, 2024, representatives of Centerview held a call with representatives of Skydance to discuss the following potential revisions to the March 22 Skydance Proposal: (i) an increase in the aggregate cash contribution by affiliates of Skydance from $2.0 billion to $3.25 billion; (ii) a reduction in the implied valuation of Skydance from $5.0 billion to $4.5 billion; (iii) the removal of the collar that was previously added to ensure that the value of the shares of New Paramount Class B common stock to be received in respect of Paramount’s acquisition of Skydance would be no less than $5.0 billion at the time of the closing of the transaction, (iv) an increase in the Transaction Class B Price from $14.00-$15.00 per share to $15.00 per share; (v) an increase in the Subscription Class B Price from $11.00–$12.00 per share to $15.00 per share and (vi) a potential one-time $2.25 billion payment to be paid to Paramount’s Public Stockholders. The proposed Transaction Class B Price represented an approximately 44% premium to the closing price of the Paramount Class B common stock (of $10.43) on April 16, 2024, the most recent trading day prior to such call. Consistent with the Special Committee’s directions, the representatives of Centerview informed the representatives of Skydance that the counterproposal was being provided for discussion purposes only and did not necessarily form a basis on which the Special Committee would be willing to approve a transaction.

Additionally, on April 17, 2024, a representative of Party F contacted Ms. Redstone to reiterate Party F’s interest in pursuing the transaction proposed in the February 29 Party F Proposal involving, among other things,

 

124


Table of Contents

the contribution of the entertainment studio owned by Party F and an unspecified amount of cash in exchange for 19.9% of the outstanding shares of Paramount common stock. Representatives of R&G notified representatives of Cravath of such outreach and stated that Ms. Redstone did not intend to respond to the representative of Party F.

On April 22, 2024, the Special Committee met via videoconference, with representatives of Cravath, Centerview and the Special Committee’s public relations advisor in attendance for all or part of the meeting, to discuss (i) communications matters related to the Special Committee’s highly publicized exploration of strategic alternatives, (ii) legal considerations and the duties of the members of the Special Committee in the context of a transaction involving NAI, (iii) next steps as part of the Special Committee’s strategic review process, including a discussion of Paramount’s prospects as a standalone company (and risks related thereto) and alternative transactions the Special Committee could potentially explore, and (iv) certain terms of the April 12 Draft Transaction Agreement, including the proposed transaction structure, the absence of a majority-of-the-minority vote condition, deal protection provisions and post-closing governance arrangements.

Also on April 22, 2024, representatives of Latham, on behalf of Skydance, notified the Special Committee that Skydance was continuing good faith negotiations regarding the potential transaction on terms no less favorable to Paramount than those set forth in the March 22 Skydance Proposal and, therefore, pursuant to the terms of the Exclusivity Agreement, the exclusivity period would be extended through May 3, 2024.

On April 24, 2024, Skydance submitted a revised transaction proposal (the “April 24 Skydance Proposal”) to the Special Committee, which provided that (i) the implied valuation of Skydance would be $5.0 billion, with a collar to ensure that the value of the shares of New Paramount Class B common stock to be received in respect of Paramount’s acquisition of Skydance would be no less than $5.0 billion at the time of the closing of the transaction, (ii) the Transaction Class B Price would be $14.00–$15.00 per share, (iii) holders of Paramount Class B common stock that are Public Stockholders would be entitled to elect to receive a portion of their merger consideration in cash, up to a maximum aggregate amount for all elections of $1.0 billion, pricing each share of Paramount Class B common stock at $13.00-$14.00 per share for purposes of such election, (iv) the amount of the PIPE Subscription would be $2.0 billion, (v) the Subscription Class B Price would be $11.00–$12.00 per share and (vi) Skydance affiliates would receive warrants to acquire, in the aggregate, 150 million shares of New Paramount Class B common stock with a strike price of $30 per share (subject to customary anti-dilution adjustments) and a four-year expiration. The low and high ends of the proposed Transaction Class B Price range represented an approximately 9.9% and 18% premium, respectively, to the closing price of the Paramount Class B common stock (of $12.74) on April 23, 2024, the most recent trading day prior to receipt of the April 24 Skydance Proposal, and the low and high ends of the proposed Subscription Class B Price range represented an approximately 21% and 20% discount, respectively, to the low and high ends of the proposed Transaction Class B Price range. The April 24 Skydance Proposal stated that the proposal was subject to a commitment from the Special Committee to extend the exclusivity period by an additional 15 days through May 18, 2024 and further engagement by Paramount on due diligence and the transaction documents.

Later that day, the Special Committee met via videoconference, with representatives of Cravath, Centerview and Paramount management in attendance for all or part of the meeting, to review Paramount’s then-current internal financial forecasts, reflecting Paramount management’s financial forecasts for Paramount on a standalone basis for fiscal years 2024 through 2028 (the “Paramount April 2024 Financial Forecasts”). The Special Committee directed the representatives of Centerview to share the Paramount April 2024 Financial Forecasts with representatives of Skydance, which the representatives of Centerview did following the meeting. For more information about the Paramount April 2024 Financial Forecasts, see the section entitled “—Certain Unaudited Prospective Financial Information—Paramount Unaudited Prospective Financial Information” beginning on page 159 of this information statement/prospectus.

On April 25, 2024, news outlets reported that Apollo Global Management and Sony Pictures had held preliminary discussions with respect to a potential joint proposal to acquire all of Paramount.

 

125


Table of Contents

On April 26, 2024, representatives of Paramount management, Centerview, Cravath, Rothschild & Co, Skydance and certain investors in Skydance, including RedBird, met via videoconference to review the Paramount April 2024 Financial Forecasts.

On April 26 and April 27, 2024, the Special Committee met via videoconference, with representatives of Cravath and Centerview in attendance, to review and discuss the April 24 Skydance Proposal, potential counterproposals and Skydance’s request to extend the exclusivity period. Following such meetings, at the direction of the Special Committee, representatives of Centerview and Cravath communicated to representatives of Skydance and Latham, respectively, that the economic terms set forth in the April 24 Skydance Proposal, including the amount of cash consideration available to Public Stockholders, did not form a basis on which the Special Committee would be willing to extend the exclusivity period. Representatives of Cravath also identified for representatives of Latham certain non-economic terms of the April 12 Draft Transaction Agreement that would need to be negotiated between the parties, including with respect to the absence of a majority-of-the-minority vote condition, the proposed deal protection provisions and the proposed post-closing governance arrangements.

On April 28, 2024, the Special Committee met via videoconference, with representatives of Cravath, Centerview, Skydance and RedBird in attendance for all or part of the meeting. During the meeting, the representatives of Skydance and RedBird described the terms of a revised transaction proposal (the “April 28 Skydance Proposal”), which the representatives of Skydance and RedBird later communicated in writing to representatives of Cravath and Centerview together with a reiteration of the request for an extension of exclusivity through May 18, 2024. The April 28 Skydance Proposal provided for (i) increasing the aggregate amount of committed capital to $3.0 billion (with the allocation of cash proceeds to Paramount’s balance sheet versus consideration for Paramount’s Public Stockholders to be mutually agreed), (ii) aligning the Transaction Class B Price and the Subscription Class B Price at $14.00 per share, (iii) a minimum implied valuation of Skydance of $5.0 billion and (iv) issuing two tranches of warrants to certain Skydance investors, one with a strike price of $20.00 per share and the other with a strike price of $30.00 per share (with the parties subsequently discovering on June 1, 2024, as noted below, that the parties were not aligned with respect to whether the proposal contemplated two tranches of 200 million warrants or two tranches of $200 million of warrants). The proposed Transaction Class B Price represented an approximately 18% premium to the closing price of the Paramount Class B common stock (of $11.91) on April 26, 2024, the most recent trading day prior to receipt of the April 28 Skydance Proposal. The representatives of Skydance and RedBird also stated that the increase in capital commitments contemplated by the April 28 Skydance Proposal was contingent on a reduction in the transaction consideration previously proposed to be paid to equityholders of NAI in the transaction between NAI and Skydance, and, therefore, the improved terms of the April 28 Skydance Proposal were contingent on NAI approving a change in the transaction consideration previously proposed to be paid to NAI equityholders.

Following the Special Committee’s meeting on April 28, 2024, members of the Special Committee and representatives of Centerview (at the Special Committee’s direction) contacted representatives of NAI and BDT, respectively, to seek to obtain additional information about the proposed transaction between NAI and affiliates of Skydance, including in light of the statement made by representatives of Skydance and RedBird regarding the reduction in transaction consideration previously proposed to be paid to NAI equityholders. The representatives of NAI and BDT declined to share information about the economic terms of the transaction between NAI and the Skydance affiliates at that time, stating such information would be provided pursuant to a non-disclosure agreement if the Special Committee indicated that it intended to continue negotiations with Skydance after the end of the exclusivity period. The following day, at the direction of the Special Committee, representatives of Cravath sent to representatives of R&G a draft non-disclosure agreement to facilitate the sharing of information between the parties with respect to a potential transaction among Paramount, NAI and Skydance, which was executed by Paramount and NAI on May 1, 2024.

Later on April 28, 2024, the Special Committee met again via videoconference, with representatives of Cravath and Centerview in attendance, to further review and discuss the April 28 Skydance Proposal, potential

 

126


Table of Contents

counterproposals and whether the revised terms in such counterproposals would be sufficient for the Special Committee to consider extending exclusivity past its scheduled expiration on May 3, 2024. Although the Special Committee acknowledged that the economic terms of Skydance’s transaction proposals had significantly improved over the past several months, and in particular most recently in the April 28 Skydance Proposal, the Special Committee determined that the then-current terms did not form a basis on which the Special Committee was prepared to extend the exclusivity period with Skydance. The participants discussed the possibility of further revisions to the April 28 Skydance Proposal and whether such revisions, if included by Skydance in its next transaction proposal, might be sufficient for the Special Committee to consider an extension of the exclusivity period.

On April 29, 2024, Paramount announced, and news outlets reported, that (i) Mr. Bakish was stepping down from his role as CEO of Paramount and from the Paramount Board and (ii) Paramount had established an Office of the Chief Executive Officer (the “Office of the CEO”), consisting of three senior company executives: George Cheeks, President and CEO of CBS; Chris McCarthy, President and CEO, Showtime/MTV Entertainment Studios and Paramount Media Networks; and Brian Robbins, President and CEO of Paramount Pictures and Nickelodeon.

On April 30, 2024, Paramount entered into engagement letters with each of Rothschild & Co and LionTree to act as financial advisors to Paramount and memorialize the engagements that had begun in December 2023.

On May 1, 2024, representatives of Centerview and BDT held a call to discuss the economic terms of the potential transaction between NAI and affiliates of Skydance.

Also on May 1, 2024, Party C and Party H jointly submitted a written, non-binding letter of interest (the “May 1 Party C/Party H Proposal”) to the Special Committee, expressing their joint interest in a potential all-cash acquisition of all of the issued and outstanding shares of Paramount Class A common stock and Paramount Class B common stock for $28.00 and $17.00 per share, respectively. The proposed per-share prices represented an approximately 35% premium to the closing price of the Paramount Class A common stock (of $20.69) and an approximately 49% premium to the closing price of the Paramount Class B common stock (of $11.39) on April 30, 2024, the most recent trading day prior to receipt of the May 1 Party C/Party H Proposal. The May 1 Party C/Party H Proposal also stated that (i) Party C and Party H had concurrently submitted a letter to NAI, in which they offered to acquire all of the shares of Paramount common stock owned by NAI and Ms. Redstone for aggregate consideration of $1.8 billion in cash and (ii) if requested by the Special Committee and acceptable to NAI and Ms. Redstone, Party C and Party H were prepared to reallocate transaction consideration between NAI and Ms. Redstone, on the one hand, and Paramount’s Public Stockholders, on the other hand.

The following day, news outlets reported that Paramount had received a proposal from Apollo Global Management and Sony Pictures for an acquisition of all of Paramount in exchange for approximately $26 billion in cash.

On May 2, 2024, representatives of Centerview held a call with representatives of BDT to discuss the status of NAI’s sale process, including the potential transactions involving Paramount, NAI, Skydance and certain of Skydance’s affiliates. The representatives of BDT stated that (i) NAI could potentially be flexible with respect to the transaction consideration payable to NAI equityholders pursuant to the latest proposal Skydance and its affiliates had made to NAI and (ii) NAI had received proposals for multiple NAI-only transactions from counterparties (whom BDT did not identify) offering higher valuations of NAI than the valuation of NAI in the latest proposal Skydance and its affiliates had made to NAI.

Prior to the expiration of the exclusivity period, representatives of Centerview also held a call with representatives of Skydance and RedBird to discuss the status of a potential transaction between Paramount and Skydance, including in light of the recent news reports regarding Paramount’s purported receipt of an all-cash

 

127


Table of Contents

acquisition proposal from Apollo Global Management and Sony Pictures. The representatives of Skydance and RedBird informed the representatives of Centerview that, in the event the Special Committee determined it would not be extending the exclusivity period beyond May 3, 2024, Skydance would require continued engagement from the Special Committee and its advisors, including by way of reimbursement of Skydance’s transaction expenses during the period following the end of the exclusivity period, in order to continue to expend resources exploring a potential transaction with Paramount.

At 11:59 p.m. Eastern Time on May 3, 2024, the exclusivity period under the Exclusivity Agreement ended automatically in accordance with the terms of the Exclusivity Agreement.

On May 4, 2024, the Special Committee met via videoconference, with representatives of Cravath and Centerview in attendance, to review and discuss the May 1 Party C/Party H Proposal. The participants observed that, compared to the letters previously submitted by Party C, the May 1 Party C/Party H Proposal included more details regarding the transaction being proposed. The participants also discussed (i) the key information omitted from the letter, including regarding the structure and relative ownership split between Party C and Party H, (ii) that the proposal contemplated the acquisition of 100% of the shares of Paramount common stock held by NAI and Ms. Redstone rather than the acquisition of 100% of NAI (as affiliates of Skydance had proposed), which NAI likely would view as disadvantageous to NAI and (iii) the regulatory considerations applicable to a potential transaction with Party C and Party H, including the likelihood that such a transaction could receive enhanced scrutiny by regulators and therefore might present more closing risk than a transaction with Skydance solely from a regulatory perspective. Representatives of Cravath also discussed legal considerations and the duties of the members of the Special Committee in the context of a transaction involving NAI. The Special Committee directed the representatives of Cravath and Centerview to commence engagement with Party C, Party H and their respective advisors, including to discuss potential improvements to the terms of the May 1 Party C/Party H Proposal and potential regulatory considerations related to the proposed transaction with Party C and Party H. Following the meeting, representatives of Centerview held a call with representatives of Party C’s financial advisor to discuss the May 1 Party C/Party H Proposal and potential improvements to the economic terms of such proposal.

Also at the Special Committee’s meeting on May 4, 2024, representatives of Centerview summarized their recent conversations with BDT, Skydance and RedBird, and the Special Committee and its advisors discussed next steps with respect to Skydance in light of the May 1 Party C/Party H Proposal, including potential revisions to the structure and economic terms of the latest transaction proposal received from Skydance. The Special Committee also determined it was advisable to agree to Skydance’s request that Paramount reimburse Skydance’s transaction expenses incurred following the end of the exclusivity period (subject to a specified time period during which such expenses would be reimbursed and a cap on the aggregate amount of the reimbursable expenses), after concluding that keeping Skydance engaged as a potential counterparty would (i) enable the Special Committee to continue to evaluate the merits of, and potentially improve the terms of, a transaction with Skydance and (ii) create competitive tension while the Special Committee evaluated a transaction with Party C and Party H and any other strategic alternatives that emerged.

On May 5, 2024, representatives of Cravath held a call with representatives of Party C’s legal counsel to discuss the potential transaction with Party C and Party H, including the proposed transaction structure, regulatory considerations, the Special Committee’s request that any transaction would be conditioned on a majority-of-the-minority vote, and potential non-disclosure agreements with each of Party C and Party H. Party C’s legal counsel noted that they did not represent Party H and did not know which law firm would be acting as legal counsel to Party H, but that they would endeavor to facilitate the entry into non-disclosure agreements on behalf of both Party C and Party H. Following the call, representatives of Cravath sent to representatives of Party C’s legal counsel a draft non-disclosure agreement for each of Party C and Party H. Over the course of the following two weeks, representatives of Cravath and Party C’s legal counsel negotiated the non-disclosure agreements, which, due to delays not caused by the Special Committee or its advisors, Paramount did not execute with each of Party C and Party H until May 16, 2024. The executed non-disclosure agreement

 

128


Table of Contents

between Paramount and each of Party C and Party H contained a standstill provision binding each of Party C and Party H, with a customary exclusion permitting each of Party C and Party H to make proposals to Paramount privately and confidentially and a Fallaway Provision. Thereafter and continuing into June 2024, representatives of the Special Committee, Paramount, Party C and Party H engaged in discussions and Party C and Party H engaged in due diligence, with Paramount providing certain confidential information regarding its business and financial condition to Party C, Party H and their respective representatives.

Also on May 5, 2024, representatives of Centerview held a call with representatives of Skydance and RedBird to discuss various matters related to the potential transaction between Paramount and Skydance, including the basis on which the parties would agree to continue discussions regarding a transaction. The representatives of Skydance and RedBird reiterated that Skydance would not be willing to condition a transaction on a majority-of-the-minority vote, but stated that Skydance would be willing to agree to a 30-day post-signing “go-shop” provision that would enable the Special Committee to solicit and negotiate alternative acquisition proposals following the signing of the Transaction Agreement. The representatives of Skydance and RedBird also expressed increased frustration at how long the negotiating process had taken and the number of leaks in the press and stated that they were not prepared to continue in this manner absent exclusivity.

On May 6, 2024, representatives of Latham sent to representatives of Cravath an initial draft of an agreement (the “Expense Reimbursement Agreement”) providing for the reimbursement of certain transaction expenses incurred by Skydance and certain of its investors and their respective affiliates and financing sources on or after May 4, 2024 until the earlier of the termination of discussions or Paramount’s entry into a definitive transaction agreement. Over the course of the following days, representatives of Cravath and Latham negotiated the Expense Reimbursement Agreement, which Paramount and Skydance executed on May 10, 2024. The executed version provided for reimbursement of such transaction expenses incurred on or after May 4, 2024 through May 28, 2024 (or the date of the termination of discussions, or Paramount’s entry into a definitive written agreement, if earlier) up to a maximum of $4 million in the aggregate.

On May 7, 2024, representatives of Cravath and Latham held a call to discuss certain terms of the April 12 Draft Transaction Agreement. During the call, the representative of Latham reiterated that Skydance and its affiliates would not be willing to condition a transaction on a majority-of-the-minority vote.

On May 8, 2024, the Special Committee met via videoconference, with representatives of Cravath and Centerview in attendance, to discuss matters related to potential transactions with Party C and Party H as well as Skydance. Representatives of Cravath and Centerview noted that Party C and Party H were still in the early stages of their processes, including with respect to engaging advisors, and that this had resulted in less frequent and less substantive engagement with Party C and Party H to date than expected.

Also at the Special Committee’s meeting on May 8, 2024, representatives of Cravath reviewed with the Special Committee the April 12 Draft Transaction Agreement and potential responses thereto, following which the Special Committee directed the representatives of Cravath to send to Latham a list of issues in, and proposed modifications to the terms of, the April 12 Draft Transaction Agreement (the “May 8 Issues List”), which the representatives of Cravath did later that day. The May 8 Issues List included, among other proposed modifications, (i) the addition of a majority-of-the-minority vote condition, together with a provision providing for reimbursement of Skydance’s expenses (subject to a cap to be agreed) in the event the requisite vote was not obtained, (ii) a termination fee payable by Paramount equal to 2% of the equity value of Paramount implied by the transactions, (iii) fixing at signing the number of shares to be issued to Skydance’s equityholders in respect of Paramount’s acquisition of Skydance and (iv) post-transaction governance arrangements at least as favorable to Paramount’s Public Stockholders as the existing Paramount governance provisions, including with respect to the independence of the board of the post-transaction combined company.

On May 9, 2024, representatives of R&G notified representatives of Cravath that NAI was continuing to explore potential NAI-only transactions with multiple parties (whom R&G did not identify). The representatives

 

129


Table of Contents

of R&G also stated that NAI intended to continue engaging with Skydance and its affiliates on a potential transaction as well as Party C and Party H.

On May 10, 2024, representatives of Cravath, Latham and Sullivan & Cromwell LLP (“S&C”), legal counsel to RedBird, met via videoconference to discuss the April 12 Draft Transaction Agreement and the May 8 Issues List. During the call, the representatives of Latham and S&C reiterated that Skydance and RedBird would not be willing to agree to condition a transaction on a majority-of-the-minority vote.

Also on May 10, 2024, representatives of advisors to the Special Committee, Paramount, Party C and Party H met via videoconference to discuss regulatory and structural matters related to a potential transaction among Paramount, Party C and Party H. The parties engaged in similar discussions over the course of the remainder of the month of May in recognition of the fact that the regulatory analysis would be a critical component of assessing the viability and merits of the May 1 Party C/Party H Proposal.

On May 11, 2024, representatives of Centerview held a call with representatives of BDT to discuss the status of NAI’s sale process. The representatives of BDT stated that NAI was continuing to evaluate transactions with affiliates of Skydance, Party C and Party H, and other parties (whom BDT did not identify) with a goal of announcing a transaction prior to the 2024 Annual Meeting on June 4, 2024.

On May 12, 2024, the Special Committee met via videoconference, with representatives of Cravath and Centerview in attendance, to discuss various matters related to the potential transactions with Party C and Party H as well as Skydance. Representatives of Cravath stated that Party C and Party H had still not entered into a non-disclosure agreement, a draft of which had been shared with Party C and Party H one week prior, and that this had delayed the parties’ ability to commence due diligence. Representatives of Centerview also reviewed and discussed the economic terms of the April 28 Skydance Proposal and potential counterproposals, including the impact that potential revised terms such as increased cash consideration, a higher Transaction Class B Price, a higher Subscription Class B Price and a lower implied Skydance valuation would have on value for Paramount’s Public Stockholders as well as the percentage of the post-transaction combined company owned by Skydance affiliates. Over the course of the following weeks until June 11, 2024, the date on which NAI terminated its discussions with Skydance regarding a transaction with affiliates of Skydance, representatives of Centerview, Cravath, Latham, RedBird, Rothschild & Co, Simpson, Skydance and S&C met regularly to discuss these and other terms of the proposed transaction.

On May 13, 2024, representatives of Cravath sent a revised draft of the Transaction Agreement to representatives of Latham. The revised draft reflected the proposed modifications outlined in the May 8 Issues List (as described above).

On May 14, 2024, news outlets reported that Sony Pictures was “rethinking” its bid to acquire Paramount in conjunction with Apollo Global Management.

On May 16, 2024, the Special Committee approved by written consent a Limited DGCL 203 Waiver in respect of certain discussions between each of Party C and Party H, on the one hand, and NAI, on the other hand. In determining to approve the waiver, the Special Committee considered, among other things, the fact that the non-disclosure agreements to be entered into with each of Party C and Party H contained 15-month standstill agreements that would generally prevent Party C or Party H, as applicable, from engaging in transactions with respect to Paramount or NAI without the Special Committee’s approval. Following the execution of the non-disclosure agreements later that day, representatives of Centerview held a call with representatives of Party C’s financial advisor to discuss next steps with respect to a potential transaction, including relating to commencement of a due diligence process.

On May 18, 2024, the Special Committee met via videoconference, with representatives of Cravath, Centerview and Paramount management in attendance for all or part of the meeting. Representatives of

 

130


Table of Contents

Paramount management reviewed Paramount’s then-current internal financial forecasts, reflecting Paramount management’s financial forecasts for Paramount on a standalone basis for fiscal years 2024 through 2028 (the “Paramount May 2024 Financial Forecasts”). The Special Committee then directed the representatives of Centerview to share the Paramount May 2024 Financial Forecasts with representatives of Skydance, which the representatives of Centerview did on the same day following the meeting. For more information about the Paramount May 2024 Financial Forecasts, see the section entitled “—Certain Unaudited Prospective Financial Information—Paramount Unaudited Prospective Financial Information” beginning on page 159 of this information statement/prospectus.

Also during the Special Committee’s meeting on May 18, 2024, the Special Committee and its advisors discussed the status of their engagement with Party C and Party H. Representatives of Centerview observed that, although the non-disclosure agreements had been signed two days prior, representatives of Party C’s financial advisor had not yet submitted an initial list of due diligence requests with respect to Paramount and both Party C and Party H were continuing to proceed at a slow pace.

On May 21, 2024, representatives of Latham sent a revised draft of the Transaction Agreement (the “May 21 Draft Transaction Agreement”) to representatives of Cravath. Among other revisions, the May 21 Draft Transaction Agreement (i) included a 20-day post-signing go-shop provision, subject to a 10-day extension for parties who submitted and maintained a qualifying offer during the initial 20-day period, but no majority-of-the-minority vote condition, (ii) provided that shares of voting Paramount Class A common stock held by Paramount’s Public Stockholders could elect to receive a to-be-determined amount of cash or shares of non-voting New Paramount Class B common stock based on a to-be-determined conversion ratio in connection with the transactions, (iii) provided that three directors on the board of directors of New Paramount would be independent and designated by Paramount; (iv) provided that the termination fee payable by Paramount would be equal to 4.5% of the equity value of Paramount implied by the transactions; and (v) provided for a fixed number of shares to be issued to Skydance’s equityholders, subject to adjustment if the value of the shares at the closing of the transactions exceeded the upper limit or fell below the lower limit of a price range to be determined. From May 21, 2024 through June 11, 2024, the date on which NAI terminated its discussions with affiliates of Skydance regarding a transaction, representatives of Cravath, Latham and S&C continued to exchange drafts of, and engage in negotiations regarding the terms of, the Transaction Agreement and the other agreements proposed to be entered into in connection with the transactions contemplated by the Transaction Agreement.

On May 23, 2024, the Special Committee met twice via videoconference, with representatives of Cravath, Centerview, Paramount management, Skydance, RedBird, Latham and independent consultants engaged by each of the Special Committee and Skydance in attendance. During the meetings, representatives of Skydance and RedBird reviewed Skydance’s business and shared their perspectives on the strategic rationale of the proposed transaction and their strategic priorities for the post-transaction combined company. A representative of Skydance’s independent consultant also reviewed (i) a cost-saving plan for Paramount, which the consultant estimated would generate more than $2.0 billion of run-rate cost savings by 2028, with potential for additional upside, and (ii) a proposed strategic plan for achieving such cost savings. The representatives of Skydance, RedBird and Skydance’s independent consultant also shared their perspectives on estimated cost synergies in a transaction between Paramount and Skydance, which they projected to be equal to $130 million, and reviewed annual forecasts of the post-transaction combined company’s revenue and Adjusted OIBDA through 2028.

Also on May 23, 2024, S&P lowered NAI’s issuer credit rating from “CCC+” to “CCC”, stating, among other things, that S&P believed NAI would not be able to generate positive free operating cash flow and would not have sufficient liquidity to repay its outstanding debt without refinancing or selling a portion of its stake in Paramount. S&P also suggested that it could lower NAI’s rating further if it believed that NAI could default on its outstanding debt within the next six months.

On May 26, 2024, a representative of Centerview held a call with a representative of Party F during which the participants discussed, among other things, the Special Committee’s process and the February 29 Party F

 

131


Table of Contents

Proposal, which, among other things, provided for the contribution of an entertainment studio and an unspecified amount of cash to Paramount in exchange for Party F receiving 19.9% of the outstanding shares of Paramount common stock. There was no discussion of Party F submitting a new proposal that the Special Committee might deem to be more attractive for Paramount and its stockholders.

Also on May 26, 2024, the Special Committee met via videoconference, with representatives of Cravath, Centerview, Paramount management, Rothschild & Co and the independent consultant engaged by the Special Committee in attendance for all or part of the meeting. During the meeting, representatives of Paramount management and Rothschild & Co shared their perspectives regarding Skydance’s business and financial condition based on the due diligence they had conducted to date, and representatives of Paramount management discussed certain downward adjustments that Paramount management would recommend making to Skydance’s financial forecasts for its business on a standalone basis. The Office of the CEO also observed that Skydance’s proposed cost-saving initiatives overlapped to some extent with initiatives that Paramount could and intended to take on its own, and they discussed certain actions they proposed to take as co-CEOs to improve Paramount’s strategic and financial outlook.

Also at the Special Committee’s meeting on May 26, 2024, representatives of the Special Committee’s independent consultant reviewed the results of their independent assessment of the estimated integration synergies in a transaction between Paramount and Skydance (the “Synergies”), which consisted of (i) potential cost synergies estimated to be in the range of $150–$250 million and (ii) potential revenue synergies estimated to be in the range of $75–$115 million.

On May 27, 2024, the Special Committee met via videoconference, with representatives of Cravath and Centerview in attendance. Representatives of Centerview reviewed the information presented to the Special Committee at its meetings the day prior, including the financial forecasts Skydance provided for its business on a standalone basis and certain downward adjustments thereto recommended by Paramount management. The representatives of Centerview observed that Paramount management generally forecasted a slower-growing and lower-margin business than was reflected in Skydance’s forecasts, with material reductions to Skydance’s projected cash flow, and the Special Committee and its advisors considered how to address the relative optimism of Skydance’s forecast and the relative conservatism of Paramount management’s adjustments thereto.

Also at the Special Committee’s meeting on May 27, 2024, the representatives of Centerview noted that Party C and Party H had commenced their due diligence process but that, despite ongoing efforts at engagement with Party C and Party H and their respective advisors, there had not been further substantive engagement with respect to the May 1 Party C/Party H Proposal. The Special Committee observed that, in light of the lack of substantive engagement from Party C and Party H, Skydance remained the only potential counterparty that was actively engaged in discussions with the Special Committee at that time.

Additionally, at the Special Committee’s meeting on May 27, 2024, representatives of Cravath reviewed with the Special Committee certain open issues in the draft transaction agreements with Skydance, and proposed modifications to the terms of Skydance’s latest drafts of such agreements. Later that day, (i) at the Special Committee’s direction, representatives of Cravath sent to representatives of Latham a revised draft of the form of the Subscription Agreements, which proposed, among other things, removal of the commitment fee, and (ii) representatives of Latham sent to representatives of Cravath drafts of additional transaction documents, including drafts of the Voting Agreement and the Written Consent. Thereafter through June 11, 2024, the date on which NAI terminated its discussions with Skydance regarding a transaction with certain affiliates of Skydance, representatives of Cravath, Latham and S&C exchanged drafts of, and engaged in negotiations regarding, the Subscription Agreement, the Voting Agreement, the Written Consent and the other agreements proposed to be entered into in connection with the transactions contemplated by the Transaction Agreement.

Thereafter, representatives of Centerview held a call with representatives of Skydance and RedBird to discuss the timing for Skydance’s submission of a revised transaction proposal. The representatives of Skydance

 

132


Table of Contents

and RedBird informed the representatives of Centerview that they would submit a revised transaction proposal once they resolved certain open transaction points with NAI, including the terms of NAI’s continued indemnification obligations to certain directors, officers and other affiliates of NAI, which the representatives of Skydance and RedBird stated could influence the amount of cash that Skydance’s affiliates would be willing to contribute in a transaction involving Paramount.

On May 28, 2024, the Special Committee met via videoconference, with representatives of Cravath and Centerview in attendance, to discuss the forecasts for Skydance’s business received from Skydance and the proposed adjustments thereto received from Paramount management. Following discussion of various factors, the Special Committee directed Centerview to use a blended case at the midpoint between the forecasts provided by Skydance and the adjusted forecasts provided by Paramount management, concluding that such a blend took appropriate account of the relative optimism of Skydance’s underlying assumptions and the relative conservatism of Paramount management’s underlying assumptions (which the Special Committee viewed as overly conservative in certain respects). For more information about the forecasts for Skydance’s business on a standalone basis, see the section entitled “Certain Unaudited Prospective Financial Information—Skydance Unaudited Prospective Financial Information” beginning on page 161 of this information statement/prospectus.

Later that day, representatives of Skydance and RedBird held a call with representatives of Centerview to review the terms of a revised transaction proposal (the “May 28 Skydance Proposal”), which provided that (i) the Transaction Class B Price would increase to $15.00 per share, (ii) the amount of the PIPE Subscription would increase to $6.0 billion at a Subscription Class B Price of $15.00 per share, with up to $4.5 billion being used to fund the cash merger consideration and $1.5 billion contributed to New Paramount’s balance sheet, (iii) Skydance affiliates would receive two tranches of warrants to acquire shares of New Paramount Class B common stock, one with a strike price of $25.00 per share and the other with a strike price of $30.00 per share (with the parties subsequently discovering on June 1, 2024, as noted below, that the parties were not aligned with respect to whether the proposal contemplated two tranches of 200 million warrants or two tranches of $200 million of warrants), (iv) holders of shares of Paramount Class A common stock that are Public Stockholders would be entitled to elect to receive either $23.00 in cash (the “Transaction Class A Price”) or approximately 1.5333 shares of New Paramount Class B common stock per share of Paramount Class A common stock and (v) there would be a collar on the value of the shares of New Paramount Class B common stock to be received in respect of Paramount’s acquisition of Skydance to ensure that the value of the shares of New Paramount Class B common stock to be received in respect of Paramount’s acquisition of Skydance would be determined at the time of signing the Transaction Agreement. The proposed Transaction Class B Price represented an approximately 25% premium to the closing price of the Paramount Class B common stock (of $11.96) on May 24, 2024, the most recent trading day prior to receipt of the May 28 Skydance Proposal. The representatives of Skydance and RedBird also informed the representatives of Centerview that Skydance’s applicable affiliates had agreed on a proposed framework with NAI with respect to the principal economic terms of the transaction between NAI and Skydance, including the extent of NAI’s continued indemnification of directors, officers and affiliates of NAI in connection with any litigation arising out of a potential transaction with Paramount. Thereafter, representatives of Centerview communicated the terms of the May 28 Skydance Proposal to the Special Committee and Cravath.

Overnight on May 29, 2024, at the Special Committee’s direction, representatives of Cravath sent to representatives of Latham a revised draft of the Transaction Agreement, which included, among other things, the addition of a majority-of-the-minority vote condition, a termination fee payable by Paramount equal to 2.5% of the equity value of Paramount implied by the transactions, a fixed number of shares to be issued to Skydance’s equityholders and post-transaction governance arrangements at least as favorable to Paramount’s Public Stockholders as the existing Paramount governance provisions, including with respect to the independence of the board of the post-transaction combined company.

On May 29, 2024, the Special Committee met via videoconference, with representatives of Cravath and Centerview in attendance, to review and discuss the May 28 Skydance Proposal and potential improvements

 

133


Table of Contents

thereto and various other matters related to a potential transaction with Skydance, as well as the alternative actions Paramount or NAI might take in the event that a transaction was not agreed with Skydance. The Special Committee observed that, after extensive back and forth over a period of nearly five months, Skydance had delivered economic terms in the May 28 Skydance Proposal that represented material improvements to the terms in Skydance’s prior transaction proposals, including, among other things, by providing substantial cash to Paramount’s Public Stockholders at a higher value per share, reducing the value ascribed to Skydance and strengthening the balance sheet of the post-transaction combined company (which, among other things, would facilitate the post-transaction combined company’s ability to attain the benefits of the estimated synergies and anticipated cost-cutting initiatives).

Later that day, representatives of Centerview held a call with representatives of Skydance and RedBird to discuss the May 28 Skydance Proposal and a counterproposal thereto that would increase the percentage of the combined company to be owned by existing Paramount stockholders. Thereafter, the representatives of Skydance and RedBird conveyed to the representatives of Centerview a “best and final” proposal (the “May 29 Skydance Proposal”), which (i) lowered the implied valuation of Skydance to $4.75 billion, (ii) removed the collar on the value of the shares of New Paramount Class B common stock to be received in respect of Paramount’s acquisition of Skydance and (iii) revised the proposal with respect to the warrants (with the parties subsequently discovering on June 1, 2024, as noted below, that the parties were not aligned with respect to whether the proposal contemplated two tranches of 150 million warrants or two tranches of $150 million of warrants. Thereafter, representatives of Centerview communicated the terms of the “best and final” May 29 Skydance Proposal to the Special Committee and Cravath.

Also on May 29, 2024, representatives of Cravath and Latham held a call to discuss the latest draft of the Transaction Agreement and open transaction points, including with respect to (i) a majority-of-the-minority vote condition versus a go-shop provision and (ii) post-transaction governance arrangements. During the call, the representatives of Latham reiterated that, for the reasons discussed previously, Skydance would not be willing to condition a transaction on a majority-of-the-minority vote and also rejected the proposed governance changes, stating that Skydance’s affiliates viewed the proposed transaction (including the premium being paid) as a full acquisition of control and would not be willing to commit to maintain Paramount’s existing governance arrangements, including because, in Skydance’s view, Skydance’s proposal better aligned economics and control compared to the existing Paramount arrangements with NAI.

Later that day, representatives of Latham sent to representatives of Cravath a revised draft of the form of the Subscription Agreements, which, among other things, contemplated a to-be-determined subscription discount applicable to the PIPE Subscription that would reduce the aggregate amount of the proceeds received by Paramount in connection with the PIPE Subscription.

On May 29, 2024, representatives of Centerview and BDT held a call to discuss the status of NAI’s sale process, including a potential transaction between NAI and certain affiliates of Skydance. The representatives of BDT stated that (i) the Skydance affiliates had reduced the amount of transaction consideration to NAI equityholders, (ii) NAI was considering two potential NAI-only transactions, one of which NAI believed was financially superior to the transaction proposed by the Skydance affiliates, (iii) NAI would be holding board meetings over the coming days, with the intent to proceed with and potentially announce one of the three transactions under consideration by NAI on June 6, 2024 and (iv) NAI wished to understand whether the Special Committee was likely to recommend a Skydance transaction for approval by the Paramount Board in order to make that the preferred path for NAI.

On May 30, 2024, the Special Committee met via videoconference, with representatives of Cravath and Centerview in attendance, to discuss various matters related to the potential transaction with Skydance, including the May 29 Skydance Proposal, Cravath’s recent interactions with Latham and Centerview’s recent interactions with BDT. The participants discussed Skydance’s rejection of the majority-of-the-minority vote condition and certain post-transaction governance arrangements, and the Special Committee directed its advisors to continue to

 

134


Table of Contents

seek to negotiate for such a vote and improvements to such governance arrangements despite such rejection. The participants also discussed Paramount’s standalone prospects based on the May 2024 Financial Forecasts, including concerns regarding whether Paramount could obtain the capital necessary to fund the cost cuts contemplated by the May 2024 Financial Forecasts without a substantial cash infusion such as the one contemplated by the May 29 Skydance Proposal.

Also on May 30, 2024, representatives of Cravath and R&G held a call to discuss the status of the potential transactions involving Paramount, NAI, Skydance and certain of Skydance’s affiliates. During the call, the representatives of R&G stated that (i) NAI had not yet reached an agreement with Skydance on the economic terms of a potential transaction and (ii) NAI had requested that the transactions be conditioned on a majority-of-the-minority vote.

On May 31, 2024, the Special Committee met twice via videoconference, with representatives of Cravath and Centerview in attendance, to discuss the potential transaction with Skydance, including recent interactions with NAI’s advisors relating thereto. The representatives of Centerview also reviewed the principal economic terms of the May 29 Skydance Proposal and provided their preliminary views on (i) the valuation of Paramount based on the May 2024 Financial Forecasts and (ii) the implied valuation of Skydance based on the forecasts with respect to Skydance’s business previously approved by the Special Committee.

Also on May 31, 2024, news outlets reported that two additional parties, one of whom was identified as Steven Paul, an individual with media industry experience, had contacted NAI to express interest in an NAI-only transaction.

Overnight on June 1, 2024, representatives of Latham sent to representatives of Cravath a revised draft of the Transaction Agreement (the “June 1 Draft Transaction Agreement”), which, among other things, removed the majority-of-the-minority vote condition and included a 20-day go-shop period with an extension of up to ten days for parties who submitted a qualifying offer during the initial 20-day period and a termination fee payable by Paramount equal to 4.5% of the equity value of Paramount implied by the transactions.

On June 1, 2024, representatives of Latham sent to representatives of Cravath an initial draft of the A&R Charter. For more information about the A&R Charter, see the section entitled “Description of New Paramount’s Capital Stock beginning on page 305 of this information statement/prospectus. Later that day, representatives of Cravath sent to representatives of Latham a revised draft of the form of the Subscription Agreements, which, among other things, removed the subscription discount.

Also on June 1, 2024, at the direction of the Special Committee, representatives of Centerview shared with representatives of BDT a summary of the principal economic terms of the proposed transaction between Paramount and Skydance. The following day, representatives of Cravath, Centerview and BDT held a call to review such terms.

Additionally, on June 1, 2024, representatives of Centerview held a call with representatives of Skydance and RedBird to discuss the economic terms of the May 29 Skydance Proposal, during which the parties realized that they had not been aligned regarding the proposal with respect to the warrants. During the call, the representatives of Skydance and RedBird stated that the May 29 Skydance Proposal contemplated Skydance affiliates receiving warrants to acquire (i) 150 million shares of New Paramount Class B common stock at a strike price of $25.00 and (ii) 150 million shares of New Paramount Class B common stock at a strike price of $30.00.

On June 2, 2024, representatives of Cravath and R&G held a call to discuss the status of their respective negotiations with Skydance’s advisors. The representatives of R&G stated that NAI and certain affiliates of Skydance were still negotiating the economic terms of a potential transaction and indicated that they did not anticipate an agreement would be reached prior to the 2024 Annual Meeting.

 

135


Table of Contents

Also on June 2, 2024, representatives of Centerview held a call with representatives of Skydance and RedBird to discuss the proposal related to the number of warrants to be issued to affiliates of Skydance pursuant to the Subscription Agreements. During the call, the representatives of Skydance and RedBird proposed to reduce the number of warrants from 300 million to 200 million shares in the aggregate at a single strike price of $30.00.

Additionally, on June 2, 2024, representatives of Cravath sent to representatives of Latham a list of issues in, and proposed modifications to the terms of, the June 1 Draft Transaction Agreement (the “June 2 Issues List”) and the initial draft of the A&R Charter, including with respect to, among other items, the majority-of-the-minority vote condition, the amount of the termination fee payable by Paramount, and post-transaction governance arrangements.

On June 3, 2024, BDT, a representative of NAI and a representative of R&G held a call with Mr. Ellison and other representatives of Skydance and RedBird where the representatives of Skydance and RedBird provided their perspectives on the merits of a potential transaction with Skydance and its affiliates and their strategic plans for Paramount following the consummation of the potential transaction.

Also on June 3, 2024, representatives of Centerview, Paramount, Skydance and RedBird held a call to discuss updates with respect to Paramount’s business, including its performance to date during the second fiscal quarter of 2024.

Additionally, on June 3, 2024, the Special Committee met via videoconference, with representatives of Cravath and Centerview in attendance, to discuss updates with respect to a potential transaction with Skydance. Representatives of Cravath and Centerview described their recent interactions with representatives of NAI and Skydance, and discussed certain open transaction terms, including related to the Special Committee’s proposal for a majority-of-the-minority vote condition versus Skydance’s proposal for a go-shop provision. The participants also discussed potential NAI-only transactions that NAI might consider in the event that an agreement could not be reached between NAI and Skydance (including based on recent media reports regarding such potential NAI-only transactions), observing that such an NAI-only transaction would not provide any consideration to Paramount’s Public Stockholders and, therefore, despite the possibility that the Special Committee could seek to extract certain benefits from a buyer in an NAI-only transaction, such a transaction ultimately would not be likely to maximize value for Paramount’s Public Stockholders.

Also at the Special Committee’s meeting on June 3, 2024, the Special Committee and its advisors discussed the differential premium that Skydance and other parties had proposed to pay to Paramount’s Public Stockholders in respect of shares of Paramount Class A common stock relative to shares of Paramount Class B common stock. The participants observed, among other things, that (i) the differential premium was smaller than the then-current market trading premium ($22.14 for Paramount Class A common stock compared to $12.80 for Paramount Class B common stock as of June 3, 2024) and (ii) the differential premium in the aggregate, if reallocated to shares of Paramount Class B common stock, would result in a de minimis increase to the price per share.

On June 4, 2024, Paramount held the 2024 Annual Meeting via videoconference, at which Messrs. Klieger and Terrell and Mses. Ostroff and Seligman did not stand for re-election. Concurrently with the expiration of his term on the Paramount Board, Mr. Terrell concluded his service on the Special Committee and was not replaced, resulting in a further reduction in the size of the Special Committee from six members to five members. None of the directors who did not stand for re-election to the Paramount Board did so because of any disagreement with Paramount on any matter which would require disclosure.

Also on June 4, 2024, members of the Special Committee appointed Mr. Phillips as the Chair of the Special Committee to create a single point of contact for interested parties to contact the Special Committee. The Chair role had no additional duties or authority.

 

136


Table of Contents

On June 6, 2024, representatives of Cravath held a call with representatives of R&G to discuss the status of a potential transaction with Skydance. The representatives of R&G informed the representatives of Cravath that NAI was continuing to engage in discussions with Skydance but that a deal announcement was not imminent, whether a deal could be agreed was not clear at the present time and that NAI was aiming for resolution one way or the other in the next week. The representatives of R&G also noted that Party F had contacted NAI with a proposal similar to the transaction contemplated by the February 29 Party F Proposal, which, among other things, provided for the contribution of an entertainment studio and an unspecified amount of cash to Paramount in exchange for Party F receiving 19.9% of the outstanding shares of Paramount common stock, and that NAI had not engaged with, and did not intend to engage with, Party F.

Also on June 6, 2024, representatives of Cravath informed representatives of R&G, at the request of the representatives of R&G, that (i) the economic terms of the proposed transaction between Paramount and Skydance were predominately agreed subject to one open point related to the number of warrants to be issued as part of the PIPE Subscription and (ii) the Special Committee continued to insist upon a majority-of-the-minority vote condition in its negotiations with Skydance. Also on June 6, 2024, representatives of R&G shared with representatives of Cravath a purported acquisition proposal that had been submitted to NAI by an entity identifying itself as Apex Capital Trust (“Apex”). The Special Committee ultimately determined this entity was not credible, as described further below.

Additionally, on June 6, 2024, the Special Committee met via videoconference, with representatives of Cravath and Centerview in attendance, to discuss updates with respect to a potential transaction with Skydance, including recent interactions between representatives of Cravath and Centerview, on the one hand, and representatives of NAI and Skydance, on the other hand. Among other things, the participants discussed the material improvements in Skydance’s transaction proposal, the lack of other strategic alternatives available to Paramount at the time and the possibility that NAI would instead pursue an NAI-only transaction that would not be likely to maximize value for Paramount’s Public Stockholders.

On June 7, 2024, representatives of RedBird and Latham informed representatives of Centerview and Cravath, respectively, that Skydance and NAI had agreed on a proposed framework of principal economic terms of the NAI Transaction (which the representatives of RedBird and Latham did not specify), and that Skydance wished to announce a transaction as soon as June 10, 2024 and, in advance of entering into a transaction, would need to review certain sensitive due diligence information that had been withheld from Skydance to date.

Also on June 7, 2024, representatives of Cravath, Simpson and R&G held a call, during which the representatives of R&G conveyed a request from NAI that Paramount advance certain expenses incurred by entities affiliated with Ms. Redstone in connection with potential litigation that could arise if Paramount entered into a transaction. No further discussions regarding this topic occurred prior to the entry into the Transactions and the NAI Transaction.

Additionally, on June 7, 2024, the Special Committee met via videoconference, with representatives of Cravath and Centerview in attendance. Representatives of Cravath and Centerview provided updates on their recent interactions with representatives of Skydance and NAI, noting that (i) the parties had not been aligned with respect to the number of warrants proposed to be issued in the PIPE Subscription and that representatives of Centerview were awaiting a revised proposal from Skydance on this topic and (ii) representatives of R&G had not yet confirmed the status of the potential transaction between NAI and Skydance. The participants discussed next steps in the event NAI and Skydance in fact had agreed on a proposed framework of principal economic terms and were seeking to sign a transaction imminently, including reviewing the documentation for the transaction between NAI and Skydance. The Special Committee also determined that the sensitive due diligence information that had been withheld from Skydance to date would continue to be withheld pending further updates on the status of the potential transaction.

Thereafter on June 7, 2024, Skydance delivered a revised proposal (the “June 7 Skydance Proposal”) to the Special Committee, which provided that Skydance affiliates would receive warrants to acquire, in the aggregate,

 

137


Table of Contents

200 million warrants with a strike price of $30.50 per share, compared to the 200 million warrants with a strike price of $30.00 per share as proposed on June 2, 2024.

Additionally, on June 7, 2024, representatives of Cravath and Latham met via videoconference to discuss open transaction points in the latest drafts of the Transaction Agreement and the other Transaction Documents, including those highlighted in the June 2 Issues List.

On June 8, 2024, the Special Committee met via videoconference, with representatives of Cravath and Centerview in attendance, to discuss various matters related to the potential transaction with Skydance. Representatives of Centerview reviewed and discussed the June 7 Skydance Proposal with respect to the number of warrants in the context of the prior misalignment. Representatives of Cravath reviewed legal considerations and reminded the members of the Special Committee of their duties in the context of a transaction involving NAI. Representatives of Cravath also reviewed open transaction points in the latest draft of the Transaction Agreement, including the majority-of-the-minority vote condition versus the go-shop period and Skydance’s proposed governance arrangements, with respect to which the representatives of Cravath noted that Skydance continued to take the position that its affiliates were acquiring control of Paramount alongside a supermajority economic stake and had expressed limited to no flexibility on such terms based on their view (i) of the premium being offered to Paramount stockholders, (ii) of the substantial investment being made into Paramount and (iii) that Skydance’s proposal better aligned economics and control compared to Paramount’s existing governance structure.

Also on June 8, 2024, representatives of Cravath and R&G held a call to discuss the status of their respective negotiations with Skydance. During the call, the representatives of R&G confirmed that NAI and Skydance had agreed on a proposed framework of principal economic terms but that there were other open transaction points, including regarding indemnification and whether the NAI Transaction would be conditioned on a majority-of-the-minority vote in respect of the Paramount transaction.

Later on June 8, 2024, (i) representatives of Cravath sent to representatives of Latham a revised draft of the Transaction Agreement, which, among other things, included a majority-of-the-minority vote condition and a termination fee payable by Paramount equal to 3% of the equity value of Paramount implied by the transactions, and (ii) representatives of Latham sent to representatives of Cravath a revised draft of the form of the Subscription Agreements, which, among other things, included the subscription discount.

On June 9, 2024, representatives of Cravath and Latham held a call to discuss open transaction points, including the majority-of-the-minority vote condition, the size of the termination fee, post-transaction governance arrangements and Skydance’s proposal to reduce the PIPE Subscription by the original issue discount.

Also on June 9, 2024, representatives of Latham sent a revised draft of the Transaction Agreement to representatives of Cravath, which, among other things, removed the majority-of-the-minority vote condition and added a 20-day go-shop period with an extension of up to ten days for parties who submitted a qualifying offer during the initial 20-day period.

On June 9 and June 10, 2024, the Special Committee met three times via videoconference, with representatives of Cravath and Centerview in attendance, to discuss updates with respect to a potential transaction with Skydance, including open transaction terms and a process for obtaining from NAI drafts of the transaction documents in respect of the NAI Transaction in exchange for drafts of the Transaction Agreement and the other agreements related thereto. Representatives of Paramount and Paramount’s regulatory counsel also joined one of the meetings on June 9 to discuss regulatory matters in connection with a potential transaction with Skydance, including communications strategy in the event of a potential transaction announcement.

Overnight on June 11, 2024, representatives of Cravath sent a revised draft of the Transaction Agreement to representatives of Latham, which, among other things, again included a majority-of-the-minority vote condition and removed the go-shop provision.

 

138


Table of Contents

The morning of June 11, 2024, Ms. Redstone contacted members of the Special Committee to discuss the status of a potential transaction with Skydance and indicated that NAI might walk away from negotiations with Skydance.

Also that morning, representatives of Centerview, Cravath, Latham, S&C, RedBird and Skydance met via videoconference to discuss open transaction points, and concluded the call by tentatively aligning on the principal economic terms of a potential transaction between Paramount and Skydance. Among other things, the terms contemplated (i) an implied Skydance valuation of $4.75 billion, (ii) no collar on the value of the shares of New Paramount Class B common stock to be received in respect of Paramount’s acquisition of Skydance, (iii) a Transaction Class B Price of $15.00 per share, (iv) a PIPE Subscription equal to $6.0 billion, with up to $4.5 billion being used to fund the cash merger consideration and $1.5 billion contributed to New Paramount’s balance sheet and only the portion being contributed to the balance sheet subject to a 1.875% subscription discount, (v) that Skydance affiliates would receive warrants to acquire, in the aggregate, 200 million shares of New Paramount Class B common stock with a strike price of $30.50 per share and (vi) that holders of shares of Paramount Class A common stock that are Public Stockholders would be entitled to elect to receive either $23.00 in cash or approximately 1.5333 shares of New Paramount Class B common stock per share of Paramount Class A common stock. The proposed Transaction Class B Price represented an approximately 25% premium to the closing price of the Paramount Class B common stock (of $11.98) and the proposed Transaction Class A Price represented an approximately 10% premium to the closing price of the Paramount Class A common stock (of $20.95), each on June 10, 2024, the most recent trading day prior to June 11, 2024.

Additionally, on June 11, 2024, representatives of Cravath and R&G held a call during which a representative of R&G inquired as to the status of a potential transaction between Paramount and Skydance, including whether the Special Committee had approved a transaction with Skydance, to which the representatives of Cravath responded that the Special Committee had not approved any transaction.

That afternoon, representatives of R&G notified representatives of Cravath that, while Skydance and NAI had agreed on a proposed framework of principal economic terms the week prior, they had failed to find common ground on other issues, and as such NAI did not have an agreement on a deal with the affiliates of Skydance and did not anticipate that it would find a path forward for a transaction with the affiliates of Skydance.

Minutes later, the Special Committee met via videoconference with representatives of Cravath and Centerview in attendance. Representatives of Cravath reviewed the latest correspondence from R&G, noting that the representatives of R&G were clear as to NAI’s position regarding a transaction with Skydance and its affiliates, that a transaction with Skydance would require NAI’s consent in its capacity as the controlling stockholder of Paramount, and that, as a result, NAI’s position would render the Skydance transaction no longer actionable. The Special Committee then directed its advisors to pause all discussions with Skydance. The Special Committee met again later that day to discuss a potential public statement on behalf of the Special Committee. Later that day, NAI issued a statement announcing that NAI had terminated its discussions with Skydance regarding a transaction with affiliates of Skydance, and the Special Committee confirmed publicly that it had been advised of the same by NAI.

On June 14, 2024, representatives of R&G notified representatives of Cravath that NAI was engaged in discussions regarding an NAI-only transaction with a consortium comprised of Party J, a leading private equity firm, and Party K, an individual with media industry experience. The representatives of R&G also provided a list of due diligence requests with respect to Paramount that NAI had received from Party J and Party K.

On June 17, 2024, the Special Committee met via videoconference, with a representative of Cravath in attendance, to discuss the request to facilitate due diligence with respect to a potential NAI-only transaction with Party J and Party K. The Special Committee and the representative of Cravath discussed legal considerations and the duties of the members of the Special Committee in the context of a transaction involving NAI and various considerations with respect to the request, including whether other benefits might be provided in exchange for

 

139


Table of Contents

the facilitation of due diligence. The Special Committee then determined to provide Party J and Party K with access to due diligence and directed Cravath to send a draft non-disclosure agreement to Party J and Party K, and further to include in such draft a covenant that would provide certain assurances from Party J and Party K with respect to an improved balance sheet and other benefits to be provided to Paramount and its stockholders in the event that Party J and Party K acquired a controlling interest in NAI.

On June 18, 2024, the closing price of Paramount Class B common stock was $9.61, the lowest closing price since the merger of CBS and Viacom. The closing price of Paramount Class A common stock on that day was $17.02.

Also on June 18, 2024, representatives of Cravath sent, through representatives of R&G, to legal counsel to Party J and Party K, a draft non-disclosure agreement. Over the course of the following days, representatives of Cravath and legal counsel to Party J and Party K negotiated the non-disclosure agreement, which Paramount executed with each of Party J and Party K on June 26, 2024. The executed non-disclosure agreement between Paramount and each of Party J and Party K contained a standstill provision binding each of Party J and Party K, with a customary exclusion which permitted each of Party J and Party K to make proposals to Paramount privately and confidentially and to make proposals to acquire NAI (excluding Paramount and its subsidiaries). Party J, Party K and their respective representatives subsequently received access to a virtual data room and engaged in a due diligence review of Paramount prior to Paramount signing the Transaction Agreement.

On June 24, 2024, the Special Committee met via videoconference, with representatives of Cravath in attendance, to discuss the status of the draft non-disclosure agreement between Paramount and each of Party J and Party K. Representatives of Cravath noted that the only open point in the draft related to the assurances requested by the Special Committee, which Party J and Party K had been rejecting. The Special Committee directed the representatives of Cravath to continue to seek the requested assurances.

Later that day, a member of the Special Committee held a call with a representative of the financial advisor to Party C (which had, from time to time, continued to request certain due diligence information from Paramount but had not otherwise engaged substantively with the Special Committee or its advisors) to discuss due diligence matters, including a request from Party C and Party H for a meeting with Paramount management. Such meeting did not ultimately occur.

On June 25, 2024, representatives of Cravath held a call with representatives of R&G to discuss the status of NAI’s sale process. During the call, the representatives of R&G stated that NAI was continuing to explore NAI-only transactions and was interested in entering into a transaction in the near term, that NAI was aware that it might not be able to reach agreement with Party J and Party K (who had not yet entered into non-disclosure agreements with Paramount) on that timeline and that NAI was considering other NAI-only transactions with other parties (whom R&G did not identify). That same day, Ms. Redstone contacted a member of the Special Committee to convey a similar message, including NAI’s intent to enter into a transaction in the near term.

Members of the Special Committee then discussed the updates from NAI and R&G, taking into consideration the benefits of (i) NAI pursuing a transaction with Party J and Party K, each of whom the Special Committee believed was a credible counterparty, as opposed to potential NAI-only transactions involving alternative counterparties whom NAI had not identified to the Special Committee and (ii) having additional time to explore any other strategic alternatives that might be available to Paramount (including the possibility of a transaction with Party C who had recently expressed an interest in conducting additional due diligence of Paramount), following which the Special Committee directed the representatives of Cravath to concede the open point related to the assurances requested by the Special Committee and coordinate execution of the non-disclosure agreements with each of Party J and Party K.

Also on June 25, 2024, the Special Committee met via videoconference, with representatives of Cravath and Centerview in attendance. During the meeting, representatives of Centerview noted that, at the direction of the

 

140


Table of Contents

Special Committee, they had been in contact with Party C’s financial advisor and would coordinate any requested management meetings with Paramount.

Later on June 25, 2024, the members of the Special Committee convened to discuss NAI’s sale process and determined that the Special Committee would consider and, if appropriate, facilitate other requests for due diligence from counterparties pursuing an NAI-only transaction. NAI subsequently informed the Special Committee of one such additional counterparty pursuing an NAI-only transaction, Party L, a strategic counterparty, with whom, at the Special Committee’s direction, Paramount entered into a non-disclosure agreement on July 1, 2024. The executed non-disclosure agreement between Paramount and Party L contained a standstill provision binding Party L, with a customary exclusion which permitted Party L to make proposals to Paramount privately and confidentially and to make proposals to acquire NAI (excluding Paramount and its subsidiaries).

On July 2, 2024, representatives of R&G notified representatives of Cravath and the members of the Special Committee that NAI and certain affiliates of Skydance had agreed on a proposed framework of principal terms for the sale of 100% of the outstanding stock of NAI to affiliates of Skydance and RedBird. The representatives of R&G also stated that (i) consistent with the parties’ prior discussions, the NAI Transaction would be conditioned on a transaction between Skydance and Paramount, (ii) the NAI Transaction would not be conditioned on a majority-of-the-minority vote in respect of the Paramount transaction, but that NAI deferred to the Special Committee regarding the Special Committee’s determination as to whether such a vote would be required as a condition to a potential transaction between Paramount and Skydance and (iii) NAI understood that the Special Committee would need to make an independent decision regarding whether it was in the best interests of Paramount and its stockholders to pursue a transaction with Skydance.

Later that day, the Special Committee met via videoconference with representatives of Cravath and Centerview in attendance to discuss the update from R&G. The Special Committee considered various factors, including (i) the significant improvement in the economic terms of Skydance’s transaction proposal over the course of the extended period of negotiations, including with respect to the amount of cash consideration to be contributed by Skydance affiliates, (ii) the tentative alignment between the parties regarding principal economic terms at the time NAI terminated its discussions with Skydance regarding a transaction with affiliates of Skydance the month prior, (iii) that, despite widespread publicity of the termination of the discussions with Skydance the month prior, no party had reached out to the Special Committee or its advisors to express interest in a potential transaction with Paramount since the discussions with Skydance terminated the month prior (other than Party C, who expressed an interest solely in conducting additional due diligence of Paramount, and Apex, who the Special Committee ultimately determined was not credible) and (iv) the alternative to a transaction with affiliates of Skydance from NAI’s perspective was an NAI-only transaction, which would not provide any consideration to Paramount’s Public Stockholders and therefore likely would not generate the value for Paramount’s Public Stockholders that a transaction with Skydance would generate. Following such discussion, the Special Committee determined to re-engage with Skydance and directed the representatives of Cravath to (A) notify the representatives of R&G accordingly and (B) re-commence engagement with representatives of Skydance and Latham.

Also on July 2, 2024, news outlets reported that Skydance and NAI had reached a preliminary agreement with respect to an acquisition of NAI.

Additionally, on July 2, 2024, representatives of Centerview, Cravath, Skydance, RedBird and Latham held a call to discuss the status and terms of the transaction documentation in connection with a potential transaction between Paramount and Skydance. Between July 2, 2024 and the signing of the Transaction Agreement, as described below, representatives of Centerview, Cravath, Latham, RedBird, Rothschild & Co, Simpson, Skydance, S&C and an additional investor in Skydance that subsequently became a PIPE Equity Investor met and/or communicated regularly during such period to discuss open transaction items, including outstanding due diligence questions and terms of the transaction agreements (i.e., the Transaction Agreement, the Transaction

 

141


Table of Contents

Documents and the other agreements proposed to be entered into in connection with the transactions contemplated by the Transaction Agreement).

On July 3, 2024, the Special Committee met via videoconference, with representatives of Cravath, Centerview and BDT in attendance. During the meeting, the representatives of BDT reviewed and discussed the structure and principal economic terms of the proposed transaction between NAI and certain affiliates of Skydance and the progression of the purchase price over time, including how (i) the initial implied equity value had been reduced by $200 million during the course of the negotiations between Skydance and the Special Committee and (ii) the implied equity value had then increased during the period after NAI terminated its discussions with Skydance regarding a transaction with affiliates of Skydance on June 11, 2024, without a corresponding reduction to the amount of cash consideration in the proposed transaction between Skydance and Paramount. The representatives of BDT also stated that NAI had been in discussions with four parties regarding an NAI-only transaction, but that none of such other potential acquirers had demonstrated that it had the requisite capital to fortify Paramount’s balance sheet to the same extent that the affiliates of the Skydance investors did, and that this was a factor that NAI considered in evaluating the merits of such other potential offers. The representatives of BDT also discussed next steps for a potential Skydance transaction, including NAI’s perspective on timing for a possible deal announcement and the process for the Special Committee and its advisors to review the transaction documents for the potential transaction between NAI and the affiliates of Skydance. Also at the Special Committee’s meeting on July 3, 2024, representatives of Centerview reviewed the economic terms of the proposed transaction between Paramount and Skydance as negotiated as of June 11, 2024 when discussions terminated and the reduction in the trading price of the Paramount Class B common stock from $11.98 on June 10, 2024 to $10.72 on July 2, 2024. Following the discussion, the Special Committee determined to share the sensitive due diligence information that had been withheld from Skydance to date (including certain commercial contracts and employee-related information) and move forward with seeking to complete negotiations regarding a transaction with Skydance.

Additionally, on July 3, 2024, Party C sent a letter (the “July 3 Party C Proposal”) to the Special Committee, which was unsigned and marked as a draft, outlining a preliminary proposal for a preferred equity investment in Paramount in an aggregate amount equal to $4 billion to be used by Paramount to acquire its issued and outstanding shares and deleverage its capital structure. The July 3 Party C Proposal stated that the proposal was conditioned on (i) the approval of the stockholders of Paramount and (ii) Paramount not having a controlling stockholder following the closing of the proposed transaction.

Between July 3, 2024 and July 7, 2024, members of the Special Committee and representatives of Centerview, Cravath, Latham, Paramount management, RedBird, Rothschild & Co, Skydance, Simpson and S&C met via videoconference multiple times to negotiate the terms of the Transaction Agreement, including the restrictions that would apply to Paramount’s business during the period between the entry into the Transaction Agreement and the closing of the potential transaction.

On July 4, 2024, representatives of Cravath and R&G exchanged drafts of the Transaction Agreement and the NAI Purchase Agreement. As the representatives of R&G had previewed to the representatives of Cravath on July 2, 2024, the NAI Purchase Agreement did not contain a majority-of-the-minority vote condition. Thereafter, (i) representatives of Cravath continued to exchange drafts of the Transaction Agreement and related documents with representatives of R&G in advance of signing the Transaction Agreement and (ii) representatives of R&G continued to exchange drafts of the NAI Purchase Agreement and related documents with representatives of Cravath in advance of signing the NAI Purchase Agreement.

Also on July 4, 2024, a member of the Special Committee held a call with a representative of Party L, during which the representative of Party L expressed Party L’s interest in a potential transaction with Paramount (but did not propose or specify any terms for such a transaction) and shared Party L’s perspectives on a potential transaction between Paramount and Skydance.

 

142


Table of Contents

On July 4 and July 5, 2024, the Special Committee met multiple times via videoconference, with representatives of Cravath and Centerview in attendance. Representatives of Cravath reviewed legal considerations and the duties of the members of the Special Committee in the context of a transaction involving NAI. The participants also reviewed and discussed the July 3 Party C Proposal, observing that this latest letter was another example of Party C sending letters to the Special Committee but not actually engaging or coming forward with a concrete proposal, which led the Special Committee and its advisors to again question Party C’s intentions. The participants also considered the risk of losing the nearly-complete Skydance transaction by exploring a preliminary draft proposal from Party C, and the possibility that NAI might not ultimately support a transaction with Party C given the correspondence to date between the Special Committee and its advisors and NAI and its advisors. The participants also discussed that, if the Special Committee approved the transaction with Skydance, the transaction might include a go-shop period and in that case the Special Committee would be able to engage further with Party C at that time. The Special Committee then determined that the Special Committee, its advisors and Paramount management should prioritize the Skydance transaction in lieu of engaging with Party C on its draft proposal at that time under the circumstances. The participants also discussed the outreach from a representative of Party L, concluding that any such possible transaction was too speculative to pursue at that time under the circumstances and again noted that if the Special Committee approved the transaction with Skydance, the transaction might include a go-shop period and in that case the Special Committee would be able to engage further with Party L at that time.

Also at the Special Committee’s meetings on July 4 and July 5, 2024, representatives of Centerview reviewed with the Special Committee the principal economic terms of the proposed transaction with Skydance and provided a financial analysis of Paramount and the proposed transaction, including, among other things, various valuation methodologies to assess the value to Paramount’s Public Stockholders continuing on a standalone basis as compared to the value to such holders of the proposed transaction. The participants also discussed Paramount’s outlook on a standalone basis, referencing the prior discussions among the Special Committee and its advisors regarding the challenges associated with Paramount’s standalone path, including challenges related to rapidly declining industry conditions as well as challenges specific to Paramount’s business, which had, among other things, resulted in downward revisions to Paramount management’s financial forecasts for Paramount on a standalone basis.

Also at the Special Committee’s meetings on July 4 and July 5, 2024, representatives of Cravath reviewed with the Special Committee certain terms of the draft transaction documents and discussed the remaining open transaction points. The Special Committee and its advisors considered whether to continue to insist upon a majority-of-the-minority vote despite Skydance’s position that it would not agree to such a vote under any circumstances, and they also discussed the process that would be undertaken if the Special Committee were to agree to a go-shop provision in lieu of such a vote. The Special Committee then directed Cravath to concede the majority-of-the-minority vote and prioritize negotiating the terms of Skydance’s proposed go-shop provision, including by seeking to extend the duration of the proposed go-shop period. Following negotiations between representatives of Cravath and Latham later that day, Skydance revised its proposal to extend the go-shop period from 30 days to 45 days, with the possibility of an extension of up to 15 days for parties who submitted a qualifying offer during the initial 45-day period. Representatives of Cravath also reviewed with the Special Committee the proposal from Skydance with respect to governance of the post-transaction combined company, including regarding the anticipated board composition, certain rights to be held by directors designated by the Ellison family, and certain approval rights with respect to certain board actions to be granted to certain Skydance affiliates in their capacity as stockholders of the combined company. The representatives of Cravath noted that Skydance actively continued to take the position that its affiliates were acquiring control of Paramount alongside a supermajority economic stake, and thus they continued to express minimal flexibility on these terms during the negotiations. Representatives of Cravath also reviewed certain compensation matters in connection with the proposed transaction, including the treatment of equity awards, retention matters, and estimated payments to executive officers and non-employee directors of Paramount.

 

143


Table of Contents

On July 6, 2024, the Special Committee met via videoconference, with representatives of Cravath, Centerview and the Special Committee’s public relations advisor in attendance for all or part of the meeting. Representatives of Cravath provided an update on the status of negotiations with Skydance and reviewed the remaining open transaction points in the draft transaction documentation, noting they primarily related to the restrictions that would apply to Paramount’s business during the period between the entry into the definitive agreements and the closing of the potential transaction. Representatives of Cravath also reviewed with the Special Committee a summary of certain terms of the proposed NAI Transaction Agreement. That day, representatives of Cravath provided comments to the draft NAI Transaction Agreement, which were incorporated into the executed version.

Over the course of July 7, 2024, the Special Committee, Paramount, Skydance, RedBird and their respective advisors finalized the Transaction Agreement and the other agreements related to the Transaction Agreement. Concurrently, NAI and the applicable Skydance affiliates and their respective advisors finalized the NAI Purchase Agreement and the other agreements related to the NAI Transaction. In addition, (i) representatives of Cravath shared each draft of the Transaction Agreement and related documents with representatives of R&G in advance of signing the Transaction Agreement and (ii) representatives of R&G shared each draft of the NAI Purchase Agreement and related documents with representatives of Cravath in advance of signing the NAI Purchase Agreement.

On July 7, 2024, the Special Committee met via videoconference, with representatives of Cravath, Centerview and the Special Committee’s public relations advisor in attendance for all or part of the meeting. At the meeting, representatives of Cravath (i) reviewed with the Special Committee legal considerations and the duties of the members of the Special Committee in the context of a transaction involving NAI and (ii) reviewed and discussed with the Special Committee the final drafts of the Transaction Agreement and the other agreements proposed to be entered into in connection with the transaction with Skydance. Representatives of Centerview reviewed with the Special Committee Centerview’s financial analysis of the aggregate consideration to be paid to the holders of the shares of Paramount Class A common stock and Paramount Class B common stock (other than certain excluded shares) and rendered to the Special Committee its oral opinion, which was subsequently confirmed by delivery of a separate written opinion dated as of July 7, 2024, that, as of such date and based upon and subject to the various assumptions made, procedures followed, matters considered and qualifications and limitations upon the review undertaken in preparing such opinions, the consideration to be paid to the holders of Paramount Class A common stock and Paramount Class B common stock (other than certain excluded shares), taken in the aggregate, was fair, from a financial point of view, to such holders. Representatives of Cravath also reviewed with the Special Committee its duties and responsibilities. The Special Committee then unanimously adopted resolutions (i) declaring that the Transaction Agreement and the Transactions were advisable and in the best interests of Paramount and its stockholders, (ii) recommending that the Paramount Board approve the Transaction Agreement and the Transactions and (iii) recommending that the Paramount Board recommend adoption and approval of the Transaction Agreement and the Transactions to Paramount stockholders (the “Paramount Special Committee Recommendation”).

Immediately after the Special Committee meeting, the Paramount Board met via videoconference, with representatives of Cravath, Centerview, Paramount management and the Special Committee’s public relations advisor in attendance for all or part of the meeting. Upon the recommendation of the Special Committee, the members of the Paramount Board present at the meeting (which consisted of all the directors serving on the Special Committee, and which excluded Ms. Redstone, who had recused herself in advance of the meeting) unanimously adopted resolutions (i) declaring that the Transaction Agreement and the Transactions were advisable and in the best interests of Paramount and its stockholders, (ii) approving and declaring advisable the Transaction Agreement and the Transactions, (iii) authorizing and approving the execution, delivery and performance by Paramount of the Transaction Agreement and the consummation of the Transactions upon the terms and subject to the conditions set forth in the Transaction Agreement, (iv) recommending that Paramount stockholders entitled to vote adopt the Transaction Agreement and (v) directing that the Transaction Agreement

 

144


Table of Contents

and the Transactions be submitted to Paramount stockholders entitled to vote for adoption (the “Paramount Board Recommendation”).

Later that evening, the parties executed and delivered the Transaction Agreement and the other documentation related to the Transactions, and the parties to the NAI Purchase Agreement executed and delivered the NAI Purchase Agreement and the other documentation related to the NAI Transactions. Upon the execution of the Transaction Agreement, the Written Consent approving and adopting the Transaction Agreement and the Transactions, which NAI had delivered to Paramount prior to execution of the Transaction Agreement with a future effective time occurring after the execution and delivery of the Transaction Agreement in accordance with Section 228(c) of the DGCL, became effective. Paramount and Skydance then issued a joint press release announcing the Transactions.

On July 8, 2024, the Special Committee met via videoconference, with representatives of Cravath and Centerview in attendance, to review the go-shop process and discuss tactics and next steps. Representatives of Centerview previewed an initial list of potential counterparties they proposed to contact, consisting of approximately 60 strategic and financial parties, including counterparties with whom the Special Committee had engaged earlier in the process of exploring strategic alternatives (including Party A, Party B, Party C, Party D, Party E, Party F, Party G, Party H, Party J, Party K and Party L).

Later that day, at the direction of the Special Committee, representatives of Centerview began contacting potential counterparties to assess their interest in submitting an alternative acquisition proposal during the go-shop period. During the go-shop period, at the direction of the Special Committee, representatives of Centerview contacted 58 parties, with 51 of those parties declining to engage at all or not engaging in any substantive manner. The seven parties that expressed interest in a potential transaction with Paramount included Apex, Edgar Bronfman, Jr. (“EBJ”), an individual with media industry experience who had previously expressed interest in a potential NAI-only transaction, Party D, Party L, Party M, a leading private equity firm, Party N, an individual with media industry experience, and Party O, a strategic counterparty. Paramount (acting at the Special Committee’s direction) executed non-disclosure agreements with, and granted access to due diligence information to, six of those seven parties (each such party other than Apex). Each non-disclosure agreement contained confidentiality, use and standstill provisions that were, in each case, no less favorable, and other provisions that were no less favorable in the aggregate, to Paramount than the terms of the non-disclosure agreement between Paramount and Skydance, and no non-disclosure agreement contained any provision (i) granting any exclusive right to negotiate with such counterparty, (ii) prohibiting Paramount or its affiliates from satisfying its or their obligations under the Transaction Agreement or (iii) requiring Paramount or any of its subsidiaries to pay or reimburse the counterparty’s fees, costs or expenses. Each of the non-disclosure agreements contained a standstill provision binding the counterparty, with a customary exclusion which permitted the counterparty to make proposals to Paramount privately and confidentially and a Fallaway Provision. Of the six parties that Paramount entered into non-disclosure agreements with during the go-shop period, only EBJ and Party D submitted acquisition proposals (with Party N participating as a member of the EBJ Investor Group (as defined below)).

On July 11, 2024, in response to EBJ’s expression of interest in a potential transaction with Paramount following outreach from Centerview, representatives of Centerview sent to EBJ a draft of a new non-disclosure agreement as required by the terms of the Transaction Agreement, which Paramount and EBJ executed on July 13, 2024. Thereafter, until the EBJ Investor Group withdrew its proposal on August 26, 2024, representatives of the Special Committee, Paramount and EBJ engaged in discussions and a due diligence process, with Paramount providing certain confidential information regarding its business and financials to EBJ and his representatives.

Also on July 11, 2024, in response to Party C’s expression of interest in a potential transaction with Paramount following outreach from Centerview, representatives of Cravath sent to Party C’s legal counsel a draft of a new non-disclosure agreement as required by the terms of the Transaction Agreement. This non-disclosure

 

145


Table of Contents

agreement was not executed, nor did Party C provide any feedback or engage further with respect to the draft non-disclosure agreement or a potential transaction with Paramount during the go-shop period.

On July 17, 2024, the Special Committee met via videoconference, with representatives of Cravath and Centerview in attendance, to discuss the status of the go-shop process. Representatives of Centerview provided an update on their outreach to potential counterparties and described the engagement that had taken place with respect to the parties who had executed or requested non-disclosure agreements. The participants also reviewed and discussed a purported acquisition proposal received from Apex on July 13, 2024, which the Special Committee did not deem credible and therefore determined did not warrant further consideration.

On July 19, 2024, each of Paramount and Skydance filed a notification and report form under the Hart-Scott-Rodino Antitrust Improvements Act of 1976 (the “HSR Act”).

On July 19 and July 24, 2024, EBJ and his representatives met via videoconference and in person, respectively, with representatives of Paramount management, Centerview and Cravath to conduct due diligence with respect to Paramount.

On July 26, 2024, Party D sent to Paramount a non-binding, written proposal (the “July 26 Party D Proposal”) to acquire 100% of the Paramount Class A common stock and 100% of the Paramount Class B common stock for $60.00 and $14.00 per share, respectively, representing an approximately 235% premium to the closing price of Paramount Class A common stock (of $17.92) and an approximately 38% premium to the closing price of Class B common stock (of $10.14), respectively, on July 1, 2024, the last trading day prior to renewed market speculation regarding a transaction between Skydance and Paramount. The July 26 Party D Proposal stated that Party D was working with a private equity firm who was interested in financing the transaction, subject to due diligence. On July 29, 2024, representatives of Centerview sent to representatives of Party D a draft non-disclosure agreement, which was negotiated over the course of the following few days and executed by Paramount and Party D on July 31, 2024. Thereafter, until the abandonment of the July 26 Party D Proposal on August 16, 2024, representatives of the Special Committee and Party D engaged in a due diligence process, with Paramount providing certain confidential information regarding its business and financials to Party D and its representatives.

On July 31, 2024, Apex (describing itself as “a conglomerate of financial institutions and financial services providers”) issued a press release announcing that it had submitted an all-cash offer for up to $43 billion to acquire Paramount. That afternoon, Business Wire withdrew the press release, raising questions about the authenticity of the press release and prompting news outlets to retract their media reports regarding the press release in light of the questions about the credibility of the offer.

On August 1 and August 5, 2024, the Special Committee met via videoconference, with representatives of Cravath and Centerview in attendance, to discuss the status of the go-shop process as well as tactics and next steps.

On August 15, 2024, representatives of Cravath and EBJ’s legal counsel held a call to discuss the possibility of EBJ submitting an acquisition proposal (the terms of which were not discussed) during the go-shop period. That same day, a member of the Special Committee held a call with EBJ during which EBJ indicated that he intended to submit an acquisition proposal prior to the expiration of the go-shop period and previewed the high-level terms of that proposal.

On August 15 and August 19, 2024, the Special Committee met via videoconference, with representatives of Cravath and Centerview in attendance, to discuss the status of the go-shop process, including recent interactions with EBJ and Party D and their respective advisors, as well as factors the Special Committee might take into account in evaluating the merits of a competing acquisition proposal beyond its financial terms, such as conditionality and certainty of funds.

 

146


Table of Contents

Also on August 15, 2024, a member of the Special Committee held a call with a purported representative of a group identifying itself as Project Rise Partners (“PRP”), during which the representative of PRP expressed interest in submitting an acquisition proposal (the terms of which were not discussed) prior to the expiration of the go-shop period. The member of the Special Committee noted the timeline for submitting a formal acquisition proposal prior to the impending expiration of the go-shop period on August 21, 2024, and stated that the Special Committee would review and evaluate the merits of any such proposal that was timely submitted.

On August 16, 2024, representatives of Party D notified representatives of Centerview that Party D would not be further pursuing a transaction with Paramount, thereby abandoning the July 26 Party D Proposal.

On August 19, 2024, EBJ submitted a written, non-binding indication of interest (the “August 19 EBJ Proposal”) to the Special Committee, pursuant to which EBJ and a group of investors (collectively, the “EBJ Investor Group”), which included Party N, proposed (i) an acquisition of the outstanding shares of Paramount Class A common stock from existing holders for, at such holders’ election, $24.53 per share in cash or 1.5333 shares of New Paramount Class B common stock, (ii) a subscription for $1.5 billion of shares of Class B common stock of New Paramount Class B common stock for $16.00 per share, (iii) an acquisition of NAI on the same general terms as the NAI Transaction, (iv) a subscription by the EBJ Investor Group would receive warrants to acquire, in the aggregate, 200 million shares of New Paramount Class B common stock with a strike price of $30.50 per share, (v) a plan to collapse Paramount’s dual-class structure into a single class of shares within two years of the closing of the proposed transaction, with holders of New Paramount Class A common stock receiving 1.53 shares of New Paramount Class B common stock per share of New Paramount Class A common stock and (vi) post-transaction governance arrangements largely consistent with Paramount’s existing governance arrangements, including a majority independent board of directors. The August 19 EBJ Proposal did not propose any cash consideration to holders of Paramount Class B common stock or address payment of the termination fee that would be payable to Skydance if Paramount (at the direction of the Special Committee) terminated the Transaction Agreement to enter into a transaction with the EBJ Investor Group.

At 11:59 p.m. Eastern Time on August 19, 2024, the waiting period under the HSR Act with respect to the Skydance transaction expired.

On August 20, 2024, the Special Committee met via videoconference, with representatives of Cravath, Centerview and the EBJ Investor Group in attendance. The representatives of the EBJ Investor Group summarized the terms of the August 19 EBJ Proposal, shared their perspective on why they believed the Special Committee should determine that the August 19 EBJ Proposal constituted a “Superior Proposal” under the Transaction Agreement, and described their strategic plan for Paramount in the event of a transaction.

Also on August 20, 2024, representatives of Cravath and R&G held a call to discuss the August 19 EBJ Proposal, including areas of further exploration such as financing certainty and regulatory risk.

Later that day, the EBJ Investor Group submitted an updated list of the financing sources supporting the EBJ Proposal.

Between August 20 and August 25, 2024, representatives of Latham sent several letters to Paramount and/or the Special Committee and their respective advisors asserting various deficiencies with the acquisition proposals received from the EBJ Investor Group (including the absence of any financing commitments or evidence thereof and the lack of proceeds for Paramount’s Public Shareholders in the August 19 EBJ Proposal) and the Special Committee’s process in connection therewith. During that period, representatives of Cravath sent two response letters to Skydance, which disputed Skydance’s assertions.

On August 21, 2024, the Special Committee met via videoconference, with representatives of Cravath, Centerview, Paramount and Paramount’s regulatory counsel in attendance, to discuss the August 19 EBJ Proposal. Representatives of Centerview reviewed with the Special Committee the economic terms of the

 

147


Table of Contents

August 19 EBJ Proposal, compared such terms to the economic terms of the Skydance transaction, discussed considerations with respect to the financing of the August 19 EBJ Proposal, and provided context for the strategic plan for Paramount that representatives of the EBJ Investor Group presented to the Special Committee the day prior. Representatives of Cravath also reviewed the proposed governance framework included in the August 19 EBJ Proposal. Representatives of Paramount, Paramount’s regulatory counsel and Cravath also discussed certain regulatory matters in connection with the August 19 EBJ Proposal, providing a preliminary view of the regulatory risk of the transactions contemplated by the August 19 EBJ Proposal and identifying areas for further exploration.

Also on August 21, 2024, the EBJ Investor Group sent an additional letter (the “August 21 EBJ Proposal”) to the Special Committee, which supplemented the terms of the August 19 EBJ Proposal. The August 21 EBJ Proposal (i) increased the capital to be contributed by the EBJ Investor Group from $4.3 billion to $6.0 billion, with the additional $1.7 billion to be used in part to fund a cash election to holders of Paramount Class B common stock and in part to improve Paramount’s balance sheet, based on an allocation to be agreed with the Special Committee, (ii) stated that EBJ was willing to condition the transaction on a majority-of-the-minority vote, if such a condition was requested in writing by both the Special Committee and NAI, and (iii) included a commitment to collapse Paramount’s dual-class voting structure within three years of the closing date of the transaction.

Additionally, on August 21, 2024, following the receipt of the August 21 EBJ Proposal, the Special Committee met via videoconference, with representatives of Cravath and Centerview in attendance, to evaluate the August 19 EBJ Proposal as supplemented by the August 21 EBJ Proposal (the “EBJ Proposal”). Representatives of Cravath reviewed with the Special Committee the applicable standard for determining whether the EBJ Investor Group qualified as an “Excluded Party” under the Transaction Agreement, which would permit the Special Committee to extend the go-shop period with respect to the EBJ Investor Group until September 5, 2024 pursuant to the Transaction Agreement. The participants considered, among other factors, that (i) the amount of capital included in the EBJ Proposal had increased meaningfully from $4.3 billion in the evening of August 19 to $6.0 billion in the afternoon of August 21, (ii) EBJ had indicated he was continuing to actively raise additional capital that would form the basis of a further improved proposal and (iii) the Special Committee had approved additional equity financing sources as “Representatives” under the non-disclosure agreement between Paramount and EBJ, including private equity firms and high net worth individuals, that, if interested in pursuing a transaction with Paramount, would have the funds to support those possible improvements to the EBJ Proposal. Following such discussion, the Special Committee unanimously adopted resolutions determining that the EBJ Proposal would reasonably be expected to lead to a “Superior Proposal” as defined in the Transaction Agreement and, therefore, that the EBJ Investor Group constituted an “Excluded Party” as defined in the Transaction Agreement. Later on August 21, 2024, (i) representatives of Cravath, on behalf of the Special Committee, notified Skydance and representatives of Latham pursuant to the Transaction Agreement that the Special Committee had determined the EBJ Investor Group was an Excluded Party under the Transaction Agreement and (ii) the Special Committee issued a press release announcing that that the go-shop period would (A) expire with respect to all parties other than the EBJ Investor Group at 11:59 p.m., New York City time, on August 21, 2024 and (B) continue solely with respect to the EBJ Investor Group until September 5, 2024.

Between August 21 and August 26, 2024, the Special Committee and its representatives (and Paramount and its representatives, acting at the Special Committee’s direction) (i) continued to engage in discussions and negotiations with the EBJ Investor Group and its representatives regarding the EBJ Proposal and (ii) negotiated drafts of the proposed documentation relating to the EBJ Proposal. During the same period, (i) representatives of Cravath and R&G also exchanged drafts of the proposed documentation relating to the potential transaction between NAI and the EBJ Investor Group and relating to the potential transaction between Paramount and the EBJ Investor Group and (ii) representatives of Cravath shared with representatives of Latham drafts of the proposed documentation relating to the potential transaction between Paramount and the EBJ Investor Group.

 

148


Table of Contents

During the same period, representatives of Centerview and Cravath held several calls with representatives of the EBJ Investor Group to discuss potential improvements to the economic terms of the EBJ Proposal, including with respect to funding the payment of the termination fee that would be payable to Skydance if the Special Committee terminated the Transaction Agreement to enter into a transaction with the EBJ Investor Group.

On August 22, 2024, the Special Committee met via videoconference, with representatives of Cravath and Centerview in attendance, to discuss updates with respect to the EBJ Proposal, including recent interactions with representatives of NAI and the EBJ Investor Group regarding the EBJ Proposal. During the meeting, the Special Committee directed representatives of Cravath to request, in accordance with the terms of the August 21 EBJ Proposal, a majority-of-the-minority vote condition on behalf of the Special Committee, which the representatives of Cravath did following the meeting.

Between August 22 and August 26, 2024, representatives of Cravath and R&G held multiple discussions regarding the areas of further exploration previously identified by the parties, including financing certainty and regulatory risk. On August 25 and August 26, 2024, representatives of R&G notified representatives of Cravath and members of the Special Committee that, consistent with its contractual obligations under its agreement with affiliates of Skydance, NAI would not support any transaction alternatives that did not have certainty of financing and closing consistent with that provided by the Skydance transaction, and that NAI did not consider the EBJ Proposal, in its current form and based on the information made available by the EBJ Investor Group to date, to offer such certainty.

On August 25, 2024, the Special Committee met via videoconference, with representatives of Cravath, Centerview, Paramount, Rothschild & Co and the EBJ Investor Group in attendance for all or part of the meeting. During the meeting, representatives of the EBJ Investor Group reviewed their (i) strategic plan for Paramount in the event of a transaction and (ii) projected financial forecast for Paramount through 2028.

On August 26, 2024, the Special Committee met via videoconference, with representatives of Cravath, Centerview, Paramount and Rothschild & Co in attendance for all or part of the meeting, to discuss the EBJ Proposal. Representatives of Paramount management and Rothschild & Co shared their perspectives on the financial plan presented by the EBJ Investor Group the day prior and the key adjustments and underlying assumptions related thereto. The Special Committee and its advisors also reviewed and discussed the economic terms of the EBJ Proposal and how they compared to the economic terms of the Skydance transaction, as well as the information provided as of such date regarding the financing sources for the EBJ Proposal, noting that despite the Special Committee’s multiple requests for information about EBJ’s financing sources, none had been provided. Representatives of Cravath reviewed with the Special Committee legal considerations and the duties of the members of the Special Committee in the context of a transaction involving NAI and the applicable standard and relevant factors for determining whether the EBJ Proposal constituted a “Superior Proposal” under the Transaction Agreement or, alternatively, whether such proposal no longer would reasonably be expected to lead to a Superior Proposal. The Special Committee then determined that a member of the Special Committee would contact EBJ to inquire as to the status and timing of a possible final proposal from the EBJ Investor Group, and that the Special Committee would reconvene later that evening to discuss next steps with respect to the EBJ Proposal in light of the outcome of such discussion.

Following the meeting, a member of the Special Committee and EBJ held a call, during which EBJ stated that the EBJ Investor Group was withdrawing the EBJ Proposal. Shortly after the call, EBJ publicly confirmed the withdrawal of the EBJ Proposal.

The Special Committee then met again via videoconference, with representatives of Cravath and Centerview in attendance, to discuss the withdrawal of the EBJ Proposal and the conclusion of the go-shop process. Later in the evening on August 26, 2024, representatives of Cravath, on behalf of the Special Committee, notified Skydance and representatives of Latham of such withdrawal pursuant to the Transaction Agreement and issued a press release that (i) acknowledged the withdrawal of the EBJ Proposal and (ii) announced that the go-shop period had expired with respect to all parties.

 

149


Table of Contents

Also on August 26, 2024, a purported representative of PRP sent an acquisition proposal to a member of the Special Committee, which proposal was subsequently amended on September 9, 2024 and January 24, 2025. The Special Committee, Paramount and their respective advisors have not engaged with PRP or any of its representatives or affiliates since August 21, 2024 with respect to these acquisition proposals, and have conveyed to representatives of PRP that the Special Committee and Paramount are no longer permitted to engage with or explore an alternative transaction with PRP or any other party under the terms of the Transaction Agreement.

Recommendations of the Special Committee and the Paramount Board; Paramount’s Reasons for the Transactions

In January 2024, the Paramount Board formed the Special Committee, comprised solely of independent directors who were not affiliated with NAI, and empowered the Special Committee to, among other things, review, evaluate and negotiate strategic alternatives for Paramount and to make such recommendations to the Paramount Board and to Paramount stockholders as the Special Committee deemed appropriate with respect thereto.

The Special Committee

At a meeting held on July 7, 2024, the Special Committee unanimously adopted resolutions (i) declaring that the Transaction Agreement and the Transactions are advisable and in the best interests of Paramount and its stockholders, (ii) recommending that the Paramount Board approve the Transaction Agreement and the Transactions, including the Mergers, and (iii) recommending that the Paramount Board recommend adoption and approval of the Transaction Agreement and the Transactions, including the Mergers, to Paramount stockholders.

In arriving at this determination and recommendation, the Special Committee reviewed and discussed a significant amount of information (including information from Paramount management and Skydance management) and consulted with its independent legal and financial advisors. The following are some of the significant factors that supported the Special Committee’s determination and recommendation (these factors are presented below in no particular order and were neither ranked nor weighted in any manner by the Special Committee):

 

   

the Special Committee’s knowledge and understanding of Paramount’s business, operations, assets and liabilities, financial condition, earnings, strategy and future prospects (including the risks involved in seeking to achieve such prospects);

 

   

the information obtained in the Special Committee’s discussions with Paramount management, in consultation with the Special Committee’s and Paramount’s advisors, regarding Skydance’s business, operations, assets and liabilities, financial condition, strategy and future prospects (including the risks involved in seeking to achieve such prospects), and the results of Paramount’s due diligence review of Skydance;

 

   

the current and prospective business climate in the industries in which Paramount operates, including the position of current and likely competitors of Paramount, and the view that Paramount faced ongoing risks from industry trends and dynamics and that such risks could be more effectively mitigated by the Transactions relative to potential alternative transactions or remaining a standalone company, including as a result of the substantial cash infusion from the PIPE Transaction and the anticipated synergies from the Skydance Merger;

 

   

the current and historical trading prices of Paramount common stock, including that the trading price of Paramount Class A common stock had declined approximately 57% between the date of the merger of CBS and Viacom and the date of the formation of the Special Committee, and that the trading price of Paramount Class B common stock had declined approximately 65% during the same period;

 

   

the belief of the Special Committee that the merger consideration being offered to Paramount’s Public Stockholders in connection with the Transactions will provide such stockholders with an attractive value for their shares of Paramount common stock based on a number of factors, including:

 

150


Table of Contents
   

the fact that Paramount’s Public Stockholders will have a choice as to whether to elect to receive their merger consideration in the form of stock consideration or cash consideration (subject to the proration mechanism for cash elections described in the section entitled “Summary of the Transaction Agreement—Merger Consideration; Conversion of Shares; Exchange of Certificates—Proration” beginning on page 187 of this information statement/prospectus);

 

   

the fact that Paramount stockholders who receive shares of New Paramount common stock as merger consideration will participate in any future increase in the value of New Paramount;

 

   

the fact that the option to elect to receive merger consideration in the form of cash consideration will provide immediate value and liquidity to Paramount stockholders who make a cash election (subject to the proration mechanism described in the section entitled “Summary of the Transaction Agreement—Merger Consideration; Conversion of Shares; Exchange of Certificates—Proration” beginning on page 187 of this information statement/prospectus);

 

   

the fact that (i) the Class B Cash Consideration represented a premium of approximately 48% to the trading price of the Paramount Class B common stock as of the close of trading on July 1, 2024, the last trading day prior to renewed market speculation regarding the Transactions, and (ii) the Class A Cash Consideration represented a premium of approximately 28% to the trading price of the Paramount Class A common stock as of the close of trading on such date; and

 

   

the belief of the Special Committee, based on the extensive arm’s-length negotiations between the Special Committee and its advisors, on the one hand, and Skydance and the PIPE Equity Investors and their respective advisors, on the other hand, that the stock consideration exchange ratios were the most favorable exchange ratios, and the aggregate cash consideration was the highest amount of cash, in each case, to which Skydance and the PIPE Equity Investors would agree without creating a significant risk of causing Skydance and the PIPE Equity Investors to materially delay entering into the Transactions or abandon the Transactions altogether;

 

   

the extensive arm’s-length negotiations between the Special Committee and its advisors and other representatives, on the one hand, and Skydance and the PIPE Equity Investors and their respective advisors and other representatives, on the other hand, and the benefits that Paramount was able to obtain as a result of such negotiations, which, among other things, resulted in (i) an increase in the aggregate cash contribution to be made by the PIPE Equity Investors in the Transactions from $1–3 billion in Skydance’s initial transaction proposal to up to $6 billion, (ii) an increase in the cash consideration payable to Paramount’s Public Stockholders in the Transactions from $0 in Skydance’s initial transaction proposal to up to $4.5 billion and (iii) the revision of the terms of the Transactions to be more favorable to Paramount and its stockholders than initially proposed by Skydance and the PIPE Equity Investors, including (A) an increase in the overall consideration to be paid to Paramount’s Public Stockholders (as described in the section entitled “—Background of the Transactions” beginning on page 102 of this information statement/prospectus) and (B) the inclusion of a go-shop period that enabled the Special Committee, subject to the terms of the Transaction Agreement, to continue, following Paramount’s entry into the Transaction Agreement, to explore the availability of alternative transactions that would provide superior value to Paramount’s Public Stockholders;

 

   

the potential risks and uncertainties associated with Paramount remaining a standalone company as a possible strategic alternative to entering into the Transactions, including the risk factors set forth in Paramount’s Annual Report on Form 10-K for the fiscal year ended December 31, 2023, and the Special Committee’s assessment of the possible impact of those risks and uncertainties on Paramount’s business and operations as well as the trading prices of the Paramount Class A common stock and Paramount Class B common stock;

 

   

Paramount’s financing needs in order to implement its strategic plans, and the costs and other challenges associated with obtaining such financing, including in light of Paramount’s significant amount of outstanding indebtedness, Paramount’s leverage levels and S&P’s March 2024 downgrade of Paramount’s credit rating to a below-investment grade rating;

 

151


Table of Contents
   

the Special Committee’s assessment of other potential disruptions to Paramount’s business, operations, employees, customers and other stakeholders (other than NAI) and the potential impact on Paramount’s financial results and the trading prices of the Paramount Class A common stock and Paramount Class B common stock that could result from a failure to announce the Transactions on a timely basis or at all;

 

   

the absence of other strategic alternatives available to Paramount that the Special Committee (i) considered to be actionable and (ii) believed would provide comparable or superior value to Paramount’s Public Stockholders based on a number of factors, including:

 

   

the fact that Special Committee conducted an extensive process to thoroughly explore a wide range of strategic alternatives over the course of approximately six months;

 

   

the fact that the concurrent exploration of potential strategic alternatives by both Paramount and its controlling stockholder, NAI, was widely reported by the media (including with respect to purported details of such processes such as possibly interested parties and possible deal terms), the view of the Special Committee that such widespread media reporting provided any potentially interested parties with extensive opportunities to express such interest, and the belief of the Special Committee that the limited number of indications of interest received from potentially interested parties throughout the approximately six months that the Special Committee explored strategic alternatives (despite such widespread media reporting) indicated that it was unlikely that there were strategic alternatives available to Paramount that would provide comparable or superior value to Paramount’s Public Stockholders;

 

   

the view of the Special Committee that there were a limited number of viable potential counterparties to a strategic transaction involving all of Paramount due to a number of factors, including (i) the regulatory approvals required to transfer control of Paramount’s television broadcast licenses and (ii) the regulatory environment for mergers and other strategic transactions in the media sector;

 

   

the fact that (i) throughout the course of the exploration of strategic alternatives by the Special Committee, NAI directly or indirectly owned approximately 77.4% of Paramount’s voting Class A common stock, (ii) in accordance with the Paramount charter, any transaction requiring approval of at least a majority of Paramount stockholders ultimately would not be feasible without the consent of NAI and (iii) NAI had provided its view that a sale of Paramount Studios would not be in the long-term best interests of Paramount or its stockholders and noted its concerns with the go-forward strategy for Paramount in the event Paramount Studios was sold, and, given this view and these concerns, did not support a possible sale of Paramount Studios at even twice the $11 billion valuation proposed in the March 6 Party C Proposal, a price the Special Committee considered realistically unattainable (as described in the section entitled “—Background of the Transactions” beginning on page 102 of this information statement/prospectus), which view led the Special Committee to focus on pursuing strategic alternatives involving all of Paramount;

 

   

the belief of the Special Committee, including in light of NAI’s stated view that a sale of Paramount Studios would not be in the long-term best interests of Paramount or its stockholders and NAI’s stated concerns with the go-forward strategy for Paramount in the event Paramount Studios was sold and, given this view and these concerns, NAI’s lack of support for a sale of the Paramount Studios at a price even twice the $11 billion valuation proposed in the March 6 Party C Proposal, which the Special Committee did not consider realistically attainable, that a transaction involving all of Paramount likely would be more attractive to Paramount stockholders than alternative transactions that the Special Committee considered to be actionable, and that the only other parties who submitted a proposal for a transaction involving all of Paramount prior to the entry into the Transaction Agreement did not progress beyond the due diligence stage; and

 

   

the fact that, at the time of Paramount’s entry into the Transaction Agreement, Paramount was not actively engaged in discussions regarding a potential transaction with any party other than Skydance and the PIPE Equity Investors;

 

152


Table of Contents
   

the belief of the Special Committee that (i) based on the reduction of dividends on Paramount’s common stock in May 2023 and the decision by S&P to lower NAI’s issuer credit rating in May 2024, NAI had significant liquidity constraints that would impede NAI’s ability to repay its outstanding debt without a sale of NAI or the controlling stake in Paramount held by NAI, (ii) based on discussions between the Special Committee and its advisors, on the one hand, and NAI and its advisors, on the other hand, NAI was exploring NAI-only transactions and was interested in entering into a transaction in the near term and (iii) NAI’s only then-existing alternatives to the Skydance transaction were NAI-only transactions that would not provide consideration to Paramount’s Public Stockholders and that such an NAI-only transaction, therefore, would not be likely to maximize value for Paramount’s Public Stockholders in the near-term;

 

   

the fact that the Specified Stockholders supported the Transactions and that such support was sufficient to provide the requisite approval of the Transactions by Paramount stockholders;

 

   

the review by the Special Committee with its independent legal and financial advisors of, and advice received from such advisors on, the structure of the Transactions and the financial and other terms of the Transaction Agreement and the other agreements entered into in connection with the Transactions (as described in the sections entitled “Summary of the Transaction Agreement” and “Summary of Certain Agreements Related to the Transactions” beginning on pages 179 and 220, respectively, of this information statement/prospectus), including with respect to governance matters, deal protection, conditionality, termination rights and the likelihood of consummating the Transactions (including with respect to obtaining required stockholder approvals and required regulatory approvals);

 

   

the provisions of the Transaction Agreement that enabled Paramount, during the 45-day period beginning on the date of the Transaction Agreement (subject to an extension of up to 15 days for certain qualifying parties), to solicit, initiate, discuss and negotiate alternative acquisition proposals, including Paramount’s right to terminate the Transaction Agreement in certain circumstances to accept a superior proposal, subject to certain conditions, as described in the section entitled “Summary of the Transaction Agreement—Go-Shop; No Solicitation; Change in Board Recommendation” beginning on page 199 of this information statement/prospectus, and the related fact that the Transaction Agreement contains deal protection provisions which, in the view of the Special Committee, likely would not have unduly deterred any interested third party from making, or inhibited the Special Committee from approving, a superior proposal during such period, including the fact that the termination fee of $400 million payable by Paramount to Skydance is only payable in certain limited circumstances, and the Special Committee’s belief that the size of the termination fee is typical of such fees in similar transactions;

 

   

the belief of the Special Committee that the Transactions have a high likelihood of being completed in a timely manner based on a number of factors, including:

 

   

the closing conditions and the circumstances in which Skydance may terminate the Transaction Agreement being specific and limited, including the fact that there is no financing condition;

 

   

the fact that the requisite approval of the Transactions by Paramount stockholders was obtained on the date that the parties entered into the Transaction Agreement;

 

   

the Special Committee’s assessment of the regulatory risk associated with the Transactions;

 

   

the fact that the End Date will automatically be extended by 90 days on up to two occasions in certain circumstances if the Transactions have not been completed on or prior to April 7, 2025, which is anticipated to allow for sufficient time to obtain required regulatory approvals while limiting the length of time during which Paramount is required to operate subject to the restrictions on interim operations set forth in the Transaction Agreement; and

 

   

the fact that Paramount may specifically enforce Skydance’s obligations under the Transaction Agreement;

 

153


Table of Contents
   

the Special Committee’s assessment, taking into account the other factors described herein, of Paramount’s value on a standalone basis relative to the value of the merger consideration, and the possibility that the trading prices of the Paramount Class A common stock and Paramount Class B common stock would not otherwise reach the value of the Class A Cash Consideration or the Class B Cash Consideration, respectively, or that doing so could take a considerable period of time;

 

   

the opinion of Centerview rendered to the Special Committee on July 7, 2024, which was subsequently confirmed by delivery of a written opinion dated such date, that, as of such date and based upon and subject to the assumptions made, procedures followed, matters considered and qualifications and limitations upon the review undertaken by Centerview in preparing its opinion, the merger consideration to be paid to Paramount stockholders (other than as specified in such opinion) pursuant to the Transaction Agreement was fair, from a financial point of view, to such holders, as more fully described in the section entitled “—Opinion of the Special Committee’s Financial Advisor” beginning on page 164 of this information statement/prospectus;

 

   

the Special Committee’s assessment of the business reputation and financial wherewithal of Skydance and the PIPE Equity Investors; and

 

   

the belief of the Special Committee that the Transactions will likely provide a number of significant strategic advantages and opportunities, including:

 

   

the fact that holders of the voting interests in New Paramount common stock will have a significant economic interest in New Paramount immediately following the completion of the Transactions;

 

   

the view that New Paramount will have enhanced balance sheet flexibility, which, among other things, will allow New Paramount to invest in new initiatives, including in growth areas, and create an accelerated path to achieve investment grade levels across all three rating agencies; and

 

   

the view that, in light of the complementary nature of portions of the respective businesses of Paramount and Skydance, the Transactions are expected to result in certain synergies, and the fact that Paramount stockholders who receive all or a portion of their merger consideration in stock would participate in the benefits of such synergies through their ownership interests in New Paramount.

The Special Committee weighed these factors against a number of uncertainties, risks and potentially negative factors relevant to the Transactions, including the following (these factors are presented below in no particular order and were neither ranked nor weighted in any manner by the Special Committee):

 

   

the conditions to the obligations of Skydance and the PIPE Equity Investors to complete the Transactions, including the requirement to obtain certain regulatory clearances and consents and the concurrent closing of the NAI Transaction, and the right of Skydance to terminate the Transaction Agreement under certain circumstances without paying a termination fee to Paramount, including if the required regulatory clearances and consents are not obtained;

 

   

the risk that the Transactions may not be completed in a timely manner (or at all), and the effect that failing to complete the Transactions in a timely manner (or at all) might have on the business, operations, financial results and the trading price of Paramount Class A common stock and Paramount Class B common stock or perceptions of Paramount among investors, customers, employees and other stakeholders (other than NAI);

 

   

the challenges inherent in the combination of two independent businesses of the size and scope of Paramount and Skydance, including the possibility that the anticipated strategic and other anticipated benefits of the transaction, including the anticipated synergies and other anticipated cost savings, might not be achieved in the time frame contemplated or at all, and the other numerous risks and uncertainties that, if the Transactions are completed, could adversely affect New Paramount’s business, operations, financial results and trading price;

 

154


Table of Contents
   

the restrictions on the conduct of Paramount’s business prior to the Closing that require Paramount to conduct its business in the ordinary course and prevent Paramount from taking certain specified actions, subject to certain specified limitations, which could delay or prevent Paramount from undertaking certain business opportunities pending completion of the Transactions;

 

   

the adverse impact that business uncertainty prior to the Closing and during the post-Closing integration period could have on the ability of both Paramount and Skydance prior to the Closing, and New Paramount following the Closing, to attract, retain and motivate key personnel and maintain business relationships with customers and other stakeholders;

 

   

the risk that the Transactions might divert management focus and resources from operating Paramount’s business, as well as other strategic opportunities, and that combining and integrating Paramount and Skydance might result in potential disruption to New Paramount’s business and other strategic opportunities if the Transactions are completed;

 

   

the risk that the unaudited prospective financial information of Paramount and Skydance, as described in the section entitled “—Certain Unaudited Prospective Financial Information” beginning on page 159 of this information statement/prospectus, and the Synergies, might not be achieved in the amounts or at the times anticipated;

 

   

any potential upside in Paramount’s strategic plan as a standalone company, and the fact that Paramount stockholders will forgo any future increase in the value of Paramount common stock that might result from Paramount’s possible growth as a standalone company other than (with respect to those Paramount stockholders who receive stock consideration) through ownership of New Paramount common stock;

 

   

the fact that, pursuant to the terms of the Transaction Agreement, following the expiration of the go-shop period, Paramount is restricted from (i) soliciting, initiating, knowingly facilitating or knowingly encouraging the submission of an acquisition proposal, (ii) discussing any acquisition proposal submitted by a third party with such third party and (iii) terminating the Transaction Agreement to enter into a superior proposal;

 

   

the possibility that, despite the Special Committee’s thorough exploration of strategic alternatives over the course of approximately eight months (including during the go-shop period), another party might have been willing to pay a higher purchase price for Paramount than the merger consideration;

 

   

the fact that Paramount stockholders who elect to receive cash for their shares of Paramount common stock might only receive a portion of the cash elected as a result of the proration mechanism set forth in the Transaction Agreement and described herein;

 

   

the fact that Paramount’s Public Stockholders that own shares of Paramount Class A common stock will receive a differential premium for such shares relative to Paramount’s Public Stockholders that own shares of Paramount Class B common stock;

 

   

the fact that the exchange ratios set forth in the Transaction Agreement and described herein will not be adjusted to reflect any changes in the trading price of Paramount Class A common stock or Paramount Class B common stock or the performance of each of Paramount or Skydance independently and relative to one another during the period between the date of the entry into the Transaction Agreement and the Closing Date;

 

   

the fact that Paramount stockholders are not entitled to appraisal rights under the Transaction Agreement, the DGCL or otherwise;

 

   

the significant costs involved in connection with entering into the Transaction Agreement and consummating the Transactions (many of which are payable regardless of whether the Transactions are consummated), including the risk that Paramount might become obligated to pay Skydance $400 million in connection with a termination of the Transaction Agreement under certain

 

155


Table of Contents
 

circumstances, as described in the section entitled “Summary of the Transaction Agreement—Effect of Termination; Termination Fee; Expenses” beginning on page 216 of this information statement/prospectus;

 

   

the fact that, immediately following the completion of the Transactions, the Specified NAI Entities will hold 100.0% of the voting power of New Paramount, and New Paramount will be controlled indirectly by the Ellison family, and that as a “controlled company” under Nasdaq rules New Paramount intends to elect not to comply with certain corporate governance requirements and it is expected that a majority of the New Paramount directors will not be “independent” within the meaning of Nasdaq rules;

 

   

the fact that shares of New Paramount Class B common stock to be received by Paramount stockholders as merger consideration will have rights that are different from the rights of shares of Paramount Class A common stock and Paramount Class B common stock, as described in the section entitled “Comparison of Stockholder Rights” beginning on page 316 in this information statement/prospectus;

 

   

the interests of the Specified Stockholders with respect to the Transactions and the NAI Transaction that are in addition to, and that are different from, the interests of Paramount’s Public Stockholders, as described in the section entitled “Interests of Affiliates in the Transactions” beginning on page 286 of this information statement/prospectus;

 

   

the interests of Paramount’s directors and executive officers with respect to the Transactions that may be in addition to, or that may be different from, their interests as Paramount stockholders, as described in the section entitled “Interests of Affiliates in the Transactions” beginning on page 286 of this information statement/prospectus;

 

   

the risk of litigation arising from Paramount stockholders in respect of the Transaction Agreement or the Transactions;

 

   

that the receipt of cash consideration by Paramount stockholders will be taxable for U.S. federal income tax purposes, as described in the section entitled “Material United States Federal Income Tax Consequences” beginning on page 298 of this information statement/prospectus; and

 

   

the risks of the type and nature described in the sections entitled “Risk Factors” and “Cautionary Statement Regarding Forward-Looking Statements” beginning on pages 49 and 92, respectively, of this information statement/prospectus.

The Special Committee also considered the fact that, despite its initial request that the Closing be conditioned on the receipt of the affirmative vote of a majority of Paramount’s Public Stockholders, the Transactions are not conditioned on such a vote. In connection therewith, the Special Committee ultimately concluded that it was in the best interests of Paramount and Paramount’s Public Stockholders to enter into the Transactions (on the terms set forth in the Transaction Agreement) without a majority-of-the-minority vote condition based on the following factors (these factors are presented below in no particular order and were neither ranked nor weighted in any manner by the Special Committee):

 

   

the fact that Skydance and the PIPE Equity Investors repeatedly stated that they would not agree to condition the Transactions on a majority-of-the-minority vote;

 

   

the belief of the Special Committee that continuing to insist on a majority-of-the-minority vote condition (or not recommending approval of the Transactions unless they had such a condition) would create a substantial risk of causing Skydance and the PIPE Equity Investors to abandon the Transactions altogether;

 

   

the fact that the 45-day go-shop period (subject to an extension of up to 15 days for certain qualifying parties) that the Special Committee negotiated to include in the Transaction Agreement provided potential counterparties with an additional opportunity to propose a transaction with Paramount that would provide superior value to Paramount’s Public Stockholders; and

 

156


Table of Contents
   

the fact that the Special Committee believed, including for the reasons described above, that the terms of the Transactions represented the most favorable terms that could be obtained from Skydance and the PIPE Equity Investors and that entering into the Transactions (on the terms set forth in the Transaction Agreement) was in the best interests of Paramount and Paramount’s Public Stockholders relative to Paramount remaining a standalone company.

In evaluating the Transactions, the Special Committee did not seek to value NAI or allocate the consideration in the NAI Transaction to the non-Paramount assets of NAI. Instead, the Special Committee compared the total proceeds resulting from the NAI Transaction against the number of shares of Paramount common stock owned by NAI and its subsidiaries.

The Special Committee concluded that the uncertainties, risks and potentially negative factors relevant to the Transactions were outweighed by the potential benefits that the Special Committee expected Paramount and Paramount stockholders would achieve as a result of the Transactions.

The Paramount Board

At a meeting of the Paramount Board held on July 7, 2024, following the meeting of the Special Committee, the members of the Paramount Board who were present at such meeting (each of whom was unaffiliated with NAI) unanimously adopted resolutions (i) declaring that the Transaction Agreement and the Transactions are advisable and in the best interests of Paramount and its stockholders, (ii) approving and declaring advisable the Transaction Agreement and the Transactions, (iii) authorizing and approving the execution, delivery and performance by Paramount of the Transaction Agreement and the consummation of the Transactions upon the terms and subject to the conditions set forth in the Transaction Agreement, (iv) recommending that Paramount stockholders entitled to vote adopt the Transaction Agreement and (v) directing that the Transaction Agreement and the Transactions, including the Mergers, be submitted to Paramount stockholders entitled to vote for adoption. The members of the Paramount Board who were present at the meeting were Barbara M. Byrne, Linda M. Griego, Judith A. McHale, Charles E. Phillips, Jr. and Susan Schuman. Shari E. Redstone recused herself from the meeting and was not in attendance.

In arriving at this determination and recommendation, the Paramount Board reviewed and discussed a significant amount of information (including information from Paramount management and Skydance management) and consulted with the Special Committee and its legal and financial advisors. The following are some of the significant factors that supported the Paramount Board’s determination and recommendation (these factors are presented below in no particular order and were neither ranked nor weighted in any manner by the Paramount Board):

 

   

the factors considered by the Special Committee that are listed in the section entitled “—The Special Committee” beginning on page 150 of this information statement/prospectus, and the fact that the Special Committee made its evaluation of the Transaction Agreement and the Transactions based upon such factors;

 

   

the Special Committee’s unanimous determination (i) declaring that the Transaction Agreement and the Transactions are advisable and in the best interests of Paramount and its stockholders, (ii) recommending that the Paramount Board approve the Transaction Agreement and the Transactions, including the Mergers, and (iii) recommending that the Paramount Board recommend adoption and approval of the Transaction Agreement and the Transactions, including the Mergers, to Paramount stockholders;

 

   

the procedural safeguards implemented that the Paramount Board believed would ensure the fairness of the Transactions and permit the Special Committee to effectively represent the interests of Paramount’s Public Stockholders, including that:

 

   

the Special Committee is comprised solely of independent directors, each of whom is unaffiliated with NAI;

 

157


Table of Contents
   

the Paramount Board resolved that it would not approve a transaction with Skydance unless the Special Committee recommended it;

   

the Special Committee was empowered to reject a transaction with Skydance if the Special Committee determined to do so in its sole discretion;

 

   

the Special Committee was empowered to recommend or reject any other strategic alternative that it determined to consider in its sole discretion;

 

   

the Special Committee retained and was advised by its own independent, experienced and qualified legal and financial advisors;

 

   

the Special Committee requested and received a fairness opinion from Centerview;

 

   

the terms of the Transactions were determined through extensive arm’s-length negotiations between the Special Committee and its advisors and other representatives, on the one hand, and Skydance and the PIPE Equity Investors and their respective advisors and other representatives, on the other hand, over the course of a total active period of approximately six months;

 

   

the authority granted to the Special Committee under the Transaction Agreement to control Paramount’s enforcement or defense of rights under the Transaction Agreement (including Paramount’s rights related to termination and specific performance); and

 

   

the compensation of the members of the Special Committee was in no way contingent on their approval of any transaction, including the Transactions; and

 

   

the fact that the Special Committee was involved in frequent and extensive deliberations over the course of approximately six months, including more than 80 formal meetings of the Special Committee as well as numerous informal meetings, and was provided with full access to Paramount management and Paramount’s advisors (in addition to the Special Committee’s independent advisors) in connection with its evaluation of strategic alternatives during such period.

The Paramount Board also considered the fact that the Special Committee, after initially requesting that the Closing be conditioned on the receipt of the affirmative vote of a majority of Paramount’s Public Stockholders, ultimately concluded that it was in the best interests of Paramount and Paramount’s Public Stockholders to enter into the Transactions (on the terms set forth in the Transaction Agreement) without a majority-of-the-minority vote condition, as described in the section entitled “—The Special Committee” beginning on page 150 of this information statement/prospectus.

The Paramount Board weighed these factors against a number of uncertainties, risks and potentially negative factors relevant to the Transactions, including those that are listed in the section entitled “—The Special Committee” beginning on page 150 of this information statement/prospectus.

The Paramount Board concluded that the uncertainties, risks and potentially negative factors relevant to the Transactions were outweighed by the potential benefits that the Paramount Board expected Paramount and Paramount stockholders would achieve as a result of the Transactions.

In considering the recommendation of each of the Special Committee and the Paramount Board, Paramount stockholders should be aware that certain of Paramount’s directors and executive officers have interests with respect to the Transactions that may be in addition to, or that may be different from, the interests of Paramount stockholders generally. See the section entitled “Interests of Affiliates in the Transactions” beginning on page 286 of this information statement/prospectus.

The foregoing discussion of the information and factors considered by the Special Committee and the Paramount Board includes the principal factors considered by the Special Committee and the Paramount Board, respectively, but is not intended to be exhaustive and may not include all of the factors considered. In view of the

 

158


Table of Contents

wide variety of factors considered in connection with its evaluation of the Transactions and the complexity of these matters, neither the Special Committee nor the Paramount Board found it useful to nor attempted to quantify, rank or otherwise assign relative weights to these factors. Rather, each of the Special Committee and the Paramount Board viewed its determination and recommendation as being based on the totality of the information presented to it and the factors it considered. In addition, individual members of the Special Committee or the Paramount Board may have given differing weights to different factors. It should be noted that this explanation of the reasoning of the Special Committee and the Paramount Board and certain information presented in this section is forward-looking in nature and, therefore, that information should be read in light of the factors discussed in the section entitled “Cautionary Statement Regarding Forward-Looking Statements” beginning on page 92 of this information statement/prospectus.

Certain Unaudited Prospective Financial Information

Paramount Unaudited Prospective Financial Information

Paramount does not currently as a matter of course publicly disclose projections as to future performance, revenues, earnings or other results due to, among other reasons, the inherent uncertainty and subjectivity of the underlying assumptions and estimates, especially in respect of projections covering extended periods of time. However, in January 2024, in connection with the Special Committee’s evaluation of Paramount’s strategic alternatives, Paramount management prepared and provided to the Special Committee and Centerview certain internal information relating to the business, operations, earnings, cash flow, assets, liabilities and prospects of Paramount, including certain financial forecasts, analyses and projections relating to Paramount on a standalone basis for the fiscal years 2024 through 2028 based on assumptions that Paramount management believed to be reasonable at the time of such preparation (the “Paramount January 2024 Forecasts”).

In April 2024, in connection with the Special Committee’s evaluation of Paramount’s strategic alternatives, Paramount management updated the Paramount January 2024 Forecasts to take into account certain adjustments relating to, among other things:

 

   

A reduction (relative to the January forecast) in cumulative TV Media revenues over the 2024-2028 forecast period of approximately 2.7%, primarily reflecting an aggregate decrease of approximately 5.3% in Paramount management’s estimate of future advertising revenues, which reflected faster than expected declines in revenue attributable to linear television advertising partially offset by higher than expected growth from sports and digital-media advertising revenues, as well as linear affiliate trends;

 

   

Slower revenue growth of Paramount+ due to a combination of slower topline subscriber growth and increased churn alongside a potential pivot of the Paramount+ service in international markets to a licensing model, projected to be initiated in 2024, and which was expected to result in lower near term revenue and costs, the combination of which resulted in an approximately 13% reduction in cumulative direct-to-consumer revenues over the 2024-2028 forecast period;

 

   

Certain expense-reduction initiatives, driven by an overall consolidation of headcount across Paramount, significant improvements in the efficiency of Paramount’s direct-to-consumer marketing efforts and Paramount management’s coordinated emphasis on disciplined control of the growth of content-related expenses; and

 

   

The removal of certain reductions to Free Cash Flow from 2025E through 2028E that had reflected management conservatism in the Paramount January 2024 Forecasts (as so updated, the “Paramount April 2024 Forecasts”).

In May 2024, in connection with the Special Committee’s evaluation of Paramount’s strategic alternatives, and following certain changes in the Paramount management team as further described in the section entitled

 

159


Table of Contents

The Transactions—Background of the Transactions” beginning on page 102 of this information statement/prospectus, Paramount management updated the Paramount April 2024 Forecasts to take into account certain further adjustments relating to, among other things:

 

   

A further reduction in cumulative TV Media revenues over the 2024-2028 forecast period of 1.3%, primarily reflecting an aggregate decrease of approximately 3.7% in comparison to Paramount management’s prior estimate of future affiliate revenues, reflecting indicators in the linear marketplace including the renewal of a major affiliate agreement. The updated projections also included Paramount management’s latest estimate of future advertising trends;

 

   

Improvement in expense-reduction initiatives initiated by Paramount management as a result of acceleration of headcount consolidation across the Paramount business and emphasis on managing overall projected headcount growth through 2025 and 2026; and

 

   

More sizeable cash restructuring expenses resulting from the acceleration of expense-reduction initiatives (as so updated, the “Paramount May 2024 Forecasts” and, together with the Paramount January 2024 Forecasts and the Paramount April 2024 Forecasts, the “Paramount Management Forecasts”).

The Paramount Management Forecasts were provided to the Special Committee in connection with its evaluation of Paramount’s strategic alternatives and the Paramount May 2024 Forecasts were provided to Centerview for its use and reliance in connection with its financial analysis and opinion, as described in the section entitled “—Opinion of the Special Committee’s Financial Advisor” beginning on page 164 of this information statement/prospectus. At the direction of the Special Committee, the Paramount Management Forecasts were also provided to Skydance to facilitate Skydance’s evaluation of the Transactions.

The following table presents a summary of the Paramount January 2024 Forecasts, the Paramount April 2024 Forecasts and the Paramount May 2024 Forecasts (amounts reflect rounding):

 

Paramount January 2024 Forecasts  
($ in millions)    2024E      2025E      2026E      2027E      2028E  

Revenue

   $ 30,595      $ 31,761      $ 32,974      $ 34,124      $ 36,082  

Adjusted OIBDA(1)

   $ 3,100      $ 3,108      $ 3,586      $ 4,015      $ 4,535  

Free Cash Flow(2)

   $ 250      $ 272      $ 707      $ 1,168      $ 1,752  
Paramount April 2024 Forecasts  
($ in millions)    2024E      2025E      2026E      2027E      2028E  

Revenue

   $ 30,163      $ 30,400      $ 30,894      $ 31,580      $ 33,191  

Adjusted OIBDA(1)

   $ 3,265      $ 3,363      $ 3,617      $ 3,693      $ 4,204  

Free Cash Flow(2)

   $ 302      $ 782      $ 1,571      $ 1,621      $ 2,020  
Paramount May 2024 Forecasts  
($ in millions)    2024E      2025E      2026E      2027E      2028E  

Revenue

   $ 30,224      $ 30,226      $ 30,519      $ 31,018      $ 32,643  

Adjusted OIBDA(1)

   $ 3,083      $ 3,593      $ 3,476      $ 3,466      $ 4,042  

Free Cash Flow(2)(3)

   $ 240      $ 323      $ 1,436      $ 1,357      $ 1,745  

 

(1)

Adjusted OIBDA is a non-GAAP financial measure defined as operating income before depreciation and amortization, further adjusted to exclude programming charges, impairment charges, gains or losses on dispositions and restructuring charges and other corporate matters. Paramount management uses this measure to, among other things, evaluate its operating performance, plan and forecast future periods and value prospective acquisitions.

 

160


Table of Contents
(2)

Free Cash Flow is a non-GAAP financial measure defined as net cash flow provided by (used for) operating activities from continuing operations less capital expenditures. Paramount management believes Free Cash Flow provides investors with an important perspective on the cash available to it to service debt, pay dividends, make strategic acquisitions and investments, maintain its capital assets, satisfy its tax obligations, and fund ongoing operations and working capital needs.

(3)

For purposes of Centerview’s financial analysis and opinion, Centerview calculated “Unlevered Free Cash Flow” by subtracting from Adjusted OIBDA per the Paramount May 2024 Forecasts, all as provided by Paramount management: (i) cash taxes, (ii) cash flows associated with changes in net working capital, (iii) capital expenditures and (iv) restructuring costs, which resulted in the following figures:

 

($ in millions)    2024E     2025E      2026E      2027E      2028E  

Unlevered Free Cash Flow

   $ 313 (1)    $ 802      $ 1,925      $ 1,863      $ 2,319  

 

  (1)

Reflects estimated Unlevered Free Cash Flow for Q2-Q4 2024.

In preparing the Paramount Management Forecasts, Paramount’s management relied on a number of factors, including the executive team’s experience in the industry, historical and current business performance and trends and certain industry assumptions. Paramount’s management deemed the assumptions used to derive the Paramount Management Forecasts as reasonable as of the date finalized and that such assumptions reflected the best then available estimates and judgments. However, there can be no assurance that the underlying assumptions will prove to be accurate or that the projected results set forth in the Paramount Management Forecasts will be realized, and the actual results could differ materially from those reflected in the prospective financial information, whether or not the Transactions are completed.

Skydance Unaudited Prospective Financial Information

Skydance does not currently as a matter of course publicly disclose projections as to future performance, revenues, earnings or other results due to, among other reasons, the inherent uncertainty and subjectivity of the underlying assumptions and estimates, especially in respect of projections covering extended periods of time. However, in March 2024, in connection with the Special Committee’s evaluation of Paramount’s strategic alternatives, Skydance management prepared and provided to the Special Committee and Centerview certain internal information relating to the business, operations, earnings, cash flow, assets, liabilities and prospects of Skydance on a standalone basis for the fiscal years 2024 through 2028 based on assumptions that Skydance management believed to be reasonable at the time of such preparation (the “Unadjusted Skydance Management Forecasts”). The Unadjusted Skydance Management Forecasts were provided to the Special Committee and Centerview in connection with the Special Committee’s evaluation of a potential transaction between Paramount and Skydance.

The Unadjusted Skydance Management Forecasts were reviewed and subsequently adjusted downward by the Special Committee after consultation with Centerview and Paramount management based on, among other things, the due diligence Paramount conducted on Skydance and Paramount management’s view of market trends in the industry and of risks and opportunities facing Skydance (the “Committee Adjusted Skydance Forecasts” and, together with the Unadjusted Skydance Management Forecasts, the “Skydance Forecasts”). Compared to the Unadjusted Skydance Management Forecasts, the Committee Adjusted Skydance Forecasts reflected reductions to revenue, Adjusted OIBDA, Free Cash Flow and Unlevered Free Cash Flow in all periods. The Committee Adjusted Skydance Forecasts were considered by the Special Committee in connection with its evaluation of Paramount’s strategic alternatives and, at the Special Committee’s direction, were used by Centerview in connection with its financial analysis and opinion, as described in the section entitled “—Opinion of the Special Committees Financial Advisor” beginning on page 164 of this information statement/prospectus.

 

161


Table of Contents

The following table presents a summary of the Committee Adjusted Skydance Forecasts (amounts reflect rounding):

 

Committee Adjusted Skydance Forecasts  
($ in millions)    2024E     2025E      2026E      2027E      2028E  

Revenue

    $ 974     $ 2,267      $ 2,344      $ 2,448      $ 2,598  

Adjusted EBITDA(1)

    $ 78     $ 275      $ 339      $ 388      $ 460  

Adjusted EBITDA Attributable to Skydance(2)

    $ 72     $ 258      $ 307      $ 349      $ 413  

Free Cash Flow(3)(4)

   ($ 210   $ 37      $ 253      $ 431      $ 488  

 

(1)

Adjusted EBITDA is a non-GAAP financial measure defined as net income (loss), excluding (i) amortization of capitalized interest, (ii) interest expense, (iii) statutory tax (other than corporate taxes) and (iv) depreciation and amortization.

(2)

Adjusted EBITDA Attributable to Skydance is a non-GAAP financial measure defined as Adjusted EBITDA excluding the net profit (loss) from non-controlling interest.

(3)

Free Cash Flow is a non-GAAP financial measure defined as Adjusted EBITDA, excluding equity-based compensation, less (i) cash flows associated with changes in net working capital and (ii) capital expenditures.

(4)

For purposes of Centerview’s financial analysis and opinion, Centerview calculated “Unlevered Free Cash Flow” by adjusting Free Cash Flow per the Committee Adjusted Skydance Forecasts to give effect to equity-based compensation and taxes, as directed by the Special Committee, which resulted in the following figures:

 

($ in millions)    2024E     2025E     2026E      2027E      2028E  

Unlevered Free Cash Flow

   ($ 345 )(1)    ($ 40   $ 162      $ 329      $ 368  

 

  (1)

Reflects estimated Unlevered Free Cash Flow for Q2-Q4 2024.

Cautionary Statement Regarding Unaudited Prospective Financial Information

The inclusion of information about the Paramount Management Forecasts, the Skydance Forecasts and the Synergies (collectively, the “Forecasts”) in this information statement/prospectus should not be regarded as an indication that any of Paramount, Skydance, any of their respective affiliates, officers, directors, advisors or other representatives (including financial advisors) or any other person considered, or now considers, such information necessarily predictive of actual future results or material information given the inherent risks and uncertainties associated with such projections. Paramount has included information about the Forecasts in this information statement/prospectus solely because they were among the non-public financial information that was made available to the Special Committee in connection with its evaluation of Paramount’s strategic alternatives and to Centerview in connection with its financial analysis and opinion. Such information is not being included in this information statement/prospectus in order to influence any Paramount stockholder or any other person in making any investment decision.

The Forecasts are subjective in many respects and, thus, subject to interpretation. Although presented with numeric specificity, the Forecasts were based on numerous estimates and assumptions with respect to industry performance and competition, general business, economic, market and financial conditions and matters specific to Paramount’s and Skydance’s businesses, including the factors listed under “Risk Factors” beginning on page 49 of this information statement/prospectus, all of which are difficult to predict and many of which are beyond the control of Paramount, Skydance and New Paramount. There can be no assurance that the assumptions underlying the Forecasts will be realized.

Additionally, the Unadjusted Skydance Management Forecasts were prepared by Skydance on the basis of certain assumptions for the Skydance business on a standalone basis, including the assumption that production

 

162


Table of Contents

and deliveries normalize for 2025 and beyond following the interruptions that occurred in historical periods relating to the WGA and SAG-AFTRA strikes as well as COVID-19. The Unadjusted Skydance Management Forecasts also assumed a mix of theatrical and SVOD releases in its feature film division, including select co-productions with Paramount on key movie franchises. Such projections assumed historical performance, by movie franchise, of co-produced films with Paramount that are distributed via theatrical channels and contractual premiums to production costs for SVOD releases that are consistent with past practice with the SVOD platforms. In television, the Unadjusted Skydance Management Forecasts assumed certain expected renewals of existing TV series and a ramp up in production in 2025 and beyond given the backlog of production from the WGA and SAG-AFTRA strikes. In Skydance’s other divisions, the Unadjusted Skydance Management Forecasts assumed growth in the number of annual animation releases, the first release of its next generation console video games commencing in 2025 and continued significant growth in sports given the recent Skydance Sports joint venture with the NFL, which commenced in 2023.

The Unadjusted Skydance Management Forecasts project growth in the Skydance business. Skydance management assumed that the business will grow on the basis of projects that are currently in the development pipeline, visibility into SVOD sales and premiums on the basis of precedent arrangements with SVOD platforms, and ongoing rights to produce historically successful key movie franchises. Certain factors or contingencies, which may or may not be within Skydance’s control, including those discussed in “Risk Factors—Risks Relating to Skydance’s Business” beginning on page 62 of this information statement/prospectus, could cause such growth to materialize more slowly than forecasted or not to materialize at all, including if Skydance’s content was not produced, for a variety of reasons, in the quantity or on the timelines Skydance anticipates or if costs of producing content are significantly greater than Skydance budgets on particular projects. Many of the assumptions reflected in the Forecasts are subject to change and such projections do not reflect revised prospects for Paramount’s or Skydance’s businesses, changes in general, business, economic, market or financial conditions or any other transaction or event that has occurred or that may occur and that was not anticipated at the time such financial information was prepared. Neither Paramount nor Skydance has updated or intends to update or otherwise revise the Forecasts. There can be no assurance that the prospective results reflected in any of the Forecasts will be realized or that actual results will not materially vary from such projections. In addition, the Forecasts cover multiple years and such information by its nature becomes less predictive with each successive year. Therefore, the Forecasts included in this information statement/prospectus should not be relied on as necessarily predictive of actual future events nor construed as financial guidance.

Paramount stockholders are urged to review Paramount’s most recent SEC filings for a description of risk factors with respect to Paramount’s business. You should read “Cautionary Statement Regarding Forward-Looking Statements” and “Where You Can Find More Information beginning on pages 92 and 336, respectively, of this information statement/prospectus for additional information regarding the risks inherent in forward-looking information such as the Forecasts.

The Paramount Management Forecasts were prepared by, and are the sole responsibility of, Paramount management. Skydance management prepared and provided to the Special Committee and Centerview the Unadjusted Skydance Management Forecasts which were reviewed and subsequently adjusted downward by the Special Committee after consultation with Centerview and Paramount management to form the Committee Adjusted Skydance Forecasts. The Synergies were prepared by an independent consultant engaged by the Special Committee. None of the Forecasts were prepared with a view toward public disclosure or toward compliance with the guidelines established by the SEC or the American Institute of Certified Public Accountants for preparation and presentation of prospective financial information. Neither PricewaterhouseCoopers LLP nor Ernst & Young LLP, nor any other independent accountants, have audited, reviewed, examined, compiled or performed any agreed-upon procedures with respect to any of the Forecasts and related prospective financial information contained herein. Accordingly, neither PricewaterhouseCoopers LLP nor Ernst & Young LLP, nor any other independent accountants, have provided any form of assurance with respect thereto for the purposes of this information statement/prospectus. The report of PricewaterhouseCoopers LLP incorporated by reference into this information statement/prospectus relates solely to Paramount’s previously issued financial statements; it

 

163


Table of Contents

does not extend to any of the Forecasts or the prospective financial information contained herein and should not be read to do so. The report of Ernst & Young LLP included in this information statement/prospectus relates solely to Skydance’s previously issued financial statements; it does not extend to any of the Forecasts or the prospective financial information contained herein and should not be read to do so.

Non-GAAP financial measures should not be considered in isolation from, or as a substitute for, financial information presented in compliance with GAAP, and non-GAAP financial measures such as those used in the Forecasts may not be comparable to similarly titled amounts used by other companies or persons. The non-GAAP financial measures set forth above should not be considered a substitute for, or superior to, financial measures determined or calculated in accordance with GAAP. None of Paramount, New Paramount and Skydance will be providing a quantitative reconciliation of the applicable forward-looking non-GAAP financial measures. In accordance with Item 10(e)(1)(i)(B) of Regulation S-K, a quantitative reconciliation of a forward-looking non-GAAP financial measure is only required to the extent it is available without unreasonable efforts. None of Paramount, New Paramount or Skydance currently have sufficient data to accurately estimate the variables and individual adjustments for such reconciliations, as applicable, or to quantify the probable significance of these items at this time. Paramount, New Paramount and Skydance cannot accurately forecast the adjustments required for any such reconciliation of the forward-looking non-GAAP financial measures, and therefore the reconciliations have been omitted. Financial measures provided to a financial advisor are excluded from the SEC’s definition of non-GAAP financial measures and therefore are not subject to SEC rules regarding disclosures of non-GAAP financial measures, which may otherwise require a reconciliation of a non-GAAP financial measure to a GAAP financial measure in order to be presented. In addition, no reconciliation of non-GAAP financial measures in the Forecasts to GAAP measures was created or used in connection with preparing the Forecasts. Reconciliations of non-GAAP financial measures were not provided to or relied upon by the Special Committee, Skydance or Centerview in connection with the Transactions. The Forecasts were not prepared with a view toward complying with GAAP.

In light of, among other matters, the foregoing factors and the uncertainties inherent in the Forecasts, readers of this information statement/prospectus are cautioned not to place undue reliance on the Forecasts. No representation is made by Paramount, New Paramount, Skydance, any of their respective affiliates, officers, directors, advisors or other representatives (including financial advisors) or any other person to any Paramount stockholder regarding the ultimate performance of Paramount, Skydance or New Paramount compared to the information included in the Forecasts. None of Paramount, New Paramount, Skydance, any of their respective affiliates, officers, directors, advisors or other representatives (including financial advisors) or any other person can provide assurance of the validity, reasonableness, accuracy or completeness of the Forecasts.

The information about the Forecasts set forth above does not give effect to the Transactions and also does not take into account the effect of any failure of the Transactions to be consummated.

EXCEPT AS MAY BE REQUIRED BY APPLICABLE LAW, NONE OF PARAMOUNT, NEW PARAMOUNT OR SKYDANCE INTENDS TO, AND EACH DISCLAIMS ANY OBLIGATION TO, UPDATE, CORRECT OR OTHERWISE REVISE THE ABOVE FORECASTS TO REFLECT CIRCUMSTANCES EXISTING AFTER THE DATE WHEN MADE OR TO REFLECT THE OCCURRENCE OF FUTURE EVENTS, EVEN IN THE EVENT THAT ANY OR ALL OF THE ASSUMPTIONS UNDERLYING SUCH PROJECTIONS ARE NO LONGER APPROPRIATE (EVEN IN THE SHORT-TERM).

Opinion of the Special Committee’s Financial Advisor

On July 7, 2024, Centerview rendered to the Special Committee its oral opinion, which was subsequently confirmed by delivery of a written opinion dated July 7, 2024, that, as of such date and based upon and subject to the assumptions made, procedures followed, matters considered and qualifications and limitations upon the review undertaken by Centerview in preparing its opinion, the merger consideration proposed to be paid to the

 

164


Table of Contents

holders of shares of Paramount common stock (other than any (a) Pre-Closing Paramount Merger Cancelled Shares and (b) shares of Paramount common stock held by the Specified Stockholders, together with any shares of Paramount common stock held by Paramount, any affiliate of Paramount, Skydance or any of their respective subsidiaries (clauses (a) and (b), collectively, “Excluded Shares”)), taken in the aggregate, pursuant to the Transaction Agreement was fair, from a financial point of view, to such holders.

The full text of Centerview’s written opinion, dated July 7, 2024, which describes the assumptions made, procedures followed, matters considered and qualifications and limitations upon the review undertaken by Centerview in preparing its opinion, is attached to this information statement/prospectus as Annex D and is incorporated herein by reference. Centerview’s financial advisory services and opinion were provided for the information and assistance of the Special Committee (in their capacity as directors and not in any other capacity) in connection with and for purposes of its consideration of the Transactions and Centerview’s opinion addressed only the fairness, from a financial point of view, as of the date thereof, to the holders of shares of Paramount common stock (other than Excluded Shares) of the merger consideration proposed to be paid to such holders, taken in the aggregate, pursuant to the Transaction Agreement. Centerview’s opinion did not address any other term or aspect of the Transaction Agreement or the Transactions and does not constitute a recommendation to any stockholder of Paramount or any other person as to how such stockholder or other person should vote or otherwise act with respect to the Transactions, whether such stockholder should elect to receive the Class A Cash Consideration, the Class A Stock Consideration, the Class B Cash Consideration or the Class B Stock Consideration or make no election, or otherwise act with respect to the Transactions or any other matter.

The full text of Centerview’s written opinion should be read carefully in its entirety for a description of the assumptions made, procedures followed, matters considered and qualifications and limitations upon the review undertaken by Centerview in preparing its opinion.

In connection with rendering the opinion described above and performing its related financial analyses, Centerview reviewed, among other things:

 

   

a draft of the Transaction Agreement dated July 7, 2024;

 

   

Annual Reports on Form 10-K of Paramount for the years ended December 31, 2023, December 31, 2022 and December 31, 2021;

 

   

certain interim reports to stockholders and Quarterly Reports on Form 10-Q of Paramount;

 

   

certain publicly available research analyst reports for Paramount;

 

   

certain other communications from Paramount to its stockholders;

 

   

certain internal information relating to the business, operations, earnings, cash flow, assets, liabilities and prospects of Paramount, including the Paramount May 2024 Forecasts, which is referred to collectively, as the “Paramount internal data”;

 

   

certain internal information relating to the business, operations, earnings, cash flow, assets, liabilities and prospects of Skydance prepared by the management of Skydance and furnished to Centerview (at the direction of the Special Committee) for purposes of its analysis, which is referred to as the “Skydance internal data”;

 

   

the Unadjusted Skydance Management Forecasts and the Committee Adjusted Skydance Forecasts, which are referred to collectively as the Skydance Forecasts; and

 

   

the Synergies.

Centerview also participated in discussions with members of the senior management and representatives of Paramount and Skydance (including RedBird Capital (as defined herein)) regarding their assessment of

 

165


Table of Contents

Paramount internal data, the Skydance internal data, the Skydance Forecasts and the Synergies, as appropriate, and the strategic rationale for the Transactions. In addition, Centerview reviewed publicly available financial and stock market data, including valuation multiples, for Paramount and Skydance and compared that data with similar data for certain other companies, the securities of which are publicly traded, in lines of business that Centerview deemed relevant and conducted such other financial analyses and took into account such other information as Centerview deemed appropriate.

Centerview assumed, without independent verification or any responsibility therefor, the accuracy and completeness of the financial, legal, regulatory, tax, accounting and other information supplied to, discussed with or reviewed by Centerview for purposes of its opinion and, with the Special Committee’s consent, Centerview relied upon such information as being complete and accurate. In that regard, Centerview assumed, at the Special Committee’s direction, that the Paramount internal data (including, without limitation, the Paramount May 2024 Forecasts), the Special Committee’s adjustments to the Unadjusted Skydance Management Forecasts and the Synergies were reasonably prepared on bases reflecting the best then-available estimates and judgments of the management of Paramount and the Special Committee, as applicable, as to the matters covered thereby and that the Skydance internal data were prepared on bases reflecting the best then-available estimates and judgments of the management of Skydance as to the matters covered thereby, and Centerview relied, at the Special Committee’s direction, on the Paramount internal data, the Skydance internal data, the Committee Adjusted Skydance Forecasts and the Synergies for purposes of Centerview’s analyses and its opinion. Centerview did not express a view or opinion as to the Paramount internal data, the Skydance internal data, the Committee Adjusted Skydance Forecasts or the Synergies or the assumptions on which they were based. In addition, at the Special Committee’s direction, Centerview did not make any independent evaluation or appraisal of any of the assets or liabilities (contingent, derivative, off-balance-sheet or otherwise) of Paramount or Skydance, nor was Centerview furnished with any such evaluation or appraisal, and Centerview was not asked to conduct, and did not conduct, a physical inspection of the properties or assets of Paramount or Skydance. Centerview assumed, at the Special Committee’s direction, that the final executed Transaction Agreement would not differ in any respect material to Centerview’s analysis or opinion from the draft version of the Transaction Agreement reviewed by Centerview. Centerview also assumed, at the Special Committee’s direction, that the Transactions would be consummated on the terms set forth in the Transaction Agreement and in accordance with all applicable laws and other relevant documents or requirements, without delay or the waiver, modification or amendment of any term, condition or agreement, the effect of which would be material to Centerview’s analysis or Centerview’s opinion and that, in the course of obtaining the necessary governmental, regulatory and other approvals, consents, releases and waivers for the Transactions, no delay, limitation, restriction, condition or other change, including any divestiture requirements or amendments or modifications, will be imposed, the effect of which would be material to Centerview’s analysis or Centerview’s opinion. Centerview also assumed, at the Special Committee’s direction, that all holders of shares of Paramount Class A common stock will elect to receive Class A Cash Consideration and holders of shares of Paramount Class B common stock will elect to receive an amount of Class B Cash Consideration, in the aggregate, equal to or in excess of the Class B Cash Cap. Centerview did not evaluate and did not express any opinion as to the solvency or fair value of Paramount or Skydance, or the ability of Paramount or Skydance to pay their respective obligations when they come due, or as to the impact of the Transactions on such matters, under any state, federal or other laws relating to bankruptcy, insolvency or similar matters. Centerview is not a legal, regulatory, tax or accounting advisor, and Centerview expressed no opinion as to any legal, regulatory, tax or accounting matters.

Centerview’s opinion expressed no view as to, and did not address, Paramount’s underlying business decision to proceed with or effect the Transactions, or the relative merits of the Transactions as compared to any alternative business strategies or transactions that might be available to Paramount or in which Paramount might engage. Centerview’s opinion was limited to and addressed only the fairness, from a financial point of view, as of the date of Centerview’s written opinion, to the holders of shares of Paramount common stock (other than Excluded Shares) of the merger consideration to be paid to such holders, taken in the aggregate, pursuant to the Transaction Agreement. For purposes of its opinion, Centerview was not asked to, and Centerview did not, express any view on, and its opinion did not address, any other term or aspect of the Transaction Agreement or

 

166


Table of Contents

the Transactions, including, without limitation, the structure or form of the Transactions, or any other agreements or arrangements contemplated by the Transaction Agreement (including, without limitation, the Voting Agreement, Subscription Agreements, NAI Stock Purchase Agreement and agreements effectuating the Blocker Contribution and Exchange, and all transactions contemplated thereby, including the PIPE Transaction, the NAI Transaction and the Blocker Contribution and Exchange) or entered into in connection with or otherwise contemplated by the Transactions, including, without limitation, the fairness of the Transactions or any other term or aspect of the Transactions to, or any consideration to be received in connection therewith by, or the impact of the Transactions on, the Specified Stockholders, the holders of any other class of securities or the Excluded Shares, creditors or other constituencies of Paramount, Skydance or any other party, the allocation of the merger consideration as among holders of shares of Paramount common stock who receive the Class A Cash Consideration, the Class A Stock Consideration, the Class B Cash Consideration or the Class B Stock Consideration, the allocation of the merger consideration to be paid pursuant to the Transaction Agreement among the holders of Paramount Class A common stock and Paramount Class B common stock or the relative fairness of the Class A Cash Consideration, the Class A Stock Consideration, the Class B Cash Consideration and the Class B Stock Consideration.

In addition, Centerview expressed no view or opinion as to the fairness (financial or otherwise) of the amount, nature or any other aspect of any compensation to be paid or payable to any of the officers, directors or employees of Paramount or any party, or class of such persons in connection with the Transactions, whether relative to the merger consideration to be paid to the holders of shares of Paramount common stock pursuant to the Transaction Agreement or otherwise.

Centerview’s opinion was necessarily based on financial, economic, monetary, currency, market and other conditions and circumstances as in effect on, and the information made available to Centerview as of, July 7, 2024, the date of Centerview’s written opinion, and Centerview does not have any obligation or responsibility to update, revise or reaffirm its opinion based on circumstances, developments or events occurring after the date of Centerview’s written opinion. Centerview’s opinion expressed no view or opinion as to what the value of shares of New Paramount Class A common stock or shares of New Paramount Class B common stock actually will be when issued pursuant to the Transactions or the prices at which shares of Paramount Class A common stock, Paramount Class B common stock, New Paramount Class A common stock or New Paramount Class B common stock would trade or otherwise be transferable at any time, including following the announcement or consummation of the Transactions. Centerview assumed, with the Special Committee’s consent, that the voting rights per share of New Paramount Class B common stock will remain the same immediately following the consummation of the Transactions as the rights per Paramount Class B common stock as at the date of Centerview’s written opinion. Centerview did not express a view or opinion as to the relative values of shares of Paramount Class A common stock or shares of Paramount Class B common stock or the relative fairness of the merger consideration to the holders of Paramount Class A common stock or Paramount Class B common stock. Centerview’s opinion did not constitute a recommendation to any stockholder of Paramount or any other person as to how such stockholder or other person should vote or otherwise act with respect to the Transactions, whether such stockholder should elect to receive the Class A Cash Consideration, the Class A Stock Consideration, the Class B Cash Consideration or the Class B Stock Consideration, or make no election, or otherwise act with respect to the Transactions or any other matter.

Centerview’s financial advisory services and its written opinion were provided for the information and assistance of the Special Committee (in their capacity as directors and not in any other capacity) in connection with and for purposes of its consideration of the Transactions. The issuance of Centerview’s opinion was approved by the Centerview Partners LLC Fairness Opinion Committee.

Summary of Centerview Financial Analysis

The following is a summary of the material financial analyses prepared and reviewed with the Special Committee in connection with Centerview’s opinion, dated July 7, 2024. The summary set forth below does

 

167


Table of Contents

not purport to be a complete description of the financial analyses performed or factors considered by, and underlying the opinion of, Centerview, nor does the order of the financial analyses described represent the relative importance or weight given to those financial analyses by Centerview. Centerview may have deemed various assumptions more or less probable than other assumptions, so the reference ranges resulting from any particular portion of the analyses summarized below should not be taken to be Centerview’s view of the actual value of Paramount, Skydance or New Paramount. Some of the summaries of the financial analyses set forth below include information presented in tabular format. In order to fully understand the financial analyses, the tables must be read together with the text of each summary, as the tables alone do not constitute a complete description of the financial analyses performed by Centerview. Considering the data in the tables below without considering all financial analyses or factors or the full narrative description of such analyses or factors, including the methodologies and assumptions underlying such analyses or factors, could create a misleading or incomplete view of the processes underlying Centerview’s financial analyses and its opinion. In performing its analyses, Centerview made numerous assumptions with respect to industry performance, general business and economic conditions and other matters, many of which are beyond the control of Paramount, Skydance or any other parties to the Transactions. None of Paramount, Skydance, New Paramount, Centerview or any other person assumes responsibility if future results are materially different from those discussed. Any estimates contained in these analyses are not necessarily indicative of actual values or predictive of future results or values, which may be significantly more or less favorable than as set forth below. In addition, analyses relating to the value of Paramount, Skydance or New Paramount do not purport to be appraisals or reflect the prices at which Paramount, Skydance or New Paramount may actually be sold. Accordingly, the assumptions and estimates used in, and the results derived from, the financial analyses are inherently subject to substantial uncertainty. Except as otherwise noted, the following quantitative information, to the extent that it is based on market data, is based on market data as it existed on or before July 5, 2024 (the last trading day before the public announcement of the Transactions) and is not necessarily indicative of current market conditions.

For purposes of the financial analyses described below, the term “adjusted OIBDA,” as it applies to Paramount, means operating income before depreciation and amortization, which is referred to as “OIBDA,” further adjusted to exclude programming charges, impairment charges, gains or losses on dispositions, and restructuring charges and other corporate matters, each where applicable.

For purposes of the financial analyses described below, the term “adjusted EBITDA,” as it applies to Skydance, means net income (loss), excluding (i) amortization of capitalized interest, (ii) interest expense, (iii) statutory tax (other than corporate taxes) and (iv) depreciation and amortization.

Paramount Financial Analysis

Selected Public Comparable Companies Analysis

Centerview performed a selected public comparable companies analysis of Paramount, in which Centerview reviewed and analyzed certain financial and stock market information, ratios and multiples of Paramount and compared it to corresponding financial and stock market information, ratios and multiples, including EV/2025E EBITDA (as described below), for the below listed publicly traded companies that Centerview, based on its experience and professional judgment, deemed relevant to consider in relation to Paramount (collectively, the “Paramount selected companies”):

 

Paramount selected companies

   EV/2025E
EBITDA
 

Comcast Corporation

     6.1x  

Fox Corporation

     5.4x  

The Walt Disney Company

     11.0x  

Warner Bros. Discovery Inc.

     5.9x  

 

168


Table of Contents

Although none of the Paramount selected companies are directly comparable to Paramount, the companies listed above were chosen by Centerview, among other reasons, because they are publicly traded companies that have certain operational, business and/or financial characteristics that, for purposes of Centerview’s analyses, may be considered similar to those of Paramount. Because none of the Paramount selected companies are exactly the same as Paramount, Centerview believed that it was inappropriate to, and therefore did not, rely solely on the quantitative results of the selected public comparable companies analysis. Accordingly, Centerview also made qualitative judgments, based on its experience and professional judgment, concerning differences between the business, financial and operating characteristics and prospects of Paramount and the Paramount selected companies that could affect the public trading values of each in order to provide a context in which to consider the results of the quantitative analysis.

Using publicly available information obtained from SEC filings and other data sources as of July 5, 2024, Centerview calculated, for each Paramount selected company, among other things, such company’s aggregate enterprise value (calculated as the market value of common equity (determined using the treasury stock method and taking into account outstanding in-the-money options, warrants and restricted stock units, as applicable) plus the total value of debt, plus minority interests, less cash and cash equivalents and less the value of long-term investments, in each case calculated consistently with the determinations made in arriving at Paramount’s aggregate enterprise value for purposes of Centerview’s analyses to the extent comparable information was publicly available) (“EV”) as a multiple of the Wall Street research analyst consensus estimated EBITDA for the twelve months ended December 31, 2025 (“EV/2025E EBITDA”). Centerview then computed the median EV/2025E EBITDA multiple for the twelve months ended December 31, 2025 for the Paramount selected companies of approximately 6.0x.

Based on the foregoing analysis, Centerview determined, through a range of qualitative and quantitative factors including, but not limited to, company maturity, historical and expected growth and margin characteristics, end market trends and dynamics related to the business models of each Paramount selected company versus Paramount, an appropriate range of the estimated adjusted OIBDA multiples for the twelve months ended December 31, 2025 for Paramount of 6.00x to 6.75x and applied such multiples to the estimated adjusted OIBDA of Paramount for the twelve months ended December 31, 2025, based on the Paramount May 2024 Forecasts, to arrive at a range of implied enterprise values for Paramount. Centerview then subtracted from this range the total value of Paramount’s net debt (including adjustments for noncontrolling interests and long-term investments, as well as estimated net proceeds from the announced sale of Paramount’s equity interest in Viacom18, each as provided by Paramount management in the Paramount internal data) as of March 31, 2024, as set forth in the Paramount internal data, to derive implied equity value reference ranges for Paramount of $9.0 billion to $11.7 billion.

Discounted Cash Flow Analysis

Centerview performed a discounted cash flow analysis of Paramount based on the Paramount May 2024 Forecasts. A discounted cash flow analysis is a traditional valuation methodology used to derive a valuation of an asset or set of assets by calculating the “present value” of estimated future cash flows of the asset or set of assets. “Present value” refers to the current value of future cash flows or amounts and is obtained by discounting those future cash flows or amounts by a discount rate that takes into account macroeconomic assumptions and estimates of risk, the opportunity cost of capital, expected returns and other appropriate factors.

In performing this analysis, Centerview calculated a range of equity values for Paramount by (a) discounting to present value as of March 31, 2024 using discount rates ranging from 8.5% to 10.5% (based on Centerview’s analysis of Paramount’s weighted average cost of capital using the capital asset pricing model and based on considerations that Centerview deemed relevant in its professional judgment and experience and taking into account certain metrics including yields for U.S. treasury notes, levered and unlevered betas for comparable group companies, market risk and size premia) and using a mid-year convention: (i) the forecasted risk-adjusted, after-tax unlevered free cash flows of Paramount over the period beginning on April 1, 2024 and ending on December 31,

 

169


Table of Contents

2028, utilized by Centerview based on the Paramount May 2024 Forecasts and (ii) a range of implied terminal values of Paramount at the end of the Paramount May 2024 Forecasts period, calculated by Centerview applying an illustrative range of enterprise value to last twelve months adjusted OIBDA multiples of 6.25x to 7.00x, which Centerview selected utilizing its professional judgment and expertise, to Paramount’s adjusted OIBDA for the terminal year, normalized to reflect average annual revenue and adjusted OIBDA contribution from the Super Bowl during the Paramount May 2024 Forecasts period, and then (b) subtracting from the foregoing results the total value of Paramount’s net debt (including adjustments for noncontrolling interests and long-term investments, as well as estimated net proceeds from the announced sale of Paramount’s equity interest in Viacom18, each as provided by Paramount management in the Paramount internal data) as of March 31, 2024, as set forth in the Paramount internal data, to derive a range of implied equity values for Paramount of $7.9 billion to $11.5 billion.

Skydance Financial Analysis

Selected Public Comparable Companies Analysis

Centerview performed a selected comparable public companies analysis of Skydance, in which Centerview reviewed and analyzed certain financial and stock market information, ratios and multiples of Skydance and compared it to corresponding financial and stock market information, ratios and multiples, including EV/2025E EBITDA (as described above), for the below listed publicly traded companies that Centerview, based on its experience and professional judgment, deemed relevant to consider in relation to Skydance (collectively, the “Skydance selected companies”):

 

Skydance selected companies (Content / IP)

   EV/2025E
EBITDA
 

Formula One Group

     19.1x  

TKO Group Holdings Inc.

     17.0x  

Skydance selected companies (Gaming)

   EV/2025E
EBITDA
 

Electronic Arts Inc

     16.5x  

Take-Two Interactive Software, Inc.

     25.7x  

Skydance selected companies (Div. Media with Film Studio)

   EV/2025E
EBITDA
 

Paramount Global(1)

     6.9x  

The Walt Disney Company

     11.0x  

Warner Bros. Discovery, Inc.

     5.9x  

 

  (1)

Reflects unaffected share price as of July 2, 2024.

Although none of the Skydance selected companies is directly comparable to Skydance, the companies listed above were chosen by Centerview, among other reasons, because they are publicly traded companies that have certain operational, business and/or financial characteristics that, for purposes of Centerview’s analyses, may be considered similar to those of Skydance. Because none of the Skydance selected companies is exactly the same as Skydance, Centerview believed that it was inappropriate to, and therefore did not, rely solely on the quantitative results of the selected public comparable companies analysis. Accordingly, Centerview also made qualitative judgments, based on its experience and professional judgment, concerning differences between the business, financial and operating characteristics and prospects of Skydance and the Skydance selected companies that could affect the public trading values of each in order to provide a context in which to consider the results of the quantitative analysis.

Using publicly available information obtained from SEC filings and other data sources as of July 5, 2024, Centerview calculated, for each Skydance selected comparable company, among other things, such company’s EV/2025E EBITDA multiples. From this analysis, Centerview computed median EV/2025E EBITDA multiples

 

170


Table of Contents

for the twelve months ended December 31, 2025 of 18.1x for the Skydance selected companies focused on content/intellectual property, 21.1x for the Skydance selected companies in the gaming industry, and 6.9x for the Skydance selected companies that were diversified media companies with film studios.

Based on the foregoing analysis, Centerview determined, through a range of qualitative and quantitative factors including, but not limited to, company maturity, historical and expected growth and margin characteristics, end market trends and dynamics related to the business models of each Skydance selected company versus Skydance, an appropriate range of estimated adjusted EBITDA multiples for Skydance of 11.5x to 16.0x and applied such multiples to the estimated adjusted EBITDA for the twelve months ended December 31, 2025, based on the Committee Adjusted Skydance Forecasts, to arrive at a range of implied enterprise values for Skydance. Centerview adjusted the total enterprise values for Skydance’s net debt and minority interests of $20 million as of March 31, 2024 (each as set forth in the Skydance internal data) and derived an approximate implied equity value reference range for Skydance of $3.1 billion to $4.4 billion. Centerview then included the value of the $6 billion cash investment by the PIPE Equity Investors, which resulted in an approximate implied equity value reference range for Skydance of $9.1 billion to $10.4 billion.

Discounted Cash Flow Analysis

Centerview performed a discounted cash flow analysis of Skydance based on the Committee Adjusted Skydance Forecasts. A discounted cash flow analysis is a traditional valuation methodology used to derive a valuation of an asset or set of assets by calculating the “present value” of estimated future cash flows of the asset or set of assets. “Present value” refers to the current value of future cash flows or amounts and is obtained by discounting those future cash flows or amounts by a discount rate that takes into account macroeconomic assumptions and estimates of risk, the opportunity cost of capital, expected returns and other appropriate factors.

In performing this analysis, Centerview calculated a range of equity values for Skydance by (a) discounting to present value as of March 31, 2024 using discount rates ranging from 9.0% to 11.0% (based on Centerview’s analysis of Skydance’s weighted average cost of capital using the capital asset pricing model and based on considerations that Centerview deemed relevant in its professional judgment and experience and taking into account certain metrics including yields for U.S. treasury notes, levered and unlevered betas for comparable group companies, market risk and size premia) and using a mid-year convention: (i) the forecasted risk-adjusted, after-tax unlevered free cash flows of Skydance over the period beginning on April 1, 2024 and ending on December 31, 2028, utilized by Centerview based on the Committee Adjusted Skydance Forecasts, (ii) a range of implied terminal values of Skydance at the end of the Committee Adjusted Skydance Forecasts period, calculated by Centerview applying an illustrative range of enterprise value to adjusted EBITDA multiples of 12.0x to 16.5x, which Centerview selected utilizing its professional judgment and expertise, to Skydance’s adjusted EBITDA for the terminal year, and then (b) subtracting from the foregoing results the value of Skydance’s net debt and minority interests as of March 31, 2024 (each as set forth in the Skydance internal data), to derive a range of implied equity values for Skydance of $3.6 billion to $5.3 billion. Centerview then included the value of the $6 billion PIPE Transaction, which resulted in an approximate implied equity value reference range for Skydance of $9.6 billion to $11.3 billion.

Relative Value Analysis

Based upon a comparison of the range of implied equity values for each of Paramount and Skydance calculated pursuant to the selected public comparable companies analyses and discounted cash flow analyses described above, Centerview calculated ranges of implied merger consideration for the Transactions to holders of shares of Paramount common stock (other than the Specified Stockholders) assuming that (i) all holders of shares of Paramount Class A common stock (other than the Specified Stockholders) will make a cash election, (ii) holders of shares of Paramount Class B common stock (other than the Specified Stockholders) will elect to receive an amount of cash consideration, in the aggregate, equal to or in excess of the Class B Cash Cap and (iii) the PIPE Equity Investors will contribute the entire $6 billion in connection with the PIPE Transaction. With

 

171


Table of Contents

respect to any given range of implied merger consideration, the higher consideration assumes the highest implied equity value of Paramount and the lowest implied equity value of Skydance, and the lower consideration assumes the lowest implied equity value of Paramount and the highest implied equity value of Skydance. Centerview’s analysis indicated the following implied ranges of merger consideration to holders of shares of Paramount common stock (other than the Specified Stockholders):

 

Valuation Metric

  

Implied Aggregate
Consideration to
non-Specified
Stockholders

Selected Public Company Analyses    $4.5 billion cash + 228.4 million – 442.0 million shares of New Paramount common stock
Discounted Cash Flow Analyses    $4.5 billion cash + 146.6 million – 406.4 million shares of New Paramount common stock

Centerview compared the implied ranges of merger consideration to the merger consideration set forth in the Transaction Agreement of $4.5 billion cash and 308.1 million shares of New Paramount common stock.

“Has”/“Gets” Analysis

Centerview reviewed and analyzed certain financial information, multiples and ratios in order to compare an implied equity value of Paramount held by holders of shares of Paramount common stock (other than the Specified Stockholders) of $8.3 billion, representing the midpoint of Paramount’s discounted cash flow analysis equity value range calculated as described above to an implied aggregate value of merger consideration payable to holders of shares of Paramount common stock (other than the Specified Stockholders) of $9 billion, calculated by Centerview by (a) adding (i) an implied $9.6 billion equity value of Paramount, representing the midpoint of Paramount’s discounted cash flow analysis equity value range, (ii) an implied $4.4 billion equity value of Skydance, representing the midpoint of Skydance’s discounted cash flow analysis equity value range, (iii) the value implied by estimated run-rate cost synergies of $200 million, as set forth in the Synergies, using a discounted cash flow analysis assuming a 0% perpetuity growth rate and a discount rate of 9.5% (which is the midpoint of the 8.5% to 10.5% range analyzed for Paramount), less the projected cost to achieve such synergies, based on the Synergies analysis, and (iv) $1.5 billion of cash contributed by the PIPE Equity Investors, less estimated transaction costs; (b) multiplying such amount by the 27.2% estimated pro forma ownership of New Paramount to be held by the holders of shares of Paramount common stock (other than Specified Stockholders); and (c) adding the $4.5 billion in cash that is payable to holders of shares of Paramount common stock (other than Specified Stockholders), in the aggregate.

Other Factors

Centerview noted for the Special Committee certain additional factors solely for informational purposes, including, among other things, the following:

 

   

Historical Stock Price Trading Analysis. Centerview reviewed the stock price performance of Paramount Class A common stock and Paramount Class B common stock for the 52-week period prior to July 5, 2024. Centerview noted that the weighted average range of low and high closing prices of Paramount Class A common stock and Paramount Class B common stock during the prior 52-week period was $10.05 and $17.10, representing an implied equity value range for Paramount of $7.0 billion to $11.9 billion.

 

   

Analyst Price Target Analysis. Centerview reviewed the stock price targets for shares of Paramount common stock reflected in 27 publicly available Wall Street research analyst reports as of July 5, 2024. Centerview noted that the analyst stock price targets in such research analyst reports ranged from $8.00 to $20.00 per share of Paramount common stock representing an implied equity value range for Paramount of $5.6 billion to $14.0 billion.

 

172


Table of Contents

General

The preparation of a financial opinion is a complex analytical process involving various determinations as to the most appropriate and relevant methods of financial analysis and the application of those methods to the particular circumstances and, therefore, a financial opinion is not readily susceptible to summary description. In arriving at its opinion, Centerview did not draw, in isolation, conclusions from or with regard to any factor or analysis that it considered. Rather, Centerview made its determination as to fairness on the basis of its experience and professional judgment after considering the results of all of the analyses.

Centerview’s financial analyses and opinion were only one of many factors taken into consideration by the Special Committee in its evaluation of the Transactions. Consequently, the analyses described above should not be viewed as determinative of the views of the Special Committee, the Paramount Board or management of Paramount with respect to the merger consideration or as to whether the Special Committee would have been willing to determine that a different merger consideration was fair. The merger consideration for the Transactions was determined through arm’s-length negotiations between Paramount (acting at the direction of the Special Committee) and Skydance. Centerview provided advice to the Special Committee during these negotiations. Centerview did not, however, recommend any specific amount of aggregate consideration to Paramount, the Special Committee or the Paramount Board or that any specific amount of consideration constituted the only appropriate consideration for the Transactions.

Centerview is a securities firm engaged directly and through affiliates and related persons in a number of investment banking, financial advisory and merchant banking activities. In the two years prior to the date of its written opinion, except for Centerview’s current engagement by the Special Committee, Centerview had not been engaged to provide financial advisory or other services to Paramount. In the two years prior to the date of its written opinion, Centerview had not been engaged to provide financial advisory or other services to NAI, Skydance or RedBird Capital Partners LLC (“RedBird Capital”), and Centerview did not receive any compensation from NAI, Skydance or RedBird Capital during such period. As of the date of its written opinion, Centerview’s Paris affiliate, Centerview Partners France SCS (“Centerview Partners France”), was providing financial advisory services unrelated to Paramount to Kohlberg Kravis Roberts & Co. L.P. or one of its affiliates (“KKR”), an investor of Skydance, in connection with a strategic matter. As of the date of Centerview’s written opinion, Centerview Partners France was not entitled to and had not received any compensation from KKR for this matter and the matter is not currently active. In 2022 and 2023, Centerview Partners France was engaged to provide financial advisory services unrelated to Paramount to Mediawan, S.A, in which affiliates of KKR indirectly hold a majority equity interest, in connection with certain strategic matters and Centerview Partners France received between $5 million and $10 million in compensation for such services. In 2022, Centerview Partners France was engaged to provide financial advisory services unrelated to Paramount to KKR in connection with a strategic matter but did not receive compensation for such services. Centerview may provide financial advisory and other services to or with respect to Paramount, NAI, Skydance, RedBird Capital or their respective affiliates, including portfolio companies of RedBird Capital, in the future, for which Centerview may receive compensation. Certain (i) of Centerview’s and its affiliates’ directors, officers, members and employees, or family members of such persons, (ii) of Centerview’s affiliates or related investment funds and (iii) investment funds or other persons in which any of the foregoing may have financial interests or with which they may co-invest, may at any time acquire, hold, sell or trade, in debt, equity and other securities or financial instruments (including derivatives, bank loans or other obligations) of, or investments in, Paramount, NAI, Skydance, RedBird Capital or any of their respective affiliates, including portfolio companies of RedBird Capital, or any other party that may be involved in the Transactions.

The Special Committee selected Centerview as its financial advisor in connection with the Transactions based on Centerview’s reputation, qualification and experience in investment banking and mergers and acquisitions generally and in the industries in which Paramount operates, as well as special committee assignments and dual-class situations. Centerview is an internationally recognized investment banking firm that has substantial experience in transactions similar to the Transactions.

 

173


Table of Contents

In connection with Centerview’s services as the financial advisor to the Special Committee, Paramount has agreed to pay Centerview (i) a retainer fee, which comprises (a) a $2 million initial payment, which became payable upon Centerview’s engagement by Paramount, (b) a monthly retainer fee equal to $250,000 and (c) a final payment of up to $5 million at the full discretion of the Special Committee (provided that the retainer fee shall be at least $3 million in the aggregate), (ii) an opinion fee equal to $2.5 million, which became payable upon delivery of Centerview’s written opinion, and (iii) a transaction fee estimated to equal $51 million, 25% of which Transaction fee became payable upon the execution of the Transaction Agreement and 75% of which is payable upon Closing, against which any retainer fee and opinion fee previously paid to Centerview may be credited. In addition, Paramount has agreed to reimburse certain of Centerview’s expenses arising, and to indemnify Centerview against certain liabilities that may arise, out of Centerview’s engagement.

Regulatory Approvals

Paramount and Skydance agreed in the Transaction Agreement to use their respective reasonable best efforts to take, or cause to be taken, all actions, to file, or cause to be filed, all documents, and to do, or cause to be done, and to assist and cooperate with the other parties in doing, all things necessary, proper, or advisable under applicable laws to consummate and make effective the Transactions, as soon as reasonably practicable, subject to certain specified limitations in the Transaction Agreement. The Transactions were subject to the expiration or termination of the waiting period (or any extension thereof) applicable under the HSR Act, which expired on August 19, 2024. The Transactions are also subject to authorizations, consents, orders, approvals, filings decisions and declarations required under applicable antitrust, foreign direct investment and communications laws. As of the date of this information statement/prospectus, the parties are continuing the process of obtaining those authorizations, consents, orders, approvals, filings, decisions and declarations. The parties anticipate that they will obtain all regulatory approvals and clearances required in order to consummate the Transactions, including approval of the Transactions and the NAI Transaction by the FCC, prior to the End Date, though the receipt and timing of such approvals and clearances cannot be guaranteed. See the risk factor entitled “—Paramount and Skydance must obtain certain regulatory approvals in order to complete the Transactions; if such approvals are not obtained or are obtained with conditions, the Transactions may be prevented or delayed or the anticipated benefits of the Transactions could be reduced” beginning on page 52 of this information statement/prospectus.

Further Stockholder Approval Not Required

The adoption of the Transaction Agreement and, therefore, the approval of the Transactions, required the affirmative approval of a majority of the outstanding Paramount Class A common stock. Holders of Paramount Class A common stock are entitled to one vote per share with respect to all matters on which Paramount stockholders are entitled to vote, including approval of the Transaction Agreement. On July 7, 2024, the record date for determining the stockholders entitled to vote in favor of adopting the Transaction Agreement and approving the Transactions, there were 40,702,775 shares of Paramount Class A common stock outstanding, 31,500,087 of which were beneficially owned by the Specified NAI Entities. On the same date, the Specified NAI Entities delivered to Paramount the Written Consent adopting and approving the Transaction Agreement and, to the extent the consent of Paramount’s stockholders was required therefor, the Transactions. Accordingly, the delivery of the Written Consent was sufficient to adopt the Transaction Agreement and approve the Transactions on behalf of Paramount stockholders, and no further action by any Paramount stockholder is required to approve the Transactions under applicable law. Therefore, Paramount will not solicit the votes of its stockholders for the adoption or approval of the Transaction Agreement or the Transactions, by special meeting or otherwise, and you are requested not to send a proxy.

This information statement/prospectus and notice of action by written consent is being provided to you for informational purposes only and shall be considered the notice required under Section 228(e) of the DGCL.

 

174


Table of Contents

Listing of New Paramount Class B Common Stock

Paramount has agreed to use its reasonable best efforts to cause the shares of New Paramount Class B common stock to be issued in connection with the Transactions to be registered pursuant to Section 12(b) of the Exchange Act and approved for listing on Nasdaq, subject to official notice of issuance, prior to the Skydance Merger Effective Time, and such approval for listing on Nasdaq is a condition to the Closing. Additionally, the effectiveness of the registration statement on Form S-4, of which this information statement/prospectus forms a part, is a condition to the Closing. Upon completion of the Transactions, New Paramount Class B common stock is expected to be listed and traded on Nasdaq under the ticker symbol “PARA.” New Paramount Class A common stock will not be listed for trading on a stock exchange.

De-listing and De-registration of Paramount Common Stock

If the Transactions are completed, Paramount Class A common stock and Paramount Class B common stock will be delisted from Nasdaq, will be deregistered under the Exchange Act and will cease to be publicly traded. If the Transactions are not completed, Paramount Class A common stock and Paramount Class B common stock will continue to be listed and traded on Nasdaq and registered under the Exchange Act.

Governance of New Paramount

Following the Closing, New Paramount is expected to be led by David Ellison as Chair and Chief Executive Officer and Jeffrey Shell as President.

Under the terms of the Transaction Agreement, David Ellison will be elected as the Chair and an individual designated by Skydance will be elected as the Vice Chair of the New Paramount Board. The A&R Charter provides that, in the event that David Ellison no longer serves as Chief Executive Officer of New Paramount, the then-serving Chief Executive Officer of New Paramount will be nominated to the New Paramount Board. The A&R Charter also provides that the President of New Paramount, if not also the Chief Executive Officer of New Paramount, will be nominated to the New Paramount Board. Under the terms of the Transaction Agreement, upon the completion of the Transactions, the New Paramount Board will consist of up to 13 members who will be designated by Skydance prior to the Closing, (i) five of whom are expected to be nominees of Ellison (as defined in the A&R Charter) (one of whom will be David Ellison), (ii) two of whom are expected to be nominees of RedBird (as defined in the A&R Charter), (iii) one of whom is expected to be the President of New Paramount following the Closing and (iv) up to three of whom will be independent. The directors of New Paramount will serve until the next annual meeting of stockholders and until their successors are duly elected and qualified or until their earlier death, resignation or removal; provided that David Ellison will serve an initial term as Chair until the earliest of (x) two years following the Closing and (y) his death, resignation or incapacitation.

Following the Closing, nomination of certain directors to the New Paramount Board will be decided by Ellison (as defined in the A&R Charter) or RedBird (as defined in the A&R Charter), subject to certain fall-away conditions. For more information about the governance of New Paramount, see the section entitled “Management and Directors of New Paramount After Completion of the Transactions” of this information statement/prospectus.

Upon completion of the Transactions, New Paramount Class B common stock is expected to be listed and traded on Nasdaq under the ticker symbol “PARA.” The fiscal year of New Paramount shall be fixed by resolution of the New Paramount Board and may be changed by the New Paramount Board, and it is expected to end on December 31 of each calendar year.

The corporate headquarters and related corporate functions for New Paramount will be located at 1515 Broadway, New York, New York 10036.

 

175


Table of Contents

Material United States Federal Income Tax Consequences

As described in more detail in the section entitled “Material United States Federal Income Tax Consequences” beginning on page 298 of this information statement/prospectus, the Transactions, taken together, are intended to qualify as a tax-deferred exchange for U.S. federal income tax purposes under Section 351 of the Code, other than with respect to cash received by holders of Paramount common stock in connection with the Transactions.

You are strongly urged to consult your tax advisor to determine the particular U.S. federal, state, local or foreign income or other tax consequences of the Transactions (including the Pre-Closing Paramount Merger and the New Paramount Merger) to you.

Accounting Treatment for the Transactions and Related Pro Forma Adjustments

The Skydance Merger is being accounted for as a transaction between entities under common control since, at the time of the Skydance Merger, the Ellison family will control both Skydance and Paramount and will be the ultimate parent of New Paramount. For the purpose of determining the accounting treatment for the Skydance Merger, the Ellison family is comprised of Lawrence Ellison and David Ellison. David Ellison is the son of Lawrence Ellison, and Lawrence Ellison and David Ellison are immediate family members as a result. The Ellison family either individually or through ownership of various entities (collectively, the “Ultimate Parent”) has controlled Skydance since the inception of Skydance Media, LLC on June 23, 2010, and the historical financial statements of Skydance reflect the cost basis of the Ellison family as a result. As of September 30, 2024, the Ultimate Parent owned approximately 67.0% of the total membership interests and approximately 78.0% of the voting membership interests of Skydance. NAI has voting control of Paramount through its direct and indirect ownership of Paramount Class A common stock, of which it owned approximately 77.4% as of September 30, 2024. Holders of Paramount Class A common stock are entitled to one vote per share with respect to all matters on which the holders of Paramount common stock are entitled to vote. Holders of Paramount Class B common stock do not have voting rights. As a result, NAI is in a position to control the outcome of corporate actions of Paramount that require, or may be accomplished by, stockholder approval and therefore has the ability to control the direction of the business and affairs of Paramount. Pursuant to the NAI Transaction, which will occur immediately prior to the completion of the Skydance Merger, the NAI Equity Investors, including entities controlled by the Ellison family, will acquire all of the outstanding equity interests of NAI, the controlling stockholder of Paramount, and, in turn, entities controlled by the Ellison family will own approximately 77.5% of NAI. Following the New Paramount Merger, NAI will hold 100.0% of New Paramount’s voting Class A common stock. Accordingly, at the time of the Skydance Merger, entities controlled by the Ellison family will indirectly hold 77.5% of the New Paramount Class A common stock through their collective 77.5% ownership interest in NAI, and as a result will also control Paramount.

Paramount and Skydance will be presented on a combined basis from the date common control is established, which will occur upon completion of the NAI Transaction and immediately prior to the completion of the Skydance Merger. As a transaction between entities under common control, the net assets will be combined at the Ultimate Parent’s basis, which for Paramount will be deemed to be the estimated fair value as of the date the NAI Transaction is completed. Since the net assets of Skydance are already at the Ultimate Parent’s basis, no adjustment to the fair value of net assets is necessary.

Paramount has been identified as the predecessor entity based on the relative size and fair value of Paramount and Skydance, and the fact that Paramount is an existing publicly traded company. No single factor was the sole determinant in the overall conclusion that Paramount is the predecessor; rather, all factors were considered in arriving at such conclusion.

Litigation Relating to the Transactions

On July 24, 2024, Plaintiff, a purported holder of Paramount Class B common stock, filed the Complaint. The Complaint alleges breaches of fiduciary duties to Paramount’s Class B stockholders in connection with the

 

176


Table of Contents

negotiation and approval of the Transaction Agreement, among other claims. The Complaint seeks unspecified damages, costs and expenses, as well as other relief. On November 4, 2024, the Court granted a stipulation filed by the parties in the Baker Action agreeing to (i) postpone briefing on motions to dismiss until the filing or designation of an operative complaint following the resolution of the Baker Leadership Motion and (ii) stay discovery until the resolution of any motions to dismiss any operative complaint following resolution of the Baker Leadership Motion. Throughout October 2024, various purported stockholders filed motions for intervention to oppose the Baker Leadership Motion. On December 31, 2024, Plaintiff, along with Mark Baerlocher, as trustee for the Baerlocher Family Trust, filed an amended complaint alleging the same breaches of fiduciary duties against the same defendants as in the original complaint.

Further, on April 30, 2024, a purported holder of Paramount Class B common stock filed the 220 Action. The magistrate judge held a trial on July 24, 2024 relating to the 220 Action and denied the request for the inspection of books and records. The plaintiff in the 220 Action noticed an exception to the Court, and on January 29, 2025, the Court ruled that the plaintiff is entitled to obtain books and records that are both necessary and sufficient to fulfill the purpose of its request and will remand the 220 Action to the magistrate judge for further proceedings on the scope of production. Certain other purported holders of Paramount Class B common stock and Paramount Class A common stock have delivered demand letters to investigate similar alleged breaches of fiduciary duties in connection with the Transactions and are requesting the inspection of books and records. The Company has also received demand letters from purported holders of Paramount Class B common stock related to alleged omissions in New Paramount’s registration statement on Form S-4 of which this information statement/prospectus forms a part.

Additionally, on August 20, 2024, LiveVideo.AI Corp. filed a lawsuit in the Southern District of New York against Shari Redstone, NAI, Christine Varney and Monica Seligman, alleging that defendants did not fairly consider its offer to purchase Paramount. The complaint asserts claims for unfair competition, tortious interference, unjust enrichment and aiding and abetting breach of fiduciary duty, among others, and seeks unspecified monetary damages, costs, as well as other relief. As of the date of this information statement/prospectus, the defendants have not been served.

On December 30, 2024, a purported holder of Paramount Class B common stock and Paramount Class A common stock filed the Section 220 Demand. The complaint alleges that the documents produced to such purported stockholder thus far pursuant to the Section 220 Demand are insufficient to determine whether Paramount officers, Paramount Board members, Special Committee members, NAI, or Skydance breached their fiduciary duties (or aided and abetted such breaches). The complaint seeks an order requiring Paramount to produce the documents identified in the Section 220 Demand, among other relief. Trial is set for April 2025.

On February 4, 2025, the Plaintiffs, purported holders of Paramount Class B common stock and Paramount Class A common stock, filed a putative class action lawsuit in the Court against Barbara M. Byrne, Linda M. Griego, Judith A. McHale and Susan Schuman, which alleges breaches of fiduciary duties for their alleged failure to sufficiently consider an alternate offer that the plaintiffs claim is superior to the Transactions. The Plaintiffs argue that the no-shop provision in the Transaction Agreement should be declared invalid and unenforceable because it prevents the parties from engaging in further deal discussions and negotiations with companies other than Skydance, including, specifically, Project Rise Partners, after the no-shop period begins. The NYCERS Action seeks, among other forms of relief, an order from the Court enjoining the closing of the Transactions until the Court has reached a final resolution on the plaintiffs’ claims and an order compelling the Special Committee to evaluate the alternative offer. The complaint does not seek compensatory damages at this time.

The outcome of any litigation is uncertain. Such litigation, if not resolved, could prevent or delay consummation of the Transactions and result in substantial costs to Paramount, including any costs associated with the indemnification of directors and officers. One of the conditions to the Closing is the absence of any order or legal requirement that enjoins, restrains or otherwise prevents the consummation of the Transactions.

 

177


Table of Contents

Therefore, if a plaintiff were to seek and obtain an injunction prohibiting the consummation of the Transactions on the agreed-upon terms, then such injunction may prevent the Transactions from being consummated, or from being consummated within the expected time frame.

Material Contracts with Paramount and Skydance

Currently, and since January 1, 2023, and in the future, Paramount, Skydance and their respective subsidiaries have been, are and are expected to be, party to commercial arrangements with one another, which are not material, individually or in the aggregate, to Paramount or Skydance, other than the Transaction Agreement and the agreements described in the section entitled “Summary of Certain Agreements Related to the Transactions beginning on page 220 of this information statement/prospectus.

Restrictions on Sales of Shares of New Paramount Common Stock Received in the Transactions

All shares of New Paramount Class B common stock received by Paramount stockholders in the Transactions will be freely tradable for purposes of the Securities Act and the Exchange Act, except for shares of New Paramount Class B common stock received by any Paramount stockholder who becomes an “affiliate” of New Paramount after completion of the Transactions (such as Paramount directors or executive officers who become directors or executive officers of New Paramount after the completion of the Transactions).

 

178


Table of Contents

SUMMARY OF THE TRANSACTION AGREEMENT

This section describes the material terms of the Transaction Agreement. The descriptions in this section and elsewhere in this information statement/prospectus are qualified in their entirety by reference to the complete text of the Transaction Agreement, a copy of which is attached as Annex A and is incorporated by reference into this information statement/prospectus. This summary is not intended to be complete and may not contain all of the information about the Transaction Agreement that is important to you. You are encouraged to carefully read the Transaction Agreement in its entirety. This section is not intended to provide you with any factual information about New Paramount, Paramount, the Merger Subs or Skydance. Such information can be found elsewhere in this information statement/prospectus and, in the case of Paramount, New Paramount and the Merger Subs, in the public filings that Paramount makes with the SEC that are incorporated by reference into this information statement/prospectus, as described in the section entitled “Where You Can Find More Information beginning on page 336 of this information statement/prospectus.

Explanatory Note Regarding the Transaction Agreement

The Transaction Agreement and this summary of terms are included to provide you with information regarding the terms of the Transaction Agreement. Factual disclosures about Paramount, Skydance, New Paramount and the Merger Subs contained in this information statement/prospectus or in the public reports of Paramount filed with the SEC may supplement, update or modify the factual disclosures about Paramount, Skydance, New Paramount and the Merger Subs contained in the Transaction Agreement. The Transaction Agreement contains representations and warranties by Paramount, Skydance and the Blocker Holders made solely for the benefit of the parties to the Transaction Agreement. The representations, warranties and covenants made in the Transaction Agreement by Paramount, Skydance and the Blocker Holders were qualified and subject to important limitations agreed to by Paramount, Skydance and the Blocker Holders in connection with negotiating the terms of the Transaction Agreement. In particular, in your review of the representations and warranties contained in the Transaction Agreement and described in this summary, it is important to bear in mind that the representations and warranties were negotiated with the principal purposes of (a) establishing circumstances in which a party to the Transaction Agreement may have the right not to complete the Transactions if the representations and warranties of the other parties prove to be untrue, due to a change in circumstance or otherwise, and (b) allocating risk between the parties to the Transaction Agreement, rather than for the purpose of establishing matters as facts. The representations and warranties also may be subject to a contractual standard of materiality different from that generally applicable to stockholders and reports and documents filed with the SEC, are qualified by certain matters contained in certain reports publicly filed with the SEC since January 1, 2022, and in some cases are qualified by the matters contained in the confidential disclosure letters that each of Paramount and Skydance delivered in connection with the Transaction Agreement, which disclosure letters are not included with the copy of the Transaction Agreement attached to this information statement/prospectus as Annex A. Moreover, information concerning the subject matter of the representations and warranties, which do not purport to be accurate as of the date of this information statement/prospectus, may have changed since the date of the Transaction Agreement. Accordingly, the representations and warranties in the Transaction Agreement should not be relied on by any persons as characterizations of the actual state of facts about Paramount, Skydance or the Blocker Holders at the time they were made or otherwise.

Structure of the Transactions

The Transaction Agreement provides that, on the terms and subject to the conditions set forth therein, the parties to the Transaction Agreement will undertake the following transactions:

 

   

on the day immediately prior to the Closing Date, in accordance with the DGCL, Paramount Merger Sub will merge with and into Paramount, with Paramount surviving the Pre-Closing Paramount Merger and becoming a wholly-owned, direct subsidiary of New Paramount;

 

   

on the Closing Date, in accordance with the DGCL, Paramount Merger Sub II will merge with and into New Paramount, with New Paramount surviving the New Paramount Merger;

 

179


Table of Contents
   

on the Closing Date, following the New Paramount Merger, the Upstream Blocker Holders will transfer all of the issued and outstanding equity interests of the Upstream Blockers held by such Upstream Blocker Holders to New Paramount in exchange for shares of New Paramount Class B common stock as specified in the allocation statement to be delivered by Skydance to Paramount and New Paramount prior to the Closing Date; and

 

   

on the Closing Date, following the Blocker Contribution and Exchange, in accordance with the California Revised Uniform Limited Liability Company Act (the “CLLCA”), Skydance Merger Sub will merge with and into Skydance, with Skydance surviving the Skydance Merger and becoming, directly or indirectly, a wholly-owned subsidiary of New Paramount.

The Transaction Agreement also contemplates certain other transactions by and among the parties thereto and/or their respective affiliates, as described in the section entitled “Summary of Certain Agreements Related to the Transactions” beginning on page 220 of this information statement/prospectus.

Closing

Unless the Transaction Agreement is terminated, as described in the section entitled “—Termination,” the Closing will occur remotely, by electronic exchange of executed documents, commencing at 8:30 a.m., New York City time, on the date that is five business days after satisfaction or, to the extent permitted by law, waiver of the conditions to the Closing set forth in the Transaction Agreement and described in the section entitled “—Conditions to the Closing” (other than those conditions that by their nature are to be satisfied by actions to be taken at the Closing, but subject to the satisfaction or, to the extent permitted by law, waiver thereof at or prior to the Closing), or at such other place, time and date as Paramount and Skydance may agree in writing.

Effective Time

Subject to the terms and conditions of the Transaction Agreement:

 

   

on the day immediately prior to the Closing Date, Paramount and Paramount Merger Sub will file a certificate of merger relating to the Pre-Closing Paramount Merger with the Secretary of State of the State of Delaware in accordance with the DGCL and will make all other filings or recordings required by the DGCL (if any). The Pre-Closing Paramount Merger will become effective at 11:59 p.m., New York City time, on the day immediately prior to the Closing Date or at such other time as may be agreed by Paramount and Skydance and specified in such certificate of merger; provided that such other time will in any event be prior to the New Paramount Merger Effective Time;

 

   

at the Closing, New Paramount and Paramount Merger Sub II will file a certificate of merger relating to the New Paramount Merger with the Secretary of State of the State of Delaware in accordance with the DGCL and will make all other filings or recordings required by the DGCL (if any). The New Paramount Merger will become effective when the certificate of merger relating to the New Paramount Merger is duly filed with the Secretary of State of the State of Delaware or at such other time as may be agreed by Paramount and Skydance and specified in such certificate of merger; provided that such other time will in any event be after the Pre-Closing Paramount Merger Effective Time and the consummation of the PIPE Transaction and prior to the consummation of the Blocker Contribution and Exchange; and

 

   

at the Closing, Skydance and Skydance Merger Sub will file a certificate of merger relating to the Skydance Merger with the California Secretary of State in accordance with the CLLCA and will make all other filings or recordings required by the CLLCA (if any). The Skydance Merger will become effective when the certificate of merger relating to the Skydance Merger is duly filed with the California Secretary of State or at such other time as may be agreed by Paramount and Skydance and specified in such certificate of merger; provided that such other time will in any event be after the consummation of the Blocker Contribution and Exchange.

 

180


Table of Contents

Merger Consideration; Conversion of Shares; Exchange of Certificates

Conversion of Paramount Common Stock

At the Pre-Closing Paramount Merger Effective Time, by virtue of the Pre-Closing Paramount Merger and without any action on the part of New Paramount, Paramount, Paramount Merger Sub or the holders of any shares of Paramount Class A common stock or shares of Paramount Class B common stock:

 

   

each share of Paramount Class A common stock that is issued and outstanding immediately prior to the Pre-Closing Paramount Merger Effective Time will be converted automatically into the right to receive one share of New Paramount Class A common stock; and

 

   

each share of Paramount Class B common stock that is issued and outstanding immediately prior to the Pre-Closing Paramount Merger Effective Time will be converted automatically into the right to receive one share of New Paramount Class B common stock.

Notwithstanding the foregoing, at the Pre-Closing Paramount Merger Effective Time, each share of (a) Paramount common stock that is owned by Paramount as treasury stock or otherwise (excluding for the avoidance of doubt any share of Paramount Class B common stock held by any Paramount Employee Plan or trust related thereto), (b) New Paramount common stock that is held directly by Paramount immediately prior to the Pre-Closing Paramount Merger Effective Time and (c) capital stock of Paramount Merger Sub outstanding immediately prior to the Pre-Closing Paramount Merger Effective Time will, in each case, be cancelled and will cease to exist and no consideration will be delivered in exchange therefor.

All shares of Paramount common stock, when converted to shares of New Paramount common stock as described above, will automatically be cancelled and will cease to exist and no longer be outstanding as shares of Paramount common stock.

Conversion of New Paramount Common Stock

At the New Paramount Merger Effective Time, by virtue of the New Paramount Merger and without any action on the part of New Paramount, the Surviving Paramount Entity, Paramount Merger Sub II or the holders of any shares of New Paramount Class A common stock or shares of New Paramount Class B common stock:

 

   

each share of New Paramount Class A common stock that is issued and outstanding immediately prior to the New Paramount Merger Effective Time and that is held by a Specified NAI Stockholder will remain issued and outstanding as a share of New Paramount Class A common stock;

 

   

each share of New Paramount Class A common stock (a) that is issued and outstanding immediately prior to the New Paramount Merger Effective Time, (b) that is not held by a Specified NAI Stockholder and (c) with respect to which an election to receive cash has been properly made and not revoked or deemed revoked pursuant to the terms of the Transaction Agreement will be converted automatically into the right to receive an amount of cash, without interest, equal to $23.00;

 

   

each share of New Paramount Class A common stock (a) that is issued and outstanding immediately prior to the New Paramount Merger Effective Time, (b) that is not held by a Specified NAI Stockholder and (c) with respect to which (i) an election to receive shares of New Paramount Class B common stock has been properly made and not revoked or deemed revoked pursuant to the terms of the Transaction Agreement or (ii) neither an election to receive cash nor an election to receive shares of New Paramount Class B common stock has been made will be converted automatically into the right to receive 1.5333 shares of New Paramount Class B common stock per one share of Paramount Class A common stock;

 

   

each share of New Paramount Class B common stock that is issued and outstanding immediately prior to the New Paramount Merger Effective Time and that is held by a Specified Stockholder or a PIPE Equity Investor will remain issued and outstanding as a share of New Paramount Class B common stock;

 

181


Table of Contents
   

each share of New Paramount Class B common stock (a) that is issued and outstanding immediately prior to the New Paramount Merger Effective Time, (b) that is not held by a Specified Stockholder or a PIPE Equity Investor and (c) with respect to which an election to receive cash has been properly made and not revoked or deemed revoked pursuant to the terms of the Transaction Agreement will be converted automatically into the right to receive an amount in cash, without interest, equal to $15.00, subject to proration as further described in the section entitled “—Proration” beginning on page 187 of this information statement/prospectus; and

 

   

each share of New Paramount Class B common stock (a) that is issued and outstanding immediately prior to the New Paramount Merger Effective Time, (b) that is not held by a Specified Stockholder or a PIPE Equity Investor and (c) with respect to which (i) an election to receive one share of New Paramount Class B common stock has been properly made and not revoked or deemed revoked pursuant to the terms of the Transaction Agreement or (ii) neither an election to receive cash nor an election to receive one share of New Paramount Class B common stock has been made will remain issued and outstanding as a share of New Paramount Class B common stock.

Notwithstanding the foregoing, each share of (a) New Paramount common stock that is held directly or indirectly by Skydance or any wholly-owned subsidiary of Skydance and (b) capital stock of Paramount Merger Sub II outstanding immediately prior to the New Paramount Merger Effective Time will, in each case, be cancelled and will cease to exist and no consideration will be delivered in exchange therefor.

All shares of New Paramount common stock, when converted into the right to receive the consideration in connection with the New Paramount Merger as described above (other than, subject to certain proration and election mechanics, pursuant to the first, fourth or sixth bullet points above) will cease to exist and no longer be outstanding.

Each holder of a certificate (a “certificate”) formerly representing any shares of Paramount common stock converted into shares of New Paramount common stock pursuant to the Pre-Closing Paramount Merger and thereafter converted into the right to receive the applicable merger consideration pursuant to the New Paramount Merger and each book-entry account formerly representing any uncertificated shares of Paramount common stock converted into shares of New Paramount common stock pursuant to the Pre-Closing Paramount Merger and thereafter converted into the right to receive the applicable merger consideration pursuant to the New Paramount Merger (the “book-entry shares”) will cease to have any rights with respect thereto, except the right to receive the applicable merger consideration pursuant to the New Paramount Merger, together with any fractional share cash amount (if any) and any amount of dividends or other distributions (if any) payable with respect to any unexchanged shares of New Paramount common stock.

The shares of New Paramount Class B common stock are expected to be listed for trading on Nasdaq.

Skydance Merger Consideration

At the Skydance Merger Effective Time, by virtue of the Skydance Merger and without any action on the part of New Paramount, Skydance, Skydance Merger Sub or the holders of any Skydance Membership Units:

 

   

each Skydance Membership Unit that is issued and outstanding immediately prior to the Skydance Merger Effective Time (other than any Skydance Membership Unit that is held, directly or indirectly, by New Paramount or Skydance) will be converted automatically into the right to receive the applicable portion of the Skydance Merger Consideration (as specified in the allocation statement to be delivered by Skydance to Paramount and New Paramount prior to the Closing Date and determined in accordance with the Skydance LLC Agreement and the Transaction Agreement) and will cease to exist and no longer be outstanding and each holder of Skydance Membership Units (other than any Blockers that are wholly-owned by New Paramount) will cease to have any rights with respect thereto, except the right to receive the applicable portion of the Skydance Merger Consideration in accordance with the Transaction Agreement; and

 

182


Table of Contents
   

each Skydance Membership Unit that is held, directly or indirectly, by New Paramount or Skydance immediately prior to the Skydance Merger Effective Time will remain as outstanding limited liability company interests in the Surviving Skydance Entity.

All of the limited liability company interests of Skydance Merger Sub outstanding immediately prior to the Skydance Merger Effective Time will be converted into an equivalent number of limited liability company interests of the Surviving Skydance Entity with the same rights, powers and privileges as the limited liability company interests so converted.

The shares of New Paramount Class B common stock to be issued in the Skydance Merger are expected to be listed for trading on Nasdaq.

Exchange of Paramount Common Stock

At or prior to the Closing, New Paramount will deposit, or cause to be deposited, in trust for the benefit of the holders of New Paramount common stock, the Blocker Holders, the holders of Skydance Membership Units (other than the Blockers) and the holders of awards of Skydance Phantom Units and Skydance Sports Phantom Units (if any), with the exchange agent for exchange in accordance with the Transaction Agreement, (a) cash in immediately available funds in an amount sufficient to pay (i) the aggregate Class A Cash Consideration and the aggregate Class B Cash Consideration payable in the New Paramount Merger and (ii) the aggregate amount of cash payable in the New Paramount Merger in lieu of any fractional share of New Paramount common stock to which any holder of shares of Paramount common stock converted in the New Paramount Merger would otherwise be entitled (to the extent determinable), as described in the section entitled “—No Fractional Shares,” and (b) a number of shares of New Paramount Class A common stock and New Paramount Class B common stock equal to the total number of shares of New Paramount Class A common stock and New Paramount Class B common stock, respectively, issuable in the Blocker Contribution and Exchange, the New Paramount Merger and the Skydance Merger. The cash that is deposited with the exchange agent pursuant to the terms of the Transaction Agreement and as described in this paragraph will be invested by the exchange agent as reasonably directed by New Paramount, subject to certain limitations set forth in the Transaction Agreement. Any interest and other income resulting from such investments will be paid to New Paramount. No interest will be paid or accrued on any cash payable in connection with the Mergers.

As promptly as practicable after the New Paramount Merger Effective Time (but in no event later than three business days thereafter), New Paramount will cause the exchange agent to mail to each holder of record of a certificate of Paramount common stock (a) a letter of transmittal and (b) instructions for effecting the surrender of such certificate. Upon surrender of such certificate and upon delivery of a letter of transmittal (duly executed and in proper form with all required enclosures and attachments), with respect to such certificate, the holder of such certificate will be entitled to receive in exchange therefor the applicable merger consideration pursuant to the New Paramount Merger, together with the fractional share cash amount (if any) and the amount of dividends or other distributions (if any) payable with respect to any unexchanged shares of New Paramount common stock. Any certificates so surrendered will forthwith be cancelled. If payment of the applicable merger consideration pursuant to the New Paramount Merger is to be made to a person other than the person in whose name any surrendered certificate is registered, it will be a condition precedent to payment that the certificate so surrendered will be properly endorsed or will be otherwise in proper form for transfer, and the person requesting such payment will have paid any transfer and other similar taxes required by reason of the delivery of the applicable merger consideration pursuant to the New Paramount Merger to a person other than the registered holder of the certificate so surrendered and will have established to the satisfaction of New Paramount that such taxes either have been paid or are not required to be paid. Until surrendered as contemplated in the Transaction Agreement and as described in this paragraph, each certificate shall be deemed at any time after the New Paramount Merger Effective Time to represent only the right to receive the applicable merger consideration pursuant to the New Paramount Merger, the fractional share cash amount (if any) and any amounts of dividends or other distributions (if any) payable with respect to any unexchanged shares of New Paramount common stock.

 

183


Table of Contents

As promptly as reasonably practicable after the New Paramount Merger Effective Time (but in no event later than three business days thereafter), New Paramount will cause the exchange agent to mail to each holder of record of book-entry shares not held through DTC representing uncertificated shares of Paramount common stock that were converted into shares of New Paramount common stock pursuant to the Pre-Closing Paramount Merger and thereafter converted into the right to receive the applicable merger consideration pursuant to the New Paramount Merger, together with the fractional share cash amount (if any) and any amounts of dividends or other distributions (if any) payable with respect to any unexchanged shares of New Paramount common stock, (a) appropriate transmittal materials and (b) instructions for effecting the surrender of such book-entry shares. Upon surrender of such book-entry shares not held through DTC, by book-receipt of an “agent’s message” or such other reasonable evidence of surrender as the exchange agent may reasonably request, the holder of such book-entry shares will be entitled to receive the applicable merger consideration pursuant to the New Paramount Merger, together with any fractional share cash amount (if any) and any amount of dividends or other distributions (if any) payable with respect to any unexchanged shares of New Paramount common stock.

With respect to book-entry shares held through DTC representing uncertificated shares of Paramount common stock that were converted into shares of New Paramount common stock pursuant to the Pre-Closing Paramount Merger and thereafter converted into the right to receive the applicable merger consideration pursuant to the New Paramount Merger, together with any fractional share cash amount (if any) and any amount of dividends or other distributions (if any) payable with respect to any unexchanged shares of New Paramount common stock, the parties will cooperate to establish procedures with the exchange agent and DTC to ensure that the exchange agent will transmit to DTC or its nominees as soon as reasonably practicable after the Pre-Closing Paramount Merger Effective Time, upon surrender of such book-entry shares held of record by DTC or its nominees in accordance with DTC’s customary surrender procedures, the applicable merger consideration pursuant to the New Paramount Merger, together with any fractional share cash amount (if any) and any amount of dividends or other distributions (if any) payable with respect to any unexchanged shares of New Paramount common stock. Delivery of the applicable merger consideration pursuant to the New Paramount Merger with respect to such book-entry shares held of record by DTC or its nominees will only be made to the person in whose name such shares are registered on the records of Paramount as of the Pre-Closing Paramount Merger Effective Time.

The holders of Skydance Membership Units and holders of Skydance Phantom Units and Skydance Sports Phantom Units will not be required to take any action with respect to the exchange of their Skydance Membership Units or Skydance Phantom Units or Skydance Sports Phantom Units (if any). As promptly as reasonably practicable after the Skydance Merger Effective Time, New Paramount will cause the exchange agent to mail to each holder of record of Skydance Membership Units and each holder of Skydance Phantom Units and Skydance Sports Phantom Units (if any) a statement reflecting the number of whole shares of New Paramount Class B common stock that such holder is entitled to receive pursuant to the Skydance Merger, as set forth in the allocation statement to be delivered by Skydance to Paramount and New Paramount pursuant to the Transaction Agreement. Delivery of the applicable merger consideration pursuant to the Skydance Merger with respect to the Skydance Membership Units will only be made to the person in whose name such units are registered on the records of Skydance as of the Skydance Merger Effective Time.

Paramount, Skydance, New Paramount and each of their affiliates, representatives and any other person making payments on behalf of any of them, including the exchange agent, will be entitled to deduct and withhold from any consideration or other amounts otherwise payable or deliverable in connection with the Transaction Agreement any amounts that are required to be deducted or withheld and paid over to the applicable tax authority under applicable law.

No Dissenters’ or Appraisal Rights

No dissenters’ or appraisal rights will be available to Paramount stockholders or members of Skydance with respect to the Mergers or the other Transactions pursuant to Section 262 of the DGCL or any other applicable laws. See the section entitled “No Dissenters’ or Appraisal Rights” beginning on page 332 of this information statement/prospectus.

 

184


Table of Contents

Certain Adjustments for Recapitalization

If, during the period from the date of the Transaction Agreement to the earlier of the Closing and the termination of the Transaction Agreement (the “Pre-Closing Period”), the outstanding shares of Paramount common stock, the outstanding shares of New Paramount common stock or the outstanding Skydance Membership Units have been changed into a different number of shares of Paramount common stock, shares of New Paramount common stock or Skydance Membership Units, respectively, or a different class of shares or limited liability company interests by reason of any stock dividend, subdivision, reorganization, reclassification, recapitalization, stock split, reverse stock split, combination or exchange of shares of Paramount common stock, shares of New Paramount common stock or Skydance Membership Units, the merger consideration to be paid in connection with the New Paramount Merger and the Skydance Merger, as applicable, will be equitably adjusted, without duplication, to proportionally reflect such change.

Treatment of Equity Awards

Each Paramount equity award will be treated in connection with the Transactions as described in the section entitled “The Transactions—Treatment of Equity Awards—Paramount Equity Awards” beginning on page 101 of this information statement/prospectus.

Each Skydance equity award will be treated in connection with the Transactions as described in the section entitled “The Transactions—Treatment of Equity Awards—Skydance Equity and Phantom Equity Awards” beginning on page 102 of this information statement/prospectus.

No Fractional Shares

No fractional shares of New Paramount Class A common stock or New Paramount Class B common stock will be issued in connection with the Mergers. Each former holder of shares of Paramount Class A common stock and Paramount Class B common stock who would otherwise have been entitled to a fractional share of New Paramount Class A common stock or New Paramount Class B common stock, respectively (after aggregating all shares of Paramount common stock of the applicable class represented by certificates and book-entry shares held by such holder), will receive, in lieu thereof and upon surrender thereof, cash (without interest) in an amount determined by multiplying (i) the last reported sale price of the applicable class of shares of Paramount common stock on Nasdaq (as reported by Bloomberg L.P.) on the last complete trading day prior to the Closing Date by (ii) the fraction of a share of New Paramount Class A common stock or New Paramount Class B common stock, as applicable (after taking into account all shares of New Paramount common stock of the applicable class held by such holder at the New Paramount Merger Effective Time and rounded to four decimal places), to which such holder would otherwise be entitled. No such holder will be entitled to dividends, voting rights or any other rights in respect of any fractional share of New Paramount common stock that would otherwise have been issuable as part of the consideration to be paid in connection with the New Paramount Merger.

Elections as to Form of Consideration

Paramount and Skydance will make available and mail to holders of record of Paramount common stock (other than a Specified Stockholder) to be converted into the right to receive consideration in connection with the New Paramount Merger (each, an “Electing Holder”) a form of election pursuant to which an Electing Holder may exercise his, her or its right to elect to receive cash consideration and/or stock consideration, as applicable. Paramount and Skydance will mail the form of election to Electing Holders of record as of the fifth business day prior to such mailing date, at least 20 business days prior to the anticipated Election Deadline, which deadline will be 5:00 p.m. local time (in the city in which the principal office of the exchange agent is located) on the date that is five business days prior to the good faith estimate of the Closing Date by the parties to the Transaction Agreement or such other date as may be mutually agreed to by such parties. Following such initial mailing, Paramount and Skydance will also use reasonable best efforts to make available forms of election to any

 

185


Table of Contents

Paramount stockholder (other than the Specified Stockholders) who requests such form of election prior to the Election Deadline. Skydance and Paramount will issue a press release announcing the date of the Election Deadline at least three business days prior to the Election Deadline. If the Closing Date is delayed to a subsequent date, the Election Deadline will be similarly delayed to a subsequent date and Skydance and Paramount will promptly announce any such delay and, when determined, the rescheduled Election Deadline.

Electing Holders who wish to elect the type of consideration they will receive in connection with the New Paramount Merger should carefully read and follow the instructions set forth in the form of election. Elections must be sent to the exchange agent. Elections sent to Paramount, New Paramount or Skydance will be invalid, as described below.

Each Electing Holder may specify on the form of election the number of shares of Paramount Class A common stock and the number of shares of Paramount Class B common stock owned by such Electing Holder (which in each case will be converted into shares of New Paramount Class A common stock or shares of New Paramount Class B common stock, as applicable, pursuant to the Pre-Closing Paramount Merger) with respect to which such holder desires to make an election to receive the (a) applicable stock consideration or (b) applicable cash consideration.

For an election to be properly made, the exchange agent must have received, before the Election Deadline, a properly completed and executed form of election (including duly executed transmittal materials included in the form of election), together with certificates representing all certificated shares (if any) to which such form of election relates or an appropriate customary guarantee of delivery of such certificates, as set forth in such form of election, from a member of a registered national securities exchange or a commercial bank or trust company in the United States. Any Electing Holders that hold shares of Paramount common stock as a nominee, as trustee or in other representative capacity may, through proper instructions and documentation, submit a separate form of election prior to the Election Deadline with respect to each beneficial owner for whom such nominee, trustee or representative holds such shares. Electing Holders who elect the type of consideration they will receive in connection with the New Paramount Merger may, at any time during the election period, change their election by written notice received by the exchange agent prior to the Election Deadline accompanied by a properly completed and executed revised form of election. If any election is not properly made with respect to any shares of Paramount common stock (which in each case will be converted into shares of New Paramount common stock pursuant to the Pre-Closing Paramount Merger), such election will be deemed to be not in effect and such shares of Paramount common stock (which in each case will be converted into shares of New Paramount common stock pursuant to the Pre-Closing Paramount Merger) covered by such election will be deemed to be shares with respect to which an election was not validly exercised and will receive the applicable stock consideration unless a properly completed and executed election is thereafter received by the exchange agent prior to the Election Deadline. None of Paramount, New Paramount, Skydance or the exchange agent is under any duty to notify Paramount stockholders of any such defect in a form of election.

Electing Holders who elect the type of consideration they will receive in connection with the New Paramount Merger may revoke their election by written notice received by the exchange agent prior to the Election Deadline or by withdrawal prior to the Election Deadline of such stockholders’ applicable stock certificates (if any), or of the guarantee of delivery of such certificates, previously deposited with the exchange agent. All elections will be automatically deemed revoked upon receipt by the exchange agent of written notification from Skydance and Paramount that the Transaction Agreement has been terminated in accordance with its terms.

Elections may not be changed or revoked following the Election Deadline (including during the period between the Election Deadline and the Closing).

Electing Holders that properly submit and do not withdraw a completed form of election prior to the Election Deadline will be subject to the proration procedures in the Transaction Agreement if they elect to

 

186


Table of Contents

receive the applicable cash consideration in exchange for their shares of Paramount Class B common stock (which will be converted into shares of New Paramount Class B common stock pursuant to the Pre-Closing Paramount Merger) and, accordingly, there is no guarantee that Electing Holders electing to receive the applicable cash consideration will receive the applicable merger consideration preferences reflected in his, her or its completed form of election. For more information regarding the proration procedures, see the section entitled “—Proration” beginning on page 187 of this information statement/prospectus.

Subject to the terms of the Transaction Agreement and the form of election, New Paramount, in the exercise of its reasonable, good faith discretion, will have the right to make all determinations, not inconsistent with the terms of the Transaction Agreement, governing the validity of any form of election and compliance by any Electing Holder with the election procedures set forth in such form of election.

Proration

Notwithstanding the procedures described in the section entitled “—Elections as to Form of Consideration” beginning on page 185 of this information statement/prospectus, the total number of shares of New Paramount Class B common stock to be converted at the New Paramount Merger Effective Time into the right to receive the Class B Cash Consideration will not exceed an amount equal to the quotient (rounded down to the nearest whole share) of (a) the Class B Cash Cap divided by (b) $15.00. If the Maximum Class B Cash Share Number is met, all other shares of New Paramount Class B common stock (other than any Cancelled Shares) of holders electing to receive cash consideration will remain issued and outstanding as shares of New Paramount Class B common stock. Shares of New Paramount Class A common stock with respect to which an election to receive the Class A Cash Consideration has been made will not be subject to proration.

Promptly, and in any event no later than five business days after the New Paramount Merger Effective Time, New Paramount will cause the exchange agent to effect the allocation among holders of shares of New Paramount Class B common stock of rights to receive the Class B Cash Consideration as described in this paragraph. If the aggregate number of shares of New Paramount Class B common stock with respect to which an election to receive the Class B Cash Consideration has been made exceeds the Maximum Class B Cash Share Number, then the shares of New Paramount Class B common stock of each holder that made such an election will be converted automatically into the right to receive (a) the Class B Cash Consideration in respect of that number of such shares held by the holder equal to the product obtained by multiplying (i) the number of such shares held by the holder by (ii) a fraction, the numerator of which is the Maximum Class B Cash Share Number and the denominator of which is the aggregate number of shares of New Paramount Class B common stock with respect to which an election to receive the Class B Cash Consideration has been made and (b) the Class B Stock Consideration for each remaining number of such holder’s shares of New Paramount Class B common stock with respect to which an election to receive the Class B Cash Consideration has been made (if any). If the aggregate number of shares of New Paramount Class B common stock with respect to which an election to receive the Class B Cash Consideration has been made is less than or equal to the Maximum Class B Cash Share Number, then all shares of New Paramount Class B common stock with respect to which an election to receive cash consideration was made will be converted automatically into the right to receive the Class B Cash Consideration.

Distributions with Respect to Unexchanged New Paramount Common Stock

No dividends or other distributions declared or made after the Pre-Closing Paramount Merger Effective Time with respect to New Paramount common stock with a record date after the Pre-Closing Paramount Merger Effective Time will be paid to the holder of any unsurrendered certificate with respect to any shares of New Paramount common stock represented by that certificate or any book-entry shares held by such holder, unless and until such holder surrenders such certificate in accordance with the Transaction Agreement, as described in the section entitled “—Exchange of Paramount Common Stock” beginning on page 183 of this information statement/prospectus. Subject to applicable law, following surrender of any such certificate, New Paramount will pay such holder of certificates representing whole shares of New Paramount common stock, without interest,

 

187


Table of Contents

(a) at the time of such surrender, the amount of dividends or other distributions with a record date after the Pre-Closing Paramount Merger Effective Time theretofore paid with respect to such shares of New Paramount common stock and (b) at the appropriate payment date, the amount of dividends or other distributions, with a record date after the Pre-Closing Paramount Merger Effective Time but prior to surrender and a payment date occurring after surrender, payable with respect to such whole shares of New Paramount common stock.

Governance Following Completion of the Transactions

The parties agreed to take all necessary action such that (a) the directors of Paramount Merger Sub as of immediately prior to the Pre-Closing Paramount Merger Effective Time will become the only directors of the Surviving Paramount Entity as of immediately after the Pre-Closing Paramount Merger Effective Time and (b) the officers of Paramount Merger Sub as of immediately prior to the Pre-Closing Paramount Merger Effective Time will be the initial officers of the Surviving Paramount Entity as of immediately after the Pre-Closing Paramount Merger Effective Time, and such directors and officers will hold office until their respective successors are duly elected and qualified, or until their earlier death, resignation or removal, as applicable, in accordance with the organizational documents of the Surviving Paramount Entity and applicable law.

The parties also agreed to take all necessary action such that (a) the managers of Skydance as of immediately prior to the Skydance Merger Effective Time will become the only managers of the Surviving Skydance Entity as of immediately after the Skydance Merger Effective Time and (b) the officers of Skydance as of immediately prior to the Skydance Merger Effective Time will be the initial officers of the Surviving Skydance Entity as of immediately after the Skydance Merger Effective Time, and such managers and officers will hold office until their respective successors are duly elected and qualified, or until their earlier death, resignation or removal, as applicable, in accordance with the organizational documents of the Surviving Skydance Entity and applicable law.

Under the terms of the Transaction Agreement, prior to the consummation of the Transactions and the NAI Transaction, New Paramount is required to file an amendment to its certificate of incorporation (i) establishing such classes of stock, increasing the number of authorized New Paramount shares set forth therein and reflecting any such other changes as are necessary to facilitate the consummation of the Transactions, including the consideration payable in the Pre-Closing Paramount Merger and (ii) expressly electing not to be governed by Section 203 of the DGCL.

Under the Transaction Agreement, the parties have agreed to certain provisions related to the governance of New Paramount. Effective as of immediately prior to the Closing, the Governance Agreement will be terminated, thereby terminating the obligation of NAI to maintain a board of directors of Paramount comprised of a majority of independent directors. New Paramount will then avail itself of the corporate governance exemptions available to controlled companies under the Nasdaq listing standards.

For a more detailed description of the governance matters relating to New Paramount, see the section entitled “Management and Directors of New Paramount After Completion of the Transactions” beginning on page 276 of this information statement/prospectus.

Representations and Warranties

Each of Paramount and Skydance has made representations and warranties in the Transaction Agreement regarding, among other things:

 

   

due organization and subsidiaries;

 

   

capitalization;

 

   

authority and binding nature of agreement;

 

188


Table of Contents
   

non-contravention and consents;

 

   

vote required;

 

   

financial statements and internal controls;

 

   

absence of changes;

 

   

title to assets;

 

   

real property;

 

   

intellectual property;

 

   

data privacy and security;

 

   

contracts;

 

   

absence of undisclosed liabilities;

 

   

compliance with laws;

 

   

certain business practices;

 

   

governmental authorizations;

 

   

tax matters;

 

   

employee matters and employee plans;

 

   

environmental matters;

 

   

insurance;

 

   

legal proceedings and orders;

 

   

financial advisors;

 

   

related party transactions; and

 

   

the accuracy of information supplied for inclusion in this information statement/prospectus.

The Transaction Agreement also contains certain representations and warranties of (a) Paramount (i) regarding the absence of restrictions under anti-takeover laws and the opinion of the financial advisor to the Special Committee and (ii) with respect to New Paramount, the Merger Subs and other subsidiaries of Paramount, (b) Skydance (i) regarding qualifications to conduct business under certain communications laws and sufficiency of funds and (ii) with respect to its subsidiaries and (c) the Blocker Holders regarding due organization, ownership, authority and binding nature of agreement, non-contravention and consents, the Blockers, tax matters, legal proceedings and orders and the absence of a financial advisor.

Certain of the representations and warranties made by Paramount, Skydance and the Blocker Holders are qualified as to “materiality” or “material adverse effect.”

For purposes of the Transaction Agreement, “material adverse effect” means, with respect to Paramount or Skydance, an effect, event, change, occurrence, development, condition or circumstance (“Effects”) that, individually or in the aggregate with all other Effects, has had or would reasonably be expected to have a material adverse effect on the business, financial condition or results of operations of such party and its subsidiaries, taken as a whole; provided that no Effect to the extent arising out of or resulting from any of the following will be deemed either alone or in combination to constitute a “material adverse effect” and none of the following will be taken into account in determining whether there is, or would reasonably be expected to be, a “material adverse effect”:

 

   

in the case of Paramount, any change in the market price or trading volume of Paramount’s securities or any change in the credit ratings or the ratings outlook for Paramount or any of its subsidiaries (it

 

189


Table of Contents
 

being agreed, however, that (a) the underlying facts or occurrences giving rise to or contributing to any such changes in market price, trading volume, credit ratings or ratings outlook and (b) the financial impact of any such change in credit ratings or ratings outlook, in each case, may be taken into account in determining whether there has been or will be a “material adverse effect”);

 

   

the execution of the Transaction Agreement or the terms of the Transaction Agreement (including (i) in the case of Paramount, the identity of Skydance or any member of Skydance or any affiliate of the foregoing or (ii) in the case of Skydance, the identity of Paramount, New Paramount or any Merger Sub or any affiliate of the foregoing), including the impact of the foregoing on the relationships with officers, employees, guilds, labor unions, works councils, customers, franchisees, suppliers, distributors, partners, lenders and other financing sources, governmental bodies, or others having business relationships with such party (other than for purposes of any representation or warranty regarding non-contravention or consents or condition to the Closing related thereto), subject to disclosures in the Paramount disclosure letter or the Skydance disclosure letter (each as defined herein), as applicable;

 

   

general changes or developments in the industries in which such party or any of its subsidiaries operates (including labor disruptions) or in the economy generally or other general market conditions;

 

   

any change in financial, credit, securities or capital market conditions, whether globally, in the United States or in any other country or region in the world, including interest rates, foreign exchange or exchange rates, fluctuations in the value of any currency and any suspension of trading in securities (whether equity, debt, derivative or hybrid securities) generally on any security exchange or over-the-counter market;

 

   

any domestic, foreign or global political or social condition (including any actual or potential sequester, stoppage, shutdown, default, sanction or similar event or occurrence by or involving any governmental body affecting a national or federal government as a whole), any act of terrorism, war (whether or not declared), civil unrest, civil disobedience, riots, protests, public demonstrations, strikes, insurrection, national or international calamity, sabotage or terrorism (including cyberattacks, cyber intrusions, cyberterrorism or other cybersecurity breaches), pandemic or epidemic (including COVID-19 and compliance by such party or any of its subsidiaries with any COVID-19 measure), or other outbreaks of diseases or quarantine restrictions, or any other similar event, any volcano, tsunami, earthquake, hurricane, tornado, other natural or man-made disaster, weather-related event, or act of God or other national or international calamity, or any other force majeure event (and, in each case, including any escalation or worsening thereof and any action taken by any governmental body in response to any of the foregoing);

 

   

the failure of such party to meet any internal, published, or analyst’s projection, expectation, forecast, performance, estimate or prediction in respect of revenues, earnings or other financial or operating metrics for any period (it being agreed, however, that the underlying facts or occurrences giving rise to or contributing to such failure may be taken into account in determining whether there has been or will be a “material adverse effect”);

 

   

any change after the date of the Transaction Agreement in, or any compliance with or action taken for the purpose of complying with, any change in law or generally accepted accounting principles in the United States (“GAAP”) after the date of the Transaction Agreement, including the adoption, implementation, promulgation, repeal, modification, interpretation, reinterpretation, or proposal of any law or new requirement under GAAP after the date of the Transaction Agreement;

 

   

any action taken or omitted by such party or any of its subsidiaries in accordance with the written request or direction of the other party, or the taking or omission by such party or any of its subsidiaries of any action or omission in accordance with the Transaction Agreement that such party or any of its subsidiaries is specifically required to take or omit from taking (in each case, other than any actions or omissions required to be taken (or not taken) as described in the first paragraph of the section entitled

 

190


Table of Contents
 

“—Covenants and AgreementsConduct of Business by Paramount” beginning on page 191 of this information statement/prospectus or the first paragraph of the section entitled “—Covenants and Agreements—Conduct of Business by Skydance” beginning on page 196 of this information statement/prospectus, as applicable); or

 

   

any legal proceeding commenced after the date of the Transaction Agreement by a securityholder of such party (on its own behalf or on behalf of such party) arising out of the Transaction Agreement or the Transactions.

However, any exception described in the third, fourth, fifth or seventh bullet points of the immediately preceding paragraph will only apply to the extent that the applicable Effect does not have a materially disproportionate adverse effect on such party and its subsidiaries, taken as a whole, compared to other companies that operate in the industry in which such party and its subsidiaries operate (in which case only the incremental disproportionate adverse effect may be taken into account in determining whether there has occurred a “material adverse effect”).

Covenants and Agreements

Conduct of Business by Paramount

During the Pre-Closing Period, except (i) as and to the extent required by the Transaction Agreement or by applicable law, (ii) with the written consent of Skydance, which consent will not be unreasonably withheld, conditioned or delayed or (iii) as set forth in the confidential disclosure letter that was prepared by Paramount and delivered to Skydance on the date of the Transaction Agreement (as amended, the “Paramount disclosure letter”), each of Paramount and New Paramount will, and will cause their respective subsidiaries to, use reasonable best efforts to conduct its and their business in all material respects in the ordinary course; provided that Paramount, New Paramount or any of their respective subsidiaries will not be prohibited from taking commercially reasonable actions consistent with prudent industry practices that would otherwise be prohibited by the foregoing in order to prevent the occurrence of, or mitigate the existence of, an emergency situation involving endangerment of life, human health, safety or the environment or the protection of vital equipment or other assets; provided, however, that Paramount (or, following the Pre-Closing Paramount Merger Effective Time, the Surviving Paramount Entity) provides Skydance with notice of such emergency situation as soon as reasonably practicable and consults with Skydance before taking any such actions (to the extent practicable under the circumstances).

Additionally, during the Pre-Closing Period, except (i) to the extent required by the Transaction Agreement or by applicable law, (ii) with the written consent of Skydance, which consent will not be unreasonably withheld, conditioned or delayed or (iii) as set forth in the Paramount disclosure letter, neither Paramount nor New Paramount will, and each of them will cause their respective subsidiaries not to:

 

   

establish a record date for, declare, accrue, set aside, or pay any dividend or make any other distribution in respect of any share of its capital stock, other than (a) mandatory dividends or distributions required pursuant to its organizational documents as in effect on the date of the Transaction Agreement and (b) quarterly cash dividends by Paramount consistent with past practice, each in an amount no greater than $0.05 per share;

 

   

split, combine, subdivide, or reclassify any share of its capital stock or other equity interests;

 

   

sell, issue, grant, deliver, transfer, pledge or encumber (other than certain permitted encumbrances), or authorize the sale, issuance, grant, delivery, pledge, transfer or encumbrance (other than certain permitted encumbrances) of, (a) any capital stock, equity-linked interest or other security, (b) any option, call, warrant, restricted securities, or right to acquire any capital stock, equity-linked interest, or other security or (c) any instrument convertible into or exchangeable for any capital stock, equity-linked interest, or other security (except, in each case of clauses (a)-(c), (i) on the vesting, forfeiture,

 

191


Table of Contents
 

settlement or exercise of Paramount equity awards, in each case, (A) outstanding as of the date of the Transaction Agreement or granted after the date of the Transaction Agreement in accordance with the Paramount disclosure letter and (B) in accordance with their terms as in effect on the date of the Transaction Agreement and, as applicable, the Paramount Equity Plans as in effect on the date of the Transaction Agreement, or (ii) from a wholly-owned subsidiary of Paramount to another subsidiary of Paramount);

 

   

except for actions expressly permitted in the eighth or tenth bullet point below, adopt a plan or agreement of complete or partial liquidation or dissolution, merger, consolidation, restructuring, recapitalization, or other reorganization, other than in the ordinary course of business (including with respect to single purpose subsidiaries engaged in certain content activities) or in connection with any internal restructuring with respect to another subsidiary of Paramount or New Paramount;

 

   

except as required under the terms of any Paramount Employee Plan in existence as of the date of the Transaction Agreement: (a) establish, adopt, terminate, or materially amend any material Paramount Employee Plan, except for (i) amendments to defined contribution retirement, health and welfare Paramount Employee Plans made in the ordinary course of business that do not materially increase the expense of maintaining such Paramount Employee Plan and (ii) entrances into employment agreements or separation agreements in the ordinary course of business consistent with past practice that do not provide for severance (other than severance that is materially consistent with the severance provided to other similarly-situated Paramount Associates), change in control or retention payments or benefits; (b) accelerate the payment, vesting or funding of, or take any action to fund or secure the payment of, any compensation or benefits under any of the Paramount Employee Plans, or, except as required by GAAP, amend the funding obligation or contribution rate to, or change the underlying assumptions to calculate benefits payable under, any Paramount Employee Plan; (c) grant or pay to any Paramount Associate any new or increased cash incentive or other compensation or benefits, other than increases to base salaries or hourly wage rates, target bonus opportunities or target long-term incentive opportunities with respect to Paramount Associates approved in connection with either (i) Paramount’s established semi-annual compensation processes for annual merit increases, market adjustments and promotions or (ii) an employment contract renewal, in either case, to the extent such approval occurred in the ordinary course of business consistent with past practice; (d) grant or increase any change in control or transaction-related retention compensation; (e) grant or increase any severance or similar compensation and/or benefits to any Paramount Associate with an annual base salary in excess of $1.5 million; (f) hire or terminate (other than for cause or due to death) any Paramount Associate with an annual base salary in excess of $1.5 million; or (g) unless Paramount or New Paramount (as applicable) has first provided prior written notice thereof to Skydance, implement or announce any mass employee layoffs, plant closings, or other similar actions that trigger notice obligations under the Worker Adjustment and Retraining Notification Act of 1988, as amended, and any similar foreign, state or local law;

 

   

enter into (or procure or authorize the entry into of) any material agreement or arrangement with any trustee of certain defined benefit pension plans or its representatives (and/or, solely in relation to any buy-out, any insurer or its representatives, as further described in the Transaction Agreement) about the Transactions and/or any buy-out in connection with such defined benefit pension plans, without (a) consulting in advance with Skydance to the extent the trustee allows such consultation and (b) giving Skydance and its representatives the reasonable opportunity to engage in any such consultation and any related discussions with any trustee or insurer to the extent the trustee allows such engagement (with Paramount, Skydance and each of their representatives, in each case, acting reasonably and in good faith at all times);

 

   

amend or permit the adoption of any material amendment of the Paramount charter or Paramount bylaws or other organizational document of Paramount or any of its subsidiaries;

 

   

(a) make any new commitment to make any material capital contribution or advance to, or investments in, any person (other than between Paramount and any of its wholly-owned subsidiaries), (b) acquire

 

192


Table of Contents
 

any equity interest or equity-linked interest in any other entity (other than securities in a publicly traded company held for investment by Paramount or any of its subsidiaries and consisting of less than 1% of the outstanding capital stock of such entity), (c) enter into any joint venture or similar equity arrangement, collectively with respect to clauses (a) through (c), in an aggregate amount in excess of the amount set forth in the Paramount disclosure letter or (d) enter into any joint venture, similar equity arrangement or omnibus content licensing and/or subscriber acquisition/migration arrangement involving Paramount+ (and Paramount and its subsidiaries will also consult with Skydance in good faith with respect to any material developments relating to the negotiation of any arrangement that is subject to approval pursuant to this clause (d));

 

   

(a) make or authorize aggregate capital expenditures in excess of 115% of Paramount’s capital expense budget as set forth in the Paramount disclosure letter, which expenditures will be in accordance with such budget (it being understood and agreed that development, production or acquisition costs in connection with certain content activities do not constitute capital expenditures for purposes of the Transaction Agreement) or (b) incur or agree to incur costs in connection with the development, production and/or acquisition of certain properties (excluding amounts paid by any third party to Paramount or any of its subsidiaries to fund or reimburse development and production costs) that in the aggregate are less than 70% or in excess of 110% of Paramount’s and its subsidiaries’ aggregate budget set forth in the Paramount disclosure letter;

 

   

(a) except as otherwise permitted under the Transaction Agreement, acquire, lease, license, sublicense, pledge, sell, or otherwise dispose of, abandon, waive or relinquish, transfer, assign, or subject to any material encumbrance (other than certain permitted encumbrances) any material right or other material asset or property, including any material intellectual property right or material information technology asset or equipment owned or controlled by Paramount or any of its subsidiaries, except, in the case of any of the foregoing, (i) in the ordinary course of business (including pursuant to non-exclusive licenses granted in the ordinary course of business to end users in connection with the provision or sale of any product or service), (ii) pursuant to dispositions of obsolete, surplus, or worn-out assets that are no longer useful for the conduct of the business of Paramount or any of its subsidiaries, (iii) any sale, disposition, abandonment, waiver, failure to renew, permission to lapse, or other failure to maintain any intellectual property right, any contract between Paramount or any of its subsidiaries, on the one hand, and any party other than Paramount or any of its subsidiaries, on the other hand, or any other right (A) pursuant to a natural statutory expiration, or (B) that Paramount or any of its subsidiaries, in the exercise of its reasonable business judgement, has determined not to maintain, (iv) certain content activities, including any distribution of content or programming via multi-channel video programming distributors or virtual multi-channel video programming distributors, or (v) any transactions among Paramount and any of its subsidiaries or (b) materially amend, renew, permit to be automatically renewed (e.g., by failing to exercise a notice of expiration within the required notice period), or terminate certain contracts set forth in the Paramount disclosure letter or enter into any replacement contract providing for goods or services currently included in such contracts with any party;

 

   

other than in the ordinary course of business, (a) enter into, amend, renew (or fail to exercise a renewal option under), or modify certain leases for real property that is leased or otherwise occupied by Paramount or any of its subsidiaries if such amendment, renewal or modifications would increase the aggregate amount of payments, or create a payment obligation, under such lease (as amended, renewed, or modified, as the case may be) in excess of 10% on an annual basis or (b) terminate any such lease except any termination that occurs at the end of the term of such lease;

 

   

incur or guarantee any debt for borrowed money (except for (a) advances to employees and consultants for travel and other business-related expenses in the ordinary course of business, (b) guarantees of obligations of Paramount or any of its wholly-owned subsidiaries or (c) any replacement, renewal, extension, refinancing or similar transaction involving any existing debt for borrowed money of Paramount or its subsidiaries on terms and conditions that are not materially less favorable, taken as a whole, to Paramount and its subsidiaries than the terms and conditions of the replaced, renewed,

 

193


Table of Contents
 

extended or refinanced debt), in each case, involving amounts, individually or in the aggregate, in excess of $500 million; provided, that draw-downs or other borrowings under the existing credit facilities (as in effect on the date of the Transaction Agreement) of Paramount or any of its subsidiaries or any replacement, renewal, extension or refinancing of the foregoing within the foregoing $500 million threshold will only be permitted if the same is determined by Paramount to be reasonably necessary to avoid a material and adverse impact on the business of Paramount and its subsidiaries and advance notice is provided to Skydance as early as reasonably practicable (and in any event no less than 48 hours in advance);

 

   

(a) amend, modify or waive, in each case, in a material and adverse respect, or terminate any material contract of Paramount (other than in the ordinary course with respect to certain contracts of Paramount, as further described in the Transaction Agreement) or (b) enter into any contract that if entered into prior to the date of the Transaction Agreement would have been a material contract of Paramount of the kind described in the Transaction Agreement, in each case as further described in the Transaction Agreement; provided, that this bullet point will not prohibit or restrict any Paramount Employee Plan or the entry into any contract as required by a pre-existing contract as of the date of the Transaction Agreement;

 

   

commence any legal proceeding that could reasonably be expected to prevent or materially impair the ability of Paramount, New Paramount or Skydance Merger Sub to consummate the Mergers or the PIPE Transaction;

 

   

settle, release, waive, or compromise any legal proceeding (or threatened legal proceeding), other than (a) any actual or threatened legal proceeding arising out of or relating to a breach of the Transaction Agreement or any other agreement contemplated thereby or arising out of or related to the Transactions or (b) pursuant to a settlement that does not relate to any of the Transactions and, in the case of this clause (b), (i) that results solely in a monetary obligation involving only the payment of monies by Paramount of not more than $50 million individually or $150 million in the aggregate, in each case in excess of the reserves taken therefor as reflected in Paramount’s Annual Report on Form 10-K for the year ended on December 31, 2023; (ii) that results solely in a monetary obligation that is funded by an indemnity obligation to, or an insurance policy of, Paramount and the payment of monies by Paramount; (iii) that results solely in a monetary obligation involving payment by Paramount of an amount not greater than the amount specifically reserved in accordance with GAAP with respect to such legal proceeding on Paramount’s consolidated balance sheet as of December 31, 2023 in Paramount’s Annual Report on Form 10-K for the year ended on December 31, 2023; or (iv) that does not result in any monetary obligation of Paramount, New Paramount or any of their respective subsidiaries; provided, that this bullet point will not apply to any legal proceeding arising out of or relating to certain matters set forth in the Transaction Agreement or otherwise arising out of or related to the Transaction Agreement;

 

   

(a) make, change or revoke any material tax election, (b) adopt or change any material tax accounting method, (c) change any annual tax accounting period, (d) enter into any closing agreement or similar agreement with respect to material taxes, (e) settle, compromise, surrender or abandon, file a claim in respect of or prepare any substantive response related to any claim or assessment in respect of material taxes, (f) request or consent to any extension, modification or waiver of any statute of limitations in respect of material taxes or tax returns, (g) surrender any right to claim a refund of material taxes, (h) amend any material tax return or (i) apply for or request any tax ruling, in each case, other than in the ordinary course of business; provided that for purposes of this bullet point, the threshold for materiality will be $75 million;

 

   

enter into any contract that would, following the Closing, limit the right of Paramount or any subsidiary of Paramount to sell, distribute, or manufacture any product or service by limiting the right to engage in any line of business or to compete with any other person in any location or line of business (other than any exclusive or co-exclusive licenses of or holdbacks affecting certain properties of Paramount

 

194


Table of Contents
 

entered into in the ordinary course of business), in each case, in a manner that is material to any material business segment of Paramount and its subsidiaries;

 

   

change in any material respect their material financial accounting principles, practices or methods, except as required by GAAP or applicable law;

 

   

enter into (a) any new contract that grants a change of control right or remedy, right of first refusal, right of first negotiation, option to purchase or option to exclusively license or (b) any new contract that includes a provision that would require a material payment in excess of certain amounts set forth in the Paramount disclosure letter, to the other party or parties thereto, in each case under (a) or (b), which right or payment is triggered by or would materially impair the consummation of the Mergers; provided that this bullet point will not prohibit or restrict any Paramount Employee Plan;

 

   

commence any material new lines of business in which Paramount or any of its subsidiaries are not engaged as of the date of the Transaction Agreement (or actively preparing to engage as of the date of the Transaction Agreement) or discontinue or shut down any lines of business in which they are engaged as of the date of the Transaction Agreement and which are material to any material business segment of Paramount and its subsidiaries;

 

   

except as set forth in the Paramount disclosure letter, take or fail to take any action that would result in the reversion, expiration or termination of any material rights held by Paramount or any of its subsidiaries in certain key properties of Paramount that are not wholly-owned by Paramount or its subsidiaries;

 

   

take certain actions as set forth in the Paramount disclosure letter;

 

   

enter into or amend any multi-property agreement that involves or is reasonably expected to involve annual payments to or by Paramount or any of its subsidiaries in excess of $25 million in the fiscal year ending December 31, 2024 or any fiscal year thereafter;

 

   

“greenlighting” the production, acquisition or financing of certain properties or committing to produce, acquire or finance such properties on certain terms set forth in the Paramount disclosure letter;

 

   

(a) enter into any new contract with respect to the bundling of Paramount+ (i) outside the ordinary course of business or (ii) with any of the top seven third-party streaming services (by number of U.S. subscribers) or (b) amend or extend any such existing contract, if any such amendment or extension (A) would be on terms that are materially less favorable, taken as a whole, to Paramount and its subsidiaries than the existing terms thereof or (B) would extend the term of such contract by more than one year;

 

   

violate certain terms as set forth in the Paramount disclosure letter;

 

   

enter into any contract that includes, or amend any contract to include, any provision that, following the consummation of the Transactions, would, or would reasonably be expected to, bind or purport to bind any affiliate of Paramount (including Skydance and its affiliates, from and after the earlier Effective Time) other than Paramount or any of its subsidiaries or apply to the assets or business thereof in a manner that would be materially adverse to the applicable affiliate’s business that such contract binds or purports to bind; or

 

   

enter into or authorize, agree, or commit to do any of the foregoing.

Nothing in the Transaction Agreement gives to Skydance, directly or indirectly, any right to control or direct the operations of Paramount, New Paramount or any Merger Sub or any of their respective subsidiaries prior to the Skydance Merger Effective Time. Prior to the Skydance Merger Effective Time, each of Skydance and Paramount will exercise, consistent with the terms and conditions of the Transaction Agreement, complete control and supervision of its respective operations and those of its subsidiaries.

 

195


Table of Contents

Conduct of Business by Skydance

During the Pre-Closing Period, except (i) as and to the extent required by the Transaction Agreement or by applicable law, (ii) with the written consent of Paramount, which consent will not be unreasonably withheld, conditioned or delayed (iii) or as set forth in the confidential disclosure letter that was prepared by Skydance and delivered to Paramount on the date of the Transaction Agreement (the “Skydance disclosure letter”), Skydance will, and will cause its subsidiaries to, use reasonable best efforts to conduct its and their business in all material respects in the ordinary course; provided that Skydance or any of its subsidiaries will not be prohibited from taking commercially reasonable actions consistent with prudent industry practices that would otherwise be prohibited by the foregoing in order to prevent the occurrence of, or mitigate the existence of, an emergency situation involving endangerment of life, human health, safety or the environment or the protection of vital equipment or other assets so long as Skydance provides Paramount with notice of such emergency situation as soon as reasonably practicable and consults with Paramount before taking any such actions (to the extent practicable under the circumstances).

Additionally, during the Pre-Closing Period, except (i) to the extent required by the Transaction Agreement or by applicable law, (ii) with the written consent of Paramount, which consent will not be unreasonably withheld, conditioned or delayed or (iii) as set forth in the Skydance disclosure letter, Skydance will not, and will cause its subsidiaries not to:

 

   

establish a record date for, declare, accrue, set aside, or pay any dividend or make any other distribution in respect of any share of its capital stock, other than mandatory dividends or distributions required pursuant to its organizational documents as in effect on the date of the Transaction Agreement;

 

   

split, combine, subdivide, or reclassify any limited liability company interests (including the Skydance Membership Units) or other equity interests;

 

   

sell, issue, grant, deliver, transfer, pledge or encumber (other than certain permitted encumbrances), or authorize the sale, issuance, grant, delivery, transfer, pledge or encumbrance (other than certain permitted encumbrances) of, (a) any limited liability company interest, equity-linked interest or other security, (b) any option, call, warrant, restricted securities, or right to acquire any limited liability company interest, equity-linked interest, or other security, (c) any instrument convertible into or exchangeable for any limited liability company interest, equity-linked interest, or other security (except, in each case of clauses (a)-(c), by, from or a wholly-owned subsidiary of Skydance to another subsidiary of Skydance), or (d) any Skydance Profits Interest Unit or Skydance Phantom Unit (except as granted after the date of the Transaction Agreement in accordance with the Skydance disclosure letter);

 

   

except for actions expressly permitted in the seventh or ninth bullet point below, adopt a plan or agreement of complete or partial liquidation or dissolution, merger, consolidation, restructuring, recapitalization, or other reorganization, other than in the ordinary course of business (including with respect to single purpose subsidiaries engaged in certain content activities) or in connection with any internal restructuring with respect to another subsidiary of Skydance;

 

   

except as required under the terms of any Skydance Employee Plan (as defined in the Transaction Agreement) in existence as of the date of the Transaction Agreement: (a) establish, adopt, terminate, or materially amend any material Skydance Employee Plan, except for (i) amendments to defined contribution retirement, health and welfare Skydance Employee Plans made in the ordinary course of business that do not materially increase the expense of maintaining such Skydance Employee Plan and (ii) entrances into employment agreements or separation agreements in the ordinary course of business consistent with past practice that do not provide for severance (other than severance that is materially consistent with the severance provided to other similarly-situated Skydance Associates), change in control or retention payments or benefits; (b) accelerate the payment, vesting or funding of, or take any action to fund or secure the payment of, any compensation or benefits under any of the Skydance Employee Plans, or, except as required by GAAP, amend the funding obligation or contribution rate to,

 

196


Table of Contents
 

or change the underlying assumptions to calculate benefits payable under, any Skydance Employee Plan; (c) grant or pay to any Skydance Associate any new or increased cash incentive or other compensation or benefits, other than increases to base salaries or hourly wage rates (and corresponding target bonus opportunities) or target long-term incentive opportunities with respect to Skydance Associates approved in connection with either (i) Skydance’s compensation processes for annual merit increases, market adjustments and promotions or (ii) an employment contract renewal, in either case, to the extent such approval occurred in the ordinary course of business consistent with past practice; (d) grant or increase any change in control or transaction-related retention compensation; (e) grant or increase any severance or similar compensation and/or benefits to any Skydance Associate with an annual base salary in excess of $1.5 million; (f) hire or terminate (other than for cause or due to death) any Skydance Associate with an annual base salary in excess of $1.5 million; or (g) unless Skydance has first provided prior written notice thereof to Paramount or New Paramount (as applicable), implement or announce any mass employee layoffs, plant closings, or other similar actions that trigger notice obligations under the Worker Adjustment and Retraining Notification Act of 1988, as amended, and any similar foreign, state or local law;

 

   

amend or permit the adoption of any material amendment of the articles of organization, operating agreement or other organizational document;

 

   

(a) make any new commitment to make any material capital contribution or advance to, or investments in, any person (other than between Skydance and any of its wholly-owned subsidiaries), (b) acquire any equity interest or equity-linked interest in any other entity (other than securities in a publicly traded company held for investment by Skydance or any of its subsidiaries and consisting of less than 1% of the outstanding capital stock of such entity) or (c) enter into any joint venture or similar equity arrangement, collectively with respect to clauses (a) through (c), in an aggregate amount in excess of the amount set forth in the Skydance disclosure letter;

 

   

(a) make or authorize aggregate capital expenditures in excess of 115% of Skydance’s capital expense budget as set forth in the Skydance disclosure letter, which expenditures will be in accordance with such budget (it being understood and agreed that development, production or acquisition costs in connection with certain content activities do not constitute capital expenditures for purposes of the Transaction Agreement) or (b) incur or agree to incur costs in connection with the development, production and/or acquisition of certain properties (excluding amounts paid by any third party to Skydance or any of its subsidiaries to fund or reimburse development and production costs) that in the aggregate are less than 70% or in excess of 110% of Skydance’s and its subsidiaries’ aggregate budget set forth in the Skydance disclosure letter;

 

   

except as otherwise permitted under the Transaction Agreement, acquire, lease, license, sublicense, pledge, sell, or otherwise dispose of, abandon, waive or relinquish, transfer, assign, or subject to any material encumbrance (other than certain permitted encumbrances) any material right or other material asset or property, including any material intellectual property right or material information technology asset or equipment owned or controlled by Skydance or any of its subsidiaries, except, in the case of any of the foregoing, (i) in the ordinary course of business (including pursuant to non-exclusive licenses granted in the ordinary course of business or to end users in connection with the provision or sale of any product or service), (ii) pursuant to dispositions of obsolete, surplus, or worn-out assets that are no longer useful for the conduct of the business of Skydance or any of its subsidiaries, (iii) any sale, disposition, abandonment, waiver, failure to renew, permission to lapse, or other failure to maintain any intellectual property right, any contract between Skydance or any of its subsidiaries, on the one hand, and any party other than Skydance or any of its subsidiaries, on the other hand, or any other right (A) pursuant to a natural statutory expiration, or (B) that Skydance or any of its subsidiaries, in the exercise of its reasonable business judgement, has determined not to maintain, (iv) certain content activities or (v) any transactions among Skydance and any of its subsidiaries;

 

   

other than in the ordinary course of business, (a) enter into, amend, renew (or fail to exercise a renewal option under), or modify certain leases for real property that is leased or otherwise occupied by

 

197


Table of Contents
 

Skydance or any of its subsidiaries if such amendments, renewals or modifications would increase the aggregate amount of payments, or create a payment obligation, under such lease (as amended, renewed, or modified, as the case may be) in excess of 10% on an annual basis in the aggregate or (b) terminate any such lease except any termination that occurs at the end of the term of such lease;

 

   

incur or guarantee any debt for borrowed money (except for (a) advances to employees and consultants for travel and other business-related expenses in the ordinary course of business, (b) guarantees of obligations of Skydance or any of its wholly-owned subsidiaries or (c) any replacement, renewal, extension, refinancing or similar transaction involving any existing debt for borrowed money of Skydance or its subsidiaries on terms and conditions that are not materially less favorable, taken as a whole, to Skydance and its subsidiaries than the terms and conditions of the replaced, renewed, extended or refinanced debt), in each case, involving amounts, individually or in the aggregate, in excess of $100 million;

 

   

(a) amend, modify or waive, in each case, in a material and adverse respect, or terminate any material contract of Skydance (other than in the ordinary course with respect to certain contracts of Skydance, as further described in the Transaction Agreement) or (b) enter into any contract that, if entered into prior to the date of the Transaction Agreement, would have been a material contract of Skydance of the kind described in the Transaction Agreement, in each case as further described in the Transaction Agreement; provided that this bullet point will not prohibit or restrict any Skydance Employee Plan or the entry into any contract as required by a pre-existing contract as of the date of the Transaction Agreement;

 

   

commence any legal proceeding that could reasonably be expected to prevent or materially impair the ability of Skydance or any of its subsidiaries to consummate the Mergers or the Transactions;

 

   

settle, release, waive, or compromise any legal proceeding (or threatened legal proceeding), other than (a) any actual or threatened legal proceeding arising out of or relating to a breach of the Transaction Agreement or any other agreement contemplated thereby or arising out of or related to the Transactions or (b) pursuant to a settlement that does not relate to any of the Transactions and, in the case of this clause (b), (i) that results solely in a monetary obligation involving only the payment of monies by Skydance of not more than $25 million individually or $75 million in the aggregate, in each case in excess of the reserves taken therefor as reflected in Skydance’s consolidated statements of operations, comprehensive income and retained earnings for each of the years ended December 31, 2021, December 31, 2022 and December 31, 2023; (ii) that results solely in a monetary obligation that is funded by an indemnity obligation to, or an insurance policy of, Skydance and the payment of monies by Skydance; (iii) that results solely in a monetary obligation involving payment by Skydance of an amount not greater than the amount specifically reserved in accordance with GAAP with respect to such legal proceeding on the balance sheet of Skydance as of December 31, 2023; or (iv) that does not result in any monetary obligation of Skydance or any of its subsidiaries; provided that this bullet point will not apply to any legal proceeding arising out of or relating to certain matters set forth in the Transaction Agreement or otherwise arising out of or related to the Transaction Agreement;

 

   

(a) make, change or revoke any material tax election, (b) adopt or change any material tax accounting method, (c) change any annual tax accounting period, (d) enter into any closing agreement or similar agreement with respect to material taxes, (e) settle, compromise, surrender or abandon, file a claim in respect of or prepare any substantive response related to any claim or assessment in respect of material taxes, (f) request or consent to any extension, modification or waiver of any statute of limitations in respect of material taxes or tax returns, (g) surrender any right to claim a refund of material taxes, (h) amend any material tax return or (i) apply for or request any tax ruling, in each case, other than in the ordinary course of business; provided that for purposes of this bullet point, the threshold for materiality will be $75 million;

 

   

enter into any contract that would, following the Closing, limit the right of Skydance or any subsidiary of Skydance to sell, distribute, or manufacture any product or service by limiting the right to engage in

 

198


Table of Contents
 

any line of business or to compete with any other person in any location or line of business (other than any exclusive or co-exclusive licenses of or holdbacks affecting certain properties of Skydance entered into in the ordinary course of business), in each case, in a manner that is material to any material business segment of Skydance and its subsidiaries;

 

   

change in any material respect their material financial accounting principles, practices or methods, except as required by GAAP or applicable law;

 

   

enter into (a) any new contract that grants a change of control right or remedy, right of first refusal, right of first negotiation, option to purchase or option to exclusively license or (b) any new contract that includes a provision that would require a material payment in excess of certain amounts set forth in the Skydance disclosure letter, to the other party or parties thereto, in each case under (a) or (b), which right or payment is triggered by or would materially impair the consummation of the Mergers; provided that this bullet point will not prohibit or restrict any Skydance Employee Plan;

 

   

commence any material new lines of business in which Skydance or any of its subsidiaries are not engaged as of the date of the Transaction Agreement (or actively preparing to engage as of the date of the Transaction Agreement) or discontinue or shut down any lines of business in which they are engaged as of the date of the Transaction Agreement and which are material to any material business segment of Skydance and its subsidiaries;

 

   

except as set forth in the Skydance disclosure letter, take or fail to take any action that would result in the reversion, expiration or termination of any material rights held by Skydance or any of its subsidiaries in certain key properties of Skydance that are not wholly-owned by Skydance or its subsidiaries;

 

   

enter into or amend any multi-property agreement that involves or is reasonably expected to involve annual payments to or by Skydance or any of its subsidiaries in excess of $10 million in the fiscal year ending December 31, 2024 or any fiscal year thereafter;

 

   

“greenlighting” the production, acquisition or financing of certain properties or committing to produce, acquire or finance such properties on certain terms set forth in the Skydance disclosure letter; or

 

   

enter into or authorize, agree, or commit to do any of the foregoing.

Nothing in the Transaction Agreement gives to Paramount, New Paramount or any Merger Sub, directly or indirectly, any right to control or direct the operations of Skydance or any of its subsidiaries prior to the Skydance Merger Effective Time. Prior to the Skydance Merger Effective Time, each of Paramount and Skydance will exercise, consistent with the terms and conditions of the Transaction Agreement, complete control and supervision of its respective operations and those of its subsidiaries.

Go-Shop; No Solicitation; Change in Board Recommendation

Go-Shop

During the period (the “go-shop period”) beginning on the date of the Transaction Agreement and, except as may be extended for Excluded Parties in accordance with the terms of the Transaction Agreement, continuing until 11:59 p.m., New York City time, on August 21, 2024 (the “no-shop period start date”), the Special Committee and its representatives (or Paramount and its subsidiaries and their respective representatives, if acting at the direction of the Special Committee) had the right pursuant and subject to the terms of the Transaction Agreement to, directly or indirectly:

 

   

solicit, initiate, propose or induce the making, submission or announcement of, or encourage, facilitate or assist, any Acquisition Proposal and any proposal, inquiry or offer that could be reasonably expected to lead to, result in or constitute an Acquisition Proposal;

 

   

subject to the entry into, and solely in accordance with, an acceptable confidentiality agreement, provide information (including non-public information and data) relating to Paramount or any of its

 

199


Table of Contents
 

subsidiaries and afford access to the business, properties, assets, books, records or other non-public information, or to any personnel, of Paramount or any of its subsidiaries to any person and its representatives and, in any such case with the intent to induce the making, submission or announcement of an Acquisition Proposal (or inquiries, proposals or offers or other efforts that could lead to any Acquisition Proposals); provided that (a) the Special Committee (or Paramount, acting at the direction of the Special Committee) also provided Skydance, prior to or substantially concurrently with the time such non-public information was provided or made available to such person or its representatives, any non-public information furnished to such other person or its representatives that was not previously furnished or made available to Skydance or its representatives and (b) any competitively sensitive non-public information provided to any person who was or who had one or more affiliates that was a competitor of Paramount or any of its subsidiaries in connection with the actions permitted as described herein was provided in accordance with customary “clean room” or other similar procedures as reasonably determined by the Special Committee (or Paramount, acting at the direction of the Special Committee); and

 

   

engage in, enter into, continue or otherwise participate in any discussions or negotiations with any persons or their respective representatives with respect to any Acquisition Proposals (or inquiries, proposals or offers or other efforts that could lead to any Acquisition Proposals) and cooperate with or assist or participate in or facilitate any such inquiries, proposals, offers, discussions or negotiations or any effort or attempt to make any Acquisition Proposals, including granting a waiver, amendment or release under (a) any pre-existing standstill or similar provision to allow for a confidential Acquisition Proposal to be made to Paramount, the Special Committee or the Paramount Board or (b) any anti-takeover laws to enable discussions and negotiations with the Special Committee and its representatives (or Paramount and its subsidiaries and their respective representatives, if acting at the direction of the Special Committee) and with NAI and its representatives.

The Transaction Agreement further provides that in the event that the Special Committee and its representatives (or Paramount and its subsidiaries and their respective representatives, if acting at the direction of the Special Committee) were engaged in substantive negotiations under an acceptable confidentiality agreement with an Excluded Party, then the Special Committee may, by written notice to Skydance (which notice was required to include the identity of any such Excluded Party), on or before August 21, 2024, extend the go-shop period and the no-shop period start date with respect to any such Excluded Party (and only such Excluded Party) until September 5, 2024 in order to continue to engage in the activities permitted under the Transaction Agreement with any such Excluded Party solely during such extended go-shop period. The Special Committee was required under the terms of the Transaction Agreement to promptly (and in any event within 24 hours) notify Skydance in writing if any Excluded Party ceased to be an Excluded Party during the extended go-shop period. The go-shop period under the Transaction Agreement has expired.

No Solicitation

On the no-shop period start date (as may be extended for Excluded Parties in accordance with the terms of the Transaction Agreement), the Transaction Agreement required each of Paramount and Skydance to, and to cause their respective subsidiaries and direct their respective affiliates and representatives to, subject to certain exceptions, (a) immediately terminate any discussions or negotiations with any person and its affiliates and representatives with respect to an Acquisition Proposal, (b) promptly (and in any case within 24 hours after the beginning of the no-shop period start date) terminate such person’s and its affiliates’ and representatives’ access to any data room or other depository of information maintained by or on behalf of such party and its subsidiaries for purposes of facilitating an Acquisition Proposal and (c) promptly cease any direct or indirect solicitation, knowing encouragement, discussion or negotiation with any such person that may have been ongoing relating to an Acquisition Proposal. Additionally, the Transaction Agreement provides that from the no-shop period start date (as may be extended for Excluded Parties in accordance with the terms of the Transaction Agreement) until the earlier to occur of the termination of the Transaction Agreement pursuant to its terms and the Skydance

 

200


Table of Contents

Merger Effective Time, each of Paramount and Skydance will not, will cause its respective subsidiaries not to and will direct its and their respective affiliates and representatives not to, directly or indirectly:

 

   

solicit, initiate or knowingly facilitate, or knowingly encourage (including by way of furnishing non-public information), or otherwise propose or knowingly induce the making, submission or announcement of, any proposal or offer that constitutes, or would reasonably be expected to constitute or lead to, an Acquisition Proposal;

 

   

engage in, continue or otherwise participate in any discussion or negotiation regarding, or furnish to any other person (other than (i) Skydance and its affiliates, NAI and its affiliates, and any representatives of the foregoing, in the case of Paramount, and (ii) Paramount and its affiliates, NAI and its affiliates, and any representatives of the foregoing, in the case of Skydance), any non-public information and data relating to such party or any of its subsidiaries or afford to any person (other than (i) Skydance and its affiliates, NAI and its affiliates, and any representatives of the foregoing, in the case of Paramount, and (ii) Paramount and its affiliates, NAI and its affiliates, and any representatives of the foregoing, in the case of Skydance) access to the business, properties, assets, books, records or other information, or to any personnel, of such party or any of its subsidiaries (except pursuant to Section 220 of the DGCL, with respect to Paramount), in each case, in connection with, or for the purpose of knowingly encouraging or knowingly facilitating, an Acquisition Proposal or any inquiries or the making of any proposal that would reasonably be expected to lead to an Acquisition Proposal;

 

   

approve, adopt, endorse or recommend an Acquisition Proposal or any offer or proposal that could reasonably be expected to lead to an Acquisition Proposal;

 

   

terminate, amend, release, modify or fail to enforce any provision (including any standstill or similar provision) of, or grant any permission, waiver or request under, any confidentiality, standstill or similar agreement, in each case, in furtherance of an Acquisition Proposal;

 

   

grant any waiver, amendment or release under any anti-takeover laws;

 

   

authorize or enter into any letter of intent, acquisition agreement, agreement in principle or other contract (other than, in the case of Paramount, an acceptable confidentiality agreement) relating to an Acquisition Proposal; or

 

   

resolve, agree or propose to do any of the foregoing.

Each of Skydance and Paramount is required under the terms of the Transaction Agreement to promptly (and, in any event, within 24 hours) after receipt of any Acquisition Proposal by it or any of its affiliates or representatives, notify the other party of the material terms of such Acquisition Proposal and the identity of the person or group making such Acquisition Proposal and provide the other party with copies of any written requests, proposals or offers, including proposed agreements, and the material terms and conditions of any proposals or offers (or where no such copies are available, a reasonably detailed written description thereof).

In addition, each of Paramount and Skydance is required under the terms of the Transaction Agreement to, and to cause its respective subsidiaries and their respective affiliates to, keep the other party reasonably informed, on a prompt basis, of the status and terms of, and material changes in, any such Acquisition Proposal. Paramount agreed in the Transaction Agreement that it would not, directly or indirectly, enter into any agreement with any person which directly or indirectly prohibited Paramount from providing any information to Skydance in accordance with, or otherwise complying with, the terms of the Transaction Agreement. Under the terms of the Transaction Agreement, Paramount was also required to promptly (and, in any event, within 24 hours), following a determination by the Paramount Board (acting upon the recommendation of the Special Committee) or the Special Committee, notify Skydance of a determination that an Acquisition Proposal was a Superior Proposal, to the extent the Paramount Board or the Special Committee was permitted to make such a determination pursuant to the terms of the Transaction Agreement.

For purposes of the Transaction Agreement, an “Acquisition Proposal” means, with respect to Skydance or Paramount, as applicable, any offer, proposal, written inquiry or indication of interest from any third party

 

201


Table of Contents

relating to any transaction or series of related transactions involving (a) any acquisition or purchase by any person, directly or indirectly, of (i) 20% or more of the aggregate outstanding voting or equity securities of such party or (ii) 20% or more of the consolidated assets of such party and its subsidiaries, taken as a whole (measured by the fair market value thereof, as determined in good faith by such party’s board of directors or any authorized committee thereof (in the case of Paramount, including the Special Committee)), (b) any tender offer or exchange offer that, if consummated, would result in any person beneficially owning 20% or more of the aggregate outstanding equity or voting securities of such party or (c) any merger, amalgamation, consolidation, share exchange, business combination, joint venture, liquidation, dissolution, recapitalization or similar transaction involving such party or any of its subsidiaries pursuant to which (i) any person would beneficially own 20% or more of the aggregate outstanding voting or equity securities of such party after giving effect to the consummation of such transaction or (ii) any person would acquire 20% or more of the consolidated assets or revenues of such party and its subsidiaries, taken as a whole (measured by the fair market value thereof, as determined in good faith by such party’s board of directors or any authorized committee thereof (in the case of Paramount, including the Special Committee)) or (iii) equity holders of such party immediately preceding such transaction hold less than 80% of the equity interests of the surviving or resulting entity of such transaction (whether by voting power or economic interest). For purposes of certain provisions in the Transaction Agreement, (x) each reference in the definition of “Acquisition Proposal” to 20% or 80% is deemed to be 50% and (y) the term “Acquisition Proposal” does not include an acquisition, directly or indirectly, of NAI or any equity securities of NAI or any equity securities of Paramount owned directly or indirectly by NAI, in each case unless such acquisition has been approved by the Special Committee.

For purposes of the Transaction Agreement, a “Superior Proposal” means any bona fide written Acquisition Proposal that is on terms that the Paramount Board (acting upon the recommendation of the Special Committee) or the Special Committee determines in good faith (after consultation with its outside legal counsel and financial advisors) and after taking into account the legal, financial, regulatory and other aspects of such Acquisition Proposal (including the risks, conditions and timing of the consummation of such proposal) and the Transaction Agreement, (a) is reasonably capable of being consummated in accordance with its terms (taking into account whether the Specified Stockholders would reasonably be expected to approve such Acquisition Proposal) and (b) if consummated would result in a transaction more favorable to Paramount’s stockholders (solely in their capacities as such) from a financial point of view than the Mergers and the Transactions (taking into account any proposed amendment or modification proposed by the Skydance Parties pursuant to the terms of the Transaction Agreement). For purposes of the reference to “Acquisition Proposal” in this definition, all references to “20%” are deemed to be references to “50%.”

For purposes of the Transaction Agreement, an “Excluded Party” means any person or group of persons from whom Paramount or any of its representatives has received after the date of the Transaction Agreement and prior to the no-shop period start date (for the avoidance of doubt, not including any extensions of the go-shop period), an Acquisition Proposal (provided that, for purposes of this definition of “Excluded Party,” the references to “20%” and “80%” in the definition of “Acquisition Proposal” will be deemed to be references to “50%”) that the Special Committee determines, during the go-shop period (excluding any extensions), in good faith (after consultation with its outside legal counsel and financial advisors) is, or would reasonably be expected to lead to, a Superior Proposal; provided, that any such person will immediately and irrevocably cease to be an Excluded Party upon the occurrence of any of the following events: (a) the ultimate equityholder(s) of such person or group of persons as of immediately prior to August 21, 2024 cease to constitute in the aggregate at least 75% of the equity financing (measured by each of voting power and value) of such person or group of persons at any time prior to the no-shop period start date; (b) such person or group of persons withdraws, cancels or terminates its Acquisition Proposal or such Acquisition Proposal is abandoned or expires; or (c) the Special Committee determines in good faith that such Acquisition Proposal no longer is, or no longer would reasonably be expected to lead to, a Superior Proposal.

 

202


Table of Contents

Adverse Recommendation Change; Superior Proposal Termination

Paramount agreed in the Transaction Agreement that, subject to certain exceptions, the Paramount Board and each committee of the Paramount Board (including the Special Committee) will not, and will not authorize or publicly propose to:

 

   

(a) withhold, withdraw or adversely qualify (or modify or amend in a manner adverse to Skydance or any of its current, former or future stockholders, optionholders, members, representatives or affiliates (the “Skydance Parties”)) the Paramount Board Recommendation or the Special Committee Recommendation; (b) authorize, approve, adopt or recommend, or declare the advisability of, any Acquisition Proposal; or (c) make any recommendation in connection with any Acquisition Proposal that is a tender offer or exchange offer other than a recommendation against such offer within 10 business days of commencement thereof pursuant to Rule 14d-2 of the Exchange Act or a temporary “stop, look and listen” communication by the Paramount Board or the Special Committee pursuant to, or similar communication of the type contemplated by, Rule 14d-9(f) under the Exchange Act (any of the foregoing actions, an “adverse recommendation change”); or

 

   

cause or permit Paramount or any of Paramount’s subsidiaries to enter into any letter of intent, acquisition agreement, agreement in principle or other contract (other than, in the case of Paramount, an acceptable confidentiality agreement) relating to an Acquisition Proposal or otherwise resolve or agree to do so.

Notwithstanding the foregoing or other provisions of the Transaction Agreement, until the earlier to occur of the termination of the Transaction Agreement in accordance with its terms and the no-shop period start date, if (but only if), in response to an Acquisition Proposal made after the date of the Transaction Agreement that had not been withdrawn and that did not result from a material breach of the Transaction Agreement, the Paramount Board (acting upon the recommendation of the Special Committee) or the Special Committee determined in good faith (in each case, after consultation with its respective outside legal counsel and financial advisors) that (a) such Acquisition Proposal was a Superior Proposal and (b) the failure to take such action would be reasonably likely to be inconsistent with the applicable directors’ fiduciary duties under applicable law then, subject to the terms and conditions of the Transaction Agreement, the Paramount Board (acting upon the recommendation of the Special Committee) or the Special Committee would have been permitted to terminate the Transaction Agreement during the go-shop period (as may be extended for Excluded Parties in accordance with the terms of the Transaction Agreement) in order to enter into a definitive agreement providing for a Superior Proposal (a “Superior Proposal Termination”).

Under the terms of the Transaction Agreement, before the Paramount Board or the Special Committee could have effected a Superior Proposal Termination in accordance with the above paragraph:

 

   

Paramount was required to:

 

  (i)

provide Skydance at least four business days’ prior written notice of its intention to effect a Superior Proposal Termination;

 

  (ii)

provide Skydance a summary of the material terms and conditions of such Superior Proposal (including the consideration offered therein and the identity of the person or group of persons making the Superior Proposal) and an unredacted copy of any written materials received from or on behalf of the person or persons making such Acquisition Proposal; and

 

  (iii)

if requested to do so by Skydance, for a period of four business days following delivery of such notice, discuss and negotiate in good faith, and make its representatives available to discuss and negotiate, with the Skydance Parties and their representatives, any proposed modifications to the terms and conditions of the Transaction Agreement in such a manner that would cause such Superior Proposal to no longer constitute a Superior Proposal; and

 

   

the Paramount Board (acting upon the recommendation of the Special Committee) or the Special Committee was required, no earlier than the end of such four business day period, to determine in good

 

203


Table of Contents
 

faith, after considering the terms of any proposed amendment or modification to the Transaction Agreement proposed by the Skydance Parties during such four business day period and in consultation with its outside legal counsel and financial advisors, that (a) such Superior Proposal still constituted a Superior Proposal and (b) the failure to effect a Superior Proposal Termination would have continued to be reasonably likely to be inconsistent with the applicable directors’ fiduciary duties under applicable law (with each instance of any material changes to the financial or other material terms of such alternative acquisition proposal requiring an additional notice from Paramount to Skydance and a new two business day period to discuss and negotiate any proposed modifications to the terms and conditions of the Transaction Agreement).

Nothing in the Transaction Agreement prohibits Paramount or the Paramount Board (acting upon the recommendation of the Special Committee) or the Special Committee from (a) taking and disclosing to the stockholders of Paramount a position contemplated by Rule 14e-2(a), Rule 14d-9 or Item 1012(a) of Regulation M-A promulgated under the Exchange Act or (b) making any disclosure to the stockholders of Paramount that is required by applicable law; provided that, in each case, any such disclosure does not constitute an adverse recommendation change.

Stockholder and Board of Directors Approvals

Each of the Paramount Board, the Special Committee, the executive board of directors of Skydance, the requisite members of Skydance, the sole member of Skydance Merger Sub, the board of managers or general partner, as applicable, of each Blocker Holder and the boards of directors of New Paramount, Paramount Merger Sub and Paramount Merger Sub II has approved the Transaction Agreement and the Transactions.

Following their receipt of the final form of the Transaction Agreement and approval of the Transaction Agreement by the Paramount Board, but prior to the execution and delivery of the Transaction Agreement, the Specified NAI Entities executed and delivered the Written Consent, which by its terms became effective immediately following the execution and delivery of the Transaction Agreement. See the section entitled “The Transactions—Further Stockholder Approval Not Required” beginning on page 174 of this information statement/prospectus.

Governmental and Regulatory Approvals

The Transaction Agreement provides that, subject to the terms of the Transaction Agreement, each of the parties will, and Paramount and New Paramount will cause their respective affiliates (for the avoidance of doubt, excluding NAI) to, and Skydance will cause the PIPE Equity Investors and the Blocker Holders to, use their respective reasonable best efforts to take, or cause to be taken, all actions, to file, or cause to be filed, all documents, and to do, or cause to be done, and to assist and cooperate with the other parties in doing, all things necessary, proper or advisable under applicable antitrust laws, foreign direct investment laws or communications laws to consummate and make effective the Transactions as soon as reasonably practicable, including:

 

   

the obtaining of all necessary actions or nonactions, waivers, consents, clearances, decisions, declarations, approvals, reporting, authorizations and expirations or terminations of waiting periods from governmental bodies and the making of all necessary registrations and filings and the taking of all steps as may be necessary to obtain any such consent, decision, declaration, approval, clearance or waiver, or expiration or termination of a waiting period by or from, or to avoid a legal proceeding by, any governmental body in connection with any antitrust law, foreign direct investment law or communications law;

 

   

the obtaining of all necessary consents, authorizations, approvals or waivers from third parties;

 

   

the execution and delivery of any additional instrument reasonably necessary to consummate the Transactions; and

 

204


Table of Contents
   

refraining from taking any action that, would reasonably be expected to impede, interfere with, prevent or materially delay the consummation of the Mergers; provided, however, that in no event will Paramount or any of its subsidiaries be required to pay any fee, penalty or other consideration or otherwise make any accommodation, commitment, or incur any liability or obligation to any third party or commence or participate in any legal proceeding (except as described below), to obtain any consent or approval required for the consummation of the Transactions under any contract.

Additionally, each of the parties will promptly take, and Paramount and New Paramount will cause their respective affiliates to take, and Skydance will cause its affiliates (including the PIPE Equity Investors) and the Blocker Holders to take, all actions and steps requested or required by any governmental body as a condition to granting any consent, permit, authorization, waiver, clearance, decision, declaration, reporting and approval, and to cause the prompt expiration or termination of any applicable waiting period and to resolve objections, if any, of any governmental body for which any consent, permit, authorization, waiver, clearance, decision, declaration, reporting or approval, or expiration or termination of any waiting period is sought with respect to the Transactions, so as to obtain such consent, permit, authorization, waiver, clearance, decision, declaration, reporting, or approval, or expiration or termination of the waiting period under the HSR Act, other antitrust laws, communications laws or any foreign direct investment law, and to avoid the commencement of a legal proceeding by any governmental body, or any other person under antitrust laws, communications laws or foreign direct investment laws, and to avoid the entry of, or to effect the dissolution of, any injunction, temporary restraining order, or other order in any legal proceeding that would otherwise have the effect of preventing the Closing, delaying the Closing or delaying the Closing beyond April 7, 2025 (as such date may be extended in accordance with the terms of the Transaction Agreement or by the mutual consent of Paramount (acting with the prior approval of the Special Committee) and Skydance) (such date, the “End Date”).

In furtherance and not in limitation of the foregoing, if any lawsuit or other proceeding, whether judicial or administrative, is brought or threatened to be brought challenging or seeking to restrain or prohibit the consummation of the Transactions under antitrust laws, communications laws or foreign direct investment laws, each of New Paramount, Skydance and Paramount will in good faith contest and resist any such lawsuit or proceeding to have vacated, lifted, reversed or overturned any decree, judgment, injunction or other order, whether temporary, preliminary or permanent, that results from such lawsuit or proceeding and that prohibits, prevents restrains, interferes with, hinders or delays in any material respect the consummation of the Transactions. Notwithstanding anything to the contrary contained in the Transaction Agreement, no party or its affiliates will be required to (a) commit to and effectuate by consent decree, hold separate order or otherwise, the sale, lease, license, divestiture or disposition of any material asset, right, product line or business of Paramount, Skydance or any of their respective affiliates, (b) terminate any existing relationship, contractual right, or obligation of Paramount, Skydance or any of their respective affiliates, (c) terminate any venture or other arrangement, (d) create any relationship, contractual right or obligation of Paramount, Skydance or any of their respective affiliates, (e) effectuate any other change or restructuring of Paramount, Skydance or any of their respective affiliates, (f) undertake or agree to any requirement or obligation to provide prior notice to, or obtain prior approval from, any governmental body with respect to any transaction or (g) otherwise take or commit to take any action with respect to the businesses, product lines or assets of Paramount, Skydance or any of their respective affiliates in connection with any regulatory approval; provided that each of Skydance and Paramount will, and will cause their respective subsidiaries to, effect, or agree to effect, any remedy or remedies contemplated above that, individually or in the aggregate, would not, or would not reasonably be expected to have, a Burdensome Effect; provided, further, that each party will be required to accept or commit to a remedy contemplated above only if the effectiveness of such remedy is conditioned on the occurrence of the Closing. A “Burdensome Effect” means a “material adverse effect” on New Paramount and its subsidiaries (including the entities surviving the Mergers and their subsidiaries), taken as a whole after giving effect to the Mergers.

Subject to the terms of the Transaction Agreement, each of the parties will, if applicable (and Paramount and New Paramount will cause their respective affiliates and Skydance will cause its affiliates (including the PIPE Equity Investors) and the Blocker Holders, in each case, if applicable, to), (a) as promptly as reasonably

 

205


Table of Contents

practicable, but in no event later than 10 business days after the date of the Transaction Agreement make an appropriate filing of all notification and report forms as required by the HSR Act with respect to the Transactions, (b) as promptly as reasonably practicable after the date of the Transaction Agreement (unless Paramount and Skydance agree to a later date) make all other filings, notifications or other consents as may be required to be made or obtained by such party under foreign antitrust laws, communications laws or foreign direct investment laws in those jurisdictions identified in the Paramount disclosure letter, which contains the list of the only jurisdictions where filing, notification, expiration of a waiting period, or consent or approval is a condition to the Closing, and (c) cooperate with each other in determining whether, and promptly preparing and making, any other filing or notification or other consent required to be made with, or obtained from, any other governmental body in connection with the Transactions. Lawrence Ellison, Sumner M. Redstone National Amusements Part B General Trust (also known as NA Part B General Trust), and Skydance filed HSR Act Notification and Report Forms on July 19, 2024 with respect to the Transactions that will bring entities controlled by the Ellison family into collective control of NAI and Paramount while merging Skydance into Paramount. The waiting period under the HSR Act expired on August 19, 2024.

The Transaction Agreement further provides that each of the parties will, and Paramount and New Paramount will cause their respective affiliates to, and Skydance will cause its affiliates (including the PIPE Equity Investors) and the Blocker Holders to, (a) cooperate in all respects and consult with each other in connection with any filing or submission in connection with any investigation or other inquiry, including allowing the other parties to have a reasonable opportunity to review in advance and comment on drafts of filings and submissions, (b) give the other parties prompt notice of the making or commencement of any request, inquiry, investigation, action, or legal proceeding brought by a governmental body or brought by a third party before any governmental body, in each case, with respect to the Transactions, (c) keep the other parties reasonably informed as to the status of any such request, inquiry, investigation, action or legal proceeding, (d) promptly inform the other parties of any material communication to or from any governmental body in connection with any such request, inquiry, investigation, action or legal proceeding and permit such other parties to review in advance any proposed communication to any such governmental body and incorporate such other parties’ reasonable comments, (e) on request, promptly furnish to the other party a copy of such communications, subject to a confidentiality agreement limiting disclosure to outside counsel and consultants retained by such counsel and subject to redaction of documents (i) as necessary to comply with contractual arrangements and (ii) to remove references to valuation of Paramount or Skydance or their respective subsidiaries, (f) to the extent reasonably practicable, consult in advance and cooperate with the other parties and consider in good faith the views of the other parties in connection with any substantive communication, analysis, appearance, presentation, memorandum, brief, argument, opinion or proposal to be made or submitted in connection with any such request, inquiry, investigation, action, or legal proceeding and (g) except as may be prohibited by any governmental body, permit authorized representatives of the other parties to be present at each meeting and telephone or video conference arising out of or relating to such request, inquiry, investigation, action or legal proceeding. Each of the parties will supply as promptly as reasonably practicable such information, documentation, other material or testimony that may be reasonably requested by any governmental body, including by complying at the earliest reasonably practicable date with any reasonable request for additional information, documents or other materials, including any “second request” under the HSR Act, received by any party or any of its affiliates from any governmental body in connection with such applications or filings for the Transactions. Any party may, as it deems advisable and necessary, reasonably designate any competitively sensitive material provided to the other parties under this section entitled “—Governmental and Regulatory Approvals” as “outside counsel only.” Such materials and the information contained therein will be given only to the outside legal counsel of the recipient and will not be disclosed by such outside counsel to employees, officers or directors of the recipient, unless express written permission is obtained in advance from the source of the materials. Each of the parties will use reasonable best efforts to share information protected from disclosure under the attorney-client privilege, work product doctrine, joint defense privilege or any other privilege pursuant to this section entitled “—Governmental and Regulatory Approvals” as to preserve any applicable privilege. All filing fees under the HSR Act and for any filing required under foreign antitrust laws, communications laws or foreign direct investment laws (if any) will be borne equally by Skydance and Paramount.

 

206


Table of Contents

Paramount and Skydance will consult in advance with each other and in good faith take each other’s views into account prior to taking any substantive position with respect to (a) the filings under the HSR Act, communications laws or other filings required by any other governmental body under any applicable antitrust laws or foreign direct investment laws and (b) any written submission or, to the extent practicable, any discussion with any governmental body in connection with obtaining any necessary clearance under the HSR Act or any other antitrust law or any foreign direct investment law. Notwithstanding the foregoing, Skydance and Paramount (at the direction of the Special Committee) will jointly control and direct all communications and strategy in dealing with any governmental body under the HSR Act, other antitrust laws, communications laws and foreign direct investment laws.

The Transaction Agreement provides that the parties will not, and Paramount and New Paramount will not permit any of their respective affiliates to, and Skydance will not permit any of its affiliates (including any of the PIPE Equity Investors) or any of the Blocker Holders to, enter into any contracts to acquire (by stock purchase, merger, consolidation, purchase of assets, license or otherwise) any ownership interests or assets of any Person that would be reasonably likely to: (a) materially increase the risk of imposing any delay in the expiration or termination of any applicable waiting period beyond the End Date or materially increase the risk of not obtaining, any authorization, consent, clearance, decision, declaration, reporting, approval, or order of a governmental body necessary to consummate the Transactions, including any approval or expiration of the waiting period under the HSR Act, any communications laws or any other applicable law; or (b) materially increase the risk of any governmental body entering, or materially increase the risk of not being able to remove or successfully challenge, any permanent, preliminary or temporary injunction or restraining order, or other order, decree, decision, determination or judgment that would delay beyond the End Date, prevent, enjoin, or otherwise prohibit consummation of Transactions.

Notwithstanding the foregoing, except as stated below, the Transaction Agreement will not require Skydance to cause its affiliates (other than the Skydance subsidiaries), the PIPE Equity Investors (or any of their affiliates) or the Blocker Holders (or any of their affiliates) to take any action or omission contemplated by this section entitled “—Governmental and Regulatory Approvals” with respect to any of their investments, businesses, divisions, products, rights, services, licenses, operations or assets, including with respect to any investment funds or investment vehicles affiliated with, or managed or advised by, any member of Skydance or any Blocker Holder, any portfolio company (as such term is commonly understood in the private equity industry) affiliated with Skydance, the PIPE Equity Investors or any Blocker Holder or, in each case, any interests therein, except, in each case, with respect to Skydance and its subsidiaries; provided that, notwithstanding the foregoing, (a) nothing in this section entitled “Governmental and Regulatory Approvals” will qualify or limit in any respect the obligations of Skydance, any affiliates of Skydance (including any PIPE Equity Investor) and any Blocker Holder to make any necessary filings with or submissions to, or supply information or documentation to, or engage in communications with, governmental bodies as required by this section entitled “—Governmental and Regulatory Approvals” and (b) solely for purposes of the matters described in the section entitled “—Termination,” Skydance will be deemed to be in material breach of its obligations described in this section entitled “—Governmental and Regulatory Approvals” in the event that the failure to obtain clearance under the HSR Act or any other antitrust law, communications law or foreign direct investment law is due to the failure of any affiliates of Skydance (including any PIPE Equity Investor) or any Blocker Holder, or any of their respective affiliates, or any equity financing source of any of the foregoing persons, to make any necessary filings with or submissions to, or supply information or documentation to, governmental bodies as would be required by such persons under this paragraph if such persons had the same obligations as Skydance to do so.

Employee Benefits

The Transaction Agreement provides that New Paramount will honor and, to the extent applicable, assume all Paramount Employee Plans and Skydance Employee Plans; provided that nothing in the Transaction Agreement will be deemed to prohibit New Paramount from amending or terminating any such Paramount Employee Plans and Skydance Employee Plans in accordance with their terms.

 

207


Table of Contents

The Transaction Agreement requires that for a period beginning at the Closing and ending on the later of the first anniversary of the Closing or the last day of calendar year 2025 (or, if earlier, until the applicable employee terminates employment with New Paramount), New Paramount will provide each employee of Paramount or Skydance who continues in employment with New Paramount or its subsidiaries immediately following the New Paramount Merger Effective Time or the Skydance Merger Effective Time, as applicable (each, a “continuing employee”), except to the extent that New Paramount or its subsidiaries implement changes (including reductions) to compensation and benefits in connection with any business unit-wide or business segment-wide reorganizations or restructurings, with (a) a base salary or base wage rate, target short-term cash incentive compensation and long-term equity incentive opportunities that are no less favorable in the aggregate and (b) retirement, health and welfare, severance and other benefits (excluding cash or equity-linked awards, defined benefit arrangements, retiree health and welfare arrangements and any retention or other special or non-recurring compensation or benefits) that are no less favorable in the aggregate, in each case, than those provided to the applicable continuing employee immediately prior to the New Paramount Merger Effective Time or the Skydance Merger Effective Time, as applicable. Any continuing employee who is covered by a collective bargaining agreement will, notwithstanding the preceding sentence, be provided with the compensation and benefits required by such collective bargaining agreement.

Additionally, the Transaction Agreement provides that the New Paramount employee benefit plans will recognize each continuing employee’s service with Paramount and Skydance for all purposes for which such service was taken into account by Paramount or Skydance, as applicable, for purposes of eligibility for participation, vesting (solely for purposes of defined contribution retirement accounts) and, solely for purposes of vacation, paid-time off or severance benefits, accrual, other than where such recognition would result in a duplication of benefits or for purposes of defined benefit plans or retiree medical or welfare plans, except to the extent required by applicable law. In addition, for each continuing employee, New Paramount will use commercially reasonable efforts to (a) waive any waiting periods, pre-existing condition exclusions, evidence of insurability requirements and actively-at-work requirements under New Paramount health and welfare benefit plans to the extent such limitation or requirement was waived or was inapplicable under the comparable Paramount Employee Plan or Skydance Employee Plan prior to the New Paramount Merger Effective Time or the Skydance Merger Effective Time, as applicable, and (b) credit amounts paid by such continuing employee under comparable Paramount Employee Plans or Skydance Employee Plans prior to the New Paramount Merger Effective Time or the Skydance Merger Effective Time, as applicable, towards satisfying any applicable deductible, co-payments or out-of-pocket requirements under New Paramount health and welfare benefit plans during the plan year in which the applicable Merger occurs.

Paramount and Skydance acknowledged in the Transaction Agreement that the consummation of the Transactions will constitute a “change in control” or “change of control” (or term of similar import) for purposes of specified Paramount and Skydance employee benefit and compensation plans, programs, agreements and arrangements.

Indebtedness

The Transaction Agreement requires Paramount (to the extent requested in writing by Skydance at least 10 business days prior to the Closing Date) and Skydance to use reasonable best efforts to deliver or cause to be delivered to the other party, as applicable, at or prior to the Closing a copy of (a) an executed payoff letter, in customary form, from the administrative agent for Paramount’s or Skydance’s, as applicable, revolving credit facility existing as of the date of the Transaction Agreement, which payoff letter must (i) indicate the aggregate amount required to be paid to such administrative agent on the Closing Date and (ii) provide that upon receipt of the applicable payoff amount, the applicable agreements evidencing such revolving credit facility will be automatically terminated (other than any provisions that by their terms survive the termination thereof) and all guarantees by Paramount or Skydance, as applicable, or any of its subsidiaries, of such revolving credit facility (and, in the case of Skydance, all encumbrances on the assets and properties of Skydance or any of its subsidiaries securing such revolving credit facility) will be released and terminated (in the case of Skydance,

 

208


Table of Contents

with authority provided to file any applicable lien releases and related termination documentation) and (b) all applicable guarantee release (and, in the case of Skydance, lien release) and related termination documentation.

Additionally, Paramount agreed in the Transaction Agreement to use reasonable best efforts to submit a borrowing notice under Paramount’s revolving credit facility existing as of the date of the Transaction Agreement in advance of the Closing for such amounts available thereunder that are requested by Skydance in writing at least four business days prior to the Closing.

Indemnification and Directors’ and Officers’ Insurance

New Paramount agreed in the Transaction Agreement that all rights to indemnification, advancement of expenses and exculpation by Paramount or Skydance existing in favor of those persons who are current or former directors, officers, members or managers of (a) Paramount or any of its subsidiaries (and any person who becomes a director, officer, member or manager of Paramount or any of its subsidiaries prior to the New Paramount Merger Effective Time) (the “Paramount D&O Indemnified Persons”) or (b) Skydance or any of its subsidiaries (and any person who becomes a director, officer, member or manager of Skydance or any of its subsidiaries prior to the Skydance Merger Effective Time) (the “Skydance D&O Indemnified Persons” and, together with the Paramount D&O Indemnified Persons, the “D&O Indemnified Persons”) for any act, omission or other matter occurring prior to the applicable Effective Time, as provided in the organizational documents of Paramount and its subsidiaries or the organizational documents of Skydance and its subsidiaries, as applicable (in each case, as in effect as of the date of the Transaction Agreement), or in any indemnification agreements in effect as of the date of the Transaction Agreement with (a)(i) Paramount or any of its subsidiaries set forth in the Paramount disclosure letter or (ii) Skydance or any of its subsidiaries set forth in the Skydance disclosure letter, on the one hand, and (b) the D&O Indemnified Persons, on the other hand, will survive the Mergers and will continue in full force and effect and will not be amended, repealed or otherwise modified in any manner that would adversely affect the rights thereunder of any D&O Indemnified Person, and will be observed by the entities surviving the Mergers and their respective subsidiaries to the fullest extent available under Delaware law (in the case of Paramount) or California law (in the case of Skydance), or other applicable law for a period of six years from the Closing, and any claim made pursuant to such rights within such six-year period will continue to be subject to the provisions of the Transaction Agreement and the rights provided thereunder until disposition of such claim.

The Transaction Agreement provides that, from the New Paramount Merger Effective Time until the six-year anniversary of the Closing Date, the Surviving Paramount Entity (together with its successors and assigns, the “Paramount D&O Indemnifying Parties”) will, to the fullest extent permitted under Delaware law or other applicable law, indemnify and hold harmless each Paramount D&O Indemnified Person against all losses, claims, damages, liabilities, fees, expenses, judgments or fines (including reasonable and documented attorneys’ fees) incurred by such Paramount D&O Indemnified Person due to such Paramount D&O Indemnified Person’s capacity as an officer, director, member or manager of Paramount or any of its subsidiaries in connection with any pending or threatened legal proceeding, whether asserted or claimed prior to, at or after the New Paramount Merger Effective Time based on, arising out of or relating to, in whole or in part, (a) the fact that such Paramount D&O Indemnified Person is or was a director, officer, member or manager of Paramount or any of its subsidiaries, (b) any action or omission, or alleged action or omission, in such Paramount D&O Indemnified Person’s capacity as an officer, director, member or manager of Paramount or any of its subsidiaries, or taken at the request of Paramount or any of its subsidiaries (including in connection with serving at the request of Paramount or any of its subsidiaries as an officer, director, member, manager, agent, trustee or fiduciary of another person (including any employee benefit plan), regardless of whether such action or omission, or alleged action or omission, occurred prior to or at the New Paramount Merger Effective Time), and (c) with respect to the Transactions, as well as any actions taken by Paramount, New Paramount or any Merger Sub with respect thereto (excluding any disposition of assets of the Surviving Paramount Entity or any of its subsidiaries that is alleged to have rendered the Surviving Paramount Entity or any of its subsidiaries insolvent). The requirements of the Paramount D&O Indemnifying Parties are subject to certain restrictions and procedural requirements as further set forth in the Transaction Agreement.

 

209


Table of Contents

The Transaction Agreement provides that, from the Skydance Merger Effective Time until the six-year anniversary of the Closing Date, the Surviving Skydance Entity (together with its successors and assigns, the “Skydance D&O Indemnifying Parties”) will, to the fullest extent permitted under California law or other applicable law, indemnify and hold harmless each Skydance D&O Indemnified Person against all losses, claims, damages, liabilities, fees, expenses, judgments or fines (including reasonable and documented attorneys’ fees) incurred by such Skydance D&O Indemnified Person due to such Skydance D&O Indemnified Person’s capacity as an officer, director, member or manager of Skydance or any of its subsidiaries in connection with any pending or threatened legal proceeding, whether asserted or claimed prior to, at or after the Skydance Merger Effective Time based on, arising out of or relating to, in whole or in part, (a) the fact that such Skydance D&O Indemnified Person is or was a director, officer, member or manager of Skydance or any of its subsidiaries, (b) any action or omission, or alleged action or omission, in such Skydance D&O Indemnified Person’s capacity as an officer, director, member or manager of Skydance or any of its subsidiaries, or taken at the request of Skydance or any of its subsidiaries (including in connection with serving at the request of Skydance or any of its subsidiaries as an officer, director, member, manager, trustee or fiduciary of another person (including any employee benefit plan), regardless of whether such action or omission, or alleged action or omission, occurred prior to, at or after the Skydance Merger Effective Time), and (c) with respect to the Transactions, as well as any actions taken by Skydance with respect thereto (excluding any disposition of assets of the Surviving Skydance Entity or any of its subsidiaries that is alleged to have rendered the Surviving Skydance Entity or any of its subsidiaries insolvent). The requirements of the Skydance D&O Indemnifying Parties are subject to certain restrictions and procedural requirements as further set forth in the Transaction Agreement.

The Transaction Agreement provides that, from the applicable Effective Time until the six-year anniversary of the Closing Date, New Paramount will maintain directors’ and officers’ and fiduciary liability insurance policies for the benefit of the D&O Indemnified Persons with respect to their acts and omissions occurring at or prior to the applicable Effective Time in their capacities as directors, officers, members or managers of Paramount or Skydance (as applicable), on terms with respect to coverage, deductibles and amounts no less favorable than the existing policies of Paramount or Skydance and from an insurance carrier with the same or better credit rating as Paramount’s or Skydance’s current directors’ and officers’ liability insurance; provided that, at or prior to the applicable Effective Time, each of Paramount and Skydance may (and at the request of New Paramount will) purchase a six-year “tail” policy for the existing directors’ and officers’ and fiduciary liability policies effective as of immediately prior to the applicable Effective Time and if an applicable “tail” policy has been obtained, it will be deemed to satisfy all obligations to obtain or maintain insurance pursuant to the Transaction Agreement in respect of the applicable policy. If Skydance or Paramount purchases a “tail” policy prior to the applicable Effective Time, the entities surviving the Mergers will (and New Paramount will cause the entities surviving the Mergers to) maintain such tail policy in full force and effect for a period of no less than six years after the applicable Effective Time and continue to honor its obligations thereunder.

Nothing in the Transaction Agreement will obligate or require the entities surviving the Mergers or any of their respective subsidiaries to indemnify any Specified Stockholder in connection with any legal proceeding with respect to the Transactions, or any actions taken by Paramount, New Paramount or any Merger Sub with respect thereto, other than in any Specified Stockholder’s capacity as a director of Paramount.

Tax Matters

The Transaction Agreement provides that each party will use its reasonable best efforts, and will cause its respective subsidiaries to use their reasonable best efforts, (a) to cause the Transactions, taken together, to qualify as an exchange described in Section 351 of the Code (collectively, the “Intended Tax Treatment”) and (b) to permit Paramount to obtain a tax opinion providing that the Transactions, taken together, should qualify for the Intended Tax Treatment. The parties agreed to file all tax returns consistent with the Intended Tax Treatment and to not take any position that is inconsistent with the Intended Tax Treatment unless otherwise required by applicable law or a “determination” within the meaning of Section 1313(a) of the Code (or applicable state, local or non-U.S. tax law).

 

210


Table of Contents

The Transaction Agreement provides that a certain Skydance Nominee (as defined in the Transaction Agreement) will prepare and timely file, at the expense of the members of Skydance, certain income tax returns filed by or with respect to Skydance or any of its subsidiaries for any taxable year or period thereof that ends on or before the Closing Date (any such tax return, a “Pass-Through Tax Return”), the preparation of which Pass-Through Tax Return is subject to certain restrictions and procedural requirements as set forth in the Transaction Agreement. New Paramount and the Skydance Nominee are required to notify each other upon receipt of written notice of any inquiries, claims, assessments, legal proceedings, audits or similar events with respect to any Pass-Through Tax Return (or taxes relating to any Pass-Through Tax Return) for a tax year or period thereof ending on or before the Closing Date. The Transaction Agreement sets forth certain rights of the Skydance Nominee to control such tax proceedings, subject to certain limitations, including participation and consent rights of New Paramount in certain circumstances. The parties agreed that all items of income, gain, loss, deduction or credit for any taxable period of Skydance that includes the Closing Date will be allocated based on the “interim closing method” and no party will make an election under Section 6226 of the Code.

The Transaction Agreement provides that each of the parties and the Skydance Nominee will agree to use commercially reasonable efforts to promptly notify each other of any challenge to the Intended Tax Treatment by any governmental body or if such party or the Skydance Nominee becomes aware of any fact or circumstance that would reasonably be likely to prevent or impede the Transactions from qualifying for the Intended Tax Treatment. The parties and the Skydance Nominee (and, with respect to Skydance, its affiliates) will reasonably cooperate in good faith with each other and their respective counsel (or other tax advisors) to document and support the Intended Tax Treatment, including providing reasonable factual support and customary representation letters supporting the Intended Tax Treatment to the extent reasonably requested by a party, the Skydance Nominee or tax counsel for purposes of rendering a tax opinion in connection with the closing tax opinion or the registration statement in accordance with the Transaction Agreement. Each of the parties agree to (and to cause its respective affiliates to) cooperate fully, as and to the extent reasonably requested by another party (and at the reasonable out-of-pocket expenses of the requesting party after the Closing), in connection with the filing of tax returns, and any audit or tax proceeding, including any such items relating to the Intended Tax Treatment, to a Pass-Through Tax Return, or otherwise.

Other Covenants and Agreements

The Transaction Agreement contains certain other covenants and agreements, including covenants relating to:

 

   

cooperation between Paramount and Skydance in the preparation of this information statement/prospectus;

 

   

confidentiality and access by each of Paramount and Skydance to certain information about the other party during the period prior to the Closing Date;

 

   

cooperation between Paramount and Skydance in the defense, negotiation and settlement of any securityholder litigation brought against Paramount or Skydance or any of their respective subsidiaries or any of their respective directors or officers relating to the Transactions;

 

   

cooperation between the parties in connection with public statements, disclosures or communications with respect to the Transaction Agreement and the Transactions;

 

   

actions by each of Skydance, each Merger Sub and Paramount and the members of their respective boards of directors or managers (including the Special Committee) if any anti-takeover law may become or may purport to be or does become applicable to the NAI Transaction, the PIPE Transactions or any other Transactions;

 

   

actions by Paramount and New Paramount to exempt certain transactions in equity securities under Rule 16b-3 promulgated under the Exchange Act;

 

   

actions by Paramount to cause the shares of New Paramount Class B common stock to be issued in the New Paramount Merger and the Skydance Merger to be registered pursuant to Section 12(b) of the

 

211


Table of Contents
 

Exchange Act and approved for listing on Nasdaq, subject to official notice of issuance, prior to the Skydance Merger Effective Time;

 

   

cooperation between Paramount and Skydance in connection with certain financing matters, including to (i) arrange for the repurchase, amendment or redemption of certain existing Paramount notes, (ii) promptly obtain any consents or amendments as necessary to permit the consummation of the Transactions (in the manner set forth in the Transaction Agreement) under Paramount’s revolving credit facility existing as of the date of the Transaction Agreement and Paramount’s letter of credit facility existing as of the date of the Transaction Agreement and (iii) provide customary cooperation and customary historical financial information that is reasonably requested by Skydance or its affiliates in connection with the consents or amendments described in the foregoing clause (ii), as well as for any other bank debt financing or any capital markets debt financing obtained or to be obtained by Skydance or its affiliates for purposes of financing the Transactions, the NAI Transaction or any other related transactions undertaken in connection therewith to the extent such financial information is reasonably available to Paramount and its subsidiaries;

 

   

actions by Paramount, New Paramount and Skydance in connection with the execution and delivery of the Registration Rights Agreement and certain voting agreements to be entered into by and between New Paramount and each of the NAI Equity Investors participating in the NAI Transaction;

 

   

actions by Paramount and Skydance pertaining to the establishment of a committee having the purpose of planning an efficient integration of Paramount and Skydance after the Closing and related post-Closing integration matters;

 

   

procedures in the event of an uncured, material breach of certain representations and warranties or covenants with respect to any Blocker Holder;

 

   

actions by the Blocker Holders pertaining to certain restructuring activities, the extinguishment or repayment of all indebtedness of the Blockers and the payment of all blocker taxes accrued for any pre-closing period (including the Closing Date), in each case prior to the Closing; and

 

   

the right of New Paramount to restrict certain PIPE Equity Investors from accessing certain information of New Paramount or any of its subsidiaries in accordance with Section 721 of the Defense Production Act of 1950.

Conditions to the Closing

The respective obligations of each party to effect the Closing will be subject to the satisfaction (or waiver by Skydance or by Paramount, on its own behalf and on behalf of New Paramount and each Merger Sub, in each case, to the extent permitted by applicable law), at or prior to the Skydance Merger Effective Time, of the following conditions:

 

   

Stockholder Approval. The affirmative vote or approval of the holders of a majority of the shares of Paramount Class A common stock outstanding as of the record date for determining the Paramount stockholders entitled to vote in favor of adopting the Transaction Agreement and approving the Transactions having been obtained. This condition was satisfied on July 7, 2024 by the delivery of the Written Consent;

 

   

No Legal Restraints. (a) No injunction or similar order by any governmental body having jurisdiction over any party or any of its subsidiaries (whether temporary, preliminary or permanent) having been issued that prohibits the consummation of the Mergers or that would impose a Burdensome Effect and continuing to be in effect; and (b) no law having been enacted, entered, promulgated, enforced, or deemed applicable by any governmental body having jurisdiction over any party or any of its subsidiaries that has the effect of making the Mergers illegal or otherwise prohibiting consummation of the Mergers or imposing any Burdensome Effect;

 

212


Table of Contents
   

Regulatory Approvals. (a) Any waiting period under the HSR Act applicable to the Transactions (and any extension thereof) having expired or been earlier terminated (which was satisfied on August 19, 2024 with the expiration of the waiting period under the HSR Act); (b) all other authorizations, consents, orders, approvals, filings, decisions and declarations, and all expirations of waiting periods, required under the applicable antitrust laws, foreign direct investment laws and communications laws specified in the Paramount disclosure letter with respect to the Transactions having been made, expired, terminated, or obtained, as the case may be; (c) all requisite regulatory approvals being in full force and effect and no such requisite regulatory approval, individually or in the aggregate, imposing, or requiring the acceptance of, a Burdensome Effect; and (d) any timing agreement(s) with a governmental body applicable to the consummation of the Transactions having expired or otherwise not prohibiting the consummation of the Transactions;

 

   

Registration Statement. The registration statement on Form S-4, of which this information statement/prospectus forms a part, having become effective in accordance with the provisions of the Securities Act. No stop order suspending the effectiveness of the registration statement having been issued and remaining in effect, and no legal proceedings for that purpose having commenced or been threatened in writing by the SEC, unless subsequently withdrawn;

 

   

Listing. The shares of New Paramount Class B common stock issuable pursuant to the New Paramount Merger and the Skydance Merger having been registered pursuant to Section 12(b) of the Exchange Act and authorized for listing on Nasdaq, subject to official notice of issuance;

 

   

Information Statement. This information statement/prospectus having been mailed to Paramount stockholders and at least 20 calendar days having elapsed from the date of completion of such mailing for purposes of Rule 14e-2 of the Exchange Act; and

 

   

Contemporaneous Transactions. The NAI Transaction and the PIPE Transaction each having been consummated immediately prior to or substantially concurrent with the Closing.

The obligations of Paramount, New Paramount and the Merger Subs to effect the Closing are further subject to the satisfaction (or waiver by Paramount, on its own behalf and on behalf of New Paramount and each Merger Sub, to the extent permitted by applicable law), at or prior to the Skydance Merger Effective Time, of the following conditions:

 

   

Skydance and Blocker Holders Representations and Warranties.

 

   

Certain representations and warranties of Skydance relating to capitalization being true and correct (except for de minimis inaccuracies), both when made and at and as of the Closing Date, as if made at and as of such time (except to the extent expressly made as of an earlier date, in which case as of such date);

 

   

Certain representations and warranties of Skydance relating to absence of changes and certain business practices being true and correct in all respects, both when made and at and as of the Closing Date, as if made at and as of such time (except to the extent expressly made as of an earlier date, in which case as of such date);

 

   

Certain representations and warranties of Skydance relating to due organization and subsidiaries, capitalization, authority and binding nature of agreement and financial advisors being true and correct in all material respects, both when made and at and as of the Closing Date, as if made at and as of such time (except to the extent expressly made as of an earlier date, in which case as of such date);

 

   

Certain representations and warranties of the Blocker Holders relating to due organization, ownership, authority and binding nature of agreement, the Blockers, tax matters and financial advisors (in each case, subject to certain limitations specified in the Transaction Agreement) being true and correct in all material respects, both when made and at and as of the Closing Date, as if

 

213


Table of Contents
 

made at and as of such time (except to the extent expressly made as of an earlier date, in which case as of such date);

 

   

All other representations and warranties of Skydance and the Blocker Holders set forth in the Transaction Agreement, disregarding all materiality and “material adverse effect” qualifications contained therein, being true and correct both when made and at and as of the Closing Date, as if made at and as of such time (except to the extent expressly made as of an earlier date, in which case as of such date), except where the failure of such representations and warranties to be so true and correct would not, individually or in the aggregate, reasonably be expected to have a “material adverse effect” with respect to Skydance;

 

   

Skydance Covenants. Skydance and each Blocker Holder having performed in all material respects all obligations required to be performed by it under the Transaction Agreement at or prior to the Skydance Merger Effective Time;

 

   

Officer’s Certificate. Skydance having delivered to Paramount a certificate, dated as of the Closing Date and signed by an executive officer of Skydance, certifying to the effect that the conditions described in this paragraph under “—Skydance and Blocker Holders Representations and Warranties,” “—Skydance Covenants” and —No Skydance Material Adverse Effect” have been satisfied;

 

   

Counterparts. Skydance having delivered to Paramount duly executed counterparts of each of the Registration Rights Agreement and the voting agreements to which a Skydance Party (or a PIPE Equity Investor) is a party;

 

   

No Skydance Material Adverse Effect. No “material adverse effect” with respect to Skydance having occurred since the date of the Transaction Agreement and continuing; and

 

   

Tax Opinion. Paramount having received an opinion from Simpson Thacher & Bartlett LLP or other tax counsel reasonably acceptable to Paramount to the effect that the Mergers, the PIPE Transaction and the Blocker Contribution and Exchange, taken together, should qualify as an exchange described in Section 351 of the Code.

The obligations of Skydance and the Blocker Holders to effect the Closing are further subject to the satisfaction (or waiver by Skydance to the extent permitted by applicable law), at or prior to the Skydance Merger Effective Time, of the following conditions:

 

   

Paramount Representations and Warranties.

 

   

Certain representations and warranties of Paramount relating to capitalization being true and correct (except for de minimis inaccuracies), both when made and at and as of the Closing Date, as if made at and as of such time (except to the extent expressly made as of an earlier date, in which case as of such date);

 

   

Certain representations and warranties of Paramount relating to absence of changes and certain business practices being true and correct in all respects, both when made and at and as of the Closing Date, as if made at and as of such time (except to the extent expressly made as of an earlier date, in which case as of such date);

 

   

Certain representations and warranties of Paramount relating to due organization and subsidiaries, capitalization, authority and binding nature of agreement and financial advisors being true and correct in all material respects, both when made and at and as of the Closing Date, as if made at and as of such time (except to the extent expressly made as of an earlier date, in which case as of such date);

 

   

All other representations and warranties of Paramount set forth in the Transaction Agreement, disregarding all materiality and “material adverse effect” qualifications contained therein, being true and correct both when made and at and as of the Closing Date, as if made at and as of such

 

214


Table of Contents
 

time (except to the extent expressly made as of an earlier date, in which case as of such date), except where the failure of such representations and warranties to be so true and correct would not, individually or in the aggregate, reasonably be expected to have a “material adverse effect” with respect to Paramount;

 

   

Paramount Covenants. Each of Paramount, New Paramount and each Merger Sub having performed in all material respects all obligations required to be performed by it under the Transaction Agreement at or prior to the Skydance Merger Effective Time;

 

   

Officer’s Certificate. Paramount having delivered to Skydance a certificate, dated as of the Closing Date and signed by an executive officer of Paramount, certifying to the effect that the conditions described in this paragraph under “—Paramount Representations and Warranties,” “—Paramount Covenants” and “—No Paramount Material Adverse Effect” have been satisfied;

 

   

Counterparts. Paramount having delivered to Skydance duly executed counterparts of each of the Registration Rights Agreement and the voting agreements (on behalf of itself and New Paramount, as applicable) to which a Paramount Party is a party; and

 

   

No Paramount Material Adverse Effect. No “material adverse effect” with respect to Paramount having occurred since the date of the Transaction Agreement and continuing.

Termination

The Transaction Agreement provides that the Transaction Agreement may be terminated and abandoned at any time prior to the Skydance Merger Effective Time:

 

   

by the mutual written consent of Paramount (acting with the prior approval of the Special Committee) and Skydance.

 

   

by either Paramount (acting with the prior approval of the Special Committee) or Skydance:

 

   

in the event that any of the Subscription Agreements or the NAI Stock Purchase Agreement is terminated in accordance with its respective terms;

 

   

in the event that the Skydance Merger Effective Time has not occurred on or before the End Date, provided that (a) if, as of such date, all conditions to the obligations of the parties to effect the Closing, as set forth in the Transaction Agreement, have been satisfied or waived (other than those conditions that are to be satisfied by action taken at the Closing, each of which is capable of being satisfied) other than the conditions relating to the absence of legal restraints, regulatory approvals or the consummation of contemporaneous transactions, as set forth in the Transaction Agreement (but only to the extent the applicable legal restraint relates to antitrust laws, foreign direct investment laws or communications laws), then such date will automatically be extended by 90 days on up to two occasions and (b) the party seeking to exercise this right to terminate the Transaction Agreement has not breached (and in the case of Paramount, New Paramount and the Merger Subs also have not breached) in any material respect its obligations under the Transaction Agreement in any manner that has been a principal cause of the failure to consummate the Mergers on or before such date; or

 

   

in the event that (a) any governmental body having jurisdiction over Skydance or Paramount has issued a legal restraint permanently restraining, enjoining or otherwise prohibiting the consummation of the Mergers and such legal restraint has become final and nonappealable and (b) the party seeking to exercise this right to terminate the Transaction Agreement has not breached or failed to perform (and in the case of Paramount, New Paramount and the Merger Subs also have not breached or failed to perform) in any material respect its obligations under the Transaction Agreement in any manner that has been a principal cause of the imposition of such legal restraint or the failure of such legal restraint to be resolved or lifted.

 

215


Table of Contents
   

by Paramount (acting with the prior approval of the Special Committee):

 

   

in the event that Skydance has breached in any material respect any representation, warranty, covenant or agreement in the Transaction Agreement, in each case, which breach (a) would result in a failure of a condition described in the sections entitled “—Conditions to the Closing—Skydance and Blocker Holders Representations and Warranties” or “—Conditions to the Closing—Skydance Covenants” and (b) cannot be cured by the End Date or, if curable, is not cured by the earlier of (i) the End Date and (ii) 30 business days following Paramount’s delivery of written notice to Skydance stating Paramount’s intention to terminate the Transaction Agreement and the basis for such termination; provided that this right to terminate the Transaction Agreement will not be available to Paramount if any of Paramount, New Paramount or any Merger Sub is then in material breach of any representation, warranty, agreement or covenant in the Transaction Agreement such that Skydance would have the right to terminate the Transaction Agreement pursuant to its terms; or

 

   

prior to the no-shop period start date (as may be extended for Excluded Parties in accordance with the terms of the Transaction Agreement), if (a) the Paramount Board (acting upon the recommendation of the Special Committee) or the Special Committee had determined that an Acquisition Proposal made during the go-shop period (as may be extended for Excluded Parties in accordance with the terms of the Transaction Agreement) constituted a Superior Proposal in accordance with the terms of the Transaction Agreement, (b) the Paramount Board (acting upon the recommendation of the Special Committee) or the Special Committee had authorized Paramount to enter into a definitive agreement providing for a Superior Proposal (subject only to the termination of the Transaction Agreement as described in this bullet point), (c) concurrently with the termination of the Transaction Agreement, Paramount (acting with the prior approval of the Special Committee), subject to complying with the terms of the Transaction Agreement, entered into a definitive agreement providing for the Superior Proposal referred to in clause (a) above and (d) prior to or concurrently with such termination, Paramount paid to Skydance the Termination Fee.

 

   

by Skydance:

 

   

in the event that Paramount, New Paramount or any Merger Sub has breached in any material respect any representation, warranty, covenant or agreement in the Transaction Agreement, in each case, which breach (a) would result in a failure of a condition described in the sections entitled “—Conditions to the Closing—Paramount Representations and Warranties” or “—Conditions to the Closing—Paramount Covenants” and (b) cannot be cured by the End Date or, if curable, is not cured by the earlier of (i) the End Date and (ii) 30 business days following Skydance’s delivery of written notice to Paramount stating Skydance’s intention to terminate the Transaction Agreement and the basis for such termination; provided that this right to terminate the Transaction Agreement will not be available to Skydance if Skydance is then in material breach of any representation, warranty, agreement or covenant in the Transaction Agreement such that Paramount would have the right to terminate the Transaction Agreement pursuant to its terms.

Effect of Termination; Termination Fee; Expenses

In the event of termination of the Transaction Agreement in accordance with its terms as described in the section entitled “—Termination” beginning on page 215 of this information statement/prospectus, the Transaction Agreement will be of no further force or effect and the Transactions will be abandoned, each as of the date of termination, and there will be no liability under the Transaction Agreement to any person on the part of any party following any such termination; provided that:

 

   

certain provisions of the Transaction Agreement will survive the termination, including (among others) relating to termination fees and expenses;

 

216


Table of Contents
   

each of the Confidentiality Agreement and the Clean Team Agreement will survive the termination of the Transaction Agreement and will remain in full force and effect, in accordance with its terms; and

 

   

the termination of the Transaction Agreement will not relieve any party from any liability for actual, intentional and knowing common law fraud or willful material breach of the Transaction Agreement.

No Paramount Party will have any liability under the Transaction Agreement or otherwise to any Skydance Party for any breach by any Specified Stockholder of the Voting Agreement or any other act or failure to act by the Specified Stockholders in connection with the Transactions or the NAI Transaction.

If the Transaction Agreement is terminated under certain circumstances, Paramount will be required to pay (or cause to be paid) a termination fee in the amount of $400 million (the “Termination Fee”) to Skydance. The Termination Fee will be payable by Paramount if the Transaction Agreement is terminated:

 

   

by Paramount (acting with the prior approval of the Special Committee), prior to the no-shop period start date, in connection with a Superior Proposal Termination (which provision no longer applies as a result of the occurrence of the no-shop period start date); and

 

   

by (a) Skydance or Paramount (acting with the prior approval of the Special Committee) because of a failure of the Skydance Merger Effective Time to occur by the End Date or (b) Skydance, in the event that Paramount, New Paramount or any Merger Sub has breached in any material respect any representation, warranty, covenant or agreement in the Transaction Agreement, in each case, as described in the section entitled “—Termination” above; provided that (i) on or before the date that the Transaction Agreement is terminated, a bona fide Acquisition Proposal has been publicly announced or publicly disclosed and not withdrawn at least 10 business days prior to such date and (ii) within one year after the date that the Transaction Agreement is terminated, Paramount or any of its subsidiaries consummates any Acquisition Proposal or enters into a definitive agreement to effect any Acquisition Proposal and such Acquisition Proposal is subsequently consummated (even if after such one-year period).

If Paramount fails to promptly pay the Termination Fee and, in order to obtain such payment, Skydance commences a claim that results in a judgment against Paramount for the Termination Fee or any portion thereof, Paramount will pay to Skydance its out-of-pocket fees, costs and expenses (including reasonable attorneys’ fees) in connection with such claim, together with interest on the amount due at the prime rate as published in the Wall Street Journal in effect on the date that such payment was required to be made through the date that such payment was actually received, or, if legally required, a lesser rate that is the maximum permitted by applicable law.

In no event will Paramount be required to pay the Termination Fee on more than one occasion. In no event will Skydance be entitled to both specific performance to cause Paramount to consummate the Closing in accordance with the terms of the Transaction Agreement and the payment of the Termination Fee.

All filing fees under the HSR Act and for any filing required under foreign antitrust laws, communications laws or foreign direct investment laws will be borne equally by Skydance and Paramount. Skydance agreed in the Transaction Agreement to reimburse Paramount for all reasonable and documented out-of-pocket costs and expenses (including reasonable attorneys’ fees) incurred by Paramount or any of its subsidiaries and their respective representatives in connection with any cooperation requested by Skydance pursuant to certain financing matters (subject to certain exceptions). Skydance also agreed in the Transaction Agreement to indemnify and hold harmless Paramount, its subsidiaries and their respective representatives from and against any and all losses, damages, claims, costs or expenses suffered or incurred by any of them in connection with certain transaction financing matters and any information used therein (subject to certain exceptions). Except as described in the Transaction Agreement, all Transaction Expenses will be paid by the party incurring such Transaction Expenses if the Transactions are not consummated. If the Transactions are consummated, all Transaction Expenses will be paid by New Paramount.

 

217


Table of Contents

Amendment and Waiver

Subject to the provisions of applicable law, prior to the Skydance Merger Effective Time, the Transaction Agreement may be amended with the approval of each of the Paramount Board (on the recommendation of the Special Committee) and the executive board of directors of Skydance at any time and will be valid only if set forth in a written instrument signed on behalf of each party (in the case of Paramount, only if such action has been recommended by the Special Committee (and Skydance and its subsidiaries will be entitled to assume, by Paramount executing any such written instrument, that the Special Committee has recommended such action)); provided that certain provisions of the Transaction Agreement relating to debt financing may not be amended, supplemented, waived or otherwise modified in a manner that is adverse in any material respect to the sources of such debt financing, in each case, without the prior written consent of such sources that have committed to provide debt financing.

The failure or delay of any party to exercise any power, right, privilege or remedy under the Transaction Agreement will not operate as a waiver of such power, right, privilege or remedy, nor will any single or partial exercise thereof preclude any other or further exercise of any power, right, privilege or remedy under the Transaction Agreement. No party to the Transaction Agreement will be deemed to have waived any claim arising out of the Transaction Agreement or any power, right, privilege or remedy thereunder, unless the waiver of such claim, power, right, privilege or remedy is expressly set forth in a written instrument duly executed and delivered on behalf of such party (in the case of Paramount, only if such action has been recommended by the Special Committee (and Skydance and its subsidiaries will be entitled to assume, by Paramount executing such written instrument, that the Special Committee has recommended such action)), and such waiver will not be applicable or have any effect except in the specific instance in which it is given.

Specific Performance and Third-Party Beneficiaries

Specific Performance

The parties agreed in the Transaction Agreement that irreparable damage for which monetary damages, even if available, would not be an adequate remedy, would occur in the event that any party does not perform its obligations under the provisions of the Transaction Agreement in accordance with its terms or otherwise breaches such provisions. The parties also agreed that the parties would be entitled to an injunction or injunctions, specific performance or other non-monetary equitable relief, to prevent breaches of the Transaction Agreement and to enforce specifically the terms and provisions of the Transaction Agreement in the jurisdictions specified in the Transaction Agreement without proof of damages or otherwise, in addition to any other remedy to which they are entitled under the Transaction Agreement. The Transaction Agreement provides that no party will oppose the granting of an injunction, specific performance or other equitable relief on the basis that the other parties have an adequate remedy at law or that an award of specific performance is unenforceable, invalid or not an appropriate remedy for any reason at law or equity. The Transaction Agreement further provides that no party seeking any injunction or other equitable relief to prevent any breach of the Transaction Agreement or to enforce specifically the terms and provisions of the Transaction Agreement will be required to provide any bond or other security in connection with any such order or injunction.

Third-Party Beneficiaries

The Transaction Agreement is not intended to confer, and does not confer, upon any person (other than the parties) any power, right, privilege or remedy of any nature whatsoever under or by reason of the Transaction Agreement, other than (a) the rights of each holder of shares of Paramount common stock or Paramount equity awards as of the New Paramount Merger Effective Time in respect of the matters described in the section entitled “—Merger Consideration; Conversion of Shares; Exchange of Certificates,” (b) the rights of each D&O Indemnified Person from and after the applicable Effective Time in respect of the matters described in the section entitled “—Indemnification and Directors’ and Officers’ Insurance” and (c) the protections of certain persons against liability as described in the Transaction Agreement.

 

218


Table of Contents

Governing Law

The Transaction Agreement will be governed by, and construed in accordance with, the laws of the State of Delaware, without giving effect to any law, rule or provision that would cause the application of the laws of any other jurisdiction.

 

219


Table of Contents

SUMMARY OF CERTAIN AGREEMENTS RELATED TO THE TRANSACTIONS

This section describes the material terms of the Transaction Documents (other than the Transaction Agreement, which is described in the section entitled “Summary of the Transaction Agreement”). The descriptions in this section and elsewhere in this information statement/prospectus are qualified in their entirety by reference to the complete text of the Transaction Documents, copies of which are attached as Annexes A, E and F, and each of which is incorporated by reference into this information statement/prospectus. These summaries are not intended to be complete and may not contain all of the information about the Transaction Documents that is important to you. You are encouraged to carefully read the Transaction Documents in their entirety. This section is not intended to provide you with any factual information about New Paramount, Paramount, the Merger Subs or Skydance. Such information can be found elsewhere in this information statement/prospectus and in the public filings that Paramount makes with the SEC that are incorporated by reference into this information statement/prospectus, as described in the section entitled “Where You Can Find More Information beginning on page 336 of this information statement/prospectus.

Explanatory Note Regarding the Transaction Documents

Factual disclosures about Paramount, Skydance, New Paramount and the Merger Subs contained in this information statement/prospectus or in the public reports of Paramount filed with the SEC may supplement, update or modify the factual disclosures about Paramount, Skydance, New Paramount and the Merger Subs contained in the Transaction Documents. Certain of the Transaction Documents contain representations and warranties by Paramount, Skydance and New Paramount made solely for the benefit of the parties to the Transaction Documents. The representations, warranties and covenants made in certain Transaction Documents by Paramount, Skydance and New Paramount were qualified and subject to important limitations agreed to by Paramount, Skydance and New Paramount in connection with negotiating the terms of the Transaction Documents. In particular, in your review of the representations and warranties contained in certain Transaction Documents and described in this summary, it is important to bear in mind that the representations and warranties were negotiated with the principal purposes of (a) establishing circumstances in which a party to the Transaction Documents may have the right not to complete the Transactions if the representations and warranties of the other party prove to be untrue due to a change in circumstance or otherwise, and (b) allocating risk between the parties to the Transaction Documents, rather than for the purpose of establishing matters as facts. The representations and warranties also may be subject to a contractual standard of materiality different from that generally applicable to stockholders and reports and documents filed with the SEC, are qualified by certain matters contained in certain reports publicly filed with the SEC since January 1, 2022, and in some cases are qualified by the matters contained in the confidential disclosure letter that Paramount delivered in connection with the Transaction Agreement. Moreover, information concerning the subject matter of the representations and warranties, which do not purport to be accurate as of the date of this information statement/prospectus, may have changed since the date of the Transaction Documents. Accordingly, the representations and warranties in the Transaction Documents should not be relied on by any persons as characterizations of the actual state of facts about Paramount or Skydance at the time they were made or otherwise.

Subscription Agreements

Concurrently with the execution of the Transaction Agreement, each of the PIPE Equity Investors entered into a Subscription Agreement with Paramount and New Paramount providing for a private placement investment by the PIPE Equity Investors in an aggregate amount of up to $6.0 billion in exchange for receiving (i) up to an aggregate amount of 400 million shares of New Paramount Class B common stock for a purchase price of $15.00 per share, less an aggregate subscription discount of 1.875% of the PIPE Equity Investor’s Pro Rata Share of the primary gross proceeds and (ii) in the case of the NAI Equity Investors, an aggregate number of 200 million warrants, each to subscribe for one share of New Paramount Class B common stock at an initial exercise price of $30.50 per share, with such underlying stock and exercise price subject to customary anti-dilution adjustments, and with an expiration date that is five years from the date of issuance of such warrant, in

 

220


Table of Contents

each case, pursuant to the terms of the Subscription Agreements. Such PIPE Transaction will be consummated immediately prior to the consummation of the New Paramount Merger. Pursuant to the terms of the Subscription Agreements, the PIPE Transaction will be ratably reduced by the amount by which (a) the sum of (i) the cash value (at $23.00 per share) of the aggregate number of shares of Paramount Class A common stock with respect to which an election to receive the Class A Stock Consideration has been made and (ii) the cash value (at $15.00 per share) of the excess, if any, of the Maximum Class B Cash Share Number over the aggregate number of shares of Paramount Class B common stock with respect to which an election to receive the Class B Cash Consideration has been made, exceeds (b) $1.5 billion. See the section entitled “Risk Factors—Risks Relating to the Transactions—The PIPE Transaction is subject to certain cutbacks in the event that stock elections exceed specified thresholds” beginning on page 51 of this information statement/prospectus.

Each of Paramount and New Paramount has made representations and warranties in the Subscription Agreements regarding, among other things:

 

   

due organization;

 

   

capitalization;

 

   

authority and binding nature of agreement;

 

   

non-contravention and consents;

 

   

legal proceedings and orders;

 

   

SEC filings;

 

   

absence of changes;

 

   

valid private placement;

 

   

investment company status;

 

   

compliance with laws; and

 

   

financial advisors.

Each of the PIPE Equity Investors has made representations and warranties in the Subscription Agreements regarding, among other things:

 

   

due organization;

 

   

authority and binding nature of agreement;

 

   

non-contravention and consents;

 

   

investor status;

 

   

sufficient funds;

 

   

non-foreign status; and

 

   

financial advisors.

Certain of the representations and warranties made by Paramount, New Paramount and the PIPE Equity Investors are qualified as to “materiality” or “material adverse effect.” For purposes of the Subscription Agreements, a “material adverse effect” for Paramount or New Paramount has substantially the same meaning as it does for Paramount in the Transaction Agreement. For purposes of the Subscription Agreements, a “material adverse effect” for a PIPE Equity Investor means an event, change, development, occurrence, condition or effect with respect to the PIPE Equity Investor that has had or would reasonably be expected to have, individually or in the aggregate, a material adverse effect on such PIPE Equity Investor’s ability to consummate the PIPE Transaction.

 

221


Table of Contents

Pursuant to each Subscription Agreement, the closing of the PIPE Transaction with respect to each PIPE Equity Investor will be subject to the satisfaction (or waiver, to the extent permitted by applicable law, by Paramount, on the one hand, and by the applicable PIPE Equity Investor, on the other hand), on or prior to the Closing Date, of the following conditions:

 

   

The Transactions. All conditions precedent to the Closing in the Transaction Agreement shall have been satisfied (or waived to the extent permitted by applicable law);

 

   

The Mergers. The substantially concurrent consummation of the Skydance Merger, the New Paramount Merger and the Blocker Contribution and Exchange in accordance with the terms of the Transaction Agreement;

 

   

Other Subscription Agreements. The prior or substantially concurrent funding of the purchase price by each PIPE Equity Investor pursuant to each Subscription Agreement;

 

   

Registration Rights Agreement. The execution and delivery by the parties thereto of the Registration Rights Agreement; and

 

   

No Legal Restraints. (a) No injunction or similar order by any governmental body having jurisdiction over any party or any of its subsidiaries (whether temporary, preliminary or permanent) having been issued that prohibits the consummation of the PIPE Transaction or that would impose a Burdensome Effect and continuing to be in effect; and (b) no law having been enacted, entered, promulgated, enforced, or deemed applicable by any governmental body having jurisdiction over any party or any of its subsidiaries that has the effect of making the PIPE Transaction illegal or otherwise prohibiting consummation of the PIPE Transaction or imposing any Burdensome Effect;

The obligation of New Paramount to consummate the PIPE Transaction with respect to each PIPE Equity Investor shall be subject to the satisfaction (or waiver, to the extent permitted by applicable law, by New Paramount), at the closing of the PIPE Transaction, of the following additional conditions:

 

   

Certain representations and warranties of each PIPE Equity Investor relating to, among others, due organization, authority and binding nature of agreement, investor status, sufficient funds and financial advisors being true and correct in all material respects, both when made and at and as of the closing of the PIPE Transaction, as if made at and as of such time (except to the extent expressly made as of an earlier date, in which case as of such date);

 

   

Certain representations and warranties of each PIPE Equity Investor relating to non-foreign status of such PIPE Equity Investor being true and correct both when made and at and as of the closing of the PIPE Transaction, as if made at and as of such time (except to the extent expressly made as of an earlier date, in which case as of such date);

 

   

All other representations and warranties of each PIPE Equity Investor set forth in the applicable Subscription Agreement, disregarding all materiality and “material adverse effect” qualifications contained therein, being true and correct both when made and at and as of the closing of the PIPE Transaction, as if made at and as of such time (except to the extent expressly made as of an earlier date, in which case as of such date), except where the failure of such representations and warranties to be so true and correct would not, individually or in the aggregate, reasonably be expected to have a “material adverse effect” with respect to such PIPE Equity Investor; and

 

   

Such PIPE Equity Investor shall have performed in all material respects all obligations required to be performed by it under the applicable Subscription Agreement at or prior to the closing of the PIPE Transaction.

 

222


Table of Contents

The obligation of each PIPE Equity Investor to consummate the PIPE Transaction shall be subject to the satisfaction (or waiver, to the extent permitted by applicable law, by the applicable PIPE Equity Investor), at the closing of the PIPE Transaction, of the following additional conditions:

 

   

Certain representations and warranties of Paramount and New Paramount relating to capitalization being true and correct (except for de minimis inaccuracies), both when made and at and as of the closing of the PIPE Transaction, as if made at and as of such time (except to the extent expressly made as of an earlier date, in which case as of such date);

 

   

Certain representations and warranties of Paramount and New Paramount relating to absence of changes being true and correct in all respects, both when made and at and as of the closing of the PIPE Transaction, as if made at and as of such time (except to the extent expressly made as of an earlier date, in which case as of such date);

 

   

Certain representations and warranties of Paramount and New Paramount relating to due organization, capitalization, authority and binding nature of agreement and financial advisors being true and correct in all material respects, both when made and at and as of the closing of the PIPE Transaction, as if made at and as of such time (except to the extent expressly made as of an earlier date, in which case as of such date);

 

   

All other representations and warranties of Paramount and New Paramount, disregarding all materiality and “material adverse effect” qualifications contained therein, being true and correct both when made and at and as of the closing of the PIPE Transaction, as if made at and as of such time (except to the extent expressly made as of an earlier date, in which case as of such date), except where the failure of such representations and warranties to be so true and correct would not, individually or in the aggregate, reasonably be expected to have a “material adverse effect” with respect to Paramount; and

 

   

Paramount and New Paramount shall have performed in all material respects all obligations required to be performed by each of Paramount and New Paramount under the applicable Subscription Agreement at or prior to the closing of the PIPE Transaction.

Each Subscription Agreement will terminate upon the earlier to occur of (a) such date and time as the Transaction Agreement is terminated in accordance with its terms and (b) upon the mutual written agreement of Paramount, New Paramount and the applicable PIPE Equity Investor to terminate the applicable Subscription Agreement. In no event will the maximum aggregate liability of the PIPE Equity Investors under the Subscription Agreements exceed $400.0 million.

Each NAI Equity Investor agreed in the applicable Subscription Agreement, among other things, to use reasonable best efforts to comply with the NAI Stock Purchase Agreement and not to amend, waive or modify the NAI Stock Purchase Agreement in any manner that would reasonably be expected to (i) increase the consideration to be paid (subject to certain exceptions) or (ii) materially delay, materially impede or prevent the consummation of the transactions contemplated thereunder (subject to certain exceptions), in each case, without the prior written consent of Paramount (acting on the recommendation of the Special Committee). Each NAI Equity Investor also agreed in the applicable Subscription Agreement (i) not to cause the NAI Stock Purchase Agreement to be terminated pursuant to certain provisions thereof without the prior written consent of Paramount (acting on the recommendation of the Special Committee) and (ii) to cause the NAI Stock Purchase Agreement to be terminated if the Transaction Agreement is validly terminated.

Equity Commitment Letters

In connection with the PIPE Transaction, the NAI Equity Investors entered into equity commitment letters (collectively the “Equity Commitment Letters”) via certain specified affiliates (such affiliates, the “PIPE Obligors”), pursuant to which the PIPE Obligors have committed, upon the terms and subject to conditions set forth in the Equity Commitment Letters, to purchase or cause the purchase of, directly or indirectly through one

 

223


Table of Contents

or more intermediate entities, a permitted assign or by an additional investor, debt or equity securities of such NAI Equity Investors for an aggregate purchase price of, or otherwise make contributions to or invest funds in such NAI Equity Investors in an aggregate amount in cash of immediately available funds, up to $5,575,000,005.00 (the “Commitment Amount”). Pursuant to the terms of the Equity Commitment Letters, the Commitment Amount will be used by such NAI Equity Investors solely for the purposes of funding their respective portions of the purchase price for their private placement investment in connection with the PIPE Transaction and all related fees and expenses required to be paid by the applicable NAI Equity Investors pursuant to and in accordance with the applicable Subscription Agreement. The Commitment Amount will be reduced on a dollar-for-dollar basis by the aggregate amount of cash funds actually contributed to the applicable NAI Equity Investors or Paramount prior to the consummation of the PIPE Transaction. Additionally, the Commitment Amount will be reduced pro rata among the PIPE Obligors (based on their respective contributions to the Commitment Amount) by the amount of net proceeds actually received by the applicable NAI Equity Investors from any debt financing sources that are actually paid to Paramount by or on behalf of the applicable NAI Equity Investors in connection with their payment obligations under the Subscription Agreements.

The PIPE Obligors’ equity commitments to the applicable NAI Equity Investors are generally subject to (i) the prior or substantially concurrent funding of the amounts required to be funded by the other applicable NAI Equity Investors under the other Subscription Agreements, (ii) the satisfaction of all conditions to the obligations of the applicable NAI Equity Investors to consummate the PIPE Transaction under the Subscription Agreements (other than those conditions that by their nature are to be satisfied at the closing of the PIPE Transaction, but subject to the satisfaction or waiver of those conditions) and (iii) the substantially concurrent consummation of the PIPE Transaction in accordance with the terms of the applicable Subscription Agreement to which the Equity Commitment Letter relates. Paramount is an express third-party beneficiary of each of the Equity Commitment Letters and is entitled to, directly or indirectly, enforce the applicable NAI Equity Investors’ rights to cause the PIPE Obligors to fund their respective portions of the Commitment Amount in accordance with the Equity Commitment Letters.

Pursuant to the terms of the Equity Commitment Letters, a PIPE Obligor’s obligation to fund its respective portion of the Commitment Amount, and the Equity Commitment Letter to which such PIPE Obligor is a party, will terminate upon the earliest to occur of (i) the consummation of the PIPE Transaction, (ii) the valid termination of the Subscription Agreement that corresponds to such Equity Commitment Letter in accordance with its terms, (iii) at the time of receipt by Paramount of any amount required to be paid by such PIPE Obligor pursuant to the applicable Limited Guarantee (as defined herein) and (iv) subject to certain exceptions set forth in the Equity Commitment Letters, the filing of any action by or on behalf of Paramount or any of its controlled affiliates or current directors, officers, employees, successors or assigns of any of the foregoing against any PIPE Obligor, the applicable NAI Equity Investors or certain other related parties.

Limited Guarantees

Concurrently with the execution of the Subscription Agreements, affiliates of the NAI Equity Investors (the “Guarantors”) each executed and delivered a limited guarantee (collectively, the “Limited Guarantees”) in favor of Paramount. The Guarantors have each absolutely, irrevocably and unconditionally guaranteed, on the terms and conditions set forth in the Limited Guarantees, the due and punctual payment, performance and discharge, if and when due, of any monetary damages payable by the applicable NAI Equity Investors under and pursuant to, and subject to the limitations set forth in, the Subscription Agreements to which such NAI Equity Investors are a party (the “Guaranteed Obligations”). Each Guarantor will only be liable to Paramount for any amounts under its Limited Guarantee and will not be liable for any amounts under any of the other Limited Guarantees provided by other NAI Equity Investors in connection with the PIPE Transaction. In no event will the maximum aggregate liability of the Guarantors under the Limited Guarantees exceed $371.6 million.

Subject to certain exceptions set forth in the Limited Guarantees, each of the Limited Guarantees will terminate upon the earliest to occur of (i) the consummation of the PIPE Transaction, (ii) the termination of the

 

224


Table of Contents

Subscription Agreement that corresponds to such Limited Guarantee in accordance with its terms by mutual consent of the applicable NAI Equity Investor, New Paramount and Paramount (acting upon the recommendation of the Special Committee) and (iii) 30 days following the valid termination of the Subscription Agreement that corresponds to such Limited Guarantee in accordance with its terms, unless Paramount has commenced a proceeding in accordance with such Limited Guarantee or the applicable Equity Commitment Letter against the applicable Guarantor or, in accordance with such Subscription Agreement, against the applicable NAI Equity Investor, for any portion of the Guaranteed Obligations, in which case, such Limited Guarantee will not terminate with respect to the relevant amounts in dispute until the earlier of (x) a final, non-appealable order has been entered into by a court of competent jurisdiction discharging such Guarantor or NAI Equity Investor (as applicable) of such Guaranteed Obligations, and (y) the parties have otherwise mutually agreed to terminate such Limited Guarantee, and, in either case, Paramount has been paid all amounts payable by the applicable Guarantor or NAI Equity Investor under such order or agreement.

Voting Agreement

On July 7, 2024, concurrently with the execution of the Transaction Agreement, Paramount, Skydance and the Specified Stockholders entered into the Voting Agreement, pursuant to which, among other things and subject to certain exceptions set forth therein, the Specified Stockholders:

 

   

agreed not to transfer or convert shares of Paramount common stock prior to the consummation of the Transactions, subject to certain limited exceptions;

 

   

irrevocably waived and agreed not to exercise any appraisal rights or dissenters’ rights that may arise in connection with the Transactions;

 

   

agreed not to amend, waive or modify the NAI Stock Purchase Agreement or any ancillary agreement thereto in any manner that would reasonably be expected to delay beyond the End Date, materially impede or prevent the consummation of the transactions contemplated thereunder without the prior written consent of Paramount; and

 

   

agreed to promptly (and in any event within one business day) execute and deliver to Skydance and Paramount a modified version of the Written Consent adopting the Transaction Agreement (as modified or amended) and approving the Transactions in the event that the Transaction Agreement is modified or amended in accordance with its terms and such modification or amendment is not materially adverse to a Specified Stockholder (in its capacity as a stockholder).

Certain provisions of the Voting Agreement terminate upon the consummation of the Transactions contemplated by the Transaction Agreement or upon the valid termination of the Transaction Agreement in accordance with its terms.

New Paramount Voting Agreements

Upon completion of the Transactions, each NAI Equity Investor is expected to enter into a voting agreement with New Paramount agreeing to, among other matters, vote its shares of New Paramount common stock in favor of the directors that are nominated by the New Paramount Board (whether at an annual or special meeting).

Registration Rights Agreement

At the Closing, New Paramount, NAI, the PIPE Equity Investors and certain of their affiliates and permitted assignees will enter into a registration rights agreement providing for certain registration rights with respect to any shares of New Paramount Class B common stock (including shares of New Paramount Class B common stock issuable upon conversion of New Paramount Class A common stock or issuable upon the exercise of warrants) held by or issuable to such holder from time to time. Any such securities will cease to be registrable securities pursuant to the Registration Rights Agreement with respect to any holder when such holder (a) is able

 

225


Table of Contents

to dispose of all of its registrable securities pursuant to Rule 144 under the Securities Act without volume limitation or other restrictions on transfer thereunder and without the requirement for New Paramount to be in compliance with Rule 144(c)(1) under the Securities Act and (b) holds, together with its affiliates, less than 1% of the New Paramount common stock then outstanding.

NAI, the NAI Equity Investors and permitted assignees will each have customary demand rights that will require New Paramount to file registration statements registering their respective registrable securities. New Paramount will agree to reasonably assist and cooperate, including by making management available for an electronic “road show” or other marketing, in block trades and marketed or non-marketed underwritten shelf takedown offerings for sales by such holders with an offering price, in the aggregate, of at least $50 million. Each such holder will be entitled to exercise demand registration rights once in the period that is twelve months from the Closing, with unlimited demands thereafter (up to a maximum of four demands, in the aggregate, in any calendar year), subject to customary black-outs. New Paramount will agree to bear all registration expenses, including reasonable and documented fees of one counsel for all the selling shareholders (except for any selling shareholder selling in excess of $100 million of registrable securities in any offering, for whom New Paramount will also reimburse reasonable and documented fees of separate counsel for such selling shareholder in connection with such offering), other than customary underwriting commissions or fees, regardless of whether a registration statement is filed or becomes effective.

The Registration Rights Agreement will require New Paramount to file within 10 days of the Closing Date (or 30 days if not then eligible to use Form S-3) and thereafter use reasonable best efforts to keep effective a registration statement under the Securities Act providing for the resale of all or part of the registrable securities held by the parties thereto. The Registration Rights Agreement will also include customary piggyback rights, subject to certain priority provisions.

The Registration Rights Agreement will also contain customary indemnity, exculpation and contribution obligations by New Paramount and the other parties to the Registration Rights Agreement.

 

226


Table of Contents

BUSINESS OF PARAMOUNT

Paramount is a leading global media, streaming and entertainment company that creates premium content and experiences for audiences worldwide. Driven by iconic consumer brands, its portfolio includes CBS, Paramount Pictures, Nickelodeon, MTV, Comedy Central, BET, Paramount+ and Pluto TV. Paramount holds one of the industry’s most extensive libraries of television and film titles. In addition to offering innovative streaming services and digital video products, Paramount also provides powerful capabilities in production, distribution and advertising solutions.

Paramount’s principal offices are located at 1515 Broadway, New York, New York 10036, and its telephone number is (212) 258-6000. Paramount’s internet address is paramount.com. Please note that Paramount’s internet address is included in this information statement/prospectus as an inactive textual reference only. The information contained on Paramount’s website is not incorporated by reference into this information statement/prospectus, the registration statement of which it forms a part or any future documents that may be filed with the SEC and should not be considered part of this information statement/prospectus. Paramount makes available on this website, free of charge, its Annual Reports on Form 10-K, Quarterly Reports on Form 10-Q, Current Reports on Form 8-K, and amendments to those reports as soon as reasonably practicable after it electronically files or furnishes such materials with or to the SEC. Investors may access these filings in the “Investors” section of Paramount’s website.

For a more detailed description of the business of Paramount, see Paramount’s Annual Report on Form 10-K for the fiscal year ended December 31, 2023, filed with the SEC on February 28, 2024.

 

227


Table of Contents

BUSINESS OF SKYDANCE

Skydance Overview

Skydance is a diversified media company focused on creating high-quality, event-level entertainment for global audiences. Skydance develops, finances and produces live-action and animated films, television shows, sports content and interactive games for release in media worldwide. As of December 31, 2024, Skydance has produced or co-financed a total of 36 live-action and animated feature films, 24 of which were co-financed with Paramount, including films for the franchise properties Mission: Impossible, Star Trek and Terminator. Skydance also co-produced and co-financed Top Gun: Maverick with Paramount, which grossed $1.5 billion at the worldwide box office in 2022, making it one of the most successful films in Paramount history. As of December 31, 2024, Skydance has also produced 31 seasons of live-action and animated television content across 16 series and supplies premium scripted and unscripted television content across a range of platforms including Netflix, Amazon Prime Video and Apple TV+. Its television series include Grace and Frankie, Foundation, Condor, The Big Door Prize and FUBAR, as well as Reacher, Tom Clancy’s Jack Ryan and Cross, which were each co-produced with Paramount. Skydance’s animation studio, led by Pixar co-founder John Lasseter, has entered into a multi-year partnership with Netflix. The first animated feature film under the partnership, Spellbound, was released in November 2024. Additionally, Skydance develops and produces premium scripted and unscripted sports-related content through its joint venture with the NFL, Skydance Sports. Despite its nascency, Skydance’s sports content has already generated significant acclaim, including for Golden Globe-nominated feature Air, and Sports Emmy-nominated NFL Draft: The Pick Is In. Skydance Games comprises a next-generation console gaming studio and a distinguished virtual reality studio focused on developing genre-defining titles like The Walking Dead: Saints and Sinners, Skydances Behemoth and the upcoming Marvel 1943: Rise of Hydra. Finally, Skydance recently launched a new horror film label, Nocturna, which has announced its first project, They Will Kill You.

For the nine months ended September 30, 2024, Skydance generated revenue of $506 million, net loss of $64 million, Adjusted EBITDA of $12 million, operating loss of $51 million, and Adjusted OIBDA of $11 million. For the year ended December 31, 2023, Skydance generated revenue of $992 million, net loss of $56 million, Adjusted EBITDA of $26 million, operating loss of $53 million, and Adjusted OIBDA of $23 million. For a reconciliation of Adjusted EBITDA and Adjusted OIBDA to the most directly comparable GAAP financial measures, information about why Skydance considers Adjusted EBITDA and Adjusted OIBDA useful and a discussion of the material risks and limitations of these measures, see the section entitled “Management’s Discussion and Analysis of Financial Condition and Results of Operations of Skydance—Key Performance Indicators/Non-GAAP Measures” beginning on page 235 of this information statement/prospectus.

Skydance’s History

Skydance was founded in 2010 by its Chief Executive Officer, David Ellison. Since that time, Skydance has evolved from a studio film co-financing partner to a global, diversified media company. One of the first feature films Skydance co-financed, True Grit, released in 2010, received 10 Academy Award nominations. Skydance launched its television studio in 2013 and premiered its first series, Manhattan, on WGN America in 2014. The next year, Skydance released Grace and Frankie on Netflix, which went on to become the longest-running live action series on Netflix, with seven seasons and 94 episodes. Skydance formed its animation studio in 2016 and announced a multi-year partnership with Netflix in 2023. Skydance Games is comprised of two video game studios. Skydance acquired a majority stake in its virtual reality gaming studio in 2016 and fully acquired the company in 2022. Skydance Games released the virtual reality game, The Walking Dead: Saints and Sinners, in 2020, which became a best-seller with over 3 million units sold across the franchise as of June 2024. Skydance also formed a joint venture in 2019 to create its next-generation console gaming studio. Skydance launched its sports division in 2021 and its first film, Air, received two Golden Globe Award nominations. In 2022, Skydance partnered with the NFL in a joint venture to significantly expand multi-platform programming across sports in a broad range of formats for partners, fans, and viewers around the world. In 2024, Skydance formed a joint venture to launch a new horror film label, Nocturna.

 

228


Table of Contents

Films and series that have been produced or co-produced by Skydance have been nominated for 18 Academy Awards, 6 Golden Globe Awards, 21 Primetime Emmy Awards and 4 Sports Emmy Awards.

Skydance’s Content

At Skydance, content may be developed and produced internally or as a collaboration with third-party studios, licensors or other distributors. Generally, for content distributed via subscription video on demand (“SVOD”) services and video game content, Skydance acts as lead studio. Skydance may negotiate co-financing and co-production agreements, which may provide for cost-sharing with one or more third parties. Subject to any exploitation rights Skydance may license to distributors and other third parties and any rights retained or received by licensors of underlying rights grants, Skydance generally retains the copyright, trademark and other intellectual property rights in and to the content that it creates, other than the properties Skydance co-finances or co-produces for which the ownership of the copyright may be shared with other third parties. Skydance primarily conducts its business at its headquarters in Santa Monica, California, with offices in San Francisco, Stamford and Madrid.

Skydance operates via five distinct divisions: its feature film division, television division, animation division, sports division and games division.

Feature Film Division

Skydance’s feature film studio produces, co-produces, finances and co-finances live-action feature films for initial release in theaters or via SVOD services. In total, films that Skydance produced or co-financed have earned more than $8.5 billion at the worldwide box office as of September 30, 2024, including the box office record-breaking and Academy Award winning film Top Gun: Maverick, co-produced and co-financed with Paramount. The studio also co-financed with Paramount the recent theatrical releases Mission: Impossible – Dead Reckoning and Transformers: Rise of the Beasts. The studio’s recent SVOD releases include The Family Plan and Ghosted on Apple TV+; The Adam Project and The Old Guard on Netflix; and The Tomorrow War on Amazon Prime Video. The studio’s upcoming film slate includes The Gorge, Mayday and Fountain of Youth for Apple TV+; and the eighth installment of the Mission: Impossible global franchise with Paramount.

Skydance derives revenue from the worldwide exploitation by various distributors of the feature films it produces or co-produces, including distribution in theaters and on SVOD platforms, as well as in post-theatrical markets such as home entertainment. Skydance also earns revenue from the licensing and merchandising of its films and characters in markets around the world. As compared to major film studios such as Paramount, Skydance does not distribute its films but instead develops and produces films for distribution by third parties. Skydance’s live-action films are distributed through a combination of streaming services such as Apple TV+, Amazon Prime Video and Netflix, as well as through theatrical releases via theatrical distribution arrangements with Paramount and other distributors. Historically, Paramount has been the principal distribution partner for Skydance’s theatrical releases and Skydance and Paramount have collaborated to co-produce and/or co-finance a number of feature films and other content, particularly in relation to certain key franchises such as Mission: Impossible and Top Gun. The production, financing and distribution arrangement between Skydance and Paramount expired in 2022 with respect to new original films, but Paramount continues distributing the existing films produced thereunder and Skydance has certain rights to co-finance certain derivative productions related to such films. Skydance’s feature films are currently the source of a significant portion of its revenues and generated approximately 46% and 53% of Skydance’s revenues for the nine months ended September 30, 2024 and the year ended December 31, 2023, respectively.

Skydance typically holds at least partial ownership of the intellectual property rights to the titles it produces and/or co-finances and, depending on the terms negotiated for the particular feature film, Skydance may own all or a portion of the economic rights to participate in the profits, or, for SVOD releases, the “first window” premium, for a particular release.

 

229


Table of Contents

As of December 31, 2024, Skydance is currently producing eight live-action feature films with anticipated release dates during 2025. In addition, Skydance has a substantial number of projects in development that are expected to fill its release schedule in 2026 and beyond.

Television Division

Skydance’s television business consists of the development and production of television programming through Skydance’s television studio. It principally generates revenue from the licensing of such programming to SVOD platforms, including Netflix, Amazon Prime Video, and Apple TV+. Skydance’s television business accounted for approximately 1% and 41% of Skydance’s revenues for the nine months ended September 30, 2024 and the year ended December 31, 2023, respectively.

Skydance’s television division has become an efficient and scaled independent studio, expanding franchises and creating a diverse slate of premium content across a range of platforms including Netflix, Amazon Prime Video, and Apple TV+. The studio’s series include Grace and Frankie, The Big Door Prize, FUBAR and, together with Paramount, Reacher, Tom Clancy’s Jack Ryan and Cross.

As of December 31, 2024, Skydance’s television studio has produced 29 aired television seasons across 14 series and is currently producing 10 television series that will deliver or air through 2026.

Animation Division

Skydance’s animation studio, led by Pixar co-founder John Lasseter, develops and produces high-end animated feature films and television series with full production capability across two studios in Los Angeles and Madrid. The studio’s first movie, Luck, first short film, Blush, and first series, WondLa, all premiered on Apple TV+. In 2023, Skydance entered into a multi-year partnership with Netflix. Under this partnership, Skydance released the musical Spellbound, and its slate already includes the animated feature film Pookoo.

Skydance derives revenue from the distribution of its animated content on SVOD platforms. Skydance also earns revenue from the licensing and merchandising of its characters in consumer products markets around the world. Skydance’s animation division generated 49% and 3% of Skydance’s revenues for the nine months ended September 30, 2024 and the year ended December 31, 2023, respectively.

Sports Division

Since its launch in 2021, Skydance’s sports studio, Skydance Sports, has quickly become a prominent studio for leagues, teams, elite athletes and A-list talent to produce premier, sports-related entertainment. The NFL selected Skydance Sports as its exclusive partner for certain NFL content outside of live games, resulting in the launch of the joint venture in 2022. The first project from the partnership, The Pick Is In, chronicled the NFL draft and was renewed for a second season. By the end of 2024, Skydance Sports expects to have delivered at least seven projects across a diversified set of buyers, including Amazon Prime Video, Netflix, HBO, Roku and Paramount+. Skydance Sports’ upcoming slate includes a docuseries chronicling the Dallas Cowboys’ dynasty and franchise owner Jerry Jones for Netflix and the Hallmark holiday movie, Holiday Touchdown: A Chiefs Love Story.

Skydance Sports derives revenue from its distributors’ worldwide exploitation of the content it produces, including distribution in theaters, on television and on SVOD platforms. Skydance Sports accounted for less than five percent of Skydance’s revenues for the nine months ended September 30, 2024 and the year ended December 31, 2023, respectively.

Games Division

Skydance’s Games studio delivers blockbuster gaming experiences known for high-quality visuals and rich narratives by focusing on developing titles, managing project licenses with other developers, and creating

 

230


Table of Contents

innovative game mechanics. Encompassing each of Skydance’s two gaming studios, a next-generation console gaming joint venture and a distinguished VR studio, the Skydance games portfolio holds critically acclaimed VR titles, including Archangel, The Walking Dead: Saints & Sinners and recently released Skydance’s Behemoth, as well as highly anticipated console and PC titles, including Marvel 1943: Rise of Hydra and a video game developed in collaboration with Lucasfilm Games set in the legendary Star Wars galaxy. Skydance also licenses its intellectual property to third-party game developers, including the upcoming game Foundation: Galactic Frontier with FunPlus.

Skydance’s virtual reality studio derives revenue from the sale of its video games through platforms to consumers. Its console gaming studio has not yet released a game and has not yet generated revenue. Skydance Games generated less than five percent of Skydance’s revenue for the nine months ended September 30, 2024 and the year ended December 31, 2023.

Competition

Skydance operates in highly competitive industries and markets and competes for creative talent and intellectual property, as well as for audiences and distribution of its content. Skydance’s content competes on a broad level with all forms of entertainment and other consumer leisure activities. Skydance’s primary competition for audiences generally comes from other similar content released into the entertainment market at or near the same time as Skydance’s content. As a result, the success of any of Skydance’s motion pictures, television series and/or video games is dependent not only on the quality and acceptance of a particular film, program or game, but also on the quality and acceptance of other competing content released into the marketplace at or near the same time, as well as on the ability to license and produce quality content. Skydance competes with other studios over optimal release dates and marketing spend from partners. Skydance also faces intense competition from other studios for the services of talented writers, directors, producers, animators and other employees and for the acquisition of rights to pre-existing literary and other works.

See the section entitled “Risk Factors—Risks Relating to Skydance’s Business—Skydance operates in highly competitive and dynamic industries and its business, financial condition and results of operations could be adversely affected if it does not compete effectively” beginning on page 64 of this information statement/prospectus.

Facilities

Skydance’s corporate headquarters are located in Santa Monica, California, where Skydance leases approximately 300,000 square feet of office space pursuant to a lease agreement that expires in 2034, subject to the terms thereof. Skydance leases additional offices in San Francisco, Stamford and Madrid.

Intellectual Property

Skydance is fundamentally a content company, and the trademark, copyright and other intellectual property laws that protect its brands and content are extremely important to Skydance. Skydance currently uses and owns or licenses a number of trademarks, tradenames, service marks, copyrights, domain names and similar intellectual property in connection with Skydance’s businesses and owns registrations and applications to register them both domestically and internationally. Skydance believes that ownership of, and/or the right to use, protect, defend and enforce, such trademarks, tradenames, service marks, copyrights, domain names and similar intellectual property is an important factor in Skydance’s business and that Skydance’s success depends, in part, on such ownership. Skydance may encounter disputes over rights and obligations concerning intellectual property, including claims that Skydance has misappropriated, infringed or otherwise violated the intellectual property or similar rights of third parties. Skydance cannot provide assurance that it will prevail in any intellectual property disputes or related legal proceedings.

See the section entitled “Risk Factors—Risks Relating to Skydance’s Business—Risks Relating to Skydance’s IP and Infringement” beginning on page 67 of this information statement/prospectus.

 

231


Table of Contents

Regulation

Skydance’s business is subject to and affected by laws and regulations of U.S. federal, state and local governmental authorities, as well as laws and regulations of countries other than the U.S. and pan-national bodies such as the European Union (“EU”). The laws and regulations affecting Skydance’s businesses are constantly subject to change, as are the protections that those laws and regulations afford it.

Skydance is subject to a number of data protection and privacy laws in many of the jurisdictions in which it operates, including laws in a number of different U.S. states and the EU. These laws impact, or may impact, the way Skydance collects, uses, transfers, stores and secures personal data.

See the section entitled “Risk Factors—Risks Relating to Skydance’s Business—Risks Relating to Skydance Legal and Regulatory Matters” beginning on page 70 of this information statement/prospectus.

Human Capital Management

As of December 31, 2024, Skydance employed approximately 1,300 full- and part-time employees across Los Angeles, San Francisco, Stamford, Madrid and Vancouver, including approximately 200 animation project-based staff in the United States. Skydance also hires additional employees and independent contractors on a project-by-project basis. The salaries of these additional employees and independent contractors, as well as portions of the salaries of certain full-time employees who provide direct production services, are typically allocated to the costs of the related production. Approximately 140 of Skydance’s animation employees (and some of the employees or independent contractors that Skydance hires on a project-by-project basis) are represented under industry-wide collective bargaining agreements to which Skydance is a party, including agreements with the International Alliance of Theatrical Stage Employees, the Directors Guild of America (the “DGA”) and SAG-AFTRA.

Through Skydance’s comprehensive compensation and benefits programs, Skydance strives to recruit and retain top talent and create a high-performance culture. Skydance works to create a culture that is welcoming and a workplace where its employees and talent feel supported and have the opportunity to thrive. Skydance works to cultivate a culture of inclusion that honors everyone’s unique contributions through a range of partnerships, collaborations, programs, and initiatives. Skydance is committed to building a work environment free of harassment and discrimination.

The physical and mental well-being of all of Skydance’s workers, including across its productions worldwide, is a top priority. Skydance strives to take a proactive and targeted approach to identifying and mitigating health, safety and security risks. Skydance strives to track, report and, as necessary, address safety, health and security incidents across the company.

See the section entitled “Risk Factors—Risks Relating to Skydance’s Business—Risks Relating to Skydance’s Human Capital” beginning on page 71 of this information statement/prospectus.

Legal Matters

On an ongoing basis, Skydance vigorously defends itself in lawsuits and proceedings and responds to various investigations and inquiries from federal, state, local and international authorities. Litigation may be brought against Skydance without merit and is inherently uncertain and always difficult to predict. However, based on its understanding and evaluation of the relevant facts and circumstances, Skydance believes that there are no proceedings, either threatened or pending, that are likely, individually or in the aggregate, to result in a material adverse effect on Skydance’s business, financial condition and results of operations.

 

232


Table of Contents

MANAGEMENT’S DISCUSSION AND ANALYSIS OF RESULTS OF OPERATIONS AND FINANCIAL CONDITION OF PARAMOUNT

For Paramount’s Management’s Discussion and Analysis of Results of Operations and Financial Condition, see Paramount’s Annual Report on Form 10-K for the year ended December 31, 2023, filed with the SEC on February 28, 2024, and Quarterly Report on Form 10-Q for the quarterly period ended September 30, 2024, filed with the SEC on November 8, 2024.

 

233


Table of Contents

MANAGEMENT’S DISCUSSION AND ANALYSIS OF FINANCIAL CONDITION AND RESULTS OF OPERATIONS OF SKYDANCE

The following discussion and analysis of Skydance’s financial condition and results of operations should be read together with Skydance’s financial statements as of September 30, 2024, December 31, 2023, and December 31, 2022, for the years ended December 31, 2023, 2022 and 2021 and for the nine months ended September 30, 2024 and 2023 and related notes included elsewhere in this information statement/prospectus. This discussion contains forward-looking statements that involve risks and uncertainties. See the sections entitled “Risk Factors” and “Cautionary Statement Regarding Forward-Looking Statements” beginning on pages 49 and 92, respectively, of this information statement/prospectus. Skydance’s actual results could differ materially from the forward-looking statements included herein. Factors that could cause or contribute to such differences include, but are not limited to, those identified below and those discussed in the section entitled “Risk Factors” and elsewhere in this information statement/prospectus. Skydance’s historical results are not necessarily indicative of the results that may be expected for any period in the future.

Overview

Skydance is a diversified media company focused on creating high-quality, event-level entertainment for global audiences. Skydance develops, finances and produces live-action and animated films, television shows, sports content and interactive games for release in media worldwide. As of December 31, 2024, Skydance has produced or co-financed a total of 36 live-action and animated feature films, 24 of which were co-financed with Paramount, including films for the franchise properties Mission: Impossible, Star Trek and Terminator. Skydance also co-produced and co-financed Top Gun: Maverick with Paramount, which grossed $1.5 billion at the worldwide box office in 2022, making it one of the most successful films in Paramount history. As of December 31, 2024, Skydance has also produced 31 seasons of live-action and animated television content across 16 series and supplies premium scripted and unscripted television content across a range of platforms including Netflix, Amazon Prime Video and Apple TV+. Its television series include Grace and Frankie, Foundation, Condor, The Big Door Prize and FUBAR, as well as Reacher, Tom Clancy’s Jack Ryan and Cross, which were each co-produced with Paramount. Skydance’s animation studio, led by Pixar co-founder John Lasseter, has entered into a multi-year partnership with Netflix. The first animated feature film under the partnership, Spellbound, was released in November 2024. Additionally, Skydance develops and produces premium scripted and unscripted sports-related content through its joint venture with the NFL, Skydance Sports. Despite its nascency, Skydance’s sports content has already generated significant acclaim, including for Golden Globe-nominated feature Air, and Sports Emmy-nominated NFL Draft: The Pick Is In. Skydance Games comprises a next-generation console gaming studio and a distinguished virtual reality studio focused on developing genre-defining titles like The Walking Dead: Saints and Sinners, Skydance’s Behemoth and the upcoming Marvel 1943: Rise of Hydra. Finally, Skydance recently launched a new horror film label, Nocturna, which has announced its first project, They Will Kill You.

Skydance currently produces many of its films and television programming for release on streaming services such as Apple TV+, Netflix, and Amazon Prime Video. Skydance also produces films for theatrical distribution by traditional studios, such as Paramount. Skydance received 46% of its revenue from Apple, 40% from Netflix, and 10% from Paramount for the nine months ended September 30, 2024. Skydance received 43% of its revenue from Apple, 29% from Netflix, 16% from Amazon, and 9% from Paramount in the year ended December 31, 2023.

For the nine months ended September 30, 2024, Skydance generated revenue of $506 million, net loss of $64 million, Adjusted EBITDA of $12 million, operating loss of $51 million, and Adjusted OIBDA of $11 million. For the year ended December 31, 2023, Skydance generated revenue of $992 million, net loss of $56 million, Adjusted EBITDA of $26 million, operating loss of $53 million, and Adjusted OIBDA of $23 million. For a reconciliation of Adjusted EBITDA and Adjusted OIBDA to the most directly comparable GAAP financial measures, information about why Skydance considers Adjusted EBITDA and Adjusted OIBDA

 

234


Table of Contents

useful and a discussion of the material risks and limitations of these measures, see the section entitled “—Key Performance Indicators/Non-GAAP Measures” beginning on page 235 of this information statement/prospectus.

Significant Events and Transactions

Writers and Screen Actors Guild Strikes

From May through November of 2023, Skydance experienced disruptions in the production of content due to concurrent strikes from the WGA and SAG-AFTRA. This resulted in the shift of content availabilities to 2024 and 2025. As of December 2023, Skydance had resumed its production operations.

COVID-19

In March 2020, the World Health Organization recognized the COVID-19 outbreak as a global pandemic. The COVID-19 pandemic and government actions implemented to contain further spread of COVID-19 severely restricted economic activity around the world. COVID-19 had an adverse impact on Skydance’s business in the years ended December 31, 2022 and 2021. As a result, Skydance experienced some disruptions in the production of content, which shifted availabilities from 2022 to 2023.

The Transactions

The historical results of operations discussed in this section are those of Skydance prior to the completion of the Transactions and do not reflect certain items that are expected to affect New Paramount’s and Skydance’s consolidated results of operations and financial condition after giving effect to the Transactions.

For example, Skydance is treated as a partnership for U.S. federal income tax purposes and, as such, is generally not subject to U.S. federal entity-level income taxes. Taxable income or loss of Skydance is included in the U.S. federal income tax returns of Skydance’s members (including blocker entities). After the consummation of the Transactions, New Paramount and certain subsidiaries (including blocker entities) will become subject to U.S. federal, state and local income taxes with respect to any taxable income of Skydance, which will be taxed at the prevailing corporate tax rates and included in the consolidated financial statements of New Paramount.

Key Performance Indicators/Non-GAAP Measures

Skydance prepares and analyzes operating and financial data to assess the performance of its business and allocate its resources. Skydance’s key operating performance and financial metrics and indicators are set forth below.

Adjusted OIBDA

Skydance presents Adjusted OIBDA, which is a measure of performance not calculated in accordance with GAAP (“Adjusted OIBDA”), in this information statement/prospectus to aid in assessing comparability of Skydance’s financial performance with Paramount’s key non-GAAP financial measures and to assist investors in comparing Skydance’s operating performance across reporting periods on a consistent basis by excluding items that Skydance’s management does not believe are indicative of Skydance’s core operating performance. The presentation of Adjusted OIBDA allows investors to view Skydance’s underlying operating results in the same manner as they are viewed by Skydance’s management as a result. Other companies, including Paramount, may define Adjusted OIBDA differently and, as a result, Skydance’s measure of Adjusted OIBDA may not be directly comparable to Adjusted OIBDA of other companies, including Paramount. Adjusted OIBDA should be considered in addition to, and not as a substitute for, operating income (loss) as a measure of performance and undue reliance should not be placed on Adjusted OIBDA.

Skydance defines Adjusted OIBDA as operating income (loss), excluding depreciation and amortization, as further adjusted to eliminate the impact of certain other items Skydance’s management does not consider indicative of Skydance’s ongoing operating performance, including unit-based compensation expense, amortization of capitalized interest, and transaction costs.

 

235


Table of Contents

Adjusted OIBDA has its limitations and should not be considered in isolation or as a substitute for analysis of Skydance’s results as reported under GAAP, including operating income (loss).

The following is a reconciliation of Skydance’s Adjusted OIBDA to operating income (loss), the most directly comparable GAAP measure:

 

     Nine Months Ended
September 30
    Year Ended December 31  
(in thousands, unaudited)    2024     2023     2023     2022      2021  

Operating income (loss)

   $ (51,386   $ (21,923   $ (52,537   $ 10,558      $ (78,130

Depreciation and amortization(1)

     734       318       536       5,634        4,395  

Amortization of capitalized interest(2)

     14,257       13,005       36,259       19,656        11,186  

Unit-based compensation expense

     4,630       20,243       37,547       88,912        109,346  

Transaction costs(3)

     42,993       —        1,406       —         —   
  

 

 

   

 

 

   

 

 

   

 

 

    

 

 

 

Adjusted OIBDA

   $ 11,228     $ 11,643     $ 23,211     $ 124,760      $ 46,797  
  

 

 

   

 

 

   

 

 

   

 

 

    

 

 

 

 

(1)

Includes depreciation of property and equipment in each period, and for 2022 and 2021 also includes amortization of intangible assets that became fully amortized in 2022. Amounts for the nine months ended September 30, 2024 and 2023, and the year ended December 31, 2023 exclude depreciation relating to the animation studio.

(2)

Represents amortization of interest on financing attributable to content production. Skydance capitalizes this interest as film costs and television costs on its balance sheet and amortizes such costs on individual motion pictures or television productions in the ratio that the current period’s revenues bear to ultimate revenues calculated using estimates of total remaining ultimate revenues.

(3)

Represents transaction costs relating to the Transactions of approximately $31.2 million in legal fees, $6.6 million in consulting fees and $4.0 million in accounting fees, in each case incurred in connection with services provided by such professionals in connection with the Transactions described herein, and $1.2 million in other Transaction-related fees for the nine months ended September 30, 2024, and costs relating to the formation of the Skydance Sports joint venture of $1.4 million for the year ended December 31, 2023.

Adjusted EBITDA

Skydance presents Adjusted EBITDA, which is a measure of performance not calculated in accordance with GAAP (“Adjusted EBITDA”), because Skydance’s management believes Adjusted EBITDA assists investors in comparing Skydance’s operating performance across reporting periods on a consistent basis by excluding items that Skydance’s management does not believe are indicative of Skydance’s core operating performance. The presentation of Adjusted EBITDA allows investors to view Skydance’s underlying operating results in the same manner as they are viewed by Skydance’s management as a result. Other companies may define Adjusted EBITDA differently and, as a result, Skydance’s measure of Adjusted EBITDA may not be directly comparable to Adjusted EBITDA of other companies. Adjusted EBITDA should be considered in addition to, and not as a substitute for, net income (loss) as a measure of performance and undue reliance should not be placed on Adjusted EBITDA.

Skydance defines Adjusted EBITDA as net income (loss), excluding amortization of capitalized interest, interest expense, statutory tax, depreciation and amortization and certain other items that Skydance’s management does not consider indicative of Skydance’s ongoing operating performance, including unit-based compensation expense, the net income (loss) from non-controlling interest and transaction costs.

Adjusted EBITDA has its limitations and should not be considered in isolation or as a substitute for analysis of Skydance’s results as reported under GAAP, including net income (loss).

 

236


Table of Contents

The following is a reconciliation of Skydance’s Adjusted EBITDA to net income (loss), the most directly comparable GAAP measure:

 

     Nine Months Ended
September 30
    Year Ended December 31  
(in thousands, unaudited)    2024     2023     2023     2022     2021  

Net income (loss)

   $ (64,448   $ (24,678   $ (56,024   $ 7,986     $ (81,512

Depreciation and amortization(1)

     734       318       536       5,634       4,395  

Statutory tax(2)

     158       218       219       350       188  

Interest expense, net(3)

     13,664       2,743       3,609       3,793       6,236  

Amortization of capitalized interest(4)

     14,257       13,005       36,259       19,656       11,186  

Unit-based compensation expense

     4,630       20,243       37,547       88,912       109,346  

Net (income) loss attributable to non-controlling interest

     330       1,052       2,186       (189     (357

Transaction costs(5)

     42,993       —        1,406       —        —   
  

 

 

   

 

 

   

 

 

   

 

 

   

 

 

 

Adjusted EBITDA

   $ 12,318     $ 12,901     $ 25,738     $ 126,142     $ 49,482  
  

 

 

   

 

 

   

 

 

   

 

 

   

 

 

 

 

(1)

Includes depreciation of property and equipment in each period, and for 2022 and 2021 also includes amortization of intangible assets that became fully amortized in 2022. Amounts for the nine months ended September 30, 2024 and 2023, and the year ended December 31, 2023 exclude depreciation relating to the animation studio.

(2)

Represents entity-level statutory filing taxes imposed on Skydance by certain states where it conducts business.

(3)

Consists of interest on the Skydance Credit Facility (as defined herein) and other interest-bearing obligations, net of interest earned on cash balances held in interest bearing accounts. Includes certain loan fees accrued relating to the Transactions.

(4)

Represents amortization of interest on financing attributable to content production. Skydance capitalizes this interest as film costs and television costs on its balance sheet and amortizes such costs on individual motion pictures or television productions in the ratio that the current period’s revenues bear to ultimate revenues calculated using estimates of total remaining ultimate revenues.

(5)

Represents transaction costs relating to the Transactions of approximately $31.2 million in legal fees, $6.6 million in consulting fees and $4.0 million in accounting fees, in each case incurred in connection with services provided by such professionals in connection with the Transactions described herein, and $1.2 million in other Transaction-related fees for the nine months ended September 30, 2024, and costs relating to the formation of the Skydance Sports joint venture of approximately $1.4 million for the year ended December 31, 2023.

Components of Results of Operations

Revenues

Skydance develops, finances and produces live-action and animated films, television shows, sports content and interactive games for release in all media. Depending on the distribution partner, revenues are generated in connection with the exploitation of such content through traditional and evolving windows and platforms. Skydance’s shares of such revenues are received primarily pursuant to specific distribution, co-production and licensing arrangements.

For theatrical releases, Skydance derives its revenue from the distributors’ worldwide exploitation of feature films in theaters and in post-theatrical markets such as home video, digital transactions and pay and free broadcast television. Skydance recognizes its share of the revenues from theatrical films at the point in time at which such theatrical film’s aggregate revenue, based on total receipts from worldwide exploitation in all markets and through all mediums, exceeds distribution costs and expenses (inclusive of participations and residuals), as reported periodically on distribution statements received from the distributors subsequent to the theatrical release of such films. Reporting varies by distributor and exploitation cycle, and may include monthly reporting, quarterly reporting and annual reporting.

 

237


Table of Contents

Skydance recognizes its share of the revenues from film and television SVOD releases when the content is made available to the licensee for exhibition and the license period has begun, even though the SVOD platform may elect to delay the initial release of such content until a future date. Furthermore, the license revenues for an individual SVOD availability can be substantial depending on the contractually negotiated revenues for such content, and may vary significantly depending on the type and nature of the particular content. As a result, the revenue recognized in a given period will greatly depend on the timing and number of availabilities in such period, as well as the mix of content availabilities in such period.

As a result of the differences in revenue recognition as between SVOD and theatrical content, revenues in connection with Skydance’s theatrical films tend to be recognized later in the exploitation cycle than those in connection with Skydance’s film and television SVOD releases, since the latter is recognized when the content is made available at the start of the license period, whereas the former is recognized as and when reported in the distribution statement received from the distributor and only once a theatrical film’s cumulative aggregate revenue exceeds its cumulative aggregate distribution fees and expenses. Skydance expects that, following the Closing, and when taken together with Paramount’s film slate, the proportion of Skydance content that is released theatrically may be higher than Skydance’s film release strategy prior to the Transactions. For film and television SVOD releases, as well as for certain consumer product licensing arrangements, Skydance may also receive advance payments for which the revenues will be recognized only in subsequent periods once the performance obligations have been satisfied, and Skydance records such payments as deferred revenue.

Skydance also derives revenue through the licensing and merchandising of certain owned and co-owned intellectual property. Revenues are received either initially by third-party distribution partners or, in certain circumstances where distribution rights are retained, directly by Skydance. Revenue from licenses of intellectual property is recognized over the corresponding license term.

When Skydance serves as the lead studio on a co-production, it recognizes the revenues, costs and participation expenses with respect to such co-production on a gross basis and otherwise recognizes revenues on a net basis. See the section entitled “—Critical Accounting Policies and Estimates—Revenue Recognition—Gross Basis vs. Net Basis” beginning on page 247 of this information statement/prospectus.

Revenues from games and other interactive content are recognized in a similar manner as theatrical film content based on distribution statements from the publisher of the content.

In the ordinary course, Skydance may experience delays in making particular content available to the licensee, and such delays may or may not be outside of Skydance’s control. Any such delays may cause revenues for the related project to be recognized in a later period than they would have been recognized if content had been made available on the intended timeline.

See the section entitled “—Critical Accounting Policies and Estimates—Revenue Recognition” beginning on page 246 of this information statement/prospectus.

Film, Television, and Interactive Costs

Film, television, and interactive costs primarily include amortization of capitalized film and television costs, impairment charges with respect to amounts previously capitalized and also includes costs associated with the production of games.

Film and television costs include the costs of development, production, capitalized overhead, and capitalized interest with respect to such content. For SVOD content, film and television costs also include participations and residuals. In addition, Skydance utilizes production tax incentives and other structures from U.S. states and foreign countries in the form of tax credits, and film, television, and interactive costs are presented net of such tax credits as a result.

 

238


Table of Contents

Production overhead, a component of film, television and interactive costs, includes allocable costs of Skydance individuals or departments with exclusive or significant responsibility for the production of film or television content. A significant portion of Skydance’s resources is dedicated to the production of its live-action and animated film and television content. Allocation of production overhead is generally higher for animated content, which utilizes a higher percentage of in-house resources in the production than for live-action content.

Interest expense, if any, that is allocable to a particular project is capitalized into film and television costs prior to release and expensed once revenue is recognized with respect to such project.

Participation costs represent estimated amounts that will be payable based on the performance of the film or television content to parties associated with such content, including producers, writers, director and actors. Residual costs represent amounts payable to various unions or guilds such as SAG-AFTRA, DGA and WGA related to film and television content.

Film and television costs are amortized for each individual film or television project based on the ratio that the current period’s revenues bear to ultimate revenues, calculated using management’s estimates of total remaining ultimate revenues. As a result, the recognition of revenue from a particular project will generally also trigger amortization of corresponding capitalized costs.

The factors that management considers in estimating ultimate revenues include contractual rights to payments, past performance of other titles, the perceived likeability of a title, actual performance (when available) at the box office or in markets currently being exploited, the title’s release dates in each market, as well as consideration of other competitive titles that will be released during the same timeframe and general economic conditions. Estimates of ultimate revenue (and anticipated participation and residual costs) are regularly provided by Skydance’s theatrical distribution partners and reviewed and revised periodically in the ordinary course of business. An increase in the estimate of ultimate revenues will lower the amortization rate, while, conversely, a decrease in the estimate of ultimate revenues will raise the amortization rate. A material change to management’s assessment of the recoverability of a title’s carrying value could lead to Skydance taking an impairment charge on the capitalized costs of such project.

For theatrical films, the degree of uncertainty around the estimates of ultimate revenues is reduced after a film’s initial theatrical release, mainly driven by box office results providing better visibility into potential downstream revenues. For SVOD content, on the other hand, contractual arrangements with the SVOD platform often provide material visibility on ultimate revenues even in advance of delivery or release. In some instances, where it becomes apparent that capitalized production costs may not be fully recoverable, a pre-release impairment of the capitalized production costs may occur.

Interactive costs include the cost of production of games, which are capitalized once the technological feasibility is met, and are stated at the lower of unamortized cost or estimated net realizable value on an individual game basis. Game development costs are expensed as incurred before the applicable games reach technological feasibility.

Increased costs or budget overages incurred with respect to the production or development of particular content may result in a delayed release and may reduce or eliminate the profitability of such content, particularly in situations where such content has been bought by a distributor at a fixed cost, and such increased costs or budget overages may reduce or eliminate the profit from the project entirely.

General and Administrative Expenses

General and administrative expenses primarily consist of salaries and wages, benefits and other compensation-related costs (including unit-based compensation expense), rent, software, and other administrative expenses incurred to support Skydance’s operations, as well as expenses attributable to growth and development

 

239


Table of Contents

activities. Also included in general and administrative expenses are professional fees including for accounting, legal, and marketing activities and certain entity level taxes imposed on Skydance by certain states where it conducts business.

Marketing expenses for interactive content are included in general and administrative expenses and may increase in the period leading up to the release of a particular game or other interactive content as the marketing expenses to promote such content are incurred.

On November 10, 2022, an amendment to the Skydance Second Amended and Restated 2016 Profits Interest Plan changed the classification of such awards from liability to equity. As of September 30, 2024, all remaining units were vested and as a result, no additional unit-based compensation is expected to be recognized for the remainder of the year ended December 31, 2024.

Depreciation and Amortization Expenses

Depreciation and amortization expenses include depreciation of property, plant and equipment, as well as amortization of intangible assets.

Other Income

Other income primarily consists of certain contractual payments from Paramount that were discontinued in 2022.

Interest Expense, Net

Interest expense consists of loan fees, interest on the Skydance Credit Facility (as defined herein) and other interest-bearing obligations. Amortization of interest that has been capitalized is included on the statement of operations as film, television, and interactive costs and not as interest expense. Interest expense may increase as a result of a decrease in the amount of interest expense that can be capitalized.

Interest income consists of interest earned on cash balances held in interest bearing accounts.

Income Tax

Skydance is a limited liability company classified as a partnership for federal and state income tax purposes, and the members of Skydance separately account for their share of Skydance’s income, deductions, losses and credits. Therefore, Skydance does not include a provision for corporate income taxes.

Foreign Exchange Gain (Loss)

Foreign exchange gains and losses are a result of transactions involving foreign currencies and remeasurement of monetary accounts of foreign subsidiaries as of the balance sheet date.

Net (income) loss attributable to noncontrolling interests

Net (income) loss attributable to noncontrolling interests consists of income or loss attributable to Skydance Sports, LLC and The Workshop Entertainment, Inc. In 2023, Skydance’s subsidiary, Skydance Sports, LLC, received an equity investment from 32 Equity LLC (“32 Equity”), an affiliate of the National Football League, which resulted in 32 Equity holding a 45% share of the equity of Skydance Sports, LLC. On November 1, 2022, Skydance Media, LLC purchased the remaining shares of Skydance Interactive, LLC from The Workshop Entertainment, Inc. for $3.8 million, removing any remaining carrying value of that noncontrolling interest.

 

240


Table of Contents

Results of Operations

The following table sets forth a summary of Skydance’s consolidated results of operations for the periods indicated. This information should be read together with Skydance’s financial statements and related notes included elsewhere in this information statement/prospectus. The operating results in any period are not necessarily indicative of the results that may be expected for any future period.

 

     Nine Months Ended
September 30
       
     (unaudited)     Year Ended December 31  
(in thousands)    2024     2023     2023     2022     2021  

Revenues

   $ 505,764     $ 635,878     $ 991,733     $ 966,858     $ 768,063  

Film, television, and interactive costs

     (456,017     (588,782     (937,511     (794,113     (686,281
  

 

 

   

 

 

   

 

 

   

 

 

   

 

 

 

Gross income

     49,747       47,096       54,222       172,745       81,782  

General and administrative expenses

     (99,329     (65,887     (103,076     (156,553     (155,517

Depreciation and amortization expense

     (1,804     (3,132     (3,683     (5,634     (4,395
  

 

 

   

 

 

   

 

 

   

 

 

   

 

 

 

Operating income (loss)

     (51,386     (21,923     (52,537     10,558       (78,130

Other income

     56       87       193       1,430       3,028  

Interest expense, net

     (13,664     (2,743     (3,609     (3,793     (6,236

Foreign exchange gain (loss)

     546       (99     (71     (209     (174
  

 

 

   

 

 

   

 

 

   

 

 

   

 

 

 

Net income (loss)

     (64,448     (24,678     (56,024     7,986       (81,512

Net (income) loss attributable to noncontrolling interests

     330       1,052       2,186       (189     (357
  

 

 

   

 

 

   

 

 

   

 

 

   

 

 

 

Net income (loss) attributable to Skydance Media, LLC

   $ (64,118   $ (23,626   $ (53,838   $ 7,797     $ (81,869
  

 

 

   

 

 

   

 

 

   

 

 

   

 

 

 

Nine Months Ended September 30, 2024, Compared to Nine Months Ended September 30, 2023

Revenues

Revenues were $506 million for the nine months ended September 30, 2024, and $636 million for the nine months ended September 30, 2023, a decrease of $130 million, or 20%. Such decrease in revenues was primarily driven by the timing of film and television availabilities in each period. In particular, the number of availabilities of television content in the nine months ended September 30, 2024, and the revenue recognition resulting from satisfaction of the performance obligations with respect thereto at the time of making such content available to the SVOD licensee, was negatively impacted by the WGA and SAG-AFTRA strikes that shut down television productions in 2023 and resulted in delays in television availabilities until after September 30, 2024. The nine months ended September 30, 2023 included the television series Foundation Season 2, Tom Clancy’s Jack Ryan Season 4, and Jack Reacher Season 2, as well as the SVOD film Heart of Stone, while the nine months ended September 30, 2024 included The Gorge, a feature film, WondLa, an animated television series, and Spellbound, an animated film.

Film, Television, and Interactive Costs

Film, television, and interactive costs were $456 million for the nine months ended September 30, 2024, and $589 million for the nine months ended September 30, 2023, a decrease of approximately $133 million, or 23%. Such decrease in film, television, and interactive costs was primarily driven by lower amortization cost associated with the decrease in revenues described above.

General and Administrative Expenses

General and administrative expenses were $99 million and $66 million for the nine months ended September 30, 2024, and September 30, 2023, respectively. The overall increase in general and administrative expenses was primarily driven by higher legal and other professional fees totaling $43 million related to the Transactions, offset by a decrease of $16 million in unit-based compensation expense.

 

241


Table of Contents

Depreciation and Amortization Expense

Depreciation and amortization expense was $2 million for the nine months ended September 30, 2024, and $3 million for the nine months ended September 30, 2023. The overall decrease was primarily driven by lower fixed asset depreciation.

Other Income

Other income was $56 thousand for the nine months ended September 30, 2024, and $87 thousand for the nine months ended September 30, 2023, a decrease of approximately $31 thousand.

Interest Income (Expense)

Interest income was $10 million for the nine months ended September 30, 2024, and $3 million for the nine months ended September 30, 2023, an increase of approximately $7 million. The increase in interest income was primarily due to cash earned from interest bearing accounts.

Interest expense was $24 million for the nine months ended September 30, 2024, and $6 million for the nine months ended September 30, 2023. The increase in interest expense was primarily a result of loan fees relating to transaction costs of $17 million.

Net Loss Attributable to Noncontrolling Interests

Net loss attributable to noncontrolling interests was $330 thousand for the nine months ended September 30, 2024, and $1 million for the nine months ended September 30, 2023. The amounts in each period primarily relate to the noncontrolling interests in the Skydance Sports joint venture, formed on April 6, 2023.

Year Ended December 31, 2023, Compared to Year Ended December 31, 2022

Revenues

Revenues were $992 million for the year ended December 31, 2023, and $967 million for the year ended December 31, 2022, an increase of approximately $25 million, or 3%. Key revenue drivers for the year ended December 31, 2023, included revenues from Heart of Stone, The Family Plan, Spy Kids: Armageddon, Foundation Season 2, Tom Clancy’s Jack Ryan Season 3, The Big Door Prize Season 2, Jack Reacher Season 2, and Cross Season 1, and episodes of the animated television series WondLa in the year ended December 31, 2023, while the year ended December 31, 2022 benefited from the commercial success of Top Gun: Maverick. Content availabilities in the year ended December 31, 2023, were negatively impacted by production delays related to the WGA and SAG-AFTRA strikes.

Film, Television, and Interactive Costs

Film, television, and interactive costs were $938 million for the year ended December 31, 2023, and $794 million for the year ended December 31, 2022, an increase of 18%. The increase in film, television, and interactive costs was primarily driven by higher amortization cost associated with the 2023 titles discussed above as well as film cost impairments totaling $26 million for the year ended December 31, 2023.

General and Administrative Expenses

General and administrative expenses were $103 million for the year ended December 31, 2023, and $157 million for the year ended December 31, 2022, a decrease of approximately $54 million, or 34%. General and administrative expenses included unit-based compensation of $38 million for the year ended December 31, 2023, and $89 million for the year ended December 31, 2022, a decrease of approximately $51 million, or 57%. The decrease in general and administrative expenses overall was primarily driven by lower unit-based compensation resulting from the timing of vesting.

 

242


Table of Contents

Depreciation and Amortization Expense

Depreciation and amortization expense was $4 million for the year ended December 31, 2023, and $6 million for the year ended December 31, 2022. The overall decrease was primarily driven by lower amortization of intangibles.

Other Income

Other income was $193 thousand for the year ended December 31, 2023, and $1 million for the year ended December 31, 2022. The decrease in other income was primarily due to the discontinuation of certain contractual payments from Paramount in 2022.

Interest Income (Expense)

Interest income was $6 million for the year ended December 31, 2023, and $474 thousand for the year ended December 31, 2022. The increase in interest income was primarily due to cash earned from interest bearing accounts. 

Interest expense was $9 million for the year ended December 31, 2023, and $4 million for the year ended December 31, 2022, an increase of approximately $5 million. The increase in interest expense was primarily a result of increased interest on the outstanding Skydance Credit Facility.

Net (Income) Loss Attributable to Noncontrolling Interests

Net loss attributable to noncontrolling interests was $2 million for the year ended December 31, 2023, and net income attributable to noncontrolling interests was $189 thousand for the year ended December 31, 2022, an increase of approximately $2 million. Such increase in net loss attributable to noncontrolling interests was primarily driven by the noncontrolling interests in the Skydance Sports joint venture, formed on April 6, 2023.

Year Ended December 31, 2022, Compared to Year Ended December 31, 2021

Revenues

Revenues were $967 million for the year ended December 31, 2022, and $768 million for the year ended December 31, 2021, an increase of approximately $199 million, or 26%. Such increase in revenues was primarily driven by revenues recognized from the theatrical release of Top Gun: Maverick, which grossed $1.5 billion of receipts at the worldwide box office in 2022, and the availability of SVOD titles including Ghosted, Air, The Greatest Beer Run Ever, Tom Clancy’s Jack Ryan Season 3, FUBAR Season 1, The Big Door Prize Season 1, and Skydance’s first animated film, Luck, in the year ended December 31, 2022.

Film, Television, and Interactive Costs

Film, television, and interactive costs were $794 million for the year ended December 31, 2022, and $686 million for the year ended December 31, 2021, an increase of approximately $108 million, or 16%. Such increase in film, television, and interactive costs was primarily driven by higher amortization costs associated with higher revenue from the SVOD titles and theatrical film releases discussed above.

General and Administrative Expenses

General and administrative expenses were $157 million for the year ended December 31, 2022 and $156 million for the year ended December 31, 2021, an increase of approximately $1 million, or 1%. General and administrative expenses included unit-based compensation of $89 million for the year ended December 31, 2022,

 

243


Table of Contents

and $109 million for the year ended December 31, 2021, a decrease of approximately $20 million, or 18%, resulting from the timing of vesting. The overall increase in general and administrative expenses was primarily driven by higher payroll, rent, marketing expense, travel and lodging, and legal expenses, offset by the decrease in unit-based compensation expense.

Depreciation and Amortization Expense

Depreciation and amortization expense was $6 million for the year ended December 31, 2022, and $4 million for the year ended December 31, 2021. The overall increase was primarily driven by higher fixed asset depreciation.

Other Income

Other income was $1 million for the year ended December 31, 2022, and $3 million for the year ended December 31, 2021. The decrease in other income was primarily due to the discontinuation of certain contractual payments from Paramount in 2022.

Interest Income (Expense)

Interest income was $474 thousand for the year ended December 31, 2022, and $76 thousand for the year ended December 31, 2021. The increase in interest income was primarily due to cash earned from interest bearing accounts.

Interest expense was $4 million for the year ended December 31, 2022, and $6 million for the year ended December 31, 2021. The decrease in interest expense was primarily a result of decreased interest on the outstanding Skydance Credit Facility.

Net Income Attributable to Noncontrolling Interests

Net income attributable to noncontrolling interests was $189 thousand for the year ended December 31, 2022, and $357 thousand for the year ended December 31, 2021. Such decrease was attributable to the purchase of the noncontrolling interests in The Workshop Entertainment, Inc. on November 1, 2022.

Liquidity and Capital Resources

Skydance has historically financed its operations primarily through equity investments and the Skydance Credit Facility, as well as with cash on hand generated by the operations of the business. Skydance’s primary use of cash is to fund its film and television content. As of September 30, 2024, Skydance had cash and cash equivalents of approximately $367 million, and $97 million of available borrowing capacity under the Skydance Credit Facility pursuant to the defined borrowing base calculation.

On June 28, 2023, Skydance amended and restated its credit facility with JPMorgan Chase Bank, N.A. (the “Skydance Credit Facility”). The Skydance Credit Facility is a five-year, senior secured revolving credit facility for up to $750 million depending on the borrowing base at a given time. Amounts outstanding under the Skydance Credit Facility bear interest of 2.75% over the term Secured Overnight Financing Rate. Borrowings under the Skydance Credit Facility are collateralized by the assets of Skydance. As of September 30, 2024, Skydance had $510 million outstanding under the Skydance Credit Facility. The Skydance Credit Facility contains various covenants. As of September 30, 2024, Skydance was in compliance with the covenants under the Skydance Credit Facility. Borrowings outstanding under the Skydance Credit Facility are expected to be paid off and the Skydance Credit Facility will be terminated in connection with the Closing.

 

244


Table of Contents

Capital Expenditures

Capital expenditures were $8 million and $2 million for the nine months ended September 30, 2024 and September 30, 2023, respectively. The increase related to the animation pipeline and higher computer hardware for the animation studio.

Capital expenditures were $4 million, $5 million, and $5 million for the years ended December 31, 2023, December 31, 2022, and December 31, 2021, respectively. Capital expenditures for these periods included furniture and technology expenditures for the animation studio.

Cash Flows

Operating Activities

Net cash used in operating activities was $22 million for the nine months ended September 30, 2024, and $69 million for the nine months ended September 30, 2023, a decrease of approximately $47 million, or 68%. The decrease in net cash used in operating activities was primarily driven by an increase in net cash provided from licensing arrangements, offset by other variances due to the differences in timing of production cash flows.

Net cash used in operating activities was $17 million for the year ended December 31, 2023, and $363 million for the year ended December 31, 2022, a decrease of approximately $346 million, or 95%. The decrease in net cash used in operating activities was primarily driven by a decrease or delay in content spend on films due to SAG-AFTRA and WGA strikes, offset by increased content spend attributable to animation, and other variances due to the differences in timing of production cash flows.

Net cash used in operating activities was $363 million for the year ended December 31, 2022 compared to net cash provided by operating activities of $115 million for the year ended December 31, 2021, a decrease of approximately $478 million. The decrease was primarily driven by film, television, and interactive content spend, partially offset by other variances due to the differences in timing of production cash flows.

Investing Activities

Net cash used in investing activities was $8 million for the nine months ended September 30, 2024, and $10 million for the nine months ended September 30, 2023, a decrease of approximately $2 million. The decrease was primarily related to a passive investment in Down Home Media during the nine months ended September 30, 2023, which was offset by an increase in fixed assets purchases for the nine months ended September 30, 2024.

Net cash used in investing activities was $12 million for the year ended December 31, 2023, and $5 million for the year ended December 2022, an increase of approximately $7 million. The increase primarily related to a passive investment in Down Home Media during the year ended December 31, 2023.

Net cash used in investing activities was $5 million for each of the years ended December 31, 2022, and December 31, 2021.

Financing Activities

Net cash provided by financing activities was $83 million for the nine months ended September 30, 2024, compared to net cash used in financing activities of $50 million for the nine months ended September 30, 2023, an increase of approximately $133 million. The increase in net cash provided by financing activities was primarily driven by proceeds, net of payments, from the Skydance Credit Facility.

Net cash used in financing activities was $51 million for the year ended December 31, 2023 compared to net cash provided by financing activities of $574 million for year ended December 31, 2022, a decrease of

 

245


Table of Contents

approximately $625 million. The decrease in net cash provided by financing activities was primarily driven by a decrease in member contributions net of repurchase of units and by payments, net of proceeds, related to the Skydance Credit Facility.

Net cash provided by financing activities was $574 million for the year ended December 31, 2022 compared to net cash used in financing activities of $61 million for year ended December 31, 2021, an increase of approximately $635 million. The increase in net cash provided by financing activities was primarily driven by increased member contributions net of repurchase of units and proceeds, net of payments, related to the Skydance Credit Facility.

Contractual Obligations

Skydance has commitments for term deals and other obligations of $6 million in the three-month period ending December 31, 2024, and $16 million, $5 million, $2 million and less than $333 thousand in the years ended December 31, 2025, 2026, 2027 and 2028, respectively.

Skydance is obligated to make payments under its operating and finance leases of $3 million in the three-month period ending December 31, 2024, and $13 million, $11 million, $11 million, and $9 million in the years ended December 31, 2025, 2026, 2027 and 2028, respectively, and $43 million for 2029 and thereafter.

Skydance has various commitments with Apple and Paramount to co-finance film costs. Skydance expects to make payments in the amount of $75 million in the year ended December 31, 2025 in connection with such arrangements. At this time, Skydance is unable to make a reasonably reliable estimate of the timing or amount of any other such payments pursuant to such arrangements.

Off-Balance Sheet Arrangements

As of September 30, 2024, December 31, 2023, and December 31, 2022, Skydance did not have any off-balance sheet arrangements.

Critical Accounting Policies and Estimates

The preparation of Skydance’s financial statements in conformity with GAAP requires Skydance’s management to make estimates, judgments and assumptions that affect the reported amounts of assets and liabilities, disclosure of contingent assets and liabilities as of the date of the financial statements and the reported amount of revenues and expenses during the reporting period. On an ongoing basis, Skydance evaluates these estimates, which are based on historical experience and on various other assumptions that are believed to be reasonable under the circumstances. The result of these evaluations forms the basis for making judgments about the carrying values of assets and liabilities and the reported amount of revenues and expenses that are not readily apparent from other sources. Actual results may differ from these estimates under different assumptions.

Skydance considers the following accounting policies to be the most critical as they are important to its financial condition and results of operations and require significant judgment and estimates on the part of Skydance’s management in their application. The risks and uncertainties involved in applying Skydance’s critical accounting policies are provided below. Unless otherwise noted, Skydance applied its critical accounting policies and estimation methods consistently in all material respects and for all periods presented. For a summary of Skydance’s significant accounting policies, see the accompanying notes to the financial statements of Skydance included elsewhere in this information statement/prospectus.

Revenue Recognition

Co-Production Arrangements

Revenue from theatrical films subject to third-party distribution arrangements are recognized based on Skydance’s share of receipts as reported by its distribution partners. Net revenue from co-produced theatrical

 

246


Table of Contents

film content is impacted by the timing of when a title’s cumulative aggregate revenue exceeds its cumulative aggregate distribution fees and expenses.

Licensing Arrangements

Revenue from the licensing of content is recognized at a point in time when Skydance satisfies its performance obligations by making the content available to the licensee for exhibition and the license period has begun, even though the licensee may elect to delay the initial airing until a future date during the license period. Unbilled receivables relating to revenue accrued or contractual payments not yet received are recorded as contract assets and included in accounts receivable on the consolidated balance sheets. Deferred revenue is recorded upon receipt of amounts for which performance obligations will be satisfied in future periods.

Gross Basis vs. Net Basis

Skydance evaluates certain criteria to determine if it should recognize revenue based on the gross amount received from the customer or the net revenue after payment to third party producers or distributors. This determination is generally based on an evaluation of control over the production and distribution activities of the specific content. Skydance recognizes revenue on a gross basis when Skydance determines that it has the ultimate power to direct activities that most significantly impact the economic performance of such production. Such factors that are considered include copyright ownership, final cut control, budget approvals and overages, and which party ultimately directs the activities of such productions and significantly impacts the economic performance of such production. When such factors cannot substantiate sufficient control or influence over the production and distribution activities, revenue is recognized on a net basis.

Contract Liabilities and Contract Assets

Certain multi-year license arrangements have payment terms over the license period that differ from the timing of revenue recognition resulting in the recording of a contract asset or contract liability. A contract liability is recorded when Skydance receives advanced contractual payments from licensees based on a milestone schedule, prior to the completion of its performance obligation. These contract liabilities are classified as accrued liabilities. Skydance records a contract asset for contractual payments due based on a milestone billing schedule, but not yet received, which are classified as accounts and other receivable.

Amortization

Costs of acquiring and producing live-action and animation films and television content are capitalized when incurred and amortized with estimated liabilities for participations and residuals costs accrued, using the individual-film-forecast method, which is based on the ratio of the current period’s revenues to management’s estimated remaining total gross revenues to be earned (“Ultimate Revenue”).

Skydance primarily relies on statements from its distributors in estimating Ultimate Revenue; however, in estimating Ultimate Revenue and the costs to be incurred throughout the life of each film or television program, management reviews such statements and may make adjustments to such estimates based on its judgment. For feature films, the estimate of Ultimate Revenues includes revenues from all sources that are estimated to be earned within 10 years from the date of a film’s initial release. Prior to the release of feature films, Ultimate Revenues are estimated based on the historical performance of similar content and pre-release market research (including test market screenings), as well as factors relating to the specific film, including the expected number of theaters and markets in which the original content will be released, the genre of the original content and the past box office performance of the lead actors and actresses. For films intended for theatrical release, management believes the performance during the theatrical exhibition is the most sensitive factor affecting the estimate of Ultimate Revenues as subsequent markets have historically exhibited a high correlation to theatrical performance. Upon a film’s initial release, the estimate of Ultimate Revenues is updated based on actual and

 

247


Table of Contents

expected future performance. Estimates of revenues from succeeding windows and markets are revised based on historical relationships to theatrical performance and an analysis of current market trends. Estimates of Ultimate Revenue and participation costs are also reviewed and revise as of each reporting date to reflect the most current available information.

For television programming, the estimate of Ultimate Revenues includes revenues to be earned within 10 years from the delivery of the first episode, or, if still in production, five years from the delivery of the most recent episode, if later. These estimates are based on the past performance of similar television programs in a market, the performance in the initial markets and future firm commitments to license programs.

Accounting Pronouncements

See the sections entitled “Summary of Significant Accounting Policies—Recently Adopted Accounting Pronouncements” in Note 2 to Skydance’s audited consolidated financial statements included elsewhere in this information statement/prospectus for additional details and a detailed description of recent accounting pronouncements adopted.

Quantitative and Qualitative Disclosures About Market Risk

Foreign Exchange Risk

A portion of Skydance’s net assets and income are in non-U.S. dollar currencies and, as such, Skydance is exposed to currency risk from potential changes in the functional currency values of Skydance’s foreign currency denominated assets, liabilities and cash flows. Foreign currency translation adjustments are driven by fluctuations in such currencies versus the U.S. Dollar. Skydance believes that this foreign currency exchange rate risk will not have a material impact on its financial results.

Interest Rate Risk

The Skydance Credit Facility bears interest at a variable rate; therefore, Skydance is exposed to market risks relating to changes in interest rates on such borrowings. Skydance does not enter into investments for trading or speculative purposes and has not used any derivative financial instruments to manage its interest rate risk exposure.

Credit Risk

Pursuant to Skydance’s distribution and licensing arrangements, significant accounts receivable may be due from individual distribution partners and licensees from time to time. Accounts receivable as of September 30, 2024 was approximately $313 million and primarily represented amounts due from Netflix, Apple, Amazon and Paramount relating to activity under existing agreements. Unbilled receivables and contract assets relating to revenue accrued or contractual payments not yet received were approximately $153 million and approximately $180 million as of September 30, 2024 and December 31, 2023, respectively, and were included in accounts receivable on the consolidated balance sheets. If any of Netflix, Apple, Amazon and Paramount were to become unwilling or unable to fulfill some or all their obligations under their agreements, Skydance’s operations could be significantly impacted. Due to Skydance’s dependence on so few counterparties for its revenues, Skydance is subject to credit risk on account of each such counterparty in respect of amounts payable pursuant to such arrangements. Skydance may be required to recognize allowances for potential credit losses when there is a reasonable expectation of credit decline since initial recognition. The estimation of expected credit losses involves considering historical experience, current economic conditions, and reasonable and supportable forecasts. In determining the allowance for credit losses, Skydance evaluates numerous factors, including the aging of receivables, customer creditworthiness, industry trends, and economic indicators. Adjustments are made to the allowance for credit losses as necessary to reflect changes in credit risk and economic conditions. If one or more of these counterparties is unable to pay the amounts due to Skydance, its cash flows, financial condition and results of operations may be adversely affected.

 

248


Table of Contents

NEW PARAMOUNT UNAUDITED PRO FORMA CONDENSED COMBINED FINANCIAL STATEMENTS

On July 7, 2024, Paramount entered into the Transaction Agreement, pursuant to which Paramount and Skydance will become wholly-owned subsidiaries of New Paramount, a new publicly listed company, once the Transactions are completed.

Concurrent with the execution of the Transaction Agreement, the NAI Equity Investors entered into a purchase and sale agreement with NAI and the NAI Shareholders, pursuant to which the NAI Equity Investors agreed, upon the terms and subject to the conditions set forth in such agreement, to purchase all of the outstanding equity interests of NAI from such stockholders for $1.75 billion and the assumption of NAI’s debt. In connection with the NAI Stock Purchase Agreement, at the closing of the Transactions and the NAI Transaction, the NAI Equity Investors will receive, indirectly via their ownership of NAI, 31.5 million shares of New Paramount Class A common stock and 32.0 million shares of New Paramount Class B common stock.

In addition, concurrent with the execution of the Transaction Agreement, the PIPE Equity Investors entered into the Subscription Agreements providing for a private placement investment in an aggregate amount of up to $6.0 billion in exchange for receiving (i) up to an aggregate amount of 400 million shares of New Paramount Class B common stock, subject to ratable reduction in accordance with the terms of the Subscription Agreements, for a purchase price of $15.00 per share (less an aggregate subscription discount of 1.875% of such PIPE Equity Investor’s Pro Rata Share of the primary gross proceeds, as defined herein) and (ii) in the case of the NAI Equity Investors, an aggregate number of 200 million warrants, each to subscribe for one share of New Paramount Class B common stock per warrant at an initial exercise price of $30.50 per share, with such underlying stock and exercise price subject to customary anti-dilution adjustments, and with an expiration date that is five years from the date of issuance of such warrants, in each case, pursuant to the terms of the Subscription Agreements. Up to $4.5 billion of the proceeds from the PIPE Transaction will be used to fund stockholder elections to receive the Class A Cash Consideration and Class B Cash Consideration, subject to a maximum cash amount, as further described below. A minimum of $1.5 billion of cash proceeds from the PIPE Transaction (prior to giving effect to the subscription discount) will remain at New Paramount as primary gross proceeds; however, the amount of the primary gross proceeds may be greater than $1.5 billion to the extent holders of Paramount Class A common stock elect stock consideration or holders of Paramount Class B common stock make cash elections that do not in the aggregate exceed the Maximum Class B Cash Share Number. The Subscription Agreements provide that the maximum additional primary gross proceeds in such situation will not be greater than $1.5 billion (or $3.0 billion primary gross proceeds in the aggregate), in each case prior to giving effect to the subscription discount, and thereafter the obligations of the subscribers to subscribe for New Paramount Class B common stock in the PIPE Transaction will be reduced on a pro rata basis, as further described in the section entitled “Summary of Certain Agreements Related to the Transactions” beginning on page 220 of this information statement/prospectus. As a result, the aggregate amount of cash contributed by the PIPE Equity Investors may decrease as a result of such cutback mechanisms.

The following unaudited pro forma condensed combined financial statements are presented to illustrate the estimated effects of the PIPE Transaction, Pre-Closing Paramount Merger, New Paramount Merger, Skydance Merger and the NAI Transaction. The impact of these items on the outstanding shares and equity of New Paramount are illustrated in Note 5. Other transactions contemplated by the Transaction Agreement do not have a direct impact on the unaudited pro forma condensed combined financial statements.

Upon completion of the Pre-Closing Paramount Merger on the day immediately prior to the Closing Date:

 

   

Each share, other than any Pre-Closing Paramount Merger Cancelled Shares, of Paramount Class A common stock that is issued and outstanding immediately prior to the Pre-Closing Paramount Merger Effective Time will be converted automatically into the right to receive one share of New Paramount Class A common stock; and

 

249


Table of Contents
   

Each share, other than any Pre-Closing Paramount Merger Cancelled Shares, of Paramount Class B common stock that is issued and outstanding immediately prior to the Pre-Closing Paramount Merger Effective Time will be converted automatically into the right to receive one share of New Paramount Class B common stock.

Upon completion of the New Paramount Merger on the Closing Date:

 

   

Each share, other than any New Paramount Merger Cancelled Shares, of New Paramount Class A common stock that is issued and outstanding immediately prior to the New Paramount Merger Effective Time and that is held by a Specified NAI Stockholder will remain issued and outstanding as a share of New Paramount Class A common stock;

 

   

Each share, other than any New Paramount Merger Cancelled Shares, of New Paramount Class A common stock that is issued and outstanding immediately prior to the New Paramount Merger Effective Time that is not held by a Specified NAI Stockholder and with respect to which an election to receive Class A Cash Consideration has been properly made and not revoked or deemed revoked pursuant to the terms of the Transaction Agreement will be converted automatically into the right to receive the Class A Cash Consideration;

 

   

Each share, other than any New Paramount Merger Cancelled Shares, of New Paramount Class A common stock that is issued and outstanding immediately prior to the New Paramount Merger Effective Time that is not held by a Specified NAI Stockholder and with respect to which (A) an election to receive Class A Stock Consideration has been properly made and not revoked or deemed revoked pursuant to the terms of the Transaction Agreement or (B) neither an election to receive Class A Cash Consideration nor an election to receive Class A Stock Consideration has been made will be converted automatically into the right to receive the Class A Stock Consideration;

 

   

Each share, other than any New Paramount Merger Cancelled Shares, of New Paramount Class B common stock that is issued and outstanding immediately prior to the New Paramount Merger Effective Time and that is held by a Specified Stockholder or a PIPE Equity Investor will remain issued and outstanding as one share of New Paramount Class B common stock;

 

   

Each share, other than any New Paramount Merger Cancelled Shares, of New Paramount Class B common stock that is issued and outstanding immediately prior to the New Paramount Merger Effective Time that is not held by a Specified Stockholder or a PIPE Equity Investor and with respect to which an election to receive Class B Cash Consideration has been properly made and not revoked or deemed revoked pursuant to the terms of the Transaction Agreement will, subject to the proration mechanism described herein, be converted automatically into the right to receive the Class B Cash Consideration; and

 

   

Each share, other than any New Paramount Merger Cancelled Shares, of New Paramount Class B common stock that is issued and outstanding immediately prior to the New Paramount Merger Effective Time that is not held by a Specified Stockholder or a PIPE Equity Investor and with respect to which (A) an election to receive the Class B Stock Consideration has been properly made and not revoked or deemed revoked pursuant to the terms of the Transaction Agreement or (B) neither an election to receive Class B Cash Consideration nor an election to receive Class B Stock Consideration has been made will remain issued and outstanding as one share of New Paramount Class B common stock. Elections made for the Class B Cash Consideration will be subject to a proration mechanism. The Class B Cash Consideration will be prorated as necessary to ensure that the total number of shares of New Paramount Class B common stock to be converted into the right to receive the Class B Cash Consideration will be limited to the amount equal to the Class B Cash Cap divided by the Class B Cash Consideration. If the holders of Paramount Class B common stock make cash elections in the aggregate equal to at least the Maximum Class B Cash Share Number, all other shares of New Paramount Class B common stock (other than New Paramount Merger Cancelled Shares) will remain issued and outstanding as shares of New Paramount Class B common stock, and the Class B Cash Cap will be allocated pro rata across all shares of New Paramount Class B common stock electing to receive the Class B Cash Consideration.

 

250


Table of Contents

Upon completion of the Skydance Merger on the Closing Date:

 

   

Each Skydance Membership Unit and Skydance Phantom Unit that is issued and outstanding immediately prior to the Skydance Merger Effective Time (other than any Skydance Membership Unit that is held, directly or indirectly, by New Paramount or Skydance) will be converted automatically into the right to receive the applicable portion of 316,666,667 shares of New Paramount Class B common stock. It is currently expected that of such 316,666,667 shares of New Paramount Class B common stock to be received in the Skydance Merger, the Ellison family would receive, indirectly through entities they control, approximately 192 million shares. The ultimate number of shares to be received by such entities will be based on the final allocation as determined in accordance with the Skydance LLC Agreement.

Following the New Paramount Merger, NAI will hold 100.0% of New Paramount’s voting Class A common stock. Accordingly, at the time of the Skydance Merger, entities controlled by the Ellison family will indirectly hold approximately 77.5% of the New Paramount Class A common stock through their collective approximate 77.5% ownership interest in NAI, and as a result will also control Paramount.

The Skydance Merger is being accounted for as a transaction between entities under common control since, at the time of the Skydance Merger, the Ellison family will control both Skydance and Paramount and will be the Ultimate Parent of New Paramount. The Ellison family either individually or through ownership of various entities has controlled Skydance since the inception of Skydance Media, LLC on June 23, 2010, and the historical financial statements of Skydance reflect the cost basis of the Ellison family as a result. Paramount and Skydance will be presented on a combined basis from the date common control is established, which will occur upon completion of the NAI Transaction and immediately prior to the completion of the Skydance Merger. As a transaction between entities under common control, the net assets will be combined at the Ultimate Parent’s basis, which for Paramount will be deemed to be the estimated fair value as of the date the NAI Transaction is completed. Since the net assets of Skydance are already at the Ultimate Parent’s basis, no adjustment to the fair value of net assets is necessary. For further information, see the section entitled “The Transactions—Accounting Treatment for the Transactions and Related Pro Forma Adjustments” beginning on page 176 of this information statement/prospectus.

The unaudited Pro Forma Condensed Combined Balance Sheet is presented as if the Transactions and the NAI Transaction occurred on September 30, 2024. The unaudited Pro Forma Condensed Combined Statements of Operations are presented as if the Transactions and the NAI Transaction occurred on January 1, 2023, the beginning of the earliest period presented. The unaudited pro forma condensed combined financial statements are derived from the respective historical consolidated financial statements of Paramount and Skydance for each period presented, and reflect the assumptions and adjustments set forth in the accompanying explanatory notes.

The pro forma adjustments to adjust Paramount’s assets and liabilities to the Ultimate Parent’s basis are based on Paramount’s preliminary estimates of fair value on the basis of information available to it as of the date of this information statement/prospectus. The fair value estimates assumed herein may differ materially based on market factors at the completion of the NAI Transaction, including the closing stock price of Paramount Class B common stock, and upon the finalization of appraisals and other valuation analyses, which is expected no later than one year from the date the Transactions are completed. These unaudited pro forma condensed combined financial statements are presented for illustrative purposes only and do not necessarily reflect the operating results or financial position that would have occurred if the Transactions and the NAI Transaction had been consummated on the dates indicated, nor are they necessarily indicative of the results of operations or financial condition that may be expected for any future period or date. Accordingly, such information should not be relied upon as an indicator of future performance, financial condition or liquidity. Additionally, the unaudited pro forma condensed combined financial statements do not give effect to revenue synergies, operating efficiencies or cost savings that may be achieved with respect to the combined company. Actual results may differ materially from the assumptions within the accompanying unaudited pro forma condensed combined financial statements.

 

251


Table of Contents

The unaudited pro forma condensed combined financial statements should be read in conjunction with the following materials:

 

   

the accompanying notes to the unaudited pro forma condensed combined financial statements;

 

   

Paramount’s historical unaudited consolidated financial statements and the notes thereto contained in Paramount’s Quarterly Report on Form 10-Q for the quarterly period ended September 30, 2024 and the historical audited consolidated financial statements and the notes thereto contained in Paramount’s Annual Report on Form 10-K for the year ended December 31, 2023, which are each incorporated by reference into this information statement/prospectus; and

 

   

Skydance’s historical unaudited consolidated financial statements for the nine months ended September 30, 2024 and historical audited consolidated financial statements and the notes thereto for the year ended December 31, 2023, which are included elsewhere in this information statement/prospectus.

 

252


Table of Contents

NEW PARAMOUNT

UNAUDITED PRO FORMA CONDENSED COMBINED BALANCE SHEET

AT SEPTEMBER 30, 2024

(In millions)

 

 

    Historical     Pro Forma Adjustments        
    Paramount
Global
    Skydance,
Adjusted(2)
    Transaction
Accounting
Adjustments
    Intercompany
Transactions(4)
    Adjustments to
Paramount’s
Basis
    New
Paramount
Pro Forma
 

Assets

               

Current Assets:

               

Cash and cash equivalents

  $ 2,443     $ 367     $ 1,472       (5c)      $ —      $ —        $ 3,772  
        (510     (6e)           

Receivables, net

    6,327       260       —          (31     —          6,556  

Programming and other inventory

    1,664       —        —          —        —          1,664  

Prepaid expenses and other current assets

    1,491       147       3       (7a)        10       —          1,651  
 

 

 

   

 

 

   

 

 

     

 

 

   

 

 

     

 

 

 

Total current assets

    11,925       774       965         (21     —          13,643  
 

 

 

   

 

 

   

 

 

     

 

 

   

 

 

     

 

 

 

Property and equipment, net

    1,545       18       —          —        1,064       (3a)        2,627  

Programming and other inventory

    13,948       1,638       —          (102     —          15,484  

Goodwill

    10,508       40       —          —        (10,508     (3b)        40  

Intangible assets, net

    2,450       —        —          —        4,076       (3c)        6,526  

Operating lease assets

    1,029       62       —          —        (8     (3d)        1,083  

Deferred income tax assets, net

    1,387       —        96       (7a)        —        (263     (3e),(7b)        1,220  

Other assets

    3,458       80       —          (5     (176     (3h)        3,357  
 

 

 

   

 

 

   

 

 

     

 

 

   

 

 

     

 

 

 

Total Assets

  $ 46,250     $ 2,612     $ 1,061       $ (128   $ (5,815     $ 43,980  
 

 

 

   

 

 

   

 

 

     

 

 

   

 

 

     

 

 

 

Liabilities and Stockholders’ Equity

               

Current Liabilities:

               

Accounts payable

  $ 826     $ 13     $ —        $ —      $ —        $ 839  

Accrued expenses

    1,954       67       265       (6a-6b)        —        —          2,286  

Participants’ share and royalties payable

    2,485       30       —          (31     —          2,484  

Accrued programming and production costs

    1,697       105       —          (83     —          1,719  

Deferred revenues

    824       814       —          —        —          1,638  

Debt

    125       —        —          —        —          125  

Other current liabilities

    1,443       10       (16     (7a)        —        (13     (3d)        1,424  
 

 

 

   

 

 

   

 

 

     

 

 

   

 

 

     

 

 

 

Total current liabilities

    9,354       1,039       249         (114     (13       10,515  
 

 

 

   

 

 

   

 

 

     

 

 

   

 

 

     

 

 

 

Long-term debt

    14,495       510       (510     (6e)        —        (859     (3f)        13,636  

Participants’ share and royalties payable

    1,254       26       —          (35     —          1,245  

Pension and postretirement benefit obligations

    1,322       —        —          —        —          1,322  

Deferred income tax liabilities, net

    35       —        —          —        862       (3e),(7c)        897  

Operating lease liabilities

    1,076       57       —          —        (52     (3d)        1,081  

Program rights obligations

    208       —        —          —        —          208  

Other liabilities

    1,431       169       —          —        441       (3g)        2,041  

Stockholders’ equity:

               

Skydance Media members’ equity

    —        1,428       (1,428     (5h)        —        —          —   

Common stock

    1       —        —        (5a)        —        —          1  

Additional paid-in-capital

    33,364       —        1,428       (5h)        —        6,221       (5e)        12,622  
        1,472       (5c)          (6,905     (5d)     
        (22,958     (5b)           

Treasury stock

    (22,958     —        22,958       (5b)        —        —          —   

Retained earnings (accumulated deficit)

    7,745       (637     (227     (6d)        21       (7,745     (5e)        (766
        77       (7f)           

Accumulated other comprehensive (loss)/income

    (1,524     (1     —          —        1,019       (5e)        (1
              505       (5e)     
 

 

 

   

 

 

   

 

 

     

 

 

   

 

 

     

 

 

 

Total New Paramount stockholders’ equity

    16,628       790       1,322         21       (6,905     (5d)        11,856  

Noncontrolling interests

    447       21       —          —        711       (3i)        1,179  
 

 

 

   

 

 

   

 

 

     

 

 

   

 

 

     

 

 

 

Total Equity

    17,075       811       1,322         21       (6,194       13,035  
 

 

 

   

 

 

   

 

 

     

 

 

   

 

 

     

 

 

 

Total Liabilities and Equity

  $ 46,250     $ 2,612     $ 1,061       $ (128   $ (5,815     $ 43,980  
 

 

 

   

 

 

   

 

 

     

 

 

   

 

 

     

 

 

 

The accompanying notes are an integral part of these unaudited pro forma condensed combined financial statements.

 

253


Table of Contents

NEW PARAMOUNT

UNAUDITED PRO FORMA CONDENSED COMBINED STATEMENT OF OPERATIONS

NINE MONTHS ENDED SEPTEMBER 30, 2024

(In millions, except per share amounts)

 

 

    Historical     Pro Forma Adjustments              
    Paramount
Global
    Skydance,
Adjusted(2)
    Transaction
Accounting
Adjustments
          Intercompany
Transactions(4)
    Adjustments to
Paramount’s
Basis
          New
Paramount
Pro Forma
 

Revenues

  $ 21,229     $ 506     $ —        $ (51   $ —        $ 21,684  
 

 

 

   

 

 

   

 

 

     

 

 

   

 

 

     

 

 

 

Costs and expenses:

               

Operating

    13,745       496       —          (29     —          14,212  

Programming charges

    1,118       —        —          —        —          1,118  

Selling, general and administrative

    4,772       16       —          —        —          4,788  

Depreciation and amortization

    297       2       —          —        (21     (3a)        977  
              699       (3c)     

Impairment charges

    6,100       —        —          —        —          6,100  

Restructuring and transaction-related costs

    595       43       —          —        —          638  
 

 

 

   

 

 

   

 

 

     

 

 

   

 

 

     

 

 

 

Total costs and expenses

    26,627       557       —          (29     678         27,833  
 

 

 

   

 

 

   

 

 

     

 

 

   

 

 

     

 

 

 

Operating loss

    (5,398     (51     —          (22     (678       (6,149

Interest expense, net

    (534     (14     5       (6e)        —        (43     (3f)        (573
              13       (3h)     

Loss from investment

    (4     —        —          —        —          (4

Other items, net

    (126     1       —          —        47       (5e)        (78
 

 

 

   

 

 

   

 

 

     

 

 

   

 

 

     

 

 

 

Loss from continuing operations before income taxes and equity in loss of investee companies

    (6,062     (64     5         (22     (661       (6,804

Benefit from income taxes

    342       —        99       (7d)        —        162       (7e)        603  

Equity in loss of investee companies, net of tax

    (221     —        —          —        —          (221
 

 

 

   

 

 

   

 

 

     

 

 

   

 

 

     

 

 

 

Net loss from continuing operations

    (5,941     (64     104         (22     (499       (6,422

Net earnings attributable to noncontrolling interests

    (39     —        —          —        —          (39
 

 

 

   

 

 

   

 

 

     

 

 

   

 

 

     

 

 

 

Net loss from continuing operations attributable to New Paramount

  $ (5,980   $ (64   $ 104       $ (22   $ (499     $ (6,461
 

 

 

   

 

 

   

 

 

     

 

 

   

 

 

     

 

 

 

Net loss from continuing operations per common share attributable to Paramount (Historical) and New Paramount (Pro forma):

               

Basic

  $ (9.04               $ (5.97

Diluted

  $ (9.04               $ (5.97

Weighted average number of common shares outstanding:

               

Basic

    663         422       (5i)              1,085  

Diluted

    663         422       (5i  )            1,085  

The accompanying notes are an integral part of these unaudited pro forma condensed combined financial statements.

 

254


Table of Contents

NEW PARAMOUNT

UNAUDITED PRO FORMA CONDENSED COMBINED STATEMENT OF OPERATIONS

YEAR ENDED DECEMBER 31, 2023

(In millions, except per share amounts)

 

 

     Historical     Pro Forma Adjustments        
     Paramount
Global
    Skydance,
Adjusted(2)
    Transaction
Accounting
Adjustments
    Intercompany
Transactions(4)
    Adjustments to
Paramount’s
Basis
    New
Paramount
Pro Forma
 

Revenues

   $ 29,652     $ 992     $ —        $ (206   $ —        $ 30,438  
  

 

 

   

 

 

   

 

 

     

 

 

   

 

 

     

 

 

 

Costs and expenses:

                

Operating

     20,017       990       —          (210     —          20,797  

Programming charges

     2,371       —        —          —        —          2,371  

Selling, general and administrative

     7,245       51       —          —        —          7,296  

Depreciation and amortization

     418       4       —          —        (22     (3a)        1,326  
               926       (3c)     

Impairment charges

     83       —        —          —        —          83  

Restructuring and transaction- related costs

     (31     —        278       (6a-6c)        —        —          247  
  

 

 

   

 

 

   

 

 

     

 

 

   

 

 

     

 

 

 

Total costs and expenses

     30,103       1,045       278         (210     904         32,120  
  

 

 

   

 

 

   

 

 

     

 

 

   

 

 

     

 

 

 

Operating loss

     (451     (53     (278       4       (904       (1,682

Interest expense, net

     (783     (3     9       (6e)        —        (56     (3f)        (815
         —            18       (3h)     

Gain from investment

     168       —        —          —        —          168  

Gain on extinguishment of debt

     29       —        —          —        —          29  

Other items, net

     (216     —        —          —        65       (5e)        (151
  

 

 

   

 

 

   

 

 

     

 

 

   

 

 

     

 

 

 

Loss from continuing operations before income taxes and equity in loss of investee companies

     (1,253     (56     (269       4       (877       (2,451

Benefit from income taxes

     361       —        46       (7d)        —        215       (7e)        622  

Equity in loss of investee companies, net of tax

     (360     —        —          —        —          (360
  

 

 

   

 

 

   

 

 

     

 

 

   

 

 

     

 

 

 

Net loss from continuing operations

     (1,252     (56     (223       4       (662       (2,189

Net (earnings) loss attributable to noncontrolling interests

     (32     2       —          —        —          (30
  

 

 

   

 

 

   

 

 

     

 

 

   

 

 

     

 

 

 

Net loss from continuing operations attributable to New Paramount

   $ (1,284   $ (54   $ (223     $ 4     $ (662     $ (2,219
  

 

 

   

 

 

   

 

 

     

 

 

   

 

 

     

 

 

 

Net loss from continuing operations per common share attributable to Paramount (Historical) and New Paramount (Pro forma):

                

Basic

   $ (2.06               $ (2.12

Diluted

   $ (2.06               $ (2.12

Weighted average number of common shares outstanding:

                

Basic

     652         422       (5i)              1,074  

Diluted

     652         422       (5i)              1,074  

The accompanying notes are an integral part of these unaudited pro forma condensed combined financial statements.

 

255


Table of Contents

NEW PARAMOUNT

NOTES TO UNAUDITED PRO FORMA

CONDENSED COMBINED FINANCIAL STATEMENTS

(Tabular dollars in millions, except per share amounts)

1) BASIS OF PRESENTATION

The unaudited pro forma condensed combined financial statements give effect to the completion of the Transactions, including the Skydance Merger, which is being accounted for as a transaction between entities under common control since, at the time of the Skydance Merger, the Ellison family will control both Skydance and Paramount and will be the Ultimate Parent of New Paramount. For the purpose of determining the accounting treatment for the Skydance Merger, the Ellison family is comprised of Lawrence Ellison and David Ellison. David Ellison is the son of Lawrence Ellison, and Lawrence Ellison and David Ellison are immediate family members as a result. The Ellison family either individually or through ownership of various entities has controlled Skydance since the inception of Skydance Media, LLC on June 23, 2010 and the historical financial statements of Skydance reflect the cost basis of the Ellison family as a result. As of September 30, 2024, the Ellison family owned approximately 67.0% of the membership interests and approximately 78.0% of the voting membership interests of Skydance. NAI has voting control of Paramount through its direct and indirect ownership of Paramount Class A common stock, of which it owned approximately 77.4% as of September 30, 2024. Holders of Paramount Class A common stock are entitled to one vote per share with respect to all matters on which the holders of Paramount common stock are entitled to vote. Holders of Paramount Class B common stock do not have voting rights. Pursuant to the NAI Transaction, which will occur immediately prior to the completion of the Skydance Merger, the NAI Equity Investors, including entities controlled by the Ellison family, will acquire all of the outstanding equity interests of NAI, the controlling stockholder of Paramount, and, in turn, entities controlled by the Ellison family will own approximately 77.5% of NAI. At the time of the Skydance Merger, entities controlled by the Ellison family will indirectly hold approximately 77.5% of the New Paramount Class A common stock through their collective 77.5% ownership interest in NAI, and as a result will also control Paramount. The pro forma adjustments relating to the Transactions are included in the “Transaction Accounting Adjustments” columns on the unaudited Pro Forma Condensed Combined Balance Sheet and the unaudited Pro Forma Condensed Combined Statements of Operations and are described in Notes 5, 6 and 7.

Paramount and Skydance will be presented on a combined basis from the date common control is established, which will occur upon completion of the NAI Transaction and immediately prior to the completion of the Skydance Merger. As a transaction between entities under common control, the net assets will be combined at the Ultimate Parent’s basis, which for Paramount will be deemed to be the estimated fair value as of the date the NAI Transaction is completed. Since the net assets of Skydance are already at the Ultimate Parent’s basis, no adjustment to the fair value of net assets will be necessary. The pro forma adjustments to record the net assets of Paramount at the current estimate of their fair value as of the date the NAI Transaction is completed are included in the “Adjustments to Paramount’s Basis” columns on the unaudited Pro Forma Condensed Combined Balance Sheet and the unaudited Pro Forma Condensed Combined Statements of Operations and are described in Note 3.

Paramount has been identified as the predecessor entity based on the relative size and fair value of Paramount and Skydance, and the fact that Paramount is an existing publicly traded company. No single factor was the sole determinant in the overall conclusion that Paramount is the predecessor; rather all factors were considered in arriving at such conclusion.

The unaudited Pro Forma Condensed Combined Balance Sheet is presented as if the Transactions and the NAI Transaction occurred on September 30, 2024. The unaudited Pro Forma Condensed Combined Statements of Operations are presented as if the Transactions and the NAI Transaction occurred on January 1, 2023, the beginning of the earliest period presented. The unaudited pro forma condensed combined financial statements are derived from the respective historical consolidated financial statements of Paramount and Skydance for each period presented, and reflect the assumptions and adjustments set forth in the accompanying explanatory notes.

 

256


Table of Contents

NEW PARAMOUNT

NOTES TO UNAUDITED PRO FORMA

CONDENSED COMBINED FINANCIAL STATEMENTS (Continued)

(Tabular dollars in millions, except per share amounts)

 

The historical amounts for Skydance reflect reclassification adjustments to conform to Paramount’s presentation (see Note 2).

The preparation of the unaudited pro forma condensed combined financial statements requires Paramount and Skydance management to make estimates and assumptions that affect the amounts reported in such financial statements and the notes thereto. These unaudited pro forma condensed combined financial statements are presented for illustrative purposes only and do not necessarily reflect the operating results or financial position that would have occurred if the Transactions and the NAI Transaction had been consummated on the dates indicated, nor are they necessarily indicative of the results of operations or financial condition that may be expected for any future period or date. Accordingly, such financial statements should not be relied upon as an indicator of future performance, financial condition or liquidity. Additionally, the unaudited pro forma condensed combined financial statements do not give effect to revenue synergies, operating efficiencies or cost savings that may be achieved with respect to the combined company. Actual results may differ materially from the assumptions within the accompanying unaudited pro forma condensed combined financial statements.

The pro forma adjustments to adjust Paramount’s assets and liabilities to the Ultimate Parent’s basis are based on Paramount’s preliminary estimates of fair value on the basis of information available to it as of the date of this information statement/prospectus, as if the Transactions and NAI Transaction were completed on September 30, 2024. The fair value estimates assumed herein may differ materially based on market factors at the completion of the NAI Transaction, including the closing stock price of Paramount Class B common stock, and upon the finalization of appraisals and other valuation analyses, which is expected no later than one year from the date the Transactions are completed.

2) PRESENTATION OF HISTORICAL SKYDANCE

The historical financial information of Skydance included in the unaudited pro forma condensed combined financial statements reflects certain reclassifications to conform Skydance’s historical financial information to Paramount’s presentation, which are presented in the tables below.

 

257


Table of Contents

NEW PARAMOUNT

NOTES TO UNAUDITED PRO FORMA

CONDENSED COMBINED FINANCIAL STATEMENTS (Continued)

(Tabular dollars in millions, except per share amounts)

 

Balance Sheet Reclassifications

 

     At September 30, 2024  
     Historical
Skydance
     Reclassification
Adjustments
     Historical
Skydance,
Adjusted
 
Assets         

Current Assets:

        

Cash and cash equivalents

   $ 367      $ —       $ 367  

Accounts and other receivables, net

     270        (270      —   

Receivables, net

     —         260        260  

Prepaid expenses and other current assets

     137        10        147  
  

 

 

    

 

 

    

 

 

 

Total current assets

     774        —         774  
  

 

 

    

 

 

    

 

 

 

Property and equipment, net

     18        —         18  

Film costs, net

     990        (990      —   

Television costs, net

     553        (553      —   

Interactive costs, net

     95        (95      —   

Programming and other inventory

     —         1,638        1,638  

Goodwill

     40        —         40  

Operating lease assets

     62        —         62  

Accounts and other receivables, net of current portion

     43        (43      —   

Other assets

     37        43        80  
  

 

 

    

 

 

    

 

 

 

Total Assets

   $ 2,612      $ —       $ 2,612  
  

 

 

    

 

 

    

 

 

 

 

258


Table of Contents

NEW PARAMOUNT

NOTES TO UNAUDITED PRO FORMA

CONDENSED COMBINED FINANCIAL STATEMENTS (Continued)

(Tabular dollars in millions, except per share amounts)

 

     At September 30, 2024  
     Historical
Skydance
     Reclassification
Adjustments
     Historical
Skydance,
Adjusted
 

Liabilities and Equity

        

Current Liabilities:

        

Accounts payable and accrued liabilities

   $ 164      $ (164    $ —   

Accounts payable

     —         13        13  

Accrued expenses

     —         67        67  

Participants’ share and royalties payable

     —         30        30  

Production costs payable

     135        (135      —   

Accrued programming and production costs

     —         105        105  

Deferred revenues

     730        84        814  

Lease liability

     7        (7      —   

Other current liabilities

     3        7        10  
  

 

 

    

 

 

    

 

 

 

Total current liabilities

     1,039        —         1,039  

Bank borrowings

     510        (510      —   

Long-term debt

     —         510        510  

Participants’ share and royalties payable

     —         26        26  

Operating lease liabilities

     57        —         57  

Production costs payable

     26        (26      —   

Other accrued liabilities

     20        (20      —   

Other liabilities

     149        20        169  

Equity:

        

Skydance Media members’ equity

     1,428        —         1,428  

Accumulated deficit

     (637      —         (637

Accumulated other comprehensive income (loss)

     (1      —         (1
  

 

 

    

 

 

    

 

 

 

Total Skydance Media members’ equity

     790        —         790  

Noncontrolling interests

     21        —         21  
  

 

 

    

 

 

    

 

 

 

Total Equity

     811        —         811  
  

 

 

    

 

 

    

 

 

 

Total Liabilities and Equity

   $ 2,612      $ —       $ 2,612  
  

 

 

    

 

 

    

 

 

 

 

259


Table of Contents

NEW PARAMOUNT

NOTES TO UNAUDITED PRO FORMA

CONDENSED COMBINED FINANCIAL STATEMENTS (Continued)

(Tabular dollars in millions, except per share amounts)

 

Statements of Operations Reclassifications

 

     Nine Months Ended September 30, 2024  
     Historical
Skydance
     Reclassification
Adjustments
     Historical
Skydance,
Adjusted
 

Revenues

   $ 506      $ —       $ 506  

Costs and expenses:

        

Film, television and interactive costs

     456        (456      —   

Operating

     —         496        496  

General and administrative expenses

     99        (99      —   

Selling, general and administrative

     —         16        16  

Depreciation and amortization

     2        —         2  

Restructuring and transaction-related costs

     —         43        43  
  

 

 

    

 

 

    

 

 

 

Total costs and expenses

     557        —         557  

Operating loss

     (51      —         (51

Interest expense, net

     (14         (14

Foreign exchange gain

     1        (1      —   

Other items, net

     —         1        1  
  

 

 

    

 

 

    

 

 

 

Net loss

   $ (64    $ —       $ (64
  

 

 

    

 

 

    

 

 

 

 

     Year Ended December 31, 2023  
     Historical
Skydance
     Reclassification
Adjustments
     Historical
Skydance,
Adjusted
 

Revenues

   $ 992      $ —       $ 992  

Costs and expenses:

        

Film, television and interactive costs

     938        (938      —   

Operating

     —         990        990  

General and administrative expenses

     103        (103      —   

Selling, general and administrative

     —         51        51  

Depreciation and amortization

     4        —         4  
  

 

 

    

 

 

    

 

 

 

Total costs and expenses

     1,045        —         1,045  

Operating loss

     (53      —         (53

Interest expense, net

     (3      —         (3
  

 

 

    

 

 

    

 

 

 

Net loss

   $ (56    $ —       $ (56
  

 

 

    

 

 

    

 

 

 

3) ADJUSTMENTS TO PARAMOUNT’S BASIS

The NAI Transaction will result in a change in control of Paramount that establishes a new accounting basis, which will reflect the estimated fair value of Paramount as indicated by the NAI Transaction, the New Paramount Merger and the PIPE Transaction. The table below presents the calculation of the Ultimate Parent’s basis in Paramount assuming the NAI Transaction, the New Paramount Merger and the PIPE Transaction occurred on September 30, 2024. For illustrative purposes it is assumed that all eligible holders of Paramount Class A common stock will elect to receive the Class A Cash Consideration and holders of Paramount Class B common stock make cash elections

 

260


Table of Contents

NEW PARAMOUNT

NOTES TO UNAUDITED PRO FORMA

CONDENSED COMBINED FINANCIAL STATEMENTS (Continued)

(Tabular dollars in millions, except per share amounts)

 

with respect to a number of shares of Paramount Class B common stock that is in the aggregate equal to at least the Maximum Class B Cash Share Number.

 

Assumed value of NAI Transaction attributable to Paramount shares held by NAI

   $ 1,750 (a) 

Cash paid to stockholders in the New Paramount Merger

     4,500 (b), (e) 

Primary gross proceeds in the PIPE Transaction, net of subscription discount

     1,472 (e) 

Outstanding Paramount RSU Awards and Paramount PSU Awards

     78 (d) 

Remaining Class B shares

     3,395 (c), (e) 
  

 

 

 

Paramount basis at September 30, 2024

   $ 11,195 (e),(g) 
  

 

 

 

 

  (a)

In the NAI Transaction, the NAI Equity Investors are purchasing all of the outstanding equity interests of NAI. The assumed value attributable to the shares of New Paramount common stock held by NAI at the time of this transaction is as follows:

 

Equity consideration in the NAI Transaction

   $ 1,750  

Estimated NAI debt value

     650  
  

 

 

 

NAI Enterprise Value

     2,400  

Less: Assumed value attributable to NAI net assets other than Paramount common stock and NAI debt

     650 (f) 
  

 

 

 

Assumed value of NAI Transaction attributable to Paramount common stock

   $ 1,750  
  

 

 

 

 

  (b)

Reflects cash paid to holders of Paramount Class A common stock and Paramount Class B common stock who elect to receive the Class A Cash Consideration and Class B Cash Consideration of $23.00 per share and $15.00 per share, respectively, in the Transactions. Such payout will be funded by the $6.0 billion PIPE Transaction.

  (c)

Reflects 308.1 million shares of New Paramount Class B common stock owned by holders of Paramount Class B common stock following the New Paramount Merger, other than those held directly or indirectly by NAI or its affiliates, not converted into cash, valued at the closing stock price of Paramount Class B common stock on December 4, 2024 of $11.02 per share.

  (d)

Reflects the fair value of outstanding Paramount RSU Awards and Paramount PSU Awards attributable to employees’ service prior to the NAI Transaction. The fair value is based on the closing stock price of Paramount Class B common stock on December 4, 2024 of $11.02 per share. The remaining fair value of outstanding Paramount RSU Awards will be expensed over their remaining vesting periods.

  (e)

Range of Potential Outcomes – To the extent holders of Paramount Class A common stock elect stock consideration (equal to 1.5333 shares of New Paramount Class B common stock for each share of Paramount Class A common stock) or holders of Paramount Class B common stock make cash elections with respect to a number of shares of Paramount Class B common stock that does not in the aggregate exceed the

 

261


Table of Contents

NEW PARAMOUNT

NOTES TO UNAUDITED PRO FORMA

CONDENSED COMBINED FINANCIAL STATEMENTS (Continued)

(Tabular dollars in millions, except per share amounts)

 

  Maximum Class B Cash Share Number, there is a range of potential outcomes for the cash paid to stockholders in the New Paramount Merger, primary gross proceeds and remaining shares of New Paramount Class B common stock and, consequently Paramount’s basis. The primary gross proceeds from the PIPE Transaction may range from $1.5 billion (as assumed in the unaudited pro forma condensed combined financial statements) to $3.0 billion, in each case less a subscription discount of 1.875%. The total shares of New Paramount Class B common stock outstanding following the Transactions could range from 1,056.8 million to 1,156.8 million, of which 308.1 million to 608.1 million, respectively, will be owned by holders of Paramount Class B common stock other than those held directly or indirectly by NAI or its affiliates. As a result, Paramount’s basis may range from $11,195 million (as assumed in the unaudited pro forma condensed combined financial statements) to $11,473 million. In each case the maximum end of the range assumes that no holders of Paramount Class A and Class B common stock elect to receive cash. The range of potential outcomes are detailed as follows:

 

Range of Potential Outcomes

 
     Assumed
in Pro
Forma
Financial
Statements
     100%
Stock
Election
 

Assumed value of NAI Transaction attributable to Paramount shares held by NAI

   $ 1,750      $ 1,750  

Cash paid to stockholders in the New Paramount Merger

     4,500        —   

Primary gross proceeds in the PIPE Transaction, net of subscription discount

     1,472        2,944  

Outstanding Paramount RSU Awards and Paramount PSU Awards

     78        78  

Remaining Class B shares

     3,395        6,701  
  

 

 

    

 

 

 

Range of Paramount basis at September 30, 2024

   $ 11,195      $ 11,473  
  

 

 

    

 

 

 

 

262


Table of Contents

NEW PARAMOUNT

NOTES TO UNAUDITED PRO FORMA

CONDENSED COMBINED FINANCIAL STATEMENTS (Continued)

(Tabular dollars in millions, except per share amounts)

 

Sensitivity Analysis—Assuming 1 million shares of Paramount Class A common stock are converted into shares of New Paramount Class B Common Stock instead of cash, the number of shares of New Paramount Class B common stock outstanding following the Transactions would increase by 1.5 million and Paramount’s basis would increase by $16.5 million. Assuming shares of New Paramount Class B common stock converted to cash are 1 million below the Maximum Class B Cash Share Number, such shares will remain issued and outstanding following the Transactions, and Paramount’s basis would increase by $10.7 million (using the closing stock price on December 4, 2024 indicated above). The changes in basis are calculated as follows:

 

Sensitivity Analysis

(Impact of 1 million fewer shares converted into cash)

 
     Class A      Class B  

Cash paid to stockholders in the New Paramount Merger

   $ (23.0    $ (15.0

Primary gross proceeds in the PIPE Transaction, net of subscription discount

     22.6        14.7  

Remaining Class B shares

     16.9        11.0  
  

 

 

    

 

 

 

Net change to Paramount basis at September 30, 2024

   $ 16.5      $ 10.7  
  

 

 

    

 

 

 

 

  (f)

Because valuation analyses are not available, solely for the purpose of determining the Ultimate Parent’s basis in Paramount, it is assumed that the value of NAI’s net assets other than Paramount common stock is equal to the value of NAI debt. The actual fair value of NAI’s net assets may differ materially from the assumed value of NAI’s net assets.

  (g)

A 10% change to the stock price would change the Paramount basis by $346 million.

The unaudited Pro Forma Condensed Combined Balance Sheet includes the following pro forma adjustments to present the Paramount net assets at the Ultimate Parent’s basis:

 

     Adjustment to
Historical Basis
 

Assets:

  

Property and equipment, net

   $ 1,064 (3a) 

Goodwill

     (10,508 )(3b) 

Intangible assets, net

  

FCC licenses

     597 (3c) 

Trade names

     1,559 (3c) 

Affiliate relationships

     600 (3c) 

Subscriber relationships

     1,100 (3c) 

Developed technology

     220 (3c) 

Operating lease assets

     (8 ) (3d) 

Deferred income tax assets, net

     (263 )(3e) 

Other assets

     (176 )(3h) 
  

 

 

 

Total assets

   $ (5,815
  

 

 

 

 

263


Table of Contents

NEW PARAMOUNT

NOTES TO UNAUDITED PRO FORMA

CONDENSED COMBINED FINANCIAL STATEMENTS (Continued)

(Tabular dollars in millions, except per share amounts)

 

     Adjustment to
Historical Basis
 

Liabilities:

  

Other current liabilities

   $ (13 )(3d) 

Long-term debt

     (859 )(3f) 

Deferred income tax liabilities, net

     862 (3e) 

Operating lease liabilities

     (52 )(3d) 

Other liabilities

     441 (3g) 
  

 

 

 

Total liabilities

   $ 379   
  

 

 

 

Noncontrolling interests

   $ 711 (3i) 
  

 

 

 

Total adjustment to Paramount basis

   $ (6,905
  

 

 

 

 

  (3a)

The pro forma increase to “Property and equipment, net” reflects the estimated incremental fair value of Paramount’s owned real estate of $1,210 million, partially offset by the reversal of the net book value of developed technology as of September 30, 2024 of $146 million. Developed technology will be recorded at fair value within “Intangible assets, net” and the related expense, which has historically been recorded in depreciation expense, will be recorded in intangible asset amortization expense. See (3c) below. As a result, the pro forma adjustments to “Depreciation and amortization” on the unaudited Pro Forma Condensed Combined Statements of Operations include a net reduction to depreciation expense of $21 million and $22 million for the nine months ended September 30, 2024 and year ended December 31, 2023, respectively, as a result of the reclassification of depreciation expense for developed technology, partially offset by higher depreciation related to the fair value adjustment to Paramount’s owned real estate. No changes to the useful lives of Paramount’s property and equipment are expected in connection with the changes to Paramount’s basis.

  (3b)

Adjustment to remove the historical Paramount goodwill balance.

  (3c)

FCC licenses are intangible assets with indefinite lives and, as such, are not amortized but rather are subject to an annual fair value impairment test. Identified finite-lived intangible assets and the related estimated useful lives are as follows:

 

Intangible assets

   Estimated straight-line
amortization period

Trade names

   10-20 years

Affiliate relationships

   5-7 years

Subscriber relationships

   1-2 years

Developed technology

   4-5 years

 

 

The pro forma adjustments to “Depreciation and amortization” on the unaudited Pro Forma Condensed Combined Statements of Operations of $699 million and $926 million for the nine months ended September 30, 2024 and year ended December 31, 2023, respectively, reflect the net incremental amortization expense related to the intangible assets, including developed technology, which has historically been included in depreciation expense. A 10% change in the valuation of finite-lived intangible assets would result in a corresponding increase or decrease in expense of

 

264


Table of Contents

NEW PARAMOUNT

NOTES TO UNAUDITED PRO FORMA

CONDENSED COMBINED FINANCIAL STATEMENTS (Continued)

(Tabular dollars in millions, except per share amounts)

 

  approximately $71 million and $95 million for the nine months ended September 30, 2024 and year ended December 31, 2023, respectively, based on the estimated useful lives used above.
  (3d)

“Operating lease assets” and “Operating lease liabilities,” including the current portion, which is recorded within “Other current liabilities,” have been adjusted to the estimated fair value using Paramount’s incremental borrowing rate as of the closing of the Transactions, which for the purpose of the pro forma adjustments is September 30, 2024.

  (3e)

The estimated tax impacts of the pro forma adjustments to reflect Paramount assets and liabilities at the Ultimate Parent’s basis in the unaudited Pro Forma Condensed Combined Balance Sheet and the related adjustments in the unaudited Pro Forma Condensed Combined Statements of Operations are reflected using the estimated deferred tax rates of the combined company. See Note 7.

  (3f)

The pro forma adjustment to “Long-term debt” reflects the removal of net unamortized discount and unamortized deferred financing costs (“debt issuance costs”) totaling $481 million offset by a reduction of $1,340 million to adjust debt to its fair value, which is determined based on quoted prices in active markets. The pro forma adjustments to “Interest expense, net” of $43 million and $56 million for the nine months ended September 30, 2024 and year ended December 31, 2023, respectively, reflect the amortization of this fair value adjustment partially offset by the removal of the amortization of debt issuance costs. A 1% change in the fair value of debt would result in a corresponding increase or decrease in interest expense of approximately $10 million and $14 million for the nine months ended September 30, 2024 and year ended December 31, 2023, respectively.

  (3g)

Adjustment to reflect the fair value of Paramount’s estimated liabilities related to certain predecessor operations, principally for the defense and settlement of lawsuits claiming various personal injuries related to exposure to asbestos and other materials allegedly caused by products manufactured by Westinghouse, a predecessor operation, as well as claims from federal and state environmental regulatory agencies and other entities asserting liability for environmental cleanup costs and related damages.

  (3h)

Adjustment to reflect long-term receivables for production tax incentives at their fair value. The pro forma adjustments to “Interest expense, net” of $13 million and $18 million for the nine months ended September 30, 2024 and year ended December 31, 2023, respectively, reflect the accretion of the fair value of the tax credits to their undiscounted value.

  (3i)

Adjustment to increase the noncontrolling interest in one of Paramount’s subsidiaries to its estimated fair value. This preliminary estimate was based on the estimated value of the noncontrolling interest holder’s assets from a valuation used by the noncontrolling interest holder in connection with its separate financing transaction executed in 2023. The actual fair value of Paramount’s noncontrolling interests may differ materially upon finalization of appraisals and other valuation analysis, which are expected no later than one year from the date the Transactions are completed.

The above pro forma adjustments to the unaudited Pro Forma Condensed Combined Balance Sheet are based on Paramount’s preliminary estimates of fair value on the basis of information available to it as of the date of this information statement/prospectus, as if the Transactions and NAI Transaction were completed on September 30, 2024, while the above pro forma adjustments to the unaudited Pro Forma Condensed Combined Statements of Operations are presented as if the Transactions and the NAI Transaction occurred on January 1, 2023, the

 

265


Table of Contents

NEW PARAMOUNT

NOTES TO UNAUDITED PRO FORMA

CONDENSED COMBINED FINANCIAL STATEMENTS (Continued)

(Tabular dollars in millions, except per share amounts)

 

beginning of the earliest period presented. The fair value estimates assumed herein may differ materially based on market factors at the completion of the NAI Transaction, including the closing stock price of Paramount Class B common stock, and upon the finalization of appraisals and other valuation analyses, which is expected no later than one year from the date the Transactions are completed.

4) INTERCOMPANY TRANSACTIONS

Transactions between Paramount and Skydance primarily include the co-production of feature film and television content and Paramount’s distribution of certain feature films on behalf of Skydance. The unaudited pro forma condensed combined financial statements have been adjusted to eliminate transactions between Paramount and Skydance, primarily consisting of Skydance’s revenues and Paramount’s participation expenses related to Skydance’s co-participant share of revenues earned on feature film and television productions and receivables and payables accrued by each party in connection with the co-production relationships. Additionally, the unaudited Pro Forma Condensed Combined Statements of Operations include adjustments to the amortization of production costs and expensing of participation and residual costs for feature film and television co-production titles to reflect the application of the individual-film-forecast-computation method based on the combined company’s estimate of ultimate revenues for such titles. The pro forma adjustment to “Retained earnings (accumulated deficit)” on the unaudited Pro Forma Condensed Combined Balance Sheet was the result of timing differences between Paramount’s accrual of participations expense to Skydance in the period the related revenue is earned and Skydance’s recognition of its share of this revenue and corresponding amortization of production costs when Paramount subsequently remits the participations payments following the collection of receivables due from licensees.

5) ISSUANCE AND CONVERSION OF SHARES AND RELATED ACTIVITY

The unaudited Pro Forma Condensed Combined Balance Sheet reflects the below impacts of the Transactions on New Paramount Class A common stock and New Paramount Class B common stock.

 

   

Pre-Closing Paramount Merger On the day immediately prior to the Closing Date, each issued and outstanding share of Paramount Class A common stock will be converted automatically into the right to receive one share of New Paramount Class A common stock and each issued and outstanding share of Paramount Class B common stock will be converted automatically into the right to receive one share of New Paramount Class B common stock.

At the Pre-Closing Paramount Merger Effective Time, each share of Paramount common stock that is owned by Paramount as treasury stock will be canceled and will cease to exist.

 

   

PIPE Transaction – For illustrative purposes it is assumed that all eligible holders of Paramount Class A common stock will elect to receive the Class A Cash Consideration and holders of Paramount Class B common stock make cash elections with respect to a number of shares of Paramount Class B common stock equal to at least the Maximum Class B Cash Share Number and, therefore, $1.5 billion of primary gross proceeds, less a subscription discount of 1.875%, will remain at New Paramount in the PIPE Transaction. See Range of Potential Outcomes in Note 3 for the range of primary gross proceeds from the PIPE Transaction that may remain at New Paramount following the Transactions. The PIPE Transaction includes the issuance of 400 million shares of New Paramount Class B common stock and, in the case of the NAI Equity Investors, 200 million warrants to subscribe for one share of New Paramount Class B common stock at an initial exercise price of $30.50 per share, to the PIPE Equity Investors in exchange for $6.0 billion in cash (less an aggregate subscription discount of 1.875% of the primary gross proceeds), pursuant to the PIPE Transaction. Proceeds of $4.5 billion from

 

266


Table of Contents

NEW PARAMOUNT

NOTES TO UNAUDITED PRO FORMA

CONDENSED COMBINED FINANCIAL STATEMENTS (Continued)

(Tabular dollars in millions, except per share amounts)

 

 

the PIPE Transaction will be used by New Paramount to fund stockholder elections to receive the Class A Cash Consideration and Class B Cash Consideration in the New Paramount Merger, as described below.

 

   

New Paramount Merger – Cash settlement of 9.2 million shares of New Paramount Class A common stock at a price of $23.00 per share and cash settlement of 285.9 million shares of New Paramount Class B common stock at a price of $15.00 per share for which holders of the shares elect to receive the Class A Cash Consideration and Class B Cash Consideration, respectively, that will be funded by $4.5 billion of the PIPE Transaction proceeds. Elections made for the Class B Cash Consideration will be subject to a proration mechanism. The cash-settled shares will cease to exist after the completion of the Transactions.

 

   

Skydance Merger – Issuance of approximately 316.7 million shares of New Paramount Class B common stock to holders of Skydance Membership Units and Skydance Phantom Unit awards in connection with the Skydance Merger. For Skydance Membership Units that are held by Upstream Blocker Holders, the Blocker Contribution entitles these holders to receive their allocable portion of the 316.7 million shares in the Skydance Merger. After the Skydance Merger, there will be no outstanding Skydance Membership Units or Skydance Phantom Units.

 

267


Table of Contents

NEW PARAMOUNT

NOTES TO UNAUDITED PRO FORMA

CONDENSED COMBINED FINANCIAL STATEMENTS (Continued)

(Tabular dollars in millions, except per share amounts)

 

The table below calculates shares of New Paramount Class A common stock and New Paramount Class B common stock issued and outstanding after completion of the Transactions, based on shares of Paramount Class A common stock and Paramount Class B common stock outstanding on September 30, 2024, and the related par value, and assuming that all eligible holders of Paramount Class A common stock will elect to receive the Class A Cash Consideration and holders of Paramount Class B common stock make cash elections of at least the Maximum Class B Cash Share Number in the New Paramount Merger. Shares of New Paramount Class B common stock for which elections to receive Class B Cash Consideration have not been made or have been validly revoked will remain issued and outstanding as one share of New Paramount Class B common stock.

 

Each share of Paramount Class A common stock converted to one share of New Paramount Class A common stock in the Pre-Closing Paramount Merger

        40.7  

Each share of Paramount Class B common stock converted to one share of New Paramount Class B common stock in the Pre-Closing Paramount Merger

        626.0  

Issuance to the PIPE Equity Investors of New Paramount Class B common stock in exchange for proceeds from the PIPE Transaction

     400.0     

Cancellation of cash-settled New Paramount Class A common stock in the New Paramount Merger

     (9.2   

Cancellation of cash-settled New Paramount Class B common stock in the New Paramount Merger

     (285.9   

Issuance of New Paramount Class B common stock to holders of Skydance Membership Units and Skydance Phantom Units in the Skydance Merger

     316.7     
  

 

 

    

Total assumed share issuance, net of cancellations

        421.6 (5i) 

Estimated shares of New Paramount common stock issued and outstanding after the Transactions

        1,088.3  
     

 

 

 

Par value of New Paramount common stock issued after the Transactions (1,088.3 shares at $0.001 per share)

      $ 1  

Par value of Paramount common stock issued prior to the Transactions

        1  
     

 

 

 

Pro forma adjustment to Common stock

      $ —  (5a) 
     

 

 

 

 

  (5a)

Assuming the Transactions closed on September 30, 2024, the par value of the issued Paramount common stock immediately prior to the Transactions would have been $666,701 and immediately after the Transactions the par value of the issued New Paramount common stock would have been $1,088,279. On a rounded basis, the par value of New Paramount common stock will not change as a result of the Skydance Merger, and therefore no pro forma adjustment was required to “Common stock” on the unaudited Pro Forma Condensed Combined Balance Sheet.

To the extent holders of Paramount Class A common stock elect to receive Class A Stock Consideration or holders of Paramount Class B common stock make cash elections with respect to a number of shares of Paramount Class B common stock that does not in the aggregate exceed the Maximum Class B Cash Share Number, shares of New Paramount Class B common stock in excess of those assumed in the table below will remain issued and outstanding following the Transactions, up to a maximum of 100 million additional shares as a result of the PIPE Transaction cutback mechanisms described elsewhere herein. As a result, the total number of shares of New Paramount common stock issued and outstanding after the Transactions can range from

 

268


Table of Contents

NEW PARAMOUNT

NOTES TO UNAUDITED PRO FORMA

CONDENSED COMBINED FINANCIAL STATEMENTS (Continued)

(Tabular dollars in millions, except per share amounts)

 

1,088.3 million (as assumed in the unaudited pro forma condensed combined financial statements) to 1,188.3 million. If the election to receive cash is not made by any of the eligible holders of Paramount Class A common stock, each such share of Paramount Class A common stock will convert into 1.5333 shares of New Paramount Class B common stock. The table below assumes that no eligible holders of Paramount Class A common stock elect to receive the Class A Cash Consideration and no holders of Paramount Class B common stock elect to receive the Class B Cash Consideration.

 

Each share of Paramount Class A common stock converted to one share of New Paramount Class A common stock in the Pre-Closing Paramount Merger

        40.7  

Each share of Paramount Class B common stock converted to one share of New Paramount Class B common stock in the Pre-Closing Paramount Merger

        626.0  

Issuance to the PIPE Equity Investors of New Paramount Class B common stock in exchange for proceeds from the PIPE Transaction

     200.0     

Cancellation of New Paramount Class A common stock in the New Paramount Merger

     (9.2   

Issuance of New Paramount Class B common stock to holders of Paramount Class A common stock in the New Paramount Merger

     14.1     

Issuance of New Paramount Class B common stock to holders of Skydance Membership Units and Skydance Phantom Units in the Skydance Merger

     316.7     
  

 

 

    

Total assumed share issuance, net of cancellations

        521.6  
     

 

 

 

Estimated shares of New Paramount common stock issued and outstanding after the Transactions

        1,188.3  
     

 

 

 

 

269


Table of Contents

NEW PARAMOUNT

NOTES TO UNAUDITED PRO FORMA

CONDENSED COMBINED FINANCIAL STATEMENTS (Continued)

(Tabular dollars in millions, except per share amounts)

 

The following pro forma adjustments have been recorded to “Additional paid-in-capital” on the unaudited Pro Forma Condensed Combined Balance Sheet to reflect the estimated impacts described above:

 

Cancellation of Paramount Treasury stock in the Pre-Closing Paramount Merger

   $ (22,958 )(5b) 

Issuance of (i) shares of New Paramount Class B common stock to the PIPE Equity Investors and (ii) warrants to purchase New Paramount Class B common stock in the case of the NAI Equity Investors, each in exchange for proceeds from the PIPE Transaction

     1,472 (5c) 

Adjust Paramount net assets to the new Ultimate Parent’s estimated cost basis as a result of the NAI Transaction

     (6,905 )(5d) 

Reversal of Paramount historical equity as a result of the NAI Transaction

     6,221 (5e) 

Issuance of New Paramount Class B common stock to holders of Skydance Membership Units and Skydance Phantom Units in Skydance Merger in excess of existing equity value

     2,679 (5f) 

Difference between fair value of shares issued in Skydance Merger and net assets of Skydance received

     (2,679 )(5g) 

Reclassification of Skydance Media members’ equity to Additional paid-in-capital

     1,428 (5h) 
  

 

 

 

Total pro forma adjustments to Additional paid-in-capital

   $ (20,742
  

 

 

 

 

  (5b)

As of September 30, 2024, 503 million shares of Paramount Class B common stock were held in treasury. Each share of Paramount Class A and Class B common stock held as treasury stock or held directly by Paramount will be cancelled prior to the automatic conversion of shares of Paramount Class A common stock and Paramount Class B common stock into shares of New Paramount Class A common stock and New Paramount Class B common stock.

  (5c)

The increase of $1,472 million to “Cash and cash equivalents” and “Additional paid-in-capital” on the unaudited Pro Forma Condensed Combined Balance Sheet reflects the net impact of the $6.0 billion cash proceeds received from the PIPE Equity Investors in the PIPE Transaction less $4.5 billion to fund stockholder elections to receive the Class A Cash Consideration and Class B Cash Consideration. The net proceeds received in the PIPE Transaction have been reduced by a subscription discount of 1.875% on the amount of primary gross proceeds.

  (5d)

As discussed in Note 3, the NAI Transaction will result in a change in control of Paramount that establishes a new accounting basis, which will reflect the fair value of Paramount as indicated by the NAI Transaction, the New Paramount Merger and the PIPE Transaction. The adjustment of $(6,905) million offset by the adjustment of $1,472 million for the issuance of shares and warrants in the PIPE Transaction described in (5c) above reduces Paramount’s equity from $16,628 million to the Ultimate Parent’s estimated basis of $11,195 million.

  (5e)

As the NAI Transaction establishes a new basis for the net assets of Paramount, the unaudited Pro Forma Condensed Combined Balance Sheet reflects an adjustment to “Additional paid-in-capital” of $6,221 million to reverse Paramount’s historical equity accounts. This offsets the adjustment of $7,745 million to “Retained earnings (accumulated deficit)” to reverse Paramount’s historical retained earnings, and adjustments to “Accumulated other comprehensive (loss)/income” totaling $1,524 million, comprised of

 

270


Table of Contents

NEW PARAMOUNT

NOTES TO UNAUDITED PRO FORMA

CONDENSED COMBINED FINANCIAL STATEMENTS (Continued)

(Tabular dollars in millions, except per share amounts)

 

  $1,019 million to reverse the accumulated net actuarial losses related to Paramount’s pension and other postretirement benefit plans and $505 million to reverse cumulative translation adjustments as of September 30, 2024. The pro forma adjustments to “Other items, net” of $47 million and $65 million reflect the reversal of the amortization of net actuarial losses for the nine months ended September 30, 2024 and the year ended December 31, 2023, respectively.
  (5f)

Reflects $3,490 million for the issuance of approximately 316.7 million shares of New Paramount Class B common stock to holders of Skydance Membership Units (including the Ellison family and all other holders) and Skydance Phantom Units at $11.02 per share, which is the closing stock price of Paramount Class B common stock on December 4, 2024, as consideration in the Skydance Merger, offset by the existing equity value of Skydance, including its noncontrolling interests, of $811 million. After the Skydance Merger, there will be no outstanding Skydance Membership Units or Skydance Phantom Units. Based on the par value of New Paramount Class B common stock of $.001 per share, on a rounded basis the exchange does not result in an adjustment to “Common stock” on the unaudited Pro Forma Condensed Combined Balance Sheet.

  (5g)

Reflects the difference between the fair value of shares issued as consideration in the Skydance Merger to the Ellison family and all other holders of Skydance Membership Units and Skydance Phantom Units and the net assets received, which are recorded at the historical basis of Skydance, and not the fair value of Paramount Class B common stock, as the net assets of Skydance and its noncontrolling interests already reflect the Ultimate Parent’s basis.

  (5h)

Reclassification of $1,428 million from “Skydance Media members’ equity” to “Additional paid-in-capital” to reflect the exchange of Skydance Membership Units and Skydance Phantom Units for shares of New Paramount Class B common stock.

  (5i)

The weighted average number of common shares outstanding for the nine months ended September 30, 2024 and the year ended December 31, 2023 have each been adjusted to include 421.6 million shares to reflect the assumed share issuances, net of cancellations discussed above. In each period, Paramount Options and Paramount RSU Awards were excluded from the calculation of diluted net loss per common share (“EPS”) because their inclusion would have been antidilutive since a net loss was reported in each period. Also excluded from the calculation of diluted EPS were the 200 million warrants to be issued in the PIPE Transaction because their inclusion also would have been anti-dilutive in each period. In addition, the impact of the assumed conversion of Paramount’s 5.75% Series A Mandatory Convertible Preferred Stock to shares of common stock in periods prior to its conversion on April 1, 2024 is excluded in the calculations of diluted EPS since it would have been antidilutive. As a result, in the calculations of diluted EPS for the nine months ended September 30, 2024 and the year ended December 31, 2023, the weighted average number of diluted shares outstanding does not include the assumed issuance of shares upon conversion of preferred stock, and preferred stock dividends recorded during these periods of $14 million and $58 million, respectively, are deducted from net loss from continuing operations.

6) OTHER TRANSACTION ACCOUNTING ADJUSTMENTS

Transaction-Related Costs

Transaction-related costs of $51 million and $43 million have been incurred by Paramount and Skydance, respectively, through September 30, 2024 and are recorded within “Restructuring and transaction-related costs”

 

271


Table of Contents

NEW PARAMOUNT

NOTES TO UNAUDITED PRO FORMA

CONDENSED COMBINED FINANCIAL STATEMENTS (Continued)

(Tabular dollars in millions, except per share amounts)

 

in Paramount and Skydance’s historical consolidated financial statements. Additionally, the historical Skydance financial statements for the nine months ended September 30, 2024 include $17 million of commitment fees recognized within “Interest expense, net” in connection with secured backstop financing obtained by Skydance concurrent with the signing of the Transaction Agreement, which remained in effect until Paramount’s credit facility and standby letter of credit facility were amended on August 1, 2024 to revise the change of control provision such that the ownership structure of Paramount after giving effect to the Transactions and the NAI Transaction would not be an event of default that would give the lenders the right to accelerate any outstanding loans and terminate their commitments.

The unaudited pro forma condensed combined financial statements include adjustments for estimated transaction-related costs to be incurred by Paramount from October 1, 2024 through the completion date of the Transactions, as well as estimated transaction-related costs expected to be incurred by Skydance during this period for the benefit of the combined company. Current estimates of these costs and the corresponding adjustments to “Accrued expenses” on the unaudited Pro Forma Condensed Combined Balance Sheet and “Restructuring and transaction-related costs” on the unaudited Pro Forma Condensed Combined Statement of Operations for the year ended December 31, 2023 are described in the table below. The ultimate amount of total transaction-related costs may differ from these estimates.

 

     Accrued
Expenses
    Restructuring
and
Transaction-
Related Costs
 

Estimated transaction-related costs

   $ 174 (6a)    $ 174 (6a) 

Estimated transaction-related bonuses

     91 (6b)      91 (6b) 

Stock-based compensation expense

     —        13 (6c) 
  

 

 

   

 

 

 

Total adjustment

   $ 265     $ 278  
  

 

 

   

 

 

 

 

  (6a)

Comprised of $133 million expected to be incurred by Paramount and $41 million expected to be incurred by Skydance, consisting mainly of legal, banking and other professional fees.

  (6b)

Reflects $50 million and $41 million of cash-based transaction awards expected to be payable to employees of Skydance, including $25 million to be paid to David Ellison, and Paramount, respectively, upon completion of the Transactions. These unaudited pro forma condensed combined financial statements assume that the Skydance and Paramount Transaction Awards Programs are fully allocated prior to the completion of the Transactions. For additional information, including which Paramount and Skydance executive officers participate in the transaction award program, see “Interests of Affiliates in the Transactions” beginning on page 286 of this information statement/prospectus.

  (6c)

At the Pre-Closing Paramount Merger Effective Time, each outstanding Paramount PSU Award will be converted into an award of restricted stock units covering an equivalent number of shares of New Paramount Class B common stock, with performance-based vesting conditions for performance periods not completed prior to the Pre-Closing Paramount Merger Effective Time deemed satisfied at target level. The incremental value associated with the modification of these awards, based on the difference between the estimated fair value of the awards immediately prior to the modification and the fair value of the awards immediately after the modification (which occurred upon communication of the modified award terms on July 11, 2024 and reflects the closing stock price of $11.73 per share on that date) is estimated to be $16 million, of which $13 million is attributable to employees’ service prior

 

272


Table of Contents

NEW PARAMOUNT

NOTES TO UNAUDITED PRO FORMA

CONDENSED COMBINED FINANCIAL STATEMENTS (Continued)

(Tabular dollars in millions, except per share amounts)

 

  to the closing of the Transactions and has been reflected as an adjustment to “Restructuring and transaction-related costs” on the unaudited Pro Forma Condensed Combined Statement of Operations for the year ended December 31, 2023.
  (6d)

The reduction of $227 million to “Retained earnings (accumulated deficit)” on the unaudited Pro Forma Condensed Combined Balance Sheet reflects the impact from the transaction-related costs adjustment to “Accrued Expenses” presented in the table above, which total $265 million, net of the related tax benefit, where applicable, of $38 million (see Note 7) calculated as follows:

 

     At September 30, 2024  
     Transaction
Accounting Adjustments
 

Transaction-related costs

   $ 265  

Less: Tax benefit

     38  
  

 

 

 

Impact on Retained earnings (accumulated deficit)

   $ 227  
  

 

 

 

Long-Term Debt

 

  (6e)

In connection with the closing of the Transactions, borrowings outstanding under Skydance’s revolving credit facility will be repaid in full. The repayment is reflected as decreases in the following accounts:

 

  Balance

Sheet Adjustments

 

     At September 30, 2024  
     Transaction
Accounting Adjustments
 

Cash and cash equivalents

   $ (510

Long-term debt

   $ (510

 

  Statements

of Operations Adjustments

 

     Nine Months Ended
September 30, 2024
     Year Ended
December 31, 2023
 
     Transaction
Accounting
Adjustments
     Transaction
Accounting
Adjustments
 

Interest expense, net

   $ 5      $ 9  

7) INCOME TAXES

Skydance is treated as a partnership for U.S. federal income tax purposes and, as such, has generally not been subject to U.S. federal entity-level income taxes. Rather, taxable income or loss of Skydance is included in the U.S. federal income tax returns of Skydance’s members. After the consummation of the Transactions, New Paramount and certain subsidiaries will become subject to U.S. federal, state and local income taxes with respect to taxable income of Skydance at the prevailing corporate tax rates. The tables below reflect the impacts on the pro forma condensed combined financial statements from the inclusion of Skydance in New Paramount’s

 

273


Table of Contents

NEW PARAMOUNT

NOTES TO UNAUDITED PRO FORMA

CONDENSED COMBINED FINANCIAL STATEMENTS (Continued)

(Tabular dollars in millions, except per share amounts)

 

calculation of income taxes and the tax impacts of the pro forma adjustments described in Note 3 to reflect Paramount’s assets and liabilities at the Ultimate Parent’s basis and the transaction-related costs described in Note 6.

Balance Sheet Adjustments

 

     At September 30, 2024  
     Transaction
Accounting
Adjustments
    Adjustments to
Paramount’s Basis
 

Prepaid expenses and other current assets

   $ 3 (7a)      n/a  

Deferred income tax assets, net

   $ 96 (7a)    $ (263 )(7b) 

Other current liabilities

   $ (16 )(7a)      n/a  

Deferred income tax liabilities, net

     n/a     $ 862 (7c) 

Retained earnings (accumulated deficit)

   $ 77 (7f)      n/a  

n/a - not applicable

Statements of Operations Adjustments

 

     Nine Months Ended
September 30, 2024
    Year Ended
December 31, 2023
 
     Transaction
Accounting
Adjustments
    Adjustments
to
Paramount’s
Basis
    Transaction
Accounting
Adjustments
    Adjustments
to
Paramount’s
Basis
 

Benefit from income taxes

   $ 99 (7d)    $ 162 (7e)    $ 46 (7d)    $ 215 (7e) 

 

  (7a)

The Transaction accounting adjustment to “Deferred income tax assets, net” as of September 30, 2024 reflects an increase of $77 million to establish deferred income taxes for Skydance and an increase of $19 million for the tax-deductible portion of the transaction-related costs discussed in Note 6. The tax deductible portion of the transaction-related costs also resulted in an increase to “Prepaid expenses and other current assets” of $3 million and a decrease to “Other current liabilities” of $16 million, reflecting the impacts on prepaid income taxes and income taxes payable, respectively.

  (7b)

The adjustment to “Deferred income tax assets, net” as of September 30, 2024 relating to the adjustment to Paramount’s basis includes a reduction due to the reclassification of the deferred tax liability of $346 million discussed in note (7c) below, offset by an increase of $83 million for the reversal of Paramount’s valuation allowance on a deferred tax asset that is expected to be realized because of the increase in the deferred tax liabilities caused by the pro forma adjustments to Paramount’s basis.

  (7c)

The adjustment to “Deferred income tax liabilities, net” relating to the adjustments to Paramount’s basis includes an increase of $1,208 million for the deferred income tax impact of the pro forma adjustments described in Note 3 to reflect Paramount’s assets and liabilities at the Ultimate Parent’s basis, offset by $346 million reclassified as a reduction to “Deferred income tax assets, net.”

  (7d)

The Transaction accounting adjustments to “Benefit from income taxes” for the nine months ended September 30, 2024 and the year ended December 31, 2023 reflect increases to the tax benefit of $99 million and $8 million, respectively, related to the inclusion of Skydance in

 

274


Table of Contents

NEW PARAMOUNT

NOTES TO UNAUDITED PRO FORMA

CONDENSED COMBINED FINANCIAL STATEMENTS (Continued)

(Tabular dollars in millions, except per share amounts)

 

  New Paramount’s calculation of income taxes. Also included in the adjustment to “Benefit from income taxes” for the year ended December 31, 2023 is a tax benefit of $38 million related to the transaction-related costs described in Note 6.
  (7e)

The adjustments to “Benefit from income taxes” for the nine months ended September 30, 2024 and the year ended December 31, 2023 reflect increases to the tax benefit of $162 million and $215 million, respectively, for the tax impacts of the pro forma adjustments to Paramount’s basis as if the Transactions and the NAI Transaction occurred on January 1, 2023.

  (7f)

The adjustment to “Retained earnings (accumulated deficit)” reflects the offsetting impact to the increase in “Deferred income tax assets, net” to establish the deferred income taxes for Skydance discussed in (7a) above.

The pro forma adjustments to “Deferred income tax assets, net” and “Deferred income tax liabilities, net” are based on the estimated deferred tax rates of the combined company. The actual deferred tax liabilities may differ materially based on changes resulting from finalizing the deferred tax rates for the combined company and finalizing the fair value adjustments for Paramount’s assets and liabilities that are not reasonably estimable for the purposes of the unaudited pro forma condensed combined financial statements.

All other income tax estimates and the related tax rates may also differ materially in periods subsequent to the consummation of the Transactions.

 

275


Table of Contents

MANAGEMENT AND DIRECTORS OF NEW PARAMOUNT AFTER COMPLETION OF THE TRANSACTIONS

Board of Directors

Under the terms of the Transaction Agreement, upon the completion of the Transactions, the New Paramount Board will consist of up to 13 members who will be designated by Skydance prior to the Closing, (i) five of whom are expected to be nominees of Ellison (as defined in the A&R Charter) (one of whom will be David Ellison), (ii) two of whom are expected to be nominees of RedBird (as defined in the A&R Charter), (iii) one of whom is expected to be the President of New Paramount following the Closing and (iv) up to three of whom will be independent. The Transaction Agreement further provides that David Ellison will be elected as the Chair and an individual designated by Skydance will be elected as the Vice Chair of the New Paramount Board. The A&R Charter also provides that, in the event that David Ellison no longer serves as Chief Executive Officer of New Paramount, the then-serving Chief Executive Officer of New Paramount will be nominated to the New Paramount Board. In addition, the A&R Charter provides that the President of New Paramount, if not also the Chief Executive Officer of New Paramount, will be nominated to the New Paramount Board. The directors of New Paramount will serve until the next annual meeting of stockholders and until their successors are duly elected and qualified or until their earlier death, resignation or removal; provided that David Ellison will serve an initial term as Chair until the earliest of (x) two years following the Closing and (y) his death, resignation or incapacitation. See the sections entitled Description of New Paramounts Capital Stock” and “Comparison of Stockholder Rights” beginning on pages 305 and 316, respectively, of this information statement/prospectus regarding certain provisions of the A&R Charter relating to the composition of the New Paramount Board following the Closing, as well as the section entitled “—Structure of the Board of Directors” beginning on page 278 of this information statement/prospectus.

Except as set forth below, as of the date of this information statement/prospectus, Skydance has not determined which directors it will designate to the New Paramount Board. Biographical information with respect to the current Paramount directors is contained in Paramount’s Definitive Proxy Statement for Paramount’s 2024 Annual Meeting of Stockholders filed with the SEC on April 22, 2024, and incorporated by reference herein. The directors of New Paramount that have been designated to take office upon the completion of the Transactions, as of the date of this information statement/prospectus, and their ages as of February 12, 2025, are as follows:

 

Name

   Age      Title

David Ellison

     42      Director, Chair

Jeffrey Shell

     59      Director

Gerald Cardinale

     57      Director

Andrew Gordon

     60      Director

David Ellison has served as founder and Chief Executive Officer of Skydance since 2010 and on the board of advisors of the Ellison Institute. New Paramount believes David Ellison is qualified to serve as a member of its board of directors because of his significant experience in the entertainment and media industry and deep knowledge of Skydance’s business as founder and Chief Executive Officer of Skydance.

Jeffrey Shell has served as Chairman of RedBird Sports & Media since February 2024. Jeffrey Shell served as Chief Executive Officer of NBCUniversal from 2020 to 2023 and as Chairman of NBCUniversal Film and Entertainment from 2019 to 2020. Prior to that, Mr. Shell served as Chairman of Universal Filmed Entertainment Group (UFEG) beginning in 2013 and, prior to joining UFEG, as Chairman of NBCUniversal International. Prior to joining NBCUniversal, Mr. Shell served as President of Comcast Programming Group for six years and, previously, as Chief Executive Officer of Gemstar TV Guide International and President of FOX Cable Networks Group. New Paramount believes Mr. Shell is qualified to serve as a member of its board of directors because of his extensive experience serving in executive leadership roles at entertainment and media companies.

Gerald Cardinale is the founder of RedBird Capital and has served as its Managing Partner and Chief Investment Officer since 2014. Prior to founding RedBird Capital, Mr. Cardinale spent over 20 years at Goldman

 

276


Table of Contents

Sachs where he was previously a Partner from 2004 to 2012. New Paramount believes Mr. Cardinale is qualified to serve as a member of its board of directors because of his extensive investment and management experience specifically in the sports, media and entertainment industries and his extensive experience serving in a role as director.

Andrew Gordon has been a Partner of RedBird Capital since 2020, where he leads the firm’s Technology, Media & Telecom investment vertical and its capital markets activities. Mr. Gordon previously served as the Global Chairman of Investment Banking Services, Head of the West Region, Global Head of Media and Telecommunications for the Technology, Media and Telecom Group and Co-Head of the One Goldman Sachs Family Office of Goldman Sachs where he was employed from 1986 to 2020, and as a Partner of Goldman Sachs from 1998 until his retirement in 2020. New Paramount believes Mr. Gordon is qualified to serve as a member of its board of directors because of his extensive management experience specifically in the sports, media, entertainment and financial services industries, his 35 years of investment banking experience and his extensive experience serving in a role as director.

New Paramount is evaluating the specific terms of New Paramount’s director compensation program but anticipates that non-employee directors will be eligible to receive cash retainer fees and grants of equity awards for their services, in addition to reimbursement of out-of-pocket expenses.

Management

Under the terms of the Transaction Agreement, the initial officers of New Paramount upon the completion of the Transactions will be determined by Skydance prior to the Closing and include David Ellison as Chief Executive Officer. Except as set forth below, as of the date of this information statement/prospectus, the executive officers of New Paramount have not yet been determined. Biographical information with respect to the current executive officers of Paramount is contained in Paramount’s Annual Report on Form 10-K filed with the SEC on February 28, 2024, and incorporated by reference herein. The executive officers of New Paramount that have been designated to take office upon the Closing, as of the date of this information statement/prospectus, and their ages as of February 12, 2025, are as follows:

 

Name

   Age      Title

David Ellison

     42      Chief Executive Officer

Jeffrey Shell

     59      President

David Ellison will be the Chief Executive Officer of New Paramount. For David Ellison’s biography, see the section entitled “—Board of Directors” above.

Jeffrey Shell will be the President of New Paramount. For Jeffrey Shell’s biography, see the section entitled “—Board of Directors” above.

New Paramount has not yet paid any compensation to its directors or executive officers. New Paramount is evaluating the specific terms of New Paramount’s compensation arrangements and, as of the date of this information statement/prospectus, New Paramount has not entered into or adopted any such arrangements with its directors or executive officers.

Information concerning the compensation paid to, and the employment agreements with, Paramount’s named executive officers is contained in Paramount’s Definitive Proxy Statement for Paramount’s 2024 Annual Meeting of Stockholders, filed with the SEC on April 22, 2024, which is incorporated by reference into this information statement/prospectus. For further information, see the section entitled “Where You Can Find More Information” beginning on page 336 of this information statement/prospectus.

 

277


Table of Contents

Family Relationships

There are no family relationships between any individuals who have been determined by Skydance (as of the date of this information statement/prospectus) to be a member or nominee of the New Paramount Board, on the one hand, and any individuals who have been determined by Skydance (as of the date of this information statement/prospectus) to be an executive officer of New Paramount, on the other hand.

Corporate Governance

Controlled Company Exemption

Because NAI and its applicable subsidiaries will control more than 50% of New Paramount’s combined voting power for the election of directors, New Paramount will be considered a “controlled company” for the purposes of Nasdaq listing rules and corporate governance standards. As a “controlled company,” New Paramount will be permitted to, and intends to, elect not to comply with certain corporate governance requirements of Nasdaq, for example, those that would otherwise require that the New Paramount Board have a majority of “independent” directors within the meaning of Nasdaq rules, a compensation committee comprised entirely of independent directors and independent oversight over director elections. Additionally, New Paramount may elect to rely on additional exemptions for so long as it remains a “controlled company.” Accordingly, holders of New Paramount Class B common stock will not have the same protections afforded to stockholders of companies that are subject to all of the rules and corporate governance standards of Nasdaq, and the ability of New Paramount’s independent directors to influence its business policies and affairs may be reduced. New Paramount expects to remain a controlled company until NAI no longer controls more than 50% of its combined voting power. See the risk factor entitled “Risk Factors—Risks Relating to New Paramount After Completion of the Transactions—Risks Relating to New Paramount’s Organization and Structure—New Paramount will be exempt from certain corporate governance requirements since it will be a ‘controlled company’ within the meaning of Nasdaq rules, and as a result its stockholders will not have the protections afforded by these corporate governance requirements” beginning on page 82 of this information statement/prospectus.

Of the foregoing directors named above as of the date of this information statement/prospectus, none of the directors is expected to qualify as “independent” under Nasdaq rules. New Paramount will nonetheless be required to have three directors that are independent in accordance with Nasdaq listing standards and SEC independent audit committee requirements for listed issuers, subject to any available exceptions. We expect such directors to be nominated to the New Paramount Board and appointed to the Audit Committee in connection with the consummation of the Transactions.

Structure of the Board of Directors

The following summary uses certain defined terms that either differ in usage from other sections of this information statement/prospectus or which are not otherwise used. Each such defined term is defined in the section entitled “Description of New Paramount’s Capital Stock—Defined Terms” beginning on page 308 of this information statement/prospectus. The A&R Charter provides that New Paramount will take all Necessary Action (as defined herein) to cause the slate of nominees recommended by New Paramount for election as directors to be consistent with the following:

 

   

(i) For so long as Ellison has an Original Ownership Percentage of at least 50%, Ellison will be entitled to nominate five individuals for election to the New Paramount Board as either an “Ellison Designee” or a “Low-Vote Designee” at Ellison’s election, and if Ellison fails to make such designation for any such nominee, such nominee will be deemed a “Low-Vote Designee” (with the A&R Charter providing that an Ellison Designee will have different voting powers than a Low-Vote Designee); (ii) for so long as Ellison has an Original Ownership Percentage of at least 25% but less than 50%, Ellison will be entitled to nominate three Low-Vote Designees for election to the New Paramount Board; and (iii) for

 

278


Table of Contents
 

so long as Ellison has an Original Ownership Percentage of at least 5% but an Original Ownership Percentage less than 25%, Ellison will be entitled to nominate two Low-Vote Designees for election to the New Paramount Board.

 

   

For so long as RedBird has an Original Ownership Percentage of at least 50%, RedBird will be entitled to nominate two RedBird Designees (as defined herein) for election to the New Paramount Board. RedBird will maintain the right to nominate for election to the New Paramount Board one RedBird Designee for so long as it has an Ownership Percentage of at least 5%.

 

   

New Paramount will cause the nomination of the Chief Executive Officer of New Paramount (if not David Ellison) and the President of New Paramount (if not the Chief Executive Officer) to the New Paramount Board.

 

   

Following the recommendation of New Paramount Board’s nominating and governance committee, New Paramount will cause the nomination of up to three independent directors to the New Paramount Board in accordance with Nasdaq listing standards and SEC independent audit committee requirements for listed issuers, subject to any available exceptions.

The A&R Charter provides that until the first date on which Ellison is no longer entitled to nominate for election to the New Paramount Board any Ellison Designee or Low-Vote Designee, Ellison will have the right to designate the Chair; provided that if the designation for Chair is neither David Ellison nor Lawrence Ellison, the filling of any such vacancy will also require the approval of at least one RedBird Designee for so long as RedBird has an Original Ownership Percentage of at least 50%. David Ellison shall serve an initial term as the Chair for two years following the Closing Date or until his earlier death, resignation or incapacitation.

For further information regarding the governance agreement and the structure of the New Paramount Board, see the sections entitled “Description of New Paramount’s Capital Stock” and “Comparison of Stockholder Rights” beginning on pages 305 and 316, respectively, of this information statement/prospectus.

Board Committees of New Paramount

The New Paramount Board is expected to have three standing committees: an Audit Committee, a Compensation Committee and a Nominating and Corporate Governance Committee. The expected composition and responsibilities of each of the committees of the New Paramount Board are described below.

Audit Committee

The New Paramount Board’s Audit Committee (the “Audit Committee”) is expected to consist of three members, each of whom is expected to satisfy the applicable independence requirements under Nasdaq rules and under Rule 10A-3(b)(1) of the Exchange Act. The Audit Committee will be responsible for overseeing New Paramount’s corporate accounting and financial reporting processes and assisting the New Paramount Board in its oversight of (i) the quality and integrity of New Paramount’s financial statements; (ii) New Paramount’s compliance with legal and regulatory requirements; (iii) the independent auditor’s qualifications, performance and independence; and (iv) the performance of New Paramount’s internal audit function. The Audit Committee will also be responsible for, among other things and subject to the provisions of New Paramount’s organizational documents:

 

   

appointing, compensating, retaining and overseeing the work of New Paramount’s independent auditor;

 

   

discussing with New Paramount’s independent auditor any audit problems or difficulties and management’s response;

 

   

pre-approving all audit and non-audit services provided to New Paramount by its independent auditor (other than those provided pursuant to appropriate preapproval policies established by the committee or exempt from such requirement under SEC rules);

 

279


Table of Contents
   

reviewing and discussing New Paramount’s annual and quarterly financial statements with management and New Paramount’s independent registered public accounting firm;

 

   

discussing and reviewing New Paramount’s periodic assessment of New Paramount’s key risk areas, including cybersecurity, and providing oversight and accountability with respect to the execution of appropriate plans to mitigate and/or address such risks; and

 

   

establishing procedures for the receipt, retention and treatment of complaints received regarding accounting, internal accounting controls or auditing matters, and for the confidential and anonymous submission by New Paramount’s employees of concerns regarding questionable accounting or auditing matters.

Compensation Committee

The New Paramount Board’s Compensation Committee (the “Compensation Committee”) is expected to consist of at least two members. The purpose of the Compensation Committee will be to, among other things, (i) oversee the discharge of the responsibilities of the New Paramount Board relating to the New Paramount compensation policies, plans and programs and (ii) review and assist in the determination of the compensation to be paid to executive officers. Specific responsibilities of the Compensation Committee will include, among other things and subject to the provisions of New Paramount’s organizational documents:

 

   

evaluating and setting the compensation level of the Chief Executive Officer;

 

   

reviewing and making recommendations to the New Paramount Board regarding New Paramount’s incentive compensation plans applicable to its executive officers and other senior executives;

 

   

approving the total compensation package and the material terms of any employment arrangements for all of New Paramount’s Section 16 officers; and

 

   

reviewing and discussing with management New Paramount’s Compensation Discussion & Analysis disclosures required under the SEC rules and approving an annual Compensation Committee Report to stockholders to be included in New Paramount’s proxy statement for its annual meeting of stockholders.

Nominating and Corporate Governance Committee

The New Paramount Board’s Nominating and Corporate Governance Committee (the “Nominating Committee”) is expected to consist of at least two members. The Nominating Committee will be responsible for overseeing the selection of persons to be nominated to serve on the New Paramount Board, subject to the terms of the A&R Charter. Specific responsibilities of the Nominating Committee will include, among other things and subject to the provisions of New Paramount’s organizational documents:

 

   

identifying and evaluating candidates, including the nomination of incumbent directors for re-election and nominees recommended by stockholders, to serve on the New Paramount Board;

 

   

considering and making recommendations to the New Paramount Board regarding the composition and chairs of the committees of the New Paramount Board;

 

   

developing and making recommendations to the New Paramount Board regarding corporate governance guidelines and governance matters; and

 

   

overseeing annual evaluations of the performance of the New Paramount Board, including its committees.

Code of Business Conduct and Ethics

New Paramount intends to adopt a Global Business Conduct Statement (the “New Paramount Code”) applicable to its directors, officers and employees, and a Supplemental Code of Ethics for Senior Financial

 

280


Table of Contents

Officers applicable to its principal executive officer, principal financial officer, principal accounting officer or controller or persons performing similar functions (the “Supplemental Code”). A copy of the New Paramount Code and the Supplemental Code will be posted on New Paramount’s investor relations website. New Paramount will make any legally required disclosures regarding amendments to, or waivers of, provisions of the applicable code on its investor relations website.

Compensation Committee Interlocks and Insider Participation

None of New Paramount’s executive officers currently serves, or has served during the last year, on the board of directors or compensation committee of any other entity that has one or more executive officers that are expected to serve as a member of the New Paramount Board or the Compensation Committee. None of the expected members of the Compensation Committee will be one of New Paramount’s executive officers or employees. Prior to the consummation of the Transactions, compensation decisions for those who are to serve as New Paramount’s executive officers are expected to be made by Skydance in consultation with the Compensation Committee. New Paramount expects to appoint additional executive officers and directors prior to the effectiveness of the registration statement of which this information statement/prospectus forms a part.

 

281


Table of Contents

CERTAIN RELATIONSHIPS AND RELATED PARTY TRANSACTIONS

Paramount

Information regarding transactions with related persons of Paramount is contained in Paramount’s Definitive Proxy Statement for its 2024 Annual Meeting of Stockholders, filed with the SEC on April 22, 2024, in the section entitled “Related Person Transactions,” which is incorporated by reference into this information statement/prospectus.

Directors and Officers of New Paramount

David Ellison and his father, Lawrence Ellison, are affiliates of Pinnacle (as defined herein). Jeffrey Shell is the Chairman of RedBird Sports & Media, which is an affiliate of RedBird (as defined herein). Gerald Cardinale is the founder, Managing Partner and Chief Investment Officer of RedBird Capital, which is an affiliate of RedBird. Andrew Gordon is a Partner of RedBird Capital. Each of Pinnacle and RedBird are PIPE Equity Investors (as defined herein) and affiliated with certain of the PIPE Obligors and certain of the Guarantors (each as defined herein). Except as set forth in this information statement/prospectus, as of the date of this information statement/prospectus, the directors and executive officers of New Paramount have not yet been determined.

In connection with the PIPE Transaction, the PIPE Equity Investors entered into Subscription Agreements for a private placement investment in an aggregate amount of up to $6.0 billion in exchange for receiving, in the aggregate, (i) up to an aggregate amount of 400 million shares of New Paramount Class B common stock, subject to ratable reduction in accordance with the terms of the Subscription Agreements, for a purchase price of $15.00 per share (less an aggregate subscription discount of 1.875% of such PIPE Equity Investor’s Pro Rata Share (as defined in the Subscription Agreements) of the primary gross proceeds (as defined herein)) and (ii) in the case of the NAI Equity Investors, an aggregate number of 200 million warrants, each to subscribe for one share of New Paramount Class B common stock per warrant at an initial exercise price of $30.50 per share. For additional detail on the Subscription Agreements, see the section entitled “Summary of Certain Agreements Related to the Transactions—Subscription Agreements” beginning on page 220 of this information statement/prospectus. The terms of the warrants are described in more detail in the section entitled “Description of New Paramount’s Capital Stock—Warrants” beginning on page 307 of this information statement/prospectus.

In connection with the PIPE Transaction, the PIPE Obligors entered into the Equity Commitment Letters, pursuant to which the PIPE Obligors have committed, upon the terms and subject to conditions set forth in the Equity Commitment Letters, to purchase or cause the purchase of, directly or indirectly through one or more intermediate entities, a permitted assign or by an additional investor, debt or equity securities of such NAI Equity Investors for an aggregate purchase price of, or otherwise make contributions to or invest funds in such NAI Equity Investors in an aggregate amount in cash of immediately available funds up to the Commitment Amount (as defined herein). For additional detail on the Equity Commitment Letters, see the section entitled “Summary of Certain Agreements Related to the Transactions—Equity Commitment Letters” of this information statement/prospectus.

In connection with the PIPE Transaction, the Guarantors each executed and delivered the Limited Guarantees in favor of Paramount. The Guarantors have each absolutely, irrevocably and unconditionally guaranteed, on the terms and conditions set forth in the Limited Guarantees, the due and punctual payment, performance and discharge, if and when due, of any monetary damages payable by the applicable NAI Equity Investors under and pursuant to, and subject to the limitations set forth in, the Subscription Agreements to which such NAI Equity Investors are a party. For additional detail on the Limited Guarantees, see the section entitled “Summary of Certain Agreements Related to the Transactions—Limited Guarantees” beginning on page 224 of this information statement/prospectus.

Concurrently with the Closing, the PIPE Equity Investors will enter into a registration rights agreement with New Paramount that will obligate New Paramount to register the shares of New Paramount Class B common

 

282


Table of Contents

stock held by such parties. For additional detail on the Registration Rights Agreement, see the section entitled “Summary of Certain Agreements Related to the Transactions—Registration Rights Agreement” beginning on page 225 of this information statement/prospectus.

Upon completion of the Transactions, each of Pinnacle and RedBird is expected to enter into a voting agreement with New Paramount agreeing to, among other matters, vote its shares of New Paramount common stock in favor of the directors that are nominated by the New Paramount Board (whether at an annual or special meeting). See the section entitled “Summary of Certain Agreements Related to the Transactions—New Paramount Voting Agreements” beginning on page 225 of this information statement/prospectus.

Additionally, David Ellison is the manager, a member of the executive board, and chief executive officer of Skydance. Affiliates of RedBird are investors in Skydance and have the right to designate a member to the executive board of Skydance, which board seat is currently filled by Andrew Gordon. Skydance is party to the Transaction Agreement whereby, among other things, on the Closing Date, each Skydance Membership Unit that is issued and outstanding immediately prior to the Skydance Merger Effective Time (other than any Skydance Membership Unit that is held, directly or indirectly, by New Paramount or Skydance) will be converted automatically into the right to receive the applicable portion of the Skydance Merger Consideration (as specified in the allocation statement to be delivered by Skydance to Paramount and New Paramount prior to the Closing Date and determined in accordance with the Skydance LLC Agreement and the Transaction Agreement). As a result of the Skydance Merger, entities affiliated with each of David Ellison and his father Lawrence Ellison and affiliates of RedBird will receive Skydance Merger Consideration as described herein. See the section entitled “Summary of the Transaction Agreement” beginning on page 179 of this information statement/prospectus.

Historically, Paramount has been the principal distribution partner for Skydance’s theatrical releases and Skydance and Paramount have collaborated to co-produce and/or co-finance a number of feature films and other content, particularly in relation to certain key movie franchises. With respect to co-productions with Paramount, Skydance recorded revenue from Paramount in the nine months ended September 30, 2024, of $50 million and for the years ended December 31, 2023, 2022 and 2021 of $198 million, $211 million and $64 million, respectively. The production, financing and distribution arrangement between Skydance and Paramount expired in 2022 with respect to new original films, but Paramount continues distributing the existing films produced thereunder and Skydance has certain rights to co-finance certain derivative productions related to such films.

New Paramount is expected to enter into employment agreements with each of David Ellison and Jeffrey Shell; however, the terms of such agreements are not known as of the date of this information statement/prospectus.

Following the Closing, the A&R Charter provides that nomination of certain directors to the New Paramount Board will be decided by Ellison (as defined in the A&R Charter) or RedBird (as defined in the A&R Charter), subject to certain fall-away conditions. The A&R Charter provides that David Ellison will serve an initial term as Chair of the New Paramount Board until the earliest of (x) two years following the Closing and (y) his death, resignation or incapacitation. For more information about the governance of New Paramount, see the section entitled “Management and Directors of New Paramount After Completion of the Transactions” beginning on page 276 of this information statement/prospectus.

New Paramount’s A&R Charter and A&R Bylaws will provide that New Paramount will indemnify any person who was or is involved in, or is threatened to be involved in, any threatened, pending or completed action, suit or proceeding, whether civil, criminal, administrative or investigative, by reason of the fact that he or she is or was a director, officer or employee of New Paramount, or is or was serving at the request of New Paramount as a director, officer (including, without limitation, a trustee), employee or agent of another corporation, limited liability company, partnership, joint venture, trust or other enterprise, to the fullest extent authorized by Delaware law, against judgments, fines, amounts paid in settlement and expenses (including attorneys’ fees), actually and reasonably incurred by him or her in connection with such action, suit or proceeding. New Paramount also

 

283


Table of Contents

expects to enter into indemnification agreements with each of its executive officers and directors in connection with the Closing and to purchase and maintain liability insurance on behalf of any person who is or was a director, officer or employee of New Paramount. Under the Transaction Agreement, from the Effective Time until the six-year anniversary of the Closing Date, New Paramount has agreed to maintain directors’ and officers’ and fiduciary liability insurance policies for the benefit of the D&O Indemnified Persons (as defined herein) with respect to their acts or omissions occurring at or prior to the Effective Time in their capacities as directors, officers, members or managers of Paramount or Skydance, as applicable, on terms with respect to coverage, deductibles and amounts no less favorable than the existing policies of Paramount or Skydance and from an insurance carrier with the same or better credit rating as Paramount’s or Skydance’s current directors’ and officers’ liability insurance.

 

284


Table of Contents

CERTAIN BENEFICIAL OWNERS OF NEW PARAMOUNT VOTING COMMON STOCK

The following table sets forth information regarding the expected beneficial ownership of shares of New Paramount Class A common stock as of January 24, 2025 on a pro forma basis, giving effect to the Transactions and the NAI Transaction, by the individuals who are expected to be executive officers and directors of New Paramount named herein, as well as all of such expected directors and executive officers as a group, and of beneficial holders of more than 5% of the shares of New Paramount Class A common stock. Except as set forth in this information statement/prospectus, as of the date of this information statement/prospectus, the directors and executive officers of New Paramount have not yet been determined.

The expected beneficial ownership of shares of New Paramount Class A common stock as of January 24, 2025 assumes that the Closing Date occurred as of January 24, 2025. Such amounts are indicative, and such persons’ interests in shares of New Paramount Class A common stock at the Closing Date may differ from the interests set out in the following table.

 

     Shares of New
Paramount Class A
Common Stock
Beneficially Owned
After Giving Effect to
the Transactions
 

Name of Beneficial Owner

   Number      %  

Greater than 5% Stockholders:

     

National Amusements, Inc.(1)

     31,500,087        100

Executive Officers and Directors:

     

David Ellison (1)

     31,500,087        100

Jeffrey Shell

     —         —   

Gerald Cardinale (2)

     —         —   

Andrew Gordon

     —         —   

All executive officers and directors as a group (four (4) persons)

     31,500,087        100

 

(1)

The securities reported herein includes 21,845,300 shares of New Paramount Class A common stock held of record by National Amusements, Inc., 4,669,623 shares of Paramount Class A common stock held of record by NAI Entertainment Holdings LLC and 4,985,164 shares of Paramount Class A common stock held of record by SPV-NAIEH LLC. SPV-NAIEH LLC is wholly-owned by NAI Entertainment Holdings LLC, which is wholly-owned by National Amusements, Inc. After giving effect to the Transactions, Mr. David Ellison and Mr. Larry Ellison may be deemed to share beneficial ownership over these securities through their indirect control of National Amusements, Inc.

(2)

While such arrangements have not yet been finalized, by virtue of certain agreements to be entered into at the closing of the Transactions among RB Tentpole LP and the other NAI Equity Investors, RB Tentpole LP may, subject to the final terms of such arrangements, be deemed to be part of a “group” (as defined in Section 13(d)(3) of the Exchange Act) with such other persons and therefore share beneficial ownership over the New Paramount Class A common stock held of record by National Amusements, Inc. and its subsidiaries. RB Tentpole GenPar LLC is the general partner of RB Tentpole LP. RedBird Capital Partners Holdings LLC is the sole member of RB Tentpole GenPar LLC. RedBird Holdings Carry Vehicle LP is a member of RedBird Capital Partners Holdings LLC. RedBird Capital Partners L.P. is the general partner of RedBird Holdings Carry Vehicle LP. Mr. Gerald Cardinale is the sole limited partner of RedBird Capital Partners L.P. and the sole member of its general partner. As a result of the aforementioned relationships, Mr. Cardinale and each of the foregoing entities may be deemed to share beneficial ownership of the New Paramount Class A common stock.

 

285


Table of Contents

INTERESTS OF AFFILIATES IN THE TRANSACTIONS

Interests of Paramount Affiliates in the Transactions

Interests of Paramount’s Executive Officers and Directors in the Transactions

Paramount’s executive officers and directors have interests in the Transactions, including financial interests, that may be different from, or in addition to, the interests of Paramount’s stockholders generally. The members of the Special Committee and the Paramount Board who recommended that Paramount stockholders entitled to vote adopt the Transaction Agreement and approve the Transactions were aware of and considered these interests to the extent such interests existed at the time, among other matters, during their respective deliberations on the merits of the Transactions, in negotiating, evaluating and approving the Transaction Agreement and the Transactions, and in making the Paramount Board’s recommendation that the Paramount stockholders entitled to vote adopt the Transaction Agreement and approve the Transactions. Shari E. Redstone recused herself from the meeting at which the Paramount Board approved and declared advisable the Transaction Agreement and the Transactions and was not in attendance. These interests are described in more detail below, and certain of them, including compensation that may become payable in connection with the Transactions to Paramount’s named executive officers, are quantified in the section entitled “—Quantification of Potential Transaction-Related Payments to Paramount Named Executive Officers.”

Paramount’s current executive officers are:

 

   

George Cheeks, Office of the Chief Executive Officer,

 

   

Chris McCarthy, Office of the Chief Executive Officer,

 

   

Brian Robbins, Office of the Chief Executive Officer,

 

   

Naveen Chopra, EVP, Chief Financial Officer,

 

   

Caryn K. Groce, EVP, Acting General Counsel and Secretary,

 

   

Doretha F. (DeDe) Lea, EVP, Global Public Policy and Government Relations, and

 

   

Nancy Phillips, EVP, Chief People Officer.

In accordance with SEC rules, this disclosure is also required to cover any person who has previously served as a Paramount executive officer since January 1, 2023, and therefore covers each of:

 

   

Robert M. Bakish, former President and Chief Executive Officer,

 

   

Christa A. D’Alimonte, former EVP, General Counsel and Secretary, and

 

   

Julia Phelps, former EVP, Chief Communications and Corporate Marketing Officer.

For purposes of this disclosure, the following individuals are the named executive officers of Paramount (each, an “NEO” and, collectively, the “NEOs”): Messrs. Chopra and Bakish, and Mses. Lea, Phillips and D’Alimonte.

For purposes of this disclosure, (i) a “qualifying termination” means a termination of employment of an executive officer without “cause” or a resignation for “good reason” (each such term as applicable under and defined in the executive officer’s employment agreement) and (ii) the Transactions are assumed to constitute a “change in control” for purposes of the relevant compensation arrangements described below, as provided in the Transaction Agreement. For current Paramount executive officers, “good reason” is generally defined in the applicable executive officer’s employment agreement to include: (i) assignment of duties or responsibilities substantially inconsistent with the executive officer’s position(s) or duties, (ii) withdrawal of material portions of, or a material diminution in, the executive officer’s duties, responsibilities or authority, (iii) certain material reductions of the executive officer’s compensation, (iv) Paramount’s material breach of any material obligation under the executive officer’s employment agreement, and (v) for Messrs. Cheeks, McCarthy and Robbins, relocation of their places of employment out of certain geographic areas.

 

286


Table of Contents

Interests of Paramount’s Directors in the Transactions

The current members of the Paramount Board are Shari E. Redstone, Barbara M. Byrne, Linda M. Griego, Judith A. McHale and Susan Schuman. In accordance with SEC rules, this disclosure is also required to cover any person who has previously served as a member of the Paramount Board since January 1, 2023, and therefore covers Mr. Bakish, Candace K. Beinecke, Robert N. Klieger, Ronald L. Nelson, Dawn Ostroff, Charles E. Phillips, Jr., Nicole Seligman and Frederick O. Terrell. For information regarding Mr. Bakish’s compensation arrangements, see the sections entitled “—Employment Agreements and Change in Control Severance Protection Plan” and “—Quantification of Potential Transaction-Related Payments to Paramount Named Executive Officers” below. The members of the Paramount Board are not entitled to any enhanced payments or benefits in connection with a cessation of their service on the Paramount Board in connection with the Transactions, but the Paramount Board has the discretion to accelerate the vesting of the current members’ 2024 RSU Awards, as discussed below.

Ms. Redstone is the non-executive Chair of the Paramount Board. As of December 31, 2024, Ms. Redstone was the beneficial owner of 52,226 cash-settled Paramount Class A common stock phantom units, 61,920 cash-settled Paramount Class B common stock phantom units, and 617,409 shares of Paramount Class B common stock, which includes 177,326 vested, deferred Paramount RSU Awards. Ms. Redstone will ultimately receive shares of New Paramount Class B common stock in the New Paramount Merger in exchange for her shares of Paramount Class B common stock and will not be entitled to elect to receive any cash consideration in the New Paramount Merger for her shares of Paramount Class B common stock.

Ms. Redstone is a beneficiary of the NAI Shareholders, and as of December 31, 2024, NAI beneficially owned, directly and through two wholly-owned subsidiaries, approximately 77.4% of the Paramount Class A common stock outstanding and approximately 9.5% of the Paramount Class A common stock and Paramount Class B common stock outstanding on a combined basis. NAI is controlled by the General Trust, which owns 80% of the voting interest of NAI. NA Administration, LLC is the corporate trustee of the General Trust, and is governed by a seven-member board of directors, which acts by majority vote (subject to certain exceptions), including with respect to the NAI shares held by the General Trust. Ms. Redstone is the Chairperson, CEO and President of NAI, is one of the seven directors of NA Administration, LLC and one of two directors who are beneficiaries of the General Trust. Ms. Redstone also has a minority indirect beneficial interest in the Paramount Class A common stock and the Paramount Class B common stock owned by NAI (and its wholly-owned subsidiaries). NAI and its applicable wholly-owned subsidiaries will ultimately receive shares of New Paramount Class A common stock and New Paramount Class B common stock in the New Paramount Merger in exchange for their shares of Paramount Class A common stock and Paramount Class B common stock, respectively, and will not be entitled to elect to receive any cash consideration in the New Paramount Merger for their shares of Paramount common stock.

Immediately following the completion of the Transactions, Ms. Redstone is expected to have beneficial ownership of no shares of New Paramount Class A common stock and a number of shares of New Paramount Class B common stock equal to the number of shares of Paramount Class B common stock held by Ms. Redstone as of immediately prior to the Transactions (which, based on the number of shares of Paramount Class B common stock held by Ms. Redstone as of December 31, 2024, would be approximately 617,409 shares of New Paramount Class B common stock).

Pursuant to the NAI Transaction, the NAI Equity Investors agreed to purchase, upon the terms and subject to the conditions set forth in the NAI Stock Purchase Agreement, all of the outstanding equity interests of NAI from the NAI Shareholders for aggregate consideration based on an enterprise value of $2.4 billion. As a beneficiary of the NAI Shareholders and an employee of NAI, Ms. Redstone has interests in the NAI Transaction, including the right to receive a portion of the proceeds from the NAI Transaction.

In connection with the NAI Transaction, the NAI Shareholders; certain directors and officers of NAI, including Ms. Redstone in her capacity as Chairperson, CEO and President of NAI (such individuals, the “NAI D&O Indemnitees”); NAI and NAIEH entered into an indemnification and contribution agreement, which

 

287


Table of Contents

terminated and superseded certain existing indemnification arrangements among the parties thereto and provided the NAI Shareholders and the NAI D&O Indemnitees with certain indemnification rights relating to the Transactions and the NAI Transaction from NAI and NAIEH capped at a maximum of $200 million. Affiliates of the NAI Equity Investors have guaranteed the payment and performance of the foregoing indemnification obligations of NAI and NAIEH, subject to the limitations set forth in the indemnification and contribution agreement. The foregoing indemnification obligations of NAI and NAIEH continue for ten years following the date of execution of the indemnification and contribution agreement, subject to extension for active claims thereunder and automatic termination upon the occurrence of certain triggering events set forth in the indemnification and contribution agreement, including the termination of the NAI Stock Purchase Agreement. The indemnification arrangements that were in place prior to the signing of the NAI Stock Purchase Agreement and that were terminated and superseded by the indemnification and contribution agreement provided, among other things, for uncapped indemnification of the NAI D&O Indemnitees and the NAI Shareholders by NAI and NAIEH for losses incurred in connection with their status as the controller of NAI and, in the case of Ms. Redstone, Paramount, in any litigation relating to the Transactions or the NAI Transaction.

Special Committee Compensation

In consideration of their service on the Special Committee and the significant time commitment that such service would entail, the Paramount Board determined that Paramount would pay each member of the Special Committee compensation in an amount and in such frequency as shall be determined by the Nominating and Governance Committee of the Paramount Board. The Nominating and Governance Committee of the Paramount Board determined that Paramount would pay each member of the Special Committee (i) compensation of $10,000 per calendar month during which the Special Committee is in existence for the Special Committee member’s service as a member of the Special Committee, beginning January 2024 (the “Monthly Fee”), (ii) a per-meeting fee of $2,000 for each meeting of the Special Committee that the Special Committee member attends (the “Per-Meeting Fee”) and (iii) a fee of $1,000 per hour for time actually spent by the Special Committee member on litigation-related matters (i.e., time spent with outside counsel in prep meetings or at depositions) arising from or related to the member’s service on the Special Committee (the “Litigation Fee” and, together with the Monthly Fee and the Per-Meeting Fee, the “Special Committee Compensation”). At the request of the Special Committee, the Nominating and Governance Committee of the Paramount Board subsequently approved the removal of the Per-Meeting Fee effective as of March 23, 2024, as described in the section entitled “The Transactions—Background of the Transactions” beginning on page 102 of this information statement/prospectus.

The Special Committee Compensation was not, and is not, contingent upon the approval or completion of the Transactions or any other transaction involving Paramount or Skydance. No other meeting fees or other compensation will be paid to the members of the Special Committee in connection with their service on the Special Committee (other than reimbursement for reasonable out-of-pocket expenses incurred in connection with their service on the Special Committee).

Membership of the New Paramount Board of Directors

Under the terms of the Transaction Agreement, upon the completion of the Transactions, the New Paramount Board will consist of up to 13 members who will be designated by Skydance prior to the Closing, (i) five of whom are expected to be nominees of Ellison (as defined in the A&R Charter) (one of whom will be David Ellison, the Chief Executive Officer of New Paramount following the Closing), (ii) two of whom are expected to be nominees of RedBird (as defined in the A&R Charter), (iii) one of whom is expected to be the President of New Paramount following the Closing, and (iv) up to three of whom will be independent. Under the terms of the Transaction Agreement, each of Ms. Redstone and/or Tyler Korff have the right to request to be designated to the New Paramount Board at the Closing. Mr. Korff is the son of Ms. Redstone, and Ms. Redstone and Mr. Korff are immediate family members as a result. Ms. Redstone and Mr. Korff have notified Skydance that they will not request to be designated to the New Paramount Board pursuant to such right. For further information, see the section entitled “Management and Directors of New Paramount After Completion of the Transactions” beginning on page 276 of this information statement/prospectus.

 

288


Table of Contents

Treatment of Paramount Equity Awards

Each of Paramount’s current executive officers holds outstanding Paramount equity awards in the form of Paramount PSU Awards under the Paramount Global Amended and Restated Long-Term Incentive Plan and certain of such officers hold Paramount RSU Awards under such plan. In addition, certain of Paramount’s current and former executive officers hold outstanding fully-vested Paramount Options under the Viacom Inc. 2016 Long-Term Management Incentive Plan.

Each of the members of the Paramount Board holds outstanding Paramount RSU Awards under the Paramount Global 2015 Equity Plan for Outside Directors, and certain directors hold outstanding deferred Paramount RSU Awards under the Viacom Inc. 2006 RSU Plan for Outside Directors and/or the Viacom Inc. 2011 RSU Plan for Outside Directors. The Paramount Board has approved accelerated vesting just prior to the Closing of any Paramount RSU Awards held by an outside director who serves on the Paramount Board just prior to completion of the Transactions but will not serve on the New Paramount Board upon completion of the Transactions.

Under the Transaction Agreement, at the Pre-Closing Paramount Merger Effective Time, (x) each Paramount RSU Award and Paramount PSU Award will be assumed by New Paramount and automatically converted into a restricted stock unit award covering an equivalent number of shares of New Paramount Class B common stock, and each outstanding Paramount Option will be assumed by New Paramount and automatically converted into an option to purchase an equivalent number of shares of New Paramount Class B common stock, each on the same terms and conditions (including vesting requirements and any applicable terms relating to accelerated vesting upon a qualifying termination of employment) as were applicable under the corresponding Paramount equity award immediately prior to the Pre-Closing Paramount Merger Effective Time; provided, that performance-based vesting conditions applicable to any Paramount PSU Award (i) for which the applicable performance period has been completed prior to the Pre-Closing Paramount Merger Effective Time will be determined based on actual performance and (ii) for which the applicable performance period has not been completed prior to the Pre-Closing Paramount Merger Effective Time will be deemed to have been achieved at target performance, and such assumed and converted Paramount PSU Award will no longer be subject to performance-based vesting conditions (but will remain subject to time-based vesting conditions), and (y) each outstanding Paramount Notional Unit will be automatically converted into a notional unit with respect to an equivalent number of shares of New Paramount Class B common stock, on the same terms and conditions as were applicable under the corresponding Paramount Notional Unit immediately prior to the Pre-Closing Paramount Merger Effective Time.

While the Transactions themselves will not result in accelerated vesting of Paramount executive officers’ outstanding Paramount equity awards, other than any actions taken by Paramount to eliminate or mitigate the potential impact of Sections 280G and 4999 of the Code, participants in the Paramount Global Executive Change in Control Severance Protection Plan (the “CIC Plan”), including the current Paramount executive officers, are eligible to receive full accelerated vesting (at target level for any performance-based equity awards) of their respective outstanding Paramount equity awards if, within the six months prior to or 24 months following a change in control, the applicable participant experiences a qualifying termination, as described in the section entitled “—Employment Agreements and Change in Control Severance Protection Plan” below. The estimated aggregate acceleration value of the Paramount RSU Awards and Paramount PSU Awards held by the current Paramount executive officers other than the NEOs as of December 31, 2024, the latest practicable date to determine such amounts before the filing of this information statement/prospectus, is equal to approximately $2.3 million, assuming (i) a qualifying termination as of an assumed closing date of February 28, 2025 (which is an illustrative date solely for purposes of this disclosure), (ii) all then-outstanding Paramount PSU Awards vest at or are converted into an award of New Paramount restricted stock units based on target performance, and (iii) a relevant price per share of Paramount Class B common stock equal to $11.54, which is the average closing stock price for the first five business days following July 7, 2024 (the date of the announcement of the Transactions). Former Paramount executive officers would not be entitled to any incremental payments in respect of their

 

289


Table of Contents

outstanding Paramount equity awards upon an assumed closing date of February 28, 2025. For information regarding Paramount equity awards held by the Paramount NEOs, see the section entitled “—Quantification of Potential Transaction-Related Payments to Paramount Named Executive Officers” below.

Employment Agreements and Change in Control Severance Protection Plan

Each of Paramount’s current executive officers is party to an employment agreement with Paramount (each, an “employment agreement”), which provides eligibility for the applicable executive officer to receive the following severance payments and benefits upon a qualifying termination:

 

   

subject to an overall cap of two times the sum of the executive officer’s base salary and target bonus amount, continued payment of base salary for the longer of one year or the remainder of the employment term and a target annual bonus or prorated target annual bonus (if less, each as adjusted based on certain performance factors for the relevant year), as applicable, for each Paramount fiscal year or portion thereof remaining in the employment term;

 

   

continued coverage and participation under Paramount’s medical and dental benefit plans at no cost to the executive officer until the earlier of (i) the end of the employment term (but not less than one year following termination) and (ii) the date the executive officer becomes eligible for medical and/or dental coverage from another employer;

 

   

continued basic life insurance coverage to the executive officer at a level furnished to comparable executives at no premium cost until the earlier of (i) the end of the employment term, or, if later, the end of the period in which the executive officer is receiving continued payment of base salary, and (ii) the date the executive officer becomes eligible for life insurance coverage from another employer;

 

   

accelerated vesting of all unvested Paramount Options that would have vested on or before the end of the employment term or, for Messrs. Cheeks, McCarthy and Robbins and Mses. Lea and Phillips, if later, twelve months following termination, with all vested Paramount Options remaining exercisable for six months following termination (but not later than the expiration date of such Paramount Options); and

 

   

accelerated vesting of all unvested Paramount RSU Awards and Paramount PSU Awards that would have vested on or before the end of the employment term or, for Messrs. Cheeks, McCarthy and Robbins and Mses. Lea and Phillips, if later, twelve months following termination, with performance goals under such Paramount PSU Awards relating to any performance period not completed as of the date of termination deemed achieved at target performance level.

Mr. Bakish stepped down from his position as President and Chief Executive Officer of Paramount effective April 30, 2024 and, on April 29, 2024, entered into a transition services agreement and general release of claims with Paramount (the “transition agreement”) pursuant to which he served as a non-executive Senior Advisor until his employment terminated on October 31, 2024. Pursuant to the transition agreement, the termination of Mr. Bakish’s employment on October 31, 2024 was deemed a termination without cause and he is eligible to receive the following severance payments and benefits upon such termination:

 

   

an amount equal to two times the sum of base salary and target annual bonus for the year of termination, payable at the same time and in the same manner as if Mr. Bakish’s employment had not been terminated;

 

   

a pro-rated target annual bonus for the year of termination, paid at the lesser of the target amount or the target amount modified by certain performance factors;

 

   

continued coverage and participation under Paramount’s medical and dental benefit plans at no cost to Mr. Bakish until the earlier of (i) two years following termination and (ii) the date Mr. Bakish becomes eligible for medical and/or dental coverage from another employer;

 

290


Table of Contents
   

continued life insurance coverage at no premium cost to Mr. Bakish until the earlier of (i) the end of the employment term, or, if later, the end of the period in which Mr. Bakish is receiving continued payment of base salary, and (ii) the date Mr. Bakish becomes eligible for life insurance coverage from another employer;

 

   

accelerated vesting of all unvested Paramount Options, with all vested Paramount Options remaining exercisable for 24 months following termination (but not later than the expiration date of such Paramount Options); and

 

   

accelerated vesting of all unvested Paramount RSU Awards and Paramount PSU Awards, with performance goals under such Paramount PSU Awards relating to any performance period not completed as of the date of termination deemed achieved at target performance level.

Paramount’s current executive officers (and, to a limited extent, Mr. Bakish) are participants in the CIC Plan, and are entitled to the following payments and benefits (in lieu of those provided under their employment agreements or transition agreement, as applicable) upon a qualifying termination within the six months prior to or, other than for Mr. Bakish, 24 months following a change in control of Paramount:

 

   

a prorated target annual bonus, generally payable no later than the 60th day following termination;

 

   

an amount equal to two times or, for Mr. Bakish, two and one-half times the sum of the executive officer’s base salary and target annual bonus for the year of termination, generally payable no later than the 60th day following termination;

 

   

continued company-paid coverage under medical and dental benefits and life insurance and accidental death and dismemberment insurance at no cost to the executive officer until (i) the end of the period designated under the CIC Plan (24 months or, for Mr. Bakish, 30 months following termination) or, if longer, the period of continued coverage provided for in the executive officer’s employment agreement or (ii) if earlier, the date the executive officer becomes eligible for comparable coverage from another employer;

 

   

executive level outplacement services with a leading national outplacement firm for up to twelve months following termination;

 

   

if the executive officer meets the eligibility criteria of the Paramount Global Retiree Medical Plan as of the date of the termination, the executive officer will be vested in the right to elect to participate in such plan and may elect whether to participate in such plan effective as of the end of the 24 month-period (or, for Mr. Bakish, 30 month-period) following termination;

 

   

accelerated vesting of all unvested Paramount Options, with all vested Paramount Options remaining exercisable for three years following termination or such longer period as provided in the applicable award agreement (but not later than the expiration date of such Paramount Options);

 

   

accelerated vesting of all unvested Paramount RSU Awards and Paramount PSU Awards, with performance goals under such Paramount PSU Awards deemed achieved at target performance level; and

 

   

unless otherwise expressly determined by the Compensation Committee of the Paramount Board at the time of the change in control, waiver of any non-competition covenant in the executive officer’s employment agreement.

As a condition to receiving the severance payments and benefits outlined above, the executive officer is required to timely execute and not revoke a release of claims in favor of Paramount.

Assuming that the Transactions are completed and each such current executive officer experiences a qualifying termination on February 28, 2025 (which is an illustrative date solely for purposes of this disclosure) and each such executive officer’s base salary and annual target bonus remain unchanged from those in effect as

 

291


Table of Contents

of December 31, 2024, the latest practicable date to determine such amounts before the filing of this information statement/prospectus, the aggregate value of the severance payments and benefits (excluding amounts attributable to accelerated vesting of equity awards) that would be payable to the current executive officers other than the NEOs would be equal to approximately $64.6 million. For information regarding estimated Paramount severance payments and benefits that would be payable to the Paramount NEOs, see the section entitled “—Quantification of Potential Transaction-Related Payments to Paramount Named Executive Officers” below.

Transaction Award Program

In light of Paramount employees’ significant contributions to Paramount prior to and in connection with the Transactions, to increase the likelihood of the successful operation of Paramount during the period prior to the completion of the Transactions and to promote the retention and continued focus of certain key employees through the completion of the Transactions, Paramount implemented a cash-based transaction award program, under which Paramount may pay cash transaction awards in connection with the Transactions not to exceed $41 million in the aggregate (the “Transaction Award Program”) with any such amounts to be paid upon Closing. A participant remains eligible to receive payment of the participant’s transaction award upon the Closing in the event of, in each case prior to the Closing, the participant’s termination of employment without cause, or due to death or disability or resignation for good reason, if applicable under the participant’s employment agreement. Amounts under the Transaction Award Program are allocated among current Paramount employees identified, and in the amounts and on the terms determined, by the Office of the CEO or the Compensation Committee of the Paramount Board (the “Paramount Compensation Committee”), as applicable. A transaction award or a portion thereof under the Transaction Award Program that is forfeited may be reallocated by the Office of the CEO and/or the Paramount Compensation Committee (as applicable) to existing employees or new hires.

As of the date of this information statement/prospectus, transaction award opportunities aggregating to $3 million (of the total $41 million Transaction Award Program) have been allocated among Paramount’s current executive officers, including $1 million transaction award opportunities (“Transaction Awards”) that were allocated to each of Mses. Lea and Phillips, representing 100% of their respective annual base salary amounts as of November 15, 2024.

Benefit Arrangements with Paramount

See the section entitled “Summary of the Transaction Agreement—Covenants and Agreements—Employee Benefits” beginning on page 207 of this information statement/prospectus for a summary of certain post-closing covenants related to employee benefit arrangements.

Indemnification

Under the Transaction Agreement, New Paramount has agreed to indemnify and hold harmless the D&O Indemnified Persons against all losses, claims, damages, liabilities, fees, expenses, judgments, or fines (including reasonable and documented attorneys’ fees), incurred by a Paramount D&O Indemnified Person due to such Paramount D&O Indemnified Person’s capacity as an officer, director, member or manager of Paramount or any of its subsidiaries in connection with any pending or threatened legal proceeding, whether asserted or claimed prior to, at or after the Effective Time. For further information, see the section entitled “Summary of the Transaction Agreement—Indemnification and Directors’ and Officers’ Insurance” beginning on page 209 of this information statement/prospectus.

Paramount currently maintains directors’ and officers’ liability insurance to insure its directors against the cost of defense, settlement or payment of a judgment under certain circumstances. Additionally, Paramount has entered into indemnification agreements with each of its independent directors providing that, subject to limited exceptions, and among other things, Paramount will indemnify the director to the fullest extent permitted by applicable law for claims arising in his or her capacity as a director of Paramount. Applicable Delaware law

 

292


Table of Contents

permits the indemnification of Paramount’s directors, officers, employees and agents, under certain circumstances, for attorney’s fees and other expenses incurred by them in any litigation to which they become a party resulting from their association with Paramount or activities on Paramount’s behalf. Under the Transaction Agreement, from the Effective Time until the six-year anniversary of the Closing Date, New Paramount agrees to maintain directors’ and officers’ and fiduciary liability insurance policies for the benefit of the D&O Indemnified Persons with respect to their acts or omissions occurring at or prior to the Effective Time in their capacities as directors, officers, members or managers of Paramount or Skydance, as applicable, on terms with respect to coverage, deductibles and amounts no less favorable than the existing policies of Paramount or Skydance and from an insurance carrier with the same or better credit rating as Paramount’s or Skydance’s current directors’ and officers’ liability insurance.

Other Interests

As of the date of this information statement/prospectus, other than the arrangements discussed herein, none of Paramount’s executive officers or directors has entered into any agreement with Paramount regarding employment with, or compensation from, or equity participation or reinvestment in, Paramount or New Paramount (or their affiliates) following the Closing. However, Paramount or New Paramount (or their respective representatives) and some or all of Paramount’s executive officers and directors may from time to time have discussions with respect to, or enter into, such arrangements.

To the extent payments or benefits made or to be made to any “disqualified individuals” of Paramount (which may include some or all of Paramount’s current executive officers and/or directors) would reasonably be expected to constitute “parachute payments” (each such term within the meaning under Section 280G of the Code), Paramount has taken and may continue to take steps, after consultation with Skydance, to eliminate or mitigate the potential impact of Sections 280G and 4999 of the Code on such payments and benefits that may constitute “parachute payments” to such disqualified individuals. The executive officers’ employment agreements each include a “net best” provision such that in the event an executive officer’s parachute payments would result in additional tax under Section 4999 of the Code, such payments would either be cut back to an amount that would not result in additional tax or paid in full, whichever provides a better after-tax result for the executive officer. No mitigation steps would provide a tax gross-up or indemnity to an executive officer.

Quantification of Potential Transaction-Related Payments to Paramount Named Executive Officers

The following table sets forth the information required by Item 402(t) of Regulation S-K regarding the compensation for Paramount’s NEOs based on (or that otherwise relates to) the Transactions, assuming:

 

   

the Transactions are completed, and each current NEO experiences a qualifying termination, on February 28, 2025 (which is an illustrative date solely for purposes of this disclosure);

 

   

the relevant price per share of Paramount Class B common stock is $11.54, which is the average closing stock price for the first five business days following July 7, 2024 (the date of the announcement of the Transactions);

 

   

each NEO’s base salary, annual target bonus and outstanding unvested Paramount equity awards remain unchanged from those in effect as of December 31, 2024, the latest practicable date to determine such amounts before the filing of this information statement/prospectus; and

 

   

Mr. Bakish’s qualifying termination under the transition agreement occurred within the six months prior to the Closing.

As a result of the foregoing assumptions and the assumptions included in the footnotes below, the actual amounts, if any, to be received by the NEOs based on the Transactions may differ materially from the amounts set forth in the table below. The amounts below do not reflect compensation actions that may occur after the filing of this information statement/prospectus and before the Closing and do not attempt to forecast any

 

293


Table of Contents

additional equity or cash award grants, issuances or forfeitures that may occur before the Closing. The calculations in the table below do not include amounts that the NEOs were already entitled to receive or vested in as of the date hereof, except as otherwise noted.

Golden Parachute Compensation

 

Name(1)

   Cash ($)(2)      Equity
($)(3)
     Perquisites /
Benefits
($)(4)
     Total ($)  

Naveen Chopra

     8,103,640        4,737,124        102,055        12,942,819  

Doretha F. (DeDe) Lea

     5,381,226        1,146,695        170,206        6,698,127  

Nancy Phillips

     5,597,701        1,675,943        52,544        7,326,188  

Robert M. Bakish(5)

     49,114,885        0        134,033        49,248,918  

 

(1)

Christa D’Alimonte. Due to Ms. D’Alimonte’s termination of employment with Paramount, she would not be entitled to any additional payments or benefits in connection with the Transactions (whether under the CIC Plan or otherwise) and is therefore excluded from this table.

(2)

Cash. Represents each NEO’s cash severance benefits and Transaction Award, as applicable. The entirety of the $1 million Transaction Award payable to each of Mses. Lea and Phillips is a “single-trigger” payment, meaning that the amounts are payable upon the Closing and are not subject to any subsequent event. The cash severance payments are “double-trigger” payments payable under the CIC Plan in the event the NEO experiences a qualifying termination within six months prior to or, other than for Mr. Bakish, 24 months following a change in control, as set forth below:

 

Name

   Salary
Component
($)(a)
     Bonus
Component
($)(b)
     Prorated
Bonus
Component
($)(c)
     Total
($)
 

Naveen Chopra

     2,800,000        4,900,000        403,640        8,103,640  

Doretha F. (DeDe) Lea

     2,000,000        2,200,000        181,226        4,381,226  

Nancy Phillips

     2,000,000        2,400,000        197,701        4,597,701  

Robert M. Bakish

     7,750,000        31,000,000        10,364,885        49,114,885  

 

  (a)

Under the CIC Plan, in the event of a qualifying termination within the six months prior to or, other than for Mr. Bakish, 24 months following a change in control, the NEOs are entitled to receive a lump-sum cash payment in the amount of 2x or, for Mr. Bakish, 2.5x the NEO’s base salary for the year of termination.

  (b)

Under the CIC Plan, in the event of a qualifying termination within the six months prior to or, other than for Mr. Bakish, 24 months following a change in control, the NEOs are entitled to receive a lump-sum cash payment in the amount of 2x or, for Mr. Bakish, 2.5x the NEO’s target annual bonus for the year of termination.

  (c)

Under the CIC Plan, in the event of a qualifying termination within the six months prior to or, other than for Mr. Bakish, 24 months following a change in control, the NEOs are entitled to receive a lump-sum cash payment equal to the NEO’s target annual bonus for the year of termination, prorated based on the number of days that the executive officer was employed by Paramount in the applicable year.

 

(3)

Equity. As described above under the section entitled “—Treatment of Paramount Equity Awards,” the vesting of unvested Paramount RSU Awards and Paramount PSU Awards will not accelerate solely as a result of the Closing. Instead, such figures represent the estimated value of unvested Paramount RSU Awards and Paramount PSU Awards that would accelerate and vest on a “double-trigger” basis, with currently outstanding Paramount PSU Awards assumed to vest at target performance, in the event the NEO

 

294


Table of Contents
  experiences a qualifying termination within the six months prior to or, other than for Mr. Bakish, 24 months following a change in control, as set forth below:

 

Name

   Value of
Paramount
RSU Awards
($)
     Value of
Paramount
PSU Awards
($)
     Total
($)
 

Naveen Chopra

     2,302,022        2,435,102        4,737,124  

Doretha F. (DeDe) Lea

     556,286        590,409        1,146,695  

Nancy Phillips

     927,124        748,819        1,675,943  

Robert M. Bakish(a)

     0        0        0  

 

  (a)

The outstanding Paramount RSU Awards and Paramount PSU Awards held by Mr. Bakish vested upon expiration of the transition agreement on October 31, 2024. No incremental vesting of his equity awards will occur as a result of the Transactions and therefore no value is shown.

 

(4)

Benefits. In accordance with the terms of the CIC Plan, represents the sum of (i) the estimated cost to Paramount of providing continued dental and medical insurance benefits and life insurance and accidental death and dismemberment insurance coverage (x) for Messrs. Chopra and Bakish, for their benefit continuation period under the CIC Plan (24 months for Mr. Chopra; 30 months for Mr. Bakish) and (y) for Mses. Lea and Phillips, continued dental, medical and life insurance benefits for the continuation period under their respective employment agreements (through December 31, 2028 and June 4, 2027, respectively) and accidental death and dismemberment insurance coverage for their benefit continuation period under the CIC Plan (24 months) and (ii) the estimated cost to Paramount of providing outplacement services for twelve months. The CIC Plan provides for certain other benefits, including in certain cases the right to elect to participate in a legacy retiree medical plan and waiver of applicable non-competition covenants, which benefits are not quantifiable and are therefore not reflected in the amounts shown. All such benefits, whether or not quantifiable, are “double trigger” and are payable or provided only upon a qualifying termination within the six months prior to or, other than for Mr. Bakish, 24 months following a change in control.

(5)

Robert M. Bakish. Mr. Bakish served as Paramount’s President and Chief Executive Officer through April 30, 2024 and then as a non-executive Senior Advisor to Paramount through October 31, 2024. In connection with the termination of his employment on October 31, 2024, Mr. Bakish is eligible to receive the severance payments and benefits described in the section entitled “—Employment Agreements and Change in Control Severance Protection Plan” above. The amounts shown represent the full amount of severance payments and benefits Mr. Bakish would receive based upon the assumptions made for purposes of this disclosure related to the anticipated Closing, including without limitation the severance payments and benefits Mr. Bakish is currently eligible to receive under the transition agreement even if a change in control does not occur within six months following the expiration of the transition agreement, but excluding the value of any Paramount RSU Awards and Paramount PSU Awards, for which no incremental value would be realized as a result of the Transactions.

Interests of Skydance Affiliates in the Transactions

Transaction Award Program

In light of Skydance’s employees’ significant contributions to Skydance prior to and in connection with the Transactions, to increase the likelihood of the successful operation of Skydance during the period prior to the completion of the Transactions and to promote the retention and continued focus of certain key employees through the completion of the Transactions, Skydance intends to implement a cash-based transaction award program, under which Skydance may pay cash transaction awards to key employees in connection with the Transactions not to exceed $25 million in the aggregate (the “Skydance Transaction Award Program”), with any such amounts to be paid immediately prior to the Effective Time (or such later date as determined by Skydance) or upon the participant’s earlier termination of employment without cause, or due to death or disability. Amounts under the Skydance Transaction Award Program will be allocated among key Skydance employees identified, and in the amounts and on the terms determined, by the Chief Executive Officer of Skydance.

 

295


Table of Contents

As of the date of this information statement/prospectus, transaction awards aggregating to $15 million (of the total $25 million under the Skydance Transaction Award Program) have been allocated to Skydance’s executive officers and other employees involved in the Transactions. The Chief Executive Officer of Skydance may allocate the remainder prior to the Closing.

Transaction Award

In connection with the Transactions, Skydance approved a transaction award of $25 million to be paid to David Ellison. The award payment is subject to and contingent upon the Closing.

Indemnification

Under the Transaction Agreement, New Paramount has agreed to indemnify and hold harmless the D&O Indemnified Persons against all losses, claims, damages, liabilities, fees, expenses, judgments or fines (including reasonable and documented attorneys’ fees) incurred by a Skydance D&O Indemnified Person due to such Skydance D&O Indemnified Person’s capacity as an officer, director, member or manager of Skydance or any of its subsidiaries in connection with any pending or threatened legal proceeding, whether asserted or claimed prior to, at or after the Effective Time. For further information, see the section entitled “Summary of the Transaction Agreement—Indemnification and Directors’ and Officers’ Insurance” beginning on page 209 of this information statement/prospectus.

Skydance currently maintains directors’ and officers’ liability insurance to insure its directors against the cost of defense, settlement or payment of a judgment under certain circumstances. Pursuant to the Skydance LLC Agreement, as amended, Skydance has agreed, to the fullest extent permitted by law, that Skydance will indemnify, defend, protect and hold harmless (but only to the extent of its assets) certain covered members, managers and officers and their affiliates, against any losses, claims, damages or liabilities to which they or any of them may become subject in connection with, among others, matter arising out of or in connection with the Skydance’s property, business or affairs, except to the extent that any such loss, claim, damage or liability results solely from the willful misfeasance, gross negligence, or bad faith of, or any violation of any federal or state securities law or any other intentional or criminal wrongdoing by such covered person. Under the Transaction Agreement, from the Effective Time until the six-year anniversary of the Closing Date, New Paramount agrees to maintain directors’ and officers’ and fiduciary liability insurance policies for the benefit of the D&O Indemnified Persons with respect to their acts or omissions occurring at or prior to the Effective Time in their capacities as directors, officers, members or managers of Paramount or Skydance, as applicable, on terms with respect to coverage, deductibles and amounts no less favorable than the existing policies of Paramount or Skydance and from an insurance carrier with the same or better credit rating as Paramount’s or Skydance’s current directors’ and officers’ liability insurance.

Fee Letter

In connection with the Transactions, Skydance entered into an engagement letter with RedBird BD LLC (an affiliate of RedBird), as amended, pursuant to which RedBird BD LLC was engaged as an independent contractor and financial advisor to Skydance in evaluating the Transactions. Pursuant to the terms of the engagement letter, Skydance agreed to pay RedBird BD LLC a fee equal to $31.5 million at the Closing. The engagement with RedBird BD LLC pursuant to the engagement letter will terminate if the Transaction Agreement is terminated.

Additionally, in connection with the Transactions, Skydance entered into an agreement with Sayonara, LLC, the indirect parent entity to Pinnacle and an affiliate of Skydance controlled by the Ellison family, pursuant to which Skydance agreed to pay Sayonara, LLC a fee of $22 million in connection with the agreement by the Pinnacle entities, which are indirectly owned by Sayonara, LLC, to enter into Subscription Agreements with Paramount and New Paramount. Such agreement will terminate if the Subscription Agreements are terminated in accordance with the terms thereof.

 

296


Table of Contents

Directors and Officers of New Paramount

Following the Closing, the A&R Charter provides that nomination of certain directors to the New Paramount Board will be decided by Ellison (as defined in the A&R Charter) or RedBird (as defined in the A&R Charter), subject to certain fall-away conditions. The A&R Charter provides that David Ellison will serve an initial term as Chair of the New Paramount Board until the earliest of (x) two years following the Closing and (y) his death, resignation, or incapacitation. Any vacancy in the Chair will be filled by Ellison; provided that if the designation for Chair is neither David Ellison nor Lawrence Ellison, the filling of any such vacancy will also require the approval of at least one RedBird Designee for so long as RedBird has an Original Ownership Percentage of at least 50%. For more information about the governance of New Paramount, see the section entitled “Management and Directors of New Paramount After Completion of the Transactions” beginning on page 276 of this information statement/prospectus.

Other Interests

Certain investors and affiliates of Skydance are affiliates of NAI Equity Investors and/or PIPE Equity Investors. For more information regarding these relationships and other related party transactions, see the section entitled “Certain Relationships and Related Party Transactions” beginning on page 282 of this information statement/prospectus.

 

297


Table of Contents

MATERIAL UNITED STATES FEDERAL INCOME TAX CONSEQUENCES

Subject to the limitations and qualifications in the opinion attached as Exhibit 8.1 to the registration statement of which this information statement/prospectus forms a part, the statements of law and legal conclusions set forth below represent the opinion of Simpson Thacher & Bartlett LLP.

Subject to the limitations and qualifications set forth herein, the following is a summary of the material U.S. federal income tax consequences to holders of Paramount common stock with respect to (i) the Transactions and (ii) the post-Transactions ownership and disposition of New Paramount common stock acquired pursuant to the Transactions. This summary applies only to holders of Paramount common stock that hold shares of Paramount common stock as capital assets for U.S. federal income tax purposes (generally, property held for investment). This summary is general in nature and does not constitute tax advice. This summary does not discuss all aspects of U.S. federal income taxation that might be relevant to a particular holder of Paramount common stock in light of such holder’s individual circumstances or status, nor does it address tax consequences applicable to holders of Paramount common stock subject to special rules, such as:

 

   

any holders of Paramount common stock that own, including constructively, any interest in Skydance prior to the Transactions;

 

   

dealers in securities or foreign currency;

 

   

broker-dealers;

 

   

traders in securities that elect to use a mark-to-market method of accounting;

 

   

tax-exempt organizations;

 

   

financial institutions, banks, or trusts;

 

   

mutual funds;

 

   

life insurance companies, real estate investment trusts and regulated investment companies;

 

   

holders that actually or constructively own 10% or more of Paramount’s voting stock;

 

   

holders that hold Paramount common stock as part of a hedge, straddle, constructive sale, conversion transaction or other integrated investment;

 

   

holders that have a functional currency other than the U.S. dollar;

 

   

holders that received Paramount common stock through the exercise of employee stock options, through a tax-qualified retirement plan or otherwise as compensation;

 

   

U.S. expatriates;

 

   

controlled foreign corporations;

 

   

persons subject to special tax accounting rules as a result of any item of gross income with respect to Paramount common stock being taken into account in an applicable financial statement;

 

   

passive foreign investment companies; or

 

   

pass-through entities or investors in pass-through entities.

This summary is based on the Code, applicable U.S. Department of Treasury (the “Treasury”) regulations thereunder, and judicial and administrative interpretations thereof, all as in effect as of the date of this proxy statement/prospectus, and all of which may change, possibly with retroactive effect. Any such change could impact the conclusions discussed below. This summary does not address U.S. federal taxes other than those pertaining to U.S. federal income taxation (such as estate or gift taxes, the alternative minimum tax, or the Medicare tax on investment income), nor does it address any aspects of U.S. state or local or non-U.S. taxation.

 

298


Table of Contents

Paramount has not and does not intend to seek any rulings from the U.S. Internal Revenue Service (the “IRS”) regarding the subjects addressed in this summary. There can be no assurance that the IRS will not take positions inconsistent with the consequences discussed below or that any such positions would not be sustained by a court.

If a partnership (or any entity or arrangement characterized as a partnership for U.S. federal income tax purposes) holds Paramount common stock, the tax treatment of such partnership and any person treated as a partner of such partnership will generally depend on the status of the partner and the activities of the partnership. Partnerships that hold Paramount common stock and persons that are treated as partners of such partnerships should consult their own tax advisors as to the particular U.S. federal income tax consequences to them of the Transactions and the post-Transactions ownership and disposition of New Paramount common stock acquired pursuant to the Transactions.

ALL HOLDERS ARE URGED TO CONSULT THEIR OWN TAX ADVISORS REGARDING THE TAX CONSEQUENCES OF THE TRANSACTIONS AND OTHER EVENTS DESCRIBED BELOW, INCLUDING THE EFFECTS OF U.S. FEDERAL, STATE AND LOCAL AND NON-U.S. TAX LAWS.

U.S. Holders

For purposes of this summary, a “U.S. Holder” means a beneficial owner of Paramount common stock that is, for U.S. federal income tax purposes:

 

   

an individual who is a citizen or resident of the United States;

 

   

a corporation (or other entity that is treated as a corporation for U.S. federal income tax purposes) organized in or under the laws of the United States, any state therein or the District of Columbia;

 

   

an estate the income of which is includible in gross income for U.S. federal income tax purposes regardless of its source; or

 

   

a trust (i) that is subject to the primary supervision of a court within the United States and all substantial decisions of which are controlled by one or more United States persons (within the meaning of Section 7701(a)(30) of the Code) or (ii) that has a valid election in effect under applicable Treasury regulations to be treated as a United States person.

General

In the opinion of Simpson Thacher & Bartlett LLP, counsel to Paramount, the Transactions, taken together, should qualify for tax-deferred treatment under Section 351(a) of the Code, subject to the assumptions, qualifications and limitations described herein and in the opinion attached as Exhibit 8.1 hereto. However, an opinion of counsel is not binding on the IRS or any court.

The Receipt of New Paramount Common Stock in the Transactions

The surrender by a U.S. Holder of the shares of Paramount common stock in exchange for shares of New Paramount common stock pursuant to the Transactions, taken together, are intended to qualify as a non-recognition transaction pursuant to Section 351(a) of the Code. However, the provisions of Section 351(a) of the Code are complex and qualification as a non-recognition transaction thereunder could be adversely affected by events or actions that occur (including events or actions following the Transactions) that are beyond the control of Paramount, New Paramount or any other party to the Transaction Agreement.

Provided that the Transactions, taken together, qualify as an exchange pursuant to Section 351(a) of the Code, a U.S. Holder that exchanges shares of Paramount common stock in exchange for shares of New Paramount common stock as a result of its election to receive Class A Stock Consideration or Class B Stock Consideration should not recognize any gain or loss with respect to such exchange. The aggregate adjusted tax

 

299


Table of Contents

basis of the shares of New Paramount common stock received by a U.S. Holder in the Transactions should be equal to the aggregate adjusted tax basis of the shares of Paramount common stock surrendered by such U.S. Holder in the Transactions. In addition, the holding period of such New Paramount common stock should include the period during which the shares of Paramount common stock, surrendered in the Transactions, were held by such U.S. Holder.

The Receipt of Cash in the Transactions

If a U.S. Holder receives a combination of cash and New Paramount common stock in exchange for its shares of Paramount common stock, or if such U.S. Holder receives solely cash (in each case, by reason of such U.S. Holder’s election to receive Class A Cash Consideration or Class B Cash Consideration, and subject to any proration mechanism), then to the extent cash is received by such U.S. Holder, such U.S. Holder should generally be treated as selling its Paramount common stock, resulting in the recognition of capital gain equal to the difference between the sum of cash received and the U.S. Holder’s adjusted tax basis in the shares of Paramount common stock being exchanged for cash. Any such capital gain generally will be long-term capital gain if the U.S. Holder’s holding period in the shares of Paramount common stock exceeds one year. Long-term capital gains recognized by non-corporate U.S. Holders will be eligible to be taxed at reduced rates. The deductibility of capital losses realized by a U.S. Holder on a taxable sale or exchange of Paramount common stock is subject to certain limitations.

Tax Consequences if Transactions Do Not Qualify as 351(a) Non-Recognition Transaction

In the event that the Transactions, taken together, do not qualify as a non-recognition transaction pursuant to Section 351(a) of the Code, the Transactions will be treated as a taxable sale or exchange of Paramount common stock by U.S. Holders in exchange for New Paramount common stock and any cash, if applicable. In such case, subject to the discussion of backup withholding below, such U.S. Holder generally will recognize capital gain or loss in an amount equal to the difference between the amount realized and the U.S. Holder’s adjusted tax basis in its shares of Paramount common stock. Any such capital gain or loss generally will be long-term capital gain or loss if the U.S. Holder’s holding period in the shares of Paramount common stock exceeds one year. Long-term capital gains recognized by non-corporate U.S. Holders will be eligible to be taxed at reduced rates. The deductibility of capital losses realized by a U.S. Holder on a taxable sale or exchange of Paramount common stock is subject to certain limitations.

Generally, the amount of gain or loss realized by a U.S. Holder on a taxable sale or exchange of Paramount common stock pursuant to the Transactions will be an amount equal to the difference between (i) the fair market value of the New Paramount common stock (and cash, including cash in lieu of fractional shares, if applicable) received by the U.S. Holder in the Transactions and (ii) the U.S. Holder’s adjusted tax basis in Paramount common stock surrendered thereof. A U.S. Holder’s adjusted tax basis in the shares of Paramount common stock generally will equal the U.S. Holder’s acquisition cost of such shares less any prior distributions paid (or deemed paid) to such U.S. Holder treated as a return of capital. To the extent such U.S. Holder receives cash in exchange for its Paramount common stock, the tax effects of such receipt of cash will be as described in the section entitled “—The Receipt of Cash in the Transactions” beginning on page 300 of this information statement/prospectus.

Taxation of Distributions on New Paramount Common Stock

In the event of any future distributions with respect to New Paramount common stock (or deemed distributions), such distributions generally will constitute a dividend for U.S. federal income tax purposes to the extent paid from New Paramount’s current or accumulated earnings and profits, as determined under U.S. federal income tax principles. Distributions in excess of current and accumulated earnings and profits will constitute a return of capital that will be applied against and reduce (but not below zero) the U.S. Holder’s adjusted tax basis in New Paramount common stock. Any remaining excess will be treated as gain realized on the sale or other disposition of New Paramount common stock and will be treated as described in the section entitled “U.S.

 

300


Table of Contents

Holders—Gain or Loss on Sale, Taxable Exchange or Other Taxable Disposition of New Paramount Common Stock” beginning on page 301 of this information statement/prospectus.

Dividends paid to a U.S. Holder that is a taxable corporation generally will qualify for the dividends received deduction if the requisite ownership and holding period is satisfied. With certain exceptions (including, but not limited to, dividends treated as investment income for purposes of investment interest deduction limitations), and provided certain holding period requirements are met, dividends paid to a non-corporate U.S. Holder generally will constitute “qualified dividends” that will be subject to tax at the maximum tax rate accorded to long-term capital gains.

Gain or Loss on Sale, Taxable Exchange or Other Taxable Disposition of New Paramount Common Stock

In the event of any future sale or other taxable disposition of New Paramount common stock, a U.S. Holder generally will recognize capital gain or loss in an amount equal to the difference between (i) the sum of the amount of cash and the fair market value of any property received in such disposition and (ii) the U.S. Holder’s adjusted tax basis in New Paramount common stock so disposed of. A U.S. Holder’s adjusted tax basis in New Paramount common stock generally will equal the U.S. Holder’s acquisition cost less any prior distributions paid (or deemed paid) to such U.S. Holder treated as a return of capital. Any such capital gain or loss generally will be long-term capital gain or loss if the U.S. Holder’s holding period for the New Paramount common stock so disposed of exceeds one year. Long-term capital gains recognized by non-corporate U.S. Holders will be eligible to be taxed at reduced rates. The deductibility of capital losses is subject to limitations.

Non-U.S. Holders

For purposes of this summary, a “non-U.S. Holder” means a beneficial owner of Paramount common stock that is, for U.S. federal income tax purposes, neither a U.S. Holder nor an entity or arrangement characterized as a partnership for U.S. federal income tax purposes.

The Receipt of New Paramount Common Stock in the Transactions

The U.S. federal income tax consequences to the non-U.S. Holders as a result of the Transactions generally are the same as to the U.S. Holders as described above in section entitled “—U.S. Holders—The Receipt of New Paramount Common Stock in the Transactions” beginning on page 299 of this information statement/prospectus, subject to the discussion below under the section entitled “Non-U.S. HoldersUSRPHC” beginning on page 302 of this information statement/prospectus.

In the event that the Transactions, taken together, do not qualify as a non-recognition transaction pursuant to Section 351(a) of the Code, a non-U.S. Holder will generally be treated as selling its Paramount common stock for New Paramount common stock and any cash, if applicable, in a taxable sale or exchange in the same manner as described under the section entitled “Non-U.S. HoldersThe Receipt of Cash in the Transactions” beginning on page 301 of this information statement/prospectus.

The Receipt of Cash in the Transactions

A non-U.S. Holder that receives, by its election or otherwise, cash in exchange for all or a portion of the shares of Paramount common stock should generally be treated as selling its Paramount common stock in a taxable sale or exchange in the same manner as described in the first paragraph and first two bullets of the section entitled “Non-U.S. HoldersGain or Loss on Sale, Taxable Exchange or Other Disposition of New Paramount Common Stock” beginning on page 302 of this information statement/prospectus (except that all references to “New Paramount” in that section are deemed to refer to “Paramount”) and subject to the discussion below under the section entitled “—Non-U.S. HoldersUSRPHC.”

 

301


Table of Contents

USRPHC

Different U.S. federal income tax consequences will apply than those discussed above to the non-U.S. Holders as a result of the Transactions if Paramount is a “United States real property holding corporation” within the meaning of Section 897(c)(2) (“USRPHC”) at any time during the lesser of (i) the five-year period ending on the date the Transactions occur and (ii) the period during which the non-U.S. Holders held the shares of Paramount common stock ending on the date the Transactions occur.

Generally, if Paramount is or was a USRPHC during the lesser of the two time periods described above, a non-U.S. Holder’s gain (or loss) realized on its transfer of the shares of Paramount common stock in exchange for the shares of New Paramount common stock or cash (as applicable) would be subject to tax in the United States in the same manner as if such non-U.S. Holder was engaged in a trade or business within the United States and such gain (or loss) was effectively connected with the conduct of such trade or business, unless certain exceptions apply.

Paramount does not believe that it has been or will become a USRPHC. Non-U.S. Holders are urged to consult their tax advisors regarding Paramount status as a USRPHC and the U.S. federal income tax consequences of the Transactions to them if Paramount is a USRPHC.

Non-U.S. Holders of Paramount common stock are urged to consult with their own tax advisors regarding the tax consequences of their receipt of cash in the Transactions.

Taxation of Distributions on New Paramount Common Stock

After the Transactions, New Paramount may make dividend distributions with respect to its stock. Subject to the discussion of backup withholding and FATCA below, in general, any distributions New Paramount makes, to the extent paid from New Paramount’s current or accumulated earnings and profits (as determined under U.S. federal income tax principles), will constitute dividends for U.S. federal income tax purposes and, provided such dividends are not effectively connected with the non-U.S. Holder’s conduct of a trade or business within the United States, the applicable withholding agent will be required to withhold tax from the gross amount of the dividend at a rate of 30%, unless such non-U.S. Holder is eligible for a reduced rate of withholding tax under an applicable income tax treaty and provides proper certification of its eligibility for such reduced rate. Distributions in excess of current and accumulated earnings and profits will constitute a return of capital that will be applied against and reduce (but not below zero) the non-U.S. Holder’s adjusted tax basis in the shares of New Paramount common stock (and, subject to the discussion below under “—Information Reporting Requirements and Backup Withholding,” “—Foreign Account Tax Compliance Act,” and the third bullet point below under “—Non-U.S. Holders—Gain or Loss on Sale, Taxable Exchange or Other Taxable Disposition of New Paramount Common Stock,” to the extent such distribution does not exceed the adjusted tax basis such amount will generally not be subject to withholding). To the extent the distribution exceeds the non-U.S. Holder’s adjusted tax basis, it will be treated as gain realized from the sale or exchange of New Paramount common stock, which will be treated as described below under “—Non-U.S. Holders—Gain or Loss on Sale, Taxable Exchange or Other Taxable Disposition of New Paramount Common Stock.” Dividends paid to a non-U.S. Holder that are effectively connected with such non-U.S. Holder’s conduct of a trade or business within the United States generally will not be subject to U.S. withholding tax, provided such non-U.S. Holder complies with certain certification and disclosure requirements. Instead, such dividends generally will be subject to U.S. federal income tax, net of certain deductions, at the same graduated individual or corporate rates applicable to U.S. Holders (subject to an exemption or reduction in such tax as may be provided by an applicable income tax treaty). If the non-U.S. Holder is a corporation, dividends that are effectively connected income may also be subject to a “branch profits tax” at a rate of 30% (or such lower rate as may be specified by an applicable income tax treaty).

Gain or Loss on Sale, Taxable Exchange or Other Disposition of New Paramount Common Stock

After the Transactions, non-U.S. Holders of New Paramount common stock may sell or dispose of their New Paramount common stock. Subject to the discussion of backup withholding and FATCA below, any gain

 

302


Table of Contents

realized by a non-U.S. Holder on the taxable disposition of the New Paramount common stock generally will not be subject to U.S. federal income tax unless:

 

   

the gain is effectively connected with the conduct of a trade or business by the non-U.S. Holder within the United States (or, under certain income tax treaties, is attributable to a U.S. permanent establishment or fixed base maintained by the non-U.S. Holder), in which case the non-U.S. Holder will generally be subject to U.S. federal income tax on that gain on a net income basis in the same manner as if the non-U.S. Holder were a United States person as defined under the Code (see the section entitled “—U.S. Holders—Gain or Loss on Sale, Taxable Exchange or Other Taxable Disposition of New Paramount Common Stock”), and a corporate non-U.S. Holder may be subject to the branch profits tax at a 30% rate (or lower rate as may be specified by an applicable income tax treaty);

 

   

the non-U.S. Holder is a nonresident alien individual who is present in the United States for 183 days or more in the taxable year in which the sale or other taxable disposition of the New Paramount common stock occurs and certain other conditions are met, in which case the non-U.S. Holder will be subject to a 30% tax on the amount by which its capital gains allocable to U.S. sources, including gain from the sale or other taxable disposition of the New Paramount common stock, exceeds any capital losses allocable to U.S. sources, except as otherwise required by an applicable income tax treaty; or

 

   

New Paramount is or has been a USRPHC at any time during the shorter of the five-year period ending on the date of sale or other disposition (whether taxable or not) or the period that the non-U.S. Holder held such securities disposed of, and, in the case where shares of New Paramount common stock are regularly traded on an established securities market, the non-U.S. Holder has owned, directly or constructively, more than 5% of the common stock of New Paramount at any time within the shorter of the five-year period preceding the sale or other disposition or such non-U.S. Holder’s holding period for the shares of New Paramount common stock.

With respect to the third bullet point above (if applicable to a particular non-U.S. Holder), gain recognized by such non-U.S. Holder on the sale or other taxable disposition of the New Paramount common stock will be subject to tax on a net basis at generally applicable U.S. federal income tax rates. In addition, a purchaser of New Paramount common stock from such non-U.S. Holder would be required to withhold U.S. federal income tax at a rate of 15% of the amount realized by such non-U.S. Holder. There can be no assurance that New Paramount common stock will be treated as regularly traded on an established securities market. New Paramount does not believe that it has been or will become a USRPHC, but there can be no assurance in this regard. Non-U.S. Holders are urged to consult their tax advisors regarding New Paramount’s status as a USRPHC and the U.S. federal income tax consequences to them of a disposition of New Paramount common stock if New Paramount is a USRPHC.

Information Reporting Requirements and Backup Withholding

Information returns will be filed with the IRS in connection with the disposition of Paramount or New Paramount common stock. A non-U.S. Holder may have to comply with certification procedures to establish that it is not a U.S. person for U.S. federal income tax purposes or otherwise establish an exemption in order to avoid information reporting and backup withholding requirements or to claim a reduced rate of withholding under an applicable income tax treaty. For example, a non-U.S. Holder who is an individual may be required to provide a valid IRS Form W-8BEN, a non-U.S. Holder that is an entity may be required to provide a valid IRS Form W-8BEN-E, and, in the event of income treated as effectively connected to a U.S. trade or business, a non-U.S. Holder (whether an individual or an entity) may be required to provide a valid IRS Form W-8ECI. A U.S. Holder may also be subject to backup withholding and may be required to provide certain certification that it is a U.S. person for U.S. federal income tax purposes in order to avoid such backup withholding. For example, a U.S. Holder may be required to provide a valid IRS Form W-9. The amount of any backup withholding from a payment to a holder will be allowed as a credit against such holder’s U.S. federal income tax liability and may entitle such holder to a refund, provided that the required information is furnished by such holder to the IRS in a timely manner.

 

303


Table of Contents

Foreign Account Tax Compliance Act

Sections 1471 through 1474 of the Code and the Treasury regulations and administrative guidance promulgated thereunder (commonly referred to as the “Foreign Account Tax Compliance Act” or “FATCA”) generally impose withholding at a rate of 30% in certain circumstances on certain “withholdable payments” in respect of securities which are held by or through certain foreign financial institutions (including investment funds), unless any such institution (i) enters into, and complies with, an agreement with the IRS to report, on an annual basis, information with respect to interests in, and accounts maintained by, the institution that are owned by certain U.S. persons and by certain non-U.S. entities that are wholly or partially owned by U.S. persons and to withhold on certain payments, or (ii) if required under an intergovernmental agreement between the United States and an applicable foreign country, reports such information to its local tax authority, which will exchange such information with the U.S. authorities. An intergovernmental agreement between the United States and an applicable foreign country may modify these requirements. For this purpose, withholdable payments generally include U.S.-source payments otherwise subject to nonresident withholding tax (e.g., a U.S. source dividend) and also include the entire gross proceeds from the sale or other disposition of stock of U.S. corporations, even if the payment would otherwise not be subject to U.S. nonresident withholding tax (e.g., because it is capital gain). The IRS issued proposed Treasury regulations that would eliminate the application of this regime with respect to payments of gross proceeds from dispositions of stock (but not dividends). Pursuant to these proposed Treasury regulations, U.S. corporations or any other withholding agents may (but are not required to) rely on this proposed change to FATCA withholding until final regulations are issued or until such proposed regulations are rescinded. Accordingly, the entity through which shares of New Paramount common stock are held will affect the determination of whether such withholding is required. Similarly, “withholdable payments” (e.g., dividends) in respect of New Paramount common stock held by an investor that is a non-financial non-U.S. entity that does not qualify under certain exceptions will generally be subject to withholding at a rate of 30%, unless such entity either (i) certifies to the applicable withholding agent that such entity does not have any “substantial United States owners” or (ii) provides certain information regarding the entity’s “substantial United States owners,” which will in turn be provided to the Treasury. Holders should consult their tax advisors regarding the possible implications of FATCA to their investment in New Paramount common stock.

 

304


Table of Contents

DESCRIPTION OF NEW PARAMOUNT’S CAPITAL STOCK

This section of the information statement/prospectus summarizes certain terms of New Paramount’s capital stock that will be in effect if the Transactions are completed. The following description is subject to the detailed provisions of, and is qualified in its entirety by, reference to the A&R Charter and the A&R Bylaws, each to be effective upon the consummation of the Transactions, and the forms of which are attached as Exhibits B-1 and B-2, respectively, to the Transaction Agreement and Annexes B and C, respectively, to this information statement/prospectus and are incorporated by reference herein.

Authorized Share Capital

The authorized capital stock of New Paramount will be 5,655,000,000 shares, consisting of:

 

   

55,000,000 shares of New Paramount Class A common stock, $0.001 par value;

 

   

5,500,000,000 shares of New Paramount Class B common stock, $0.001 par value; and

 

   

100,000,000 shares of preferred stock, $0.001 par value (which is referred to herein as “preferred stock”).

Class A Common Stock and Class B Common Stock

The holders of all issued and outstanding shares of New Paramount Class A common stock and New Paramount Class B common stock will be entitled to the same rights and powers, except as provided in the A&R Charter as described below.

Voting Rights

Generally, subject to any prior approval by the Specified Reserved Matter Designees (as defined herein) that is required by the A&R Charter as described in the section entitled “—Rights of Certain NAI Equity InvestorsSpecified Reserved Matters” beginning on page 312 of this information statement/prospectus, all matters to be voted on by New Paramount stockholders must be approved by a majority of the aggregate voting power of the shares of capital stock of New Paramount having voting power present in person or represented by proxy, except as required by applicable law or the election of directors, for which a plurality of the votes cast shall be sufficient. Additionally, the affirmative vote of a majority of the outstanding shares of New Paramount Class A common stock, voting separately as a class, will be required to approve the issuance of any preferred stock, or preferred stock that is convertible into or exchangeable for securities, that, in the aggregate with all other outstanding shares of preferred stock, have the ability to elect a number of directors constituting a majority of the New Paramount Board.

Holders of New Paramount Class A common stock following the Closing will be entitled to one vote per share with respect to all matters on which the holders of New Paramount common stock are entitled to vote. Holders of New Paramount Class B common stock will not have any voting rights, except as required by applicable law.

The holders of Paramount Class A common stock are entitled to one vote per share and hold 100% of the aggregate voting power of the outstanding Paramount common stock. Assuming all of the holders of Paramount Class A common stock (other than the Specified NAI Stockholders) elect to receive the Class A Cash Consideration, then, after giving effect to the Transactions, the former holders of Paramount Class A common stock will hold none of the outstanding New Paramount Class B common stock. Assuming all of the holders of Paramount Class A common stock (other than the Specified NAI Stockholders) elect to receive the Class A Stock Consideration (and assuming the holders of Paramount Class B common stock each elect to receive the Class B Cash Consideration up to the Maximum Class B Cash Share Number), then, after giving effect to the Transactions, the former holders of the Paramount Class A common stock will hold approximately 1% of the

 

305


Table of Contents

outstanding New Paramount Class B common stock but will not have any voting power in New Paramount because the New Paramount Class B common stock will not have any voting rights except as required by applicable law. Following the completion of the Transactions, NAI and its applicable subsidiaries will hold shares of New Paramount Class B common stock and 100% of the New Paramount Class A common stock (which is not expected to be listed for trading on a stock exchange), which will entitle it to 100% of the voting power in New Paramount. Entities controlled by the Ellison family will hold approximately 77.5% of the New Paramount Class A common stock indirectly through their collective approximate 77.5% ownership interest in NAI. Through their approximately 77.5% collective ownership interest in NAI and as a result of the PIPE Transaction and the Skydance Merger, entities controlled by the Ellison family are also expected to directly and indirectly own approximately 48% of the shares of New Paramount’s non-voting Class B common stock outstanding assuming public stockholders elect to receive the maximum cash consideration in the Mergers.

The A&R Charter provides that, subject to any prior approval by the Specified Reserved Matter Designees (as defined herein) that is required by the A&R Charter as described in the section entitled “—Rights of Certain NAI Equity InvestorsSpecified Reserved Matters” beginning on page 312 of this information statement/prospectus, any action required or permitted to be taken by the stockholders of New Paramount may be effected by the written consent of the holders of outstanding capital stock of New Paramount having not less than the minimum number of votes that would be necessary to authorize or take such action at a meeting at which all shares entitled to vote thereon were present and voted.

Dividends

Holders of New Paramount Class A common stock and New Paramount Class B common stock will share ratably in any cash dividend declared by the New Paramount Board, subject to the rights and preferences of any outstanding preferred stock. The New Paramount Board may, at its discretion, and subject to any prior approval by the Specified Reserved Matter Designees that is required by the A&R Charter as described in the section entitled “—Rights of Certain NAI Equity InvestorsSpecified Reserved Matters” beginning on page 312 of this information statement/prospectus, declare a dividend of any securities of New Paramount or of another entity, to the holders of New Paramount Class A common stock and New Paramount Class B common stock in the form of (1) a ratable distribution of identical securities to the holders of New Paramount Class A common stock and New Paramount Class B common stock or (2) a distribution of one class or series of securities to the holders of New Paramount Class A common stock and another class or series of securities to the holders of New Paramount Class B common stock; provided that the securities so distributed (or securities issuable upon the conversion or exchange thereof) do not differ in any respect other than (i) differences in their rights (other than voting rights and powers) consistent in all material respects with the differences between New Paramount Class A common stock and New Paramount Class B common stock and (ii) differences in their relative voting rights and powers, with the holders of New Paramount Class A common stock receiving the class or series of such securities having the higher relative voting rights or powers (without regard to whether such voting rights or powers differ to a greater or lesser extent than the corresponding differences in the voting rights or powers of New Paramount Class A common stock and New Paramount Class B common stock provided in the A&R Charter).

Conversion

Each share of New Paramount Class A common stock will be convertible at any time at the option of the holder of such share into 1.5 shares (such ratio is subject to adjustment in connection with any subdivision, reorganization, reclassification, recapitalization, stock split, reverse stock split, combination, exchange of shares or other like change with respect to the New Paramount Class A common stock or the New Paramount Class B common stock) of New Paramount Class B common stock (rounded to the nearest whole share). New Paramount will at all times reserve and keep available out of its authorized but unissued shares of New Paramount Class B common stock, solely for the purpose of effecting the conversion of the shares of New Paramount Class A common stock, as applicable, such number of shares of New Paramount Class B common stock as will from time to time be sufficient to effect the conversion of all then-outstanding shares of New Paramount Class A common

 

306


Table of Contents

stock into shares of New Paramount Class B common stock or will take such corporate action as may be necessary to increase its authorized but unissued shares of New Paramount Class B common stock to such number of shares as will be sufficient for such purpose.

Liquidation Rights

In the event of a liquidation, dissolution or winding-up of New Paramount, all holders of New Paramount common stock, regardless of class, will be entitled to share ratably in any assets available for distributions to holders of New Paramount common stock subject to the preferential rights of any outstanding preferred stock.

Restrictions on Stock Ownership and Transfer; Redemption by New Paramount

The A&R Charter provides that New Paramount may restrict the ownership and transfer of, or redeem, shares of its capital stock in order to ensure compliance with, or prevent the applicability of limitations imposed by, the requirements of federal communications laws and regulations applicable to specified types of media companies.

Preemptive Rights

Shares of New Paramount Class A common stock and New Paramount Class B common stock will not entitle a holder to any preemptive rights enabling a holder to subscribe for or receive shares of stock of any class or any other securities convertible into shares of stock of any class of New Paramount. The New Paramount Board will possess the power to issue shares of authorized but unissued New Paramount Class A common stock and New Paramount Class B common stock without further stockholder action, subject to the requirements of applicable law and stock exchanges as well as the approvals described in the section entitled “—Rights of Certain NAI Equity InvestorsSpecified Reserved Matters” beginning on page 312 of this information statement/prospectus. The number of authorized shares of New Paramount Class A common stock and New Paramount Class B common stock may be increased with the approval of the holders of a majority of the outstanding shares of New Paramount Class A common stock and without any action by the holders of New Paramount Class B common stock.

Preferred Stock

The A&R Charter provides that New Paramount may not issue any preferred stock, or preferred stock that is convertible into or exchangeable for securities, that, in the aggregate with all other outstanding shares of preferred stock, have the ability to elect a number of directors constituting a majority of the New Paramount Board unless the issuance of such preferred stock will have been approved by the holders of a majority of the outstanding shares of New Paramount Class A common stock, voting separately as a class. Subject to these limitations, the New Paramount Board may authorize the issuance of preferred stock in one or more series and fix by resolution the voting powers, designations, preferences and relative, participating, optional or other special rights, if any, and the qualifications, limitations or restrictions thereof, if any, of each series. The issuance of shares of preferred stock under the New Paramount Board’s authority described above may adversely affect the rights of the holders of New Paramount common stock. For example, preferred stock issued by New Paramount may rank prior to New Paramount common stock as to dividend rights, liquidation preference or both, may have full or limited voting rights and may be convertible into shares of New Paramount common stock. Accordingly, the issuance of shares of preferred stock may adversely affect the market price of the New Paramount common stock.

Warrants

In connection with the closing of the PIPE Transaction, New Paramount has agreed to issue to the NAI Equity Investors warrants to purchase up to 200 million shares of New Paramount Class B common stock. Each

 

307


Table of Contents

warrant will initially entitle the holder to purchase one share of New Paramount Class B common stock at an initial exercise price equal to $30.50 per share, with such underlying stock and exercise price subject to customary anti-dilution adjustments set forth in the Warrant Agreement (as defined herein), for a term of five years starting from the date of issuance of such warrants and exercisable at any time after the date of such issuance. The warrants will be issued pursuant to a warrant agreement (the “Warrant Agreement”) to be entered into in connection with Closing, the form of which is attached as Exhibit 3.5 to the registration statement of which this information statement/prospectus forms a part.

The exercise price of the warrants, and the number of shares of New Paramount Class B common stock issuable upon exercise thereof, will be subject to customary anti-dilution adjustment under certain circumstances, including if New Paramount (a) pays any dividend or makes a distribution in cash to holders of New Paramount Class B common stock, (b) pays any dividend or makes a distribution on the New Paramount Class B common stock in New Paramount Class B common stock, (c) splits or recapitalizes the outstanding New Paramount Class B common stock into a greater number of shares of New Paramount Class B common stock or (d) combines or recapitalizes the outstanding New Paramount Class B common stock into a smaller number of shares of New Paramount Class B common stock.

If there occurs any (1) specified recapitalization, reclassification or change of the New Paramount Class B common stock, (2) consolidation, merger, combination or binding or statutory share exchange involving New Paramount, (3) sale, lease or other transfer of all or substantially all of the assets of New Paramount and its subsidiaries, taken as a whole, to any person or (4) other similar event as a result of which, in any case, the New Paramount Class B common stock is converted into, or is exchanged for, or represents solely the right to receive, other securities, cash or other property, or any combination of the foregoing (in each case, “reference property”), then from and after the effective time of such transaction, the consideration due upon exercise of any warrant will be determined in the same manner as if each reference to any number of shares of New Paramount Class B common stock were instead a reference to the same number of units of reference property that one share of New Paramount Class B common stock would be entitled to receive in such transaction.

The warrants may be exercised by a holder by paying the exercise price in cash or on a cashless basis. No fractional shares will be issued upon exercise of a warrant. If, upon exercise of the warrants, a holder would be entitled to receive a fractional interest in a share, New Paramount will, upon exercise, pay cash in lieu of any such factional share.

The warrant holders will not have the rights or privileges of holders of New Paramount Class B common stock or any voting rights until they exercise their warrants and receive shares of New Paramount Class B common stock.

Governance Agreement

The Governance Agreement provides, among other things, that NAI will not take any action which would result in the board of directors or the compensation or nominating and governance committees of any Surviving Corporation (as defined therein) being comprised of less than a majority of independent directors. Effective as of immediately prior to the consummation of the Transactions, the Governance Agreement will be terminated, thereby terminating NAI’s obligation to maintain a board of directors of any Surviving Corporation comprised of a majority of independent directors.

Defined Terms

Solely for purposes of the foregoing “—Rights of Certain NAI Equity Investors” and “—Anti-Takeover Provisions of the A&R Charter and the A&R Bylaws” and “Comparison of Stockholder Rights” below, the following defined terms will have the meanings set forth below:

“Change of Control Event” means any transaction involving (a) the sale, transfer, or other disposition of all or substantially all of New Paramount’s assets (determined on a consolidated basis), (b) the merger or

 

308


Table of Contents

consolidation of New Paramount with or into another entity (except a merger or consolidation in which the holders of capital stock of New Paramount immediately prior to such merger or consolidation continue to hold at least 50% of the then-outstanding voting securities of New Paramount (or voting securities of the surviving or acquiring entity)), (c) any Person or group of Persons within the meaning of Section 13(d)(3) of the Exchange Act becomes the beneficial owner, directly or indirectly, of 50% or more of the then-outstanding voting securities of New Paramount, or (d) the closing of the transfer (whether by merger, consolidation, or otherwise), in one transaction or a series of related transactions, to a Person or group of affiliated Persons (other than an underwriter of New Paramount’s securities), of New Paramount’s securities if, after such closing and as a result of such closing, such Person or group of affiliated Persons would hold 50% or more of the then-outstanding voting securities of New Paramount (or voting securities of the surviving or acquiring entity); provided, however, that there will not be a Change of Control Event if: (i) the purpose of a transaction is to change the state of incorporation of New Paramount; (ii) the purpose of a transaction is to create a holding company that will be owned in substantially the same proportions by the Persons who held New Paramount’s securities immediately prior to such transaction; or (iii) one or more controlled affiliates of Ellison becomes the beneficial owner of 50% or more of the then-outstanding voting securities.

“Ellison” means, collectively, (i) The Lawrence J. Ellison Revocable Trust, u/a/d 1/22/88, as amended, Pinnacle Media Ventures, LLC, Pinnacle Media Ventures II, LLC, Pinnacle Media Ventures III, LLC, Hikouki, LLC, Aozora, LLC and Furaito, LLC; (ii) Lawrence Ellison; (iii) David Ellison; (iv) any Permitted Entity of a Person identified in clause (i), (ii) or (iii); (v) any Family Member of Lawrence Ellison or David Ellison; and (vi) any affiliate of the foregoing, in each case, that holds shares of New Paramount common stock; provided that any right, obligation or action that may be exercised or taken at the election of Ellison may be taken at the election of such Persons acting by a majority of shares held by such Persons or any Persons designated by any of them.

“Ellison Designee” means an individual nominated for election to the New Paramount Board by Ellison and designated as an “Ellison Designee” pursuant to the A&R Charter.

“Family Member” means, with respect to any natural person, the spouse, domestic partner or spousal equivalent, parents, grandparents, lineal descendants (including adopted persons, but only so long as they are adopted while a minor), siblings, and lineal descendants of siblings of such natural person. “Family Member” will further include any of such natural person’s family members as defined in Rule 701 of the Securities Act.

“Low-Vote Designee” means an individual nominated for election to the New Paramount Board by Ellison designated as a “Low-Vote Designee” by Ellison or who Ellison has not designated as either an “Ellison Designee” or a “Low-Vote Designee,” in each case, pursuant to the A&R Charter.

“Necessary Action” means all actions (to the extent such actions are not prohibited by applicable law and are within New Paramount’s control, and in the case of any action that requires a vote or other action on the part of the New Paramount Board to the extent such action is consistent with fiduciary duties that New Paramount directors may have in such capacity) necessary to cause such result, including (i) calling meetings of stockholders or soliciting written consents of stockholders (as permitted by the A&R Charter), (ii) assisting in preparing or furnishing forms of ballots, proxies, consents or similar instruments, if applicable, in each case, with respect to shares of New Paramount common stock, and facilitating the collection or processing of such ballots, proxies, consents or instruments, (iii) executing agreements and instruments, (iv) making, or causing to be made, with any government, governmental department or agency, or political subdivision thereof, all filings, registrations, or similar actions that are required to achieve such result, and (v) nominating or appointing, or taking steps to cause the nomination or appointment of, certain persons (including to fill vacancies) and providing the highest level of support for the election or appointment of such persons to the New Paramount Board or any committee thereof, including in connection with the annual or special meeting of stockholders of the New Paramount.

 

309


Table of Contents

“Original Ownership Percentage” means, in respect of any Specified Stockholder, the percentage determined by the quotient of (a) the number of shares of New Paramount common stock held by such Specified Stockholder and its Permitted Transferees (as defined herein) as of the time of determination divided by (b) the total number of shares of New Paramount common stock held by such Specified Stockholder as of immediately following the consummation of the Transactions.

“Ownership Percentage” means, in respect of any Specified Stockholder, the percentage determined by the quotient of (a) the number of shares of New Paramount common stock held by such Specified Stockholder divided by (b) the total number of shares of New Paramount common stock issued and outstanding, in each case, at the time of such determination.

“Permitted Entity” means, with respect to a Specified Stockholder, Lawrence Ellison or David Ellison: (a) a Permitted Trust (as defined herein) solely for the benefit of (i) such Person, (ii) one or more Family Members of such Person, and/or (iii) any other Permitted Entity of such Person; (b) any affiliate of, or general partnership, limited partnership, limited liability company, corporation, or other entity that (i) directly or indirectly controls, is controlled by, or is under common control with such Person, and/or (ii) is directly or indirectly exclusively owned by one or more Family Members of such Person; (c) a revocable living trust, which revocable living trust is itself both a Permitted Trust and a Specified Stockholder, (i) during the lifetime of the natural person grantor of such trust, or (ii) following the death of the natural person grantor of such trust, solely to the extent that such shares are held in such trust pending distribution to the beneficiaries designated in such trust; and (d) the personal representative of the estate of such Person upon the death of such Person solely to the extent the executor is acting in the capacity as a personal representative of such estate.

“Permitted Transferee” means (a) a Family Member of a Specified Stockholder, (b) a Permitted Entity of a Specified Stockholder, (c) in the case of Ellison, any PIPE Equity Investor (as defined in the A&R Charter) and (d) in the case of any Specified Stockholder that is not Ellison, Ellison.

“Permitted Trust” will mean a bona fide trust where each trustee is (a) a Specified Stockholder, Lawrence Ellison or David Ellison, (b) a Family Member of a Specified Stockholder, Lawrence Ellison or David Ellison, or (c) a professional in the business of providing trustee services, including private professional fiduciaries, trust companies, and bank trust departments.

“Person” means an individual, a partnership, a corporation, a limited liability company, an association, a joint stock company, a trust, a joint venture, an unincorporated organization, or other form of business organization, whether or not regarded as a legal entity under applicable law, or any governmental authority or any department, agency, or political subdivision thereof.

“RedBird” means, collectively, (i) RB Tentpole LP (so long as RB Tentpole LP is managed or controlled by affiliates of RedBird Capital Partners Management LLC) and (ii) any affiliates of RedBird Capital Partners Management LLC (including any investment vehicle managed and controlled by RedBird Capital Partners Management LLC), in each case, that hold shares of New Paramount common stock at the time of determination; provided, for purposes of the A&R Charter, that any right, obligation or action that may be exercised or taken at the election of RedBird may be taken at the election of such Persons acting by a majority of shares held by such Persons or any Persons designated by any of them.

“RedBird Designee” means an individual nominated for election to the New Paramount Board by RedBird pursuant to the A&R Charter.

“Specified Other Reserved Matter Designees” means: (a) if (and only if) Ellison has an Original Ownership Percentage of at least 20% and an Ownership Percentage of at least 5%, a majority of the Ellison Designees (if any) and Low-Vote Designees; and (b) if (and only if) RedBird has an Original Ownership Percentage of at least 20% and an Ownership Percentage of at least 5%, one RedBird Designee.

 

310


Table of Contents

“Specified Reserved Matter Designees” means (a) if (and only if) Ellison has the right to nominate at least two directors to the New Paramount Board, a majority of the Ellison Designees (if any) and Low-Vote Designees; and (b) if (and only if) RedBird has the right to nominate at least two directors to the New Paramount Board, one RedBird Designee.

“Specified Stockholder Designee” means an individual nominated for election to the New Paramount Board by a Specified Stockholder pursuant to the A&R Charter.

“Specified Stockholders” means, collectively, Ellison and RedBird.

Rights of Certain NAI Equity Investors

The following summary uses certain defined terms that either differ in usage from other sections of this information statement/prospectus or which are not otherwise used. Each such defined term is defined in the section entitled “—Defined Terms” beginning on page 308 of this information statement/prospectus.

Board Nominations

The A&R Charter provides that New Paramount will take all Necessary Action to cause the slate of nominees recommended by New Paramount for election as directors to be consistent with the following: (i) (A) for so long as Ellison has an Original Ownership Percentage of at least 50%, Ellison will be entitled to nominate five individuals for election to the New Paramount Board, and will have the right to designate each of them as either an Ellison Designee or a Low-Vote Designee; (B) for so long as Ellison has an Original Ownership Percentage of at least 25% but less than 50%, Ellison will be entitled to nominate three Low-Vote Designees for election to the New Paramount Board; and (C) for so as Ellison has an Ownership Percentage of at least 5% but an Original Ownership Percentage less than 25%, Ellison will be entitled to nominate two Low-Vote Designees for election to the New Paramount Board; and (ii) for so long as RedBird has an Original Ownership Percentage of at least 50%, RedBird will be entitled to nominate two RedBird Designees for election to the New Paramount Board. RedBird will maintain the right to nominate one RedBird Designee for election to the New Paramount Board for so long as it has an Ownership Percentage of at least 5%. RedBird’s right to nominate one or more individuals for election to the New Paramount Board, along with the right to remove, replace or otherwise designate any director of the New Paramount Board, is personal to RedBird and may not be assigned or delegated to any Person (by contract or otherwise).

The A&R Charter provides that until the first date on which Ellison is no longer entitled to nominate for election to the New Paramount Board any Ellison Designee or Low-Vote Designee, Ellison will have the right to designate the Chair. The Chair will initially be David Ellison. The A&R Charter provides that David Ellison will serve an initial term as Chair until the earlier of (i) two years following the consummation of the Transactions and (ii) his death, resignation or incapacitation. Any vacancy in the Chair will be filled by Ellison; provided that if the designation for Chair is neither David Ellison nor Lawrence Ellison, the filling of any such vacancy will also require the approval of at least one RedBird Designee for so long as RedBird has an Original Ownership Percentage of at least 50%.

In the event that David Ellison no longer serves as chief executive officer of New Paramount, then New Paramount will cause the then-serving chief executive officer of New Paramount to be nominated for election to the New Paramount Board. New Paramount will cause the nomination of the president of New Paramount to be nominated for election to the New Paramount Board. New Paramount will cause the nomination of up to three independent directors based on the recommendation of New Paramount’s nominating and corporate governance committee to the extent required by stock exchanges and applicable law.

Board Voting

Except as otherwise provided in the A&R Charter or A&R Bylaws or as required by applicable law or the requirements of any national stock exchange, any action of the New Paramount Board (or any committee thereof)

 

311


Table of Contents

will require approval by the affirmative vote of directors holding a majority of the voting power of the directors (or a majority of the voting power of the directors on such committee, as applicable) at a meeting at which a quorum is present. The A&R Charter provides that each director (except for the Ellison Designees, but including any Low-Vote Designee) will be entitled to one vote; provided that, for so long as Ellison holds an Original Ownership Percentage of at least 50%, each Ellison Designee (which will not include any Low-Vote Designee) will have a number of votes on any matter presented to the New Paramount Board or any committee thereof equal to one more than the total number of directors on the whole New Paramount Board or committee thereof, as applicable. If Ellison ceases to have an Original Ownership Percentage of at least 50%, then each Ellison Designee will be entitled to one vote.

Specified Reserved Matters

The A&R Charter provides that, in addition to any other approval of the stockholders of New Paramount or the New Paramount Board required by the A&R Charter, the A&R Bylaws or applicable law, until the first date on which none of the Specified Stockholders have the right to nominate two or more Specified Stockholder Designees for election to the New Paramount Board, the prior approval (by vote or written consent) of the Specified Reserved Matter Designees (as applicable) will be required for New Paramount to, either directly or indirectly by merger, consolidation, division, operation of law, or otherwise, take any of the following actions:

 

  (a)

issue any shares of New Paramount common stock (subject to certain exceptions described in the A&R Charter, including any issuance of shares of New Paramount common stock which, in the aggregate, represent less than 5% of the then-outstanding shares of New Paramount common stock for a bona fide capital raising purpose in any 90-day period);

 

  (b)

incur, assume or guarantee (subject to certain exceptions described in the A&R Charter) any indebtedness for borrowed money that would cause New Paramount’s Pro Forma Leverage Ratio (as defined in New Paramount’s then-effective credit agreement or, if not defined therein, as set forth in the A&R Charter) to be greater than 4-to-1;

 

  (c)

enter into a binding agreement contemplating, or otherwise consummating, a Change of Control Event;

 

  (d)

make a contribution to certain joint ventures of assets that generated more than 20% of the Consolidated EBITDA (as defined in New Paramount’s then-effective credit agreement or, if not defined therein, as set forth in the A&R Charter) of New Paramount over the 12-month period ended as of the final day of the most recently completed fiscal quarter of New Paramount for which financial statements are available; or

 

  (e)

make certain acquisitions, dispositions and investments, in each case, having a value or for a purchase price (inclusive of any debt and debt-like items paid off or assumed by the acquirer in such a transaction), in excess of $250 million.

The A&R Charter also provides that, in addition to any other approval of the stockholders of New Paramount or the New Paramount Board required by the A&R Charter, the A&R Bylaws or applicable law, until the first date on which none of the Specified Stockholders have an Original Ownership Percentage of 20% or more, the prior approval (by vote or written consent) of the Specified Other Reserved Matter Designees will be required for New Paramount to, either directly or indirectly by merger, consolidation, division, operation of law, or otherwise, take any of the following actions:

 

  (a)

implement any amendments to the A&R Charter that would adversely affect the rights (economic or otherwise) of a Specified Stockholder under the A&R Charter in a manner that is disproportionate as compared to the effect on the other Specified Stockholders or other holders of New Paramount common stock, as applicable;

 

  (b)

other than in accordance with the A&R Charter or the A&R Bylaws, (i) purchase, redeem, acquire or repurchase any shares of New Paramount common stock or other equity interests of New Paramount

 

312


Table of Contents
  (other than a pro rata purchase or offer made to all holders of the applicable equity interests or pursuant to a customary employee stock purchase plan or similar stock purchase plan, employment or service agreement, restrictive covenant agreement, or employee equity plan) or (ii) declare or pay any dividend of any securities of New Paramount or of any other corporation, limited liability company, partnership, joint venture, trust or other legal entity (other than distributions or dividends made pro rata to all holders of the applicable securities and other than any dividends or distributions between New Paramount and any of its wholly-owned subsidiaries); or

 

  (c)

subject to certain exceptions described in the A&R Charter, enter into any Related Party Transaction (as defined in the A&R Charter) with a value or consideration in excess of $25 million.

Anti-Takeover Provisions of the A&R Charter and the A&R Bylaws

Provisions of the A&R Charter and the A&R Bylaws, in addition to those relating to the voting rights of the New Paramount Class A common stock and the exclusive right of the Specified Stockholders to remove their respective director designees, may have the effect of delaying, deferring or preventing a change in control of New Paramount or changes in New Paramount’s management. These include provisions that:

 

   

authorize the New Paramount Board to provide for the issuance, without stockholder approval, of up to 100 million shares of preferred stock with rights fixed by the New Paramount Board (subject to certain limitations set forth in the A&R Charter), which rights could be senior to those of the New Paramount common stock;

 

   

provide that each director will be entitled to one vote; provided that, for so long as Ellison holds an Original Ownership Percentage of at least 50%, each Ellison Designee (which will not include any Low-Vote Designee), will have a number of votes on any matter presented to the New Paramount Board or any committee thereof equal to one more than the total number of directors of the New Paramount Board or committee thereof, as applicable;

 

   

provide that, subject to any special rights of the holders of any series of preferred stock, a special meeting of stockholders may be called only by or at the direction of the New Paramount Board, by the Chair, by the chief executive officer of New Paramount, or by any holder of at least 25% of the aggregate voting power of all outstanding shares of the capital stock of New Paramount; and

 

   

establish advance notice procedures for stockholders to make nominations of candidates for election as directors or to present any other proposal to be acted upon at any annual or special meeting of stockholders.

New Paramount will elect in the A&R Charter not to be subject to Section 203 of the DGCL. Subject to specified exemptions, Section 203 of the DGCL prohibits a Delaware corporation listed on a national securities exchange from engaging in a “business combination,” including mergers, consolidations, sales and leases of assets, issuances of securities and other similar transactions, with an interested stockholder (generally, a person that, together with its affiliates and associates, owns 15% or more of the corporation’s voting stock) for a period of three years after the date of the transaction in which the person became an interested stockholder. As a result of New Paramount’s election in the A&R Charter to not be subject to Section 203 of the DGCL, such restrictions on business combinations under Section 203 of the DGCL will not be applicable to New Paramount following the consummation of the Transactions.

Exclusive Forum Provision of the A&R Charter

The A&R Charter provides that, unless the New Paramount Board consents in writing to the selection of an alternative forum, the Court of Chancery of the State of Delaware (or, if the Court of Chancery of the State of Delaware does not have subject matter jurisdiction, any state or federal court located within the State of Delaware) will be the sole and exclusive forum for:

 

   

any derivative action or proceeding brought on behalf of New Paramount;

 

313


Table of Contents
   

any action asserting a claim of breach of a fiduciary duty owed by any director, officer, employee, agent or stockholder of New Paramount to New Paramount or to the New Paramount stockholders;

 

   

any action asserting a claim arising pursuant to any provision of the DGCL, the A&R Charter or the A&R Bylaws or as to which the DGCL confers jurisdiction on the Court of Chancery of the State of Delaware; or

 

   

any action asserting a claim governed by the internal affairs doctrine, in each such case subject to such Court of Chancery having personal jurisdiction over the indispensable parties named as defendants therein.

The A&R Charter also provides that the federal district courts of the United States of America will be the exclusive forum for the resolution of any complaint asserting a cause or causes of action arising under the Securities Act. Such provision is intended to benefit and may be enforced by New Paramount and its officers and directors, employees and agents. The A&R Charter provides that, to the fullest extent permitted by law, any person or entity purchasing or otherwise acquiring or holding any interest in shares of New Paramount capital stock will be deemed to have notice of and consented to the foregoing. Nothing in the A&R Charter precludes stockholders that assert claims under the Exchange Act from bringing such claims in state or federal court, subject to applicable law.

Conflicts of Interest; Corporate Opportunities

The DGCL permits corporations to adopt provisions renouncing any interest or expectancy in certain opportunities that are presented to the corporation or its officers, directors or stockholders. The A&R Charter renounces, to the maximum extent permitted from time to time by Delaware law, any interest or expectancy that New Paramount has in, or right to be offered an opportunity to participate in, specified business opportunities that are from time to time presented to certain New Paramount officers, directors or stockholders or their respective affiliates, other than with respect to any business opportunity that is expressly offered to an exempted person solely in his or her capacity as a director of New Paramount. The A&R Charter provides that, to the fullest extent permitted by law, none of Ellison, RedBird or any PIPE Equity Investor, or their respective affiliates, or any of their respective directors, principals, officers, employees, members, equityholders, and/or other representatives, including any of the foregoing who serve as New Paramount’s officers, all of whom are referred to herein as the exempted persons, will have any duty to refrain from (i) participating or otherwise engaging in any transaction or matter that may be an investment, corporate, business or other opportunity or offer a prospective economic or competitive advantage in which New Paramount or any of its controlled affiliates, directly or indirectly, could have an interest or expectancy, (ii) otherwise competing with New Paramount or any of its controlled affiliates, (iii) otherwise doing business or transacting with any potential or actual customer, supplier or other business relation of New Paramount or any of its controlled affiliates or (iv) otherwise employing or engaging any officer, employee or other service provider of New Paramount or any of its controlled affiliates. In addition, to the fullest extent permitted by law, in the event that any exempted person acquires knowledge of a potential transaction or other business opportunity which may be a corporate opportunity for itself, himself or herself or its, his or her affiliates or for New Paramount or its affiliates, such person will have no duty to communicate or offer such transaction or business opportunity to New Paramount or any of its affiliates and they may take any such opportunity for themselves or offer it to another person or entity. No exempted person will be liable to New Paramount for breach of any fiduciary or other duty, as a director or officer or otherwise, by reason of the fact that such person engaged in any such activities. The A&R Charter will not renounce New Paramount’s interest in any business opportunity that is expressly offered to an exempted person solely in his or her capacity as a director or officer of New Paramount. To the fullest extent permitted by law, no business opportunity will be deemed to be a potential corporate opportunity for New Paramount if (1) New Paramount (together with its controlled affiliates) is not financially or legally able or contractually permitted to undertake it, (2) from its nature, the opportunity is not in New Paramount’s line of business or is of no practical advantage to New Paramount or (3) New Paramount has no interest or reasonable expectancy in such business opportunity. Neither the exempted persons nor any of their representatives have any duty to refrain from

 

314


Table of Contents

engaging directly or indirectly in the same or similar business activities or lines of business as New Paramount or any of its subsidiaries.

Listing of Common Stock

We expect that the New Paramount Class B common stock will be listed on Nasdaq under the ticker symbol “PARA.”

Transfer Agent and Registrar

The transfer agent and registrar for the New Paramount common stock is EQ Shareowner Services. EQ Shareowner Services’ address is P.O. Box 64856, St. Paul, MN 55164-0856 or 1110 Centre Pointe Curve, Suite 101, MAC N9173-010, Mendota Heights, Minnesota 55120 and its telephone number is (866)-595-1717.

 

315


Table of Contents

COMPARISON OF STOCKHOLDER RIGHTS

Material Differences in Stockholder Rights

If the Transactions are completed, holders of Paramount Class A common stock and Paramount Class B common stock that make elections to receive stock consideration or whose cash elections are prorated in accordance with the terms of the Transaction Agreement will receive New Paramount Class B common stock. As of the effective time, the certificate of incorporation of New Paramount and the bylaws of New Paramount will be amended and restated in their entirety to read substantially as set forth on Annexes B and C, respectively, attached to this information statement/prospectus. The A&R Charter and the A&R Bylaws are described further in the section entitled “Description of New Paramount’s Capital Stock.” Certain capitalized terms that are not otherwise defined will have the meanings set forth in “Description of New Paramount’s Capital Stock—Defined Terms.”

Paramount and New Paramount are both Delaware corporations subject to the DGCL. If the Transactions are completed, the rights of stockholders of New Paramount will continue to be governed by the DGCL but will also be governed by the A&R Charter and the A&R Bylaws.

The following description summarizes certain material differences between the rights of stockholders of Paramount under the governing documents of Paramount that are currently in effect and the rights of stockholders of New Paramount under the A&R Charter and the A&R Bylaws. This does not purport to be a complete statement of all those differences, or a complete description of the specific provisions referred to in this summary. The identification of specific differences is not intended to indicate that other equally significant or more significant differences do not exist. Stockholders should read carefully the relevant provisions of the DGCL, the A&R Charter, the A&R Bylaws, the Paramount charter, and the Paramount bylaws. Copies of the documents referred to in this summary may be obtained as described under the section entitled “Where You Can Find More Information.”

 

    

Rights of Current
Stockholders of Paramount

  

Rights of Stockholders of
New Paramount

           

Authorized Capital Stock

   The Paramount charter authorizes the issuance of 5,080,000,000 shares, consisting of three classes: 55,000,000 shares of Class A common stock, $0.001 par value; 5,000,000,000 shares of Class B common stock, $0.001 par value; and 25,000,000 shares of preferred stock, $0.001 par value. So long as there are at least 5,000 shares of Paramount Class A common stock outstanding, each share of Paramount Class A common stock is convertible at the option of the holder of such share into one share of Paramount Class B common stock. In the event of a split, subdivision or combination of the outstanding shares of Paramount Class A common stock or Paramount Class B common stock, the outstanding shares of the other class of Paramount common stock will be proportionally split, subdivided or combined in the same manner and on the same basis.    New Paramount will have the authority to issue 5,655,000,000 shares, consisting of three classes: 55,000,000 shares of Class A common stock, $0.001 par value; 5,500,000,000 shares of Class B common stock, $0.001 par value; and 100,000,000 shares of preferred stock, $0.001 par value. Each share of New Paramount Class A common stock is convertible at any time at the option of the holder of such share into 1.5 shares (such ratio is subject to adjustment in connection with any subdivision, reorganization, reclassification, recapitalization, stock split, reverse stock split, combination, exchange of shares or other like change with respect to the New Paramount Class A common stock or the New Paramount Class B common stock) of New Paramount Class B common stock (rounded to the nearest whole share).

 

316


Table of Contents
    

Rights of Current
Stockholders of Paramount

  

Rights of Stockholders of
New Paramount

           

Preferred Stock

   The Paramount charter provides that the Paramount Board may authorize the issuance of preferred stock in one or more series and fix by resolution the voting powers (provided that Paramount shall not issue any preferred stock, or preferred stock that is convertible into or exchangeable for securities, that, in the aggregate with all other outstanding shares of preferred stock, have the ability to elect a number of directors constituting a majority of the Paramount Board unless the issuance of such preferred stock shall have been approved by the holders of a majority of the outstanding shares of Class A common stock, voting separately as a class), designations, preferences and relative, participating, optional or other special rights, if any, and the qualifications, limitations or restrictions thereof, if any, of each series.    The A&R Charter has the same provisions as the Paramount charter on this item.

Voting Rights

  

The Paramount charter provides that:

 

(1) except as otherwise provided in the charter or required by law, with respect to all matters upon which stockholders are entitled to vote, the holders of the outstanding shares of Class A common stock shall vote together with the holders of any other outstanding shares of capital stock of Paramount entitled to vote, without regard to class, and every holder of outstanding shares of Class A common stock shall be entitled to cast thereon one vote in person or by proxy for each share of Class A common stock standing in his or her name;

 

(2) the affirmative vote of holders of a majority of the then-outstanding shares of Class A common stock, voting separately as a class, shall be required to approve the issuance by Paramount of any preferred stock, or preferred stock that is convertible into or exchangeable for securities, that, in the aggregate with all other outstanding shares of preferred stock, have the ability to elect a number of directors constituting a majority of the Paramount Board;

  

The A&R Charter provides that:

 

(1) except as otherwise provided in the A&R Charter or required by law, with respect to all matters upon which stockholders are entitled to vote, the holders of the outstanding shares of New Paramount Class A common stock shall vote together with the holders of any other outstanding shares of capital stock of New Paramount entitled to vote, without regard to class, and every holder of outstanding shares of New Paramount Class A common stock shall be entitled to cast thereon one vote in person or by proxy for each share of New Paramount Class A common stock standing in his or her name;

 

(2) the affirmative vote of holders of a majority of the then-outstanding shares of New Paramount Class A common stock, voting separately as a class, shall be required to approve the issuance by New Paramount of any preferred stock, or preferred stock that is convertible into or exchangeable for securities, that, in the aggregate with all other outstanding shares of preferred stock, have the ability

 

317


Table of Contents
    

Rights of Current
Stockholders of Paramount

  

Rights of Stockholders of
New Paramount

           
  

 

(3) the affirmative vote of a majority of the then-outstanding shares of Class A common stock, voting separately as a class, shall be necessary to approve any consolidation of Paramount with another corporation, any merger of Paramount into another corporation or any merger of any other corporation into Paramount pursuant to which shares of common stock are converted into or exchanged for any securities or any other consideration; and

 

(4) except as otherwise required by law, the holders of outstanding shares of Class B common stock shall not be entitled to any votes upon any questions presented to Paramount stockholders, including whether to increase or decrease the number of authorized shares of Class B common stock. The Paramount charter also provides for voting requirement applicable to the Paramount Transactions (as described below under “Paramount Transaction; Reserved Matters”).

  

to elect a number of directors constituting a majority of the New Paramount Board; and

 

(3) except as otherwise required by law, the holders of outstanding shares of New Paramount Class B common stock shall not be entitled to any votes upon any questions presented to New Paramount stockholders, including whether to increase or decrease the number of authorized shares of New Paramount Class B common stock.

Paramount Transaction; Reserved Matters

  

The Paramount charter provides that Paramount shall not and shall not have the legal power to do any of the following without the prior written consent of the holders of a majority of the Class A common stock (which consent may be granted or withheld by such holders in their sole discretion):

 

(1) enter into any agreement regarding, or consummate, any Paramount Transaction (as defined herein);

 

(2) vote or provide the consent of any shares of capital stock, other equity interests, or other securities of any Paramount Entity (as defined herein) owned or held, directly or indirectly, by Paramount or any direct or indirect subsidiary thereof, with respect to, or in connection with, a Paramount Transaction.

 

“Paramount Transaction” means to authorize, enter into, commit to or

   The A&R Charter and the A&R Bylaws have no specific provisions relating to “Paramount Transactions.” The A&R Charter provides that, in addition to any other approval of the stockholders of New Paramount or the New Paramount Board required by the A&R Charter, the A&R Bylaws or applicable law, until the first date on which none of the Specified Stockholders have the right to nominate two or more Specified Stockholder Designees for election to the New Paramount Board, the prior approval (by vote or written consent) of the Specified Reserved Matter Designees (as applicable) shall be required for New Paramount to, either directly or indirectly by merger, consolidation, division, operation of law, or otherwise, take any of the following actions: (1) issue any shares of New Paramount common stock (subject to certain exceptions described in the A&R Charter, including any issuance of shares of New Paramount common

 

318


Table of Contents
    

Rights of Current
Stockholders of Paramount

  

Rights of Stockholders of
New Paramount

           
  

otherwise legally bind Paramount and its subsidiaries taken as a whole (the “Company”) to any transaction not in the ordinary course of business consistent with past practice (by joint venture, consortium, affiliation, agreement, guarantee, understanding or otherwise), for:

 

(i) any sale, issuance, transfer, redemption, lien, encumbrance, or other disposition of (A) any shares or capital stock or ownership interest of Paramount Pictures or of any direct or indirect subsidiary of Paramount involved with or supporting, in either case, in a material respect, Paramount’s filmed entertainment business or any other business of Paramount Pictures (Paramount Pictures and each such subsidiary, a “Paramount Entity”), or (B) any options, warrants, convertible securities or other rights to purchase or acquire or encumber any shares of such capital stock or ownership interest of any Paramount Entity, in any case to a party that is not the Company;

 

(ii) any sale, transfer, license, lien, encumbrance or other disposition of any material asset of (A) any Paramount Entity or (B) the Paramount Entities taken as a whole, in each case, to a party that is not the Company.

 

The Paramount bylaws provide that none of the Paramount Board, any committee thereof, any member of the Paramount Board or any executive officer shall, or shall have the power to, authorize, agree to, knowingly cause or permit or take, directly or indirectly, any “Paramount Transaction” without the prior consent of at least 67% of the members of the Paramount Board.

  

stock which, in the aggregate, represent less than 5% of the then-outstanding shares of New Paramount common stock for a bona fide capital raising purpose in any 90-day period); (2) incur, assume or guarantee (subject to certain exceptions described in the A&R Charter) any indebtedness for borrowed money that would cause New Paramount’s Pro Forma Leverage Ratio to be greater than 4-to-1; (3) enter into a binding agreement contemplating, or otherwise consummating, a Change of Control Event; (4) make a contribution to certain joint ventures of assets that generated more than 20% of the Consolidated EBITDA of New Paramount over the 12-month period ended as of the final day of the most recently completed fiscal quarter of New Paramount for which financial statements are available; or (5) make certain acquisitions, dispositions and investments, in each case, having a value or for a purchase price (inclusive of any debt and debt-like items paid off or assumed by the acquirer in such a transaction) in excess of $250 million.

 

The A&R Charter also provides that, in addition to any other approval of the stockholders of New Paramount or the New Paramount Board required by the A&R Charter, the A&R Bylaws or applicable law, until the first date on which none of the Specified Stockholders have an Original Ownership Percentage 20% or more, the prior approval (by vote or written consent) of the Specified Other Reserved Matter Designees will be required for New Paramount to: (1) implement any amendments to the A&R Charter that would adversely affect the rights (economic or otherwise) of a Specified Stockholder under the A&R Charter in a manner that is disproportionate as compared to the effect on the other Specified Stockholders or other holders of New Paramount common stock, as applicable; (2) other than in accordance with the A&R Charter or the

 

319


Table of Contents
    

Rights of Current
Stockholders of Paramount

  

Rights of Stockholders of
New Paramount

           
      A&R Bylaws, (i) purchase, redeem, acquire or repurchase any shares of New Paramount common stock or other equity interests of New Paramount (other than a pro rata purchase or offer made to all holders of the applicable equity interests or pursuant to a customary employee stock purchase plan or similar stock purchase plan, employment or service agreement, restrictive covenant agreement, or employee equity plan) or (ii) declare or pay any dividend of any securities of New Paramount or of any other corporation, limited liability company, partnership, joint venture, trust or other legal entity (other than distributions or dividends made pro rata to all holders of the applicable securities and other than any dividends or distributions between New Paramount and any of its wholly-owned subsidiaries); or (3) subject to certain exceptions described in the A&R Charter, enter into any Related Party Transaction with a value or consideration in excess of $25 million.

Special Meetings of Stockholders

   Under the DGCL, a special meeting of stockholders may be called by the board of directors or by any other person authorized to do so in the certificate of incorporation or bylaws.
   The Paramount bylaws provide that special meetings of stockholders (1) may be called by the affirmative vote of a majority of the Paramount Board, the chairman of the Paramount Board or the chief executive officer of Paramount and (2) shall be called by the chairman of the Paramount Board, the chief executive officer of Paramount or secretary of Paramount at the request in writing of the holders of record of at least 50.1% of the aggregate voting power of all outstanding shares of capital stock of Paramount entitled to vote generally in the election of directors, acting together as a single class.    The A&R Charter provides that, subject to any special rights of the holders of any series of preferred stock, a special meeting of stockholders may be called only by (1) the New Paramount Board, (2) the chair of the New Paramount Board, (3) the chief executive officer of New Paramount, or (4) any holder of at least 25% of the aggregate voting power of all outstanding shares of the capital stock of New Paramount.

Special Meetings of the Board of Directors

   The Paramount bylaws provide that special meetings of the Paramount Board may be called by the chairman of the Paramount Board or the chief executive officer of Paramount.    The A&R Bylaws have the same provisions as the Paramount bylaws on this item, except that special meetings of the New Paramount Board may also be called by the directors holding a majority

 

320


Table of Contents
    

Rights of Current
Stockholders of Paramount

  

Rights of Stockholders of
New Paramount

           
      of the voting power of the New Paramount Board.

Stockholder Nominations and Proposals

  

The Paramount bylaws allow proposal of business to be considered by the stockholders to be made at an annual meeting of the stockholders only (1) pursuant to Paramount’s notice of the meeting (or any supplement thereto), (2) by or at the direction of the Paramount Board, (3) by any stockholder or stockholders representing a sufficient number of votes to take such action by written consent without a meeting or (4) by any stockholder of Paramount who is a stockholder of record at the time of the giving of the notice, who is entitled to vote at the meeting and who complies fully with the notice requirements and other procedures set forth in the Paramount bylaws.

 

Nominations of persons for election to the Paramount Board and other stockholder proposals, however, may only be brought in accordance with the applicable provisions of the Paramount bylaws and the proposed business, other than the nomination of persons for election to the Paramount Board, must constitute a proper matter for stockholder action. A stockholder shall also comply with all applicable requirements of the Exchange Act.

 

In connection with an annual meeting, to be timely, a stockholder’s notice must be sent and received by the secretary at the principal executive offices of Paramount not later than the close of business on the 90th day, nor earlier than the close of business on the 120th day, prior to the first anniversary of the date of the immediately preceding annual meeting; provided, however, that in the event that the date of the annual meeting is more than 30 days earlier or more than 60 days later than such anniversary date, notice by the stockholder to be timely must be so sent and received no earlier than the close of business on the 120th day prior to such

  

The A&R Bylaws allow nominations of persons for election to the New Paramount Board and the proposal of business to be considered by the stockholders to be made at an annual meeting of the stockholders only (1) pursuant to New Paramount’s notice of the meeting given by or at the direction of the New Paramount Board, (2) if otherwise brought before the meeting by the New Paramount Board or the chairperson of the meeting or (3) by any stockholder of New Paramount that is present in person (as described in the A&R Bylaws) and who is a stockholder of record at the time of the giving of the notice, who is entitled to vote at the meeting and who complies fully with the notice requirements and other procedures set forth in the A&R Bylaws. Such nominations and proposals, however, may only be brought in accordance with the applicable provisions of the A&R Bylaws and the proposed business, other than the nomination of persons for election to the New Paramount Board, must constitute a proper matter for stockholder action that is specified in New Paramount’s notice of meeting given by or at the direction of the Person calling the meeting. A stockholder shall also comply with all applicable requirements of the Exchange Act.

 

In connection with an annual meeting, to be timely, a stockholder’s notice must be sent and received by the secretary at the principal executive offices of New Paramount not later than the close of business on the 90th day, nor earlier than the close of business on the 120th day, prior to the first anniversary of the date of the immediately preceding annual meeting; provided, however, that in the event that the date of the annual meeting is more than 30 days earlier or more than 60 days later than such anniversary date, notice by the stockholder to be timely must be so sent and received no earlier

 

321


Table of Contents
    

Rights of Current
Stockholders of Paramount

  

Rights of Stockholders of
New Paramount

           
  

annual meeting and no later than the close of business on the later of the 90th day prior to such annual meeting or the 10th day following the day on which public announcement of the date of such meeting is first made by Paramount. In the event that Paramount calls a special meeting of stockholders for the purpose of electing one or more directors to the Paramount Board, to be timely, the stockholder’s notice shall be sent and received by the secretary at the principal executive offices of Paramount not earlier than the close of business on the 120th day prior to such special meeting and not later than the close of business on the later of the 90th day prior to such special meeting or the 10th day following the day on which public announcement is first made of the date of the special meeting and of the nominees proposed by the Paramount Board to be elected at such meeting.

 

To be in proper written form, a stockholder’s notice to the secretary shall set forth in writing (1) as to each person whom the stockholder proposes to nominate for election as a director all information relating to such person that is required to be disclosed in solicitations of proxies for election of directors, or is otherwise required, in each case, pursuant to Regulation 14A under the Exchange Act (including such person’s written consent to being named in the proxy statement as a nominee and to serving as a director if elected); (2) as to any other business that the stockholder proposes to bring before the annual meeting, a brief description of the business desired to be brought before the meeting, the text of the proposal or business (including the complete text of any resolutions proposed for consideration or any amendment to any Paramount document intended to be presented at the meeting), the reasons for conducting such business at the annual meeting and any material interest in such business of such stockholder and the beneficial owner, if any, on whose behalf

  

than the close of business on the 120th day prior to such annual meeting and no later than the close of business on the later of the 90th day prior to such annual meeting or the 10th day following the day on which public announcement of the date of such meeting is first made by New Paramount. In the event that the number of directors to be elected to the New Paramount Board at the annual meeting is increased effective after the time period for which nominations would otherwise be due under the periods above and there is no public announcement by New Paramount naming the nominees for the additional directorships at least 100 days prior to the first anniversary of the preceding year’s annual meeting, a stockholder’s notice will also be considered timely, but only with respect to nominees for the additional directorships, if it shall be delivered to the secretary at the principal executive offices of New Paramount not later than the close of business on the 10th day following the day on which such public announcement is first made by New Paramount.

 

In the event that New Paramount calls a special meeting of stockholders for the purpose of electing one or more directors to the New Paramount Board, to be timely, the stockholder’s notice shall be sent and received by the secretary at the principal executive offices of New Paramount no earlier than the close of business on the 120th day prior to such special meeting and no later than the close of business on the later of the 90th day prior to such special meeting or the 10th day following the day on which public announcement is first made of the date of the special meeting and of the nominees proposed by the New Paramount Board to be elected at such meeting.

 

To be in proper written form, a stockholder’s notice to the secretary shall set forth in writing (1) as to each person whom the stockholder proposes to

 

322


Table of Contents
    

Rights of Current
Stockholders of Paramount

  

Rights of Stockholders of
New Paramount

           
   the proposal is made; and (3) as to the stockholder giving the notice and the beneficial owner, if any, on whose behalf the nomination or proposal is made (i) the name and address of such stockholder, as they appear on Paramount’s books, and of such beneficial owner, (ii) the class or series and number of shares of capital stock of Paramount which are owned beneficially and of record by such stockholder and such beneficial owner, (iii) a representation that the stockholder is a holder of record of stock of Paramount entitled to vote at such meeting and intends to appear in person or by proxy at the meeting to propose such business or nomination and (iv) a representation whether the stockholder or the beneficial owner, if any, intends to solicit proxies in support of such nomination or proposal, including whether such stockholder or beneficial owner intends to deliver a proxy statement and form of proxy to holders of, in the case of a proposal, at least the percentage of Paramount’s voting shares required under applicable law to adopt and/or carry out the proposal or, in the case of a nomination or nominations, a sufficient number of holders of Paramount’s voting shares to elect such nominee or nominees.    nominate for election as a director all information relating to such person that is required to be disclosed in solicitations of proxies for election of directors, or is otherwise required, in each case, pursuant to Section 14(a) of the Exchange Act (including such person’s written consent to being named in the proxy statement as a nominee and to serving as a director if elected); (2) as to any other business that the stockholder proposes to bring before the annual meeting, a brief description of the business desired to be brought before the meeting, the text of the proposal or business (including the complete text of any resolutions proposed for consideration or any amendment to any New Paramount document intended to be presented at the meeting), the reasons for conducting such business at the annual meeting and any material interest in such business of such stockholder and the beneficial owner, if any, on whose behalf the proposal is made; and (3) as to the stockholder giving the notice and the beneficial owner, if any, on whose behalf the nomination or proposal is made (i) the name and address of such stockholder, as they appear on New Paramount’s books, and of such beneficial owner, (ii) the class or series and number of shares of capital stock of New Paramount which are owned beneficially and of record by such stockholder and such beneficial owner, (iii) the “Synthetic Equity Position” (as defined in the A&R Bylaws) of such stockholder and (iv) a representation whether the stockholder or the beneficial owner, if any, intends or is part of a group which intends to deliver a proxy statement and form of proxy to holders of, in the case of a proposal, at least the percentage of New Paramount’s capital stock required under applicable law to approve or adopt the proposal or, in the case of a nomination or nominations, a sufficient number of holders of New Paramount’s capital stock to elect such nominee or nominees.

 

323


Table of Contents
    

Rights of Current
Stockholders of Paramount

  

Rights of Stockholders of
New Paramount

           

Number of Directors

   The DGCL provides that the board of directors of a Delaware corporation must consist of one or more directors, each of whom must be a natural person, with the number of directors fixed by or in the manner provided in the corporation’s bylaws unless the certificate of incorporation fixes the number of directors.
  

The Paramount charter provides that the number of directors constituting the entire board of directors shall be fixed from time to time by resolution of the Paramount Board but shall not be less than three nor more than 20.

 

The Governance Agreement provides that the parties listed therein shall not take actions that would result in the Paramount Board being comprised of less than a majority of directors who are Paramount Unaffiliated Independent Directors (as defined therein).

  

The A&R Charter provides that the number of directors constituting the entire New Paramount Board shall be fixed from time to time by resolution of the New Paramount Board but shall not be inconsistent with the director nomination rights described in the A&R Charter.

 

The Governance Agreement will be terminated in connection with the Closing. Furthermore, New Paramount will initially be a “controlled company” for purposes of Nasdaq rules and the New Paramount Board will not be required to have a majority of “independent” directors within the meaning of Nasdaq rules

Voting; Board of Directors

   The Paramount bylaws provide that the act of a majority of the directors present at any meeting at which there is a quorum shall be the act of the Paramount Board, except as may be otherwise specifically provided by statute, the Paramount charter or the Paramount bylaws.    The A&R Charter provides that, except as otherwise required by the A&R Charter, the A&R Bylaws, applicable law or the applicable listing standards, any action of the New Paramount Board or any committees thereof shall require approval by the affirmative vote of directors holding a majority of the voting power of the directors (or a majority of the voting power of the directors on such committee, as applicable) at a meeting at which a quorum is present. The A&R Charter also provides that each Director shall be entitled to one vote; provided that, for so long as Ellison holds an Original Ownership Percentage of at least 50%, each Ellison Designee (which shall not include any Low-Vote Designee) shall have a number of votes on any matter presented to the New Paramount Board or any committee thereof equal to one more than the total number of directors on the whole board of directors or committee thereof, as applicable. As described herein, the A&R Charter further requires the approval of specified directors for specified actions in certain circumstances.

 

324


Table of Contents
    

Rights of Current
Stockholders of Paramount

  

Rights of Stockholders of
New Paramount

           

Nomination of Directors for Election by Board of Directors

   The Paramount Board may nominate directors for election to the Paramount Board.    The New Paramount Board may nominate directors for election to the New Paramount Board; however, the A&R Charter provides that New Paramount will take all Necessary Action to cause the slate of nominees recommended by New Paramount for election as directors to be consistent with the following: (i) (A) for so long as Ellison has an Original Ownership Percentage of at least 50%, Ellison will be entitled to nominate five individuals for election to the New Paramount Board as either an “Ellison Designee” or a “Low-Vote Designee”; (B) for so long as Ellison has an Original Ownership Percentage of at least 25% but less than 50%, Ellison will be entitled to nominate three Low-Vote Designees for election to the New Paramount Board; and (C) for so as Ellison has an Ownership Percentage of at least 5% but an Original Ownership Percentage less than 25%, Ellison will be entitled to nominate two Low-Vote Designees for election to the New Paramount Board; and (ii) for so long as RedBird has an Original Ownership Percentage of at least 50%, RedBird will be entitled to nominate two RedBird Designees for election to the New Paramount Board. RedBird will maintain the right to nominate one RedBird Designee for election to the New Paramount Board for so long as it has an Ownership Percentage of at least 5%. RedBird’s right to nominate one or more individuals for election to the New Paramount Board, along with the right to remove, replace or otherwise designate any director of the New Paramount Board, is personal to RedBird and may not be assigned or delegated to any Person (by contract or otherwise). The A&R Charter provides that until the first date on which Ellison is no longer entitled to nominate for election to the New Paramount Board, any Ellison Designee or Low-Vote Designee, Ellison will have the right to designate the Chair. The Chair will initially be David Ellison. The A&R

 

325


Table of Contents
    

Rights of Current
Stockholders of Paramount

  

Rights of Stockholders of
New Paramount

           
      Charter provides that David Ellison will serve an initial term as Chair until the earlier of (i) two years following the consummation of the Transactions and (ii) his death, resignation or incapacitation. Any vacancy in the Chair will be filled by Ellison; provided that if the designation for Chair is neither David Ellison nor Lawrence Ellison, the filling of any such vacancy will also require the approval of at least one RedBird Designee for so long as RedBird has an Original Ownership Percentage of at least 50%. In the event that David Ellison no longer serves as chief executive officer of New Paramount, then New Paramount will cause the then-serving chief executive officer of New Paramount to be nominated for election to the New Paramount Board. New Paramount will cause the nomination of the president of New Paramount to be nominated for election to the New Paramount Board. New Paramount will cause the nomination of up to three independent directors based on the recommendation of New Paramount’s nominating and corporate governance committee to the extent required by stock exchanges and applicable law.

Election of Directors

   The DGCL provides that, unless the certificate of incorporation or bylaws provide otherwise, directors will be elected by a plurality of the votes of the shares present in person or represented by proxy at the meeting and entitled to vote on the election of directors. The DGCL also permits classified boards.
  

The Paramount charter provides that the directors are to be elected to hold office until the next annual meeting of stockholders or until their successors are duly elected and shall qualify, unless sooner displaced.

 

The Paramount bylaws provide that directors are elected by the vote of the holders of a majority of the aggregate voting power of the shares of the capital stock entitled to vote who are present in person or represented by proxy. The Paramount Board is not classified.

  

The A&R Charter provides that the directors are to be elected to hold office until the next annual meeting of stockholders or until their successors are duly elected and shall qualify, subject to prior death, resignation, incapacitation or removal in accordance with the A&R Charter.

 

The A&R Bylaws provide that directors are elected by a plurality of the votes cast. The New Paramount Board will not be classified.

 

326


Table of Contents
    

Rights of Current
Stockholders of Paramount

  

Rights of Stockholders of
New Paramount

           

Vacancies of Directors

   The Paramount bylaws provide that, subject to the rights of the holders of any series of preferred stock or any other class of capital stock of Paramount then outstanding (other than common stock), vacancies in the Paramount Board for any reason, including by reason of an increase in the authorized number of directors, shall, if occurring prior to the expiration of the term of office in which the vacancy occurs, be filled by a majority of the directors then in office, though less than a quorum, or by a sole remaining director, and the directors so chosen shall hold office until the next annual meeting of Paramount stockholders or until their successors are duly elected and shall qualify, unless sooner displaced.    The A&R Charter provides that, subject to the rights of the holders of any series of preferred stock to elect directors, any newly created directorship that results from an increase in the number of directors or any vacancy on the New Paramount Board that results from the death, disability, resignation, disqualification, or removal of any director or from any other cause shall be filled solely by the affirmative vote of the directors holding a majority of the voting power of the New Paramount Board, even if less than a quorum; provided, that the A&R Charter provides in the event that any vacancy is created at any time by the death, removal, disqualification or resignation of any director designated by a Specified Stockholder, such Specified Stockholder shall have the exclusive right to fill any vacancy with a Specified Stockholder Designee.

Removal of Directors

   The Paramount bylaws provide that, subject to the rights of the holders of any series of preferred stock or any other class of capital stock of Paramount (other than common stock) then outstanding, any or all directors may be removed from office at any time prior to the expiration of his, her or their term of office, with or without cause, only by the affirmative vote of the holders of record of outstanding shares representing at least a majority of all the aggregate voting power of outstanding shares of capital stock of Paramount then entitled to vote generally in the election of directors, voting together as a single class at a special meeting of stockholders called expressly for that purpose. The Governance Agreement provides that the parties listed therein shall not take any action, by written consent or otherwise, to remove certain directors if doing so would be inconsistent with the terms of the Governance Agreement and other related agreements, except with certain requisite approval as described in the Governance Agreement.   

The A&R Charter provides that, subject to the rights of the holders of any series of preferred stock, and other than with respect to the removal of Specified Stockholder Designees as described below, any or all directors may be removed from office at any time, with or without cause, by the affirmative vote of the holders of capital stock representing a majority of the voting power of all of the then-outstanding capital stock of New Paramount entitled to vote thereon, voting together as a single class.

 

The A&R Charter provides that each Specified Stockholder will have the exclusive right to remove at any time with or without cause its respective Specified Stockholder Designees from the New Paramount Board. The shares of New Paramount common stock held by the applicable Specified Stockholder shall be the only shares entitled to vote on the removal without cause of any of its respective Specified Stockholder Designees. The A&R Charter further provides that New Paramount shall take all Necessary Action to facilitate the removal of any Specified

 

327


Table of Contents
    

Rights of Current
Stockholders of Paramount

  

Rights of Stockholders of
New Paramount

           
     

Stockholder Designee from the New Paramount Board at the request of the Specified Stockholder that nominated such Specified Stockholder Designee.

 

The Governance Agreement will be terminated in connection with the Closing.

Limitation on Liability of Directors and Officers

   The DGCL permits corporations to include provisions in their certificate of incorporation eliminating monetary damages for a director and for certain executive officers for breaches of fiduciary duties, provided that a corporation may not eliminate liability for (i) a director’s or officer’s breach of the duty of loyalty to the corporation or its stockholders, for acts or omissions not in good faith or which involve intentional misconduct or a knowing violation of law, for unlawful dividends, stock purchases or redemptions in the case of a director, or for any transaction from which the director derived an improper personal benefit or (ii) an officer in any action by or in the right of the corporation (i.e., any derivative action).
   The Paramount charter provides that (1) a director’s and officer’s liability to Paramount for breach of duty to Paramount or its stockholders shall be limited to the fullest extent permitted by Delaware law; and (2) in particular, no director or officer of Paramount shall be liable to Paramount or any of its stockholders for monetary damages for breach of fiduciary duty as a director, except for liability (i) for any breach of the director’s or officer’s duty of loyalty to Paramount or its stockholders, (ii) for acts or omissions not in good faith or which involve intentional misconduct or a knowing violation of law, (iii) under Section 174 of the DGCL, as the same exists or hereafter may be amended, (iv) for any transaction from which the director or officer derived an improper personal benefit or (v) in the case of an officer, in any action by or in the right of Paramount.    The A&R Charter has the same provisions as the Paramount charter on the exculpation of directors and officers. The A&R Charter also provides that New Paramount will be fully and primarily responsible for the payment to an indemnitee in respect of indemnification or advancement of expenses in connection with certain jointly indemnifiable claims as described in the A&R Charter.

Corporate Opportunities

   There are no specific provisions in the Paramount charter or Paramount bylaws on this item.    The A&R Charter provides that New Paramount renounces, to the maximum extent permitted from time to time by Delaware law, any interest or expectancy that New Paramount has in, or right to be offered an opportunity to participate in, specified business opportunities that are from time to time presented to certain New Paramount officers, directors or stockholders or their respective affiliates, other than with respect to any business

 

328


Table of Contents
    

Rights of Current
Stockholders of Paramount

  

Rights of Stockholders of
New Paramount

           
      opportunity that is expressly offered to an exempted person solely in his or her capacity as a director of New Paramount. The A&R Charter provides that, to the fullest extent permitted by law, none of Ellison, RedBird or any PIPE Equity Investor, or their respective affiliates, or any of their respective directors, principals, officers, employees, members, equityholders, and/or other representatives, including any of the foregoing who serve as New Paramount’s officers, all of whom are referred to herein as the “exempted persons,” will have any duty to refrain from (i) participating or otherwise engaging in any transaction or matter that may be an investment, corporate, business or other opportunity or that could offer a prospective economic or competitive advantage in which New Paramount or any of its controlled affiliates, directly or indirectly, could have an interest or expectancy, (ii) otherwise competing with New Paramount or any of its controlled affiliates, (iii) otherwise doing business or transacting with any potential or actual customer, supplier or other business relation of New Paramount or any of its controlled affiliates or (iv) otherwise employing or engaging any officer, employee or other service provider of New Paramount or any of its controlled affiliates. In addition, to the fullest extent permitted by law, in the event that any exempted person acquires knowledge of a potential transaction or other business opportunity which may be a corporate opportunity for itself, himself or herself or its, his or her affiliates or for New Paramount or its affiliates, such person will have no duty to communicate or offer such transaction or business opportunity to New Paramount or any of its affiliates and they may take any such opportunity for themselves or offer it to another person or entity. No exempted person will be liable to New Paramount for breach of any fiduciary or other duty, as a director

 

329


Table of Contents
    

Rights of Current
Stockholders of Paramount

  

Rights of Stockholders of
New Paramount

           
      or officer or otherwise, by reason of the fact that such person engaged in any such activities. The A&R Charter will not renounce New Paramount’s interest in any business opportunity that is expressly offered to an exempted person solely in his or her capacity as a director of New Paramount. To the fullest extent permitted by law, no business opportunity will be deemed to be a potential corporate opportunity for New Paramount if (1) New Paramount (together with its controlled affiliates) is not financially or legally able, or contractually permitted, to undertake it, (2) from its nature, the opportunity is not in New Paramount’s line of business or is of no practical advantage to New Paramount or (3) New Paramount has no interest or reasonable expectancy in such business opportunity.

Amendments to Certificate of Incorporation

   Under the DGCL, an amendment to the certificate of incorporation generally requires (1) the approval of the board of directors, (2) the approval of a majority of the voting power of the outstanding stock entitled to vote upon the proposed amendment and (3) under certain circumstances, the approval of the holders of a majority of the outstanding stock of each class entitled to vote thereon as a class.
   The Paramount charter provides that Paramount may amend, alter, change or repeal any provision contained in the charter in the manner then or thereafter prescribed by law. The Paramount charter further provides that, without the prior written consent of the holders of a majority of the Class A common stock (which consent may be granted or withheld by such holders in their sole discretion), Paramount shall not and shall not have the legal power, whether by merger, consolidation, reorganization or otherwise, to amend the Paramount charter in a manner that will or may eliminate or change in any way the approval rights of the Class A common stock with respect to the Paramount Transaction and the vote and consent in connection thereof.   

The A&R Charter provides that New Paramount may amend, alter, change or repeal any provision contained in the A&R Charter in the manner then or thereafter prescribed by law.

 

The A&R Charter also provides that until the first date on which none of the Specified Stockholders have an Original Ownership Percentage of 20% or more, the prior approval (by vote or written consent) of the Specified Other Reserved Matter Designees shall be required for New Paramount to implement any amendments to the A&R Charter (either directly or indirectly by merger, consolidation, division, operation of law or otherwise) that would adversely affect the rights (economic or otherwise) of a Specified Stockholder under the A&R Charter in a manner that is disproportionate as compared to the effect on the other Specified Stockholders or other holders of New Paramount common

 

330


Table of Contents
    

Rights of Current
Stockholders of Paramount

  

Rights of Stockholders of
New Paramount

           
      stock, as applicable (disregarding, for this purpose, any tax impact specific to any individual holder of New Paramount common stock); provided that any amendment to Section 2, Section 4, Section 11 or Section 12 of Article V of the A&R Charter that is adverse to a Specified Stockholder shall be deemed to adversely affect the rights of such Specified Stockholder in a manner that is disproportionate as compared to the effect on the other Specified Stockholders or other holders of New Paramount Class A Common Stock or New Paramount Class B Common Stock, as applicable.

Amendments to Bylaws

  

The Paramount charter provides that the Paramount Board is expressly authorized to adopt, amend, alter, change or repeal the Paramount bylaws; provided that no bylaws thereafter adopted can invalidate any prior act of the Paramount Board that would have been valid if such bylaws had not been adopted.

 

The Paramount bylaws provide that (1) the Paramount Board may adopt, amend, alter, change or repeal the Paramount bylaws; provided, that any bylaws adopted, amended, altered, changed or repealed by the Paramount Board or Paramount stockholders may be amended, altered, changed or repealed by Paramount stockholders; and (2) notwithstanding any other provisions of the Paramount charter or the Paramount bylaws (and notwithstanding the fact that a lesser percentage may be specified by law, the Paramount charter or Paramount bylaws), the affirmative vote of not less than a majority of the aggregate voting power of all outstanding shares of capital stock of Paramount then entitled to vote generally in an election of directors, voting together as a single class, shall be required for Paramount stockholders to amend, alter, change, repeal or adopt any Paramount bylaws.

  

The A&R Charter provides that the New Paramount Board is expressly authorized to adopt, amend, alter, change or repeal the New Paramount bylaws; provided that no bylaws adopted can invalidate any prior act of the New Paramount Board that would have been valid if such bylaws had not been adopted.

 

The A&R Bylaws provide that the New Paramount Board or the stockholders of New Paramount may adopt, amend, alter, change or repeal the A&R Bylaws.

 

331


Table of Contents

NO DISSENTERS’ OR APPRAISAL RIGHTS

Section 262 of the DGCL provides that stockholders have the right, in some circumstances, to dissent from a merger or consolidation and to instead demand payment of the fair value of their shares. Pursuant to Section 262 of the DGCL, stockholders of a constituent corporation in a merger do not have rights to dissent or demand payment with respect to shares of any class or series of stock if, prior to the merger, such shares of stock (or depository receipts in respect thereof) are listed on a national securities exchange and the holders thereof are not required by the terms of the agreement of merger to accept for such stock anything except (a) shares of stock of the corporation surviving or resulting from such merger (or depository receipts in respect thereof), or shares of stock of any other corporation (or depository receipts in respect thereof) that will be either listed on a national securities exchange or held of record by more than 2,000 holders as of the effective time of the merger, (b) cash in lieu of fractions of such shares or depository receipts or (c) any combination of the foregoing. Therefore, because shares of Paramount Class A common stock and shares of Paramount Class B common stock are currently listed on Nasdaq, a national securities exchange, under the ticker symbols “PARAA” and “PARA,” respectively, and the holders of such shares (other than the Specified NAI Entities) will not, in connection with the Transactions, be required to accept for such shares anything other than shares of New Paramount Class B common stock (which will be listed on Nasdaq, a national securities exchange, under the ticker symbol “PARA”), and cash in lieu of fractional shares of New Paramount Class B common stock, Paramount stockholders (other than the Specified NAI Entities) will not have rights under the DGCL to dissent from, or demand payment for, their shares in connection with the Transactions. The Specified NAI Entities irrevocably waived all dissent rights under the DGCL pursuant to the Voting Agreement.

 

332


Table of Contents

EXPERTS

Skydance Media, LLC

The consolidated financial statements of Skydance Media, LLC at December 31, 2023 and 2022, and for each of the three years in the period ended December 31, 2023, included in this information statement/prospectus have been audited by Ernst & Young LLP, independent auditor, as set forth in their report appearing elsewhere herein, and are included in reliance upon such report given on the authority of such firm as experts in accounting and auditing.

Paramount Global

The financial statements and management’s assessment of the effectiveness of internal control over financial reporting (which is included in Management’s Report on Internal Control over Financial Reporting) incorporated in this information statement/prospectus by reference to the Annual Report on Form 10-K of Paramount Global for the year ended December 31, 2023 have been so incorporated in reliance on the report of PricewaterhouseCoopers LLP, an independent registered public accounting firm, given on the authority of said firm as experts in auditing and accounting.

 

333


Table of Contents

HOUSEHOLDING OF INFORMATION STATEMENT/PROSPECTUS MATERIALS

Under SEC rules, a single information statement/prospectus may be sent to any household at which two or more stockholders reside if they appear to be members of the same family. This procedure, referred to as “householding,” reduces the volume of duplicate information stockholders receive and reduces mailing and printing costs. In accordance with a notice sent to certain stockholders who share a single address, only one information statement/prospectus will be sent to that address unless any stockholder at that address requested that multiple sets of documents be sent.

Paramount will promptly deliver to any stockholder, upon written or oral request and without charge, a separate copy of this information statement/prospectus. If you received only one copy of this information statement/prospectus and wish to receive a separate copy for each stockholder at your household, please contact Paramount at the address or telephone number identified below. If you hold shares in street name, please contact your bank, brokerage firm or other nominee to request information on householding.

Paramount Global

Attention: Investor Relations

1515 Broadway

New York, NY 10036

(212) 846-5237

 

334


Table of Contents

LEGAL MATTERS

The validity of the securities registered under the registration statement of which this information statement/prospectus forms a part will be passed upon by Simpson Thacher & Bartlett LLP.

 

335


Table of Contents

WHERE YOU CAN FIND MORE INFORMATION

Paramount files annual, quarterly and current reports, proxy statements and other information with the SEC. The SEC maintains an Internet site that contains reports, proxy statements and other information regarding issuers that file electronically with the SEC, including Paramount, which can be accessed at https://www.sec.gov. In addition, you may also access Paramount’s SEC filings and other information about Paramount through the “Investors” page of Paramount’s website, at https://ir.paramount.com. Information contained on Paramount’s website or connected thereto is provided for textual reference only and does not constitute part of, and is not incorporated by reference into, this information statement/prospectus, the registration statement of which it forms a part or any future documents that may be filed with the SEC.

New Paramount has filed a registration statement on Form S-4, which is referred to as the “registration statement,” under the Securities Act, of which this information statement/prospectus forms a part, with the SEC with respect to New Paramount Class B common stock to be issued in connection with the Transactions. This information statement/prospectus does not contain all of the information set forth in the registration statement, because certain parts of the registration statement are omitted in accordance with the rules and regulations of the SEC. The registration statement and its exhibits are available for inspection as set forth above.

Statements contained in this information statement/prospectus, or in any document incorporated by reference into this information statement/prospectus, regarding the contents of any contract or other document, are not necessarily complete and each such statement is qualified in its entirety by reference to that contract or other document filed as an exhibit with the SEC. The SEC allows New Paramount to “incorporate by reference” into this information statement/prospectus documents that Paramount files with the SEC, including certain information required to be included in the registration statement, of which this information statement/prospectus forms a part. This means that New Paramount can disclose important information to you by referring you to those documents. The information incorporated by reference into this information statement/prospectus is considered to be a part of this information statement/prospectus, and later information that Paramount files with the SEC will update and supersede that information to the extent inconsistent therewith. New Paramount incorporates by reference the following documents (File No. 001-09553) and any documents filed by Paramount pursuant to Sections 13(a), 13(c), 14 or 15(d) of the Exchange Act on or after the date of this information statement/prospectus and until the date that the offering of the New Paramount Class B common stock is terminated or completed:

 

   

Annual Report on Form 10-K for the fiscal year ended December 31, 2023 (filed with the SEC on February 28, 2024);

 

   

Definitive Proxy Statement on Schedule 14A for Paramount’s 2024 Annual Meeting (filed with the SEC on April 22, 2024), and Supplement to Definitive Proxy Statement on Schedule 14A for Paramount’s 2024 Annual Meeting (filed with the SEC on May 17, 2024);

 

   

Quarterly Reports on Form 10-Q for the quarterly periods ended March 31, 2024 (filed with the SEC on April 29, 2024), June 30, 2024 (filed with the SEC on August 8, 2024) and September 30, 2024 (filed with the SEC on November 8, 2024); and

 

   

Current Reports on Form 8-K (excluding any information and exhibits furnished under Item 2.02 or 7.01 thereof) filed with the SEC on March  13, 2024, April  29, 2024, May 3, 2024 (as amended by Paramount’s Current Report on Form 8-K/A (filed with the SEC on June  10, 2024)), June  7, 2024, June  10, 2024, June  21, 2024, July  11, 2024, August  7, 2024, October  15, 2024, October  18, 2024, November 14, 2024, November 21, 2024, December 11, 2024 and December 27, 2024.

For the avoidance of doubt, information furnished by Paramount on any Current Report on Form 8-K, including the related exhibits, that, pursuant to and in accordance with the rules and regulations of the SEC, is not deemed “filed” for purposes of the Exchange Act will not be deemed to be incorporated by reference into this information statement/prospectus.

 

336


Table of Contents

You may also request the documents incorporated by reference into this information statement/prospectus by requesting them in writing or by telephone at the following address: Paramount Global, Attention: Investor Relations, 1515 Broadway, New York, NY 10036, Telephone: (212) 846-5237.

You should rely only on the information contained in or incorporated by reference into this information statement/prospectus. No person has been authorized to provide you with information that is different from what is contained in, or incorporated by reference into, this information statement/prospectus, and, if given or made by any person, such information must not be relied upon as having been authorized. This information statement/prospectus is dated [    ], 2025, and you should not assume that the information contained in this information statement/prospectus is accurate as of any date other than such date. Further, you should not assume that the information incorporated by reference into this information statement/prospectus is accurate as of any date other than the date of the incorporated document. Neither the mailing of this information statement/prospectus to Paramount stockholders nor the issuance of New Paramount Class B common stock pursuant to the Transaction Agreement will create any implication to the contrary.

 

337


Table of Contents

SKYDANCE MEDIA, LLC

INDEX TO CONSOLIDATED FINANCIAL STATEMENTS

 

Unaudited Condensed Consolidated Financial Statements

  

Condensed Consolidated Balance Sheets as of September 30, 2024 and December 31, 2023

     F-2  

Condensed Consolidated Statements of Operations for the Nine Months Ended September 30, 2024 and 2023

     F-3  

Condensed Consolidated Statements of Comprehensive Income (Loss) for the Nine Months Ended September 30, 2024 and 2023

     F-4  

Condensed Consolidated Statements of Equity for the Nine Months Ended September 30, 2024 and 2023

     F-5  

Condensed Consolidated Statements of Cash Flows for the Nine Months Ended September 30, 2024 and 2023

     F-6  

Notes to Condensed Consolidated Financial Statements

     F-7  

Audited Consolidated Financial Statements

  

Report of Independent Auditors

     F-19  

Consolidated Balance Sheets as of December 31, 2023 and 2022

     F-21  

Consolidated Statements of Operations for the Years Ended December  31, 2023, 2022 and 2021

     F-22  

Consolidated Statements of Comprehensive Income (Loss) for the Years Ended December 31, 2023, 2022 and 2021

     F-23  

Consolidated Statements of Equity for the Years Ended December  31, 2023, 2022 and 2021

     F-24  

Consolidated Statements of Cash Flows for the Years Ended December  31, 2023, 2022 and 2021

     F-25  

Notes to Consolidated Financial Statements

     F-26  

 

F-1


Table of Contents

Skydance Media, LLC

Condensed Consolidated Balance Sheets

(Unaudited; in thousands)

 

     At
September 30
    At
December 31
 
     2024     2023  

Assets

    

Cash and cash equivalents

   $ 367,374     $ 314,292  

Accounts and other receivables, net

     270,402       246,545  

Receivables from related-parties

     —        50  

Prepaid and other current assets

     136,593       142,534  
  

 

 

   

 

 

 

Total current assets

     774,369       703,421  

Noncurrent assets

    

Accounts and other receivables, net of current portion

     42,743       68,622  

Film costs, net

     990,055       823,396  

Television costs, net

     553,228       268,604  

Interactive costs, net

     94,947       59,074  

Property and equipment, net

     18,039       15,259  

Right-of-use asset

     62,121       12,184  

Goodwill

     39,509       39,509  

Other assets

     36,704       89,776  
  

 

 

   

 

 

 

Total Assets

   $ 2,611,715     $ 2,079,845  
  

 

 

   

 

 

 

Liabilities and Equity

    

Liabilities:

    

Accounts payable and accrued liabilities

   $ 164,603     $ 18,071  

Production costs payable

     134,638       89,956  

Deferred revenue

     729,760       373,753  

Lease liability

     6,804       3,300  

Other current liabilities

     2,863       3,228  
  

 

 

   

 

 

 

Total current liabilities

     1,038,668       488,308  

Noncurrent liabilities

    

Other accrued liabilities

     19,703       27,764  

Production cost payable

     26,044       98,086  

Lease liability

     56,844       10,055  

Bank borrowings

     510,000       441,754  

Other liabilities

     149,618       152,347  
  

 

 

   

 

 

 

Total Liabilities

     1,800,877       1,218,314  

Commitments and contingencies (Note 9)

    

Equity:

    

Skydance Media members’ equity

     1,427,950       1,423,667  

Accumulated deficit

     (636,968     (572,850

Accumulated other comprehensive income (loss)

     (1,105     4,423  
  

 

 

   

 

 

 

Total Skydance Media members’ equity

     789,877       855,240  

Noncontrolling interests

     20,961       6,291  
  

 

 

   

 

 

 

Total Equity

     810,838       861,531  
  

 

 

   

 

 

 

Total Liabilities and Equity

   $ 2,611,715     $ 2,079,845  
  

 

 

   

 

 

 

See accompanying notes.

 

F-2


Table of Contents

Skydance Media, LLC

Condensed Consolidated Statements of Operations

(Unaudited; in thousands)

 

     Nine Months Ended
September 30
 
     2024     2023  

Revenues

   $ 505,764     $ 635,878  

Film, television and interactive costs

     (456,017     (588,782

General and administrative expenses

     (99,329     (65,887

Depreciation and amortization expense

     (1,804     (3,132
  

 

 

   

 

 

 

Operating loss

     (51,386     (21,923

Other income

     56       87  

Interest expense, net

     (13,664     (2,743

Foreign exchange gain (loss)

     546       (99
  

 

 

   

 

 

 

Loss before income taxes

     (64,448     (24,678

Provision for income taxes

     —        —   
  

 

 

   

 

 

 

Net loss (Skydance and noncontrolling interests)

     (64,448     (24,678

Net loss attributable to noncontrolling interests

     330       1,052  
  

 

 

   

 

 

 

Net loss attributable to Skydance Media, LLC

   $ (64,118   $ (23,626
  

 

 

   

 

 

 

See accompanying notes.

 

F-3


Table of Contents

Skydance Media, LLC

Condensed Consolidated Statements of Comprehensive Income (Loss)

(Unaudited; in thousands)

 

     Nine Months Ended
September 30
 
     2024     2023  

Net loss (Skydance and noncontrolling interests)

   $ (64,448   $ (24,678

Other comprehensive income (loss):

    

Unrealized gain (loss) on derivative instruments

     (5,528     128  
  

 

 

   

 

 

 

Comprehensive loss

     (69,976     (24,550

Add: Comprehensive loss attributable to noncontrolling interests

     330       1,052  
  

 

 

   

 

 

 

Comprehensive loss attributable to Skydance Media, LLC

   $ (69,646   $ (23,498
  

 

 

   

 

 

 

See accompanying notes.

 

F-4


Table of Contents

Skydance Media, LLC

Condensed Consolidated Statements of Equity

(Unaudited; in thousands)

 

     Nine Months Ended September 30, 2024  
     Skydance
Members’
Equity
    Accumulated
Deficit
    Accumulated
Other
Comprehensive
Income (Loss)
    Noncontrolling
Interests
    Total  

Balance at January 1, 2024

   $ 1,423,667     $ (572,850   $ 4,423     $ 6,291     $ 861,531  

Contributions from members

     —        —        —        15,000       15,000  

Share-based compensation

     4,630       —        —        —        4,630  

Distributions to members

     (347     —        —        —        (347

Net loss

     —        (64,118     —        (330     (64,448

Unrealized loss on derivative instruments

     —        —        (5,528     —        (5,528
  

 

 

   

 

 

   

 

 

   

 

 

   

 

 

 

Balance at September 30, 2024

   $ 1,427,950     $ (636,968   $ (1,105   $ 20,961     $ 810,838  
  

 

 

   

 

 

   

 

 

   

 

 

   

 

 

 

 

     Nine Months Ended September 30, 2023  
     Skydance
Members’
Equity
    Accumulated
Deficit
    Accumulated
Other
Comprehensive
Income
     Noncontrolling
Interests
    Total  

Balance at January 1, 2023

   $ 1,382,373     $ (519,012   $ 1,432      $ —      $ 864,793  

Contributions, net of equity issuance costs

     23,753       —        —         8,477       32,230  

Share-based compensation

     20,243       —        —         —        20,243  

Distributions to members

     (17,771     —        —         —        (17,771

Net loss

     —        (23,626     —         (1,052     (24,678

Unrealized gain on derivative instruments

     —        —        128        —        128  
  

 

 

   

 

 

   

 

 

    

 

 

   

 

 

 

Balance at September 30, 2023

   $ 1,408,598     $ (542,638   $ 1,560      $ 7,425     $ 874,945  
  

 

 

   

 

 

   

 

 

    

 

 

   

 

 

 

See accompanying notes.

 

F-5


Table of Contents

Skydance Media, LLC

Condensed Consolidated Statements of Cash Flows

(Unaudited; in thousands)

 

     Nine Months Ended
September 30
 
     2024     2023  

Operating activities

    

Net loss (Skydance and noncontrolling interests)

   $ (64,448   $ (24,678

Adjustments to reconcile net loss to net cash used for operating activities:

    

Amortization and impairment of film, television and interactive costs

     436,205       581,228  

Depreciation

     2,759       5,555  

Amortization of debt issuance costs

     2,150       1,543  

Non-cash share-based compensation expense

     4,630       20,243  

Changes in operating assets and liabilities:

    

Accounts receivables

     2,023       275,248  

Film costs

     (542,881     (320,511

Television costs

     (349,713     (197,781

Interactive costs

     (37,264     (32,303

Related-parties receivables

     50       (9

Prepaid and other assets

     58,180       (29,820

Right of use asset, net of lease liability

     357       (2,163

Accounts payable and accrued liabilities

     138,471       (21,759

Production costs payable

     (27,359     (410,827

Deferred revenue

     355,308       86,756  
  

 

 

   

 

 

 

Net cash flow used for operating activities

     (21,532     (69,278

Investing activities

    

Purchase of investments

     —        (7,500

Purchase of property and equipment

     (7,899     (2,424
  

 

 

   

 

 

 

Net cash flow used for investing activities

     (7,899     (9,924

Financing activities

    

Contributions from members

     15,000       32,230  

Payment of finance leases

     (35     —   

Distributions to members

     (347     (17,771

Debt issuance costs

     (351     (8,722

Proceeds from bank borrowings

     200,002       223,152  

Payment of bank borrowings

     (131,756     (279,068
  

 

 

   

 

 

 

Net cash flow provided by (used for) financing activities

     82,513       (50,179
  

 

 

   

 

 

 

Net increase (decrease) in cash and cash equivalents

     53,082       (129,381

Cash and cash equivalents at beginning of year

     314,292       394,422  
  

 

 

   

 

 

 

Cash and cash equivalents at end of period

   $ 367,374     $ 265,041  
  

 

 

   

 

 

 

Supplemental disclosure of cash flow information

    

Interest paid

   $ 30,123     $ 25,472  
  

 

 

   

 

 

 

See accompanying notes.

 

F-6


Table of Contents

Skydance Media, LLC

Notes to Condensed Consolidated Financial Statements

September 30, 2024

1. Organization, Basis of Presentation and Business Risks

Organization and Basis of Presentation – Skydance Media, LLC (“Skydance Media” or “the Company”) was organized as a California limited liability company on June 23, 2010. The Company operates pursuant to the First Amendment to the Eighth Amended and Restated LLC Agreement of Skydance Media, LLC, dated March 15, 2023, which amended and restated prior amendments, dated January 3, 2023, and the original agreement, dated June 23, 2010, whereby the members set forth the respective rights, powers, and interests of the members with respect to the Company and their respective membership interests. In 2023, the Company’s subsidiary, Skydance Sports, LLC, received an equity investment from 32 Equity LLC (“32 Equity”).

The Company produces, finances, and distributes live-action and animated films, television shows, sports content, and interactive games for release in all media worldwide.

The Transactions – On July 7, 2024, Paramount Global (“Paramount”), Skydance Media and other parties entered into a definitive transaction agreement (the “Transaction Agreement”) pursuant to which Paramount and Skydance Media will become subsidiaries of a new holding company (the “Merger”). Concurrent with the execution of the Transaction Agreement, certain affiliates of existing investors of Skydance (the “Skydance Investor Group”), including members of the Ellison family and affiliates of Redbird Capital Partners, entered into an agreement with National Amusements, Inc. (“NAI”), the controlling stockholder of Paramount, to purchase all of the outstanding equity interests of NAI (the “NAI Transaction”) (together with the Merger, the “Transactions”). In addition, certain affiliates of existing investors of Skydance, including the Skydance Investor Group, will make a $6.0 billion investment into Paramount (the “Investment”) in exchange for up to 400 million newly issued shares of Class B common stock of the new holding company (“New Paramount Class B Common Stock”) valued at $15.00 per share (subject to ratable reduction) as well as warrants to purchase 200 million shares of New Paramount Class B Common Stock at an initial strike price of $30.50 per share (subject to customary anti-dilution adjustments), which expire five years after issuance. The Investment will be comprised of $1.5 billion of cash to Paramount and up to $4.5 billion to fund the cash-stock election discussed below. If the cash-stock elections are undersubscribed, up to $1.5 billion of the unused portion of the $4.5 billion will be contributed to Paramount.

The Skydance Merger will involve: (i) a transaction pursuant to which existing Skydance investors will receive 317 million shares of New Paramount Class B Common Stock valued at $15.00 per share, and (ii) a cash-stock election pursuant to which Paramount Class A Common Stock held by holders other than NAI will be converted, at the holders’ election, into the right to receive either $23.00 in cash or 1.5333 shares of New Paramount Class B Common Stock, and Paramount Class B Common Stock held by holders other than NAI and the investors participating in the Investment will be converted, at the holders’ election, into the right to receive either $15.00 in cash (subject to proration) or one share of New Paramount Class B Common Stock.

The Skydance transaction is expected to close in the first half of 2025, subject to regulatory approvals and other customary closing conditions.

Business Risks – The live-action and animated films, television shows, and interactive games production and distribution are highly speculative and inherently risky. There can be no assurance of the economic success of such motion pictures and television productions since the revenues derived from the production and distribution depend primarily upon their acceptance by the public, which cannot be predicted. The theatrical success of a motion picture is a very important factor in generating revenues from such motion picture in other media markets.

 

F-7


Table of Contents

Skydance Media, LLC

Notes to Condensed Consolidated Financial Statements (continued)

1. Organization, Basis of Presentation and Business Risks (continued)

 

Impact of WGA/SAG-AFTRA Strikes – From May through November of 2023, the Company experienced disruptions in the production of content due to concurrent strikes from the Writers Guild of America (“WGA”) and Screen Actors Guild (“SAG-AFTRA”). This resulted in the shift of deliverables of content to 2024 and 2025. As of December 2023, the Company had resumed its production operations.

Concentrations of Risk – The Company currently produces and distributes many of its films and television programming on Subscription Video on Demand (SVOD) platforms such as Apple, Netflix, and Amazon. The Company also produces many films for theatrical distribution by traditional studios, such as Paramount. The Company received 46% of its revenue from Apple, 40% from Netflix, and 10% from Paramount for the nine months ended September 30, 2024. The Company received 43% of its revenue from Netflix, 29% from Apple, and 19% from Amazon for the nine months ended September 30, 2023. If without warning, either Apple, Netflix, Amazon, or Paramount were to become unwilling or unable to fulfill some or all their obligations under their agreements, the Company’s operations could be significantly impacted. Accounts and other receivables as of September 30, 2024 and as of December 31, 2023 primarily represented amounts due from Netflix, Apple, Amazon, and Paramount relating to activity under existing agreements.

2. Summary of Significant Accounting Policies

Principles of Consolidation – The accompanying condensed consolidated financial statements include the accounts of Skydance Media, LLC and its wholly-owned and controlled subsidiaries. The Company consolidates all variable interest entities in which it is deemed to be the primary beneficiary. Significant intercompany accounts and transactions have been eliminated in consolidation. The effects of changes in foreign exchange rates are reflected in the condensed consolidated statements of operations as appropriate.

Generally Accepted Accounting Principles - These condensed consolidated financial statements have been prepared in accordance with United States (“U.S.”) generally accepted accounting principles (“GAAP”).

Cash and Cash EquivalentsThe Company considers all highly liquid debt instruments, purchased with an initial maturity of three months or less, and money market accounts to be cash equivalents. The carrying value of the Company’s cash equivalents approximated fair value at each balance sheet date.

Film and Television Costs – Live-action and animated film and television costs include the costs of production, capitalized overhead, and capitalized interest, net of tax credits. These costs, as well as participations and residuals, are charged against earnings on an individual motion picture or television production basis in the ratio that the current year’s revenues bear to the Company’s estimates of total remaining ultimate revenues from all sources allowed by U.S. GAAP. Film and television costs amortization is included in film, television, and interactive costs on the condensed consolidated statements of operations.

Film and television costs are stated at the lower of unamortized cost or estimated fair value on an individual motion picture or television production basis. Such titles are predominantly monetized individually (i.e., through traditional distribution platforms, including theatrical, streaming video-on-demand, home entertainment and television).

Revenue and cost estimates are continually reviewed by the Company and revised when warranted by changing conditions. The unamortized film and television costs are reviewed when events or changes in circumstances indicate that an impairment may have occurred. When factors indicate that such assets should be evaluated for

 

F-8


Table of Contents

Skydance Media, LLC

Notes to Condensed Consolidated Financial Statements (continued)

2. Summary of Significant Accounting Policies (continued)

 

possible impairment, the Company determines the amount of impairment, if any, by making an estimate of fair value based on future cash flows expected to result from the use of the assets and their eventual disposition and comparing the amounts to the unamortized film and television costs.

The Company did not record any impairments during the nine months ended September 30, 2024 and recorded $26.4 million in fair value film write-downs for the nine months ended September 30, 2023. Estimated fair values were calculated using Level 3 inputs, as defined in the fair value hierarchy, including projections of revenues and expenses, and a discounted cash flow methodology using discount rates based on a risk adjusted weighted average cost of capital.

Interactive Costs – Interactive costs include the cost of production of games and are stated at the lower of unamortized cost or estimated net realizable value on an individual game basis. Game development costs are expensed as incurred before the applicable games reach technological feasibility. Revenue and cost estimates are continually reviewed by the Company and revised when warranted by changing conditions. The unamortized interactive costs are reviewed when events or changes in circumstances indicate that an impairment may have occurred. When factors indicate that such assets should be evaluated for possible impairment, the Company determines the amount of impairment, if any, by making an estimate of net realizable value based on future cash flows expected to result from the use of the assets and their eventual disposition and comparing the amounts to the unamortized interactive costs.

Property and Equipment – Property and equipment are stated at cost and are depreciated using the straight-line method over their estimated useful lives, which range from three to five years. The costs of normal maintenance, repairs, and minor replacements are charged to expense when incurred. Accumulated depreciation on property and equipment was $17.0 million and $14.2 million as of September 30, 2024 and December 31, 2023, respectively.

Depreciation expense for the nine months ended September 30, 2024 and 2023 was $1.8 million and $3.1 million, respectively and included in the depreciation and amortization line item in the condensed consolidated statements of operations. The Company assesses its property, plant, and equipment for indicators of impairment in accordance with ASC 360-10 on an annual basis or whenever events or changes in circumstances indicate that the carrying amount of an asset may not be recoverable. For the nine months ended September 30, 2024 no impairments of long-lived assets were identified.

Debt Issuance Costs – Debt issuance costs are capitalized and are amortized using the effective-interest method over the term of the bank borrowings. At September 30, 2024 and December 31, 2023, included in prepaid and other current assets on the condensed consolidated balance sheets were $2.9 million and $2.8 million, respectively, of capitalized debt issuance costs, associated with the Company’s revolving credit facility. At September 30, 2024 and December 31, 2023, included in noncurrent other assets on the condensed consolidated balance sheets were $8.0 million and $9.9 million, respectively, of capitalized debt issuance costs, associated with the Company’s revolving credit facility. Accumulated amortization of capitalized debt issuance costs was

$24.5 million and $22.3 million as of September 30, 2024 and December 31, 2023, respectively.

Amortization of debt issuance costs was $2.2 million and $1.5 million for the nine months ended September 30, 2024 and 2023, respectively, and was reflected as interest expense in the condensed consolidated statements of operations.

On July 7, 2024 and in connection with the Transactions, the Company secured backstop financing (the “Backstop Facilities”) for Paramount’s two credit facilities, which were in effect until such time as amendments

 

F-9


Table of Contents

Skydance Media, LLC

Notes to Condensed Consolidated Financial Statements (continued)

2. Summary of Significant Accounting Policies (continued)

 

were secured to Paramount’s credit facilities that permitted the pending change of control of Paramount. Total commitment costs under these Backstop Facilities were $17.3 million. This amount was recognized as interest expense during the nine months ended September 30, 2024 as the change of control amendment was obtained and the Company terminated the Backstop Facilities.

Financial Instruments – The reported values of short-term receivables and payables closely reflect their estimated fair values, mainly due to the short-term nature of these instruments.

Income Taxes – The Company is a limited liability company classified as a partnership for federal, state, and foreign income tax purposes, and the members separately account for the Company’s items of income, deduction, losses, and credits. Therefore, these financial statements do not include any provision for corporate income taxes, except for entity level taxes imposed on the Company by certain states where it conducts business. The state, local, and foreign taxes were immaterial for the nine months ended September 30, 2024 and 2023, and are classified as general and administrative expenses in the condensed consolidated statements of operations.

The Company evaluates its tax positions with respect to all open years, as defined by the statute of limitations, to evaluate whether it is more likely than not that such positions would be sustained upon examination by a tax authority based on their technical merits. The Company’s tax returns remain open to examinations for the tax years ended December 31, 2021 through 2023, for federal tax purposes and for the tax years ended December 31, 2020 through 2023, for state tax purposes.

Goodwill – Goodwill is tested for impairment at the consolidated company level annually and more frequently if events or changes in circumstances indicate an impairment may exist. For the Company’s annual impairment test, Skydance Media performs a qualitative assessment at the consolidated level in order to determine whether it is more likely than not that the fair value of the Company exceeds its respective carrying value. Additionally, the Company considers the duration of time since a quantitative test was performed. For the 2023 annual impairment test, the Company performed a qualitative assessment at the consolidated level. The Company weighed the relative impact of factors that are specific to Skydance Media as a whole, as well as industry and macroeconomic factors.

The specific factors considered included actual and expected financial performance and changes to the Company’s carrying amounts since the most recent impairment tests. The Company considered growth projections from independent sources, independent valuation, and significant developments within the industry. The Company’s assessment indicated that macroeconomic factors do not negatively impact its fair value and concluded that the fair values of the Company continued to exceed its carrying value. As of September 30, 2024 and December 31, 2023, the Company had goodwill of $39.5 million recorded on its condensed consolidated balance sheets.

Use of Estimates – The preparation of financial statements in conformity with U.S. GAAP requires the Company to make estimates and assumptions that affect the reported amounts of assets and liabilities. The Company’s primary estimates are of the ultimate revenues and costs for feature films for each market based on anticipated release patterns, public acceptance, and historical results for similar products. Actual results could differ from those estimates. The Company also makes estimates as it relates to the fair value of share-based payment arrangements and profits interest units.

Fair Value Measurements – Fair value measurements are determined based on the assumptions that a market participant would use in pricing an asset or liability. A three-tiered hierarchy draws distinctions between market

 

F-10


Table of Contents

Skydance Media, LLC

Notes to Condensed Consolidated Financial Statements (continued)

2. Summary of Significant Accounting Policies (continued)

 

participant assumptions based on (i) observable inputs such as quoted prices in active markets (Level 1), (ii) inputs other than quoted prices in active markets that are observable either directly or indirectly (Level 2), and (iii) unobservable inputs that require the Company to use present value and other valuation techniques in the determination of fair value (Level 3).

The Company’s non-financial instruments are not required to be carried at fair value on a recurring basis. However, if certain triggering events occur such that a non-financial instrument is required to be evaluated for impairment, a resulting asset impairment would require that the non-financial instrument be recorded at the lower of unamortized cost or its fair value.

Revenue Recognition – Revenue is recognized when control of a good or service is transferred to a customer. Control is considered to be transferred when the customer has the ability to direct the use of and obtain substantially all of the remaining benefits of that good or service. Refer to Note 3 for further information on revenue recognition.

Lease AccountingThe Company recognizes right-of-use (“ROU”) assets and lease liabilities in accordance with ASC 842, electing to use the practical expedient which allows the Company to account for each separate lease component and non-lease component as a single lease component. The Company also uses the short-term lease exemption, which permits companies to not recognize leases with an expected term of 12 months or less on the balance sheet.

3. Revenue

The table below presents Skydance Media’s revenues disaggregated into categories based on the nature of such revenues.

 

     Nine Months Ended
September 30
 
     2024      2023  
(in thousands)              

Revenue by type:

     

Film and television revenue

   $ 497,453      $ 625,624  

Interactive revenue

     7,054        9,157  

Other

     1,257        1,097  
  

 

 

    

 

 

 

Total revenue

   $ 505,764      $ 635,878  
  

 

 

    

 

 

 

As mentioned previously, Skydance Media develops, finances, and produces live-action and animated films, television shows, sports content, and interactive games for release in all media worldwide.

For theatrical releases, Skydance Media derives its revenue from each distributor’s worldwide exploitation of feature films in theaters and in post-theatrical markets such as home video, digital transactions and pay and free broadcast television. Skydance Media recognizes its share of the revenues from theatrical films at the point in time at which such theatrical film’s aggregate revenue, based on total receipts from worldwide exploitation in all markets and through all mediums, exceeds distribution costs and expenses (inclusive of participations and residuals), as reported periodically on distribution statements received from the distributors subsequent to the theatrical release of such films.

 

F-11


Table of Contents

Skydance Media, LLC

Notes to Condensed Consolidated Financial Statements (continued)

3. Revenue (continued)

 

Reporting varies by distributor and exploitation cycle, and may include monthly reporting, quarterly reporting, and annual reporting. The Company records revenue based on distributable net cash receipts reported by the distributor and accrues revenue based on estimates in accordance with U.S. GAAP.

For SVOD releases, Skydance Media derives revenue from the licensing of film and television content. Revenue from the licensing of film and television content that is subject to a fixed fee is recognized at a point in time when the Company satisfies its performance obligations by making the content available to the licensee for exhibition and the license period has begun, even though the licensee may elect to delay the initial airing until a future date during the license period. Payment terms and conditions vary by contract type, although payments are generally collected over the license term.

Skydance Media also derives revenue through the licensing and merchandising of certain owned and co-owned intellectual property. Revenues are received either initially by third-party distribution partners or, in certain circumstances where distribution rights are retained, directly by Skydance Media. Revenue from licenses of symbolic intellectual property is recognized over the corresponding license term.

Revenues from games and other interactive content are recognized in a similar manner as theatrical film content based on distribution statements from the publisher of the content.

Gross Basis vs. Net Basis

Revenue from feature film projects under the Company’s distribution arrangements is recorded in accordance with the accounting guidance governing gross versus net reporting. When Skydance Media serves as the lead studio and is determined to be the principal on a co-production, it recognizes the revenues, costs, and participation expenses with respect to such co-production on a gross basis and otherwise recognizes revenues on a net basis.

Contract Assets and Contract Liabilities

Certain multi-year license arrangements have payment terms over the license period that differ from the timing of revenue recognition resulting in the recording of a contract asset or contract liability.

Skydance Media records a contract asset for contractual payments not yet received based on a milestone billing schedule, which primarily relates to revenue recognized under licensing arrangements for which revenue is recognized at the beginning of the license period in which programs are made available to the licensee for exhibition, while the related cash is generally collected over the term of the license period. These contract assets are classified as accounts and other receivables.

Current unbilled receivables relating to revenue accrued or contractual payments for licensing arrangements not yet received were $107.4 million and $109.8 million as of September 30, 2024 and December 31, 2023, respectively, and are included in accounts and other receivables, net on the condensed consolidated balance sheets. Noncurrent unbilled receivables relating to revenue accrued or contractual payments for licensing arrangements not yet received were $3.6 million and $32.5 million as of September 30, 2024 and December 31, 2023, respectively, and are included in accounts and other receivables, net of current portion on the condensed consolidated balance sheets.

Current contract assets relating to revenue accrued or contractual payments for licensing arrangements not yet received were $15.3 million and $11.8 million as of September 30, 2024 and December 31, 2023, respectively,

 

F-12


Table of Contents

Skydance Media, LLC

Notes to Condensed Consolidated Financial Statements (continued)

3. Revenue (continued)

 

and are included in accounts and other receivables, net on the condensed consolidated balance sheets. Noncurrent contract assets relating to revenue accrued or contractual payments for licensing arrangements not yet received were $26.6 million and $25.9 million as of September 30, 2024 and December 31, 2023, respectively, and are included in accounts and other receivables, net of current portion on the condensed consolidated balance sheets.

A contract liability is recorded for milestone billings not yet collected prior to delivery and prior to the completion of its performance obligation. Current contract liabilities of $84.0 million were classified in accounts payable and accrued liabilities on the condensed consolidated balance sheet as of September 30, 2024. No contract liabilities were recorded in current liabilities as of December 31, 2023. The increase in current contract liabilities is primarily due to contractual obligations for milestone billings not yet collected relating to film, television, and animation titles. Noncurrent contract liabilities of $18.2 million and $23.2 million as of September 30, 2024 and December 31, 2023, respectively, were classified in other accrued liabilities on the condensed consolidated balance sheets. The Company recognized $5.9 million in revenue for the nine months ended September 30, 2024, which was included in contract liabilities as of December 31, 2023.

For film and television SVOD releases, games, as well as for certain consumer product licensing arrangements, Skydance Media may also receive advance payments for which the revenues will be recognized only in subsequent periods once the performance obligations have been satisfied, and Skydance Media records such payments as deferred revenue. Current deferred revenue as of September 30, 2024 and December 31, 2023 was $729.8 million and $373.8 million, respectively. The increase in current deferred revenue is primarily due to advance payments received. Noncurrent deferred revenue as of September 30, 2024 and December 31, 2023 was $147.4 million and $148.1 million, respectively, and is included in noncurrent other liabilities on the condensed consolidated balance sheets. The Company recognized $249.4 million in revenue for the nine months ended September 30, 2024, which was included in deferred revenue as of December 31, 2023.

Unrecognized Revenues Under Contract

The substantial majority of future revenue to be earned related to fixed pricing under existing third-party agreements at any given time is reflected within deferred revenue. The majority of this revenue will be recognized within 2 years. This amount may fluctuate from period to period depending on the timing of the releases and the availability of content under existing agreements and may not represent the total revenue expected to be recognized as it does not include revenue from future agreements or from variable pricing.

4. Film, Television, and Interactive Costs

 

(In thousands)    At
September 30, 2024
     At
December 31, 2023
 

Film productions:

     

Released, less accumulated amortization

   $ 46,312      $ 77,175  

In production

     854,187        662,529  

In development

     89,556        83,692  
  

 

 

    

 

 

 

Film costs, net

     990,055        823,396  

Television programs:

     

Released, less accumulated amortization

     5,443        7,477  

In production

     511,365        227,916  

 

F-13


Table of Contents

Skydance Media, LLC

Notes to Condensed Consolidated Financial Statements (continued)

4. Film, Television, and Interactive Costs (continued)

 

(In thousands)    At
September 30, 2024
     At
December 31, 2023
 

In development

     36,420        33,211  
  

 

 

    

 

 

 

Television costs, net

     553,228        268,604  

Interactive games:

     

Released, less accumulated amortization

     4,576        5,966  

In production

     90,371        53,108  
  

 

 

    

 

 

 

Interactive costs, net

     94,947        59,074  
  

 

 

    

 

 

 

Total Film, Television and Interactive Costs

   $ 1,638,230      $ 1,151,074  
  

 

 

    

 

 

 

Released film, television, and interactive costs include product for which the Company has completed certain applicable performance obligations.

Capitalized overhead for film and television productions totaled $42.1 million and $45.0 million for the nine months ended September 30, 2024 and 2023, respectively.

Interest costs capitalized to motion pictures and television series totaled $27.6 million and $34.2 million for the nine months ended September 30, 2024 and 2023, respectively.

Film and television cost amortization expense was $434.9 million and $574.6 million for the nine months ended September 30, 2024 and 2023, respectively. Amortization expense for the nine months ended September 30, 2023 included $26.4 million in film fair value write-downs.

Participations and residuals costs are expensed in line with the amortization of production costs and are included on the condensed consolidated balance sheets as production cost payable. Current portion of participations and residuals liability as of September 30, 2024 and December 31, 2023 were $13.1 million and $24.8 million, respectively. Noncurrent portion of participations and residuals liability as of September 30, 2024 and December 31, 2023 were $21.6 million and $15.6 million, respectively.

Production tax credits reduce capitalized film and television costs for expenditures on qualifying film and television productions, provided there is reasonable assurance that the credits will be realized. The current related receivable for these tax credits was $116.8 million and $112.2 million as of September 30, 2024, and December 31, 2023, respectively, and is included in prepaid and other current assets on the condensed consolidated balance sheets. The noncurrent related receivable for these tax credits was $5.4 million and $57.8 million as of September 30, 2024, and December 31, 2023, respectively, and is included in other assets on the condensed consolidated balance sheets. The balances represent tax credits earned within various jurisdictions for several of the Company’s film and television productions.

5. Bank Borrowings

On June 28, 2023, the Company amended and restated the 2020 Credit Facility, 2016 Credit Facility, and the 2014 Credit Facility (the “2023 Credit Facility”) with JPMorgan Chase Bank, N.A. The 2023 Credit Facility is a five-year, $750 million senior secured revolving credit facility, which may be increased up to $1 billion. Amounts outstanding under the 2023 Credit Facility bear interest of 2.75% over SOFR, as defined.

 

F-14


Table of Contents

Skydance Media, LLC

Notes to Condensed Consolidated Financial Statements (continued)

5. Bank Borrowings (continued)

 

The 2023 Credit Facility contains various covenants. Borrowings under the 2023 Credit Facility are collateralized by the assets of the Company. The Company is in compliance with the required covenants as of September 30, 2024.

Borrowings under the 2023 Credit Facility are used to fund the Company’s films and television shows. As of September 30, 2024, the Company had $510.0 million outstanding, incurring SOFR-based interest at a weighted average rate of 8.00% and at December 31, 2023, the Company had $441.8 million outstanding, incurring SOFR-based interest at a weighted average rate of 8.11%. The borrowings under the Credit Facility are considered noncurrent and are classified as noncurrent liabilities. The carrying value of the 2023 Credit Facility approximated fair value at each balance sheet date. The Company is required to pay a commitment fee on undrawn amounts at an annual rate of 0.50%. Interest costs incurred as a result of the commitment fee were non-material for the nine months ended September 30, 2024 and 2023.

On June 15, 2022, the Company entered into a Credit, Security, and Guaranty Agreement (the “2022 Tax Credit Facility”) with Comerica Bank. The 2022 Tax Credit Facility was fully repaid as of December 31, 2023.

6. Investments

Investments over which the Company has a significant influence, without a controlling interest, or holds a limited liability company interest with specific ownership accounts, are accounted for under the equity method. Other investments over which the Company has no significant influence and that do not have a readily determinable fair value are recorded at cost less impairment, if any, and adjusted for any observable price changes. Investments are included in noncurrent other assets on the condensed consolidated balance sheets. As of September 30, 2024 and as of December 31, 2023, the Company had investments of $14.7 million.

7. Derivatives

The Company enters into foreign exchange forward contracts to hedge foreign currency exposures on future production expenses denominated in various foreign currencies. The Company’s policy is not to use derivative financial instruments for trading or speculative purposes.

The fair values of these derivatives are recorded on the condensed consolidated balance sheets in prepaid and other current assets since the terms of these forward cash flow hedges are less than one year. Changes in the fair value of derivatives that are effective hedges are reflected in accumulated other comprehensive income or loss, a separate component of equity. During the nine months ended September 30, 2024 and 2023, there was a net unrealized loss of $5.5 million and net unrealized gain of $0.1 million, respectively, on derivative instruments reflected in other comprehensive income (loss). As of September 30, 2024, the Company had $1.1 million in unrealized loss on forward contracts compared to $4.4 million in unrealized gains as of December 31, 2023.

The changes in the fair value of derivatives that are ineffective hedges are reflected in the condensed consolidated statements of operations. The Company did not have any unrealized gains or losses on ineffective hedges during the nine months ended September 30, 2024 or 2023.

Gains and losses realized upon settlement of the foreign exchange forward contracts that are effective hedges are amortized to the condensed consolidated statements of operations under film and television costs on an annual basis using an income forecast method. During the nine months ended September 30, 2024 and 2023, the Company realized a gain of $4.2 million and realized a gain of $0.6 million, respectively, on settled forward foreign exchange contracts.

 

F-15


Table of Contents

Skydance Media, LLC

Notes to Condensed Consolidated Financial Statements (continued)

 

8. Related-Party Transactions

Receivables from Related-Parties – As of September 30, 2024, the Company had no receivables from affiliated entities. As of December 31, 2023, the Company had $50 thousand of receivables from related-parties on its condensed consolidated balance sheet, which primarily consisted of amounts paid by the Company on behalf of certain affiliated entities.

Cloud Services – The Company entered into a new multi-year cloud services agreement with Oracle Iberica, S.R.L and Oracle America, Inc. (collectively “Oracle”) in 2023. The aggregate fees paid to Oracle were $2.0 million and $286 thousand during the nine months ended September 30, 2024 and 2023, respectively.

Leases – During the nine months ended September 30, 2024, the Company entered into a lease agreement with an entity under common control as the Company. The Company has accounted for this lease as an operating lease and recognized an ROU asset and corresponding lease liability of $52.9 million.

9. Commitments and Contingencies

The Company has certain off-balance sheet commitments that are not recognized on the condensed consolidated balance sheets as of September 30, 2024.

Term Deals and Other –The Company has committed term deal payments of $19.1 million that will become due within a year. Long-term commitments are $2.8 million, $5.2 million, $2.0 million, and $0.3 million for the years ended December 31, 2025, 2026, 2027 and 2028, respectively.

Employment Contracts – As of September 30, 2024, the Company has committed short-term employment contract payments of $33.8 million. Long-term commitments are $8.2 million in 2025, $15.6 million in 2026, and $0.5 million in 2027.

Litigation – The Company believes, based upon the advice of legal counsel, that there are no proceedings, either threatened or pending, which could result in a material adverse effect on the results of operations or the financial condition of the Company.

The Company does not have any material unconditional purchase obligations relating to the film commitments that have not been recognized or accrued on the condensed consolidated balance sheets as of September 30, 2024 and December 31, 2023.

10. Profits Interests

On November 10, 2022, the Company amended its Profits Interests Plan (Skydance Management, LLC). The amended terms of the plan created a modification as to the treatment of such outstanding and vested units from liability to equity awards. In accordance with ASC 718, subsequent to the modification date, these profits interests are classified as equity awards and are recognized in the condensed consolidated statements of equity.

The Company has issued certain Class B and Class C units as profits interests, each of which are subject to forfeiture and vesting conditions. The Company had issued a total of 19,605 Class B and Class C units as of September 30, 2024. All Class B and Class C units have been vested as of September 30, 2024. Such profit interests are issued for incentive purposes to certain individuals. Estimated fair values were calculated using Level 3 inputs, including current period transactions, recent market data, marketability discounts, and an option pricing model using assumptions including expected life and a risk-free interest rate.

 

F-16


Table of Contents

Skydance Media, LLC

Notes to Condensed Consolidated Financial Statements (continued)

10. Profits Interests (continued)

 

For the nine months ended September 30, 2024, and 2023, $4.6 million and $20.2 million were included in a non-cash share-based compensation expense in the condensed consolidated statements of operations, respectively. Profits interests have been fully expensed as of September 30, 2024.

The Company has a Phantom Plan Agreement, which authorized 160,500 units to be granted, of which 148,977 had been awarded to employees as of September 30, 2024. Units awarded under this plan do not create a liability until a liquidity event, which was deemed not probable as of September 30, 2024. Therefore, there was no financial impact on the results of the Company as of September 30, 2024 or 2023. Should the Administrator of the Plan determine that the Transactions represent a Qualifying Liquidity Event, immediately prior to the completion of the Transactions compensation expense equal to the value attributable to the New Paramount Class B Common Stock expected to be received by the Phantom Unit Holders would be recognized in the consolidated income statement, which would have been approximately 5.7 million shares if this had occurred as of September 30, 2024.

The Company also has certain Class D units, which are treated as profits interests, issued to investors, and classified as equity. These Class D units are subject to the Eighth Amended and Restated LLC Agreement of Skydance Media, LLC.

11. Equity

The Company and 32 Equity, an entity owned by the member clubs of the National Football League, entered into the Second Amended and Restated agreement of Skydance Sports, LLC, dated April 6, 2023 (the “Skydance Sports JV Agreement”) for the purposes of governing the relationship between the Company and 32 Equity in connection with the creation of a joint venture for the purpose of building a studio focused on developing sports-related content whereby the Company holds a 55% share of the equity in the joint venture and 32 Equity holds a 45% share. Per the Skydance Sports JV Agreement, 32 Equity and the Company have certain rights to either convert 32 Equity’s investment into an investment in Skydance Media, LLC (Flip Up) or execute certain buy/sell options to buy out 32 Equity’s investment (Put/Call). The Put/Call option is only triggered following a non-public sale of the Company. 32 Equity also has rights following the end of the exclusivity period that can result in a Flip Up or sale of Skydance Sports, LLC. 32 Equity and Skydance Media may agree that the transactions contemplated in connection with the Transaction Agreement (as defined below) may trigger its Flip Up rights and 32 Equity would thereby receive a portion of the consideration received by other Skydance Media, LLC equity holders.

12. Employee Benefit Plans

The Company sponsors a defined contribution retirement plan (the 401(k) Plan) under provisions of Section 401(k) of the Internal Revenue Code (IRC). For all eligible employees, the maximum contribution for the Company’s match is currently equal to 100% of an employee’s contribution up to a maximum of 4% of annual income as limited by Section 415 of the IRC. The amount of the Company’s contributions, as well as all third-party costs of administering the 401(k) Plan, is paid directly by the Company and totaled $1.7 million for both the nine months ended September 30, 2024 and nine months ended September 30, 2023.

13. Subsequent Events

The Company has evaluated subsequent events that occurred up to December 16, 2024, the date the accompanying financial statements were available to be issued.

 

F-17


Table of Contents

Skydance Media, LLC

Notes to Condensed Consolidated Financial Statements (continued)

13. Subsequent Events (continued)

 

On November 4, 2024, in relation to the Transactions, New Pluto Global, Inc. filed form S-4 with the U.S. Securities and Exchange Commission that included the information statement/prospectus relating to the proposed transaction among Paramount, Skydance Media, and certain affiliates of investors of Skydance Media.

 

F-18


Table of Contents

Report of Independent Auditors

The Members

Skydance Media, LLC

Opinion

We have audited the consolidated financial statements of Skydance Media, LLC (the “Company”), which comprise the consolidated balance sheets as of December 31, 2023 and 2022, and the related consolidated statements of operations, comprehensive income (loss), equity and cash flows for each of the three years in the period ended December 31, 2023, and the related notes (collectively referred to as the “financial statements”).

In our opinion, the accompanying financial statements present fairly, in all material respects, the financial position of the Company at December 31, 2023 and 2022, and the results of its operations and its cash flows for each of the three years in the period ended December 31, 2023 in accordance with accounting principles generally accepted in the United States of America.

Basis for Opinion

We conducted our audits in accordance with auditing standards generally accepted in the United States of America (GAAS). Our responsibilities under those standards are further described in the Auditor’s Responsibilities for the Audit of the Financial Statements section of our report. We are required to be independent of the Company and to meet our other ethical responsibilities in accordance with the relevant ethical requirements relating to our audits. We believe that the audit evidence we have obtained is sufficient and appropriate to provide a basis for our audit opinion.

Responsibilities of Management for the Financial Statements

Management is responsible for the preparation and fair presentation of the financial statements in accordance with accounting principles generally accepted in the United States of America, and for the design, implementation, and maintenance of internal control relevant to the preparation and fair presentation of financial statements that are free of material misstatement, whether due to fraud or error.

In preparing the financial statements, management is required to evaluate whether there are conditions or events, considered in the aggregate, that raise substantial doubt about the Company’s ability to continue as a going concern for one year after the date that the financial statements are available to be issued.

Auditor’s Responsibilities for the Audit of the Financial Statements

Our objectives are to obtain reasonable assurance about whether the financial statements as a whole are free of material misstatement, whether due to fraud or error, and to issue an auditor’s report that includes our opinion. Reasonable assurance is a high level of assurance but is not absolute assurance and therefore is not a guarantee that an audit conducted in accordance with GAAS will always detect a material misstatement when it exists. The risk of not detecting a material misstatement resulting from fraud is higher than for one resulting from error, as fraud may involve collusion, forgery, intentional omissions, misrepresentations, or the override of internal control. Misstatements are considered material if there is a substantial likelihood that, individually or in the aggregate, they would influence the judgment made by a reasonable user based on the financial statements.

In performing an audit in accordance with GAAS, we:

 

   

Exercise professional judgment and maintain professional skepticism throughout the audit.

 

F-19


Table of Contents
   

Identify and assess the risks of material misstatement of the financial statements, whether due to fraud or error, and design and perform audit procedures responsive to those risks. Such procedures include examining, on a test basis, evidence regarding the amounts and disclosures in the financial statements.

 

   

Obtain an understanding of internal control relevant to the audit in order to design audit procedures that are appropriate in the circumstances, but not for the purpose of expressing an opinion on the effectiveness of the Company’s internal control. Accordingly, no such opinion is expressed.

 

   

Evaluate the appropriateness of accounting policies used and the reasonableness of significant accounting estimates made by management, as well as evaluate the overall presentation of the financial statements.

 

   

Conclude whether, in our judgment, there are conditions or events, considered in the aggregate, that raise substantial doubt about the Company’s ability to continue as a going concern for a reasonable period of time.

We are required to communicate with those charged with governance regarding, among other matters, the planned scope and timing of the audit, significant audit findings, and certain internal control-related matters that we identified during the audit.

/s/ Ernst & Young LLP

Los Angeles, California

November 4, 2024

 

F-20


Table of Contents

Skydance Media, LLC

Consolidated Balance Sheets

(In thousands)

 

     At
December 31
 
     2023     2022  

Assets

    

Cash and cash equivalents

   $ 314,292     $ 394,422  

Accounts and other receivables, net

     246,545       473,308  

Receivables from related-parties

     50       47  

Prepaid and other current assets

     142,534       60,669  
  

 

 

   

 

 

 

Total current assets

     703,421       928,446  

Noncurrent assets

    

Accounts and other receivables, net

     68,622       109,128  

Film costs, net

     823,396       675,463  

Television costs, net

     268,604       389,763  

Interactive costs, net

     59,074       28,653  

Property and equipment, net

     15,259       16,204  

Right-of-use asset

     12,184       3,313  

Goodwill

     39,509       39,509  

Other assets

     89,776       84,146  
  

 

 

   

 

 

 

Total Assets

   $ 2,079,845     $ 2,274,625  
  

 

 

   

 

 

 

Liabilities and Equity

    

Liabilities:

    

Accounts payable and accrued liabilities

   $ 18,071     $ 37,502  

Production costs payable

     89,956       474,752  

Deferred revenue

     373,753       304,106  

Lease liability

     3,300       3,885  

Other current liabilities

     3,228       2,702  
  

 

 

   

 

 

 

Total current liabilities

     488,308       822,947  

Noncurrent liabilities

    

Other accrued liabilities

     27,764       3,708  

Production cost payable

     98,086       81,585  

Lease liability

     10,055       52  

Bank borrowings

     441,754       495,379  

Other liabilities

     152,347       6,161  
  

 

 

   

 

 

 

Total Liabilities

     1,218,314       1,409,832  

Commitments and contingencies (Note 9)

    

Equity:

    

Skydance Media members’ equity

     1,423,667       1,382,373  

Accumulated deficit

     (572,850     (519,012

Accumulated other comprehensive income

     4,423       1,432  
  

 

 

   

 

 

 

Total Skydance Media members’ equity

     855,240       864,793  

Noncontrolling interests

     6,291       —   
  

 

 

   

 

 

 

Total Equity

     861,531       864,793  
  

 

 

   

 

 

 

Total Liabilities and Equity

   $ 2,079,845     $ 2,274,625  
  

 

 

   

 

 

 

See accompanying notes.

 

F-21


Table of Contents

Skydance Media, LLC

Consolidated Statements of Operations

(In thousands)

 

     Year Ended December 31  
     2023     2022     2021  

Revenues

   $ 991,733     $ 966,858     $ 768,063  

Film, television and interactive costs

     (937,511     (794,113     (686,281

General and administrative expenses

     (103,076     (156,553     (155,517

Depreciation and amortization expense

     (3,683     (5,634     (4,395
  

 

 

   

 

 

   

 

 

 

Operating income (loss)

     (52,537     10,558       (78,130

Other income

     193       1,430       3,028  

Interest expense, net

     (3,609     (3,793     (6,236

Foreign exchange gain (loss)

     (71     (209     (174
  

 

 

   

 

 

   

 

 

 

Income (loss) before income taxes

     (56,024     7,986       (81,512

Provision for income taxes

     —        —        —   
  

 

 

   

 

 

   

 

 

 

Net income (loss) (Skydance and noncontrolling interests)

     (56,024     7,986       (81,512

Net (income) loss attributable to noncontrolling interests

     2,186       (189     (357
  

 

 

   

 

 

   

 

 

 

Net income (loss) attributable to Skydance Media, LLC

   $ (53,838   $ 7,797     $ (81,869
  

 

 

   

 

 

   

 

 

 

See accompanying notes.

 

F-22


Table of Contents

Skydance Media, LLC

Consolidated Statements of Comprehensive Income (Loss)

(In thousands)

 

     Year Ended December 31  
     2023     2022     2021  

Net income (loss) (Skydance and noncontrolling interests)

   $ (56,024   $ 7,986     $ (81,512

Other comprehensive income (loss):

      

Unrealized gain (loss) on derivative instruments

     2,991       5,364       (522
  

 

 

   

 

 

   

 

 

 

Comprehensive income (loss)

     (53,033     13,350       (82,034

Add: Comprehensive (income) loss attributable to noncontrolling interests

     2,186       (189     (357
  

 

 

   

 

 

   

 

 

 

Comprehensive income (loss) attributable to Skydance Media, LLC

   $ (50,847   $ 13,161     $ (82,391
  

 

 

   

 

 

   

 

 

 

See accompanying notes.

 

F-23


Table of Contents

Skydance Media, LLC

Consolidated Statements of Equity

(In thousands)

 

     Skydance
Members’
Equity
    Accumulated
Deficit
    Accumulated
Other
Comprehensive
Income (Loss)
    Noncontrolling
Interests
    Total  
                                

Balance at January 1, 2021

   $ 810,750     $ (444,940   $ (3,410   $ (549   $ 361,851  

Contributions

     50,000       —        —        —        50,000  

Net income (loss)

     —        (81,869     —        357       (81,512

Unrealized loss on derivative instruments

     —        —        (522     —        (522
  

 

 

   

 

 

   

 

 

   

 

 

   

 

 

 

Balance at December 31, 2021

   $ 860,750     $ (526,809   $ (3,932   $ (192   $ 329,817  

Contributions, net of equity issuance costs

     390,541       —        —        —        390,541  

Profits interests

     270,405       —        —        —        270,405  

Non-cash share-based compensation expense

     9,497       —        —        —        9,497  

Repurchase of units

     (141,993     —        —        —        (141,993

Acquisition of noncontrolling interest

     (3,804     —        —        3       (3,801

Distributions to members

     (3,023     —        —        —        (3,023

Net income

     —        7,797       —        189       7,986  

Unrealized gain on derivative instruments

     —        —        5,364       —        5,364  
  

 

 

   

 

 

   

 

 

   

 

 

   

 

 

 

Balance at December 31, 2022

   $ 1,382,373     $ (519,012   $ 1,432     $ —      $ 864,793  

Contributions, net of equity issuance costs

     20,516       —        —        8,477       28,993  

Non-cash share-based compensation expense

     37,547       —        —        —        37,547  

Distributions to members

     (16,769     —        —        —        (16,769

Net loss

     —        (53,838     —        (2,186     (56,024

Unrealized gain on derivative instruments

     —        —        2,991       —        2,991  
  

 

 

   

 

 

   

 

 

   

 

 

   

 

 

 

Balance at December 31, 2023

   $  1,423,667     $ (572,850   $ 4,423     $ 6,291     $ 861,531  
  

 

 

   

 

 

   

 

 

   

 

 

   

 

 

 

See accompanying notes.

 

F-24


Table of Contents

Skydance Media, LLC

Consolidated Statements of Cash Flows

(In thousands)

 

     Year Ended December 31  
     2023     2022     2021  

Operating activities

  

Net income (loss) (Skydance and noncontrolling interests)

   $ (56,024   $ 7,986     $ (81,512

Adjustments to reconcile net income (loss) to net cash provided by (used for) operating activities:

      

Amortization and impairment of film, television and interactive costs

     876,385       736,963       680,643  

Depreciation

     2,294       5,361       2,077  

Amortization of debt issuance costs

     2,217       1,663       1,430  

Amortization of intangibles

     —        2,349       2,899  

Non-cash share-based compensation expense

     37,547       88,912       109,346  

Changes in operating assets and liabilities:

  

Accounts receivables

     267,269       (347,394     (70,595

Film costs

     (620,468     (888,416     (324,256

Television costs

     (263,653     (417,872     (310,979

Interactive costs

     (49,665     (25,959     (6,203

Related-parties receivables

     (3     (14     (2

Prepaid and other assets

     (69,326     (53,965     (53,415

Right of use asset

     (5,832     444       (9,267

Accounts payable and accrued liabilities

     4,625       24,224       1,160  

Production costs payable

     (368,295     386,225       17,856  

Deferred revenue

     216,893       118,777       146,719  

Lease liability

     8,883       (2,403     8,648  
  

 

 

   

 

 

   

 

 

 

Net cash flow provided by (used for) operating activities

     (17,153     (363,119     114,549  

Investing activities

 

   

Purchase of investments

     (7,500     (37     (134

Purchase of property and equipment

     (4,387     (4,584     (5,151
  

 

 

   

 

 

   

 

 

 

Net cash flow provided by (used for) investing activities

     (11,887     (4,621     (5,285

Financing activities

  

Contributions from members

     29,687       400,425       50,000  

Equity issuance costs

     (694     (9,185     —   

Acquisition of noncontrolling interest

     —        (3,801     —   

Distributions to members

     (16,769     (3,023     —   

Repurchase of units

     —        (141,993     —   

Debt issuance costs

     (9,689     (952     (622

Proceeds from bank borrowings

     298,369       485,657       202,448  

Payment of bank borrowings

     (351,994     (153,042     (313,247
  

 

 

   

 

 

   

 

 

 

Net cash flow provided by (used for) financing activities

     (51,090     574,086       (61,421
  

 

 

   

 

 

   

 

 

 

Net increase (decrease) in cash and cash equivalents

     (80,130     206,346       47,843  

Cash and cash equivalents at beginning of year

     394,422       188,076       140,233  
  

 

 

   

 

 

   

 

 

 

Cash and cash equivalents end of year

   $ 314,292     $ 394,422     $ 188,076  
  

 

 

   

 

 

   

 

 

 

Supplemental disclosure of cash flow information

 

Interest paid

   $ 35,229     $ 19,274     $ 5,219  
  

 

 

   

 

 

   

 

 

 

See accompanying notes.

 

F-25


Table of Contents

Skydance Media, LLC

Notes to Consolidated Financial Statements

December 31, 2023

1. Organization, Basis of Presentation and Business Risks

Organization and Basis of Presentation – Skydance Media, LLC (“Skydance Media” or “the Company”) was organized as a California limited liability company on June 23, 2010. The Company operates pursuant to the Eighth Amended and Restated LLC Agreement of Skydance Media, LLC, dated January 3, 2023, which amended and restated prior amendments and the original agreement, dated June 23, 2010, whereby the members set forth the respective rights, powers, and interests of the members with respect to the Company and their respective membership interests. In 2023, the Company’s subsidiary, Skydance Sports, LLC, received an equity investment from 32 Equity LLC (“32 Equity”) which resulted in a 45% share of its equity. In 2022, the Company received equity investments from KKR Tango Aggregator LLC, Sayonara, LLC, Skydance Entertainment Group, LLC, RB Maverick LLC, and SixJoy LLC.

The Company produces, finances, and distributes live-action and animated films, television shows, sports content, and interactive games for release in all media worldwide.

Business Risks – The live-action and animated films, television shows, and interactive games production and distribution are highly speculative and inherently risky. There can be no assurance of the economic success of such motion pictures and television productions since the revenues derived from the production and distribution depend primarily upon their acceptance by the public, which cannot be predicted. The theatrical success of a motion picture is a very important factor in generating revenues from such motion picture in other media markets.

Impact of WGA/SAG-AFTRA strikes – From May through November of 2023, the Company experienced disruptions in the production of content due to concurrent strikes from the Writers and Screen Actors Guilds. This resulted in the shift of deliverables of content to 2024 and 2025. As of December 2023, the Company had resumed its production operations.

Concentrations of Risk – The Company currently produces and distributes many of its films and television programming on Subscription Video on Demand (SVOD) platforms such as Apple, Netflix, and Amazon. The Company also produces many films for theatrical distribution by traditional studios, such as Paramount. The Company received 43% of its revenue from Apple, 29% from Netflix, and 16% from Amazon in 2023. The Company received 51% of its revenue from Apple, 22% from Amazon, 14% from Paramount, and 10% from Netflix in 2022. The Company received 38% of its revenue from Amazon, 30% from Netflix, and 22% from Apple in 2021. If without warning, either Apple, Netflix, Amazon, or Paramount were to become unwilling or unable to fulfill some or all their obligations under their agreements, the Company’s operations could be significantly impacted. Accounts and other receivables, net as of December 31, 2023 and 2022 primarily represented amounts due from Netflix, Apple, Amazon and Paramount relating to activity under existing agreements.

2. Summary of Significant Accounting Policies

Principles of Consolidation – The accompanying consolidated financial statements include the accounts of Skydance Media, LLC and its wholly-owned and controlled subsidiaries. The Company consolidates all variable interest entities in which it is deemed to be the primary beneficiary. Significant intercompany accounts and transactions have been eliminated in consolidation. The effects of changes in foreign exchange rates are reflected in the statements of operations as appropriate.

 

F-26


Table of Contents

Skydance Media, LLC

Notes to Consolidated Financial Statements (continued)

2. Summary of Significant Accounting Policies (continued)

 

Generally Accepted Accounting Principles – These consolidated financial statements have been prepared in accordance with United States (“U.S.”) generally accepted accounting principles (“GAAP”).

Cash and Cash Equivalents The Company considers all highly liquid debt instruments, purchased with an initial maturity of three months or less, and money market accounts to be cash equivalents. The carrying value of the Company’s cash equivalents approximated fair value at each balance sheet date.

Film and Television Costs – Live-action and animated film and television costs include the costs of production, and capitalized overhead, capitalized interest, net of tax credits. These costs, as well as participations and residuals, are charged against earnings on an individual motion picture or television production basis in the ratio that the current year’s revenues bear to the Company’s estimates of total remaining ultimate revenues from all sources allowed by U.S. GAAP.

Film and television costs amortization is included in film, television, and interactive costs on the consolidated statements of operations.

Film and television costs are stated at the lower of unamortized cost or estimated fair value on an individual motion picture or television production basis. Such titles are predominantly monetized individually (i.e., through traditional distribution platforms, including theatrical, streaming video-on-demand, home entertainment and television).

Revenue and cost estimates are continually reviewed by the Company and revised when warranted by changing conditions. The unamortized film and television costs are reviewed when events or changes in circumstances indicate that an impairment may have occurred. When factors indicate that such assets should be evaluated for possible impairment, the Company determines the amount of impairment, if any, by making an estimate of fair value based on future cash flows expected to result from the use of the assets and their eventual disposition and comparing the amounts to the unamortized film and television costs.

During the years ended December 31, 2023, 2022, and 2021, the Company recorded impairments of $26.4 million, $1.0 million, and $3.9 million, respectively, which were included in film, television and interactive costs in the consolidated statements of operations. Estimated fair values were calculated using Level 3 inputs, as defined in the fair value hierarchy, including projections of revenues and expenses, and a discounted cash flow methodology using discount rates based on a risk adjusted weighted average cost of capital.

Interactive Costs – Interactive costs include the cost of production of games and are stated at the lower of unamortized cost or estimated net realizable value on an individual game basis. Game development costs are expensed as incurred before the applicable games reach technological feasibility. Revenue and cost estimates are continually reviewed by the Company and revised when warranted by changing conditions. The unamortized interactive costs are reviewed when events or changes in circumstances indicate that an impairment may have occurred. When factors indicate that such assets should be evaluated for possible impairment, the Company determines the amount of impairment, if any, by making an estimate of net realizable value based on future cash flows expected to result from the use of the assets and their eventual disposition and comparing the amounts to the unamortized interactive costs. During the year ended December 31, 2023, the Company recorded impairments of $244 thousand, which were included in film, television and interactive costs in the consolidated statements of operations. There were no impairments recorded for the years ended December 31, 2022 and 2021.

Property and Equipment – Property and equipment are stated at cost and are depreciated using the straight-line method over their estimated useful lives, which range from three to five years. The costs of normal maintenance,

 

F-27


Table of Contents

Skydance Media, LLC

Notes to Consolidated Financial Statements (continued)

2. Summary of Significant Accounting Policies (continued)

 

repairs, and minor replacements are charged to expense when incurred. Accumulated depreciation on property and equipment was $14.2 million and $15.6 million as of December 31, 2023 and 2022, respectively. The decrease is caused by the disposal of assets that were fully depreciated.

Depreciation expense for the years ended December 31, 2023, 2022 and 2021 was $3.7 million, $3.0 million and $1.5 million, respectively, and included in the depreciation and amortization line item in the consolidated statements of operations. The Company assesses its property, plant, and equipment for indicators of impairment in accordance with ASC 360-10 on an annual basis or whenever events or changes in circumstances indicate that the carrying amount of an asset may not be recoverable. For the years ended December 31, 2023, 2022, and 2021, no impairments of long-lived assets were identified.

Debt Issuance Costs – Debt issuance costs are capitalized and are amortized using the effective-interest method over the term of the bank borrowings. At December 31, 2023 and 2022, included in prepaid and other current assets on the consolidated balance sheets were $2.8 million and $1.8 million, respectively, of capitalized debt issuance costs, associated with the Company’s revolving credit facility. At December 31, 2023 and 2022, included in noncurrent other assets on the consolidated balance sheets were $9.9 million and $3.5 million, respectively, of capitalized debt issuance costs, associated with the Company’s revolving credit facility. Accumulated amortization of capitalized debt issuance costs was $22.3 million and $20.1 million as of December 31, 2023 and 2022, respectively. Amortization of debt issuance costs was $2.2 million, $1.7 million and $1.4 million for the years ended December 31, 2023, 2022, and 2021, respectively, and was reflected as interest expense in the consolidated statements of operations.

Financial Instruments – The reported values of short-term receivables and payables closely reflect their estimated fair values, mainly due to the short-term nature of these instruments.

Income Taxes – The Company is a limited liability company classified as a partnership for federal, state and foreign income tax purposes, and the members separately account for the Company’s items of income, deduction, losses, and credits. Therefore, these financial statements do not include any provision for corporate income taxes, except for entity level taxes imposed on the Company by certain states where it conducts business. The state, local, and foreign taxes were immaterial for the years ended December 31, 2023, 2022 and 2021, and are classified as general and administrative expenses in the consolidated statements of operations.

The Company evaluates its tax positions with respect to all open years, as defined by the statute of limitations, to evaluate whether it is more likely than not that such positions would be sustained upon examination by a tax authority based on their technical merits. The Company’s tax returns remain open to examinations for the tax years ended December 31, 2021 through 2023, for federal tax purposes and for the tax years ended December 31, 2020 through 2023, for state tax purposes.

Goodwill – Goodwill is allocated to one reporting unit and is tested for impairment at the consolidated company level. For our annual impairment test, we perform a qualitative assessment as the consolidated level that we estimate has a fair value that significantly exceeds its respective carrying value. Additionally, we consider the duration of time since a quantitative test was performed. For the 2023, 2022, and 2021 annual impairment tests, we performed a qualitative assessment at the consolidated level. We weighed the relative impact of factors that are specific to the Company as a whole, as well as industry and macroeconomic factors.

The specific factors considered included actual and expected financial performance and changes to the Company’s carrying amounts since the most recent impairment tests. We considered growth projections from

 

F-28


Table of Contents

Skydance Media, LLC

Notes to Consolidated Financial Statements (continued)

2. Summary of Significant Accounting Policies (continued)

 

independent sources, independent valuation, and significant developments within the industry. Our assessment indicated that macroeconomic factors do not negatively impact our fair value and concluded that the fair value of the Company continued to exceed its carrying value. As of December 31, 2023 and 2022, the Company had goodwill of $39.5 million.

Use of Estimates – The preparation of financial statements in conformity with U.S. GAAP requires the Company to make estimates and assumptions that affect the reported amounts of assets and liabilities. The Company’s primary estimates are of the ultimate revenues and costs for feature films for each market based on anticipated release patterns, public acceptance, and historical results for similar products. Actual results could differ from those estimates. The Company also makes estimates as it relates to the fair value of share-based payment arrangements and profits interest units.

Fair Value Measurements – Fair value measurements are determined based on the assumptions that a market participant would use in pricing an asset or liability. A three-tiered hierarchy draws distinctions between market participant assumptions based on (i) observable inputs such as quoted prices in active markets (Level 1), (ii) inputs other than quoted prices in active markets that are observable either directly or indirectly (Level 2), and (iii) unobservable inputs that require the Company to use present value and other valuation techniques in the determination of fair value (Level 3).

The Company’s non-financial instruments are not required to be carried at fair value on a recurring basis. However, if certain triggering events occur such that a non-financial instrument is required to be evaluated for impairment, a resulting asset impairment would require that the non-financial instrument be recorded at the lower of unamortized cost or its fair value.

Revenue Recognition – Revenue is recognized when control of a good or service is transferred to a customer. Control is considered to be transferred when the customer has the ability to direct the use of and obtain substantially all of the remaining benefits of that good or service. Refer to Note 3 for further information on revenue recognition.

Lease Accounting – The Company recognizes right-of-use (“ROU”) assets and lease liabilities in accordance with ASC 842, electing to use the practical expedient which allows the Company to account for each separate lease component and non-lease component as a single lease component. The Company also uses the short-term lease exemption, which permits companies to not recognize leases with an expected term of 12 months or less on the balance sheet.

Recently Adopted Accounting Pronouncements

Credit Losses – As of January 1, 2020, the Company adopted FASB Accounting Standards Update (“ASU”) No. 2016-13, Financial Instruments – Credit Losses (Topic 326): Measurement of Credit Losses on Financial Instruments, or ASC 326, and subsequent amendment to the guidance, ASU 2018-19, Codification Improvements to Topic 326, Financial Instruments – Credit Losses. ASC 326 replaces the incurred loss impairment methodology under prior GAAP with an expected credit loss model (CECL). Under the CECL model, entities are required to estimate expected credit losses on financial assets (e.g., accounts receivable, unbilled accounts receivable, and contract assets), and recognize allowances for those losses when there is a reasonable expectation of credit decline since initial recognition. The estimation of expected credit losses involves considering historical experience, current economic conditions, and reasonable and supportable forecasts. The Company elected to use

 

F-29


Table of Contents

Skydance Media, LLC

Notes to Consolidated Financial Statements (continued)

2. Summary of Significant Accounting Policies (continued)

 

a practical expedient, such as historical loss rates, to estimate expected credit losses. In determining the allowance for credit losses, the Company evaluates numerous factors, including the aging of receivables, customer creditworthiness, industry trends, and economic indicators.

Adjustments are made to the allowance for credit losses as necessary to reflect changes in credit risk and economic conditions. The impact of the adoption of ASC 326 was not considered material to the consolidated financial statements and primarily resulted in this new/enhanced disclosure only.

Rate Reform – In accordance with ASC 848, the Rate Reform standard was adopted by the Company during the year ended December 31, 2023, after transition from the London Interbank Offered Rate (LIBOR) to the Secured Overnight Financing Rate (SOFR) as the reference rate. This standard was implemented to address concerns regarding the discontinuation of LIBOR, and the impact on the consolidated financial statements was not considered material.

3. Revenue

The table below presents Skydance’s revenues disaggregated into categories based on the nature of such revenues.

 

     Year Ended December 31  
     2023      2022      2021  
(in thousands)                     

Revenue by type:

        

Film and television revenue

   $  965,645      $  940,149      $  739,676  

Interactive revenue

     23,117        22,595        21,974  

Other

     2,971        4,114        6,413  
  

 

 

    

 

 

    

 

 

 

Total revenue

   $ 991,733      $ 966,858      $ 768,063  
  

 

 

    

 

 

    

 

 

 

Skydance develops, finances, and produces live-action and animated films, television shows, sports content, and interactive games for release in all media.

For theatrical releases, Skydance derives its revenue from a distributor’s worldwide exploitation of feature films in theaters and in post-theatrical markets such as home video, digital transactions and pay and free broadcast television. Skydance recognizes its share of the revenues from theatrical films at the point in time at which such theatrical film’s aggregate revenue, based on total receipts from worldwide exploitation in all markets and through all mediums, exceeds distribution costs and expenses (inclusive of participations and residuals), as reported periodically on distribution statements received from the distributors subsequent to the theatrical release of such films.

Reporting varies by distributor and exploitation cycle, and may include monthly reporting, quarterly reporting and annual reporting. When this reporting is received after the close of the reporting period, the Company records revenue based on estimates in accordance with U.S. GAAP.

For SVOD releases, Skydance derives revenue from the licensing of film and television content. Revenue from the licensing of film and television content that is subject to a fixed fee is recognized at a point in time when the Company satisfies its performance obligations by making the content available to the licensee for exhibition and

 

F-30


Table of Contents

Skydance Media, LLC

Notes to Consolidated Financial Statements (continued)

3. Revenue (continued)

 

the license period has begun, even though the licensee may elect to delay the initial airing until a future date during the license period. Payment terms and conditions vary by contract type, although payments are generally collected over the license term.

Skydance also derives revenue through the licensing and merchandising of certain owned and co-owned intellectual property. Revenues are received either initially by third-party distribution partners or, in certain circumstances where distribution rights are retained, directly by Skydance. Revenue from licenses of symbolic intellectual property is recognized over the corresponding license term.

Revenues from games and other interactive content are recognized in a similar manner as theatrical film content based on distribution statements from the publisher of the content.

Gross Basis vs. Net Basis

Revenue from feature film projects under the Company’s distribution arrangements is recorded in accordance with the accounting guidance governing gross versus net reporting. When Skydance serves as the lead studio and is determined to be the principal on a co-production, it recognizes the revenues, costs, and participation expenses with respect to such co-production on a gross basis and otherwise recognizes revenues on a net basis.

Contract Assets and Contract Liabilities

Certain multi-year license arrangements have payment terms over the license period that differ from the timing of revenue recognition resulting in the recording of a contract asset or contract liability.

Skydance records a contract asset for contractual payments not yet received based on a milestone billing schedule, which primarily relates to revenue recognized under licensing arrangements for which revenue is recognized at the beginning of the license period in which programs are made available to the licensee for exhibition, while the related cash is generally collected over the term of the license period. These contract assets are classified as accounts and other receivables, net.

Current unbilled receivables were $109.8 million and $289.5 million as of December 31, 2023 and 2022, respectively, and are included in accounts and other receivables, net on the consolidated balance sheets. Noncurrent unbilled receivables were $32.5 million and $58.8 million as of December 31, 2023 and 2022, respectively, and are included in noncurrent accounts and other receivables, net on the consolidated balance sheets.

Current contract assets were $11.8 million and $8.2 million as of December 31, 2023 and 2022, respectively, and are included in accounts and other receivables, net on the consolidated balance sheets. Noncurrent contract assets were $25.9 million and $33.4 million as of December 31, 2023 and 2022, respectively, and are included in noncurrent accounts and other receivables, net on the consolidated balance sheets.

A contract liability is recorded for milestone billings not yet collected prior to delivery and prior to the completion of its performance obligation. Noncurrent contract liabilities of $23.2 million were classified in other accrued liabilities on the consolidated balance sheet as of December 31, 2023. No contract liabilities were recorded in current liabilities as of December 31, 2023, and none were recorded in either current or noncurrent accrued liabilities as of December 31, 2022.

For film and television SVOD releases, games, as well as for certain consumer product licensing arrangements, Skydance may also receive advance payments for which the revenues will be recognized only in subsequent periods once the performance obligations have been satisfied, and Skydance records such payments as deferred

 

F-31


Table of Contents

Skydance Media, LLC

Notes to Consolidated Financial Statements (continued)

3. Revenue (continued)

 

revenue. Current deferred revenue as of December 31, 2023 and 2022 were $373.8 million and $304.1 million, respectively. Noncurrent deferred revenue as of December 31, 2023 and 2022 were $148.1 million and $1.0 million, respectively, and are included in noncurrent other liabilities on the consolidated balance sheets.

Unrecognized Revenues Under Contract

The substantial majority of future revenue to be earned related to fixed pricing under existing third-party agreements at any given time is reflected within deferred revenue. The majority of this revenue will be recognized within 2 years. This amount may fluctuate from period to period depending on the timing of the releases and the availability of content under existing agreements and may not represent the total revenue expected to be recognized as it does not include revenue from future agreements or from variable pricing.

4. Film, Television, and Interactive Costs

 

(In thousands)    December 31  
   2023      2022  

Film productions:

     

Released, less accumulated amortization

   $ 77,175      $ 34,016  

In production

     662,529        544,749  

In development

     83,692        96,698  
  

 

 

    

 

 

 

Film costs, net

     823,396        675,463  

Television programs:

     

Released, less accumulated amortization

     7,477        8,770  

In production

     227,916        354,544  

In development

     33,211        26,449  
  

 

 

    

 

 

 

Television costs, net

     268,604        389,763  

Interactive games:

     

Released, less accumulated amortization

     5,966        10,308  

In production

     53,108        18,345  
  

 

 

    

 

 

 

Interactive costs, net

     59,074        28,653  
  

 

 

    

 

 

 

Total Film, Television and Interactive Costs

   $ 1,151,074      $ 1,093,879  
  

 

 

    

 

 

 

Released film, television, and interactive costs include product for which we have completed certain applicable performance obligations.

Capitalized overhead for film and television productions totaled $57.7 million and $59.3 million during the years ended December 31, 2023 and 2022, respectively.

Interest costs capitalized to motion pictures and television series totaled $42.0 million and $22.1 million during the years ended December 31, 2023 and 2022, respectively.

Film and television cost amortization expense, including any impairments recognized, was $877.9 million, $714.4 million, and $664.8 million, for the years ended December 31, 2023, 2022 and 2021, respectively. Based upon management’s estimates on released titles as of December 31, 2023, the Company expects to amortize approximately $74.9 million, $19.4 million, and $12.2 million during 2024, 2025, and 2026 respectively.

 

F-32


Table of Contents

Skydance Media, LLC

Notes to Consolidated Financial Statements (continued)

4. Film, Television, and Interactive Costs (continued)

 

Participations and residuals costs are expensed in line with the amortization of production costs and are included on the balance sheet as production cost payable. Current portion of participations and residuals liability as of December 31, 2023 and 2022 was $24.8 million and $46.7 million, respectively. Noncurrent portion of participations and residuals liability as of December 31, 2023 and 2022 was $15.6 million and $18.6 million, respectively.

Production tax credits reduce capitalized film and television costs for expenditures on qualifying film and television productions, provided there is reasonable assurance that the credits will be realized. The current related receivable for these tax credits was $112.2 million and $42.7 million as of December 31, 2023 and 2022, respectively, on the consolidated balance sheets. The noncurrent related receivable for these tax credits was $57.8 million and $70.2 million as of December 31, 2023 and 2022, respectively, on the consolidated balance sheets. The balances represent tax credits earned within various jurisdictions for several of the Company’s film and television productions.

5. Bank Borrowings

On June 28, 2023, the Company amended and restated the 2020 Credit Facility, 2016 Credit Facility, and the 2014 Credit Facility (the 2023 Credit Facility) with JPMorgan Chase Bank, N.A. The 2023 Credit Facility is a five-year, $750 million senior secured revolving credit facility, which may be increased up to $1 billion. Amounts outstanding under the 2023 Credit Facility bear interest of 2.75% over SOFR, as defined.

The 2023 Credit Facility contains various covenants. Borrowings under the 2023 Credit Facility are collateralized by the assets of the Company. The Company is in compliance with the required covenants as of December 31, 2023.

Borrowings under the 2023 Credit Facility are used to fund the Company’s films and television shows. As of December 31, 2023, the Company had $441.8 million outstanding, incurring SOFR-based interest at a weighted average rate of 8.11% and as of December 31, 2022, the Company had $476.3 million outstanding, incurring LIBOR-based interest at a weighted average rate of 7.38%, under the 2023 Credit Facility. The borrowings under the 2023 Credit Facility are considered noncurrent and are classified as noncurrent liabilities. The carrying value of the 2023 Credit Facility approximated fair value at each balance sheet date. The Company is required to pay a commitment fee on undrawn amounts at an annual rate of 0.50%. Interest costs incurred as a result of the commitment fee were $1.0 million, $1.0 million, and $1.6 million for the years ended December 31, 2023, 2022, and 2021, respectively.

On June 15, 2022, the Company entered into a Credit, Security, and Guaranty Agreement (the “2022 Tax Credit Facility”) with Comerica Bank. The 2022 Tax Credit Facility was fully repaid as of December 31, 2023.

6. Investments

The Company has certain non-equity method investments of 20% or less, over which the Company has no significant influence, and that do not have a readily determinable fair value. Such investments are recorded at cost less impairment, if any, and adjusted for any observable price changes. Investments are included in noncurrent other assets on the consolidated balance sheets. As of December 31, 2023 and 2022, the Company had investments of $14.7 million and $7.2 million, respectively.

 

F-33


Table of Contents

Skydance Media, LLC

Notes to Consolidated Financial Statements (continued)

 

7. Derivatives

The Company enters into foreign exchange forward contracts to hedge foreign currency exposures on future production expenses denominated in various foreign currencies. The Company’s policy is not to use derivative financial instruments for trading or speculative purposes.

The fair values of these derivatives are recorded on the consolidated balance sheets in prepaid and other current assets since the terms of these forward cash flow hedges are less than one year. Changes in the fair value of derivatives that are effective hedges are reflected in accumulated other comprehensive income or loss, a separate component of equity. At December 31, 2023, 2022 and 2021, net unrealized gain or loss on derivative instruments reflected in other comprehensive income (loss) was $3.0 million gain, $5.4 million gain, and $0.5 million loss, respectively. As of December 31, 2023, the Company had $4.4 million in unrealized gains on forward contracts compared to $1.4 million in unrealized gains as of December 31, 2022.

The changes in the fair value of derivatives that are ineffective hedges are reflected in the consolidated statements of operations. The Company did not have any unrealized gains or losses on ineffective hedges during the years ended December 31, 2023, 2022 and 2021.

Gains and losses realized upon settlement of the foreign exchange forward contracts that are effective hedges are amortized to the consolidated statements of operations under film and television costs. During the years ended December 31, 2023, 2022 and 2021, the Company realized a loss of $0 million, $2.1 million, and $1.0 million respectively, on settled forward foreign exchange contracts. The losses are reflected in film and television costs in the consolidated statements of operations.

8. Related-Party Transactions

Receivables from Related-Parties – As of December 31, 2023 and 2022, the Company had amounts receivable from certain other affiliated entities, primarily consisting of amounts paid by the Company on behalf of these affiliated entities. The Company entered into a new multi-year agreement with a certain related party in 2023.

9. Commitments and Contingencies

The Company has certain off-balance sheet commitments that are not recognized on the balance sheet as of December 31, 2023.

Term Deals –The Company has committed term deal payments of $19.5 million that will become due within a year. Long term commitments are $10.9 million, and $1.5 million for the years ended 2025 and 2026, respectively.

Employment Contracts – As of December 31, 2023, the Company has committed short-term employment contract payments of $29.6 million in 2024. Long term commitments are $30.7 million in 2025 and $13.9 million in 2026.

Film Commitments – As of December 31, 2023, the Company has various commitments with Apple and Paramount to co-finance film costs. The Company has committed to finance film costs with Apple for Mayday, Fountain of Youth, and The Gorge, all tentatively slated for release in 2024 and 2025. In addition, the Company has a commitment with Paramount to co-finance 25% of film costs for Mission: Impossible – Dead Reckoning Part 2 slated to be released in 2025.

 

 

F-34


Table of Contents

Skydance Media, LLC

Notes to Consolidated Financial Statements (continued)

9. Commitments and Contingencies (continued)

 

Litigation – The Company believes, based upon the advice of legal counsel, that there are no proceedings, either threatened or pending, which could result in a material adverse effect on the results of operations or the financial condition of the Company.

10. Leases

Operating Leases – The Company has operating leases primarily for office space. For operating leases, the Company recognizes rent expense on a straight-line basis over the lease term, which is included in general and administrative expenses in the consolidated statements of operations.

As of December 31, 2023 and 2022, the Company recorded operating lease ROU assets of $12.2 million and $3.3 million, respectively, and included these amounts as right-of-use asset on the consolidated balance sheets. As of December 31, 2023 and 2022, the Company recorded a current operating lease liability of $3.3 million and $3.9 million, respectively, and included on the consolidated balance sheets as current lease liability. As of December 31, 2023 and 2022, the Company recorded a noncurrent operating lease liability of $10.1 million and $52 thousand, respectively, and included these amounts as noncurrent lease liability on the consolidated balance sheets.

Finance Leases – The Company has finance leases for computer equipment. For finance leases, the Company recognizes interest expense on its lease liabilities using the effective interest method, which is included in general and administrative expenses in the consolidated statements of operations. ROU assets are amortized on a straight-line basis over the lease term and such amortization is included in general and administrative expenses in the consolidated statements of operations.

As of December 31, 2023 and 2022, the Company recorded finance ROU assets of $7.2 million and $10.3 million, respectively and included these amounts as property and equipment, net on the consolidated balance sheets. As of December 31, 2023 and 2022, the Company recorded a finance lease liability of $3.2 million and $2.7 million, respectively and included these amounts as other current liabilities on the consolidated balance sheets. As of December 31, 2023 and 2022, the Company recorded a noncurrent finance lease liability of $4.2 million and $5.3 million, respectively and included these amounts as noncurrent other liabilities on the consolidated balance sheets.

Leases have initial non-cancelable lease terms ranging from 2 to 3 years. Some of these lease arrangements include options to extend the term of the leases for up to 3 years. Judgment is required when determining the minimum noncancellable term of the lease. The Company includes options to extend or terminate the lease term only if they are reasonably certain to be exercised. The present value of future lease payments is calculated using the risk-free rate for a borrowing term that approximates the term of the lease. Variable lease payments that are based on an index or rate are included in the measurement of ROU assets and lease liabilities at lease inception. All other variable lease payments, including common area maintenance, parking, utilities and storage, among others, are expensed as incurred and are not included in the measurement of ROU assets and lease liabilities.

Operating lease costs included costs capitalized during the period for leased assets used in the production of film and television content. Short-term lease costs primarily consist of leases for studio facilities and production equipment that have a lease term of 12 months or less.

 

F-35


Table of Contents

Skydance Media, LLC

Notes to Consolidated Financial Statements (continued)

10. Leases (continued)

 

The components of lease cost were as follows for the years ended December 31, 2023, 2022 and 2021 (in thousands):

 

    Year Ended
December 31, 2023
     Year Ended
December 31, 2022
     Year Ended
December 31, 2021
 

Operating lease cost

  $ 6,174      $ 4,162      $ 2,557  

Finance lease cost

       

Amortization of right-of-use assets

    5,337        1,980        615  

Interest on lease liabilities

    274        266        84  
 

 

 

    

 

 

    

 

 

 

Total finance lease cost

    5,611        2,246        699  

Short-term lease cost

    2,773        3,073        3,225  
 

 

 

    

 

 

    

 

 

 

Total lease cost

  $ 14,558      $ 9,481      $ 6,481  
 

 

 

    

 

 

    

 

 

 

There were no commitments for leases that have been entered into but not commenced at December 31, 2023. The weighted average remaining lease term was 4.4 and 0.8 years for operating leases at December 31, 2023 and 2022, respectively. The weighted average remaining lease term was 2.8 and 3.0 years for finance leases at December 31, 2023 and 2022, respectively. The weighted average discount rate for operating leases were 4.13% and 0.86% at December 31, 2023 and 2022, respectively. The weighted average discount rate for finance leases were 4.20% and 4.12% at December 31, 2023 and 2022, respectively.

The expected future payments relating to the Company’s operating and finance lease liabilities at December 31, 2023 are as follows (in thousands):

 

     Operating Leases      Finance Leases  

Year ended December 31,

     

2024

   $ 3,464      $ 3,427  

2025

     3,210        2,518  

2026

     3,125        750  

2027

     2,945        641  

2028

     1,747        300  

Thereafter

     —         —   
  

 

 

    

 

 

 

Total lease payments

   $ 14,491      $ 7,636  

Less imputed interest

     (1,136      (169
  

 

 

    

 

 

 

Total

   $ 13,355      $ 7,467  
  

 

 

    

 

 

 

11. Profits Interests

On November 10, 2022, the Company amended its Profits Interests Plan (Skydance Management, LLC). The amended terms of the plan created a modification as to the treatment of such outstanding and vested units from liability to equity awards. In accordance with ASC 718, subsequent to the modification date, these profits interests are classified as equity awards and are recognized in the statements of equity.

The Company has issued certain Class B and Class C units as profits interests, each of which are subject to forfeiture and vesting conditions. The Company had issued a total of 19,605 Class B and Class C units as of

 

F-36


Table of Contents

Skydance Media, LLC

Notes to Consolidated Financial Statements (continued)

11. Profits Interests (continued)

 

December 31, 2023. The Company has Class B and Class C units remaining unvested of 789 as of December 31, 2023. Such profit interests are issued for incentive purposes to certain individuals. Estimated fair values were calculated using Level 3 inputs, including current period transactions, recent market data, marketability discounts, and an option pricing model using assumptions including expected life and a risk-free interest rate. Each individual grant sets conditions and vests over a five-year period based on the service conditions. The Company expects to vest a total of 789 of Class B and Class C units during 2024.

For the years ended December 31, 2023, 2022, and 2021, $37.5 million, $88.9 million, and $109.3 million were included in a non-cash share-based compensation expense in the consolidated statements of operations, respectively. Based upon management’s estimates as of December 31, 2023, the Company expects to expense approximately $4.6 million in 2024.

The Company has a Phantom Plan Agreement, which authorizes units to be granted and provides awards to employees. Units awarded under this plan do not create a liability until a liquidity event, which was deemed not probable as of December 31, 2023. Therefore, there is no financial impact on the results of the Company as of December 31, 2023.

The Company also has certain Class D units, which are treated as profits interests, issued to investors, and classified as equity. These Class D units are subject to the Eighth Amended and Restated LLC Agreement of Skydance Media, LLC.

12. Equity

On November 1, 2022, Skydance Media, LLC purchased the remaining shares of Skydance Interactive, LLC from The Workshop Entertainment, Inc. for an amount of $3.8 million, removing any remaining carrying value of that noncontrolling interest. On December 9, 2022, certain equity members of Skydance Management, LLC (f/k/a Skydance Media LTIP, LLC) exchanged a portion of their vested upstairs units in Skydance Management, LLC with an equivalent number of downstairs units in Skydance Media, LLC. Immediately following this exchange, each member and an additional equity member with Class B units transferred to Skydance Media, LLC the downstairs units and a portion of Class B units in exchange for a total cash consideration of $142.0 million. The repurchase was authorized by the Executive Board of the Company and reflected as a reduction of members’ equity in the Company’s consolidated statements of equity as of December 31, 2022.

Per the Second Amended and Restated agreement of Skydance Sports, LLC, dated April 6, 2023, 32 Equity has certain rights converting their investment in (Flip Up) or sell/buy (Put/Call) options. The Put/Call option is only triggered following a non-public sale of the Company. 32 Equity also has rights following the end of the exclusivity period that can result in a Flip Up or sale of Skydance Sports, LLC.

The members of Skydance Media, LLC are not personally liable for any debts, obligations, or liabilities of the Company, whether arising in contract, tort, or otherwise, solely by reason of being members of the Company.

13. Employee Benefit Plans

The Company sponsors a defined contribution retirement plan (the 401(k) Plan) under provisions of Section 401(k) of the Internal Revenue Code (IRC). For all eligible employees, the maximum contribution for the Company’s match is currently equal to 100% of an employee’s contribution up to a maximum of 4% of annual

 

F-37


Table of Contents

Skydance Media, LLC

Notes to Consolidated Financial Statements (continued)

13. Employee Benefit Plans (continued)

 

income as limited by Section 415 of the IRC. The amount of the Company’s contributions, as well as all third-party costs of administering the 401(k) Plan, is paid directly by the Company and totaled $2.1 million, $1.4 million, and $1.0 million for the years ended December 31, 2023, 2022, and 2021, respectively.

14. Subsequent Events

The Company has evaluated subsequent events that occurred up to November 4, 2024, the date the accompanying financial statements were available to be issued.

In April 2024, the Company and 32 Equity contributed additional amounts to Skydance Sports, LLC in exchange for equity.

On July 7, 2024, Paramount Global (“Paramount”), Skydance Media and other parties entered into a definitive transaction agreement (the “Transaction Agreement”) pursuant to which Paramount and Skydance Media will become subsidiaries of a new holding company (the “Skydance Merger”). Concurrent with the execution of the Transaction Agreement, certain affiliates of existing investors of Skydance Media (the “Skydance Investor Group”), including members of the Ellison family and affiliates of RedBird Capital Partners, entered into an agreement with National Amusements, Inc. (“NAI”), the controlling stockholder of the Paramount, to purchase all of the outstanding equity interests of NAI (the “NAI Transaction”) (together with the Skydance Merger, the “Skydance Transactions”). In addition, certain affiliates of existing investors of Skydance Media, including the Skydance Investor Group, will make a $6.0 billion investment into Paramount (the “Investment”) in exchange for up to 400 million newly issued shares of Class B common stock of the new holding company (“New Paramount Class B Common Stock”) valued at $15.00 per share (subject to ratable reduction) as well as warrants to purchase 200 million shares of New Paramount Class B Common Stock at an initial strike price of $30.50 per share (subject to customary anti-dilution adjustments), which expire five years after issuance. The Investment will be comprised of $1.5 billion of cash to Paramount and up to $4.5 billion to fund the cash-stock election discussed below. If the cash-stock elections are undersubscribed, up to $1.5 billion of the unused portion of the $4.5 billion will be contributed to Paramount.

The Skydance Merger will involve: (i) a transaction pursuant to which existing Skydance Media investors will receive 317 million shares of New Paramount Class B Common Stock valued at $15.00 per share, and (ii) a cash-stock election pursuant to which Paramount Class A Common Stock held by holders other than NAI will be converted, at the holders’ election, into the right to receive either $23.00 in cash or 1.5333 shares of New Paramount Class B Common Stock, and Paramount Class B Common Stock held by holders other than NAI and the investors participating in the Investment will be converted, at the holders’ election, into the right to receive either $15.00 in cash (subject to proration) or one share of New Paramount Class B Common Stock.

The Skydance Media transaction is expected to close in the first half of 2025, subject to regulatory approvals and other customary closing conditions.

 

F-38


Table of Contents

Annex A

EXECUTION VERSION

 

 

TRANSACTION AGREEMENT

by and among:

SKYDANCE MEDIA, LLC,

PARAMOUNT GLOBAL,

NEW PLUTO GLOBAL, INC.,

PLUTO MERGER SUB, INC.,

PLUTO MERGER SUB II, INC.,

SPARROW MERGER SUB, LLC

and

THE UPSTREAM BLOCKER HOLDERS

Dated as of July 7, 2024

 

 


Table of Contents

TABLE OF CONTENTS

 

         Page  
Article I   

CONTRIBUTION OF BLOCKER SECURITIES; THE MERGERS

     A-3  

Section 1.1

  Contribution of Blocker Securities; The Mergers      A-3  

Section 1.2

  Closing      A-4  

Section 1.3

  Effective Time      A-4  

Section 1.4

  Effects of the Mergers      A-5  

Section 1.5

  Organizational Documents of the Surviving Entities      A-5  

Section 1.6

  Certain Governance Matters      A-6  

Section 1.7

  Withholding      A-7  
Article II   

CONVERSION AND EXCHANGE OF SHARES AND MEMBERSHIP UNITS

     A-7  

Section 2.1

  Effect on Capital Stock of Paramount and Membership Units of Skydance      A-7  

Section 2.2

  Proration; Election Mechanics      A-11  

Section 2.3

  Exchange of Certificates and Book-Entry Shares or Units      A-13  

Section 2.4

  Treatment of Paramount Equity Awards      A-16  
Article III   

REPRESENTATIONS AND WARRANTIES OF PARAMOUNT

     A-18  

Section 3.1

  Due Organization; Subsidiaries      A-18  

Section 3.2

  Capitalization      A-19  

Section 3.3

  Authority; Binding Nature of Agreement      A-21  

Section 3.4

  Non-Contravention; Consents      A-22  

Section 3.5

  Vote Required      A-22  

Section 3.6

  Section 203 of the DGCL      A-23  

Section 3.7

  Financial Statements; Internal Controls      A-23  

Section 3.8

  Absence of Changes      A-25  

Section 3.9

  Title to Assets      A-25  

Section 3.10

  Real Property      A-25  

Section 3.11

  Intellectual Property      A-26  

Section 3.12

  Data Privacy and Security      A-27  

Section 3.13

  Paramount Contracts      A-27  

Section 3.14

  Liabilities      A-30  

Section 3.15

  Compliance with Laws      A-30  

Section 3.16

  Certain Business Practices      A-30  

Section 3.17

  Governmental Authorizations      A-31  

Section 3.18

  Tax Matters      A-32  

Section 3.19

  Employee Matters; Employee Plans      A-34  

Section 3.20

  Environmental Matters      A-37  

Section 3.21

  Insurance      A-38  

Section 3.22

  Legal Proceedings; Orders      A-38  

Section 3.23

  Opinion of Financial Advisor      A-38  

Section 3.24

  Financial Advisor      A-38  

Section 3.25

  Related Party Transactions      A-38  

Section 3.26

  Information Supplied      A-39  

Section 3.27

  No Other Representation      A-39  

 

A-i


Table of Contents
         Page  
Article IV   

REPRESENTATIONS AND WARRANTIES OF SKYDANCE

     A-40  

Section 4.1

  Due Organization; Subsidiaries      A-40  

Section 4.2

  Capitalization      A-41  

Section 4.3

  Authority; Binding Nature of Agreement      A-41  

Section 4.4

  Non-Contravention; Consents      A-42  

Section 4.5

  Vote Required      A-42  

Section 4.6

  Financial Statements; Internal Controls      A-43  

Section 4.7

  Absence of Changes      A-43  

Section 4.8

  Title to Assets      A-44  

Section 4.9

  Real Property      A-44  

Section 4.10

  Intellectual Property      A-44  

Section 4.11

  Data Privacy and Security      A-46  

Section 4.12

  Skydance Contracts      A-46  

Section 4.13

  Liabilities      A-49  

Section 4.14

  Compliance with Laws      A-49  

Section 4.15

  Certain Business Practices      A-49  

Section 4.16

  Governmental Authorizations      A-50  

Section 4.17

  Qualifications      A-50  

Section 4.18

  Tax Matters      A-50  

Section 4.19

  Employee Matters; Employee Plans      A-52  

Section 4.20

  Environmental Matters      A-54  

Section 4.21

  Insurance      A-55  

Section 4.22

  Legal Proceedings; Orders      A-55  

Section 4.23

  Financing      A-55  

Section 4.24

  Financial Advisor      A-55  

Section 4.25

  Related Party Transactions      A-55  

Section 4.26

  Information Supplied      A-56  

Section 4.27

  No Other Representation      A-56  
Article V   

REPRESENTATIONS AND WARRANTIES OF BLOCKER HOLDERS

     A-56  

Section 5.1

  Due Organization      A-56  

Section 5.2

  Ownership      A-57  

Section 5.3

  Authority; Binding Nature of Agreement      A-57  

Section 5.4

  Non-Contravention; Consents      A-57  

Section 5.5

  Blockers      A-58  

Section 5.6

  Tax Matters      A-58  

Section 5.7

  Legal Proceedings; Orders      A-59  

Section 5.8

  Financial Advisor      A-59  

Section 5.9

  No Other Representation      A-59  
Article VI   

CERTAIN COVENANTS

     A-60  

Section 6.1

  Access to Information      A-60  

Section 6.2

  Operation of Paramount’s Business      A-61  

Section 6.3

  Operation of Skydance’s Business      A-66  

Section 6.4

  Go-Shop; No Solicitation      A-70  

 

A-ii


Table of Contents
         Page  

Section 6.5

  Delivery of Paramount Written Consent      A-72  

Section 6.6

  Paramount Board Recommendation      A-72  

Section 6.7

  Payoff of Certain Indebtedness      A-73  
Article VII   

ADDITIONAL COVENANTS OF THE PARTIES

     A-74  

Section 7.1

  Preparation of Information Statement/Registration Statement; Stockholders’ Meeting      A-74  

Section 7.2

  Filings, Consents, and Approvals      A-75  

Section 7.3

  Employee Benefits      A-78  

Section 7.4

  Indemnification of Officers and Directors      A-80  

Section 7.5

  Securityholder Litigation      A-83  

Section 7.6

  Disclosure      A-84  

Section 7.7

  Takeover Laws      A-84  

Section 7.8

  Section 16 Matters      A-84  

Section 7.9

  Stock Exchange Listing      A-84  

Section 7.10

  Tax Matters      A-85  

Section 7.11

  Financing Matters      A-86  

Section 7.12

  Ancillary Agreements      A-89  

Section 7.13

  Withholding Tax Certificates      A-89  

Section 7.14

  Skydance and Skydance Sports Phantom Units      A-90  

Section 7.15

  Integration Committee      A-90  

Section 7.16

  Uncured Breach      A-90  

Section 7.17

  Restructuring      A-91  

Section 7.18

  Exclusion Rights      A-91  
Article VIII   

CONDITIONS PRECEDENT TO THE CLOSING

     A-92  

Section 8.1

  Conditions to Obligation of Each Party to Effect the Closing      A-92  

Section 8.2

  Conditions to Obligations of Paramount, New Paramount and the Merger Subs to Effect the Closing      A-92  

Section 8.3

  Conditions to Obligations of Skydance and the Blocker Holders to Effect the Closing      A-93  
Article IX   

TERMINATION

     A-94  

Section 9.1

  Termination and Abandonment      A-94  

Section 9.2

  Effect of Termination      A-95  

Section 9.3

  Termination Fee      A-96  
Article X   

MISCELLANEOUS PROVISIONS

     A-97  

Section 10.1

  Amendment      A-97  

Section 10.2

  Waiver      A-97  

Section 10.3

  No Survival of Representations and Warranties and Covenants      A-97  

Section 10.4

  Entire Agreement; Counterparts      A-98  

Section 10.5

  Applicable Laws; Jurisdiction; Specific Performance; Remedies      A-98  

Section 10.6

  Assignability      A-99  

Section 10.7

  No Third-Party Beneficiary      A-99  

 

A-iii


Table of Contents
         Page  

Section 10.8

  Notices      A-99  

Section 10.9

  Severability      A-100  

Section 10.10

  Expenses      A-101  

Section 10.11

  Obligations of the Parties      A-101  

Section 10.12

  Disclosure Letters      A-101  

Section 10.13

  Construction      A-101  

Section 10.14

  Non-Recourse      A-103  
EXHIBIT   

Exhibit A

  Certain Definitions      A-106  

Exhibit B-1

  Form of Certificate of Incorporation of Surviving Paramount Entity      A-     

Exhibit B-2

  Form of Bylaws of Surviving Paramount Entity      A-     

Exhibit C

  Form of Operating Agreement of Surviving Skydance Entity      A-     

Exhibit D

  Registration Rights Term Sheet      A-     

Exhibit E

  Form of Paramount Written Consent      A-     

Exhibit F

  Form of Voting Agreement      A-     

Exhibit G

  Governance Term Sheet      A-     
SCHEDULE

 

Schedule 1.1

  Blocker Securities   

 

 

A-iv


Table of Contents

TRANSACTION AGREEMENT

THIS TRANSACTION AGREEMENT is made and entered into as of July 7, 2024, by and among: Skydance Media, LLC, a California limited liability company (“Skydance”); Paramount Global, a Delaware corporation (“Paramount”); New Pluto Global, Inc., a Delaware corporation and a wholly owned, direct Subsidiary of Paramount (“New Paramount”); Pluto Merger Sub, Inc., a Delaware corporation and a wholly owned, direct Subsidiary of New Paramount (“Paramount Merger Sub”); Pluto Merger Sub II, Inc., a Delaware corporation and a wholly owned, direct Subsidiary of New Paramount (“Paramount Merger Sub II”); Skydance Merger Sub, LLC, a California limited liability company and a wholly owned, direct Subsidiary of New Paramount (“Skydance Merger Sub” and, together with Paramount Merger Sub and Paramount Merger Sub II, the “Merger Subs”); and the Upstream Blocker Holders signatory hereto (the “Upstream Blocker Holders”) (solely with respect to Sections 1.1(a), 1.1(c), 1.1(d), 1.2, 2.1(c), 2.1(d), 2.1(f), 2.1(g), 2.3, 7.1, 7.2, 7.5, 7.6, 7.10, 7.13, 7.16, 7.17, 8.1, 8.2, 8.3 and 9.2, 9.3(c), 9.3(d) and Articles III, IV, V and X). Certain capitalized terms used in this Agreement are defined in Exhibit A.

RECITALS

WHEREAS, Paramount has organized New Paramount, and New Paramount has organized Paramount Merger Sub, Paramount Merger Sub II and Skydance Merger Sub, for the purpose of facilitating the strategic combination of Paramount and Skydance;

WHEREAS, the Upstream Blocker Holders collectively hold 100% of the issued and outstanding equity interests of the Upstream Blockers (collectively, the “Upstream Blocker Securities”);

WHEREAS, the Parties intend that, on the terms and subject to the conditions set forth in this Agreement, on the day immediately prior to the Closing Date, in accordance with the General Corporation Law of the State of Delaware (the “DGCL”), Paramount Merger Sub shall merge with and into Paramount (the “Pre-Closing Paramount Merger”), with Paramount surviving the Pre-Closing Paramount Merger (the “Surviving Paramount Entity”) and becoming a wholly owned, direct Subsidiary of New Paramount;

WHEREAS, the Parties intend that, on the terms and subject to the conditions set forth in this Agreement, on the Closing Date, (a) in accordance with the DGCL, Paramount Merger Sub II shall merge with and into New Paramount (the “New Paramount Merger”), with New Paramount surviving the New Paramount Merger (the “Surviving New Paramount Entity”), (b) following the New Paramount Merger, each Upstream Blocker Holder shall transfer all of the Upstream Blocker Securities held by such Upstream Blocker Holder to New Paramount, and New Paramount shall acquire all of the Upstream Blocker Securities held by such Upstream Blocker Holder in exchange for New Paramount Class B Common Stock (the “Blocker Contribution and Exchange”, each such Upstream Blocker Holder, a “Blocker Holder” (provided, for the avoidance of doubt, “Blocker Holder” shall not include any Non-Participating Blocker Holder), the Upstream Blocker with respect to any Blocker Holder, a “Blocker”, and the Upstream Blocker Securities with respect to such Blocker and Blocker Holder, the “Blocker Securities”), and (c) following the Blocker Contribution and Exchange, in accordance with the California Revised Uniform Limited Liability Company Act (the “CLLCA”), Skydance Merger Sub shall merge with and into Skydance (the “Skydance Merger” and, together with the Pre-Closing Paramount Merger and the New Paramount Merger, the “Mergers”), with Skydance surviving the Skydance Merger (the “Surviving Skydance Entity” and, together with the Surviving Paramount Entity and the Surviving New Paramount Entity, the “Surviving Entities”) and becoming, directly or indirectly, a wholly owned Subsidiary of New Paramount;

WHEREAS, immediately following the consummation of the Blocker Contribution and Exchange and the Skydance Merger, (i) New Paramount will hold 100% of the Blocker Securities and (ii) New Paramount and the Blockers will collectively hold 100% of the membership interests of the Surviving Skydance Entity;

 

A-1


Table of Contents

WHEREAS, concurrently with the execution and delivery of this Agreement, Paramount and the Specified Stockholders have entered into a Voting and Support Agreement in the form attached hereto as Exhibit F (the “Voting Agreement”), pursuant to which, among other things, the Specified Stockholders are agreeing to vote the Paramount Shares owned by them in favor of certain matters as set forth in the Voting Agreement;

WHEREAS, contemporaneously with the execution and delivery of this Agreement, certain investors (collectively, the “Equity Investors”) have entered into subscription agreements (the “Subscription Agreements”) providing for a private placement investment in New Paramount Class B Common Stock in an aggregate amount of up to $6,000,000,000 and warrants to subscribe for shares of New Paramount Class B Common Stock, to be consummated immediately prior to the consummation of the New Paramount Merger (the “PIPE Transaction”);

WHEREAS, contemporaneously with the execution and delivery of this Agreement, certain of the Equity Investors have entered into a purchase and sale agreement (the “NAI Stock Purchase Agreement”) with NAI and the NAI Shareholders to purchase all of the outstanding equity interests of NAI from the NAI Shareholders (the “NAI Transaction”);

WHEREAS, for U.S. federal income Tax purposes (and, as applicable, state and local income Tax purposes), it is intended that (a) the Skydance Merger shall be treated as the acquisition by New Paramount of partnership interests of Skydance in exchange for New Paramount interests and (b) the Mergers, the PIPE Transaction and the Blocker Contribution and Exchange, taken together, qualify as an exchange described in Section 351 of the Code (collectively, the “Intended Tax Treatment”);

WHEREAS, the board of directors of Paramount (the “Paramount Board”) established a special committee of the Paramount Board consisting of independent and disinterested directors (the “Paramount Special Committee”) to, among other things, review, evaluate and negotiate this Agreement and the Transactions and, if the Paramount Special Committee deems appropriate, recommend that the Paramount Board approves the execution and delivery of this Agreement by Paramount;

WHEREAS, the Paramount Special Committee has (a) determined that this Agreement and the Transactions, including the Mergers, on the terms and subject to the conditions set forth herein, are advisable and in the best interests of Paramount and its Public Stockholders and (b) recommended that the Paramount Board (i) approve this Agreement and the Transactions, including the Mergers, and (ii) recommend adoption and approval of this Agreement and the Transactions, including the Mergers, to the stockholders of Paramount (such recommendation, the “Paramount Special Committee Recommendation”);

WHEREAS, the Paramount Board has, acting upon the Paramount Special Committee Recommendation, (a) determined that this Agreement and the Transactions are advisable and in the best interests of Paramount and its stockholders, (b) approved and declared advisable this Agreement and the Transactions, (c) authorized and approved the execution, delivery and performance by Paramount of this Agreement and the consummation of the Transactions upon the terms and subject to the conditions set forth herein and (d) recommended the adoption of this Agreement by the stockholders of Paramount (the “Paramount Board Recommendation”);

WHEREAS, the board of directors of each of New Paramount (the “New Paramount Board”), Paramount Merger Sub (the “Paramount Merger Sub Board”) and Paramount Merger Sub II (the “Paramount Merger Sub II Board”) has (a) determined that this Agreement and the Transactions are advisable and in the best interests of such Person and its sole stockholder, (b) approved and declared advisable this Agreement and the Transactions, (c) authorized and approved the execution, delivery and performance by such Person of this Agreement and the consummation of the Transactions upon the terms and subject to the conditions set forth herein and (d) recommended the adoption of this Agreement by such Person’s sole stockholder;

WHEREAS, the sole member of Skydance Merger Sub has (a) determined that this Agreement and the Transactions are advisable and in the best interests of Skydance Merger Sub and its member, (b) approved and

 

A-2


Table of Contents

declared advisable this Agreement and the Transactions and (c) approved the execution, delivery and performance by Skydance Merger Sub of this Agreement and the consummation of the Transactions upon the terms and subject to the conditions set forth herein;

WHEREAS, the executive board of directors of Skydance (the “Skydance Board”) has (a) determined that this Agreement and the Transactions are advisable and in the best interests of Skydance and its members (each, a “Skydance Member”), (b) approved and declared advisable this Agreement and the Transactions and (c) approved the execution, delivery and performance by Skydance of this Agreement and the consummation of the Transactions upon the terms and subject to the conditions set forth herein;

WHEREAS, the requisite Skydance Members have, in accordance with the terms of the Skydance LLC Agreement, (a) determined that this Agreement and the Transactions are advisable and in the best interests of Skydance and the Skydance Members, (b) approved and declared advisable this Agreement and the Transactions and (c) approved the execution, delivery and performance by Skydance of this Agreement and the consummation of the Transactions upon the terms and subject to the conditions set forth herein;

WHEREAS, the board of managers or general partner, as applicable, of each Blocker Holder has (a) determined that this Agreement and the Transactions are advisable and in the best interests of such Person and its members or partners, as applicable, (b) approved and declared advisable this Agreement and the Transactions and (c) authorized and approved the execution, delivery and performance by such Person of this Agreement and the consummation of the Transactions upon the terms and subject to the conditions set forth herein; and

WHEREAS, the Parties desire to make certain representations, warranties, covenants, and agreements specified in this Agreement in connection with this Agreement.

NOW, THEREFORE, in consideration of the foregoing and the representations, warranties, covenants, and agreements in this Agreement, and intending to be legally bound, the Parties hereby agree as follows:

ARTICLE I

CONTRIBUTION OF BLOCKER SECURITIES; THE MERGERS

Section 1.1 Contribution of Blocker Securities; The Mergers.

(a) Contribution of Blocker Securities.

(i) On the terms and subject to the conditions set forth in this Agreement, following the New Paramount Merger Effective Time and immediately prior to the Skydance Merger Effective Time, each Blocker Holder shall convey, assign, transfer and deliver, severally and not jointly, to New Paramount, and New Paramount shall acquire and accept from each Blocker Holder, the number or percent, as applicable, of equity interests of each Blocker set forth across from such Blocker Holder’s name on Schedule 1.1 of this Agreement, which collectively constitute all of the outstanding Blocker Securities and 100% of the issued and outstanding equity interests of the Blockers, free and clear of all Encumbrances (other than any restrictions on transfer imposed under applicable securities Laws or Encumbrances created by or resulting from actions of New Paramount).

(ii) At the Closing and prior to the Skydance Merger, each Blocker Holder shall deliver to New Paramount stock certificates, to the extent such Blocker Securities are certificated, endorsed in blank or accompanied by duly executed assignment documents, or affidavit(s) of loss in lieu thereof or evidence of book entry delivery reasonably satisfactory to New Paramount, representing all of the Blocker Securities held by such Blocker Holder. In exchange for the conveyance, assignment, transfer and delivery of the Blocker Securities to New Paramount at the Closing, each Blocker Holder shall be entitled to receive its

 

A-3


Table of Contents

respective portion of the Skydance Merger Consideration in accordance with Section 2.3, determined in accordance with the Skydance LLC Agreement. The aggregate number of shares of New Paramount Class B Common Stock that each Blocker Holder shall be entitled to receive pursuant to this Section 1.1(a)(ii) shall be set forth in the Allocation Statement.

(b) The Mergers. At the Pre-Closing Paramount Merger Effective Time, on the terms and subject to the conditions set forth in this Agreement, Paramount Merger Sub shall be merged with and into Paramount in accordance with the DGCL, whereupon the separate corporate existence of Paramount Merger Sub shall cease and Paramount shall continue as the surviving corporation in the Pre-Closing Paramount Merger. At the New Paramount Merger Effective Time, on the terms and subject to the conditions set forth in this Agreement, Paramount Merger Sub II shall be merged with and into New Paramount in accordance with the DGCL, whereupon the separate corporate existence of Paramount Merger Sub II shall cease and New Paramount shall continue as the surviving corporation in the New Paramount Merger. At the Skydance Merger Effective Time, on the terms and subject to the conditions set forth in this Agreement, Skydance Merger Sub shall be merged with and into Skydance in accordance with the CLLCA, whereupon the separate existence of Skydance Merger Sub shall cease and Skydance shall continue as the surviving entity in the Skydance Merger. As a result of the Mergers, (i) at the Pre-Closing Paramount Merger Effective Time, the Surviving Paramount Entity shall become a wholly owned, direct Subsidiary of New Paramount, and (ii) at the Skydance Merger Effective Time, the Surviving Skydance Entity shall become, directly or indirectly, a wholly owned Subsidiary of New Paramount.

(c) Skydance Consideration. The aggregate consideration to which the Blocker Holders, the Skydance Members, the holders of awards of Skydance Profits Interest Units, Skydance Phantom Units and Skydance Sports Phantom Units and any other holders of equity interests of Skydance or any of its Subsidiaries shall be entitled to receive pursuant to this Agreement shall be, taking all such Persons together, equal to the Skydance Merger Consideration, which consideration shall be allocated in accordance with this Agreement and the Skydance LLC Agreement as set forth in the Allocation Statement.

(d) Closing Sequencing. The Blocker Contribution and Exchange and each Merger shall each constitute a separate transaction hereunder (except for purposes of the Intended Tax Treatment). Paramount and Paramount Merger Sub shall consummate the Pre-Closing Paramount Merger on the day immediately prior to the Closing Date. At the Closing, the Parties shall consummate (i) the New Paramount Merger immediately following the consummation of the PIPE Transaction and the NAI Transaction and immediately prior to the Blocker Contribution and Exchange, and the Blocker Contribution and Exchange shall not be consummated unless and until the New Paramount Merger is consummated, (ii) the Blocker Contribution and Exchange immediately prior to the Skydance Merger, and the Skydance Merger shall not be consummated unless and until the Blocker Contribution and Exchange has been consummated, and (iii) the Skydance Merger immediately following the consummation of the Blocker Contribution and Exchange. The NAI Transaction shall occur substantially contemporaneously with the PIPE Transaction.

Section 1.2 Closing. The closing of the New Paramount Merger, the Blocker Contribution and Exchange and the Skydance Merger (the “Closing) shall take place (a) remotely by electronic exchange of executed documents, commencing at 8:30 a.m., New York City time, on the date that is five (5) Business Days after the date on which all conditions set forth in Article VIII shall have been satisfied or, to the extent permitted by Law, waived (other than those conditions that by their nature are to be satisfied by actions to be taken at the Closing, but subject to the satisfaction or, to the extent permitted by Law, waiver thereof at or prior to the Closing) or (b) at such other place, time and date as Paramount and Skydance may agree in writing. The date on which the Closing actually occurs is referred to as the “Closing Date”.

Section 1.3 Effective Time. Subject to the provisions of this Agreement:

(a) On the day immediately prior to the Closing Date, Paramount and Paramount Merger Sub shall file a certificate of merger relating to the Pre-Closing Paramount Merger (the “Pre-Closing Paramount Merger

 

A-4


Table of Contents

Certificate of Merger”) with the Secretary of State of the State of Delaware in accordance with the provisions of the DGCL and make all other filings or recordings required by the DGCL (if any). The Pre-Closing Paramount Merger shall become effective at 11:59 p.m., New York City time, on the day immediately prior to the Closing Date or at such other time as may be agreed by Paramount and Skydance and specified in the Pre-Closing Paramount Merger Certificate of Merger in accordance with the DGCL; provided that such other time shall in any event be prior to the New Paramount Merger Effective Time (the effective time of the Pre-Closing Paramount Merger being referred to as the “Pre-Closing Paramount Merger Effective Time”).

(b) At the Closing, New Paramount and Paramount Merger Sub II shall file a certificate of merger relating to the New Paramount Merger (the “New Paramount Merger Certificate of Merger”) with the Secretary of State of the State of Delaware in accordance with the provisions of the DGCL and make all other filings or recordings required by the DGCL (if any). The New Paramount Merger shall become effective at such time as the New Paramount Merger Certificate of Merger is duly filed with the Secretary of State of the State of Delaware or at such other time as may be agreed by Paramount and Skydance and specified in the New Paramount Merger Certificate of Merger in accordance with the DGCL; provided that such other time shall in any event be after the Pre-Closing Paramount Merger Effective Time and the consummation of the PIPE Transaction and prior to the consummation of the Blocker Contribution and Exchange (the effective time of the New Paramount Merger being referred to as the “New Paramount Merger Effective Time”).

(c) At the Closing, Skydance and Skydance Merger Sub shall file a certificate of merger relating to the Skydance Merger (the “Skydance Merger Certificate of Merger” and, together with the Pre-Closing Paramount Merger Certificate of Merger and the New Paramount Merger Certificate of Merger, the “Certificates of Merger”) with the California Secretary of State in accordance with the provisions of the CLLCA and make all other filings or recordings required by the CLLCA (if any). The Skydance Merger shall become effective at such time as the Skydance Merger Certificate of Merger is duly filed with the California Secretary of State or at such other time as may be agreed by Paramount and Skydance and specified in the Skydance Merger Certificate of Merger in accordance with the CLLCA; provided that such other time shall in any event be after the consummation of the Blocker Contribution and Exchange (the effective time of the Skydance Merger being referred to as the “Skydance Merger Effective Time”).

Section 1.4 Effects of the Mergers. The Pre-Closing Paramount Merger and the New Paramount Merger shall have the effects set forth in this Agreement and the applicable provisions of the DGCL. The Skydance Merger shall have the effects set forth in this Agreement and the applicable provisions of the CLLCA. From and after the applicable Effective Time, (a) the Surviving Paramount Entity shall possess all the rights, powers, privileges and franchises and be subject to all of the obligations, liabilities and duties of Paramount and Paramount Merger Sub, as provided under the DGCL, (b) the Surviving New Paramount Entity shall possess all the rights, powers, privileges and franchises and be subject to all of the obligations, liabilities and duties of New Paramount and Paramount Merger Sub II, as provided under the DGCL, and (c) the Surviving Skydance Entity shall possess all the rights, powers, privileges and franchises and be subject to all of the obligations, liabilities and duties of Skydance and Skydance Merger Sub, as provided under the CLLCA.

Section 1.5 Organizational Documents of the Surviving Entities.

(a) Surviving Paramount Entity Certificate of Incorporation and Bylaws. The Parties shall take all necessary action such that at the Pre-Closing Paramount Merger Effective Time (i) the certificate of incorporation of the Surviving Paramount Entity shall be amended and restated in its entirety to be in the form of the certificate of incorporation of Paramount Merger Sub as in effect immediately prior to the Pre-Closing Paramount Merger Effective Time (except that references to the name of Paramount Merger Sub shall be replaced by references to the name of the Surviving Paramount Entity) until, subject to Section 7.4, thereafter amended in accordance with the applicable provisions of the DGCL and such certificate of incorporation, and (ii) the bylaws of the Surviving Paramount Entity shall be amended and restated in their entirety to be in the form of the bylaws of Paramount Merger Sub as in effect immediately prior to the Pre-Closing Paramount Merger

 

A-5


Table of Contents

Effective Time (except that references to the name of Paramount Merger Sub shall be replaced by references to the name of the Surviving Paramount Entity) until, subject to Section 7.4, thereafter amended in accordance with the applicable provisions of the DGCL and such bylaws.

(b) Surviving New Paramount Entity Certificate of Incorporation and Bylaws. The Parties shall take all necessary action such that at the New Paramount Merger Effective Time the certificate of incorporation of the Surviving New Paramount Entity shall be amended and restated to conform to Exhibit B-1 and, as so amended and restated, shall be the certificate of incorporation of the Surviving New Paramount Entity, until, subject to Section 7.4, thereafter amended in accordance with the applicable provisions of the DGCL and such certificate of incorporation (as amended, modified or supplemented from time to time following the Closing, the “Surviving New Paramount Entity Charter”). The Parties shall take all necessary action such that at the New Paramount Merger Effective Time the bylaws of the Surviving New Paramount Entity shall be amended and restated to conform to Exhibit B-2 and such bylaws shall be the bylaws of the Surviving New Paramount Entity until, subject to Section 7.4, thereafter amended in accordance with the applicable provisions of the DGCL, the Surviving New Paramount Entity Charter and such bylaws (as amended, modified or supplemented from time to time following the Closing, the “Surviving New Paramount Entity Bylaws”, and, together with the Surviving New Paramount Entity Charter, the “Surviving New Paramount Entity Organizational Documents”).

(c) Surviving Skydance Entity Articles of Organization and Operating Agreement. The Parties shall take all necessary action such that at the Skydance Merger Effective Time the articles of organization of Skydance as in effect immediately prior to the Skydance Merger Effective Time shall be the articles of organization of the Surviving Skydance Entity, and such articles of organization shall be the articles of organization of the Surviving Skydance Entity until, subject to Section 7.4, thereafter amended in accordance with the applicable provisions of the CLLCA and such articles of organization. At the Skydance Merger Effective Time, the operating agreement of the Surviving Skydance Entity shall be amended and restated to conform to Exhibit C and, as so amended and restated, shall be the operating agreement of the Surviving Skydance Entity until, subject to Section 7.4, thereafter amended in accordance with the applicable provisions of the CLLCA and such operating agreement.

Section 1.6 Certain Governance Matters.

(a) Directors and Officers of the Surviving Paramount Entity. The Parties shall take all necessary action such that (i) the directors of Paramount Merger Sub as of immediately prior to the Pre-Closing Paramount Merger Effective Time shall become the only directors of the Surviving Paramount Entity as of immediately after the Pre-Closing Paramount Merger Effective Time and (ii) the officers of Paramount Merger Sub as of immediately prior to the Pre-Closing Paramount Merger Effective Time shall be the initial officers of the Surviving Paramount Entity as of immediately after the Pre-Closing Paramount Merger Effective Time, and such directors and officers shall hold office until their respective successors are duly elected and qualified, or their earlier death, resignation or removal, as applicable, in accordance with the organizational documents of the Surviving Paramount Entity and applicable Law.

(b) Managers and Officers of the Surviving Skydance Entity. The Parties shall take all necessary action such that (i) the managers of Skydance as of immediately prior to the Skydance Merger Effective Time shall become the only managers of the Surviving Skydance Entity as of immediately after the Skydance Merger Effective Time and (ii) the officers of Skydance as of immediately prior to the Skydance Merger Effective Time shall be the initial officers of the Surviving Skydance Entity as of immediately after the Skydance Merger Effective Time, and such managers and officers shall hold office until their respective successors are duly elected and qualified, or their earlier death, resignation or removal, as applicable, in accordance with the organizational documents of the Surviving Skydance Entity and applicable Law.

(c) Governance Term Sheet. Prior to the Closing, the Parties shall take all necessary action to implement the terms set forth in the Governance Term Sheet attached hereto as Exhibit G. Without limiting the

 

A-6


Table of Contents

foregoing, the Parties shall take all necessary action to (i) terminate that certain Governance Agreement, dated as of August 13, 2019, by and among Paramount, NAI and the other parties thereto, effective as of immediately prior to the New Paramount Merger Effective Time, and (ii) cause, effective as of immediately following the New Paramount Merger Effective Time, (A) the board of directors of the Surviving New Paramount Entity (the “Surviving New Paramount Entity Board”) to consist of up to thirteen (13) members, as designated by Skydance in writing at least three (3) Business Days prior to the Closing; (B) David Ellison to be elected as the chair of the Surviving New Paramount Entity Board and the individual identified by Skydance in writing at least three (3) Business Days prior to the Closing to be elected as the vice chair of the Surviving New Paramount Entity Board; and (C) the initial officers of the Surviving New Paramount Entity to be those individuals designated by Skydance in writing at least three (3) Business Days prior to the Closing (who shall include David Ellison as Chief Executive Officer), in the case of each of clauses (A)-(C), until otherwise determined in accordance with the Surviving New Paramount Entity Organizational Documents.

Section 1.7 Withholding. Notwithstanding any other provision in this Agreement, Paramount, Skydance, New Paramount and each of their Affiliates, Representatives and any other Person making payments on behalf of any of them shall be entitled to deduct and withhold from any consideration or other amounts otherwise payable or deliverable in connection with this Agreement any amounts that are required to be deducted or withheld and paid over to the applicable Taxing Authority under the Code, or any other applicable Law. Subject to applicable Law, and without limiting the foregoing, an applicable payor may retain a portion of the New Paramount Merger Consideration or the Skydance Merger Consideration (as applicable) otherwise payable to any payee pursuant to this Agreement and sell such retained consideration on behalf of such payee in order to make any deduction or withholding that is required to be made under applicable Law with respect to amounts payable to such payee; provided that, in the case of a payee entitled to New Paramount Merger Consideration, the applicable payor shall only do so to the extent any required deduction or withholding cannot be satisfied by deducting or withholding from the cash portion (if any) of the New Paramount Merger Consideration payable to such payee. To the extent that amounts are so deducted or withheld and paid over to the applicable Taxing Authority, such amounts shall be treated for all purposes of this Agreement as having been paid to the Person in respect of whom such deduction and withholding was made. Paramount, Skydance, New Paramount and each of their Affiliates, Representatives and any other Person making payments on behalf of any of them, as the case may be, shall use reasonable best efforts to provide or cause to be provided notice to any Person with respect to which such withholding obligation applies (excluding any payments properly treated as compensation for applicable Tax purposes), and shall reasonably cooperate with such Person to obtain any available reduction of or relief from such deduction or withholding.

ARTICLE II

CONVERSION AND EXCHANGE OF SHARES AND MEMBERSHIP UNITS

Section 2.1 Effect on Capital Stock of Paramount and Membership Units of Skydance.

(a) Conversion of Paramount Common Stock. At the Pre-Closing Paramount Merger Effective Time, by virtue of the Paramount Merger and without any action on the part of New Paramount, Paramount, Paramount Merger Sub or the holders of any shares of Paramount Class A Common Stock or shares of Paramount Class B Common Stock:

(i) Subject to Section 2.1(a)(iii), each share of Paramount Class A Common Stock (each, a “Paramount Class A Share”) that is issued and outstanding immediately prior to the Pre-Closing Paramount Merger Effective Time shall be converted automatically into the right to receive one (1) share of Class A common stock, par value $0.001 per share, of New Paramount (such shares, collectively, the “New Paramount Class A Common Stock”, and each, a “New Paramount Class A Share”).

(ii) Subject to Section 2.1(a)(iii), each share of Paramount Class B Common Stock (each, a “Paramount Class B Share” and, collectively with the Paramount Class A Shares, the “Paramount

 

A-7


Table of Contents

Shares”) that is issued and outstanding immediately prior to the Pre-Closing Paramount Merger Effective Time shall be converted automatically into the right to receive one (1) share of Class B common stock, par value $0.001 per share, of New Paramount (such shares, collectively, the “New Paramount Class B Common Stock”, and each, a “New Paramount Class B Share” and, collectively with the New Paramount Class A Shares, the “New Paramount Shares”).

(iii) Each (A) Paramount Share that is owned by Paramount as treasury stock or otherwise (excluding for the avoidance of doubt any Paramount Class B Share held by any Paramount Employee Plan or trust related thereto) or (B) New Paramount Share that is held directly by Paramount immediately prior to the Pre-Closing Paramount Merger Effective Time shall be cancelled and shall cease to exist, and no consideration shall be delivered in exchange therefor (clauses (A) and (B), collectively, the “Pre-Closing Paramount Merger Cancelled Shares”).

(iv) Each share of capital stock of Paramount Merger Sub outstanding immediately prior to the Pre-Closing Paramount Merger Effective Time shall be canceled and shall cease to exist, and no consideration shall be delivered in exchange therefor.

(v) All such Paramount Shares when so converted to New Paramount Shares as provided in this Section 2.1(a) shall automatically be cancelled and shall cease to exist and no longer be outstanding as Paramount Shares.

(b) Conversion of New Paramount Common Stock. At the New Paramount Merger Effective Time, by virtue of the New Paramount Merger and without any action on the part of New Paramount, the Surviving Paramount Entity, Paramount Merger Sub II or the holders of any shares of New Paramount Class A Common Stock or shares of New Paramount Class B Common Stock:

(i) Subject to Section 2.1(b)(vii), each New Paramount Class A Share that is issued and outstanding immediately prior to the New Paramount Merger Effective Time and held by a Specified Stockholder shall remain issued and outstanding as a New Paramount Class A Share (the “Specified Stockholder Class A Merger Consideration”).

(ii) Subject to Section 2.1(b)(vii), each New Paramount Class A Share (A) that is issued and outstanding immediately prior to the New Paramount Merger Effective Time, (B) that is not held by a Specified Stockholder and (C) with respect to which an election to receive cash (a “Class A Cash Election”) has been properly made and not revoked or deemed revoked pursuant to Section 2.2(c) shall be converted automatically into the right to receive an amount of cash, without interest, equal to the Class A Cash Consideration.

(iii) Subject to Section 2.1(b)(vii), each New Paramount Class A Share (A) that is issued and outstanding immediately prior to the New Paramount Merger Effective Time, (B) that is not held by a Specified Stockholder and (C) with respect to which (x) an election to receive New Paramount Class B Shares (a “Class A Stock Election”) has been properly made and not revoked or deemed revoked pursuant to Section 2.2(c) or (y) neither a Class A Cash Election nor a Class A Stock Election has been made (a “Class A Non-Election Share”) shall be converted automatically into the right to receive 1.5333 New Paramount Class B Shares (the “Class A Stock Consideration” and, together with the Specified Stockholder Class A Merger Consideration and the Class A Cash Consideration, the “New Paramount Class A Merger Consideration”).

(iv) Subject to Section 2.1(b)(vii), each New Paramount Class B Share that is issued and outstanding immediately prior to the New Paramount Merger Effective Time and held by a Specified Stockholder or an Equity Investor shall remain issued and outstanding as a New Paramount Class B Share (the “Specified Stockholder Class B Merger Consideration”).

(v) Subject to Section 2.1(b)(vii) and Section 2.2(b), each New Paramount Class B Share (A) that is issued and outstanding immediately prior to the New Paramount Merger Effective Time, (B) that is not held by a Specified Stockholder or an Equity Investor and (C) with respect to which an election to receive

 

A-8


Table of Contents

cash (a “Class B Cash Election”) has been properly made and not revoked or deemed revoked pursuant to Section 2.2(c) (a “Class B Cash Election Share”), shall be converted automatically into the right to receive an amount of cash, without interest, equal to the Class B Cash Consideration.

(vi) Subject to Section 2.1(b)(vii), each New Paramount Class B Share (A) that is issued and outstanding immediately prior to the New Paramount Merger Effective Time, (B) that is not held by a Specified Stockholder or an Equity Investor and (C) with respect to which (x) an election to receive a New Paramount Class B Share (a “Class B Stock Election”) has been properly made and not revoked or deemed revoked pursuant to Section 2.2(c) or (y) neither a Class B Cash Election nor a Class B Stock Election has been made (a “Class B Non-Election Share” and, together with the Class A Non-Election Shares, the “Non-Election Shares”) shall remain issued and outstanding as a New Paramount Class B Share (the “Class B Stock Consideration” and, together with the Specified Stockholder Class B Merger Consideration and the Class B Cash Consideration, the “New Paramount Class B Merger Consideration” and, collectively with the New Paramount Class A Merger Consideration, the “New Paramount Merger Consideration”).

(vii) Each New Paramount Share that is held directly or indirectly by Skydance or any wholly owned Subsidiary of Skydance (collectively, the “New Paramount Merger Cancelled Shares” and, together with the Pre-Closing Paramount Merger Cancelled Shares, the “Cancelled Shares”) shall be cancelled and shall cease to exist, and no consideration shall be delivered in exchange therefor.

(viii) All New Paramount Shares that have been converted into the right to receive the New Paramount Merger Consideration as provided in this Section 2.1 (other than, subject to Section 2.2, pursuant to Section 2.1(b)(i), Section 2.1(b)(iv) or Section 2.1(b)(vi)) shall cease to exist and no longer be outstanding. Each holder of a certificate (a “Certificate”) formerly representing any Paramount Shares converted into New Paramount Shares pursuant to the Pre-Closing Paramount Merger and thereafter converted into the right to receive the applicable New Paramount Merger Consideration pursuant to the New Paramount Merger, and each book-entry account formerly representing any uncertificated Paramount Shares converted into New Paramount Shares pursuant to the Pre-Closing Paramount Merger and thereafter converted into the right to receive the applicable New Paramount Merger Consideration pursuant to the New Paramount Merger (“Book-Entry Shares”) shall cease to have any rights with respect thereto, except the right to receive, in accordance with this Section 2.1, the New Paramount Merger Consideration in accordance with Section 2.3, together with the Fractional Share Cash Amount (if any) and any amounts payable pursuant to Section 2.3(f).

(ix) Each share of capital stock of Paramount Merger Sub II outstanding immediately prior to the New Paramount Merger Effective Time shall be cancelled and shall cease to exist, and no consideration shall be delivered in exchange therefor.

(c) Conversion of Skydance Membership Units and Skydance Merger Sub Limited Liability Company Interests. At the Skydance Merger Effective Time, by virtue of the Skydance Merger and without any action on the part of New Paramount, Skydance, Skydance Merger Sub or the holders of any Skydance Membership Units:

(i) Each Skydance Membership Unit that is issued and outstanding immediately prior to the Skydance Merger Effective Time (other than any Skydance Membership Unit that is held, directly or indirectly, by New Paramount or Skydance) shall be converted automatically into the right to receive the applicable portion of the Skydance Merger Consideration as determined in accordance with the Skydance LLC Agreement, and shall cease to exist and no longer be outstanding, and each holder of Skydance Membership Units (other than Blockers that are wholly owned by New Paramount) shall cease to have any rights with respect thereto, except the right to receive the applicable portion of the Skydance Merger Consideration in accordance with Section 2.3. The aggregate number of shares of New Paramount Class B Common Stock that each Skydance Member shall be entitled to receive pursuant to this Section 2.1(c)(i) shall be determined in accordance with the Skydance LLC Agreement as set forth in the Allocation Statement.

 

A-9


Table of Contents

(ii) Each Skydance Membership Unit that is held, directly or indirectly, by New Paramount or Skydance immediately prior to the Skydance Merger Effective Time shall remain as outstanding limited liability company interests in the Surviving Skydance Entity.

(iii) All of the limited liability company interests of Skydance Merger Sub outstanding immediately prior to the Skydance Merger Effective Time shall be converted into an equivalent number of limited liability company interests of the Surviving Skydance Entity with the same rights, powers and privileges as the limited liability company interests so converted.

(d) Allocation Statement. Not less than ten (10) Business Days prior to the Closing Date, Skydance shall deliver to Paramount and New Paramount (i) a spreadsheet prepared in accordance with the Skydance LLC Agreement (the “Allocation Statement”), together with reasonable supporting documentation, setting forth the allocation, without duplication, of the Skydance Merger Consideration among the Blocker Holders, the Skydance Members (other than the Blockers) and the holders of awards of Skydance Profits Interest Units, Skydance Phantom Units and Skydance Sports Phantom Units and (ii) a certificate, signed by an executive officer of Skydance, certifying that the Allocation Statement (and each of the calculations and determinations set forth therein) has been prepared in accordance with the Skydance LLC Agreement. Notwithstanding anything in this Agreement to the contrary, (A) the Allocation Statement shall be conclusive and binding on the Blocker Holders, the Skydance Members, the holders of awards of Skydance Profits Interest Units and any other holders of equity interests of Skydance or any of its Subsidiaries, (B) the Paramount Parties and, following the Closing, New Paramount and its Subsidiaries shall be entitled to conclusively rely on the Allocation Statement (and each of the calculations and determinations set forth therein) for all purposes under this Agreement, without any obligation to investigate or verify the accuracy thereof, and (C) none of the Paramount Parties and, following the Closing, New Paramount or any of its Subsidiaries shall have any liability (whether in contract, tort, equity or otherwise) based on or arising out of the preparation of the Allocation Statement (including the calculations and determinations set forth therein).

(e) No Appraisal Rights. No dissenters’ or appraisal rights shall be available with respect to the Mergers or the Transactions pursuant to Section 262 of the DGCL, Article 11 of the CLLCA or any other applicable Law.

(f) Certain Adjustments. If, during the Pre-Closing Period, the outstanding Paramount Shares, New Paramount Shares or Skydance Membership Units shall have been changed into a different number of Paramount Shares, New Paramount Shares or Skydance Membership Units, respectively, or a different class of shares or limited liability company interests by reason of any stock dividend, subdivision, reorganization, reclassification, recapitalization, stock split, reverse stock split, combination, or exchange of Paramount Shares, New Paramount Shares or Skydance Membership Units, the New Paramount Merger Consideration and the Skydance Merger Consideration, as applicable, shall be equitably adjusted, without duplication, to proportionally reflect such change; provided, however, that this paragraph shall not be construed to permit Paramount or Skydance or any of their respective Subsidiaries to take any action with respect to its securities that is prohibited by the terms of this Agreement.

(g) Fractional Shares. Notwithstanding anything to the contrary set forth herein, no fractional shares of New Paramount Class A Common Stock and New Paramount Class B Common Stock shall be issued in connection with the New Paramount Merger or the Skydance Merger, but in lieu thereof each former holder of Paramount Class A Shares and Paramount Class B Shares otherwise entitled to a fractional share of New Paramount Class A Common Stock and New Paramount Class B Common Stock, respectively (after aggregating all Paramount Shares of the applicable class represented by the Certificates and Book-Entry Shares held by such holder), shall receive from the Exchange Agent, in lieu thereof and upon surrender thereof, cash (without interest) in an amount determined by multiplying (i) the last reported sale price of the applicable class of Paramount Shares on Nasdaq (as reported by Bloomberg L.P.) on the last complete trading day prior to the Closing Date by (ii) the fraction of a share of New Paramount Class A Common Stock or New Paramount

 

A-10


Table of Contents

Class B Common Stock, as applicable (after taking into account all New Paramount Shares of the applicable class held by such holder at the New Paramount Merger Effective Time and rounded to four decimal places), to which such holder would otherwise be entitled (such amount, the “Fractional Share Cash Amount”). No such holder shall be entitled to dividends, voting rights or any other rights in respect of any fractional share of New Paramount Common Stock that would otherwise have been issuable as part of the New Paramount Merger Consideration.

Section 2.2 Proration; Election Mechanics.

(a) Proration. Notwithstanding any other provision contained in this Agreement, the total number of New Paramount Class B Shares to be converted at the New Paramount Merger Effective Time into the right to receive the Class B Cash Consideration pursuant to Section 2.1(b)(v) shall not exceed an amount equal to the quotient (rounded down to the nearest whole share) of (x) the Class B Cash Cap divided by (y) the Class B Cash Consideration (the “Maximum Class B Cash Share Number”). Once the Maximum Class B Cash Share Number is met, all other New Paramount Class B Shares (other than Cancelled Shares) shall, subject to Section 2.2, remain issued and outstanding as New Paramount Class B Shares. For the avoidance of doubt, there shall be no proration with respect to Class A Cash Elections.

(b) Promptly (and in any event no later than five (5) Business Days) after the New Paramount Merger Effective Time, New Paramount shall cause the Exchange Agent to effect the allocation among holders of New Paramount Class B Shares of rights to receive the Class B Cash Consideration as follows:

(i) If the aggregate number of New Paramount Class B Shares with respect to which Class B Cash Elections shall have been made (the “Class B Cash Election Number”) exceeds the Maximum Class B Cash Share Number, then Class B Cash Election Shares of each holder will be converted automatically into the right to receive the Class B Cash Consideration in respect of that number of Class B Cash Election Shares equal to the product obtained by multiplying (A) the number of Class B Cash Election Shares held by such holder by (B) a fraction, the numerator of which is the Maximum Class B Cash Share Number and the denominator of which is the Class B Cash Election Number (with the Exchange Agent to determine, consistent with Section 2.1(g), whether fractions of Class B Cash Election Shares shall be rounded up or down), with the remaining number of such holder’s Class B Cash Election Shares (if any) being converted automatically into the right to receive the Class B Stock Consideration; and

(ii) If the Class B Cash Election Number is less than or equal to the Maximum Class B Cash Share Number, then all Class B Cash Election Shares shall be converted automatically into the right to receive the Class B Cash Consideration.

(c) Election Procedures. Each holder of record of Paramount Shares (other than a Specified Stockholder or an Equity Investor) to be converted into the right to receive the New Paramount Merger Consideration in accordance with, and subject to, Section 2.1(a), Section 2.1(b) and this Section 2.2 (an “Electing Holder”) shall have the right, subject to the limitations set forth in this Section 2.2, to submit an election in accordance with the following procedures:

(i) Each Electing Holder may specify in a request made in accordance with the provisions of this Section 2.2 (herein called an “Election”) (A) the number of Paramount Class A Shares and the number of Paramount Class B Shares owned by such Electing Holder (which in each case shall be converted into New Paramount Class A Shares or New Paramount Class B Shares, as applicable, pursuant to the Pre-Closing Paramount Merger) with respect to which such Electing Holder desires to make a Class A Stock Election and a Class B Stock Election, respectively, and (B) the number of Paramount Class A Shares and Paramount Class B Shares owned by such Electing Holder (which in each case shall be converted into New Paramount Class A Shares or New Paramount Class B Shares, as applicable, pursuant to the Pre-Closing Paramount Merger) with respect to which such Electing Holder desires to make a Class A Cash Election and a Class B Cash Election, respectively.

 

A-11


Table of Contents

(ii) Paramount shall prepare a form of election reasonably acceptable to Skydance (including appropriate and customary transmittal materials in such form as prepared by Paramount and reasonably acceptable to Skydance) (the “Form of Election”), so as to permit Electing Holders to exercise their right to make an Election. Any Electing Holder that holds any Paramount Shares as nominee, as trustee or in other representative capacity (which in each case shall be converted into New Paramount Shares pursuant to the Pre-Closing Paramount Merger) may, through proper instructions and documentation, submit a separate Form of Election prior to the Election Deadline with respect to each beneficial owner for whom such nominee, trustee or representative holds such Paramount Shares.

(iii) Paramount and Skydance (A) shall initially make available and mail the Form of Election not less than 20 Business Days prior to the anticipated Election Deadline to Electing Holders of record as of the fifth Business Day prior to such mailing date, and (B) following such mailing date, shall use reasonable best efforts to make available as promptly as practicable a Form of Election to any holder of Paramount Shares (other than the Specified Stockholders and the Equity Investors) who requests such Form of Election prior to the Election Deadline. The time period between such mailing date and the Election Deadline is referred to herein as the “Election Period”.

(iv) Any Election shall have been made properly only if the Exchange Agent shall have received, during the Election Period, a Form of Election properly completed and executed (including duly executed transmittal materials included in the Form of Election) and accompanied, as applicable, by Certificates representing all certificated shares (if any) to which such Form of Election relates or by an appropriate customary guarantee of delivery of such Certificates, as set forth in such Form of Election, from a member of any registered national securities exchange or a commercial bank or trust company in the United States. As used herein, unless otherwise agreed in advance by Skydance and Paramount, “Election Deadline” means 5:00 p.m. local time (in the city in which the principal office of the Exchange Agent is located) on the date that is five (5) Business Days prior to the Parties’ good faith estimate of the Closing Date or such other date as may be mutually agreed to by the Parties. Skydance and Paramount shall cooperate to issue a press release reasonably satisfactory to each of them announcing the date of the Election Deadline at least three (3) Business Days prior to the Election Deadline. If the Closing Date is delayed to a subsequent date, the Election Deadline shall be similarly delayed to a subsequent date, and Skydance and Paramount shall promptly announce any such delay and, when determined, the rescheduled Election Deadline.

(v) Any Electing Holder may, at any time during the Election Period, change their Election by written notice received by the Exchange Agent prior to the Election Deadline accompanied by a properly completed and executed revised Form of Election. If any Election is not properly made with respect to any Paramount Shares (which in each case shall be converted into New Paramount Shares pursuant to the Pre-Closing Paramount Merger) (none of Paramount, New Paramount, Skydance or the Exchange Agent being under any duty to notify any Electing Holder of any such defect), such Election shall be deemed to be not in effect, and the Paramount Shares (which in each case shall be converted into New Paramount Shares pursuant to the Pre-Closing Paramount Merger) covered by such Election shall, for purposes hereof, be deemed to be Non-Election Shares, unless a properly completed and executed Election is thereafter received by the Exchange Agent prior to the Election Deadline.

(vi) Any Electing Holder may, at any time during the Election Period, revoke their Election by written notice received by the Exchange Agent prior to the Election Deadline or by withdrawal prior to the Election Deadline of their Certificates, or of the guarantee of delivery of such Certificates, previously deposited with the Exchange Agent. All Elections shall be automatically deemed revoked upon receipt by the Exchange Agent of written notification from Skydance and Paramount that this Agreement has been terminated in accordance with the terms hereof.

(vii) Subject to the terms of this Agreement and the Form of Election, New Paramount, in the exercise of its reasonable, good faith discretion, shall have the right to make all determinations, not inconsistent with the terms of this Agreement, governing the validity of any Form of Election and compliance by any Electing Holder with the Election procedures set forth herein.

 

A-12


Table of Contents

Section 2.3 Exchange of Certificates and Book-Entry Shares or Units.

(a) Prior to the Closing, Paramount and Skydance shall appoint a nationally recognized financial institution or trust company to act as exchange agent (the “Exchange Agent”) for the payment and delivery of the New Paramount Merger Consideration and the Skydance Merger Consideration. At or prior to the Closing, New Paramount shall (and Paramount and Skydance shall cause New Paramount to) deposit, or cause to be deposited, in trust for the benefit of the holders of New Paramount Common Stock, the Blocker Holders, the holders of Skydance Membership Units (other than the Blockers) and the holders of awards of Skydance Phantom Units and Skydance Sports Phantom Units, with the Exchange Agent for exchange in accordance with this Article II, (i) cash in immediately available funds in an amount sufficient to pay the aggregate Class A Cash Consideration and the aggregate Class B Cash Consideration payable in the New Paramount Merger (the “Aggregate Cash Consideration”) and the aggregate Fractional Share Cash Amounts (to the extent determinable) payable in the New Paramount Merger and (ii) a number of shares of New Paramount Class A Common Stock and New Paramount Class B Common Stock equal to the total number of shares of New Paramount Class A Common Stock and New Paramount Class B Common Stock, respectively, issuable in the Blocker Contribution and Exchange, the New Paramount Merger and the Skydance Merger (including, for certainty, pursuant to Section 7.14) (such cash and shares, the “Exchange Fund”). In the event that the cash portion of the Exchange Fund shall be insufficient to pay the Aggregate Cash Consideration and the aggregate Fractional Share Cash Amounts (including as a result of any investment of the Exchange Fund), New Paramount shall promptly deposit, or cause to be deposited, additional funds with the Exchange Agent in an amount that is equal to the amount of the shortfall that is required to make such payment. New Paramount shall cause the Exchange Agent to make, and the Exchange Agent shall make, delivery of the Aggregate Cash Consideration and the aggregate Fractional Share Cash Amounts out of the Exchange Fund in accordance with this Agreement. The Exchange Fund shall not be used for any purpose that is not expressly provided for in this Agreement. The cash included in the Exchange Fund shall be invested by the Exchange Agent as reasonably directed by New Paramount; provided, however, that any investment of the Exchange Fund shall in all events be limited to direct short-term obligations of, or short-term obligations fully guaranteed as to principal and interest by, the U.S. government, in commercial paper rated P-1 or A-1 or better by Moody’s Investors Service, Inc. or Standard & Poor’s Corporation, respectively, or in certificates of deposit, bank repurchase agreements or banker’s acceptances of commercial banks with capital exceeding $50 billion (based on the most recent financial statements of such bank that are then publicly available), and that no such investment or loss thereon shall affect the amounts payable to holders of Certificates or Book-Entry Shares pursuant to this Article II. Any interest and other income resulting from such investments shall be paid to New Paramount. The Exchange Agent shall, upon receipt of irrevocable instructions from New Paramount, deliver whole shares of New Paramount Common Stock to holders of New Paramount Shares, Blocker Holders and holders of Skydance Membership Units (other than the Blockers) in accordance with this Article II.

(b) Exchange Procedures.

(i) As promptly as practicable after the New Paramount Merger Effective Time (but in no event later than three (3) Business Days thereafter), New Paramount shall cause the Exchange Agent to mail to each holder of record of a Certificate representing Paramount Shares that were converted into New Paramount Shares pursuant to the Pre-Closing Paramount Merger and thereafter converted into the right to receive the applicable New Paramount Merger Consideration pursuant to the New Paramount Merger: (A) a letter of transmittal, which shall specify that delivery shall be effected, and risk of loss and title to the Certificates shall pass, only upon delivery of the Certificates to the Exchange Agent, and shall otherwise be in such form and have such other provisions as Skydance, Paramount and the Exchange Agent may reasonably agree, and (B) instructions for effecting the surrender of the Certificates in exchange for the applicable New Paramount Merger Consideration, the Fractional Share Cash Amount (if any) and any amounts payable pursuant to Section 2.3(f). Upon surrender of Certificates for cancellation to the Exchange Agent or to such other agent or agents as may be appointed by Paramount and Skydance, and upon delivery of a letter of transmittal, duly executed and in proper form with all required enclosures and attachments,

 

A-13


Table of Contents

with respect to such Certificates, the holder of such Certificates shall be entitled to receive in exchange therefor the New Paramount Merger Consideration pursuant to the provisions of this Article II for each Paramount Share formerly represented by such Certificates which was converted into a New Paramount Share pursuant to the Pre-Closing Paramount Merger and thereafter converted pursuant to the New Paramount Merger into the right to receive the applicable New Paramount Merger Consideration, together with the Fractional Share Cash Amount (if any) and any amounts payable pursuant to Section 2.3(f). Any Certificates so surrendered shall forthwith be cancelled. If payment of the applicable New Paramount Merger Consideration is to be made to a Person other than the Person in whose name any surrendered Certificate is registered, it shall be a condition precedent to payment that the Certificate so surrendered shall be properly endorsed or shall be otherwise in proper form for transfer, and the Person requesting such payment shall have paid any transfer and other similar Taxes required by reason of the delivery of the applicable New Paramount Merger Consideration to a Person other than the registered holder of the Certificate so surrendered and shall have established to the satisfaction of New Paramount that such Taxes either have been paid or are not required to be paid. Until surrendered as contemplated in this Section 2.3, each Certificate shall be deemed at any time after the New Paramount Merger Effective Time to represent only the right to receive the New Paramount Merger Consideration, the Fractional Share Cash Amount (if any) and any amounts payable pursuant to Section 2.3(f) in accordance with this Agreement.

(ii) As promptly as reasonably practicable after the New Paramount Merger Effective Time (but in no event later than three (3) Business Days thereafter), New Paramount shall cause the Exchange Agent to mail to each holder of record of Book-Entry Shares not held through the Depository Trust Company (“DTC”) representing Paramount Shares that were converted into New Paramount Shares pursuant to the Pre-Closing Paramount Merger and thereafter converted pursuant to the New Paramount Merger into the right to receive the applicable New Paramount Merger Consideration, together with the Fractional Share Cash Amount (if any) and any amounts payable pursuant to Section 2.3(f), at the New Paramount Merger Effective Time pursuant to this Agreement: (A) appropriate transmittal materials, which shall specify that delivery shall be effected, and risk of loss and title to such Book-Entry Shares shall pass, only upon the surrender of such Book-Entry Shares to the Exchange Agent (which shall be deemed to have been effected upon the delivery of a customary “agent’s message” with respect to such Book-Entry Shares or such other reasonable evidence, if any, of such surrender as the Exchange Agent may reasonably request), and which shall otherwise be in such form and have such other provisions as Skydance, Paramount and the Exchange Agent may reasonably agree, and (B) instructions for effecting the surrender of such Book-Entry Shares in exchange for the applicable New Paramount Merger Consideration, the Fractional Share Cash Amount (if any) and any amounts payable pursuant to Section 2.3(f). Upon surrender of Book-Entry Shares not held through DTC, by book-receipt of an “agent’s message” by the Exchange Agent in connection with the surrender of Book-Entry Shares (or such other reasonable evidence, if any, of surrender with respect to such Book-Entry Shares as the Exchange Agent may reasonably request), the holder of such Book-Entry Shares shall be entitled to receive in exchange therefor the New Paramount Merger Consideration pursuant to the provisions of this Article II for each Paramount Share formerly represented by such Book-Entry Shares that was converted into a New Paramount Share pursuant to the Pre-Closing Paramount Merger and thereafter converted pursuant to the New Paramount Merger into the right to receive the applicable New Paramount Merger Consideration, together with the Fractional Share Cash Amount (if any) and any amounts payable pursuant to Section 2.3(f). With respect to Book-Entry Shares held through DTC, the Parties shall cooperate to establish procedures with the Exchange Agent and DTC to ensure that the Exchange Agent will transmit to DTC or its nominees as soon as reasonably practicable after the Pre-Closing Paramount Merger Effective Time, upon surrender of Book-Entry Shares held of record by DTC or its nominees in accordance with DTC’s customary surrender procedures, the New Paramount Merger Consideration, together with the Fractional Share Cash Amount (if any) and any amounts payable pursuant to Section 2.3(f). Delivery of the applicable New Paramount Merger Consideration with respect to Book-Entry Shares shall only be made to the Person in whose name such shares are registered on the records of Paramount as of the Pre-Closing Paramount Merger Effective Time.

 

A-14


Table of Contents

(iii) The Persons who were, at the Skydance Merger Effective Time, holders of Skydance Membership Units or holders of awards of Skydance Phantom Units or Skydance Sports Phantom Units shall not be required to take any action with respect to the exchange of their Skydance Membership Units or awards of Skydance Phantom Units or Skydance Sports Phantom Units, as applicable, for the Skydance Merger Consideration. As promptly as reasonably practicable after the Skydance Merger Effective Time, New Paramount shall cause the Exchange Agent to mail to each holder of record of such Skydance Membership Units and each holder of Skydance Phantom Units and Skydance Sports Phantom Units a statement reflecting the number of whole shares of New Paramount Class B Common Stock that such holder is entitled to receive pursuant to the Skydance Merger (including, for certainty, pursuant to Section 7.14), as set forth in the Allocation Statement. Delivery of the applicable Skydance Merger Consideration with respect to Skydance Membership Units shall only be made to the Person in whose name such units are registered on the records of Skydance as of the Skydance Merger Effective Time.

(c) Transfer Books. At the applicable Effective Time, the transfer books of Paramount and Skydance shall be closed and thereafter there shall be no further registration of transfers of shares of Paramount Common Stock on the records of Paramount or transfers of units of Skydance Membership Units on the records of Skydance. From and after the applicable Effective Time, the holders of Certificates and Book-Entry Shares and the holders of Skydance Membership Units outstanding immediately prior to the applicable Effective Time shall cease to have any rights with respect to such shares or units except as otherwise provided for herein or by applicable Law. If, after the New Paramount Merger Effective Time, Certificates representing shares of Paramount Common Stock are presented to the Surviving New Paramount Entity for any reason, they shall be cancelled and exchanged for the whole shares of New Paramount Common Stock that such holder is entitled to receive pursuant to Section 2.1, subject to any applicable abandoned property, escheat or similar Laws.

(d) Termination of Fund; Abandoned Property. At any time following the date that is twelve months after the Closing Date, New Paramount shall be entitled to require the Exchange Agent to deliver to it any shares of New Paramount Common Stock remaining in the Exchange Fund made available to the Exchange Agent and not delivered to holders of Certificates, Book-Entry Shares or Skydance Membership Units and thereafter such holders shall be entitled to look only to New Paramount (subject to abandoned property, escheat or other similar Laws) only as general creditors thereof with respect to the applicable New Paramount Merger Consideration or Skydance Merger Consideration, as applicable, payable in accordance with the procedures in this Section 2.3. If, prior to the date that is six years after the Closing Date (or otherwise immediately prior to such time on which any payment in respect hereof would escheat to or become the property of any Governmental Body pursuant to any applicable abandoned property, escheat or similar Laws), any holder of Certificates, Book-Entry Shares or Skydance Membership Units has not complied with the procedures in this Section 2.3 to receive the applicable New Paramount Merger Consideration or Skydance Merger Consideration to which such holder would otherwise be entitled, the applicable New Paramount Merger Consideration or Skydance Merger Consideration to which such holder would otherwise be entitled in respect of such Certificates, Book-Entry Shares or Skydance Membership Units shall, to the extent permitted by applicable Law, become the property of New Paramount, free and clear of all claims or interest of any Person previously entitled thereto. Notwithstanding the foregoing, none of Paramount, New Paramount, Skydance, the Surviving Paramount Entity, the Surviving New Paramount Entity, the Surviving Skydance Entity or the Exchange Agent, or any Representative or Affiliate thereof, shall be liable to any holder of a Certificate, Book-Entry Share or Skydance Membership Unit for New Paramount Merger Consideration or Skydance Merger Consideration delivered to a public official pursuant to any applicable abandoned property, escheat or similar Law.

(e) Lost, Stolen or Destroyed Certificates. In the event that any Certificates shall have been lost, stolen or destroyed, the Exchange Agent shall issue in exchange for such lost, stolen or destroyed Certificates, upon the making of an affidavit of that fact by the holder thereof, the applicable New Paramount Merger Consideration payable in respect thereof pursuant to Section 2.1; provided, however, that New Paramount or the Exchange Agent may, in its reasonable discretion and as a condition precedent to the payment of the applicable New Paramount Merger Consideration, require the owners of such lost, stolen or destroyed Certificates to (i) post a

 

A-15


Table of Contents

bond in such reasonable amount as New Paramount may direct as indemnity against any claim that may be made against New Paramount, the Surviving New Paramount Entity or the Exchange Agent with respect to the Certificates alleged to have been lost, stolen or destroyed or (ii) deliver any documentation (including an indemnity in customary form) reasonably requested by New Paramount or the Exchange Agent.

(f) Distributions with Respect to Unexchanged New Paramount Common Stock. No dividends or other distributions declared or made after the Pre-Closing Paramount Merger Effective Time with respect to New Paramount Common Stock with a record date after the Pre-Closing Paramount Merger Effective Time shall be paid to the holder of any unsurrendered Certificate with respect to any shares of New Paramount Common Stock represented thereby or any Book-Entry Shares held by such holder, unless and until the holder of such Certificate shall surrender such Certificate in accordance with this Section 2.3. Subject to the effect of escheat, Tax or other applicable Laws, following surrender of any such Certificate in accordance with this Section 2.3, there shall be paid by New Paramount to the holder of the certificates representing whole shares of New Paramount Common Stock issued in exchange therefor, without interest, (i) at the time of such surrender, the amount of dividends or other distributions with a record date after the Pre-Closing Paramount Merger Effective Time theretofore paid with respect to such whole shares of New Paramount Common Stock and (ii) at the appropriate payment date, the amount of dividends or other distributions, with a record date after the Pre-Closing Paramount Merger Effective Time but prior to surrender and a payment date occurring after surrender, payable with respect to such whole shares of New Paramount Common Stock.

Section 2.4 Treatment of Paramount Equity Awards.

(a) As of the Pre-Closing Paramount Merger Effective Time, by virtue of the Pre-Closing Paramount Merger and without any further action on the part of the holders thereof, Paramount, New Paramount or the Merger Subs:

(i) Each Paramount Option that is outstanding and unexercised immediately prior to the Pre-Closing Paramount Merger Effective Time, whether or not then vested or exercisable, shall be assumed by New Paramount and automatically converted into an option (a “New Paramount Option”) to purchase a number of New Paramount Class B Shares equal to the number of Paramount Class B Shares subject to such Paramount Option immediately prior to the Pre-Closing Paramount Merger Effective Time, with an exercise price per New Paramount Class B Share equal to the exercise price per share of such Paramount Option immediately prior to the Pre-Closing Paramount Merger Effective Time (provided, that the number of New Paramount Class B Shares subject to the New Paramount Option and the exercise price thereof shall be determined in a manner consistent with the requirements of Section 409A of the Code, and, in the case of Paramount Options that are intended to qualify as incentive stock options within the meaning of Section 422 of the Code, consistent with the requirements of Section 424 of the Code). Each such New Paramount Option as so assumed and converted shall continue to have, and shall be subject to, the same vesting and other terms and conditions (including any applicable terms relating to accelerated vesting upon qualifying terminations of employment) as applied to the corresponding Paramount Option immediately prior to the Pre-Closing Paramount Merger Effective Time.

(ii) Each Paramount RSU Award that is outstanding immediately prior to the Pre-Closing Paramount Merger Effective Time shall be assumed by New Paramount and automatically converted into a restricted stock unit award (a “New Paramount RSU Award”) covering a number of New Paramount Class B Shares equal to the number of Paramount Class B Shares subject to such Paramount RSU Award immediately prior to the Pre-Closing Paramount Merger Effective Time. Each such New Paramount RSU Award as so assumed and converted shall continue to have, and shall be subject to, the same vesting, settlement and other terms and conditions (including any applicable terms relating to accelerated vesting upon qualifying terminations of employment and timing and form of payment) as applied to the corresponding Paramount RSU Award immediately prior to the Pre-Closing Paramount Merger Effective Time.

 

A-16


Table of Contents

(iii) Each Paramount PSU Award that is outstanding immediately prior to the Pre-Closing Paramount Merger Effective Time shall be assumed by New Paramount and automatically converted into a restricted stock unit award (a “New Paramount PSU Award”) covering a number of New Paramount Class B Shares equal to the number of Paramount Class B Shares subject to such Paramount PSU Award immediately prior to the Pre-Closing Paramount Merger Effective Time (after taking into account the treatment of the applicable performance-vesting conditions in accordance with the last sentence of this Section 2.4(a)(iii)). Each such New Paramount PSU Award as so assumed and converted shall continue to have, and shall be subject to, the same vesting, settlement and other terms and conditions (including any applicable terms relating to accelerated vesting upon qualifying terminations of employment and except that such New Paramount PSU Award shall no longer be subject to performance-based vesting conditions) as applied to the corresponding Paramount PSU Award immediately prior to the Pre-Closing Paramount Merger Effective Time. The performance-based vesting conditions applicable to any Paramount PSU Award (i) for which the applicable performance period has been completed prior to the Pre-Closing Paramount Merger Effective Time shall be determined based on actual performance and (ii) for which the applicable performance period has not been completed prior to the Pre-Closing Paramount Merger Effective Time shall be deemed to have been achieved at target performance, in each case, for purposes of the conversion set forth in this Section 2.4(a)(iii).

(iv) Each Paramount Notional Unit that is outstanding immediately prior to the Pre-Closing Paramount Merger Effective Time shall be automatically converted into a number of notional units with respect to New Paramount Class B Shares (“New Paramount Notional Units”) equal to the number of Paramount Class B Shares subject to such Paramount Notional Unit immediately prior to the Pre-Closing Paramount Merger Effective Time. Each such New Paramount Notional Unit as so assumed and converted shall continue to have, and shall be subject to, the same terms and conditions as applied to the corresponding Paramount Notional Unit immediately prior to the Pre-Closing Paramount Merger Effective Time (including with respect to timing and form of payment), as set forth in the applicable Paramount DC Plan.

(v) For the avoidance of doubt, any amounts relating to dividend equivalent rights granted with respect to each Paramount RSU Award and each Paramount PSU Award, in each case, that is outstanding immediately prior to the Pre-Closing Paramount Merger Effective Time that are accrued but unpaid as of the Pre-Closing Paramount Merger Effective Time will carry over to the corresponding New Paramount RSU Award or New Paramount PSU Award, as applicable, on the same terms and conditions as were applicable under the Paramount RSU Award or Paramount PSU Award, as applicable, as of immediately prior to the Pre-Closing Paramount Merger Effective Time.

(vi) Prior to the Pre-Closing Paramount Merger Effective Time, the Paramount Board (or, if appropriate, any appropriate committee thereof) shall adopt such resolutions or take such other necessary actions to effect the treatment described in this Section 2.4(a).

(b) As of the Pre-Closing Paramount Merger Effective Time, New Paramount shall (i) assume the Paramount Equity Plans, and the number and kind of shares available for issuance and the applicable share limits under each such plan shall be adjusted to reflect shares of New Paramount Common Stock in accordance with the provisions of the applicable plan, and (ii) assume the award agreements evidencing the as-converted New Paramount Options, New Paramount RSU Awards and New Paramount PSU Awards, taking into account the conversion of such awards pursuant to this Section 2.4, and, in each case, references to Paramount therein shall thereupon be deemed references to New Paramount and references to Paramount Class B Common Stock therein shall be deemed references to New Paramount Class B Common Stock with appropriate equitable adjustments to reflect the Transactions.

(c) Not later than the Closing Date, New Paramount shall file with the SEC an effective registration statement on Form S-8 (or other applicable form(s)) registering the New Paramount Class B Shares subject to the New Paramount Options, New Paramount RSU Awards and New Paramount PSU Awards, and New Paramount shall use commercially reasonable efforts to maintain the effectiveness of such registration statement(s) (and

 

A-17


Table of Contents

maintain the current status of the prospectus or prospectuses contained therein) for so long as such New Paramount Options, New Paramount RSU Awards, and New Paramount PSU Awards remain outstanding.

ARTICLE III

REPRESENTATIONS AND WARRANTIES OF PARAMOUNT

Paramount hereby represents and warrants to Skydance as follows (it being understood that each representation and warranty in this Article III is subject to (a) the exceptions and disclosures set forth in the Paramount Disclosure Letter (subject to Section 10.12) and (b) the disclosures set forth in the Paramount SEC Documents filed or furnished on or after January 1, 2022 and prior to the date of this Agreement, other than any cautionary or forward-looking information in the “Risk Factors” or “Forward-Looking Statements” sections of such Paramount SEC Documents):

Section 3.1 Due Organization; Subsidiaries.

(a) Paramount is a corporation duly organized, validly existing, and in good standing under the laws of the State of Delaware (“Delaware Law”) and has all necessary power and authority to (i) conduct its business in the manner in which its business is currently being conducted, (ii) own and use its assets in the manner in which its assets are currently owned and used and (iii) perform its obligations under all Contracts by which it is bound, except as would not, individually or in the aggregate, reasonably be expected to have a Paramount Material Adverse Effect.

(b) Paramount is qualified or licensed to do business as a foreign Entity, and is in good standing (to the extent a concept of “good standing” is recognized), in each jurisdiction where the nature of its business requires such qualification or licensing, except where the failure to be so qualified, licensed, or in good standing would not, individually or in the aggregate, reasonably be expected to have a Paramount Material Adverse Effect.

(c) Section 3.1(c) of the Paramount Disclosure Letter identifies each significant subsidiary (as such term is defined in Rule 12b-2 under the Exchange Act) of Paramount (each, a “Paramount Subsidiary”, and collectively, the “Paramount Subsidiaries”) and indicates its jurisdiction of organization. Each Paramount Subsidiary is a corporation or other business Entity duly incorporated or organized (as applicable), validly existing, and in good standing (to the extent a concept of “good standing” is recognized) under the laws of its jurisdiction of incorporation or organization and has full corporate or other organizational power and authority required to own, lease, or operate, as appropriate, the assets and properties that it purports to own, lease, and operate and to carry on its business as now conducted, and is qualified to do business in each jurisdiction where such qualification is necessary, except, in each case, where any failure thereof would not, individually or in the aggregate, reasonably be expected to have a Paramount Material Adverse Effect. All outstanding shares of capital stock or voting securities of, or other equity interests in, each Paramount Subsidiary, which are held, directly or indirectly, by Paramount, have been duly authorized, validly issued, fully paid, nonassessable, and are owned by Paramount, by another Subsidiary of Paramount, or by Paramount and another Subsidiary of Paramount, free and clear of all Encumbrances other than restrictions imposed by applicable securities laws or the organizational documents of any such Subsidiary or any Permitted Encumbrances.

(d) Paramount has made available to Skydance or Skydance’s Representatives accurate and complete copies of the certificate of incorporation, articles of organization, bylaws or operating agreement, as applicable, of each of Paramount, New Paramount and each Merger Sub, including all amendments thereto, as in effect on the date of this Agreement. None of Paramount, New Paramount or any Merger Sub is in violation of any provision of its organizational documents, except for violations that would not, individually or in the aggregate, have or reasonably be expected to have a Paramount Material Adverse Effect or be expected to prevent or materially impair the ability of Paramount, New Paramount or any Merger Sub to consummate the Mergers by the End Date.

 

A-18


Table of Contents

(e) Section 3.1(e) of the Paramount Disclosure Letter sets forth, as of the date of this Agreement, any Person (other than a Subsidiary of Paramount) in which Paramount or any of its Subsidiaries holds capital stock or other equity interests (x) representing at least 20% of the outstanding equity of such Person and (y) involved annual revenue in excess of $50,000,000 in the fiscal year ended December 31, 2023 for which Paramount and its Subsidiaries have made or are committed to make capital contributions in excess of $50,000,000 in the aggregate (each such person, a “Paramount Material Joint Venture”).

Section 3.2 Capitalization.

(a) The authorized capital stock of Paramount consists of (i) 55,000,000 Paramount Class A Shares, of which 40,702,775 Paramount Class A Shares are issued and outstanding as of the close of business on July 2, 2024 (the “Reference Date”), (ii) 5,000,000,000 Paramount Class B Shares, of which 625,998,351 Paramount Class B Shares are issued and outstanding as of the close of business on the Reference Date, and (iii) 25,000,000 shares of Paramount Preferred Stock, none of which have been issued or are outstanding as of the close of business on the Reference Date. As of the close of business on the Reference Date, (i) 21,697 Paramount Class A Shares and 455,433,523.551 Paramount Class B Shares were held in treasury. All outstanding Paramount Shares have been duly authorized and validly issued and are fully paid and nonassessable and were created in accordance with applicable Law, Paramount’s certificate of incorporation and bylaws and any agreement to which it is a party. The Paramount Shares have been issued in compliance in all material respects with all applicable federal securities laws and all applicable foreign and state securities or “blue sky” laws.

(b) As of the Reference Date, except as set forth in any of the organizational documents of Paramount or in the Paramount SEC Documents: (i) no outstanding Paramount Share is entitled or subject to any preemptive right, right of repurchase or forfeiture, right of participation, right of maintenance, or any similar right; (ii) no outstanding Paramount Share is subject to any right of first refusal in favor of Paramount; (iii) no outstanding bond, debenture, note, or other Indebtedness of Paramount has a right to vote on any matter on which Paramount stockholders have a right to vote; and (iv) no Paramount Contract restricts any Person from purchasing, selling, pledging, or otherwise disposing of (or from granting any option or similar right with respect to), any Paramount Share. As of the Reference Date, except as set forth in the organizational documents of Paramount or in the Paramount SEC Documents, Paramount is not under any obligation, nor is it bound by any Contract pursuant to which it may become obligated, to repurchase, redeem, or otherwise acquire any outstanding Paramount Share. The issued and outstanding Paramount Shares are registered pursuant to Section 12(b) of the Exchange Act and are listed for trading on Nasdaq under the symbols “PARA” and “PARAA”, as applicable. There is no suit, action, proceeding or investigation pending or, to the knowledge of Paramount, threatened against Paramount by Nasdaq or the SEC with respect to any intention by such entity to deregister the Paramount Shares or prohibit or terminate the listing of the Paramount Shares on Nasdaq. The Paramount Class A Common Stock and the Paramount Class B Common Stock constitute the only outstanding classes of securities of Paramount registered under the Exchange Act.

(c) As of the close of business on the Reference Date, (i) 22,878,380.73 Paramount Class B Shares are subject to issuance upon settlement of outstanding Paramount RSU Awards; (ii) 5,706,245 Paramount Class B Shares (assuming target level of performance) or 7,721,031 Paramount Class B Shares (assuming maximum level of performance) are subject to issuance upon settlement of outstanding Paramount PSU Awards; (iii) 3,185,171 Paramount Class B Shares are subject to issuance upon the exercise of outstanding Paramount Options; and (iv) 76,433 Paramount Notional Units representing 76,433 Paramount Class A Shares and 1,836,684.39 Paramount Notional Units representing an equivalent of 400,987.86 Paramount Class B Shares are outstanding under the Paramount DC Plans. Paramount has made available to Skydance or Skydance’s Representatives copies of (A) the Paramount Equity Plans covering Paramount RSU Awards, Paramount PSU Awards and Paramount Options that are outstanding as of the date hereof and the forms of all award agreements evidencing such Paramount RSU Awards, Paramount PSU Awards and Paramount Options and (B) the Paramount DC Plans. Each Paramount Option, each Paramount RSU Award and each Paramount PSU Award was issued in compliance in all material respects with applicable Law. Other than as set forth in this Section 3.2(c), as of the close of

 

A-19


Table of Contents

business on the Reference Date, there is no issued, reserved for issuance, outstanding or authorized stock option, restricted stock unit award, restricted stock award, stock appreciation, phantom stock, profit participation, or similar right, or compensatory equity or equity-linked award with respect to Paramount or any Subsidiary of Paramount to which Paramount or any Subsidiary of Paramount is a party or by which Paramount or any Subsidiary of Paramount is bound.

(d) Except as set forth in this Section 3.2, as of the close of business on the Reference Date, there is no: (i) outstanding share of capital stock or other equity interest in Paramount; (ii) outstanding subscription, option, call, warrant, right (whether or not currently exercisable) or agreement to acquire any share of capital stock or other equity interest, restricted stock unit, stock-based performance unit, or any other right that is linked to, or the value of which is based on or derived from the value of any share of capital stock or other securities of Paramount, in each case, issued by Paramount or to which Paramount is bound, except as set forth in the organizational documents of Paramount; (iii) outstanding security, instrument, bond, debenture, note, or obligation that is or may become convertible into or exchangeable for any share of the capital stock or other securities of Paramount; or (iv) stockholder rights plan (or similar plan commonly referred to as a “poison pill”) or Contract under which Paramount is or may become obligated to sell or otherwise issue any share of its capital stock or any other security.

(e) The authorized capital stock of New Paramount consists of 1,000 shares of common stock, par value $0.001 per share, all of which are issued and outstanding as of the close of business on the Reference Date. All of the outstanding capital stock of New Paramount is, and prior to the Pre-Closing Paramount Merger Effective Time will be, owned by Paramount, free and clear of all Encumbrances and have been duly authorized and validly issued and are fully paid and nonassessable. Except as set forth in this Section 3.2, as of the close of business on the Reference Date, there is no (i) outstanding share of capital stock or other equity interest in New Paramount; (ii) outstanding subscription, option, call, warrant, right (whether or not currently exercisable) or agreement to acquire any share of capital stock or other equity interest, restricted stock unit, stock-based performance unit, or any other right that is linked to, or the value of which is based on or derived from the value of any share of capital stock or other securities of New Paramount, in each case, issued by New Paramount or to which New Paramount is bound; or (iii) outstanding security, instrument, bond, debenture, note, or obligation that is or may become convertible into or exchangeable for any share of the capital stock or other securities of New Paramount. New Paramount has not conducted any business prior to the date of this Agreement and has no, and prior to the Pre-Closing Paramount Merger Effective Time will have no, assets, liabilities or obligations of any nature other than those necessary for its incorporation and pursuant to this Agreement and the Transactions.

(f) The authorized capital stock of Paramount Merger Sub consists of 1,000 shares of common stock, par value $0.001 per share, all of which are issued and outstanding as of the close of business on the Reference Date. All of the outstanding shares of capital stock of Paramount Merger Sub are, and prior to the Pre-Closing Paramount Merger Effective Time will be, owned by Paramount, free and clear of all Encumbrances and have been duly authorized and validly issued and are fully paid and nonassessable. Except as set forth in this Section 3.2, as of the close of business on the Reference Date, there is no (i) outstanding share of capital stock of, or other equity interest in, Paramount Merger Sub; (ii) outstanding subscription, option, call, warrant, right (whether or not currently exercisable) or agreement to acquire any share of capital stock or other equity interest, restricted stock unit, stock-based performance unit, or any other right that is linked to, or the value of which is based on or derived from the value of any membership interest or other securities of Paramount Merger Sub, in each case, issued by Paramount Merger Sub or to which Paramount Merger Sub is bound; or (iii) outstanding security, instrument, bond, debenture, note, or obligation that is or may become convertible into or exchangeable for any membership interest or other securities of Paramount Merger Sub. Paramount Merger Sub has not conducted any business prior to the date of this Agreement and has no, and prior to the Pre-Closing Paramount Merger Effective Time will have no, assets, liabilities or obligations of any nature other than those necessary for its formation and pursuant to this Agreement and the Transactions.

(g) The authorized capital stock of Paramount Merger Sub II consists of 1,000 shares of common stock, par value $0.001 per share, all of which are issued and outstanding as of the close of business on the Reference

 

A-20


Table of Contents

Date. All of the outstanding shares of capital stock of Paramount Merger Sub II are, and prior to the New Paramount Merger Effective Time will be, owned by New Paramount, free and clear of all Encumbrances and have been duly authorized and validly issued and are fully paid and nonassessable. Except as set forth in this Section 3.2, as of the close of business on the Reference Date, there is no (i) outstanding share of capital stock of, or other equity interest in, Paramount Merger Sub II; (ii) outstanding subscription, option, call, warrant, right (whether or not currently exercisable) or agreement to acquire any share of capital stock or other equity interest, restricted stock unit, stock-based performance unit, or any other right that is linked to, or the value of which is based on or derived from the value of any membership interest or other securities of Paramount Merger Sub II, in each case, issued by Paramount Merger Sub II or to which Paramount Merger Sub II is bound; or (iii) outstanding security, instrument, bond, debenture, note, or obligation that is or may become convertible into or exchangeable for any membership interest or other securities of Paramount Merger Sub II. Paramount Merger Sub II has not conducted any business prior to the date of this Agreement and has no, and prior to the New Paramount Merger Effective Time will have no, assets, liabilities or obligations of any nature other than those necessary for its formation and pursuant to this Agreement and the Transactions.

(h) The authorized equity interests of Skydance Merger Sub consist of 1 limited liability company unit, which is issued and outstanding as of the close of business on the Reference Date. The outstanding limited liability company unit of Skydance Merger Sub is, and prior to the Skydance Merger Effective Time will be, owned by New Paramount, free and clear of all Encumbrances and has been duly authorized and validly issued and are fully paid and nonassessable. Except as set forth in this Section 3.2, as of the close of business on the Reference Date, there is no (i) outstanding limited liability company unit or other equity interest in Skydance Merger Sub; (ii) outstanding subscription, option, call, warrant, right (whether or not currently exercisable) or agreement to acquire any share of capital stock or other equity interest, restricted stock unit, stock-based performance unit, or any other right that is linked to, or the value of which is based on or derived from the value of any membership interest or other securities of Skydance Merger Sub, in each case, issued by Skydance Merger Sub or to which Skydance Merger Sub is bound; or (iii) outstanding security, instrument, bond, debenture, note, or obligation that is or may become convertible into or exchangeable for any membership interest or other securities of Skydance Merger Sub. Skydance Merger Sub has not conducted any business prior to the date of this Agreement and has no, and prior to the Skydance Merger Effective Time will have no, assets, liabilities or obligations of any nature other than those necessary for its formation and pursuant to this Agreement and the Transactions.

Section 3.3 Authority; Binding Nature of Agreement. Each of Paramount, New Paramount and each Merger Sub has the necessary corporate or limited liability company, as applicable, power and authority to enter into and to perform its obligations under this Agreement and to consummate the Transactions, subject, in the case of the consummation of the Mergers, only to the adoption of this Agreement by the Paramount Stockholder Vote. Except for obtaining the Paramount Stockholder Vote in connection with the consummation of the Mergers, no other corporate action on the part of Paramount, New Paramount or any Merger Sub is necessary to authorize the execution, delivery and performance by Paramount, New Paramount and the Merger Subs of this Agreement and the consummation by them of the Transactions. The Paramount Special Committee, at a meeting duly called and held on or prior to the date of this Agreement, has (i) determined that this Agreement and the Transactions, including the Mergers, on the terms and subject to the conditions set forth herein, are advisable and in the best interests of Paramount and its Public Stockholders and (ii) made the Paramount Special Committee Recommendation. The Paramount Board, at a meeting duly called and held on or prior to the date of this Agreement, acting upon the Paramount Special Committee Recommendation, has: (w) determined that this Agreement and the Transactions are advisable and in the best interests of Paramount and its stockholders, (x) approved and declared advisable this Agreement and the Transactions, (y) authorized and approved the execution, delivery and performance by Paramount of this Agreement and the consummation of the Transactions upon the terms and subject to the conditions set forth herein and (z) made the Paramount Board Recommendation, which authorizations, approvals and recommendations have not been amended or modified as of the date of this Agreement. The New Paramount Board, the Paramount Merger Sub Board, the Paramount Merger Sub II Board and the sole member of Skydance Merger Sub have each (A) determined that this

 

A-21


Table of Contents

Agreement and the Transactions are advisable and in the best interests of such Person and its stockholders or member (as applicable), (B) approved and declared advisable this Agreement and the Transactions and (C) approved the execution, delivery and performance by such Person of this Agreement and the consummation of the Transactions upon the terms and subject to the conditions set forth herein. This Agreement has been duly executed and delivered by Paramount, New Paramount and each Merger Sub and, assuming due execution and delivery by the other Parties, constitutes the valid and binding agreement of Paramount, New Paramount and such Merger Sub, enforceable against Paramount, New Paramount and such Merger Sub, respectively, in accordance with its terms, subject to the Enforceability Exceptions and except as would not reasonably be expected to prevent or materially impair the ability of Paramount to consummate the Mergers by the End Date.

Section 3.4 Non-Contravention; Consents.

(a) Assuming the accuracy of the representations and warranties of Skydance in Section 4.15(b), the execution and delivery of this Agreement by Paramount, New Paramount and the Merger Subs do not, and the performance of this Agreement by Paramount, New Paramount and the Merger Subs and the consummation by Paramount, New Paramount and the Merger Subs of the Mergers will not, (i) conflict with or violate any of the certificate of incorporation, articles of organization, bylaws or operating agreement of Paramount, New Paramount and the Merger Subs, or any similar organizational documents of any Subsidiary of Paramount, (ii) assuming that all consents, approvals, and other authorizations described in Section 3.4(b) have been obtained and that all filings and other actions described in Section 3.4(b) have been made or taken and the Paramount Stockholder Vote has been obtained, conflict with or violate any Law applicable to Paramount, New Paramount, any Merger Sub or any other Subsidiary of Paramount or by which any property or asset of Paramount, New Paramount, any Merger Sub or any other Subsidiary of Paramount is bound or (iii) result in any breach or violation of or constitute a default (or an event which, with notice or lapse of time or both, would become a default) by Paramount, New Paramount, any Merger Sub or any other Subsidiary of Paramount under, or give to others any right of termination, amendment, acceleration, or cancellation of, or result in the loss of any benefit under, or the creation of any Encumbrance (other than Permitted Encumbrances) on the properties or assets of Paramount pursuant to, any Paramount Material Contract, except, with respect to each of the foregoing clauses (ii) and (iii), for any such conflict, violation, breach, default, or other occurrence that would not, individually or in the aggregate, reasonably be expected to have a Paramount Material Adverse Effect or reasonably be expected to prevent or materially impair the ability of Paramount, New Paramount or any Merger Sub to consummate the Mergers.

(b) Assuming the accuracy of the representations and warranties of Skydance in Section 4.15(b), the execution and delivery of this Agreement by Paramount, New Paramount and the Merger Subs do not, and the performance of this Agreement by Paramount, New Paramount and the Merger Subs and the consummation by Paramount, New Paramount and the Merger Subs of the Mergers will not, require any consent, approval, authorization, or permit of, filing or registration with, notification or report to, or expiration of waiting periods from, any Governmental Body except for (i) applicable requirements, if any, of the Exchange Act, (ii) the filing with the SEC of the Information Statement and Registration Statement, (iii) any filing required under the rules and regulations of Nasdaq, (iv) the filing of the Certificates of Merger with the Secretary of State of the State of Delaware and the California Secretary of State pursuant to the DGCL and CLLCA, (v) the premerger notification and waiting period requirements of the HSR Act, (vi) the FCC Consent, (vii) any consent, approval, order, authorization, authority, transfer, waiver, disclaimer, registration, declaration, or filing set forth in Section 3.4(b) of the Paramount Disclosure Letter, and (viii) any other consent, approval, order, authorization, authority, transfer, waiver, disclaimer, registration, declaration, or filing, which, in each case, if not obtained or made would not, individually or in the aggregate, reasonably be expected to have a Paramount Material Adverse Effect or reasonably be expected to prevent or materially impair the ability of Paramount, New Paramount or any Merger Sub to consummate the Mergers.

Section 3.5 Vote Required. The affirmative vote or approval of the holders of a majority of the Paramount Class A Shares outstanding as of the record date for determining stockholders entitled to act on the Paramount

 

A-22


Table of Contents

Written Consent in favor of adopting this Agreement (the “Paramount Stockholder Vote”) is the only vote or approval of the holders of any class or series of Paramount’s capital stock, or any holder of any other security of Paramount, required in connection with the adoption of this Agreement and the approval of the consummation of the Transactions, and will be sufficient to approve this Agreement and the Transactions, including the Mergers, in accordance with the DGCL and Paramount’s organizational documents. The execution and delivery by the Specified NAI Entities, following their receipt of the final form of this Agreement, of a written consent in the form attached hereto as Exhibit E (the “Paramount Written Consent”) approving and adopting this Agreement in accordance with Sections 228 and 251(c) of the DGCL (which Paramount Written Consent by its terms shall become effective immediately following the execution and delivery of this Agreement), when effective, will satisfy the Paramount Stockholder Vote. As of the date of this Agreement and prior to the execution hereof, Paramount has made available to Skydance an accurate and complete copy of the executed Paramount Written Consent.

Section 3.6 Section 203 of the DGCL. The Paramount Board, or the Paramount Special Committee, as applicable, has taken all actions so that the restrictions applicable to business combinations in Section 203 of the DGCL and any other similar applicable “anti-takeover” Law shall be inapplicable to the execution, delivery, and performance of this Agreement, the NAI Letter, the Voting Agreement, the Subscription Agreements and the NAI Stock Purchase Agreement and to the consummation of the Mergers, the NAI Transaction, the PIPE Transaction or the other Transactions. No other “fair price,” “moratorium,” “control share acquisition” or other similar anti-takeover statute or regulation or any anti-takeover provision in the organizational documents of Paramount is, or at the applicable Effective Time will be, applicable to the Mergers, the NAI Transaction, the PIPE Transaction or the other Transactions.

Section 3.7 Financial Statements; Internal Controls.

(a) Since January 1, 2021, Paramount has filed or furnished on a timely basis all reports, schedules, forms, statements, and other documents (including exhibits and all other information incorporated therein, amendments and supplements thereto) required to be filed or furnished by Paramount with or to the SEC (the “Paramount SEC Documents”). As of their filing or furnished date (or (x) if amended or superseded by a filing prior to the date of this Agreement, on the date of such amended or superseding filing, or (y) in the case of a registration statement, on the effective date of such filing), the Paramount SEC Documents complied as to form in all material respects with the requirements of the Securities Act, the Exchange Act, or the Sarbanes-Oxley Act, as the case may be, and the rules and regulations of the SEC promulgated thereunder and applicable to such Paramount SEC Documents or Paramount and, except to the extent that information in such Paramount SEC Document has been revised, amended, modified, or superseded (prior to the date of this Agreement) by a later-filed or furnished Paramount SEC Document, none of the Paramount SEC Documents as of such filing or furnished dates contained (or with respect to Paramount SEC Documents filed or furnished after the date of this Agreement, will contain) any untrue statement of a material fact or omitted to state a material fact required to be stated therein or necessary in order to make the statements therein, in light of the circumstances under which they were made, not misleading; provided, however, in each case, that no representation is made as to the accuracy of any financial projection or forward-looking statement or the completeness of any information filed or furnished by Paramount with or to the SEC solely for the purposes of complying with Regulation FD promulgated under the Exchange Act. No Subsidiary of Paramount, including New Paramount or any Merger Sub, is required to file or furnish any report, statement, schedule, form, registration statement, Information Statement, certification, or other document with, or make any other filing with, or furnish any other material to, the SEC.

(b) The consolidated financial statements (including related notes and schedules) contained or incorporated by reference in the Paramount SEC Documents as of their filing or furnished date with the SEC (or (x) if amended or superseded by a filing prior to the date of this Agreement, the date of such amended or superseding filing, with respect to the consolidated financial statements that are amended or restated therein, or (y) in the case of a registration statement, on the effective date of such filing, with respect to the consolidated financial statements that are included therein): (i) complied as to form in all material respects with the published

 

A-23


Table of Contents

rules and regulations of the SEC applicable thereto; (ii) were prepared in accordance with U.S. generally accepted accounting principles (“GAAP”) applied on a consistent basis throughout the periods covered (except as may be indicated in the notes to such financial statements or as permitted by Regulation S-X, or, in the case of unaudited financial statements, as permitted by Form 10-Q, Form 8-K, or any successor form under the Exchange Act); and (iii) fairly present, in all material respects, the consolidated financial position of Paramount and its consolidated Subsidiaries as of the respective dates thereof and the consolidated results of operations and cash flows of Paramount and its consolidated Subsidiaries for the periods covered thereby (subject, in the case of the unaudited financial statements, to normal and recurring year-end adjustments that are not, individually or in the aggregate, reasonably expected to be material to the business of Paramount and its Subsidiaries, taken as a whole).

(c) Paramount maintains, and at all times since January 1, 2021 has maintained, a system of internal controls over financial reporting (within the meaning of Rules 13a-15(f) and 15d-15(f) promulgated under the Exchange Act) that comply with the requirements of the Exchange Act and has been designed to provide reasonable assurance regarding the reliability of financial reporting and the preparation of financial statements for external purposes in accordance with GAAP, and includes those policies and procedures that: (i) pertain to the maintenance of records that in reasonable detail accurately and fairly reflect the transactions and dispositions of the assets of Paramount; (ii) provide reasonable assurance that transactions are recorded as necessary to permit preparation of financial statements in conformity with GAAP and executed only in accordance with authorizations of management and directors of Paramount; and (iii) provide reasonable assurance regarding prevention or timely detection of unauthorized acquisition, use, or disposition of the assets of Paramount that could have a material effect on Paramount’s consolidated financial statements. Since January 1, 2021, none of Paramount, the Paramount Board, its audit committee or, to the knowledge of Paramount, Paramount’s independent registered accounting firm, has identified or been made aware of any: (A) significant deficiency or material weakness in the design or operation of internal control over financial reporting utilized by Paramount; (B) illegal act or fraud, whether or not material, that involves the management of Paramount who have a significant role in Paramount’s internal controls over financial reporting; or (C) claim or allegation regarding any of the foregoing.

(d) Paramount maintains disclosure controls and procedures required by Rule 13a-15 or 15d-15 promulgated under the Exchange Act that are reasonably designed to ensure that all information required to be disclosed in Paramount’s reports that it files or submits under the Exchange Act is recorded, processed, summarized, and reported within the time periods specified in the rules and forms of the SEC and that all such information required to be disclosed is accumulated and communicated to Paramount’s management as appropriate to allow timely decisions regarding required disclosure and to enable each of the principal executive officer of Paramount and the principal financial officer of Paramount to make the certifications required under the Exchange Act with respect to such reports.

(e) Neither Paramount nor any of its Subsidiaries is a party to or has any obligation or other commitment to become a party to any securitization transaction, off-balance sheet partnership, or any similar Contract (including any Contract arising out of or relating to any transaction or relationship between or among Paramount and any of its Subsidiaries, on the one hand, and any unconsolidated Affiliate, including any structured finance, special purpose, or limited purpose Entity, on the other hand, or any “off-balance sheet arrangement” (within the meaning of Item 303(a) of Regulation S-K promulgated under the Exchange Act)) where the result, purpose, or intended effect of such Contract is to avoid disclosure of any material transaction involving, or material liabilities of, Paramount or any of its Subsidiaries in Paramount’s published financial statements or other Paramount SEC Documents.

(f) As of the date of this Agreement, there is no outstanding or unresolved comment in any comment letter received from the SEC with respect to Paramount SEC Documents. To the knowledge of Paramount, none of the Paramount SEC Documents is the subject of ongoing SEC review and there is no material inquiry or investigation by the SEC of which it has been notified, or any material internal investigation pending or threatened, in each case, regarding any accounting practice of Paramount.

 

A-24


Table of Contents

Section 3.8 Absence of Changes.

(a) Since December 31, 2023 and through the date of this Agreement, there has not occurred any Paramount Material Adverse Effect.

(b) Except as contemplated by this Agreement, from December 31, 2023 through the date of this Agreement, Paramount and its Subsidiaries have operated their respective businesses in all material respects in the ordinary course of business (except for discussions, negotiations, and transactions related to this Agreement or other potential strategic transactions).

Section 3.9 Title to Assets. Paramount and each Subsidiary of Paramount has good and valid title to all material assets (excluding, to the extent relevant, any Intellectual Property Rights, which are covered under Section 3.11) owned by it as of the date of this Agreement, or valid leasehold interests in or valid right to use all other material assets of Paramount and its Subsidiaries, and including all material assets reflected on Paramount’s consolidated balance sheet as of December 31, 2023 in Paramount’s Annual Report on Form 10-K for the year ended on December 31, 2023 (the “Paramount Balance Sheet”), subject to Permitted Encumbrances, except (a) for assets sold or otherwise disposed of in the ordinary course of business since January 1, 2024 or (b) where such failure would not, individually or in the aggregate, reasonably be expected to have a Paramount Material Adverse Effect.

Section 3.10 Real Property.

(a) Paramount or one of its Subsidiaries is the sole owner of each parcel of material real property owned by Paramount or one of its Subsidiaries, and Section 3.10(a) of the Paramount Disclosure Letter sets forth a list of each such material owned real property (the “Paramount Owned Real Property”). Paramount or one of its Subsidiaries has good and valid title and, to the knowledge of Paramount, insurable title to the Paramount Owned Real Property, and the Paramount Owned Real Property is free and clear of any Encumbrance, except for Permitted Encumbrances. Except for third-party licenses arrangements pursuant to ordinary course production operations, neither Paramount nor any Subsidiary of Paramount has entered into a material lease, license or otherwise granted any Person the right to use or occupy any Paramount Owned Real Property or any material portion thereof. There are no outstanding options, rights of first offer or rights of first refusal for the benefit of any third parties to purchase any Paramount Owned Real Property or any material portion thereof.

(b) Paramount or one of its Subsidiaries holds a valid and existing leasehold interest in the material real property that is leased, subleased, licensed, used, or otherwise occupied by Paramount or such Subsidiary, as applicable, from another Person (the “Paramount Leased Real Property”), free and clear of all Encumbrances other than Permitted Encumbrances, and Section 3.10(b) of the Paramount Disclosure Letter sets forth a list of each such Paramount Leased Real Property. As of the date of this Agreement, neither Paramount nor any Subsidiary of Paramount has received any written notice regarding any violation, breach or default under any Paramount Lease for Paramount Leased Real Property that has not since been cured, except as would not, individually or in the aggregate, reasonably be expected to have a Paramount Material Adverse Effect. Neither Paramount nor any Subsidiary of Paramount has entered into a material sublease, license or otherwise granted any Person the right to use or occupy any Paramount Leased Real Property or any material portion thereof.

(c) No casualty event has occurred with respect to any Paramount Owned Real Property or, to the knowledge of Paramount, any Paramount Leased Real Property that has not been remedied, except as would not, individually or in the aggregate, reasonably be expected to have a Paramount Material Adverse Effect. Except as would not, individually or in the aggregate, reasonably be expected to have a Paramount Material Adverse Effect, no condemnation event is pending or, to the knowledge of Paramount, threatened, with respect to any Paramount Owned Real Property or, to the knowledge of Paramount, Paramount Leased Real Property.

 

A-25


Table of Contents

Section 3.11 Intellectual Property.

(a) Except as would not, individually or in the aggregate, reasonably be expected to have a Paramount Material Adverse Effect:

(i) All Paramount Registered IP is subsisting, valid, enforceable, and in full force and effect.

(ii) Paramount and its Subsidiaries own (in each case, free and clear of all Encumbrances other than Permitted Encumbrances) all material Paramount IP and own or otherwise have the right to use, pursuant to a valid Contract or other right, all other Intellectual Property Rights necessary for the conduct of the business as presently conducted by Paramount and its Subsidiaries. Each current and former employee, consultant and contractor who has created or developed any material Intellectual Property Rights for or on behalf of Paramount or any of its Subsidiaries has agreed pursuant to a valid written agreement that their contribution of such Intellectual Property Rights is a work-made-for-hire owned by Paramount or its relevant Subsidiary or has assigned to Paramount or its relevant Subsidiary all of their right, title and interest in any such Intellectual Property Rights, to the extent such Intellectual Property Rights do not initially vest in Paramount or its Subsidiaries by operation of law.

(iii) The operation of the business of Paramount and its Subsidiaries as currently conducted is not infringing, misappropriating or otherwise violating, and as conducted since January 1, 2021 has not infringed, misappropriated or otherwise violated, any valid and enforceable Intellectual Property Rights of any Person. To the knowledge of Paramount, no Person is infringing, misappropriating or otherwise violating any Paramount IP, except for individual acts of piracy of Paramount IP that occur in the ordinary course of business. There is currently no, and there has not been during the twelve (12) months immediately prior to the date of this Agreement any, Legal Proceeding pending (or, to the knowledge of Paramount, threatened in writing) against Paramount or any of its Subsidiaries alleging (i) that the operation of the business of Paramount or any of its Subsidiaries is infringing, misappropriating or otherwise violating any Intellectual Property Right of any Person or (ii) that Paramount or any of its Subsidiaries has defamed any Person.

(iv) Paramount and its Subsidiaries have taken commercially reasonable measures to protect and maintain each item of material Paramount Registered IP and the confidentiality of the Trade Secrets included in the Paramount IP.

(v) None of Paramount or its Subsidiaries is party to any pending or outstanding Order that adversely restricts the use of any Paramount IP.

(vi) No Paramount IT Assets contain any Malicious Code. Paramount and its Subsidiaries have implemented commercially reasonable disaster recovery and backup plans and procedures for the Paramount IT Assets and have taken commercially reasonable steps designed to (i) protect against loss and unauthorized access or use of the Paramount IT Assets and (ii) detect for and prevent the introduction of any Malicious Code into such Paramount IT Assets. In the twelve (12) months immediately prior to the date of this Agreement, there has not been any material incident of unauthorized access or other material security breach of the Paramount IT Assets. None of the Software owned by Paramount or any of its Subsidiaries that is licensed, distributed or made available to any third party incorporates or is derived from any Copyleft Software.

(vii) Paramount and its Subsidiaries have duly performed (consistent with industry standard practices) their obligations in respect of the Paramount Properties that were due, owing, or matured, including having paid all sums due, owing or matured for the development, production, distribution, exhibition or other Exploitation of the Paramount Properties.

(viii) During the period between January 1, 2021 and the Closing Date, neither Paramount nor any of its Subsidiaries (i) has received a Notice of Termination under any of Sections 203, 304(c) or 304(d) of the Copyright Act (an “NoT”) or (ii) has received any written communication threatening, advising or indicating that anyone is in the process of, or otherwise intending, to serve a NoT on Paramount or any of its Subsidiaries, in each case with respect to the Paramount Franchise Property.

 

A-26


Table of Contents

(b) The information in any databases maintained by Paramount or its Subsidiaries to track licensing of Paramount Properties for Exploitation has been maintained by Paramount and its Subsidiaries in the ordinary course of business, is derived from the books and records and the Exploitation agreements of Paramount and its Subsidiaries and is relied on by Paramount and its Subsidiaries in conducting its business, except as, individually or in the aggregate, has not been and would not reasonably be expected to be material to the business of Paramount and its Subsidiaries, taken as a whole. Section 3.11(b) of the Paramount Disclosure Letter sets forth a list of the term (i.e., duration) of each of the Contracts set forth therein.

(c) Section 3.11(c) of the Paramount Disclosure Letter sets forth a true, correct and complete list of all Properties that Paramount or its Subsidiaries have greenlit or otherwise committed to produce, acquire or finance and that, as of the date hereof, reflect the terms set forth on Section 3.11(c) of the Paramount Disclosure Letter.

Section 3.12 Data Privacy and Security.

(a) Except as would not, individually or in the aggregate, reasonably be expected to have a Paramount Material Adverse Effect, since January 1, 2021: (a) Paramount and its Subsidiaries and, to the knowledge of Paramount, all vendors, processors or other third parties Processing Personal Information for or on behalf of Paramount or any Subsidiaries of Paramount or otherwise sharing Personal Information with Paramount or any Subsidiaries of Paramount (each a “Paramount Data Partner”) have complied with (i) all applicable Privacy Laws and (ii) all published privacy and data security policies, notices and statements to which Paramount and its Subsidiaries are subject.

(b) Except as would not, individually or in the aggregate, reasonably be expected to have a Paramount Material Adverse Effect, since January 1, 2021, Paramount and its Subsidiaries have, and have required any Paramount Data Partner to have, adopted and implemented at least commercially reasonable industry standard physical, technical, organizational, and administrative security measures and policies to (i) protect all Personal Information stored or processed by or on behalf of Paramount and its Subsidiaries against any accidental, unlawful or unauthorized access, use, loss, disclosure, alteration, destruction, compromise or other Processing (a “Security Incident”) and (ii) identify and address internal and external risks to the privacy and security of Personal Information processed by or on behalf of Paramount and its Subsidiaries. Except as would not, individually or in the aggregate, reasonably be expected to have a Paramount Material Adverse Effect, since January 1, 2021, Paramount, Subsidiaries of Paramount (and, to the knowledge of Paramount, Paramount Data Partners with respect to Personal Information of Paramount and its Subsidiaries) have not experienced a Security Incident.

(c) Except as would not, individually or in the aggregate, reasonably be expected to have a Paramount Material Adverse Effect, since January 1, 2021, in relation to any Security Incident, none of Paramount or any of the Subsidiaries of Paramount has been the subject of any formal complaint, claim or investigation or been required to notify any Person.

Section 3.13 Paramount Contracts.

(a) Section 3.13(a) of the Paramount Disclosure Letter identifies each of the following Paramount Contracts to which Paramount or any of its Subsidiaries is a party or otherwise bound as of the date of this Agreement other than any Paramount Contract that is or constitutes (1) a nondisclosure agreement entered into (x) in the ordinary course of business or (y) in connection with discussions, negotiations, and transactions related to this Agreement, other Acquisition Proposals, or other potential strategic transactions or (2) a Paramount Employee Plan or, Paramount Equity Plan, which shall be governed by Section 3.19 (the Paramount Contracts required to be set forth on such schedule, the “Paramount Material Contracts”):

(i) any Paramount Contract that limits the right of Paramount or any of its Subsidiaries to sell, distribute, produce or manufacture any product, project or service either by (A) limiting the right of

 

A-27


Table of Contents

Paramount or a Subsidiary of Paramount from engaging in any line of business or to compete with any other Person in any location or line of business (other than exclusive or co-exclusive licenses of or holdbacks affecting Paramount Properties entered into in the ordinary course of business) or (B) providing “most favored nation” rights (including with respect to pricing, but excluding (i) with respect to credits, profit participations, perquisites or other rights in favor of a party providing financing or services in connection with a Paramount Property in the ordinary course of business and (ii) Affiliation Agreements), in favor of a party other than Paramount or a Subsidiary of Paramount, in each case under clause (A) or (B) in a manner that is material to the business of Paramount and its Subsidiaries, taken as a whole;

(ii) any Paramount Contract that required or requires annual payments or delivery of cash or other consideration by or to Paramount or any of its Subsidiaries in an amount having a value or expected value in excess of $50,000,000 in the fiscal year ended December 31, 2023 or the fiscal year ending December 31, 2024, other than any Contracts entered into in connection with Content Activities;

(iii) other than any Contracts entered into in connection with Content Activities, any Paramount Contract under which Paramount or any of its Subsidiaries (A) licenses or sublicenses material Intellectual Property Rights to any third party, (B) licenses or sublicenses material Intellectual Property Rights from any third party or (C) has entered into any material covenant not to sue or assert or immunity from suit with respect to material Intellectual Property Rights, including any material coexistence agreements and material settlement agreements (in each case, other than (v) non-disclosure agreements, (w) non-exclusive licenses granted by Paramount or a Subsidiary of Paramount in the ordinary course of business or to end users in connection with the provision or sale of any product or service, (x) non-exclusive licenses granted to Paramount or a Subsidiary of Paramount by any customer, employee, consultant, or independent contractor of Paramount or any Subsidiary of Paramount in the ordinary course of business, (y) non-exclusive licenses of commercially available Software granted to Paramount or a Subsidiary of Paramount or (z) licenses to open source, public, or freeware Software, or other materials), in each case of clauses (A)-(C), which Paramount Contract is material to the business of Paramount and its Subsidiaries, taken as a whole;

(iv) any Paramount Contract relating to debt for borrowed money in excess of $50,000,000 (whether incurred, assumed, guaranteed, or secured by any asset) of Paramount or any of its Subsidiaries, other than guarantees of obligations of Paramount or any wholly owned Subsidiary of Paramount;

(v) any Paramount Contract related to the formation, creation, governance or control of any Paramount Material Joint Venture;

(vi) any Paramount Contract that prohibits the payment of dividends or distributions in respect of the capital stock of Paramount, the pledging of the capital stock or other equity interests of Paramount, or prohibits the issuance of any guaranty by Paramount of the obligations of a Person other than Paramount or any of its Subsidiaries, in each case, other than Paramount Contracts relating to Permitted Paramount Indebtedness;

(vii) any Paramount Contract that contains a put, call or similar right pursuant to which Paramount or any of its Subsidiaries would be required to purchase or sell, as applicable, any equity interests of any Person or assets (excluding Intellectual Property Rights) at a purchase price which would reasonably be likely to exceed $25,000,000;

(viii) any Paramount Contract relating to a Paramount Related Party Transaction (other than any such transactions entered into on an arm’s-length basis);

(ix) any Paramount Contract since January 1, 2021, that relates to the acquisition or disposition by Paramount or any of its Subsidiaries of any Person or other business organization, division, or business of any Person (whether by merger or consolidation, by the purchase of a controlling equity interest in or substantially all of the assets of such Person, or by any other manner), in each case, pursuant to which Paramount or any of its Subsidiaries has continuing guarantee, “earn-out” or similar contingent payment obligations (excluding confidentiality obligations and indemnification obligations in respect of representations and warrants or covenants);

 

A-28


Table of Contents

(x) any Paramount Contract with any Governmental Body under which payments in excess of $15,000,000 were received by Paramount or any of its Subsidiaries in the fiscal year ended December 31, 2023, other than any Contract entered into in connection with Content Activities;

(xi) (A) except for such Paramount Contracts with third-parties under licenses arrangements pursuant to ordinary course production operations, any Paramount Contract for the license, lease or sublease of any Paramount Owned Real Property and (B) any Paramount Lease for any Paramount Leased Real Property;

(xii) any Paramount Contract since January 1, 2021, the primary purpose of which is to provide for indemnification or guarantee of the obligations of any Person other than Paramount or any of its Subsidiaries that would be material to the business of Paramount and its Subsidiaries, taken as a whole, other than any such Paramount Contracts entered into in the ordinary course of business;

(xiii) any Paramount Contract that is material to the business of Paramount and its Subsidiaries, taken as a whole, and contains a so-called “key person” or “essential element” provision with respect to any Paramount Associate;

(xiv) (i) any Contract that is material to the business of Paramount and its Subsidiaries, taken as a whole, and grants a change of control right or remedy, right of first refusal, right of first negotiation, option to purchase or option to exclusively license, or (ii) any Contract that includes a provision that would require a material payment in excess of $10,000,000 to the other party or parties thereto, in each case, which right or payment is triggered by or would materially impair, the consummation of the Mergers or the other Transactions;

(xv) any Material Affiliation Agreement;

(xvi) any “term deals”, “housekeeping deals”, “overall deals”, and “first look deals” as commonly understood in the entertainment industry that involved or are reasonably expected to involve fixed or guaranteed annual payments by Paramount or any of its Subsidiaries of $15,000,000 or more in the fiscal year ended December 31, 2023 or the fiscal year ending December 31, 2024;

(xvii) any Contract which provides a party, other than Paramount or any of its Subsidiaries, with a right to co-finance or co-own in excess of 10% of a Paramount Franchise Property, or otherwise exercise material control or co-control over or materially restrict the development, production or Exploitation of any Paramount Franchise Property;

(xviii) any Contract for the licensing to or Exploitation by any party other than Paramount or any of its Subsidiaries of any Property owned or controlled by Paramount or its Subsidiaries that involved annual revenue of Paramount or any of its Subsidiaries of $50,000,000 or more in the fiscal year ended December 31, 2023, excluding amounts paid by any third party to Paramount or any of its Subsidiaries to fund or reimburse development and production costs;

(xix) any Contract for the licensing to or Exploitation by Paramount or any of its Subsidiaries of any Property owned or controlled by any party other than Paramount or its Subsidiaries that involved (or would reasonably be expected to involve) annual payments by Paramount or any of its Subsidiaries of $50,000,000 or more in the fiscal year ended December 31, 2023 or 2024;

(xx) any Contract for the distribution, licensing or other Exploitation of Paramount+ or Pluto TV by a party other than Paramount or any of its Subsidiaries pursuant to (i) any Material Affiliation Agreement or (ii) a Contract with over-the-top platforms, which, in the case of clause (ii), involved (or would reasonably be expected to involve) annual revenues to Paramount or any of its Subsidiaries of $100,000,000 in the fiscal year ended December 31, 2023 or 2024;

(xxi) any Collective Bargaining Agreement, excluding any Collective Bargaining Agreement with a Guild and/or that applies on a national, area-wide, industry-wide or mandatory basis; and

(xxii) any settlement, conciliation or similar agreement (A) pursuant to which Paramount or any of its Subsidiaries is obligated after the date of this Agreement to pay consideration, in each case, in excess

 

A-29


Table of Contents

of $15,000,000 or (B) that would otherwise materially limit the operation of the business of Paramount and its Subsidiaries, taken as a whole, as currently operated.

(b) As of the date of this Agreement, Paramount has made available to Skydance or Skydance’s Representatives an accurate and complete copy of each Paramount Material Contract (except with such redactions as may be clearly marked on such copies). Except as would not, individually or in the aggregate, reasonably be expected to have a Paramount Material Adverse Effect: (i) as of the date hereof neither Paramount (or its applicable Subsidiary) nor, to the knowledge of Paramount, any other party is in breach of or default under any Paramount Material Contract and neither Paramount (or its applicable Subsidiary) nor, to the knowledge of Paramount, any other party has taken or failed to take any action, and no event has occurred, that with or without notice, lapse of time, or both would constitute a breach of or default under any Paramount Material Contract, (ii) as of the date hereof each Paramount Material Contract is, with respect to Paramount (or its applicable Subsidiary) and, to the knowledge of Paramount, as of the date hereof, each other party, a valid agreement, binding, and in full force and effect, (iii) to the knowledge of Paramount, as of the date hereof, each Paramount Material Contract is enforceable by Paramount (or its applicable Subsidiary) in accordance with its terms, subject to the Enforceability Exceptions and (iv) since January 1, 2023 through the day prior to the date of this Agreement, (x) Paramount has not received any written notice regarding any violation or breach or default under any Paramount Material Contract that has not since been cured, (y) no counterparty to any Paramount Material Contract has canceled or otherwise terminated, or threatened in writing to cancel or otherwise to terminate, its relationship with Paramount (or its applicable Subsidiary) and (z) no counterparty to any Paramount Material Contract has decreased materially or threatened to decrease materially or limit materially, the amount of business that any such counterparty presently engages in or presently conducts with Paramount and its Subsidiaries.

Section 3.14 Liabilities. As of the date of this Agreement, neither Paramount nor any Subsidiary of Paramount has any liability of the type required to be disclosed as a liability on a consolidated balance sheet prepared in accordance with GAAP, except for: (a) liabilities disclosed on the Paramount Balance Sheet; (b) liabilities or obligations incurred pursuant to the terms of this Agreement; (c) liabilities incurred in the ordinary course of business since January 1, 2024; (d) liabilities for performance of obligations under Paramount Contracts entered into in the ordinary course of business, consistent with past practice (other than as a result of the breach or acceleration thereof); and (e) liabilities that would not, individually or in the aggregate, reasonably be expected to have a Paramount Material Adverse Effect.

Section 3.15 Compliance with Laws. Paramount and each Subsidiary of Paramount has been, since January 1, 2021, in compliance with all applicable Laws, except where the failure to be in compliance would not, individually or in the aggregate, reasonably be expected to have a Paramount Material Adverse Effect. To the knowledge of Paramount, since January 1, 2021, neither Paramount nor any Subsidiary of Paramount has been given written notice of, or been charged with, any violation of any Law, except, in each case, for any such violation that would not, individually or in the aggregate, reasonably be expected to have a Paramount Material Adverse Effect. To the knowledge of Paramount, no investigation or review by any Governmental Body with respect to Paramount or any Subsidiary of Paramount is pending or, as of the date of this Agreement, threatened, except for such investigations or reviews the outcome of which would not, individually or in the aggregate, reasonably be expected to have a Paramount Material Adverse Effect.

Section 3.16 Certain Business Practices.

(a) Since January 1, 2021, none of Paramount, any Subsidiary of Paramount, or any of their respective directors or officers, or, to the knowledge of Paramount, any employee or agent, in each case, acting on behalf of Paramount or any Subsidiary of Paramount, has (i) been a Sanctioned Person or (ii) violated any applicable Trade Laws or Sanctions, applicable Anti-Corruption Law or any rule or regulation promulgated thereunder, applicable anti-money laundering Law and any rule or regulation promulgated thereunder or (iii) has, in violation of any applicable Anti-Corruption Law: (a) directly or indirectly paid, offered, or promised to make or offer any contribution, gift, entertainment, or other expense, (b) made, offered, or promised to make or offer any payment, loan, or transfer of anything of value, including any reward, advantage, or benefit of any kind to or for the benefit

 

A-30


Table of Contents

of foreign or domestic governmental officials or employees, or to foreign or domestic political parties, candidates thereof, or campaigns, (c) paid, offered, or promised to make or offer any bribe, payoff, influence payment, kickback, rebate, or other similar payment of any nature or (d) created or caused the creation of any false or inaccurate books and records of Paramount or any Subsidiary of Paramount related to any of the foregoing, except, in each case, as would not, individually or in the aggregate, reasonably be expected to have a Paramount Material Adverse Effect. Paramount has established and maintains policies and procedures reasonably designed to promote and achieve compliance with any Anti-Corruption Laws, anti-money laundering Laws, Sanctions, and Trade Laws applicable to Paramount and its Subsidiaries. To the knowledge of Paramount, there are no Anti-Corruption Law-related, anti-money laundering-related, Sanctions-related or Trade Laws-related Legal Proceedings pending or threatened against Paramount or its Subsidiaries or, to the knowledge of Paramount, any officer or director thereof by or before (or, in the case of a threatened matter, that would come before) any Governmental Body, except, in each case, as would not be material to the business of Paramount and its Subsidiaries, taken as a whole.

(b) Neither Paramount nor any of its Subsidiaries: (i) produce, design, test, manufacture, fabricate, or develop any “critical technologies,” as that term is defined in 31 C.F.R. § 800.215; (ii) perform any of the functions as set forth in column 2 of Appendix A to 31 C.F.R. Part 800 with respect to “covered investment critical infrastructure,” as defined in 31 C.F.R. § 800.212; or (iii) maintain or collect, directly or indirectly, “sensitive personal data,” as defined in 31 C.F.R. § 800.241, of U.S. citizens; and, therefore, in turn, neither Paramount nor any Subsidiary of Paramount is a “TID U.S. business” within the meaning of that term in 31 C.F.R. § 800.248.

Section 3.17 Governmental Authorizations.

(a) Paramount and its Subsidiaries hold all Governmental Authorizations necessary to enable Paramount and its Subsidiaries to conduct their respective businesses in the manner in which their businesses are currently being conducted, except where the failure to hold such Governmental Authorizations would not, individually or in the aggregate, reasonably be expected to have a Paramount Material Adverse Effect. The material Governmental Authorizations held by Paramount and its Subsidiaries are valid and in full force and effect, except where the invalidity or failure of such Governmental Authorizations would not, individually or in the aggregate, reasonably be expected to have a Paramount Material Adverse Effect. Paramount and its Subsidiaries are each in compliance with the terms and requirements of such Governmental Authorizations, to the extent applicable to them, except where failure to be in compliance would not, individually or in the aggregate, reasonably be expected to have a Paramount Material Adverse Effect.

(b) Section 3.17(b) of the Paramount Disclosure Letter sets forth a complete list of the Stations (including the associated Governmental Authorization issued under the Communications Laws for each Station) and each of the FCC Licenses held by Paramount and its Subsidiaries currently in effect (the “Material Communications Licenses”). Each of the FCC Licenses is in full force and effect in accordance with its terms and has not been revoked, suspended, canceled, rescinded, terminated, or expired without the filing of a still-pending, timely-filed license renewal application. Except as would not reasonably be expected to have a Paramount Material Adverse Effect, the construction of all facilities or changes contemplated by any of the FCC Licenses or construction permits issued to modify any FCC License have been completed to the extent required to be completed as of the date hereof. The FCC Licenses have been issued for the terms expiring as indicated on Section 3.17(b) of the Paramount Disclosure Letter, it being acknowledged that certain of the FCC Licenses are subject to pending license renewal applications in which no basic qualification issues have been raised. The FCC Licenses have been issued for the full terms customarily issued by the FCC for each class of Station, or if subject to a pending renewal application, there are no facts, events or conditions known to Paramount based upon which the FCC would reasonably be expected to not grant the renewal for a full term.

(c) None of the FCC Licenses are subject to any restrictions or conditions other than those appearing on the face of the FCC Licenses or generally affecting such type of FCC License. Except as would not, individually

 

A-31


Table of Contents

or in the aggregate, reasonably be expected to have a Paramount Material Adverse Effect, Paramount and its Subsidiaries have timely filed all reports, notifications, and filings with the FCC necessary to maintain all FCC Licenses in full force and effect, and have timely paid all FCC regulatory fees with respect thereto. Except as would not, individually or in the aggregate, reasonably be expected to have a Paramount Material Adverse Effect, Paramount and its Subsidiaries hold all FCC authorizations necessary to operate the Stations as they are currently being operated, and such operation is in compliance with such authorizations in all material respects.

(d) Except for actions or proceedings affecting such type of FCC License or Material Communications License generally, no application or proceeding or decision is pending or, to the knowledge of Paramount, threatened that is reasonably likely to result in (i) the denial of an application for renewal of any FCC License or any Material Communications License, (ii) the revocation, materially adverse modification, non-renewal or suspension of any of the FCC Licenses or Material Communications Licenses, (iii) the issuance of a material cease-and-desist order, or (iv) the imposition of any material forfeiture with respect to any of the Stations. There is not now issued, outstanding, pending or, to the knowledge of Paramount, threatened, by or before the FCC, any order to show cause, notice of violation, notice of apparent liability, or notice of forfeiture reasonably expected to have a Paramount Material Adverse Effect with respect to any of the FCC Licenses or the Stations. As of the date of this Agreement, neither Paramount nor any Subsidiary of Paramount, nor any Station, has entered into a tolling agreement or otherwise waived any statute of limitations relating to the Stations during which the FCC may assess any fine or forfeiture or take any other action or agreed to any extension of time with respect to any FCC investigation or proceeding as to which the statute of limitations time period so waived or tolled or the time period so extended remains open.

(e) Except as would not, individually or in the aggregate, reasonably be expected to have a Paramount Material Adverse Effect, (i) each Station is currently broadcasting for the required minimum schedule under the Communications Laws and has not been silent nor operating on less than the required minimum schedule for a period of time of more than thirty (30) days during the current license term without FCC authority or application therefor, (ii) the Stations, their respective physical facilities, electrical and mechanical systems and transmitting and studio equipment are being operated in compliance with the applicable FCC Licenses and the requirements of the Communications Laws, and (iii) Paramount, the Subsidiaries of Paramount and the Stations are in compliance with all requirements of the FCC and the Federal Aviation Administration with respect to the construction or alteration of the antenna structures owned by Paramount, any Subsidiary of Paramount or any Station.

(f) Paramount is in compliance with Section 310(b)(4) of the Communications Act and associated provisions of the FCC Rules, without need for a declaratory ruling from the FCC permitting foreign investment at levels greater than twenty-five percent (25%) of total equity or voting interests.

Section 3.18 Tax Matters.

(a) Except as would not, individually or in the aggregate, reasonably be expected to have a Paramount Material Adverse Effect: (i) each of the Tax Returns required to be filed by Paramount or any Subsidiary of Paramount has been filed on or before the applicable due date (taking into account any extension of such due date), and all such Tax Returns are true, accurate, and complete in all respects, (ii) all Taxes due and payable by or required to have been paid by Paramount or any Subsidiary of Paramount (whether or not shown as due and owing on any Tax Returns) have been timely paid by Paramount or such Subsidiary of Paramount and (iii) Paramount and each Subsidiary of Paramount has withheld and timely paid over to the appropriate Governmental Body all Taxes required to have been withheld and paid over by it in connection with any amounts paid or owing to any Paramount Associate, employee, former employee, independent contractor, creditor, stockholder or other Person.

(b) Except as would not, individually or in the aggregate, reasonably be expected to have a Paramount Material Adverse Effect: (i) no deficiency or proposed adjustment for any Tax has been asserted or assessed by

 

A-32


Table of Contents

any Taxing Authority against Paramount or any Subsidiary of Paramount, which deficiency has not been paid, settled, or withdrawn, (ii) no examination or audit of, or other Legal Proceeding with respect to, any Tax Return of Paramount or any Subsidiary of Paramount is currently in progress or pending, or, to Paramount’s or any of its Subsidiary’s knowledge, threatened, (iii) there is no Encumbrance for Taxes (other than for Taxes not yet due and payable) upon any asset of Paramount or of any Subsidiary of Paramount, (iv) no written claim has been made by any Governmental Body in a jurisdiction in which Paramount or any Subsidiary of Paramount, as applicable, does not file Tax Returns (or pay a specified type of Tax) that it is or may be required to file Tax Returns in, or is subject to such type of Tax by, that jurisdiction, (v) there is not in effect any waiver, modification or extension by Paramount or any Subsidiary of Paramount of any statute of limitations with respect to any Taxes (or the assessment or collection of any Taxes) of Paramount or any Subsidiary of Paramount (except for automatic extensions of time to file Tax Returns obtained in the ordinary course of business) and (vi) none of Paramount or any Subsidiary of Paramount has agreed to any modification, waiver or extension of time for filing any Tax Return that has not been filed and no request for any waiver, modification or extension described in this sentence is currently pending.

(c) Except as would not, individually or in the aggregate, reasonably be expected to have a Paramount Material Adverse Effect: (i) neither Paramount nor any Subsidiary of Paramount is a party to any Tax sharing agreement, Tax indemnity agreement, or similar agreement with respect to Taxes that would have a continuing effect after the Closing Date or which would bind New Paramount or any Subsidiary of New Paramount after the Closing Date (other than customary commercial agreements or arrangements entered into in the ordinary course of business no primary purpose of which relates to Taxes), and (ii) neither Paramount nor any Subsidiary of Paramount (a) has been a member of an “affiliated group” (within the meaning of Section 1504(a) of the Code or similar provision of state, local or non-U.S. Law) filing a consolidated U.S. federal income Tax Return (other than a group the common parent of which is or was Paramount or any Subsidiary of Paramount) or (b) has any liability for the Taxes of another Person (other than Paramount or any Subsidiary of Paramount) pursuant to applicable Law (including under Treasury Regulations Section 1.1502-6 (or any similar provision of any state, local, or non-U.S. Law)), as a transferee or successor, or by Contract (other than customary commercial agreements or arrangements entered into in the ordinary course of business no primary purpose of which relates to Taxes).

(d) Except as would not, individually or in the aggregate, reasonably be expected to have a Paramount Material Adverse Effect: neither Paramount nor any Subsidiary of Paramount will be required to include any item of income in, or exclude any item of deduction from, taxable income for any taxable period (or portion thereof) beginning after the Closing Date as a result of: (i) any change in method of accounting for a taxable period ending on or prior to the Closing Date made prior to the Closing, (ii) the use of an incorrect method of accounting prior to the Closing Date, (iii) any “closing agreement” executed prior to the Closing or any agreement with any Taxing Authority entered into or any ruling received or requested from any Taxing Authority on or prior to the Closing Date, (iv) any intercompany transaction or excess loss account described in Treasury Regulations under Section 1502 of the Code entered into or existing prior to the Closing, (v) any prepaid amount received, or paid, on or prior to the Closing or any deferred revenue accrued or existing on or before the Closing Date, or (vi) any installment sale or open transaction disposition occurring on or before the Closing Date. Neither Paramount nor any Subsidiary of Paramount has made an election pursuant to Section 965(h) of the Code.

(e) In the prior two years, neither Paramount nor any Subsidiary of Paramount has been either a “distributing corporation” or a “controlled corporation” in a distribution of stock intended to be governed in whole or in part under Section 355 of the Code (or under so much of Section 356 of the Code as it relates to Section 355 of the Code).

(f) Neither Paramount nor any Subsidiary of Paramount is or has entered into any “listed transaction” within the meaning of Sections 6707A(c)(2) of the Code and Treasury Regulations Section 1.6011-4(b)(2).

(g) Neither Paramount nor any Subsidiary of Paramount has taken or agreed to take any action not contemplated by this Agreement, nor is Paramount or any Subsidiary of Paramount, after due inquiry, aware of

 

A-33


Table of Contents

any fact or circumstance, that would reasonably be expected to prevent or impede the Transactions from qualifying for the Intended Tax Treatment or Paramount Tax Counsel from providing the Tax Opinion.

(h) This Section 3.18 and Section 3.19 set forth the sole and exclusive representations and warranties of Paramount with respect to Tax matters.

Section 3.19 Employee Matters; Employee Plans.

(a) Neither Paramount nor any Subsidiary of Paramount (i) is party to or bound by a Collective Bargaining Agreement; (ii) is currently negotiating a Collective Bargaining Agreement or (iii) has an obligation to bargain with any union, works council, employee association or other similar labor organization, in each case, excluding Collective Bargaining Agreements with a Guild and/or that apply on a national, area-wide, industry-wide or mandatory basis. Neither the execution and delivery of this Agreement nor the consummation of the Mergers (either alone or in conjunction with any other event) will require the consent of, or advance notification to or consultation with, any works councils, unions or similar labor organizations (including, for the avoidance of doubt, any Guilds) with respect to employees of Paramount or any of its Subsidiaries. Except as would not, individually or in the aggregate, reasonably be expected to have a Paramount Material Adverse Effect: (i) since January 1, 2021, there has not been any unfair labor practice charge, labor arbitration, grievance, strike, slowdown, work stoppage, lockout, job action, picketing, labor dispute, question concerning labor representation, union organizing activity, or any threat thereof, or any similar activity or dispute, affecting Paramount, any Subsidiary of Paramount or any of their respective employees; and (ii) there is not now pending or, to the knowledge of Paramount, threatened unfair labor practice charge, labor arbitration, grievance, strike, slowdown, work stoppage, lockout, job action, picketing, labor dispute, question regarding labor representation or union organizing activity, or any similar activity or dispute.

(b) There is no (and, since January 1, 2021, has been no) Legal Proceeding ongoing, pending or, to the knowledge of Paramount, threatened, arising out of or relating to the employment or engagement of any Paramount Associate by Paramount or any Subsidiary of Paramount or any labor or employment practice of Paramount or any Subsidiary of Paramount, including arising out of or relating to any Paramount Employee Plan, other than any Legal Proceeding that would not, individually or in the aggregate, reasonably be expected to have a Paramount Material Adverse Effect. Paramount and each Subsidiary of Paramount has at all times since January 1, 2021 complied with the WARN Act, as applicable.

(c) Paramount and each Subsidiary of Paramount is in compliance and, since January 1, 2021, has complied with all applicable Laws related to labor or employment (which for the avoidance of doubt includes all Contracts for labor or employment, including all Collective Bargaining Agreements by which Paramount or any Subsidiary of Paramount is bound), including all Laws regarding any term or condition of employment, employment practices, pensions obligations, hiring, payment of wages and hours of work, collective bargaining, worker classification (including the proper classification of workers as independent contractors and of employees as exempt or non-exempt), background checks, leaves of absence, plant closing and mass layoff notification, privacy rights, labor disputes, workplace safety, retaliation, immigration, accommodations, harassment and discrimination matters, and termination of employment, except any lack of compliance that would not, individually or in the aggregate, reasonably be expected to result in a Paramount Material Adverse Effect.

(d) Section 3.19(d) of the Paramount Disclosure Letter sets forth, as of the date of this Agreement, a complete list of each material Paramount Employee Plan (which, for the avoidance of doubt for the purposes of this Agreement, includes the Paramount U.K. DB Plans) (other than (i) Employee Plans sponsored or maintained by or provided through any Guild and (ii) employment agreements or offer letters that both (x) do not provide for change in control payments or benefits and (y) either do not provide for annual base salary in excess of $1,000,000 or do not materially deviate from Paramount’s or its applicable Subsidiary’s standard forms set forth on Section 3.19(d) of the Paramount Disclosure Letter). Paramount has made available to Skydance or Skydance’s Representatives with respect to each material Paramount Employee Plan (other than Employee Plans

 

A-34


Table of Contents

sponsored or maintained by or provided through any Guild and excluding for this purpose all employment agreements and offer letters that both (i) do not provide for change in control payments or benefits and (ii) either do not provide for annual base salary in excess of $1,000,000 or do not otherwise materially deviate from Paramount’s or its applicable Subsidiary’s standard forms) accurate and complete copies of the following, as relevant: (i) all plan documents and all material amendments thereto, and all related trust or other funding documents (including any guarantee, letter of credit or other form of security in respect of either Paramount U.K. DB Plan); (ii) any currently effective determination letter or opinion letter received from the IRS (or comparable ruling or letter from any non-U.S. Governmental Body); (iii) the most recent actuarial valuation report and any subsequent funding update, and the most recent Form 5500 and all schedules thereto; and (iv) all material, non-routine written communications with the Department of Labor, IRS or any other Governmental Body relating to any audit, investigation or similar proceeding with respect to such Paramount Employee Plan sent or received since January 1, 2021.

(e) Section 3.19(e) of the Paramount Disclosure Letter sets forth (other than plans sponsored or maintained by or provided through any Guild to which the “entertainment industry” exception set forth in Section 4203(c) of ERISA applies) (i) the Paramount U.K. DB Plans and each other plan subject to Title IV of ERISA, Section 302 of ERISA or Section 412 of the Code or any other defined benefit plan with respect to which Paramount, any Subsidiary of Paramount or any of their respective ERISA Affiliates contributes, or has or could reasonably be expected to have any direct or indirect liability (contingent or otherwise) (each, a “Paramount Pension Plan”) and (ii) each “multiemployer plan” within the meaning of Section 3(37) of ERISA with respect to which Paramount, any Subsidiary of Paramount or any of their respective ERISA Affiliates contributes, or has or could reasonably be expected to have any direct or indirect liability (contingent or otherwise) (each, a “Paramount Multiemployer Plan”). Except for the Paramount Pension Plans and Paramount Multiemployer Plans and, except for plans sponsored or maintained by or provided through any Guild to which the “entertainment industry” exception set forth in Section 4203(c) of ERISA applies, none of Paramount, any Subsidiary of Paramount or any of their respective ERISA Affiliates sponsors, maintains, contributes to or otherwise has liability, whether actual or contingent, with respect to (i) a plan subject to Title IV of ERISA, Section 302 of ERISA or Section 412 of the Code, including any “single employer” defined benefit plan or any “multiemployer plan,” each within the meaning of Section 4001 of ERISA, (ii) a “multiple employer plan” within the meaning of Section 413(c) of the Code, (iii) a “multiple employer welfare arrangement” within the meaning of Section 3(40) of ERISA, or (iv) any U.K. defined benefit pension arrangement.

(f) With respect to each Paramount Pension Plan, except as would not, individually or in the aggregate, reasonably be expected to result in a Paramount Material Adverse Effect: (i) no such Paramount Pension Plan has failed to meet minimum funding standards set forth in Sections 412 and 430 of the Code or Sections 302 and 303 of ERISA, (ii) no such Paramount Pension Plan has been determined to be in “at-risk” status, within the meaning of Section 430 of the Code or Section 303 or Title IV of ERISA, (iii) no unsatisfied liability to the Pension Benefit Guaranty Corporation (the “PBGC”) has been incurred (other than for non-delinquent premiums), (iv) there has been no “reportable event” within the meaning of Section 4043 of ERISA for which Paramount has failed to timely report to the PBGC; (v) no notice of intent to terminate such Paramount Pension Plan has been filed with the PBGC and no amendment terminating such Paramount Pension Plan has been adopted and no proceedings to terminate such Paramount Pension Plan instituted by the PBGC are pending or, to the knowledge of Paramount, threatened; (vi) no event or condition has occurred which would reasonably be expected to constitute grounds under Section 4042 of ERISA for the termination of, or the appointment of a trustee to administer, such Paramount Pension Plan; and (vii) no lien has arisen or would reasonably be expected to arise under ERISA or the Code on the assets of Paramount or its Subsidiaries in connection with any Paramount Pension Plan.

(g) With respect to each Paramount Multiemployer Plan, except as would not, individually or in the aggregate, reasonably be expected to result in a Paramount Material Adverse Effect: (i) to the knowledge of Paramount, no such Paramount Multiemployer Plan is insolvent, within the meaning of Section 4245 of ERISA; (ii) no withdrawal liability, within the meaning of Section 4201 of ERISA, has been or is reasonably expected to

 

A-35


Table of Contents

be incurred by Paramount, its Subsidiaries or any of their respective ERISA Affiliates, and, to the knowledge of Paramount, no event has occurred that has resulted or would reasonably be expected to result in the incurrence by Paramount, its Subsidiaries or any of their respective ERISA Affiliates of any liability with respect to the withdrawal or partial withdrawal from, or termination of, any Paramount Multiemployer Plan; (iii) none of Paramount, its Subsidiaries or any of their respective ERISA Affiliates has incurred or expects to incur any liability (including any indirect, contingent or secondary liability) to or on account of such Paramount Multiemployer Plan pursuant to Section 436(f) of the Code or Sections 515, 4201, 4204 or 4212 of ERISA; (iv) Paramount, its Subsidiaries and their respective ERISA Affiliates have timely made all required contributions (including installments) in full, and are not delinquent in any contributions, to such Paramount Multiemployer Plan; (v) to the knowledge of Paramount, no proceeding has been initiated by the PBGC to terminate such Paramount Multiemployer Plan or is threatened; (vi) to the knowledge of Paramount, no Paramount Multiemployer Plan is in “endangered or critical” status, within the meaning of Section 432 of the Code or Section 305 of ERISA; and (vii) no lien has arisen or would reasonably be expected to arise under ERISA or the Code on the assets of Paramount or its Subsidiaries in connection with any Paramount Multiemployer Plan.

(h) (i) Each of the Paramount Employee Plans that is intended to be qualified under Section 401(a) of the Code has obtained a favorable determination letter (or is entitled to rely upon a favorable opinion letter, if applicable) as to its qualified status under the Code, (ii) to the knowledge of Paramount, there are no facts or circumstances that would be reasonably likely to adversely affect the qualified status for any such Paramount Employee Plan and (iii) except as would not, individually or in the aggregate, reasonably be expected to have a Paramount Material Adverse Effect, each of the Paramount Employee Plans is now, and has since January 1, 2021, been established, funded and operated in compliance with its terms and all applicable Laws, including but not limited to ERISA and the Code.

(i) Except as would not, individually or in the aggregate, reasonably be expected to have a Paramount Material Adverse Effect, with respect to each Paramount Employee Plan that is subject to Laws of a jurisdiction outside of the United States or provides compensation or benefits to or for the benefit of any Paramount Associates that primarily reside outside of the United States: (i) if such Paramount Employee Plan is intended to qualify for special tax treatment, such Paramount Employee Plan meets (and at all times has met) all the requirements for such treatment, and no facts or circumstances exist that could adversely affect such qualified treatment; and (ii) each such Paramount Employee Plan required to be registered has been registered and has been maintained in good standing with applicable regulatory authorities.

(j) Except pursuant to the Paramount Employee Plans set forth on Section 3.19(j) of the Paramount Disclosure Letter or to the extent required under Section 601 et seq. of ERISA or Section 4980B of the Code (or any other similar non-U.S., state or local Law), no Paramount Employee Plan provides and none of Paramount, its Subsidiaries or any of their respective ERISA Affiliates has any present or future obligation to provide post-employment or post-retirement medical, life insurance or other welfare benefits to any Paramount Associate (or spouse, dependent or beneficiary thereof).

(k) Except as expressly provided in this Agreement or as set forth on Section 3.19(k) of the Paramount Disclosure Letter, the consummation of the Transactions (either alone or in combination with any other event) will not (i) result in any compensatory payment or benefit becoming due, or increase the amount of any such payment or benefit, to any Paramount Associate or under any Paramount Employee Plan, excluding (for clarity) any severance payment or benefit that would be due without regard to the occurrence of the consummation of the Transactions; (ii) result in the acceleration of the time of payment, funding, or vesting of any payment or benefit to any Paramount Associate or under any Paramount Employee Plan; (iii) limit Paramount’s or any Subsidiary of Paramount’s right to amend, modify or terminate any Paramount Employee Plan or related trust; or (iv) result in the payment of any amount that could, individually or in combination with any other payment or benefit, constitute an “excess parachute payment” within the meaning of Section 280G of the Code or result in the payment of an excise Tax by any Person under Section 4999 of the Code.

 

A-36


Table of Contents

(l) Except as would not reasonably be expected to have, individually or in the aggregate, a Paramount Material Adverse Effect, (i) each Paramount Employee Plan that constitutes in any part a nonqualified deferred compensation plan within the meaning of Section 409A of the Code has been operated and maintained in material operational and documentary compliance with Section 409A of the Code and all IRS guidance promulgated thereunder, to the extent such section and such guidance have been applicable to such Paramount Employee Plan; and (ii) no amounts paid or payable by Paramount or any Subsidiary of Paramount to or for the benefit of any Paramount Associate have been or are reasonably expected to be subject to any Tax or penalty imposed under Section 457A of the Code. There is no agreement, plan, Contract or other arrangement to which Paramount or any Subsidiary of Paramount is a party or by which Paramount or any Subsidiary of Paramount is otherwise bound to compensate any Paramount Associate in respect of Taxes pursuant to Sections 409A or 4999 of the Code.

(m) Except as would not reasonably be expected to have, individually or in the aggregate, a Paramount Material Adverse Effect, no Legal Proceeding (other than routine claims for benefits in the ordinary course) is (or, since January 1, 2021, has been) ongoing, pending, or, to the knowledge of Paramount, threatened against or in respect of any Paramount Employee Plan, the assets of any of the trusts under any Paramount Employee Plan or the plan sponsor, administrator, trustee or any fiduciary of any Paramount Employee Plan with respect to the operation thereof.

(n) To the knowledge of Paramount, (i) save in relation to the Paramount U.K. DB Plans, neither Paramount nor any of its Subsidiaries is or has ever been an “employer” nor (except as would not, individually or in the aggregate, reasonably be expected to have a Paramount Material Adverse Effect) is, or has in the last six years been, an “associate of” or “connected with” an “employer” (as those terms in quotation marks are used in the U.K. Pensions Act 2004) of any U.K. defined benefit pension arrangement and (ii) except as would not, individually or in the aggregate, reasonably be expected to have a Paramount Material Adverse Effect, each Paramount U.K. DB Plan has been properly and validly established, amended, operated, administered, funded and actuarially valued at all times in all material respects in accordance with its governing terms and applicable Law.

(o) Since January 1, 2021, (i) no material allegations of sexual harassment or sexual misconduct have been made by any current or former employee of Paramount or any Subsidiary of Paramount against any current or former executive or officer of Paramount or any Subsidiary of Paramount, (ii) neither Paramount nor any Subsidiary of Paramount has entered into any settlement agreements related to allegations of sexual harassment or sexual misconduct by an executive or officer of Paramount or any Paramount Subsidiary, and (iii) Paramount and the Paramount Subsidiaries have promptly, thoroughly, and impartially investigated all material allegations of sexual harassment or sexual misconduct of which they are or were aware and have taken all reasonable and necessary corrective actions with respect to such allegations that is reasonably calculated to prevent further harassment and misconduct with respect to each allegation with potential merit. No allegation of sexual harassment or sexual misconduct would reasonably be expected to result in any material loss to Paramount and its Subsidiaries, taken as a whole, and no such allegations have been made, that if known to the public, would reasonably be expected to bring Paramount or any of its Subsidiaries into material disrepute.

Section 3.20 Environmental Matters. Except for those matters that would not, individually or in the aggregate, reasonably be expected to have a Paramount Material Adverse Effect: (a) Paramount and each of the Subsidiaries of Paramount is, and since January 1, 2021, has been, in compliance with all applicable Environmental Laws, which compliance includes obtaining, maintaining or complying with all Governmental Authorizations required under Environmental Laws for the operation of their respective businesses; (b) as of the date of this Agreement, there is no Legal Proceeding or Order arising under any Environmental Law that is pending or, to the knowledge of Paramount, threatened in writing against Paramount or any Subsidiary of Paramount; (c) to the knowledge of Paramount, there is and has been no Hazardous Material present or Released on, at, under, or from any property or facility, including the Paramount Owned Real Property and the Paramount Leased Real Property, in a manner and concentration that would reasonably be expected to result in any claim

 

A-37


Table of Contents

against or liability of Paramount or any Subsidiary of Paramount under any Environmental Law; and (d) neither Paramount nor any Subsidiary of Paramount has assumed, undertaken, or otherwise become subject to any known liability of another Person arising under Environmental Laws other than any indemnity in Paramount Material Contracts or other licenses, leases, or sub-leases for real property. This Section 3.20 sets forth the sole and exclusive representations and warranties of Paramount with respect to matters arising under Environmental Laws.

Section 3.21 Insurance. Except as would not, individually or in the aggregate, reasonably be expected to have a Paramount Material Adverse Effect, (a) Paramount and its Subsidiaries maintain or are otherwise covered by insurance in such amounts and against such risks as is sufficient to comply with applicable Law and Contracts to which Paramount or any Subsidiary of Paramount is a party or is bound; and (b) as of the date of this Agreement, all insurance policies with respect to the business and assets of Paramount and its Subsidiaries are in full force and effect (except for any expiration thereof in accordance with their terms), all premiums due thereon have been paid in full, no written notice of cancellation or modification has been received, and there is no existing default or event that, with the giving of notice or lapse of time or both, would constitute a default by any insured thereunder.

Section 3.22 Legal Proceedings; Orders.

(a) As of the date of this Agreement, there is no Legal Proceeding pending or, to the knowledge of Paramount, threatened in writing, against Paramount or any Subsidiary of Paramount, or any property or asset of Paramount or any Subsidiary of Paramount, other than any Legal Proceeding that would not, individually or in the aggregate, reasonably be expected to have a Paramount Material Adverse Effect or to prevent or materially impair the ability of Paramount to consummate the Mergers by the End Date.

(b) As of the date of this Agreement, there is no Order to which Paramount or any Subsidiary of Paramount is subject that would, individually or in the aggregate, reasonably be expected to have a Paramount Material Adverse Effect.

Section 3.23 Opinion of Financial Advisor. The Paramount Special Committee has received the opinion of Centerview Partners LLC (the “Paramount Special Committee Financial Advisor”), as the financial advisor to the Paramount Special Committee, on or prior to the date of this Agreement, that, as of the date of such opinion and based on and subject to the matters set forth therein, including the various assumptions made, procedures followed, matters considered and qualifications and limitations set forth therein, the New Paramount Merger Consideration to be paid to the holders of Paramount Shares (other than Excluded Shares), taken in the aggregate, pursuant to this Agreement is fair, from a financial point of view, to such holders. Paramount shall provide a copy of such written opinion to Skydance solely for informational purposes and on a non-reliance basis as promptly as practicable following the execution of this Agreement. As of the date of this Agreement, the foregoing opinion has not been withdrawn, revoked or modified in any respect.

Section 3.24 Financial Advisor. Except for the Paramount Special Committee Financial Advisor pursuant to the Paramount Special Committee Financial Advisor Engagement Letter, no broker, finder, investment banker, financial advisor, or other Person is entitled to any brokerage, finder’s, or other similar fee or commission, or the reimbursement of expenses in connection therewith, in connection with the Mergers based upon arrangements made by or on behalf of Paramount or any Subsidiary of Paramount. Paramount has, prior to the execution and delivery of this Agreement, made available to Skydance a true, correct, and complete copy of Paramount’s engagement letter with the Paramount Special Committee Financial Advisor relating to the Mergers as in effect on the date of this Agreement (the “Paramount Special Committee Financial Advisor Engagement Letter”).

Section 3.25 Related Party Transactions. As of the date of this Agreement, other than any Paramount Employee Plan, neither Paramount nor any of its Subsidiaries is party to any transaction or arrangement or series of related transactions or arrangements between Paramount or a Subsidiary of Paramount, on the one hand, and

 

A-38


Table of Contents

any (a) present or former executive officer (as such term is defined in the Exchange Act) or director of Paramount or any of its Subsidiaries, (b) beneficial owner (within the meaning of Section 13(d) of the Exchange Act) of 5% or more of any class of the equity securities of Paramount or any of its Subsidiaries whose status as a 5% holder is known to Paramount as of the date of this Agreement or (c) Affiliate, “associate” or member of the “immediate family” (as such terms are respectively defined in Rules 12b-2 and 16a-1 of the Exchange Act) of any of the foregoing Persons described in clauses (a) or (b) (but only, with respect to the Persons in clause (b), to the knowledge of Paramount), on the other hand, in each case as would be required to be disclosed pursuant to Item 404 of Regulation S-K promulgated under the Exchange Act (each of the foregoing, a “Paramount Related Party Transaction”).

Section 3.26 Information Supplied. None of the information supplied or to be supplied in writing by or on behalf of Paramount or any Subsidiary of Paramount expressly for inclusion in (a) the Information Statement to be filed by Paramount with the SEC will, on the date the Information Statement is first mailed to stockholders of Paramount and (b) the Registration Statement will, at the time the Registration Statement is filed with the SEC or at the time it becomes effective under the Securities Act, contain any untrue statement of a material fact or omit to state any material fact required to be stated therein or necessary in order to make the statements therein not false or misleading. Notwithstanding the foregoing sentence, no representation or warranty is made by Paramount with respect to any information or statement made or incorporated by reference in the Information Statement or Registration Statement that was not supplied by or on behalf of Paramount or any Subsidiary of Paramount for use therein.

Section 3.27 No Other Representation.

(a) Except for the express written representations and warranties made by Paramount in this Agreement or in any instrument or other document delivered pursuant to this Agreement or in the Subscription Agreements, none of Paramount, New Paramount or any Merger Sub makes any express or implied representation or warranty with respect to Paramount or any Paramount Affiliate or their respective businesses, operations, assets, liabilities, or condition (financial or otherwise). Notwithstanding anything to the contrary in this Agreement, each of Paramount, New Paramount and each Merger Sub hereby acknowledges and agrees that except for the express written representations and warranties made by Skydance, the Blocker Holders and the Equity Investors in this Agreement or in any instrument or other document delivered pursuant to this Agreement or in any other Transaction Document, none of Skydance, the Blocker Holders or any other Person has made or makes any express or implied representation or warranty with respect to Skydance, any Skydance Affiliate, the Blocker Holders, any Affiliate of any Blocker Holder or their respective businesses, operations, assets, liabilities or condition (financial or otherwise).

(b) Notwithstanding anything to the contrary in this Agreement, each of Paramount, New Paramount and each Merger Sub hereby acknowledges and agrees (on its own behalf and on behalf of the Paramount Parties) that: (i) except for the representations and warranties of Skydance expressly set forth in Article IV, the representations and warranties of each Blocker Holder expressly set forth in Article V, the representations and warranties of Skydance or any Blocker Holder in any instrument or other document delivered pursuant to this Agreement, and the representations and warranties of Skydance, the Blocker Holders or the Equity Investors expressly set forth in any other Transaction Document, (x) none of the Skydance Parties or the Blocker Holders makes, or has made, any representation or warranty and (y) none of the Paramount Parties is relying on, or has relied on, any representation or warranty made, or information provided, by or on behalf of any Skydance Party or the Blocker Holders, in each case, regarding any Skydance Party, any Blocker Holder or their respective businesses, this Agreement, the Mergers, or any other related matter; and (ii) each of Paramount, New Paramount and each Merger Sub is a sophisticated purchaser and has made its own independent investigation, review, and analysis regarding Skydance, the Skydance Subsidiaries, the Blockers and the Mergers, which investigation, review, and analysis were conducted by Paramount, New Paramount and the Merger Subs together with expert advisors, including legal counsel, that they have engaged for such purpose.

 

A-39


Table of Contents

ARTICLE IV

REPRESENTATIONS AND WARRANTIES OF SKYDANCE

Skydance hereby represents and warrants to Paramount, New Paramount and each Merger Sub as follows (it being understood that each representation and warranty in this Article IV is subject to the exceptions and disclosures set forth in the Skydance Disclosure Letter (subject to Section 10.12)):

Section 4.1 Due Organization; Subsidiaries.

(a) Skydance is a limited liability company duly organized, validly existing, and in good standing under the laws of the State of California (“California Law”) and has all necessary power and authority to (i) conduct its business in the manner in which its business is currently being conducted, (ii) own and use its assets in the manner in which its assets are currently owned and used and (iii) perform its obligations under all Contracts by which it is bound, except as would not, individually or in the aggregate, reasonably be expected to have a Skydance Material Adverse Effect.

(b) Skydance is qualified or licensed to do business as a foreign Entity, and is in good standing (to the extent a concept of “good standing” is recognized), in each jurisdiction where the nature of its business requires such qualification or licensing, except where the failure to be so qualified, licensed, or in good standing would not, individually or in the aggregate, reasonably be expected to have a Skydance Material Adverse Effect.

(c) Section 4.1(c) of the Skydance Disclosure Letter identifies each Subsidiary of Skydance (each, a “Skydance Subsidiary”, and collectively, the “Skydance Subsidiaries”) and indicates its jurisdiction of organization. Each Skydance Subsidiary is a corporation or other business Entity duly incorporated or organized (as applicable), validly existing, and in good standing (to the extent a concept of “good standing” is recognized) under the laws of its jurisdiction of incorporation or organization and has full corporate or other organizational power and authority required to own, lease, or operate, as appropriate, the assets and properties that it purports to own, lease, and operate and to carry on its business as now conducted, and is qualified to do business in each jurisdiction where such qualification is necessary, except, in each case, where any failure thereof would not, individually or in the aggregate, reasonably be expected to have a Skydance Material Adverse Effect. All outstanding shares of capital stock or voting securities of, or other equity interests in, each Skydance Subsidiary, which are held, directly or indirectly, by Skydance, have been duly authorized, validly issued, fully paid, nonassessable, and are owned by Skydance, by another Skydance Subsidiary, or by Skydance and another Skydance Subsidiary, free and clear of all Encumbrances other than restrictions imposed by applicable securities laws or the organizational documents of any such Subsidiary or any Permitted Encumbrances.

(d) Skydance has made available to Paramount or Paramount’s Representatives accurate and complete copies of the articles of organization, operating agreement and other organizational documents of Skydance and each of the Skydance Subsidiaries, including all amendments thereto, as in effect on the date of this Agreement. None of Skydance or the Skydance Subsidiaries is in violation of any provision of its articles of organization, operating agreement and other organizational documents, except for violations that would not, individually or in the aggregate, have or reasonably be expected to have a Skydance Material Adverse Effect or be expected to prevent or materially impair the ability of Skydance to consummate the Skydance Merger or the other Transactions to which it is party.

(e) Section 4.1(e) of the Skydance Disclosure Letter sets forth, as of the date of this Agreement, any Person (other than a Subsidiary of Skydance) in which Skydance or any of its Subsidiaries holds capital stock or other equity interests (x) representing at least 20% of the outstanding equity of such Person and (y) involved annual revenue in excess of $50,000,000 in the fiscal year ended December 31, 2023 for which Skydance and the Skydance Subsidiaries have made or are committed to make capital contributions in excess of $25,000,000 in the aggregate (each such person, a “Skydance Material Joint Venture”).

 

A-40


Table of Contents

Section 4.2 Capitalization.

(a) The issued and outstanding equity interests of Skydance as of the Reference Date are as set forth on Section 4.2(a) of the Skydance Disclosure Letter, which sets forth the number and class of Skydance Membership Units outstanding as of close of business on the Reference Date, including the name of the record owner thereof and the number of Skydance Membership Units held thereby, and for each Skydance Profits Interest Unit, including the number of vested and unvested Skydance Profits Interest Units subject thereto (as defined in the Skydance LLC Agreement). All outstanding Skydance Membership Units have been duly authorized and validly issued and are fully paid and non-assessable and were created in accordance with applicable Law and the Skydance LLC Agreement. The Skydance Membership Units have been granted or issued in compliance in all material respects with all applicable federal securities laws and all applicable foreign and state securities or “blue sky” laws. The Allocation Statement delivered to Paramount was prepared in accordance with the Skydance LLC Agreement (including with respect to the calculations and determinations set forth therein).

(b) As of the Reference Date, (i) no Skydance Membership Unit is entitled or subject to any preemptive right, right of repurchase or forfeiture, right of participation, right of maintenance, or any similar right (other than, with respect to Skydance Profits Interest Units, as set forth in the Skydance LLC Agreement, the applicable Skydance Equity Plan or the award agreement evidencing such Skydance Profits Interest Units); (ii) no outstanding Skydance Membership Unit is subject to any right of first refusal in favor of Skydance; (iii) no outstanding bond, debenture, note, or other Indebtedness of Skydance has a right to vote on any matter on which Skydance Members have a right to vote; and (iv) no Skydance Contract restricts any Person from purchasing, selling, pledging, or otherwise disposing of (or from granting any option or similar right with respect to), any Skydance Membership Unit. Skydance is not under any obligation, nor is it bound by any Contract pursuant to which it may become obligated, to repurchase, redeem, or otherwise acquire any outstanding Skydance Membership Unit (other than, with respect to Skydance Profits Interest Units, as set forth in the Skydance LLC Agreement, the applicable Skydance Equity Plan or the award agreement evidencing such Skydance Profits Interest Units).

(c) Skydance has made available to Paramount or Paramount’s Representatives copies of the Skydance Equity Plans covering Skydance Profits Interest Units that are outstanding as of the date hereof and the forms of all award agreements evidencing such Skydance Profits Interest Units. All Skydance Profits Interest Units have been issued in compliance in all material respects with applicable Law. Other than pursuant to the Skydance Equity Plans or as set forth in this Section 4.2, as of the close of business on the Reference Date, there is no issued, reserved for issuance, outstanding, or authorized option, restricted unit award, equity appreciation, phantom equity, profit participation, or similar right, or compensatory equity or equity-linked award with respect to Skydance or any Skydance Subsidiary to which Skydance or any Skydance Subsidiary is a party or by which Skydance or any Skydance Subsidiary is bound.

(d) Except as set forth in this Section 4.2, as of the close of business on the Reference Date, there is no: (i) outstanding equity or other ownership interest in Skydance; (ii) outstanding subscription, option, call, warrant, right (whether or not currently exercisable) or agreement to acquire any membership interest or other equity or ownership interest, restricted stock unit, stock-based performance unit, or any other right that is linked to, or the value of which is based on or derived from the value of any share of membership or other equity or ownership interests or other securities of Skydance, in each case, issued by Skydance or to which Skydance is bound; (iii) outstanding security, instrument, bond, debenture, note, or obligation that is or may become convertible into or exchangeable for any membership or other equity or ownership interests or other securities of Skydance; or (iv) rights plan (or similar plan commonly referred to as a “poison pill”) or Contract under which Skydance is or may become obligated to sell or otherwise issue any membership interests or any other equity or ownership interest.

Section 4.3 Authority; Binding Nature of Agreement. Skydance has the necessary limited liability company power and authority to enter into and to perform its obligations under this Agreement and to consummate the

 

A-41


Table of Contents

Transactions. The Skydance Board has, at a meeting duly called and held on or prior to the date of this Agreement, (a) determined that this Agreement and the Transactions are advisable and in the best interests of Skydance and the Skydance Members, (b) approved and declared advisable this Agreement and the Transactions and (c) approved the execution, delivery and performance by Skydance of this Agreement and the consummation of the Transactions upon the terms and subject to the conditions set forth herein. No other action on the part of Skydance or any Skydance Subsidiary is necessary to authorize the execution, delivery and performance by Skydance of this Agreement and the consummation of the Transactions upon the terms and subject to the conditions set forth herein. This Agreement has been duly executed and delivered by Skydance and, assuming due execution and delivery by the other Parties, constitutes the valid and binding agreement of Skydance, enforceable against Skydance in accordance with its terms, subject to the Enforceability Exceptions and except as would not reasonably be expected to prevent or materially impair the ability of Skydance to consummate the Skydance Merger or the Transactions to which it is party.

Section 4.4 Non-Contravention; Consents.

(a) Assuming the accuracy of the representations and warranties of Paramount in Section 3.16(b), the execution and delivery of this Agreement by Skydance does not, and the performance of this Agreement by Skydance and the consummation by Skydance of the Transactions will not, (i) conflict with or violate any of the articles of organization, operating agreement or other organizational documents of Skydance, or any similar organizational documents of any Skydance Subsidiary, (ii) assuming that all consents, approvals, and other authorizations described in Section 4.4(b) have been obtained and that all filings and other actions described in Section 4.4(b) have been made or taken, conflict with or violate any Law applicable to Skydance or by which any property or asset of Skydance or any Skydance Subsidiary is bound or (iii) result in any breach or violation of or constitute a default (or an event which, with notice or lapse of time or both, would become a default) by Skydance or any Skydance Subsidiary under, or give to others any right of termination, amendment, acceleration, or cancellation of, or result in the loss of any benefit under, or the creation of any Encumbrance (other than Permitted Encumbrances) on the properties or assets of Skydance pursuant to, any Skydance Material Contract, except, with respect to each of the foregoing clauses (ii) and (iii), for any such conflict, violation, breach, default, or other occurrence that would not, individually or in the aggregate, reasonably be expected to have a Skydance Material Adverse Effect or reasonably be expected to prevent or materially impair the ability of Skydance to consummate the Skydance Merger or the Transactions to which it is party.

(b) Assuming the accuracy of the representations and warranties of Paramount in Section 3.16(b), the execution and delivery of this Agreement by Skydance does not, and the performance of this Agreement by Skydance and the consummation by Skydance of the Transactions will not, require any consent, approval, authorization, or permit of, filing or registration with, notification or report to, or expiration of waiting periods from, any Governmental Body except for (i) the filing of the Skydance Certificate of Merger with the California Secretary of State pursuant to the CLLCA, (ii) the premerger notification and waiting period requirements of the HSR Act, (iii) the FCC Consent, (iv) any consent, approval, order, authorization, authority, transfer, waiver, disclaimer, registration, declaration, or filing set forth in Section 4.4(b) of the Skydance Disclosure Letter and (v) any other consent, approval, order, authorization, authority, transfer, waiver, disclaimer, registration, declaration, or filing, which, in each case, if not obtained or made would not, individually or in the aggregate, reasonably be expected to have a Skydance Material Adverse Effect or reasonably be expected to prevent or materially impair the ability of Skydance to consummate the Skydance Merger or the Transactions to which it is party.

Section 4.5 Vote Required. The affirmative vote or approval of (i) the holders of a majority of each class of the Skydance Membership Units outstanding and (ii) each of the Skydance Members listed on Section 4.5 to the Skydance Disclosure Letter (collectively, the “Skydance Member Approval”) are the only votes or approvals of the holders of any class or series of Skydance’s equity interests, or any holder of any other security of Skydance, required in connection with the adoption of this Agreement and the approval of the consummation of the Mergers, and will be sufficient to approve this Agreement and the Transactions, including the Mergers, in

 

A-42


Table of Contents

accordance with the CLLCA and Skydance’s organizational documents. Skydance has obtained the Skydance Member Approval pursuant to a written consent executed by the requisite Skydance Members (the “Skydance Written Consent”). As of the date of this Agreement, Skydance has made available to Paramount or Paramount’s Representatives an accurate and complete copy of the Skydance Written Consent.

Section 4.6 Financial Statements; Internal Controls.

(a) Section 4.6(a) of the Skydance Disclosure Letter contains true, complete and accurate copies of the audited consolidated financial statements consisting of the balance sheets of Skydance as of December 31, 2021, December 31, 2022, and December 31, 2023 (the balance sheet of Skydance as of December 31, 2023, the “Skydance Balance Sheet”), and the related consolidated statements of operations, comprehensive income and retained earnings for each of the years then ended (collectively the “Skydance Financial Statements”). True, correct and complete copies of the Skydance Financial Statements have been provided to Paramount. The Skydance Financial Statements (i) were prepared in accordance with GAAP applied on a consistent basis throughout the periods covered (except as may be indicated in the notes to such financial statements); (ii) fairly present, in all material respects, the consolidated financial position of Skydance and its consolidated Subsidiaries as of the respective dates thereof and the consolidated results of operations and cash flows of Skydance and its consolidated Subsidiaries for the periods covered thereby; and (iii) were prepared from, and are in accordance with, the books and records of Skydance and the Skydance Subsidiaries (which books and records are correct and complete in all material respects). Except as required by applicable Law, since January 1, 2021, there has been no change in any accounting principles, policies, methods or practices, including any change with respect to reserves (whether for bad debt, contingent liabilities or otherwise), of Skydance and the Skydance Subsidiaries.

(b) Skydance maintains, and at all times since January 1, 2021 has maintained, a system of internal controls over financial reporting that has been designed to provide reasonable assurance regarding the reliability of financial reporting and the preparation of financial statements for external purposes in accordance with GAAP, and includes those policies and procedures that: (i) pertain to the maintenance of records that in reasonable detail accurately and fairly reflect the transactions and dispositions of the assets of Skydance; (ii) provide reasonable assurance that transactions are recorded as necessary to permit preparation of financial statements in conformity with GAAP and executed only in accordance with authorizations of management and directors of Skydance; and (iii) provide reasonable assurance regarding prevention or timely detection of unauthorized acquisition, use, or disposition of the assets of Skydance that could have a material effect on Skydance’s consolidated financial statements. Since January 1, 2021, none of Skydance, the Skydance Board, its audit committee or, to the knowledge of Skydance, Skydance’s independent registered accounting firm, has identified or been made aware of any: (A) significant deficiency or material weakness in the design or operation of internal control over financial reporting utilized by Skydance; (B) illegal act or fraud, whether or not material, that involves the management or other employees of Skydance who have a significant role in Skydance’s internal controls over financial reporting; or (C) claim or allegation regarding any of the foregoing.

(c) Neither Skydance nor any Skydance Subsidiary is a party to or has any obligation or other commitment to become a party to any securitization transaction, off-balance sheet partnership, or any similar Contract (including any Contract arising out of or relating to any transaction or relationship between or among Skydance and any Skydance Subsidiary, on the one hand, and any unconsolidated Affiliate, including any structured finance, special purpose, or limited purpose Entity, on the other hand, or any “off-balance sheet arrangement”) where the result, purpose, or intended effect of such Contract is to avoid disclosure of any material transaction involving, or material liabilities of, Skydance or any Skydance Subsidiary in the Skydance Financial Statements.

Section 4.7 Absence of Changes.

(a) Since December 31, 2023 and through the date of this Agreement, there has not occurred any Skydance Material Adverse Effect.

 

A-43


Table of Contents

(b) Except as contemplated by this Agreement, from December 31, 2023 through the date of this Agreement, Skydance and the Skydance Subsidiaries have operated their respective businesses in all material respects in the ordinary course of business (except for discussions, negotiations, and transactions related to this Agreement or other potential strategic transactions).

Section 4.8 Title to Assets. Skydance and each Skydance Subsidiary has good and valid title to all material assets (excluding, to the extent relevant, any Intellectual Property Rights, which are covered under Section 4.10) owned by it as of the date of this Agreement, or valid leasehold interests in or valid right to use all other material assets of Skydance and the Skydance Subsidiaries, and including all material assets reflected on the Skydance Financial Statements, subject to Permitted Encumbrances, except (a) for assets sold or otherwise disposed of in the ordinary course of business since January 1, 2024 or (b) where such failure would not, individually or in the aggregate, reasonably be expected to have a Skydance Material Adverse Effect.

Section 4.9 Real Property.

(a) Skydance or one of the Skydance Subsidiaries is the sole owner of each parcel of material real property owned by Skydance or its Subsidiaries, and Section 4.9(a) of the Skydance Disclosure Letter sets forth a list of each such material owned real property (the “Skydance Owned Real Property”). Skydance or one of the Skydance Subsidiaries has good and valid title and, to the knowledge of Skydance, insurable title to the Skydance Owned Real Property, and the Skydance Owned Real Property is free and clear of any Encumbrance, except for Permitted Encumbrances. Except for third-party licenses arrangements pursuant to ordinary course production operations, neither Skydance nor any Skydance Subsidiary has entered into a material lease, license or otherwise granted any Person the right to use or occupy the Skydance Owned Real Property or any material portion thereof. There are no outstanding options, rights of first offer or rights of first refusal for the benefit of any third parties to purchase any Skydance Owned Real Property or any material portion thereof.

(b) Skydance or one of the Skydance Subsidiaries holds a valid and existing leasehold interest in the material real property that is leased, subleased, licensed, used, or otherwise occupied by Skydance or such Subsidiary, as applicable, from another Person (the “Skydance Leased Real Property”), free and clear of all Encumbrances other than Permitted Encumbrances, and Section 4.9(b) of the Skydance Disclosure Letter sets forth a list of each such Skydance Leased Real Property. As of the date of this Agreement, neither Skydance nor any Skydance Subsidiary has received any written notice regarding any violation, breach or default under any Skydance Lease for Skydance Leased Real Property that has not since been cured, except as would not, individually or in the aggregate, reasonably be expected to have a Skydance Material Adverse Effect. Neither Skydance nor any Skydance Subsidiary has entered into a material sublease, license or otherwise granted any Person the right to use or occupy any Skydance Leased Real Property or any material portion thereof.

(c) No casualty event has occurred with respect to any Skydance Owned Real Property or, to the knowledge of Skydance, any Skydance Leased Real Property that has not been remedied, except as would not, individually or in the aggregate, reasonably be expected to have a Skydance Material Adverse Effect. Except as would not, individually or in the aggregate, reasonably be expected to have a Skydance Material Adverse Effect, no condemnation event is pending or, to the knowledge of Skydance, threatened, with respect to any Skydance Owned Real Property or, to the knowledge of Skydance, Skydance Leased Real Property.

Section 4.10 Intellectual Property.

(a) Except as would not, individually or in the aggregate, reasonably be expected to have a Skydance Material Adverse Effect:

(i) All Skydance Registered IP is subsisting, valid, enforceable, and in full force and effect.

(ii) Skydance or a Skydance Subsidiary, as the case may be, owns (in each case, free and clear of all Encumbrances other than Permitted Encumbrances) all material Skydance IP and owns or otherwise has

 

A-44


Table of Contents

the right to use, pursuant to a valid Contract or other right, all other Intellectual Property Rights necessary for the conduct of the business as presently conducted by Skydance and the Skydance Subsidiaries. Each current and former employee, consultant and contractor who has created or developed any material Intellectual Property Rights for or on behalf of Skydance or any Skydance Subsidiary has agreed pursuant to a valid written agreement that their contribution of such Intellectual Property Rights is a work-made-for-hire owned by Skydance or the relevant Skydance Subsidiary or has assigned to Skydance or the relevant Skydance Subsidiary all of their right, title and interest in any such Intellectual Property Rights, to the extent such Intellectual Property Rights do not initially vest in Skydance or a Skydance Subsidiary by operation of law.

(iii) The operation of the business of Skydance and the Skydance Subsidiaries as currently conducted is not infringing, misappropriating or otherwise violating, and as conducted since January 1, 2021 has not infringed, misappropriated or otherwise violated, any valid and enforceable Intellectual Property Rights of any Person. To the knowledge of Skydance, no Person is infringing, misappropriating or otherwise violating any Skydance IP, except for individual acts of piracy of Skydance IP that occur in the ordinary course of business. There is currently no, and there has not been during the twelve (12) months immediately prior to the date of this Agreement any, Legal Proceeding pending (or, to the knowledge of Skydance, threatened in writing) against Skydance or any Skydance Subsidiary alleging (i) that the operation of the business of Skydance or any Skydance Subsidiary is infringing, misappropriating or otherwise violating any Intellectual Property Right of any Person or (ii) that Skydance or any Skydance Subsidiary has defamed any Person.

(iv) Skydance and the Skydance Subsidiaries have taken commercially reasonable measures to protect and maintain each item of material Skydance Registered IP and the confidentiality of the Trade Secrets included in the Skydance IP.

(v) None of Skydance or the Skydance Subsidiaries is party to any pending or outstanding Order that adversely restricts the use of any Skydance IP.

(vi) No Skydance IT Assets contain any Malicious Code. Skydance and the Skydance Subsidiaries have implemented commercially reasonable disaster recovery and backup plans and procedures for the Skydance IT Assets and have taken commercially reasonable steps designed to (i) protect against loss and unauthorized access or use of the Skydance IT Assets and (ii) detect for and prevent the introduction of any Malicious Code into such Skydance IT Assets. In the twelve (12) months immediately prior to the date of this Agreement, there has not been any material incident of unauthorized access or other material security breach of the Skydance IT Assets. None of the Software owned by Skydance or any Skydance Subsidiary that is licensed, distributed or made available to any third party incorporates or is derived from any Copyleft Software.

(vii) Skydance and the Skydance Subsidiaries have duly performed (consistent with industry standard practices) their obligations in respect of the Skydance Properties that were due, owing, or matured, including having paid all sums due, owing or matured for the development, production, distribution, exhibition or other Exploitation of the Skydance Properties.

(viii) During the period between January 1, 2021 and the Closing Date, neither Skydance nor any Skydance Subsidiary (i) has received a NoT or (ii) has received any written communication threatening, advising or indicating that anyone is in the process of, or otherwise intending, to serve a NoT on Skydance or any Skydance Subsidiary, in each case with respect to the Skydance Franchise Property.

(b) The information in any databases maintained by Skydance or any Skydance Subsidiary to track licensing of Skydance Properties for Exploitation has been maintained by Skydance and the Skydance Subsidiaries in the ordinary course of business, is derived from the books and records and the Exploitation agreements of Skydance and the Skydance Subsidiaries and is relied on by Skydance and the Skydance Subsidiaries in conducting its business, except as, individually or in the aggregate, has not been and would not reasonably be expected to be material to the business of Skydance and the Skydance Subsidiaries, taken as a whole.

 

A-45


Table of Contents

(c) Section 4.10(c) of the Skydance Disclosure Letter sets forth a true, correct and complete list of all Properties that Skydance or any Skydance Subsidiary has greenlit or otherwise committed to produce, acquire or finance and that, as of the date hereof, reflect the terms set forth on Section 4.10(c) of the Skydance Disclosure Letter.

Section 4.11 Data Privacy and Security.

(a) Except as would not, individually or in the aggregate, reasonably be expected to have a Skydance Material Adverse Effect, since January 1, 2021: (a) Skydance and the Skydance Subsidiaries and, to the knowledge of Skydance, all vendors, processors or other third parties Processing Personal Information on or on behalf of Skydance or any Skydance Subsidiaries or otherwise sharing Personal Information with Skydance or any Skydance Subsidiaries (each a “Skydance Data Partner”) have complied with (i) all applicable Privacy Laws and (ii) all published privacy and data security policies, notices and statements to which Skydance and the Skydance Subsidiaries are subject.

(b) Except as would not, individually or in the aggregate, reasonably be expected to have a Skydance Material Adverse Effect, since January 1, 2021, Skydance and the Skydance Subsidiaries have, and have required any Skydance Data Partner to have, adopted and implemented at least commercially reasonable industry standard physical, technical, organizational, and administrative security measures and policies to (i) protect all Personal Information stored or processed by or on behalf of Skydance and the Skydance Subsidiaries against any Security Incident and (ii) identify and address internal and external risks to the privacy and security of Personal Information stored or processed by or on behalf of Skydance and the Skydance Subsidiaries. Except as would not, individually or in the aggregate, reasonably be expected to have a Skydance Material Adverse Effect, since January 1, 2021, Skydance, Skydance Subsidiaries (and, to the knowledge of Skydance, Skydance Data Partners with respect to Personal Information of Skydance and the Skydance Subsidiaries) have not experienced a Security Incident.

(c) Except as would not, individually or in the aggregate, reasonably be expected to have a Skydance Material Adverse Effect, since January 1, 2021, in relation to any Security Incident, none of Skydance or any of the Subsidiaries of Skydance has been the subject of any formal complaint, claim or investigation or been required to notify any Person.

Section 4.12 Skydance Contracts.

(a) Section 4.12(a) of the Skydance Disclosure Letter identifies each of the following Skydance Contracts to which Skydance or any Skydance Subsidiary is a party or otherwise bound as of the date of this Agreement other than any Skydance Contract that is or constitutes (1) a nondisclosure agreement entered into (x) in the ordinary course of business or (y) in connection with discussions, negotiations, and transactions related to this Agreement, other Acquisition Proposals, or other potential strategic transactions or (2) a Skydance Employee Plan, or Skydance Equity Plan, which shall be governed by Section 4.19 (the Skydance Contracts required to be set forth on such schedule, the “Skydance Material Contracts”):

(i) any Skydance Contract that limits the right of Skydance or any Skydance Subsidiary to sell, distribute, produce or manufacture any product, project or service either by (A) limiting the right of Skydance or a Skydance Subsidiary from engaging in any line of business or to compete with any other Person in any location or line of business (other than exclusive or co-exclusive licenses of or holdbacks affecting Skydance Properties entered into in the ordinary course of business) or (B) providing “most favored nation” rights (including with respect to pricing, but excluding with respect to credits, profit participations, perquisites or other rights in favor of a party providing financing or services in connection with a Skydance Property in the ordinary course of business) in favor of a party other than Skydance or a Skydance Subsidiary, in each case under clause (A) or (B) in a manner that is material to the business of Skydance and the Skydance Subsidiaries, taken as a whole;

 

A-46


Table of Contents

(ii) any Skydance Contract that required or requires annual payments or delivery of cash or other consideration by or to Skydance or any of its Subsidiaries in an amount having a value or expected value in excess of $20,000,000 in the fiscal year ended December 31, 2023 or the fiscal year ending December 31, 2024, other than any Contracts entered into in connection with Content Activities;

(iii) other than any Contracts entered into in connection with Content Activities, any Skydance Contract under which Skydance or any Skydance Subsidiary (A) licenses or sublicenses material Intellectual Property Rights to any third party, (B) licenses or sublicenses material Intellectual Property Rights from any third party or (C) has entered into any material covenant not to sue or assert or immunity from suit with respect to material Intellectual Property Rights, including any material coexistence agreements and material settlement agreements (in each case, other than (v) non-disclosure agreements, (w) non-exclusive licenses granted by Skydance or a Skydance Subsidiary in the ordinary course of business or to end users in connection with the provision or sale of any product or service, (x) non-exclusive licenses granted to Skydance or a Skydance Subsidiary by any customer, employee, consultant, or independent contractor of Skydance or any Skydance Subsidiary in the ordinary course of business, (y) non-exclusive licenses of commercially available Software granted to Skydance or a Skydance Subsidiary, or (z) licenses to open source, public, or freeware Software, or other materials), in each case of clauses (A)-(C), which Skydance Contract is material to the business of Skydance and the Skydance Subsidiaries, taken as a whole;

(iv) any Skydance Contract relating to debt for borrowed money in excess of $25,000,000 (whether incurred, assumed, guaranteed, or secured by any asset) of Skydance or any Skydance Subsidiary, other than guarantees of obligations of Skydance or any wholly owned Skydance Subsidiary;

(v) any Skydance Contract related to the formation, creation, governance or control of any Skydance Material Joint Venture;

(vi) any Skydance Contract that prohibits the payment of dividends or distributions in respect of the Skydance Membership Units, the pledging of the capital stock or other equity interests of Skydance, or prohibits the issuance of any guaranty by Skydance of the obligations of a Person other than Skydance or any Skydance Subsidiary, in each case, other than Skydance Contracts relating to Permitted Skydance Indebtedness;

(vii) any Skydance Contract that contains a put, call or similar right pursuant to which Skydance or any of its Subsidiaries would be required to purchase or sell, as applicable, any equity interests of any Person or assets (excluding Intellectual Property Rights) at a purchase price which would be reasonably likely to exceed $10,000,000;

(viii) any Skydance Contract relating to a Skydance Related Party Transaction (other than any such transactions entered into on an arm’s-length basis);

(ix) any Skydance Contract since January 1, 2021, that relates to the acquisition or disposition by Skydance or any Skydance Subsidiary of any Person or other business organization, division, or business of any Person (whether by merger or consolidation, by the purchase of a controlling equity interest in or substantially all of the assets of such Person, or by any other manner), in each case, pursuant to which Skydance or any of its Subsidiaries has continuing guarantee, “earn-out” or similar contingent payment obligations (excluding confidentiality obligations and indemnification obligations in respect of representations and warrants or covenants);

(x) any Skydance Contract with any Governmental Body under which payments in excess of $15,000,000 were received by Skydance or the Skydance Subsidiaries in the fiscal year ended December 31, 2023, other than any Contract entered into in connection with Content Activities;

(xi) (A) except for such Skydance Contracts with third-parties under licenses arrangements pursuant to ordinary course production operations, any Skydance Contract for the license, lease or sublease of any Skydance Owned Real Property and (B) any Skydance Lease for any Skydance Leased Real Property;

 

A-47


Table of Contents

(xii) any Skydance Contract since January 1, 2021, the primary purpose of which is to provide for indemnification or guarantee of the obligations of any Person other than Skydance or any Skydance Subsidiary that would be material to the business of Skydance and the Skydance Subsidiaries, taken as a whole, other than any such Skydance Contracts entered into in the ordinary course of business;

(xiii) any Skydance Contract that is material to the business of Skydance and the Skydance Subsidiaries, taken as a whole, and contains a so-called “key person” or “essential element” provision with respect to any Skydance Associate;

(xiv) any Contract that is material to the business of Skydance and the Skydance Subsidiaries, taken as a whole, and includes a change of control right or remedy, right of first refusal, right of first negotiation, option to purchase, option to exclusively license, or any other similar right, or any Contract that includes a provision that would require a material payment in excess of $10,000,000 to the other party or parties thereto, is triggered by or would materially impair, the consummation of the Mergers or the other Transactions;

(xv) any “term deals”, “housekeeping deals”, “overall deals”, and “first look deals” as commonly understood in the entertainment industry that involved or are reasonably expected to involve fixed or guaranteed annual payments by Skydance or any Skydance Subsidiary of $10,000,000 or more in the fiscal year ended December 31, 2023 or the fiscal year ending December 31, 2024;

(xvi) any Contract which provides a party, other than Skydance or a Skydance Subsidiary, with a right to co-finance or co-own in excess of 10% of a Skydance Franchise Property, or otherwise exercise material control or co-control over or materially restrict the development, production or Exploitation of any Skydance Franchise Property;

(xvii) any Contract for the licensing to or Exploitation by any party other than Skydance or any Skydance Subsidiary of any Property owned or controlled by Skydance or the Skydance Subsidiaries that involved annual revenues of Skydance or any Skydance Subsidiary of $50,000,000 or more in the fiscal year ended December 31, 2023, excluding amounts paid by any third party to Skydance or any Skydance Subsidiary to fund or reimburse development and production costs;

(xviii) any Contract for the licensing to or Exploitation by Skydance or any Skydance Subsidiary of any Property owned or controlled by any party other than Skydance or the Skydance Subsidiaries that involved (or would reasonably be expected to involve) annual payments by Skydance or any Skydance Subsidiary of $25,000,000 or more in the fiscal year ended December 31, 2023 or 2024;

(xix) any Collective Bargaining Agreement, excluding any Collective Bargaining Agreement with a Guild and/or that applies on a national, area-wide, industry-wide or mandatory basis;

(xx) any settlement, conciliation or similar agreement (A) pursuant to which Skydance or any Skydance Subsidiary is obligated after the date of this Agreement to pay consideration, in each case, in excess of $15,000,000 or (B) that would otherwise materially limit the operation of the business of Skydance and the Skydance Subsidiaries, taken as a whole, as currently operated; and

(xxi) any Contract not otherwise required to be disclosed by this Section 4.12(a) that would be required to be disclosed pursuant to Item 601(b)(10) of Regulation S-K promulgated under the Exchange Act (assuming that such Item 601(b)(10) were to apply to Skydance).

(b) As of the date of this Agreement, Skydance has made available to Paramount or Paramount’s Representatives an accurate and complete copy of each Skydance Material Contract (except with such redactions as may be clearly marked on such copies). Except as would not, individually or in the aggregate, reasonably be expected to have a Skydance Material Adverse Effect: (i) as of the date hereof, neither Skydance (or its applicable Subsidiary) nor, to the knowledge of Skydance, any other party is in breach of or default under any Skydance Material Contract and neither Skydance (or its applicable Subsidiary) nor, to the knowledge of Skydance, any other party has taken or failed to take any action, and no event has occurred, that with or without

 

A-48


Table of Contents

notice, lapse of time, or both would constitute a breach of or default under any Skydance Material Contract, (ii) as of the date hereof, each Skydance Material Contract is, with respect to Skydance (or its applicable Subsidiary) and, to the knowledge of Skydance, each other party, a valid agreement, binding, and in full force and effect, (iii) to the knowledge of Skydance, as of the date hereof, each Skydance Material Contract is enforceable by Skydance (or its applicable Subsidiary) in accordance with its terms, subject to the Enforceability Exceptions and (iv) since January 1, 2023 through the day prior to the date of this Agreement, (x) Skydance has not received any written notice regarding any violation or breach or default under any Skydance Material Contract that has not since been cured, (y) no counterparty to any Skydance Material Contract has canceled or otherwise terminated, or threatened in writing to cancel or otherwise to terminate, its relationship with Skydance or any Skydance Subsidiary and (z) no counterparty to any Skydance Material Contract has decreased materially or threatened to decrease materially or limit materially, the amount of business that any such counterparty presently engages in or presently conducts with Skydance and the Skydance Subsidiaries.

Section 4.13 Liabilities. As of the date of this Agreement, neither Skydance nor any Skydance Subsidiary has any liability of the type required to be disclosed as a liability on a consolidated balance sheet prepared in accordance with GAAP, except for: (a) liabilities disclosed on the Skydance Balance Sheet; (b) liabilities or obligations incurred pursuant to the terms of this Agreement; (c) liabilities incurred in the ordinary course of business since January 1, 2024; (d) liabilities for performance of obligations under Skydance Contracts entered into in the ordinary course of business, consistent with past practice (other than as a result of the breach or acceleration thereof); and (e) liabilities that would not, individually or in the aggregate, have or reasonably be expected to have a Skydance Material Adverse Effect.

Section 4.14 Compliance with Laws. Skydance and each Skydance Subsidiary has been, since January 1, 2021, in compliance with all applicable Laws, except where the failure to be in compliance would not, individually or in the aggregate, be or reasonably be expected to have a Skydance Material Adverse Effect. To the knowledge of Skydance, since January 1, 2021, neither Skydance nor any Skydance Subsidiary has been given written notice of, or been charged with, any violation of any Law, except, in each case, for any such violation that would not, individually or in the aggregate, be or reasonably be expected to have a Skydance Material Adverse Effect. To the knowledge of Skydance, no investigation or review by any Governmental Body with respect to Skydance or any Skydance Subsidiary is pending or, as of the date of this Agreement, threatened, except for such investigations or reviews the outcome of which would not, individually or in the aggregate, reasonably be expected to have a Skydance Material Adverse Effect.

Section 4.15 Certain Business Practices.

(a) Since January 1, 2021, none of Skydance, any Skydance Subsidiary or any of their respective directors or officers, or, to the knowledge of Skydance, any employee or agent, in each case, acting on behalf of Skydance or any Skydance Subsidiary has (i) been a Sanctioned Person or (ii) violated any applicable Trade Laws or Sanctions, applicable Anti-Corruption Law or any rule or regulation promulgated thereunder, applicable anti-money laundering Law and any rule or regulation promulgated thereunder, or (iii) has, in violation of any applicable Anti-Corruption Law: (a) directly or indirectly paid, offered, or promised to make or offer any contribution, gift, entertainment, or other expense, (b) made, offered, or promised to make or offer any payment, loan, or transfer of anything of value, including any reward, advantage, or benefit of any kind to or for the benefit of foreign or domestic governmental officials or employees, or to foreign or domestic political parties, candidates thereof, or campaigns, (c) paid, offered, or promised to make or offer any bribe, payoff, influence payment, kickback, rebate, or other similar payment of any nature or (d) created or caused the creation of any false or inaccurate books and records of Skydance or any Skydance Subsidiary related to any of the foregoing, except, in each case, as would not, individually or in the aggregate, reasonably be expected to have a Skydance Material Adverse Effect. Skydance has established and maintains policies and procedures reasonably designed to promote and achieve compliance with any Anti-Corruption Laws, anti-money laundering Laws, Sanctions, and Trade Laws applicable to Skydance and the Skydance Subsidiaries. To the knowledge of Skydance, there are no Anti-Corruption Law-related, anti-money laundering-related, Sanctions-related or Trade Laws-related Legal

 

A-49


Table of Contents

Proceedings pending or threatened against Skydance or Skydance Subsidiaries or, to the knowledge of Skydance, any officer or director thereof by or before (or, in the case of a threatened matter, that would come before) any Governmental Body except, in each case, as would not be material to the business of Skydance and the Skydance Subsidiaries, taken as a whole.

(b) Neither Skydance nor any of the Skydance Subsidiaries: (i) produce, design, test, manufacture, fabricate, or develop any “critical technologies,” as that term is defined in 31 C.F.R. § 800.215; (ii) perform any of the functions as set forth in column 2 of Appendix A to 31 C.F.R. Part 800 with respect to “covered investment critical infrastructure,” as defined in 31 C.F.R. § 800.212; or (iii) maintain or collect, directly or indirectly, “sensitive personal data,” as defined in 31 C.F.R. § 800.241, of U.S. citizens; and, therefore, in turn, neither Skydance nor any Skydance Subsidiary is a “TID U.S. business” within the meaning of that term in 31 C.F.R. § 800.248.

Section 4.16 Governmental Authorizations. Skydance and the Skydance Subsidiaries hold all Governmental Authorizations necessary to enable Skydance and the Skydance Subsidiaries to conduct their respective businesses in the manner in which their businesses are currently being conducted, except where the failure to hold such Governmental Authorizations would not, individually or in the aggregate, reasonably be expected to have a Skydance Material Adverse Effect. The material Governmental Authorizations held by Skydance and the Skydance Subsidiaries are valid and in full force and effect, except where the invalidity or failure of such Governmental Authorizations would not, individually or in the aggregate, reasonably be expected to have a Skydance Material Adverse Effect. Skydance and the Skydance Subsidiaries are each in compliance with the terms and requirements of such Governmental Authorizations, to the extent applicable to them, except where failure to be in compliance would not, individually or in the aggregate, reasonably be expected to have a Skydance Material Adverse Effect.

Section 4.17 Qualifications. Skydance, the Skydance Subsidiaries and, to the knowledge of Skydance, each of Skydance’s other Affiliates (including the Equity Investors) are legally, financially and otherwise qualified to be the licensee of, acquire, and own and operate each of the Stations under the Communications Laws, including the provisions relating to media ownership, attribution and character qualifications. Assuming the accuracy of the representation in Section 3.17(f), consummation of the Transactions will not require any declaratory ruling or similar relief under Section 310(b)(4) of the Communications Act or FCC Rules adopted pursuant thereto. There are no facts or circumstances with respect to Skydance, the Skydance Subsidiaries or, to the knowledge of Skydance, Skydance’s other Affiliates (including the Equity Investors) that would reasonably be expected to result in the FCC’s refusal to grant the FCC Consent pursuant to the Communications Laws.

Section 4.18 Tax Matters.

(a) Except as would not, individually or in the aggregate, reasonably be expected to have a Skydance Material Adverse Effect: (i) each of the Tax Returns required to be filed by Skydance or any Skydance Subsidiary has been filed on or before the applicable due date (taking into account any extension of such due date), and all such Tax Returns are true, accurate, and complete in all respects, (ii) all Taxes due and payable by or required to have been paid by Skydance or any Skydance Subsidiary (whether or not shown as due and owing on any Tax Returns) have been timely paid by Skydance or such Skydance Subsidiary and (iii) Skydance and each Skydance Subsidiary has withheld and timely paid over to the appropriate Governmental Body all Taxes required to have been withheld and paid over by it in connection with any amounts paid or owing to any Skydance Associate, employee, former employee, independent contractor, creditor, stockholder or other Person.

(b) Except as would not, individually or in the aggregate, reasonably be expected to have a Skydance Material Adverse Effect: (i) no deficiency or proposed adjustment for any Tax has been asserted or assessed by any Taxing Authority against Skydance or any Skydance Subsidiary, which deficiency has not been paid, settled, or withdrawn, (ii) no examination or audit of, or other Legal Proceeding with respect to, any Tax Return of Skydance or any Skydance Subsidiary is currently in progress or pending, or, to Skydance’s or any Skydance

 

A-50


Table of Contents

Subsidiary’s knowledge, threatened, (iii) there is no Encumbrance for Taxes (other than for Taxes not yet due and payable) upon any asset of Skydance or of any Skydance Subsidiary, (iv) no written claim has been made by any Governmental Body in a jurisdiction in which Skydance or any Skydance Subsidiary, as applicable, does not file Tax Returns (or pay a specified type of Tax) that it is or may be required to file Tax Returns in, or is subject to such type of Tax by, that jurisdiction, (v) there is not in effect any waiver, modification or extension by Skydance or any Skydance Subsidiary of any statute of limitations with respect to any Taxes (or the assessment or collection of any Taxes) of Skydance or any Skydance Subsidiary (except for automatic extensions of time to file Tax Returns obtained in the ordinary course of business) and (vi) none of Skydance or any Skydance Subsidiary has agreed to any modification, waiver or extension of time for filing any Tax Return that has not been filed and no request for any waiver, modification or extension described in this sentence is currently pending.

(c) Except as would not, individually or in the aggregate, reasonably be expected to have a Skydance Material Adverse Effect: (i) neither Skydance nor any Skydance Subsidiary is a party to any Tax sharing agreement, Tax indemnity agreement, or similar agreement with respect to Taxes that would have a continuing effect after the Closing Date or which would bind New Paramount or any Subsidiary of New Paramount after the Closing Date (other than customary commercial agreements or arrangements entered into in the ordinary course of business no primary purpose of which relates to Taxes), and (ii) neither Skydance nor any Skydance Subsidiary (a) has been a member of an “affiliated group” (within the meaning of Section 1504(a) of the Code or similar provision of state, local or non-U.S. Law) filing a consolidated U.S. federal income Tax Return (other than a group the common parent of which is or was Skydance or any Skydance Subsidiary) or (b) has any liability for the Taxes of another Person (other than Skydance or any Skydance Subsidiary) pursuant to applicable Law (including under Treasury Regulations Section 1.1502-6 (or any similar provision of any state, local, or non-U.S. Law)), as a transferee or successor, or by Contract (other than customary commercial agreements or arrangements entered into in the ordinary course of business no primary purpose of which relates to Taxes).

(d) Except as would not, individually or in the aggregate, reasonably be expected to have a Skydance Material Adverse Effect: neither Skydance nor any Skydance Subsidiary will be required to include any item of income in, or exclude any item of deduction from, taxable income for any taxable period (or portion thereof) beginning after the Closing Date as a result of: (i) any change in method of accounting for a taxable period ending on or prior to the Closing Date made prior to the Closing, (ii) the use of an incorrect method of accounting prior to the Closing Date, (iii) any “closing agreement” executed prior to the Closing or any agreement with any Taxing Authority entered into or any ruling received or requested from any Taxing Authority on or prior to the Closing Date, (iv) any intercompany transaction or excess loss account described in Treasury Regulations under Section 1502 of the Code entered into or existing prior to the Closing, (v) any prepaid amount received, or paid, on or prior to the Closing or any deferred revenue accrued or existing on or before the Closing Date, or (vi) any installment sale or open transaction disposition occurring on or before the Closing Date. Neither Skydance nor any Skydance Subsidiary has made an election pursuant to Section 965(h) of the Code.

(e) In the prior two years, neither Skydance nor any Skydance Subsidiary has been either a “distributing corporation” or a “controlled corporation” in a distribution of stock intended to be governed in whole or in part under Section 355 of the Code (or under so much of Section 356 of the Code as it relates to Section 355 of the Code).

(f) Neither Skydance nor any Skydance Subsidiary is or has entered into any “listed transaction” within the meaning of Sections 6707A(c)(2) of the Code and Treasury Regulations Section 1.6011-4(b)(2).

(g) The entity classification for U.S. federal income Tax purposes of Skydance and each Skydance Subsidiary, and any entity classification election made by any such entity, is set forth on Section 4.18(g) of the Skydance Disclosure Letter.

 

A-51


Table of Contents

(h) Neither Skydance nor any Skydance Subsidiary has taken or agreed to take any action not contemplated by this Agreement, nor is Skydance or any Skydance Subsidiary, after due inquiry, aware of any fact or circumstance, that would reasonably be expected to prevent or impede the Transactions from qualifying for the Intended Tax Treatment or Paramount Tax Counsel from providing the Tax Opinion.

(i) This Section 4.18 and Section 4.19 set forth the sole and exclusive representations and warranties of Skydance with respect to Tax matters.

Section 4.19 Employee Matters; Employee Plans.

(a) Neither Skydance nor any Skydance Subsidiary (i) is party to or bound by a Collective Bargaining Agreement; (ii) is currently negotiating a Collective Bargaining Agreement or (iii) has an obligation to bargain with any union, works council, employee association or other similar labor organization, in each case, excluding Collective Bargaining Agreements with a Guild and/or that apply on a national, area-wide, industry-wide or mandatory basis. Neither the execution and delivery of this Agreement nor the consummation of the Mergers (either alone or in conjunction with any other event) will require the consent of, or advance notification to or consultation with, any works councils, unions or similar labor organizations (including, for the avoidance of doubt, any Guilds) with respect to employees of Skydance or any Skydance Subsidiaries. Except as would not, individually or in the aggregate, reasonably be expected to have a Skydance Material Adverse Effect: (i) since January 1, 2021, there has not been any unfair labor practice charge, labor arbitration, grievance, strike, slowdown, work stoppage, lockout, job action, picketing, labor dispute, question concerning labor representation, union organizing activity, or any threat thereof, or any similar activity or dispute, affecting Skydance, any Skydance Subsidiary or any of their respective employees; and (ii) there is not now pending or, to the knowledge of Skydance, threatened unfair labor practice charge, labor arbitration, grievance, strike, slowdown, work stoppage, lockout, job action, picketing, labor dispute, question regarding labor representation or union organizing activity, or any similar activity or dispute.

(b) There is no (and, since January 1, 2021, has been no) Legal Proceeding pending or, to the knowledge of Skydance, threatened, arising out of or relating to the employment or engagement of any Skydance Associate by Skydance or any Skydance Subsidiary or any labor or employment practice of Skydance or any Skydance Subsidiary, including arising out of or relating to any Skydance Employee Plan, other than any Legal Proceeding that would not, individually or in the aggregate, reasonably be expected to have a Skydance Material Adverse Effect. Skydance and each of the Skydance Subsidiaries have at all times since January 1, 2021 complied with the WARN Act, as applicable.

(c) Skydance and each Skydance Subsidiary is in compliance and, since January 1, 2021, has complied with all applicable Laws related to labor or employment (which for the avoidance of doubt includes all Contracts for labor or employment, including all Collective Bargaining Agreements by which Skydance or any Subsidiary of Skydance is bound), including all Laws regarding any term or condition of employment, employment practices, pensions obligations, hiring, payment of wages and hours of work, collective bargaining, worker classification (including the proper classification of workers as independent contractors and of employees as exempt or non-exempt), background checks, leaves of absence, plant closing and mass layoff notification, privacy rights, labor disputes, workplace safety, retaliation, immigration, accommodations, harassment and discrimination matters, and termination of employment, except any lack of compliance that would not, individually or in the aggregate, reasonably be expected to result in a Skydance Material Adverse Effect.

(d) Section 4.19(d) of the Skydance Disclosure Letter sets forth, as of the date of this Agreement, a complete list of each material Skydance Employee Plan (other than (i) Employee Plans sponsored or maintained by or provided through any Guild and (ii) employment agreements or offer letters that both (x) do not provide for change in control payments or benefits and (y) either do not provide for annual base salary in excess of $1,000,000 or do not materially deviate from Skydance’s or the applicable Skydance Subsidiary’s standard forms set forth on Section 4.19(d) of the Skydance Disclosure Letter). Skydance has made available to Paramount or

 

A-52


Table of Contents

Paramount’s Representatives with respect to each material Skydance Employee Plan (other than Employee Plans sponsored or maintained by or provided through any Guild and excluding for this purpose all employment agreements and offer letters that both (i) do not provide for change in control payments or benefits and (ii) either do not provide for annual base salary in excess of $1,000,000 or do not otherwise materially deviate from Skydance’s or the applicable Skydance Subsidiary’s standard forms) accurate and complete copies of the following, as relevant: (i) all plan documents and all material amendments thereto, and all related trust or other funding documents; (ii) any currently effective determination letter or opinion letter received from the IRS (or comparable ruling or letter from any non-U.S. Governmental Body); (iii) the most recent actuarial valuation report and any subsequent funding update, and the most recent Form 5500 and all schedules thereto; and (iv) all material, non-routine written communications with the Department of Labor, IRS or any other Governmental Body relating to any audit, investigation or similar proceeding with respect to such Skydance Employee Plan sent or received since January 1, 2021.

(e) Except for plans sponsored or maintained by or provided through any Guild to which the “entertainment industry” exception set forth in Section 4203(c) of ERISA applies, none of Skydance, any Skydance Subsidiary or any of their respective ERISA Affiliates sponsors, maintains, contributes to or otherwise has liability, whether actual or contingent, with respect to (i) a plan subject to Title IV of ERISA, Section 302 of ERISA or Section 412 of the Code, including any “single employer” defined benefit plan or any “multiemployer plan,” each within the meaning of Section 4001 of ERISA, (ii) a “multiple employer plan” within the meaning of Section 413(c) of the Code, or (iii) a “multiple employer welfare arrangement” within the meaning of Section 3(40) of ERISA.

(f) (i) Each of the Skydance Employee Plans that is intended to be qualified under Section 401(a) of the Code has obtained a favorable determination letter (or is entitled to rely upon a favorable opinion letter, if applicable) as to its qualified status under the Code, (ii) to the knowledge of Skydance, there are no facts or circumstances that would be reasonably likely to adversely affect the qualified status for any such Skydance Employee Plan and (iii) except as would not, individually or in the aggregate, reasonably be expected to have a Skydance Material Adverse Effect, each of the Skydance Employee Plans is now, and has since January 1, 2021, been established, funded and operated in compliance with its terms and all applicable Laws, including but not limited to ERISA and the Code.

(g) Except as would not, individually or in the aggregate, reasonably be expected to have a Skydance Material Adverse Effect, with respect to each Skydance Employee Plan that is subject to Laws of a jurisdiction outside of the United States or provides compensation or benefits to or for the benefit of any Skydance Associates that primarily reside outside of the United States: (i) if such Skydance Employee Plan is intended to qualify for special tax treatment, such Skydance Employee Plan meets (and at all times has met) all the requirements for such treatment, and no facts or circumstances exist that could adversely affect such qualified treatment and (ii) each such Skydance Employee Plan required to be registered has been registered and has been maintained in good standing with applicable regulatory authorities.

(h) Except to the extent required under Section 601 et seq. of ERISA or Section 4980B of the Code (or any other similar non-U.S., state or local Law), no Skydance Employee Plan provides and none of Skydance, the Skydance Subsidiaries or any of their respective ERISA Affiliates has any present or future obligation to provide post-employment or post-retirement medical, life insurance or other welfare benefits to any Skydance Associate (or spouse, dependent or beneficiary thereof).

(i) Except as expressly provided in this Agreement or as set forth on Section 4.19(i) of the Skydance Disclosure Letter, the consummation of the Transactions (either alone or in combination with any other event) will not (i) result in any compensatory payment or benefit becoming due, or increase the amount of any such payment or benefit, to any Skydance Associate or under any Skydance Employee Plan, excluding (for clarity) any severance payment or benefit that would be due without regard to the occurrence of the consummation of the Transactions; (ii) result in the acceleration of the time of payment, funding, or vesting of any payment or benefit

 

A-53


Table of Contents

to any Skydance Associate or under any Skydance Employee Plan; (iii) limit Skydance’s or any Skydance Subsidiary’s right to amend, modify or terminate any Skydance Employee Plan or related trust; or (iv) result in the payment of any amount that could, individually or in combination with any other payment or benefit, constitute an “excess parachute payment” within the meaning of Section 280G of the Code or result in the payment of an excise Tax by any Person under Section 4999 of the Code.

(j) Except as would not reasonably be expected to have, individually or in the aggregate, a Skydance Material Adverse Effect, (i) each Skydance Employee Plan that constitutes in any part a nonqualified deferred compensation plan within the meaning of Section 409A of the Code has been operated and maintained in material operational and documentary compliance with Section 409A of the Code and all IRS guidance promulgated thereunder, to the extent such section and such guidance have been applicable to such Skydance Employee Plan; and (ii) no amounts paid or payable by Skydance or any Skydance Subsidiary to or for the benefit of any Skydance Associate have been or are reasonably expected to be subject to any Tax or penalty imposed under Section 457A of the Code. There is no agreement, plan, Contract or other arrangement to which Skydance or any Skydance Subsidiary is a party or by which Skydance or any Skydance Subsidiary is otherwise bound to compensate any Skydance Associate in respect of Taxes pursuant to Sections 409A or 4999 of the Code.

(k) Except as would not reasonably be expected to have, individually or in the aggregate, a Skydance Material Adverse Effect, no Legal Proceeding (other than routine claims for benefits in the ordinary course) is (or, since January 1, 2021, has been) ongoing, pending, or, to the knowledge of Skydance, threatened against or in respect of any Skydance Employee Plan, the assets of any of the trusts under any Skydance Employee Plan or the plan sponsor, administrator, trustee or any fiduciary of any Skydance Employee Plan with respect to the operation thereof.

(l) Since January 1, 2021, (i) no material allegations of sexual harassment or sexual misconduct have been made by any current or former employee of Skydance or any Skydance Subsidiary, against any current or former executive or officer of Skydance or any Skydance Subsidiary, (ii) neither Skydance nor any Skydance Subsidiary has entered into any settlement agreements related to allegations of sexual harassment or sexual misconduct by an executive or officer of Skydance or any Skydance Subsidiary, and (iii) Skydance has promptly, thoroughly, and impartially investigated all material allegations of sexual harassment or sexual misconduct of which they are or were aware and have taken all reasonable and necessary corrective actions with respect to such allegations that is reasonably calculated to prevent further harassment and misconduct with respect to each allegation with potential merit. No allegation of sexual harassment or sexual misconduct would reasonably be expected to result in any material loss to Skydance and the Skydance Subsidiaries, taken as a whole, and no such allegations have been made, that if known to the public, would reasonably be expected to bring Skydance or any of its Subsidiaries into material disrepute.

Section 4.20 Environmental Matters. Except for those matters that would not, individually or in the aggregate, reasonably be expected to have a Skydance Material Adverse Effect: (a) Skydance and each of the Skydance Subsidiaries is, and since January 1, 2021 has been, in compliance with all applicable Environmental Laws, which compliance includes obtaining, maintaining or complying with all Governmental Authorizations required under Environmental Laws for the operation of their respective businesses; (b) as of the date of this Agreement, there is no Legal Proceeding or Order arising under any Environmental Law that is pending or, to the knowledge of Skydance, threatened in writing against Skydance or any Skydance Subsidiary; (c) to the knowledge of Skydance, there is and has been no Hazardous Material present or Released on, at, under, or from any property or facility, including the Skydance Owned Real Property and the Skydance Leased Real Property, in a manner and concentration that would reasonably be expected to result in any claim against or liability of Skydance or any Skydance Subsidiary under any Environmental Law; and (d) neither Skydance nor any Skydance Subsidiary has assumed, undertaken, or otherwise become subject to any known liability of another Person arising under Environmental Laws other than any indemnity in Skydance Material Contracts or other

 

A-54


Table of Contents

licenses, leases, or sub-leases for real property. This Section 4.20 sets forth the sole and exclusive representations and warranties of Skydance with respect to matters arising under Environmental Laws.

Section 4.21 Insurance. Except as would not, individually or in the aggregate, reasonably be expected to have a Skydance Material Adverse Effect, (a) Skydance and the Skydance Subsidiaries maintain or are otherwise covered by insurance in such amounts and against such risks as is sufficient to comply with applicable Law and Contracts to which Skydance or any Skydance Subsidiary is a party or is bound; and (b) as of the date of this Agreement, all insurance policies with respect to the business and assets of Skydance and the Skydance Subsidiaries are in full force and effect (except for any expiration thereof in accordance with their terms), all premiums due thereon have been paid in full, no written notice of cancellation or modification has been received, and there is no existing default or event that, with the giving of notice or lapse of time or both, would constitute a default by any insured thereunder.

Section 4.22 Legal Proceedings; Orders.

(a) As of the date of this Agreement, there is no Legal Proceeding pending or, to the knowledge of Skydance, threatened in writing, against Skydance or any Skydance Subsidiary, or any property or asset of Skydance or any Skydance Subsidiary other than any Legal Proceeding that would not, individually or in the aggregate, reasonably be expected to have a Skydance Material Adverse Effect or to prevent or materially impair the ability of Skydance to consummate the Skydance Merger and the other Transactions to which it is party.

(b) As of the date of this Agreement, there is no Order to which Skydance or any Skydance Subsidiary is subject that would, individually or in the aggregate, reasonably be expected to have a Skydance Material Adverse Effect or to prevent or materially impair the ability of Skydance to consummate the Skydance Merger and the other Transactions to which it is party.

Section 4.23 Financing. On the Closing Date, Skydance and its Affiliates (including the Equity Investors) will have sufficient cash, available lines of credit or other sources of immediately available funds, including the proceeds of the Transaction Financing, to enable Skydance and its Affiliates (including the Equity Investors) to pay any amounts required to be paid by Skydance or any of its Affiliates (including the Equity Investors) at or prior to the consummation of the Transactions or the NAI Transaction and any fees, costs and expenses of or payable by Skydance or any of its Affiliates in connection with the Mergers, the PIPE Transaction, the NAI Transaction, the other Transactions and any other transaction undertaken in connection therewith.

Section 4.24 Financial Advisor. Except for the those advisors set forth on Section 4.24 of the Skydance Disclosure Letter (the “Skydance Financial Advisors”) pursuant to the Skydance Advisor Engagement Letters, no broker, finder, investment banker, financial advisor, or other Person is entitled to any brokerage, finder’s, or other similar fee or commission, or the reimbursement of expenses in connection therewith, in connection with the Mergers based upon arrangements made by or on behalf of Skydance or any Skydance Subsidiary. Skydance has, prior to the execution and delivery of this Agreement, made available to Paramount a true, correct, and complete copy of Skydance’s engagement letters with the Skydance Financial Advisors relating to the Mergers as in effect on the date of this Agreement (the “Skydance Advisor Engagement Letters”).

Section 4.25 Related Party Transactions. As of the date of this Agreement, other than any Skydance Employee Plan, neither Skydance nor any of its Subsidiaries is party to any transaction or arrangement or series of related transactions or arrangements between Skydance or a Skydance Subsidiary, on the one hand, and any (a) present or former executive officer (as such term is defined in the Exchange Act) or director of Skydance or any of its Subsidiaries, (b) beneficial owner (within the meaning of Section 13(d) of the Exchange Act) of 5% or more of any class of the equity securities of Skydance or any of its Subsidiaries whose status as a 5% holder is known to Skydance as of the date of this Agreement or (c) Affiliate, “associate” or member of the “immediate family” (as such terms are respectively defined in Rules 12b-2 and 16a-1 of the Exchange Act) of any of the foregoing Persons described in clauses (a) or (b) (but only, with respect to the Persons in clause (b), to the

 

A-55


Table of Contents

knowledge of Skydance), on the other hand, in each case as would be required to be disclosed pursuant to Item 404 of Regulation S-K promulgated under the Exchange Act (assuming that such Item 404 were to apply to Skydance) (each of the foregoing, a “Skydance Related Party Transaction”).

Section 4.26 Information Supplied. None of the information supplied or to be supplied in writing by or on behalf of Skydance or Skydance Subsidiaries expressly for inclusion in (a) the Information Statement to be filed by Paramount with the SEC will, on the date the Information Statement is first mailed to stockholders of Paramount and (b) the Registration Statement will, at the time the Registration Statement is filed with the SEC or at the time it becomes effective under the Securities Act, contain any untrue statement of a material fact or omit to state any material fact required to be stated therein or necessary in order to make the statements therein not false or misleading. Notwithstanding the foregoing sentence, no representation or warranty is made by Skydance with respect to any information or statement made or incorporated by reference in the Information Statement or Registration Statement that was not supplied by or on behalf of Skydance or any Skydance Subsidiary for use therein.

Section 4.27 No Other Representation.

(a) Except for the express written representations and warranties made by Skydance in this Agreement or in any instrument or other document delivered pursuant to this Agreement, Skydance does not make any express or implied representation or warranty with respect to Skydance or any Skydance Affiliates or their respective businesses, operations, assets, liabilities or condition (financial or otherwise). Notwithstanding anything to the contrary in this Agreement, Skydance hereby acknowledges and agrees that except for the express written representations and warranties made by each of Paramount, New Paramount and each Merger Sub in this Agreement or in any instrument or other document delivered pursuant to this Agreement or in any other Transaction Document, none of Paramount, New Paramount, any Merger Sub or any other Person has made or makes any express or implied representation or warranty with respect to Paramount or any Paramount Affiliate or their respective businesses, operations, assets, liabilities or condition (financial or otherwise).

(b) Notwithstanding anything to the contrary in this Agreement, Skydance hereby acknowledges and agrees (on its own behalf and on behalf of the Skydance Parties) that: (i) except for the representations and warranties of Paramount expressly set forth in Article III or in any instrument or other document delivered pursuant to this Agreement or in any other Transaction Document, (x) none of the Paramount Parties makes, or has made, any representation or warranty and (y) none of the Skydance Parties is relying on, or has relied on, any representation or warranty made, or information provided, by or on behalf of any Paramount Party, in each case, regarding any Paramount Party, its or their business, this Agreement, the Mergers, or any other related matter; and (ii) Skydance is a sophisticated purchaser and has made its own independent investigation, review, and analysis regarding Paramount, its Subsidiaries and the Mergers, which investigation, review, and analysis were conducted by Skydance together with expert advisors, including legal counsel, that it has engaged for such purpose.

ARTICLE V

REPRESENTATIONS AND WARRANTIES OF BLOCKER HOLDERS

Each Blocker Holder, solely with respect to such Blocker Holder and not with respect to any other Blocker Holder, hereby represents and warrants to Paramount, New Paramount and each Merger Sub, severally and not jointly, as follows:

Section 5.1 Due Organization.

(a) Such Blocker Holder is duly organized, validly existing and, to the extent such concept is recognized, in good standing under the Laws of its jurisdiction of organization.

 

A-56


Table of Contents

(b) With regard to the Blocker owned by such Blocker Holder, such Blocker is duly organized, validly existing and, to the extent such concept is recognized, in good standing under the Laws of its jurisdiction of organization.

Section 5.2 Ownership. Such Blocker Holder holds of record and owns beneficially those Blocker Securities set forth opposite such Blocker Holder’s name on Schedule 1.1 to this Agreement, free and clear of any Encumbrances and any other restrictions on transfer (other than such Encumbrances or restrictions that shall be released, waived or otherwise terminated in connection with the Closing and other than any restrictions under applicable securities Laws).

Section 5.3 Authority; Binding Nature of Agreement. Such Blocker Holder has the necessary power and authority to enter into and to perform its obligations under this Agreement and to consummate the Blocker Contribution and Exchange. The board of managers or general partner, as applicable, of such Blocker Holder has (a) determined that this Agreement and the Transactions are advisable and in the best interests of such Blocker Holder and its members or partners, as applicable, (b) approved and declared advisable this Agreement and the Transactions and (c) authorized and approved the execution, delivery and performance by such Blocker Holder of this Agreement and the consummation of the Transactions upon the terms and subject to the conditions set forth herein. No other organizational action on the part of such Blocker Holder or the Blocker owned by such Blocker Holder is necessary to authorize the execution, delivery and performance by such Blocker Holder of this Agreement and the consummation by such Blocker Holder of the Blocker Contribution and Exchange. This Agreement has been duly executed and delivered by such Blocker Holder and, assuming due execution and delivery by the other Parties, constitutes the valid and binding agreement of such Blocker Holder, enforceable against such Blocker Holder, in accordance with its terms, subject to the Enforceability Exceptions and except as would not reasonably be expected to prevent or materially impair the ability of such Blocker Holder to consummate the Blocker Contribution and Exchange.

Section 5.4 Non-Contravention; Consents.

(a) The execution and delivery of this Agreement by such Blocker Holder does not, and the performance of this Agreement by such Blocker Holder and the consummation by such Blocker Holder of the Blocker Contribution and Exchange will not, (i) conflict with or violate any of the organizational documents of such Blocker Holder or the Blocker such Blocker Holder owns, (ii) assuming that all consents, approvals, and other authorizations described in Section 5.4(b) have been obtained and that all filings and other actions described in Section 5.4(b) have been made or taken, conflict with or violate any Law applicable to such Blocker Holder or the Blocker such Blocker Holder owns or by which any property or asset of such Blocker Holder or the Blocker such Blocker Holder owns is bound or (iii) result in any breach or violation of or constitute a default (or an event which, with notice or lapse of time or both, would become a default) by such Blocker Holder or the Blocker such Blocker Holder owns, or give to others any right of termination, amendment, acceleration, or cancellation of, or result in the loss of any benefit under, or the creation of any Encumbrance (other than Permitted Encumbrances) on the properties or assets of such Blocker Holder or the Blocker such Blocker Holder owns pursuant to, any Contract to which such Blocker Holder or the Blocker such Blocker Holder owns is a party, except, with respect to each of the foregoing clauses (ii) and (iii), for any such conflict, violation, breach, default, or other occurrence that would not, individually or in the aggregate, reasonably be expected to prevent or materially impair the ability of such Blocker Holder to consummate the Blocker Contribution and Exchange.

(b) The execution and delivery of this Agreement by such Blocker Holder does not, and the performance of this Agreement by such Blocker Holder and the consummation by such Blocker Holder of the Blocker Contribution and Exchange will not, require any consent, approval, authorization, or permit of, filing or registration with, notification or report to, or expiration of waiting periods from, any Governmental Body, except for any consent, approval, order, authorization, authority, transfer, waiver, disclaimer, registration, declaration, or filing, which, in each case, if not obtained or made would not, individually or in the aggregate, reasonably be expected to prevent or materially impair the ability of such Blocker Holder to consummate the Blocker Contribution and Exchange.

 

A-57


Table of Contents

Section 5.5 Blockers.

(a) All of the outstanding equity interests of each Blocker at the Closing will be owned by the applicable Blocker Holder, free and clear of all Encumbrances and have been duly authorized and validly issued and are fully paid and nonassessable. There is no (i) outstanding subscription, option, call, warrant, right (whether or not currently exercisable) or agreement to acquire any share of capital stock or other equity interest, restricted stock unit, stock-based performance unit, or any other right that is linked to, or the value of which is based on or derived from the value of any share of capital stock or other securities of any Blocker, in each case, issued by such Blocker or to which such Blocker is bound or (ii) outstanding security, instrument, bond, debenture, note, or obligation that in each case is or may become convertible into or exchangeable for any share of the capital stock or other securities of any Blocker.

(b) Except for matters related to its formation and to activities as a holding company such as opening and maintaining bank accounts and filing Tax Returns, none of the Blockers have conducted any business prior to the date of this Agreement and has no, and prior to the Closing will have no, assets other than the Blocker Membership Units held by the Blockers and any distributions related to the Blocker Membership Units held by the Blockers. No Blocker has had any operations, liabilities, debt or obligations (other than indebtedness owed to the Blocker Holder (which will be repaid in full prior to the Closing, with no further obligations of Blocker) and for the payment of such Blocker’s Taxes (which, with respect to Taxes accrued for any pre-Closing period (including the Closing Date), will be paid prior to the Closing)) prior to the date of this Agreement, and prior to the Closing no Blocker will have any operations, liabilities, debt or obligations (other than indebtedness owed to the Blocker Holder (which will be repaid in full prior to the Closing, with no further obligations of Blocker) and for the payment of such Blocker’s Taxes (which, with respect to Taxes accrued for any pre-Closing period (including the Closing Date), will be paid prior to the Closing)), whether absolute, accrued, contingent or otherwise and whether due or to become due. No Blocker has, or has ever had, any employees. As of immediately prior to the Closing, the Blockers shall not own, lease or use any asset other than the Blocker Membership Units. There are no Legal Proceedings pending or, to the knowledge of such Blocker Holder or the Blocker such Blocker Holder owns, threatened against such Blocker Holder or such Blocker, at law or in equity, or before or by any Governmental Body.

Section 5.6 Tax Matters.

(a) Each of the material Tax Returns required to be filed by any Blocker has been filed on or before the applicable due date (taking into account any extension of such due date), and all such Tax Returns are true, accurate, and complete in all respects. All material Taxes due and payable by or required to have been paid by any Blocker (whether or not shown as due and owing on any Tax Returns) have been timely paid by the Blocker. Each Blocker has withheld and timely paid over to the appropriate Governmental Body all material Taxes required to have been withheld and paid over by it in connection with any amounts paid or owing to any employee, former employee, independent contractor, creditor, stockholder or other Person.

(b) (i) No deficiency or proposed adjustment for any material amount of Tax has been asserted or assessed by any Taxing Authority against any Blocker, which deficiency has not been paid, settled, or withdrawn, (ii) no examination or audit of, or other Legal Proceeding with respect to, any material Tax Return of any Blocker is currently in progress or pending, or, to any Blocker Holder’s knowledge, threatened, (iii) there is no Encumbrance for Taxes (other than for Taxes not yet due and payable) upon any asset of any Blocker, (iv) no written claim has been made by any Governmental Body in a jurisdiction in which any Blocker, as applicable, does not file Tax Returns (or pay a specified type of Tax) that it is or may be required to file Tax Returns in, or is subject to such type of Tax by, that jurisdiction, (v) there is not in effect any waiver, modification or extension by any Blocker of any statute of limitations with respect to any Taxes (or the assessment or collection of any Taxes) of any Blocker (except for automatic extensions of time to file Tax Returns obtained in the ordinary course of business), and (vi) no Blocker has agreed to any modification, waiver or extension of time for filing any Tax Return that has not been filed and no request for any waiver, modification or extension described in this sentence is currently pending.

 

A-58


Table of Contents

(c) (i) No Blocker is a party to any Tax sharing agreement, Tax indemnity agreement, or similar agreement with respect to Taxes that would have a continuing effect after the Closing Date or which would bind New Paramount or any Subsidiary of New Paramount after the Closing Date (other than customary commercial agreements or arrangements entered into in the ordinary course of business no primary purpose of which relates to Taxes), and (ii) no Blocker (a) has been a member of an “affiliated group” (within the meaning of Section 1504(a) of the Code or similar provision of state, local or non-U.S. Law) filing a consolidated U.S. federal income Tax Return (other than a group the common parent of which is or was such Blocker) or (b) has any liability for the Taxes of another Person pursuant to applicable Law (including under Treasury Regulations Section 1.1502-6 (or any similar provision of any state, local or non-U.S. Law)), as a transferee or successor, or by Contract (other than customary commercial agreements or arrangements entered into in the ordinary course of business no primary purpose of which relates to Taxes).

(d) In the prior two years, no Blocker has been either a “distributing corporation” or a “controlled corporation” in a distribution of stock intended to be governed in whole or in part under Section 355 of the Code (or under so much of Section 356 of the Code as it relates to Section 355 of the Code).

(e) Any debt previously issued by any Blocker has been properly characterized as debt for U.S. federal income Tax purposes.

(f) No Blocker Holder has taken or agreed to take any action not contemplated by this Agreement, nor is any Blocker Holder, after due inquiry, aware of any fact or circumstance, that would reasonably be expected to prevent or impede the Transactions from qualifying for the Intended Tax Treatment or Paramount Tax Counsel from providing the Tax Opinion.

(g) Each Blocker will, immediately prior to the Blocker Contribution and Exchange, directly hold interests in Skydance.

(h) Section 5.5 and this Section 5.6 set forth the sole and exclusive representations and warranties of the Blocker Holders with respect to Tax matters. Nothing in this Agreement (including this Section 5.6) shall be construed as providing a representation or warranty with respect to the existence, amount, expiration date or limitations on (or availability of) any Tax attribute (including amounts related to losses, basis, credits or any other similar item) with respect to any Blocker.

Section 5.7 Legal Proceedings; Orders.

(a) As of the date of this Agreement, there is no Legal Proceeding pending or, to the knowledge of such Blocker Holder, threatened in writing, against such Blocker Holder, or any property or asset of such Blocker Holder other than any Legal Proceeding that would not, individually or in the aggregate, reasonably be expected to prevent or materially impair the ability of such Blocker Holder to consummate the Blocker Contribution and Exchange.

(b) As of the date of this Agreement, there is no Order to which Blocker Holder is subject that would, individually or in the aggregate, reasonably be expected to prevent or materially impair the ability of such Blocker Holder to consummate the Blocker Contribution and Exchange.

Section 5.8 Financial Advisor. No broker, finder, investment banker, financial advisor or other Person is entitled to any brokerage, finder’s, or other similar fee or commission, or the reimbursement of expenses in connection therewith, in connection with the Blocker Contribution and Exchange based upon arrangements made by or on behalf of such Blocker Holder.

Section 5.9 No Other Representation.

(a) Except for the express written representations and warranties made by such Blocker Holder in this Agreement or in any instrument or other document delivered pursuant to this Agreement, such Blocker Holder

 

A-59


Table of Contents

does not make any express or implied representation or warranty with respect to such Blocker Holder, any of its Affiliates, or its or their respective businesses, operations, assets, liabilities or condition (financial or otherwise). Notwithstanding anything to the contrary in this Agreement, such Blocker Holder hereby acknowledges and agrees that except for the express written representations and warranties made by each of Paramount, New Paramount and each Merger Sub in this Agreement or in any instrument or other document delivered pursuant to this Agreement or in any other Transaction Document, none of Paramount, New Paramount, any Merger Sub or any other Person has made or makes any express or implied representation or warranty with respect to Paramount or any Paramount Affiliate or their respective businesses, operations, assets, liabilities or condition (financial or otherwise).

(b) Notwithstanding anything to the contrary in this Agreement, each Blocker Holder hereby acknowledges and agrees (on its own behalf and on behalf of its Affiliates) that: (i) except for the representations and warranties of Paramount expressly set forth in Article III or in any instrument or other document delivered pursuant to this Agreement or in any other Transaction Document, (x) none of the Paramount Parties makes, or has made, any representation or warranty and (y) neither such Blocker Holder nor any of its Affiliates is relying on, or has relied on, any representation or warranty made, or information provided, by or on behalf of any Paramount Party, in each case, regarding any Paramount Party, its or their business, this Agreement, the Transactions, or any other related matter; and (ii) such Blocker Holder is a sophisticated purchaser and has made its own independent investigation, review, and analysis regarding Paramount, its Subsidiaries and the Transactions, which investigation, review, and analysis were conducted by such Blocker Holder together with expert advisors, including legal counsel, that it has engaged for such purpose.

ARTICLE VI

CERTAIN COVENANTS

Section 6.1 Access to Information.

(a) Subject to applicable Law, during the period from the date of this Agreement until the earlier of the Closing and the termination of this Agreement in accordance with Section 9.1 (the “Pre-Closing Period”), solely for purposes of furthering the Transactions and integration planning relating thereto, on reasonable advance notice to Paramount, New Paramount or Skydance, as applicable:

(i) Paramount and New Paramount shall, and shall cause their Representatives to, provide Skydance and Skydance’s Representatives with reasonable access during Paramount’s and New Paramount’s normal business hours to Paramount’s and New Paramount’s Representatives (which, for purposes of this Section 6.1, includes any Trustee), personnel, and books and records; provided that any such access shall be conducted at Skydance’s expense, at a reasonable time, under the supervision of appropriate personnel of Paramount and New Paramount and in such a manner as not to unreasonably interfere with the normal operation of the business of Paramount or New Paramount or any of their respective Subsidiaries or create material risk of damage or destruction to any material asset or property of Paramount or New Paramount or any of their respective Subsidiaries; and

(ii) Skydance shall, and shall cause its Representatives to, provide Paramount and Paramount’s Representatives with reasonable access during Skydance’s normal business hours to Skydance’s Representatives, personnel, and books and records; provided that any such access shall be conducted at Paramount’s expense, at a reasonable time, under the supervision of appropriate personnel of Skydance and in such a manner as not to unreasonably interfere with the normal operation of the business of Skydance or any Skydance Subsidiary or create material risk of damage or destruction to any material asset or property of Skydance or any Skydance Subsidiary.

Any such access shall be subject to Paramount’s and Skydance’s reasonable security measures and insurance requirements, as applicable, and shall not include invasive testing or sampling of soil, sediment,

 

A-60


Table of Contents

groundwater, building material, vapor, air, or any other environmental media. Nothing in this Agreement shall require Paramount or Skydance to disclose or provide access to any information to the extent that such Party determines in its reasonable discretion that such disclosure would (A) jeopardize any attorney-client, attorney work product or other legal privilege, (B) contravene any applicable Law, fiduciary duty, or binding agreement entered into prior to the date of this Agreement (including any confidentiality agreement to which Paramount, Skydance or any of their respective Affiliates is a party) or (C) increase the risk of facing any Regulatory Hurdle; provided, however, Paramount, New Paramount, or Skydance, as applicable, shall, to the extent possible without loss of privilege or violating an agreement, inform the other Party as to the general nature of what is being withheld and Paramount and Skydance shall reasonably cooperate to make appropriate substitute arrangements to permit reasonable disclosure that does not suffer from any of the foregoing impediments, including through the use of reasonable best efforts to (1) if reasonably requested by the Party requesting the relevant information, obtain the required Consent or waiver of any third party required to provide such information if appropriate in the reasonable judgment of the Party receiving the request and (2) implement appropriate and mutually agreeable measures to permit the disclosure of such information in a manner to remove the basis for the objection, including by arrangement of appropriate clean room procedures, redaction or entry into a customary joint defense agreement with respect to any information to be so provided, if the Parties determine that doing so would reasonably permit the disclosure of such information without violating applicable Law or jeopardizing such privilege. Nothing in this Section 6.1(a) shall be construed to require the Paramount Parties or any of their respective Representatives, or the Skydance Parties or any of their respective Representatives, as the case may be, to provide (I) any of the foregoing information to the extent related to the negotiation and execution of this Agreement or, except as expressly set forth in Section 6.4, any Acquisition Proposal or any deliberation of the Paramount Board or the Paramount Special Committee regarding any Acquisition Proposal or (II) any opinion to the other Parties or to prepare any reports, analyses or appraisals to the extent such report, analysis or appraisal is not otherwise already available to a Party or its Representatives. No investigation by a Party or its Representatives pursuant to this Section 6.1 shall affect or be deemed to modify or waive the representations and warranties of any other Party set forth in this Agreement.

(b) With respect to the information disclosed pursuant to this Section 6.1, each of Skydance and Paramount shall comply with, and shall instruct each of their respective Affiliates and Representatives to comply with, all of its obligations under (1) the Confidentiality Agreement, dated January 26, 2024, between Paramount and Skydance, as amended by that certain Amendment to Confidentiality Agreement, dated July 7, 2024 (as may be further amended, the “Confidentiality Agreement”) and (2) if applicable, the Outside Advisers Clean Team Confidentiality Agreement, dated April 19, 2024, between Paramount and Skydance, as amended by that certain Amendment to Outside Advisors Clean Team Confidentiality Agreement, dated June 9, 2024 (as may be further amended, the “Clean Team Agreement”). As of the date of this Agreement, Paramount agrees that the Confidentiality Agreement is hereby amended to permit the inclusion, in each case, upon written notice to Paramount, of all prospective debt or equity investors, financing sources and other advisors of Skydance and the Equity Investors in the term “Representative” as such term is defined therein. All requests for information made by a Party pursuant to this Section 6.1 will be made to, and be processed by, the members of the Integration Committee that were not designated by such Party.

Section 6.2 Operation of Paramounts Business.

(a) During the Pre-Closing Period, except (x) as and to the extent required under this Agreement or by applicable Law, (y) with the written consent of Skydance, which consent shall not be unreasonably withheld, conditioned, or delayed, or (z) as set forth in Section 6.2 of the Paramount Disclosure Letter, Paramount and New Paramount shall, and shall cause their respective Subsidiaries to, use reasonable best efforts to conduct its and their business in all material respects in the ordinary course; provided that (i) with respect to the matters specifically addressed by any provision of Section 6.2(b) such specific provisions shall govern over the more general provision of Section 6.2(a) (it being agreed, however, that (x) any consent granted by Skydance with respect to any specific action under Section 6.2(b) shall apply to (and be deemed granted for) any other applicable limitation under Section 6.2(a) or Section 6.2(b), subject to any express limitations or qualifications

 

A-61


Table of Contents

imposed in connection with the granting of such consent, and (y) nothing herein shall imply that being permitted to take any specific action under Section 6.2(b) relieves Paramount, New Paramount or any of their respective Subsidiaries from compliance with Section 6.2(a)) and (ii) this Section 6.2(a) shall not prohibit Paramount, New Paramount or any of their respective Subsidiaries from taking commercially reasonable actions consistent with prudent industry practices that would otherwise be prohibited pursuant to this Section 6.2(a) in order to prevent the occurrence of, or mitigate the existence of, an emergency situation involving endangerment of life, human health, safety or the environment or the protection of vital equipment or other assets; provided, however, that Paramount (or, following the Pre-Closing Paramount Merger Effective Time, the Surviving Paramount Entity) shall provide Skydance with notice of such emergency situation as soon as reasonably practicable and consult with Skydance before taking any such actions (to the extent practicable under the circumstances).

(b) During the Pre-Closing Period, except (x) to the extent required under this Agreement or by applicable Law, (y) with the written consent of Skydance, which consent shall not be unreasonably withheld, conditioned, or delayed, or (z) as set forth in Section 6.2 of the Paramount Disclosure Letter, neither Paramount nor New Paramount shall, and each of them shall cause their respective Subsidiaries not to:

(i) establish a record date for, declare, accrue, set aside, or pay any dividend or make any other distribution in respect of any share of its capital stock, other than (A) mandatory dividends or distributions required pursuant to its organizational documents as in effect on the date of this Agreement and (B) quarterly cash dividends by Paramount consistent with past practice, each in an amount no greater than $0.05 per share;

(ii) split, combine, subdivide, or reclassify any share of its capital stock (including the Paramount Shares) or other equity interests;

(iii) sell, issue, grant, deliver, transfer, pledge or encumber (other than Permitted Encumbrances), or authorize the sale, issuance, grant, delivery, pledge, transfer or encumbrance (other than Permitted Encumbrances) of, (A) any capital stock, equity-linked interest or other security, (B) any option, call, warrant, restricted securities, or right to acquire any capital stock, equity-linked interest, or other security or (C) any instrument convertible into or exchangeable for any capital stock, equity-linked interest, or other security (except, in each case of clauses (A)-(C), (x) on the vesting, forfeiture, settlement or exercise of Paramount Equity Awards, in each case, (1) outstanding as of the date hereof or granted after the date hereof in accordance with Section 6.2(b)(iii) of the Paramount Disclosure Letter and (2) in accordance with their terms as in effect on the date hereof and, as applicable, the Paramount Equity Plans as in effect on the date hereof, or (y) from a wholly owned Subsidiary of Paramount to another Subsidiary of Paramount);

(iv) except for actions expressly permitted by either Section 6.2(b)(viii) or Section 6.2(b)(x), adopt a plan or agreement of complete or partial liquidation or dissolution, merger, consolidation, restructuring, recapitalization, or other reorganization, other than in the ordinary course of business (including with respect to single purpose Subsidiaries engaged in Content Activities) or in connection with any internal restructuring with respect to another Subsidiary of Paramount or New Paramount;

(v) except as required under the terms of any Paramount Employee Plan in existence as of the date hereof: (A) establish, adopt, terminate, or materially amend any material Paramount Employee Plan, except for (x) amendments to defined contribution retirement, health and welfare Paramount Employee Plans made in the ordinary course of business that do not materially increase the expense of maintaining such Paramount Employee Plan and (y) entrances into employment agreements or separation agreements in the ordinary course of business consistent with past practice that do not provide for severance (other than severance that is materially consistent with the severance provided to other similarly-situated Paramount Associates), change in control or retention payments or benefits; (B) accelerate the payment, vesting or funding of, or take any action to fund or secure the payment of, any compensation or benefits under any of the Paramount Employee Plans, or, except as required by GAAP, amend the funding obligation or contribution rate to, or change the underlying assumptions to calculate benefits payable under, any Paramount Employee Plan; (C) grant or pay to any Paramount Associate any new or increased cash

 

A-62


Table of Contents

incentive or other compensation or benefits, other than increases to base salaries or hourly wage rates, target bonus opportunities or target long-term incentive opportunities with respect to Paramount Associates approved in connection with either (x) Paramount’s established semi-annual compensation processes for annual merit increases, market adjustments and promotions or (y) an employment contract renewal, in either case, to the extent such approval occurred in the ordinary course of business consistent with past practice; (D) grant or increase any change in control or transaction-related retention compensation; (E) grant or increase any severance or similar compensation and/or benefits to any Paramount Associate with an annual base salary in excess of $1,500,000; (F) hire or terminate (other than for cause or due to death) any Paramount Associate with an annual base salary in excess of $1,500,000; or (G) unless Paramount or New Paramount (as applicable) has first provided prior written notice thereof to Skydance, implement or announce any mass employee layoffs, plant closings, or other similar actions that trigger notice obligations under the WARN Act;

(vi) enter into (procure or authorize the entry into of) any material agreement or arrangement with any Trustee or their Representatives (and/or, solely in relation to any Buy-Out, any Insurer or its Representatives) about the Transactions and/or any Buy-Out in connection with either Paramount U.K. DB Plan, without (i) consulting in advance with Skydance to the extent the Trustee allows such consultation and (ii) giving Skydance and its Representatives the reasonable opportunity to engage in any such consultation and any related discussions with any Trustee or Insurer to the extent the Trustee allows such engagement (with Skydance, Paramount and each of their Representatives, in each case, acting reasonably and in good faith at all times);

(vii) amend or permit the adoption of any material amendment of the certificate of incorporation or bylaws or other organizational document of Paramount or any of its Subsidiaries;

(viii) (A) make any new commitment to make any material capital contribution or advance to, or investments in, any Person (other than between Paramount and any of its wholly owned Subsidiaries) (a “Paramount JV Commitment”), (B) acquire any equity interest or equity-linked interest in any other Entity (other than securities in a publicly traded company held for investment by Paramount or any of its Subsidiaries and consisting of less than 1% of the outstanding capital stock of such Entity), (C) enter into any joint venture or similar equity arrangement, collectively with respect to clauses (A) through (C), in an aggregate amount in excess of the amount set forth in Section 6.2(b)(viii) of the Paramount Disclosure Letter or (D) enter into any joint venture, similar equity arrangement or omnibus content licensing and/or subscriber acquisition / migration arrangement involving Paramount+ (and Paramount and its Subsidiaries shall also consult with Skydance in good faith with respect to any material developments relating to the negotiation of any arrangement that is subject to approval pursuant to this clause (D));

(ix) (A) make or authorize aggregate capital expenditures in excess of 115% of Paramount’s capital expense budget as set forth in Section 6.2(b)(ix) of the Paramount Disclosure Letter, which expenditures shall be in accordance with such budget (it being understood and agreed that development, production or acquisition costs in connection with Content Activities do not constitute capital expenditures for purposes hereof) or (B) incur or agree to incur costs in connection with the development, production and/or acquisition of Properties (excluding amounts paid by any third party to Paramount or any of its Subsidiaries to fund or reimburse development and production costs) that in the aggregate are less than 70% or in excess of 110% of Paramount’s and its Subsidiaries’ aggregate budget set forth on Section 6.2(b)(ix) of the Paramount Disclosure Letter;

(x) (I) except as otherwise permitted under this Section 6.2(b), acquire, lease, license, sublicense, pledge, sell, or otherwise dispose of, abandon, waive or relinquish, transfer, assign, or subject to any material Encumbrance (other than Permitted Encumbrances) any material right or other material asset or property, including any material Intellectual Property Right or material Paramount IT Asset, except, in the case of any of the foregoing, (A) in the ordinary course of business (including pursuant to non-exclusive licenses granted in the ordinary course of business to end users in connection with the provision or sale of any product or service), (B) pursuant to dispositions of obsolete, surplus, or worn-out assets that are no

 

A-63


Table of Contents

longer useful for the conduct of the business of Paramount or any of its Subsidiaries, (C) any sale, disposition, abandonment, waiver, failure to renew, permission to lapse, or other failure to maintain any Intellectual Property Right, Paramount Contract or other right (i) pursuant to a natural statutory expiration, or (ii) that Paramount or any of its Subsidiaries, in the exercise of its reasonable business judgement, has determined not to maintain, (D) Content Activities, including any distribution of content or programming via MVPDs, or (E) any transactions among Paramount and any of its Subsidiaries or (II) materially amend, renew, permit to be automatically renewed (e.g., by failing to exercise a notice of expiration within the required notice period), or terminate any Contract set forth on Section 6.2(b)(x) of the Paramount Disclosure Letter or enter into any replacement Contract providing for goods or services currently included in such Contracts with any party;

(xi) other than in the ordinary course of business, (A) enter into, amend, renew (or fail to exercise a renewal option under), or modify any Paramount Lease for Paramount Leased Real Property if such amendment, renewal or modifications would increase the aggregate amount of payments, or create a payment obligation, under such Paramount Lease (as amended, renewed, or modified, as the case may be) in excess of 10% on an annual basis or (B) terminate any Paramount Lease except any termination that shall occur at the end of the term of such Paramount Lease;

(xii) incur or guarantee any debt for borrowed money (except for (A) advances to employees and consultants for travel and other business-related expenses in the ordinary course of business, (B) guarantees of obligations of Paramount or any of its wholly owned Subsidiaries or (C) any replacement, renewal, extension, refinancing or similar transaction involving any existing debt for borrowed money of Paramount or its Subsidiaries on terms and conditions that are not materially less favorable, taken as a whole, to Paramount and its Subsidiaries than the terms and conditions of the replaced, renewed, extended or refinanced debt (this clause (C), a “Permitted Paramount Refinancing”)), in each case, involving amounts, individually or in the aggregate, in excess of $500,000,000; provided, that draw-downs or other borrowings under the existing credit facilities (as in effect on the date of this Agreement) of Paramount or any of its Subsidiaries or any replacement, renewal, extension or refinancing of the foregoing within the foregoing $500,000,000 threshold shall only be permitted if the same is determined by Paramount to be reasonably necessary to avoid a material and adverse impact on the business of Paramount and its Subsidiaries and advance notice is provided to Skydance as early as reasonably practicable (and in any event no less than forty-eight (48) hours in advance);

(xiii) (A) amend, modify or waive, in each case, in a material and adverse respect, or terminate any Paramount Material Contract (other than in the ordinary course with respect to clauses (iii), (x), (xi) and (xxi) of Section 3.13(a)) or (B) enter into any Contract that if entered into prior to the date of this Agreement would have been a Paramount Material Contract of the kind described in clauses (vi), (vii), (viii), (xii), (xiii), (xvi), (xvii) (provided, that for purposes of this clause the references therein to “10%” shall be deemed deleted), (xix) (provided, that, for purposes of this clause, the references therein to “$50,000,000” shall be replaced with “$125,000,000”) and (xx) of Section 3.13(a) (provided, that, for purposes of this clause, the references therein to “(i) any Material Affiliation Agreement or” should be deleted), in each case, for purposes of this clause, with any references to any particular fiscal year deemed to be replaced with “any fiscal year following December 31, 2023”; provided, that this clause (xiii) shall not prohibit or restrict any Paramount Employee Plan or the entry into any Contract as required by a pre-existing Contract as of the Effective Date;

(xiv) commence any Legal Proceeding that could reasonably be expected to prevent or materially impair the ability of Paramount, New Paramount or Skydance Merger Sub to consummate the Mergers or the PIPE Transaction;

(xv) settle, release, waive, or compromise any Legal Proceeding (or threatened Legal Proceeding), other than (A) any actual or threatened Legal Proceeding arising out of or relating to a breach of this Agreement or any other agreement contemplated hereby or arising out of or related to the Transactions or (B) pursuant to a settlement that does not relate to any of the Transactions and, in the case of this clause (B),

 

A-64


Table of Contents

(I) that results solely in a monetary obligation involving only the payment of monies by Paramount of not more than $50,000,000 individually or $150,000,000 in the aggregate, in each case in excess of the reserves taken therefor as reflected in Paramount’s Annual Report on Form 10-K for the year ended on December 31, 2023; (II) that results solely in a monetary obligation that is funded by an indemnity obligation to, or an insurance policy of, Paramount and the payment of monies by Paramount; (III) that results solely in a monetary obligation involving payment by Paramount of an amount not greater than the amount specifically reserved in accordance with GAAP with respect to such Legal Proceeding on the Paramount Balance Sheet; or (IV) that does not result in any monetary obligation of Paramount, New Paramount or any of their respective Subsidiaries; provided, that this Section 6.2(b)(xv) shall not apply to any Legal Proceeding arising out of or relating to any matter set forth in Section 7.2 or Section 7.5 or otherwise arising out of or related to this Agreement;

(xvi) (A) make, change or revoke any material Tax election, (B) adopt or change any material Tax accounting method, (C) change any annual Tax accounting period, (D) enter into any closing agreement or similar agreement with respect to material Taxes, (E) settle, compromise, surrender or abandon, file a claim in respect of or prepare any substantive response related to any claim or assessment in respect of material Taxes, (F) request or consent to any extension, modification or waiver of any statute of limitations in respect of material Taxes or Tax Returns, (G) surrender any right to claim a refund of material Taxes, (H) amend any material Tax Return or (I) apply for or request any Tax ruling, in each case, other than in the ordinary course of business; provided that for purposes of this Section 6.2(b)(xvi), the threshold for materiality shall be $75,000,000;

(xvii) enter into any Contract that would, following the Closing, limit the right of Paramount or any Subsidiary of Paramount to sell, distribute, or manufacture any product or service by limiting the right to engage in any line of business or to compete with any other Person in any location or line of business (other than any exclusive or co-exclusive licenses of or holdbacks affecting Paramount Properties entered into in the ordinary course of business), in each case, in a manner that is material to any material business segment of Paramount and its Subsidiaries;

(xviii) change in any material respect their material financial accounting principles, practices or methods, except as required by GAAP or applicable Law;

(xix) enter into (i) any new Contract that grants a change of control right or remedy, right of first refusal, right of first negotiation, option to purchase or option to exclusively license or (ii) any new Contract that includes a provision that would require a material payment in excess of the amounts set forth in Section 6.2(b)(xix) of the Paramount Disclosure Letter, to the other party or parties thereto, in each case under (i) or (ii), which right or payment is triggered by or would materially impair the consummation of the Mergers; provided, that this clause (xix) shall not prohibit or restrict any Paramount Employee Plan;

(xx) commence any material new lines of business in which Paramount or any of its Subsidiaries are not engaged as of the date of this Agreement (or actively preparing to engage as of the date of this Agreement) or discontinue or shut down any lines of business in which they are engaged as of the date of this Agreement and which are material to any material business segment of Paramount and its Subsidiaries;

(xxi) except as set forth in Section 6.2(b)(xxi) of the Paramount Disclosure Letter, take or fail to take any action that would result in the reversion, expiration or termination of any material rights held by Paramount or any of its Subsidiaries in any Paramount Franchise Property that is not wholly owned by Paramount or its Subsidiaries;

(xxii) take the action set forth in Section 6.2(b)(xxii) of the Paramount Disclosure Letter;

(xxiii) enter into or amend any Multi-Property Agreement that involves or is reasonably expected to involve annual payments to or by Paramount or any of its Subsidiaries in excess of $25,000,000 in the fiscal year ending December 31, 2024 or any fiscal year thereafter;

 

A-65


Table of Contents

(xxiv) “greenlighting” the production, acquisition or financing of any Property or committing to produce, acquire or finance any Property on the terms set forth on Section 6.2(b)(xxiv) of the Paramount Disclosure Letter;

(xxv) (A) enter into any new Contract with respect to the bundling of Paramount+ (i) outside the ordinary course of business or (ii) with any of the top seven (7) third-party streaming services (by number of U.S. subscribers) or (B) amend or extend any such existing Contract, if any such amendment or extension (1) would be on terms that are materially less favorable, taken as a whole, to Paramount and its Subsidiaries than the existing terms thereof or (2) would extend the term of such Contract by more than one (1) year;

(xxvi) violate the terms of Section 6.2(b)(xxvi) of the Paramount Disclosure Letter;

(xxvii) enter into any Contract that includes, or amend any Contract to include, any provision that, following the consummation of the Transactions, would, or would reasonably be expected to, bind or purport to bind any Affiliate of Paramount (including Skydance and its Affiliates, from and after the earlier Effective Time) other than Paramount or any of its Subsidiaries or apply to the assets or business thereof in a manner that would be materially adverse to the applicable Affiliate’s business that such Contract binds or purports to bind; or

(xxviii) enter into or authorize, agree, or commit to take any action described in clauses (i) through (xxvii) of this Section 6.2(b).

(c) Nothing in this Agreement shall give to Skydance, directly or indirectly, any right to control or direct the operations of Paramount, New Paramount or any Merger Sub or any of their respective Subsidiaries prior to the Skydance Merger Effective Time. Prior to the Skydance Merger Effective Time, each of Skydance and Paramount shall exercise, consistent with the terms and conditions hereof, complete control and supervision of its respective operations and those of its Subsidiaries.

Section 6.3 Operation of Skydances Business.

(a) During the Pre-Closing Period, except (x) as and to the extent required under this Agreement or by applicable Law, (y) with the written consent of Paramount, which consent shall not be unreasonably withheld, conditioned, or delayed, or (z) as set forth in Section 6.3 of the Skydance Disclosure Letter, Skydance shall, and shall cause the Skydance Subsidiaries to, use reasonable best efforts to conduct its and their business in all material respects in the ordinary course; provided that (i) with respect to the matters specifically addressed by any provision of Section 6.3(b) such specific provisions shall govern over the more general provision of Section 6.3(a) (it being agreed, however, that (x) any consent granted by Skydance with respect to any specific action under Section 6.3(b) shall apply to (and be deemed granted for) any other applicable limitation under Section 6.3(a) or Section 6.3(b), subject to any express limitations or qualifications imposed in connection with the granting of such consent and (y) nothing herein shall imply that being permitted to take any specific action under Section 6.3(b) relieves Skydance or any Skydance Subsidiary from compliance with Section 6.3(a)) and (ii) this Section 6.3(a) shall not prohibit Skydance or any Skydance Subsidiary from taking commercially reasonable actions consistent with prudent industry practices that would otherwise be prohibited pursuant to this Section 6.3(a) in order to prevent the occurrence of, or mitigate the existence of, an emergency situation involving endangerment of life, human health, safety or the environment or the protection of vital equipment or other assets; provided, however, that Skydance shall provide Paramount with notice of such emergency situation as soon as reasonably practicable and consult with Paramount before taking any such actions (to the extent practicable under the circumstances).

 

A-66


Table of Contents

(b) During the Pre-Closing Period, except (x) to the extent required under this Agreement or by applicable Law, (y) with the written consent of Paramount, which consent shall not be unreasonably withheld, conditioned, or delayed, or (z) as set forth in Section 6.3 of the Skydance Disclosure Letter, Skydance shall not, and Skydance shall cause each Skydance Subsidiary not to:

(i) establish a record date for, declare, accrue, set aside, or pay any dividend or make any other distribution in respect of any share of its capital stock, other than mandatory dividends or distributions required pursuant to its organizational documents as in effect on the date of this Agreement;

(ii) split, combine, subdivide, or reclassify any limited liability company interests (including the Skydance Membership Units) or other equity interests;

(iii) sell, issue, grant, deliver, transfer, pledge or encumber (other than Permitted Encumbrances), or authorize the sale, issuance, grant, delivery, transfer, pledge or encumbrance (other than Permitted Encumbrances) of, (A) any limited liability company interest, equity-linked interest or other security, (B) any option, call, warrant, restricted securities, or right to acquire any limited liability company interest, equity-linked interest or other security, (C) any instrument convertible into or exchangeable for any limited liability company interest, equity-linked interest or other security (except, in each case of clauses (A)-(C), by, from or a wholly owned Skydance Subsidiary to another Skydance Subsidiary), or (D) any Skydance Profits Interest Unit or Skydance Phantom Unit (except as granted after the date hereof in accordance with Section 6.3(b)(iii) of the Skydance Disclosure Letter);

(iv) except for actions expressly permitted by either Section 6.3(b)(vii) or Section 6.3(b)(ix), adopt a plan or agreement of complete or partial liquidation or dissolution, merger, consolidation, restructuring, recapitalization, or other reorganization, other than in the ordinary course of business (including with respect to single purpose Subsidiaries engaged in Content Activities) or in connection with any internal restructuring with respect to another Subsidiary of Skydance;

(v) except as required under the terms of any Skydance Employee Plan in existence as of the date hereof: (A) establish, adopt, terminate, or materially amend any material Skydance Employee Plan, except for (x) amendments to defined contribution retirement, health and welfare Skydance Employee Plans made in the ordinary course of business that do not materially increase the expense of maintaining such Skydance Employee Plan and (y) entrances into employment agreements or separation agreements in the ordinary course of business consistent with past practice that do not provide for severance (other than severance that is materially consistent with the severance provided to other similarly-situated Skydance Associates), change in control or retention payments or benefits; (B) accelerate the payment, vesting or funding of, or take any action to fund or secure the payment of, any compensation or benefits under any of the Skydance Employee Plans, or, except as required by GAAP, amend the funding obligation or contribution rate to, or change the underlying assumptions to calculate benefits payable under, any Skydance Employee Plan; (C) grant or pay to any Skydance Associate any new or increased cash incentive or other compensation or benefits, other than increases to base salaries or hourly wage rates (and corresponding target bonus opportunities) or target long-term incentive opportunities with respect to Skydance Associates approved in connection with either (x) Skydance’s compensation processes for annual merit increases, market adjustments and promotions or (y) an employment contract renewal, in either case, to the extent such approval occurred in the ordinary course of business consistent with past practice; (D) grant or increase any change in control or transaction-related retention compensation; (E) grant or increase any severance or similar compensation and/or benefits to any Skydance Associate with an annual base salary in excess of $1,500,000; (F) hire or terminate (other than for cause or due to death) any Skydance Associate with an annual base salary in excess of $1,500,000; or (G) unless Skydance has first provided prior written notice thereof to Paramount or New Paramount (as applicable), implement or announce any mass employee layoffs, plant closings, or other similar actions that trigger notice obligations under the WARN Act;

(vi) amend or permit the adoption of any material amendment of the articles of organization, operating agreement or other organizational document;

 

A-67


Table of Contents

(vii) (A) make any new commitment to make any material capital contribution or advance to, or investments in, any Person (other than between Skydance and any of its wholly owned Subsidiaries) (a “Skydance JV Commitment”), (B) acquire any equity interest or equity-linked interest in any other Entity (other than securities in a publicly traded company held for investment by Skydance or any Skydance Subsidiary and consisting of less than 1% of the outstanding capital stock of such Entity) or (C) enter into any joint venture or similar equity arrangement, collectively with respect to clauses (A) through (C), in an aggregate amount in excess of the amount set forth in Section 6.3(b)(vii) of the Skydance Disclosure Letter;

(viii) (A) make or authorize aggregate capital expenditures in excess of 115% of Skydance’s capital expense budget as set forth in Section 6.3(b)(viii) of the Skydance Disclosure Letter, which expenditures shall be in accordance with such budget (it being understood and agreed that development, production or acquisition costs in connection with Content Activities do not constitute capital expenditures for purposes hereof) or (B) incur or agree to incur costs in connection with the development, production and/or acquisition of Properties (excluding amounts paid by any third party to Skydance or any of its Subsidiaries to fund or reimburse development and production costs) that in the aggregate are less than 70% or in excess of 110% of Skydance’s and its Subsidiaries’ aggregate budget set forth on Section 6.3(b)(viii) of the Skydance Disclosure Letter;

(ix) except as otherwise permitted under this Section 6.3, acquire, lease, license, sublicense, pledge, sell, or otherwise dispose of, abandon, waive or relinquish, transfer, assign, or subject to any material Encumbrance (other than Permitted Encumbrances) any material right or other material asset or property, including any material Intellectual Property Right or material Skydance IT Asset, except, in the case of any of the foregoing, (A) in the ordinary course of business (including pursuant to non-exclusive licenses granted in the ordinary course of business or to end users in connection with the provision or sale of any product or service), (B) pursuant to dispositions of obsolete, surplus, or worn-out assets that are no longer useful for the conduct of the business of Skydance or any Skydance Subsidiary, (C) any sale, disposition, abandonment, waiver, failure to renew, permission to lapse, or other failure to maintain any Intellectual Property Right, Skydance Contract or other right (i) pursuant to a natural statutory expiration, or (ii) that Skydance or a Skydance Subsidiary, in the exercise of its reasonable business judgement, has determined not to maintain, (D) Content Activities or (E) any transactions among Skydance and any of the Skydance Subsidiaries;

(x) other than in the ordinary course of business, (A) enter into, amend, renew (or fail to exercise a renewal option under), or modify the Skydance Leases for Skydance Leased Real Property if such amendments, renewals or modifications would increase the aggregate amount of payments, or create a payment obligation, under the Skydance Lease (as amended, renewed, or modified, as the case may be) in excess of 10% on an annual basis in the aggregate or (B) terminate any Skydance Lease except any termination that shall occur at the end of the term of such Skydance Lease;

(xi) incur or guarantee any debt for borrowed money (except for (A) advances to employees and consultants for travel and other business-related expenses in the ordinary course of business, (B) guarantees of obligations of Skydance or any wholly owned Skydance Subsidiary) or (C) any replacement, renewal, extension, refinancing or similar transaction involving any existing debt for borrowed money of Skydance or the Skydance Subsidiaries on terms and conditions that are not materially less favorable, taken as a whole, to Skydance and the Skydance Subsidiaries than the terms and conditions of the replaced, renewed, extended or refinanced debt (this clause (C), a “Permitted Skydance Refinancing”)), in each case, involving amounts, individually or in the aggregate, in excess of $100,000,000;

(xii) (A) amend, modify or waive, in each case, in a material and adverse respect or terminate any Skydance Material Contract (other than in the ordinary course with respect to clauses (iii), (x), (xi) and (xix) of Section 4.12(a)) or (B) enter into any Contract that, if entered into prior to the date of this Agreement, would have been a Skydance Material Contract of the kind described in clauses (vi), (vii), (viii), (xii), (xiii), (xv), (xvi) (provided, that for purposes of this clause, the references therein to “10%” shall be deemed deleted) and (xviii) (provided, that for purposes of this clause, the references therein to

 

A-68


Table of Contents

“$25,000,000” shall be replaced by “$125,000,000”) of Section 4.12(a), in each case, for purposes of this clause, with any references to any particular fiscal year deemed to be replaced with “any fiscal year”; provided that this clause (xii) shall not prohibit or restrict any Skydance Employee Plan or the entry into any Contract as required by a pre-existing Contract as of the Effective Date;

(xiii) commence any Legal Proceeding that could reasonably be expected to prevent or materially impair the ability of Skydance or a Skydance Subsidiary to consummate the Mergers or the Transactions;

(xiv) settle, release, waive, or compromise any Legal Proceeding (or threatened Legal Proceeding), other than (A) any actual or threatened Legal Proceeding arising out of or relating to a breach of this Agreement or any other agreement contemplated hereby or arising out of or related to the Transactions or (B) pursuant to a settlement that does not relate to any of the Transactions and, in the case of this clause (B), (I) that results solely in a monetary obligation involving only the payment of monies by Skydance of not more than $25,000,000 individually or $75,000,000 in the aggregate, in each case in excess of the reserves taken therefor in the Skydance Financial Statements; (II) that results solely in a monetary obligation that is funded by an indemnity obligation to, or an insurance policy of, Skydance and the payment of monies by Skydance; (III) that results solely in a monetary obligation involving payment by Skydance of an amount not greater than the amount specifically reserved in accordance with GAAP with respect to such Legal Proceeding on the Skydance Balance Sheet; or (IV) that does not result in any monetary obligation of Skydance or a Skydance Subsidiary; provided that this Section 6.3(b)(xiv) shall not apply to any Legal Proceeding arising out of or relating to any matter set forth in Section 7.2 or Section 7.5 or otherwise arising out of or related to this Agreement;

(xv) (A) make, change or revoke any material Tax election, (B) adopt or change any material Tax accounting method, (C) change any annual Tax accounting period, (D) enter into any closing agreement or similar agreement with respect to material Taxes, (E) settle, compromise, surrender or abandon, file a claim in respect of or prepare any substantive response related to any claim or assessment in respect of material Taxes, (F) request or consent to any extension, modification or waiver of any statute of limitations in respect of material Taxes or Tax Returns, (G) surrender any right to claim a refund of material Taxes, (H) amend any material Tax Return or (I) apply for or request any Tax ruling, in each case, other than in the ordinary course of business; provided that for purposes of this Section 6.3(b)(xv), the threshold for materiality shall be $75,000,000;

(xvi) enter into any Contract that would, following the Closing, limit the right of Skydance or any Skydance Subsidiary to sell, distribute, or manufacture any product or service by limiting the right to engage in any line of business or to compete with any other Person in any location or line of business (other than any exclusive or co-exclusive licenses of or holdbacks affecting Skydance Properties entered into in the ordinary course of business), in each case, in a manner that is material to any material business segment of Skydance and the Skydance Subsidiaries;

(xvii) change in any material respect their material financial accounting principles, practices or methods, except as required by GAAP or applicable Law;

(xviii) enter into (i) any new Contract that grants a change of control right or remedy, right of first refusal, right of first negotiation, option to purchase or option to exclusively license, or (ii) any new Contract that includes a provision that would require a material payment in excess of the amounts set forth in Section 6.3(b)(xviii) of the Skydance Disclosure Letter to the other party or parties thereto, in each case under (i) or (ii), which right or payment is triggered by or would materially impair, the consummation of the Mergers; provided, that this clause (xviii) shall not prohibit or restrict any Skydance Employee Plan;

(xix) commence any material new lines of business in which Skydance or the Skydance Subsidiaries are not engaged as of the date of this Agreement (or actively preparing to engage as of the date of this Agreement) or discontinue or shut down any lines of business in which they are engaged as of the date of this Agreement and which are material to any material business segment of Skydance and the Skydance Subsidiaries;

 

A-69


Table of Contents

(xx) except as set forth in Section 6.3(b)(xx) of the Skydance Disclosure Letter, take or fail to take any action that would result in the reversion, expiration or termination of any material rights held by Skydance or any of its Subsidiaries in any Skydance Franchise Property that is not wholly owned by Skydance or its Subsidiaries;

(xxi) enter into or amend any Multi-Property Agreement that involves or is reasonably expected to involve annual payments to or by Skydance or any of its Subsidiaries in excess of $10,000,000 in the fiscal year ending December 31, 2024 or any fiscal year thereafter;

(xxii) “greenlighting” the production, acquisition or financing of any Property or committing to produce, acquire or finance any Property on the terms set forth on Section 6.3(b)(xxii) of the Skydance Disclosure Letter; or

(xxiii) enter into or authorize, agree, or commit to take any action described in clauses (i) through (xxii) of this Section 6.3(b).

(c) Nothing in this Agreement shall give to Paramount, New Paramount or any Merger Sub, directly or indirectly, any right to control or direct the operations of Skydance or any Skydance Subsidiary prior to the Skydance Merger Effective Time. Prior to the Skydance Merger Effective Time, each of Paramount and Skydance shall exercise, consistent with the terms and conditions hereof, complete control and supervision of its respective operations and those of its Subsidiaries.

Section 6.4 Go-Shop; No Solicitation.

(a) During the period (the “Go-Shop Period”) beginning on the date hereof and, except as may be extended for Excluded Parties in accordance with this Section 6.4(a), continuing until 11:59 p.m., New York City Time on August 21, 2024 (the “No-Shop Period Start Date”), the Paramount Special Committee and its Representatives (or Paramount and its Subsidiaries and their respective Representatives, if acting at the direction of the Paramount Special Committee) shall have the right to, directly or indirectly, (i) solicit, initiate, propose or induce the making, submission or announcement of, or encourage, facilitate or assist, any Acquisition Proposal and any proposal, inquiry or offer that could be reasonably expected to lead to, result in or constitute an Acquisition Proposal, (ii) subject to the entry into, and solely in accordance with, an Acceptable Confidentiality Agreement, provide information (including non-public information and data) relating to Paramount or any of its Subsidiaries and afford access to the business, properties, assets, books, records or other non-public information, or to any personnel, of Paramount or any of its Subsidiaries to any Person and its Representatives, in any such case with the intent to induce the making, submission or announcement of an Acquisition Proposal (or inquiries, proposals or offers or other efforts that could lead to any Acquisition Proposals); provided, however that (1) the Paramount Special Committee (or Paramount, acting at the direction of the Paramount Special Committee) also provides Skydance, prior to or substantially concurrently with the time such non-public information is provided or made available to such Person or its Representatives, any non-public information furnished to such other Person or its Representatives that was not previously furnished or made available to Skydance or its Representatives and (2) any competitively sensitive non-public information provided to any Person who is or who has one or more Affiliates that is a competitor of Paramount or any of its Subsidiaries in connection with the actions permitted by this Section 6.4(a) shall be provided in accordance with customary “clean room” or other similar procedures as reasonably determined by the Paramount Special Committee (or Paramount, acting at the direction of the Paramount Special Committee) and (iii) engage in, enter into, continue or otherwise participate in, any discussions or negotiations with any Persons and their respective Representatives with respect to any Acquisition Proposals (or inquiries, proposals or offers or other efforts that could lead to any Acquisition Proposals), and cooperate with or assist or participate in or facilitate any such inquiries, proposals, offers, discussions or negotiations or any effort or attempt to make any Acquisition Proposals, including granting a waiver, amendment or release under (A) any pre-existing standstill or similar provision to allow for a confidential Acquisition Proposal to be made to Paramount, the Paramount Special Committee or the Paramount Board or (B) any Takeover Laws to enable discussions and negotiations with the Paramount Special Committee

 

A-70


Table of Contents

and its Representatives (or Paramount and its Subsidiaries and their respective Representatives, if acting at the direction of the Paramount Special Committee) and with NAI and its Representatives. In the event that the Paramount Special Committee and its Representatives (or Paramount and its Subsidiaries and their respective Representatives, if acting at the direction of the Paramount Special Committee) are engaged in substantive negotiations under an Acceptable Confidentiality Agreement with an Excluded Party, then the Paramount Special Committee may, by written notice to Skydance (which notice shall include the identity of any such Excluded Party) on or before August 21, 2024, extend the Go-Shop Period and the No-Shop Period Start Date with respect to any such Excluded Party (and only an Excluded Party) until September 5, 2024 in order to continue to engage in the activities described in this Section 6.4(a) with any such Excluded Party solely during such extended Go-Shop Period. The Paramount Special Committee shall promptly (and in any event within 24 hours) notify Skydance in writing if any Excluded Party ceases to be an Excluded Party during the extended Go-Shop Period.

(b) On the No-Shop Period Start Date (as may be extended for Excluded Parties in accordance with Section 6.4(a)), each of Paramount and Skydance shall, shall cause its respective Subsidiaries and shall direct its and their respective Affiliates and Representatives to (i) immediately terminate (or cause to be terminated) any discussions or negotiations with any Person and its Affiliates and Representatives with respect to an Acquisition Proposal, (ii) promptly (and in any case within twenty-four (24) hours after the beginning of the No-Shop Period Start Date) terminate (or cause to be terminated) such Person’s and its Affiliates’ and Representatives’ access to any data room or other depository of information maintained by or on behalf of such Party and its Subsidiaries for purposes of facilitating an Acquisition Proposal and (iii) promptly cease any direct or indirect solicitation, knowing encouragement, discussion, or negotiation with any such Person that may be ongoing relating to an Acquisition Proposal. Additionally, from the No-Shop Period Start Date (as may be extended for Excluded Parties in accordance with Section 6.4(a)) until the earlier to occur of the termination of this Agreement pursuant to Article IX and the Skydance Merger Effective Time, each of Paramount and Skydance shall not, shall cause its respective Subsidiaries not to and shall direct its and their respective Affiliates and Representatives not to, directly or indirectly, (A) solicit, initiate, or knowingly facilitate, or knowingly encourage (including by way of furnishing non-public information), or otherwise propose or knowingly induce the making, submission, or announcement of, any proposal or offer that constitutes, or would reasonably be expected to constitute or lead to, an Acquisition Proposal, (B) engage in, continue, or otherwise participate in any discussion or negotiation regarding, or furnish to any other Person (other than (1) Skydance and its Affiliates, NAI and its Affiliates, and any Representatives of the foregoing Persons, in the case of Paramount, and (2) Paramount and its Affiliates, NAI and its Affiliates, and any Representatives of the foregoing Persons, in the case of Skydance), any non-public information and data relating to such Party or any of its Subsidiaries or afford to any Person (other than (1) Skydance and its Affiliates, NAI and its Affiliates, and any Representatives of the foregoing Persons, in the case of Paramount, and (2) Paramount and its Affiliates, NAI and its Affiliates, and any Representatives of the foregoing Persons, in the case of Skydance) access to the business, properties, assets, books, records or other information, or to any personnel, of such Party or any of its Subsidiaries (except pursuant to Section 220 of the DGCL, with respect to Paramount), in each case, in connection with, or for the purpose of knowingly encouraging or knowingly facilitating, an Acquisition Proposal or any inquiries or the making of any proposal that would reasonably be expected to lead to an Acquisition Proposal, (C) approve, adopt, endorse or recommend an Acquisition Proposal or any offer or proposal that could reasonably be expected to lead to an Acquisition Proposal, (D) terminate, amend, release, modify or fail to enforce any provision (including any standstill or similar provision) of, or grant any permission, waiver or request under, any confidentiality, standstill or similar agreement, in each case, in furtherance of an Acquisition Proposal, (E) grant any waiver, amendment or release under any Takeover Laws, (F) authorize or enter into any letter of intent, acquisition agreement, agreement in principle, or other Contract (other than, in the case of Paramount, an Acceptable Confidentiality Agreement) (an “Acquisition Agreement”) relating to an Acquisition Proposal or (G) resolve, agree or propose to do any of the foregoing.

(c) Each of Skydance and Paramount shall, promptly (and, in any event, within 24 hours) after receipt of any Acquisition Proposal by it or any of its Affiliates or Representatives, notify the other Party of the material terms of such Acquisition Proposal and the identity of the Person or “group” making such Acquisition Proposal

 

A-71


Table of Contents

and shall provide the other Party with copies of any written requests, proposals or offers, including proposed agreements, and the material terms and conditions of any proposals or offers (or where no such copies are available, a reasonably detailed written description thereof). In addition, each of Paramount and Skydance shall, and shall cause its respective Subsidiaries and their respective Affiliates to, keep the other Party reasonably informed, on a prompt basis, of the status and terms of, and material changes in, any such Acquisition Proposal. Paramount agrees that it will not, directly or indirectly, enter into any agreement with any Person which directly or indirectly prohibits Paramount from providing any information to Skydance in accordance with, or otherwise complying with, this Section 6.4(c). Paramount shall promptly (and, in any event, within 24 hours), following a determination by the Paramount Board (acting upon the recommendation of the Paramount Special Committee) or the Paramount Special Committee that an Acquisition Proposal is a Superior Proposal, to the extent the Paramount Board or the Paramount Special Committee is permitted to make such a determination pursuant to Section 6.6, notify Skydance of such determination in writing.

(d) Promptly after the No-Shop Period Start Date (as may be extended for Excluded Parties in accordance with Section 6.4(a)), each of Paramount and Skydance shall deliver a written notice to each Person that entered into a confidentiality agreement with such Party relating to an Acquisition Proposal within the 180 days preceding the date of this Agreement requesting the prompt return or destruction of all confidential information previously furnished to any Person pursuant to such confidentiality agreement within such 180-day period.

(e) Without limiting the foregoing, each of Skydance and Paramount agrees that if any of its or its Subsidiaries’ Representatives takes (or omits to take) any action that if taken (or not taken) by such Party would constitute a breach of this Section 6.4, then such action (or inaction) shall be deemed to constitute a breach of this Section 6.4 by such Party.

Section 6.5 Delivery of Paramount Written Consent. Paramount acknowledges that the Specified NAI Entities have executed and delivered the Paramount Written Consent, which by its terms becomes effective immediately following the execution and delivery of this Agreement.

Section 6.6 Paramount Board Recommendation.

(a) The Paramount Board and each committee of the Paramount Board (including the Paramount Special Committee) shall not, and shall not authorize or publicly propose to: (i) (A) withhold, withdraw or adversely qualify (or modify or amend in a manner adverse to the Skydance Parties) the Paramount Board Recommendation or the Paramount Special Committee Recommendation; (B) authorize, approve, adopt or recommend, or declare the advisability of, any Acquisition Proposal; or (C) make any recommendation in connection with any Acquisition Proposal that is a tender offer or exchange offer other than a recommendation against such offer within ten (10) Business Days of commencement thereof pursuant to Rule 14d-2 of the Exchange Act or a temporary “stop, look and listen” communication by the Paramount Board or the Paramount Special Committee pursuant to, or similar communication of the type contemplated by, Rule 14d-9(f) under the Exchange Act (any of the foregoing actions, an “Adverse Recommendation Change”) or (ii) cause or permit Paramount or any of Paramount’s Subsidiaries to enter into any Acquisition Agreement or otherwise resolve or agree to do so.

(b) Notwithstanding anything to the contrary in Section 6.6(a) or elsewhere in this Agreement, until the earlier to occur of the termination of this Agreement pursuant to Article IX and the No-Shop Period Start Date, if (but only if), in response to an Acquisition Proposal made after the date of this Agreement that has not been withdrawn and that did not result from a material breach of Section 6.6, the Paramount Board (acting upon the recommendation of the Paramount Special Committee) or the Paramount Special Committee determines in good faith (in each case, after consultation with its respective outside legal counsel and financial advisors) that (x) such Acquisition Proposal is a Superior Proposal and (y) the failure to take such action would be reasonably likely to be inconsistent with the applicable directors’ fiduciary duties under applicable Law, then, subject to the

 

A-72


Table of Contents

remainder of this Section 6.6(b), the Paramount Board (acting upon the recommendation of the Paramount Special Committee) or the Paramount Special Committee may terminate this Agreement during the Go-Shop Period (as may be extended for Excluded Parties in accordance with Section 6.4(a)) in accordance with Section 9.1(f) in order to enter into a definitive agreement providing for a Superior Proposal (a “Superior Proposal Termination”). Before the Paramount Board or the Paramount Special Committee may effect a Superior Proposal Termination in accordance with the immediately preceding sentence: (A) Paramount shall provide Skydance at least four Business Days’ prior written notice of its intention to effect a Superior Proposal Termination; (B) Paramount shall provide Skydance a summary of the material terms and conditions of such Superior Proposal (including the consideration offered therein and the identity of the person or “group” making the Superior Proposal) and an unredacted copy of any written materials received from or on behalf of the Person or Persons making such Acquisition Proposal; (C) if requested to do so by Skydance, for a period of four Business Days following delivery of such notice, Paramount shall discuss and negotiate in good faith, and shall make its Representatives available to discuss and negotiate, with the Skydance Parties and their Representatives, any proposed modifications to the terms and conditions of this Agreement in such a manner that would cause such Superior Proposal to no longer constitute a Superior Proposal; and (D) no earlier than the end of such four Business Day period, the Paramount Board (acting upon the recommendation of the Paramount Special Committee) or the Paramount Special Committee shall determine in good faith, after considering the terms of any proposed amendment or modification to this Agreement proposed by the Skydance Parties during such four Business Day period and in consultation with its outside legal counsel and financial advisors, that (1) such Superior Proposal still constitutes a Superior Proposal and (2) the failure to effect a Superior Proposal Termination would continue to be reasonably likely to be inconsistent with the applicable directors’ fiduciary duties under applicable Law (it being understood and agreed that, with respect to each time that any material changes are made to the financial or other material terms of a proposal that was previously the subject of a notice hereunder, Paramount shall be required to provide an additional notice to Skydance as provided above, but with respect to such additional notice, references herein to a “four Business Day period” shall be deemed references to a “two Business Day period”).

(c) Nothing in this Section 6.6 or elsewhere in this Agreement shall prohibit Paramount or the Paramount Board of Directors (acting upon the recommendation of the Paramount Special Committee) or the Paramount Special Committee from (i) taking and disclosing to the stockholders of Paramount a position contemplated by Rule 14e-2(a), Rule 14d-9 or Item 1012(a) of Regulation M-A promulgated under the Exchange Act or (ii) making any disclosure to the stockholders of Paramount that is required by applicable Law; provided that, in each case, any such disclosure does not constitute an Adverse Recommendation Change. For the avoidance of doubt, this Section 6.6(c) shall not be construed to permit the Paramount Board of Directors or the Paramount Special Committee to make an Adverse Recommendation Change.

Section 6.7 Payoff of Certain Indebtedness.

(a) To the extent requested in writing by Skydance at least ten (10) Business Days prior to the Closing Date, Paramount shall use reasonable best efforts to deliver or cause to be delivered to Skydance at or prior to the Closing a copy of (i) an executed payoff letter, in customary form, from the administrative agent for the Existing Paramount Revolving Credit Facility, which payoff letter shall (A) indicate the aggregate amount required to be paid to such administrative agent on the Closing Date and (B) provide that upon receipt of the applicable payoff amount, the applicable agreements evidencing the Existing Paramount Revolving Credit Facility shall be automatically terminated (other than any provisions that by their terms survive the termination thereof) and all guarantees by Paramount or any of its Subsidiaries of the Existing Paramount Revolving Credit Facility shall be released and terminated and (ii) all applicable guarantee release and related termination documentation.

(b) Skydance shall use reasonable best efforts to deliver or cause to be delivered to Paramount at or prior to the Closing a copy of (i) an executed payoff letter, in customary form, from the administrative agent for the Existing Skydance Revolving Credit Facility, which payoff letter shall (A) indicate the aggregate amount required to be paid to such agent on the Closing Date (such amount, the “Skydance Debt Payoff Amount”) and

 

A-73


Table of Contents

(B) provide that upon receipt of the Skydance Debt Payoff Amount, the applicable agreements evidencing the Existing Skydance Revolving Credit Facility shall be automatically terminated (other than any provisions that by their terms survive the termination thereof) and all Encumbrances on the assets and properties of Skydance and the Skydance Subsidiaries securing any such Indebtedness and all guarantees by Skydance or any Skydance Subsidiary of the Existing Skydance Revolving Credit Facility shall be released and terminated (with authority provided to file any applicable lien releases and related termination documentation) and (ii) all applicable lien release, guarantee release and related termination documentation.

(c) Paramount shall use reasonable best efforts to submit a borrowing notice under the Existing Paramount Revolving Credit Facility in advance of the Closing for such amounts available thereunder that are requested by Skydance in writing at least four (4) Business Days prior to the Closing.

ARTICLE VII

ADDITIONAL COVENANTS OF THE PARTIES

Section 7.1 Preparation of Information Statement/Registration Statement; Stockholders Meeting.

(a) As promptly as reasonably practicable after the execution and delivery of this Agreement, Paramount and Skydance shall jointly cause to be prepared and Paramount shall file with the SEC (i) an information statement of the type contemplated by Rule 14c-2 of the Exchange Act containing the information specified in Schedule 14C under the Exchange Act concerning the Paramount Written Consent and the Transactions and a prospectus to be sent to the stockholders of Paramount (the “Information Statement”) and (ii) New Paramount’s registration statement on Form S-4 pursuant to which shares of New Paramount Class B Common Stock issuable in connection with the Transactions will be registered with the SEC (the “Registration Statement,” with the Information Statement constituting a part thereof). Paramount and New Paramount, as applicable, shall promptly notify Skydance upon the receipt of any oral or written comments from the SEC or its staff or any request from the SEC or its staff for amendments or supplements to the Information Statement or the Registration Statement and shall provide Skydance with copies of all written correspondence and a summary of all oral communications between it, on the one hand, and the SEC and its staff, on the other hand, relating to the Information Statement or the Registration Statement and shall provide Skydance and its legal counsel a reasonable opportunity to participate in any discussions or meetings with the SEC relating to the Information Statement or the Registration Statement. Skydance (on the one hand) and Paramount and New Paramount (on the other hand), as applicable, shall cooperate, and shall cause their respective Representatives and Affiliates to cooperate, and provide each other Party with a reasonable opportunity to review and comment on each of the Information Statement and the Registration Statement and any substantive correspondence (including responses to SEC comments) regarding, or amendments or supplements to, the Information Statement or the Registration Statement prior to filing with the SEC or mailing to stockholders, and shall provide to such other Parties a copy of all such filings made with the SEC.

(b) Each of Paramount and Skydance shall use reasonable best efforts to (i) have the Registration Statement declared effective under the Securities Act and the Information Statement to be cleared by the SEC and its staff under the Exchange Act, in each case, as promptly as practicable after such filing and (ii) keep the Registration Statement effective as long as necessary to consummate the Mergers and the other Transactions. Without limiting any other provision herein, the Registration Statement and the Information Statement will contain such information and disclosure with respect to the Skydance Parties as is reasonably requested by Paramount so that the Registration Statement conforms in form and substance to the requirements of the Securities Act and the Information Statement conforms in form and substance to the requirements of the Exchange Act. Paramount shall use its reasonable best efforts to cause the Information Statement to be mailed to holders of Paramount Common Stock as promptly as reasonably practicable after the Registration Statement is declared effective. In the event any tax opinion is required to be provided in connection with the Registration Statement, Paramount Tax Counsel shall provide such tax opinion, subject to customary modifications and

 

A-74


Table of Contents

limitations. In providing a tax opinion pursuant to the preceding sentence, Paramount Tax Counsel shall be entitled to rely upon Tax Representation Letters provided by the Parties (and, as necessary, their Affiliates), in accordance with Section 7.10(a).

(c) If at any time prior to the applicable Effective Time there shall occur any event with respect to Paramount, Skydance or any of their respective Subsidiaries, or with respect to information supplied by Paramount or Skydance for inclusion in the Registration Statement or the Information Statement, which event is required to be described in an amendment of or a supplement to the Registration Statement or Information Statement, the Party that discovers such information shall as promptly as practicable following such discovery notify the other Party or Parties (as the case may be) and after such notification, as and to the extent required by applicable Law, (i) Paramount shall promptly prepare an amendment or supplement to the Information Statement and (ii) Paramount shall cause the Information Statement as so amended or supplemented to be filed with the SEC and disseminated to the stockholders of Paramount, in each case with the assistance of Skydance as provided for in this Section 7.1.

(d) Skydance and each Merger Sub shall provide such assistance and cooperation as may be reasonably requested in connection with the preparation, filing and distribution of the Information Statement and the Registration Statement. Skydance and each Merger Sub shall provide Paramount with such information concerning themselves and their Affiliates as is customarily included in a registration statement or Information Statement prepared in connection with a transaction of the type contemplated by this Agreement or as otherwise required by applicable Laws, requested by the SEC or its staff, or as Paramount may reasonably request, in each case, sufficiently in advance of the mailing of the Registration Statement or Information Statement to be included therein. Notwithstanding anything in this Agreement to the contrary, Paramount and its Subsidiaries assume no responsibility with respect to information supplied in writing by or on behalf of Skydance or its Affiliates or its or their respective Representatives for inclusion or incorporation by reference in the Information Statement.

(e) In connection with the filing of the Information Statement, the Registration Statement and any other SEC filings requiring such information, Skydance shall (i) cooperate with Paramount to prepare financial statements (including audited, unaudited and pro forma financial statements as required by the SEC and applicable Law) that comply with the rules and regulations of the SEC, including the requirements of Regulation S-X, and any applicable SEC interpretative guidance in respect thereof, and (ii) provide and make reasonably available upon reasonable notice the senior management employees of Skydance to discuss the materials prepared and delivered pursuant to this Section 7.1(e).

Section 7.2 Filings, Consents, and Approvals.

(a) Subject to the terms and conditions set forth in this Agreement, including Section 7.2(b), each of the Parties shall, and Paramount and New Paramount shall cause their respective Affiliates to, and Skydance shall cause the Equity Investors and the Blocker Holders to, use their respective reasonable best efforts to take, or cause to be taken, all actions, to file, or cause to be filed, all documents, and to do, or cause to be done, and to assist and cooperate with the other Parties in doing, all things necessary, proper, or advisable under applicable Antitrust Laws, Foreign Direct Investment Laws or Communications Laws (including the FCC Consent) to consummate and make effective the Transactions as soon as reasonably practicable, including (i) the obtaining of all necessary actions or nonactions, waivers, consents, clearances, decisions, declarations, approvals, reporting, authorizations and expirations or terminations of waiting periods from Governmental Bodies and the making of all necessary registrations and filings and the taking of all steps as may be necessary to obtain any such consent, decision, declaration, approval, clearance, or waiver, or expiration or termination of a waiting period by or from, or to avoid a Legal Proceeding by, any Governmental Body in connection with any Antitrust Law, Foreign Direct Investment Law or Communication Law, (ii) the obtaining of all necessary consents, authorizations, approvals, or waivers from third parties, (iii) the execution and delivery of any additional instrument reasonably necessary to consummate the Transactions and (iv) refraining from taking any action that would reasonably be expected to impede, interfere with, prevent or materially delay the consummation of the Mergers; provided, however, that in

 

A-75


Table of Contents

no event shall Paramount or any of its Subsidiaries be required to pay any fee, penalty, or other consideration or otherwise make any accommodation, commitment, or incur any liability or obligation to any third party or commence or participate in any Legal Proceeding (except as described in Section 7.2(b)), to obtain any consent or approval required for the consummation of the Transactions under any Contract.

(b) Without limiting the obligations imposed under Section 7.2(a), the Parties shall promptly take, and Paramount and New Paramount shall cause their respective Affiliates to take, and Skydance shall cause its Affiliates (including the Equity Investors) and the Blocker Holders to take, all actions and steps requested or required by any Governmental Body as a condition to granting any consent, permit, authorization, waiver, clearance, decision, declaration, reporting and approval, and to cause the prompt expiration or termination of any applicable waiting period and to resolve objections, if any, of any Governmental Body for which any consent, permit, authorization, waiver, clearance, decision, declaration, reporting or approval, or expiration or termination of any waiting period is sought with respect to the Transactions, so as to obtain such consent, permit, authorization, waiver, clearance, decision, declaration, reporting, or approval, or expiration or termination of the waiting period under the HSR Act, other Antitrust Laws, Communications Laws or any Law regulating foreign investment screening, national security or trade regulation (“Foreign Direct Investment Laws”), and to avoid the commencement of a Legal Proceeding by any Governmental Body, or any other Person under Antitrust Laws, Communications Laws or Foreign Direct Investment Laws, and to avoid the entry of, or to effect the dissolution of, any injunction, temporary restraining order, or other order in any Legal Proceeding that would otherwise have the effect of preventing the Closing, delaying the Closing, or delaying the Closing beyond the End Date (collectively, “Regulatory Approvals”). In furtherance and not in limitation of the foregoing, if any lawsuit or other proceeding, whether judicial or administrative, is brought or threatened to be brought challenging or seeking to restrain or prohibit the consummation of the Transactions under the Antitrust Laws, Communications Laws or Foreign Direct Investment Laws, each of New Paramount, Skydance and Paramount shall in good faith contest and resist any such lawsuit or proceeding to have vacated, lifted, reversed or overturned any decree, judgment, injunction, or other order, whether temporary, preliminary or permanent, that results from such lawsuit or proceeding and that prohibits, prevents restrains, interferes with, hinders or delays in any material respect the consummation of the Transactions. Notwithstanding anything to the contrary contained in this Agreement, no Party or its Affiliates shall be required to (i) commit to and effectuate by consent decree, hold separate order, or otherwise, the sale, lease, license, divestiture, or disposition of any material asset, right, product line, or business of Paramount, Skydance, or any of their respective Affiliates, (ii) terminate any existing relationship, contractual right, or obligation of Paramount, Skydance, or any of their respective Affiliates, (iii) terminate any venture or other arrangement, (iv) create any relationship, contractual right or obligation of Paramount, Skydance or any of their respective Affiliates, (v) effectuate any other change or restructuring of Paramount, Skydance, or any of their respective Affiliates, (vi) undertake or agree to any requirement or obligation to provide prior notice to, or obtain prior approval from, any Governmental Body with respect to any transaction or (vii) otherwise take or commit to take any action with respect to the businesses, product lines or assets of Paramount, Skydance or any of their respective Affiliates in connection with any Regulatory Approval (each of the foregoing, a “Remedy”); provided that each of Skydance and Paramount shall, and shall cause their respective Subsidiaries to, effect, or agree to effect, any Remedy or Remedies that, individually or in the aggregate, would not, or would not reasonably be expected to have, a Burdensome Effect; provided, further, that each Party shall be required to accept or commit to a Remedy only if the effectiveness of such Remedy is conditioned on the occurrence of the Closing. A “Burdensome Effect” means a material adverse effect on New Paramount and its Subsidiaries (including the Surviving Entities and their Subsidiaries), taken as a whole after giving effect to the Mergers.

(c) Subject to the terms and conditions of this Agreement, each Party shall, if applicable (and Paramount and New Paramount shall cause their respective Affiliates and Skydance shall cause its Affiliates (including the Equity Investors) and the Blocker Holders, in each case, if applicable, to), (i) as promptly as reasonably practicable, but in no event later than ten (10) business days after the date of this Agreement make an appropriate filing of all Notification and Report forms as required by the HSR Act with respect to the Transactions, (ii) as promptly as reasonably practicable after the date of this Agreement (unless Paramount and Skydance agree to a later date) make all other filings, notifications or other consents as may be required to be

 

A-76


Table of Contents

made or obtained by such Party under foreign Antitrust Laws, Communications Laws or Foreign Direct Investment Laws in those jurisdictions identified in Section 7.2(b) of the Paramount Disclosure Letter, which contains the list of the only jurisdictions where filing, notification, expiration of a waiting period, or consent or approval is a condition to Closing, and (iii) cooperate with each other in determining whether, and promptly preparing and making, any other filing or notification or other consent required to be made with, or obtained from, any other Governmental Body in connection with the Transactions.

(d) Without limiting the generality of anything in this Section 7.2, each Party shall, and Paramount and New Paramount shall cause their respective Affiliates to, and Skydance shall cause its Affiliates (including the Equity Investors) and the Blocker Holders to, (i) cooperate in all respects and consult with each other in connection with any filing or submission in connection with any investigation or other inquiry, including allowing the other Parties to have a reasonable opportunity to review in advance and comment on drafts of filings and submissions, (ii) give the other Parties prompt notice of the making or commencement of any request, inquiry, investigation, action, or Legal Proceeding brought by a Governmental Body or brought by a third party before any Governmental Body, in each case, with respect to the Transactions, (iii) keep the other Parties reasonably informed as to the status of any such request, inquiry, investigation, action, or Legal Proceeding, (iv) promptly inform the other Parties of any material communication to or from any Governmental Body in connection with any such request, inquiry, investigation, action, or Legal Proceeding and permit such other Parties to review in advance any proposed communication to any such Governmental Body and incorporate such other Parties’ reasonable comments, (v) on request, promptly furnish to the other Party a copy of such communications, subject to a confidentiality agreement limiting disclosure to outside counsel and consultants retained by such counsel, and subject to redaction of documents (A) as necessary to comply with contractual arrangements and (B) to remove references to valuation of Paramount or Skydance or their respective Subsidiaries, (vi) to the extent reasonably practicable, consult in advance and cooperate with the other Parties and consider in good faith the views of the other Parties in connection with any substantive communication, analysis, appearance, presentation, memorandum, brief, argument, opinion, or proposal to be made or submitted in connection with any such request, inquiry, investigation, action, or Legal Proceeding and (vii) except as may be prohibited by any Governmental Body, permit authorized Representatives of the other Parties to be present at each meeting and telephone or video conference arising out of or relating to such request, inquiry, investigation, action, or Legal Proceeding. Each Party shall supply as promptly as reasonably practicable such information, documentation, other material or testimony that may be reasonably requested by any Governmental Body, including by complying at the earliest reasonably practicable date with any reasonable request for additional information, documents or other materials, including any “second request” under the HSR Act, received by any Party or any of its Affiliates from any Governmental Body in connection with such applications or filings for the Transactions. Any Party may, as it deems advisable and necessary, reasonably designate any competitively sensitive material provided to the other Parties under this Section 7.2 as “outside counsel only”. Such materials and the information contained therein shall be given only to the outside legal counsel of the recipient and shall not be disclosed by such outside counsel to employees, officers, or directors of the recipient, unless express written permission is obtained in advance from the source of the materials. Each Party shall use reasonable best efforts to share information protected from disclosure under the attorney-client privilege, work product doctrine, joint defense privilege, or any other privilege pursuant to this Section 7.2 so as to preserve any applicable privilege. All filing fees under the HSR Act and for any filing required under foreign Antitrust Laws, Communications Laws or Foreign Direct Investment Laws (if any) shall be borne equally by Skydance and Paramount.

(e) Paramount and Skydance shall consult in advance with each other and in good faith take each other’s views into account prior to taking any substantive position with respect to (x) the filings under the HSR Act, Communications Laws (including the FCC Consent) or required by any other Governmental Body under any applicable Antitrust Laws or Foreign Direct Investment Laws and (y) any written submission or, to the extent practicable, any discussion with any Governmental Body in connection with obtaining any necessary clearance under the HSR Act or any other Antitrust Law or any Foreign Direct Investment Law. Notwithstanding anything in this Agreement to the contrary, Skydance and Paramount (at the direction of the Paramount Special

 

A-77


Table of Contents

Committee) shall jointly control and direct all communications and strategy in dealing with any Governmental Body under the HSR Act, other Antitrust Laws, Communications Laws and Foreign Direct Investment Laws.

(f) The Parties shall not, and Paramount and New Paramount shall not permit any of their respective Affiliates to, and Skydance shall not permit any of its Affiliates (including any of the Equity Investors) or any of the Blocker Holders to, enter into any Contracts to acquire (by stock purchase, merger, consolidation, purchase of assets, license or otherwise) any ownership interests or assets of any Person that would be reasonably likely to: (i) materially increase the risk of imposing any delay in the expiration or termination of any applicable waiting period beyond the End Date or materially increase the risk of not obtaining, any authorization, consent, clearance, decision, declaration, reporting, approval, or order of a Governmental Body necessary to consummate the Transactions, including any approval or expiration of the waiting period under the HSR Act, any Communications Laws or any other applicable Law; or (ii) materially increase the risk of any Governmental Body entering, or materially increase the risk of not being able to remove or successfully challenge, any permanent, preliminary, or temporary injunction or restraining order, or other order, decree, decision, determination, or judgment that would delay beyond the End Date, prevent, enjoin, or otherwise prohibit consummation of Transactions (any of clause (i) or (ii), a “Regulatory Hurdle”).

(g) Subject to the proviso to this sentence, nothing in this Section 7.2 or any other provision of this Agreement shall require Skydance to cause its Affiliates (other than the Skydance Subsidiaries), the Equity Investors (or any of their Affiliates) or the Blocker Holders (or any of their Affiliates) to take any action or omission contemplated by this Section 7.2 with respect to any of their investments, businesses, divisions, products, rights, services, licenses, operations or assets, including with respect to any investment funds or investment vehicles affiliated with, or managed or advised by, any Skydance Member or any Blocker Holder, any portfolio company (as such term is commonly understood in the private equity industry) affiliated with Skydance, the Equity Investors or any Blocker Holder or, in each case, any interests therein, except, in each case, with respect to Skydance and its Subsidiaries; provided that, notwithstanding the foregoing, (A) nothing in this Section 7.2(g) shall qualify or limit in any respect the obligations of Skydance, any Affiliates of Skydance (including any Equity Investor) and any Blocker Holder to make any necessary filings with or submissions to, or supply information or documentation to, or engage in communications with, Governmental Bodies as required by this Section 7.2 and (B) solely for purposes of Article IX, Skydance shall be deemed to be in material breach of its obligations under this Section 7.2 in the event that the failure to obtain clearance under the HSR Act or any other Antitrust Law, Communications Law or Foreign Direct Investment Laws is due to the failure of any Affiliates of Skydance (including any Equity Investor) or any Blocker Holder, or any of their respective Affiliates, or any equity financing source of any of the foregoing Persons, to make any necessary filings with or submissions to, or supply information or documentation to, Governmental Bodies as would be required by such Persons under this Section 7.2(g) if such Persons had the same obligations as Skydance to do so.

Section 7.3 Employee Benefits.

(a) From and after the New Paramount Merger Effective Time or the Skydance Merger Effective Time, as applicable, New Paramount shall honor, and shall cause the Surviving Entities and their applicable Subsidiaries to honor, all Paramount Employee Plans and Skydance Employee Plans and, to the extent applicable, shall assume any Paramount Employee Plan or Skydance Employee Plan that requires or contemplates assumption by its terms by an acquirer or successor; provided, that nothing herein shall be deemed to prohibit New Paramount or any of its Affiliates from amending or terminating any such Paramount Employee Plans and Skydance Employee Plans in accordance with their terms.

(b) For a period beginning on the Closing and ending on the later of the first anniversary of the Closing or the last day of calendar year 2025 (or, if earlier, until the applicable Continuing Employee terminates employment with New Paramount or any Subsidiary of New Paramount), New Paramount shall provide, or cause to be provided, to each employee of Paramount or any of its Subsidiaries as of immediately prior to the New Paramount Merger Effective Time or the Skydance Merger Effective Time, as applicable, and each employee of

 

A-78


Table of Contents

Skydance or any Skydance Subsidiary as of immediately prior to the New Paramount Merger Effective Time or the Skydance Merger Effective Time, as applicable (in each case, including any such employee who is on disability or other approved leave), and who continues in employment with New Paramount or any Subsidiary (including any Surviving Entity or any Subsidiary thereof) immediately following the New Paramount Merger Effective Time or the Skydance Merger Effective Time, as applicable (each, a “Continuing Employee”), except to the extent that New Paramount or any of its Subsidiaries implement changes (including reductions) to any Continuing Employee’s compensation and benefits in connection with any business unit-wide or business segment-wide reorganizations or restructurings following the New Paramount Merger Effective Time or the Skydance Merger Effective Time, as applicable, (1) a base salary or base wage rate, as the case may be, and target short-term cash incentive compensation and long-term equity incentive opportunities, that are no less favorable in the aggregate than the base salary (or base wage rates, as applicable) and short-term cash incentive compensation and long-term equity incentive opportunities provided to such Continuing Employee immediately prior to the New Paramount Merger Effective Time or the Skydance Merger Effective Time, as applicable, and (2) retirement, health and welfare, severance and other benefits (excluding cash or equity-linked awards, defined benefit arrangements, retiree health and welfare arrangements and any retention or other special or non-recurring compensation or benefits) that are no less favorable in the aggregate than such retirement, health and welfare, severance and other benefits provided to such Continuing Employee immediately prior to the New Paramount Merger Effective Time or the Skydance Merger Effective Time, as applicable.

(c) Subject to applicable Law, New Paramount will and will use commercially reasonable efforts to cause the Subsidiaries of New Paramount (including the Surviving Entities and their respective Subsidiaries) to give credit under each of their respective employee benefit plans, programs and arrangements (the “Post-Closing Employee Plans”) to Continuing Employees for all service prior to the New Paramount Merger Effective Time or the Skydance Merger Effective Time, as applicable, with Paramount or Skydance or their respective Subsidiaries, as applicable, or any predecessor employer (to the extent that such credit was given by Paramount or Skydance or any of their respective Subsidiaries, as applicable) for all purposes for which such service was taken into account or recognized by Paramount or Skydance or their respective Subsidiaries, as applicable, for purposes of eligibility for participation, vesting (solely for purposes of defined contribution retirement accounts) and, solely for purposes of vacation, paid-time-off or severance benefits, accrual; provided that no such recognition of service shall be required to the extent crediting such service would result in duplication of benefits, or for purposes of defined benefits plans (including the Paramount U.K. DB Plans) or retiree medical or welfare plans, except to the extent required by applicable Law.

(d) For purposes of each Post-Closing Employee Plan providing medical, dental, pharmaceutical, vision or other health and welfare benefits to any Continuing Employee and his or her dependents, New Paramount will use its commercially reasonable efforts to, and to cause its Subsidiaries (including the Surviving Entities and their respective Subsidiaries) to, (i) cause all waiting periods, pre-existing condition exclusions, evidence of insurability requirements and actively-at-work requirements of such Post-Closing Employee Plan to be waived for such Continuing Employee and his or her covered dependents, to the extent any such waiting periods, pre-existing condition exclusions, evidence of insurability requirements and actively-at-work requirements were waived or were inapplicable under the comparable Paramount Employee Plan or Skydance Employee Plan, and (ii) fully credit each Continuing Employee with all deductible payments, co-payments and other out-of-pocket expenses incurred by such Continuing Employee and his or her covered dependents under the medical, dental, pharmaceutical or vision benefit plans of Paramount or Skydance (or their respective Subsidiaries), as applicable, prior to the New Paramount Merger Effective Time or the Skydance Merger Effective Time, as applicable, during the plan year in which the New Paramount Merger Effective Time or the Skydance Merger Effective Time, as applicable, occurs for the purpose of determining the extent to which such Continuing Employee has satisfied the deductible, co-payments, or maximum out-of-pocket requirements applicable to such Continuing Employee and his or her covered dependents for such plan year under any pre-Closing Paramount Employee Plan or Skydance Employee Plan providing medical, dental, pharmaceutical, vision or health and welfare benefits, as if such amounts had been paid in accordance with such plan.

 

A-79


Table of Contents

(e) Notwithstanding the foregoing, New Paramount shall, and shall cause its Subsidiaries (including the Surviving Entities and their respective Subsidiaries) to, provide each Continuing Employee who is, or becomes, covered by a Collective Bargaining Agreement with the compensation and benefits required by such Collective Bargaining Agreement.

(f) New Paramount, Paramount and Skydance agree to, and will cause their respective Subsidiaries to, cooperate on matters related to the transition of employees as contemplated by this Agreement including, without limitation, notification and consultation required by any union, works council or other labor organization representing Paramount Associates or Skydance Associates.

(g) The Parties hereby acknowledge that the consummation of the Transactions shall constitute a “change in control” or “change of control” (or a term of similar import) for purposes of the Paramount Employee Plans and Skydance Employee Plans, in each case, set forth on Section 7.3(g) of the Paramount Disclosure Letter or Skydance Disclosure Letter.

(h) The provisions of this Section 7.3 are solely for the benefit of the Parties, no provision of this Section 7.3 is intended to, or shall, constitute the establishment or adoption of or an amendment to any employee benefit plan for purposes of ERISA or otherwise, and no current or former employee or other individual associated therewith shall be regarded for any purpose as a third-party beneficiary of this Agreement or have the right to enforce the provisions hereof. Nothing in this Agreement shall confer upon any Paramount Associate or Skydance Associate, or any talent, cast or crew or other service providers of Paramount or Skydance any right to continue in the employ or service of New Paramount, the Surviving Entities, or any Subsidiary or Affiliate thereof, or shall interfere with or restrict in any way any right New Paramount, the Surviving Entities, or any Subsidiary or Affiliate thereof may have to discharge or terminate the services of any Paramount Associate or Skydance Associate or any talent, cast or crew or other service providers of Paramount or Skydance at any time for any reason whatsoever, with or without cause.

Section 7.4 Indemnification of Officers and Directors.

(a) New Paramount agrees that all rights to indemnification, advancement of expenses, and exculpation by Paramount or Skydance existing in favor of those Persons who are current or former directors, officers, members or managers of (1) Paramount or any of its Subsidiaries (and any person who becomes a director, officer, member or manager of Paramount or any of its Subsidiaries prior to the New Paramount Merger Effective Time) (collectively, the “Paramount D&O Indemnified Persons”) or (2) Skydance or any Skydance Subsidiary (and any person who becomes a director, officer, member or manager of Skydance or any Skydance Subsidiary prior to the Skydance Merger Effective Time) (collectively, the “Skydance D&O Indemnified Persons” and, together with the Paramount D&O Indemnified Persons, the “D&O Indemnified Persons”) for any act, omission or other matter occurring prior to the applicable Effective Time, as provided in the organizational documents of Paramount and its Subsidiaries or the organizational documents of Skydance and the Skydance Subsidiaries, as applicable (in each case, as in effect as of the date of this Agreement), or in any indemnification agreements in effect as of the date of this Agreement with (A) (1) Paramount or any of its Subsidiaries set forth on Section 7.4(a) of the Paramount Disclosure Letter or (2) Skydance or any Skydance Subsidiary set forth on Section 7.4(a) of the Skydance Disclosure Letter, on the one hand, and (B) said D&O Indemnified Persons, on the other hand, shall survive the Mergers and shall continue in full force and effect and shall not be amended, repealed, or otherwise modified in any manner that would adversely affect the rights thereunder of any D&O Indemnified Person, and shall be observed by the Surviving Entities and their respective Subsidiaries to the fullest extent available under Delaware Law or California Law, as applicable, or other applicable Law for a period of six (6) years from the Closing, and any claim made pursuant to such rights within such six (6)-year period shall continue to be subject to this Section 7.4(a) and the rights provided under this Section 7.4(a) until disposition of such claim.

(b) From the New Paramount Merger Effective Time until the six (6)-year anniversary of the Closing Date, the Surviving Paramount Entity (together with its successors and assigns, the “Paramount D&O

 

A-80


Table of Contents

Indemnifying Parties”) shall, to the fullest extent permitted under Delaware Law or other applicable Law, indemnify and hold harmless each Paramount D&O Indemnified Person against all losses, claims, damages, liabilities, fees, expenses, judgments, or fines (including reasonable and documented attorneys’ fees) incurred by such Paramount D&O Indemnified Person due to such Paramount D&O Indemnified Person’s capacity as an officer, director, member or manager of Paramount or any of its Subsidiaries in connection with any pending or threatened Legal Proceeding, whether asserted or claimed prior to, at or after the New Paramount Merger Effective Time, based on, arising out of, or relating to, in whole or in part, (i) the fact that such Paramount D&O Indemnified Person is or was a director, officer, member or manager of Paramount or any of its Subsidiaries, (ii) any action or omission, or alleged action or omission, in such Paramount D&O Indemnified Person’s capacity as an officer, director, member or manager of Paramount or any of its Subsidiaries, or taken at the request of Paramount or any of its Subsidiaries (including in connection with serving at the request of Paramount or any of its Subsidiaries as an officer, director, member, manager, agent, trustee or fiduciary of another Person (including any employee benefit plan), regardless of whether such action or omission, or alleged action or omission, occurred prior to or at the New Paramount Merger Effective Time), and (iii) with respect to the Transactions, as well as any actions taken by Paramount, New Paramount or any Merger Sub with respect thereto (excluding any disposition of assets of the Surviving Paramount Entity or any of its Subsidiaries that is alleged to have rendered the Surviving Paramount Entity or any of its Subsidiaries insolvent). Without limiting the foregoing, from the New Paramount Merger Effective Time until the six (6)-year anniversary of the Closing Date, the Paramount D&O Indemnifying Parties shall also, to the fullest extent permitted under applicable Law, advance reasonable and documented out-of-pocket costs and expenses (including reasonable and documented attorneys’ fees) incurred by the Paramount D&O Indemnified Persons in connection with matters for which such Paramount D&O Indemnified Persons are eligible to be indemnified pursuant to this Section 7.4(b) reasonably promptly after receipt by the Paramount D&O Indemnifying Parties of a written request for such advance, subject to the execution by such Paramount D&O Indemnified Persons of appropriate undertakings in favor of the Paramount D&O Indemnifying Parties to repay such advanced costs and expenses if it is ultimately determined in a final and nonappealable judgment of a court of competent jurisdiction that such Paramount D&O Indemnified Person is not entitled to be indemnified under this Section 7.4(b); provided, that if any Paramount D&O Indemnified Person delivers to the Paramount D&O Indemnifying Parties a written notice asserting a claim for indemnification pursuant to this Section 7.4(b), then the claim asserted in such notice will survive the sixth (6th) anniversary of the New Paramount Merger Effective Time until such claim is fully and finally resolved. Notwithstanding anything to the contrary in this Agreement, neither the Surviving Paramount Entity nor any of its Affiliates shall settle or otherwise compromise or consent to the entry of any judgment with respect to, or otherwise seek the termination of, any Legal Proceeding for which indemnification may be sought by a Paramount D&O Indemnified Person pursuant to this Agreement unless such settlement, compromise, consent or termination includes an unconditional release of such Paramount D&O Indemnified Person from all liability arising out of such Legal Proceeding. Any determination required to be made with respect to whether the conduct of any Paramount D&O Indemnified Person complies or complied with any applicable standard will be made by independent legal counsel selected by the Surviving Paramount Entity (which counsel will be reasonably acceptable to such Paramount D&O Indemnified Person), the fees and expenses of which shall be paid by the Surviving Paramount Entity.

(c) From the Skydance Merger Effective Time until the six (6)-year anniversary of the Closing Date, New Paramount shall cause the Surviving Skydance Entity (such Person, together its successors and assigns, the “Skydance D&O Indemnifying Parties”) to, to the fullest extent permitted under Delaware Law or other applicable Law, indemnify and hold harmless each Skydance D&O Indemnified Person against all losses, claims, damages, liabilities, fees, expenses, judgments, or fines (including reasonable and documented attorneys’ fees) incurred by such Skydance D&O Indemnified Person due to such Skydance D&O Indemnified Person’s capacity as an officer, director, member or manager of Skydance or any of its Subsidiaries in connection with any pending or threatened Legal Proceeding, whether asserted or claimed prior to, at or after the Skydance Merger Effective Time, based on, arising out of, or relating to, in whole or in part, (i) the fact that such Skydance D&O Indemnified Person is or was a director, officer, member or manager of Skydance or any of its Subsidiaries, (ii) any action or omission, or alleged action or omission, in such Skydance D&O Indemnified Person’s capacity

 

A-81


Table of Contents

as an officer, director, member or manager of Skydance or any of its Subsidiaries, or taken at the request of Skydance or any of its Subsidiaries (including in connection with serving at the request of Skydance or a Skydance Subsidiary as an officer, director, member, manager, trustee or fiduciary of another Person (including any employee benefit plan), regardless of whether such action or omission, or alleged action or omission, occurred prior to, at or after the Skydance Merger Effective Time), as applicable, and (iii) with respect to the Transactions, as well as any actions taken by Skydance with respect thereto (excluding any disposition of assets of the Surviving Skydance Entity or any of its Subsidiaries that is alleged to have rendered the Surviving Skydance Entity or any of its Subsidiaries insolvent). Without limiting the foregoing, from the Skydance Merger Effective Time until the six (6)-year anniversary of the Closing Date, the Skydance D&O Indemnifying Parties shall also, to the fullest extent permitted under applicable Law, advance reasonable and documented out-of-pocket costs and expenses (including reasonable and documented attorneys’ fees) incurred by the Skydance D&O Indemnified Persons in connection with matters for which such Skydance D&O Indemnified Persons are eligible to be indemnified pursuant to this Section 7.4(c) reasonably promptly after receipt by the Skydance D&O Indemnifying Parties of a written request for such advance, subject to the execution by such Skydance D&O Indemnified Persons of appropriate undertakings in favor of the Skydance D&O Indemnifying Parties to repay such advanced costs and expenses if it is ultimately determined in a final and nonappealable judgment of a court of competent jurisdiction that such Skydance D&O Indemnified Person is not entitled to be indemnified under this Section 7.4(c); provided, that if any Skydance D&O Indemnified Person delivers to the Skydance D&O Indemnifying Parties a written notice asserting a claim for indemnification pursuant to this Section 7.4(c), then the claim asserted in such notice will survive the sixth (6th) anniversary of the Skydance Merger Effective Time until such claim is fully and finally resolved. Notwithstanding anything to the contrary in this Agreement, none of New Paramount, the Surviving Skydance Entity nor any of their respective Affiliates shall settle or otherwise compromise or consent to the entry of any judgment with respect to, or otherwise seek the termination of, any Legal Proceeding for which indemnification may be sought by an Skydance D&O Indemnified Person pursuant to this Agreement unless such settlement, compromise, consent or termination includes an unconditional release of such Skydance D&O Indemnified Person from all liability arising out of such Legal Proceeding. Any determination required to be made with respect to whether the conduct of any Skydance D&O Indemnified Person complies or complied with any applicable standard will be made by independent legal counsel selected by New Paramount or the Surviving Skydance Entity (which counsel will be reasonably acceptable to such Skydance D&O Indemnified Person), the fees and expenses of which shall be paid by New Paramount or the Surviving Skydance Entity.

(d) From the applicable Effective Time until the six (6)-year anniversary of the Closing Date, New Paramount shall maintain directors’ and officers’ and fiduciary liability insurance policies for the benefit of the D&O Indemnified Persons with respect to their acts and omissions occurring at or prior to the applicable Effective Time in their capacities as directors, officers, members or managers of Paramount or Skydance (as applicable), on terms with respect to coverage, deductibles and amounts no less favorable than the existing policies of Paramount or Skydance and from an insurance carrier with the same or better credit rating as Paramount’s or Skydance’s current directors’ and officers’ liability insurance; provided that, at or prior to the applicable Effective Time, each of Paramount and Skydance may (and at the request of New Paramount shall) purchase a six (6)-year “tail” policy for the existing directors’ and officers’ and fiduciary liability policies effective as of immediately prior to the applicable Effective Time and if an applicable “tail” policy has been obtained, it shall be deemed to satisfy all obligations to obtain or maintain insurance pursuant to this Section 7.4(d) in respect of the applicable policy. If Skydance or Paramount purchases a “tail” policy prior to the applicable Effective Time, the Surviving Entities shall (and New Paramount shall cause the Surviving Entities to) maintain such tail policy in full force and effect for a period of no less than six (6) years after the applicable Effective Time and continue to honor its obligations thereunder.

(e) If the Surviving Paramount Entity, the Surviving Skydance Entity, or any of their respective legal successors or permitted assigns (i) consolidates with or merges into any other Person and shall not be the continuing or surviving Person of such consolidation or merger or (ii) transfers or otherwise conveys all or substantially all of its properties and assets to any Person or consummates any division transaction, then, and in

 

A-82


Table of Contents

each such case, proper provisions shall be made so that the legal successors and permitted assigns of the Surviving Paramount Entity or the Surviving Skydance Entity shall assume all of the obligations set forth in this Section 7.4.

(f) The provisions of this Section 7.4 shall survive the consummation of the Transactions and may not be terminated, amended or otherwise modified in any manner that adversely affects any D&O Indemnified Person without the prior written consent of such D&O Indemnified Person. Each D&O Indemnified Person is, and is intended to be, a third party beneficiary of this Section 7.4, with full rights of enforcement as if a party to this Agreement. The rights of D&O Indemnified Persons in this Section 7.4 will be in addition to, and not in substitution for, any other rights that such Persons may have, including any rights pursuant to (i) the certificate of incorporation and bylaws of Paramount; (ii) the articles of organization of Skydance and the Skydance LLC Agreement; (iii) the organizational documents of the Subsidiaries of Paramount; (iv) the organizational documents of the Skydance Subsidiaries; (v) any and all indemnification agreements entered into with Paramount, Skydance, or any of their respective Subsidiaries; or (vi) applicable Law (whether at Law or in equity).

(g) Nothing in this Agreement is intended to, shall be construed to, or shall release, waive, or impair any right pursuant to any indemnification agreement or any directors’ and officers’, employment practices and fiduciary liability insurance claims under any policy that is or has been in existence with respect to Paramount, Skydance or any of their respective Subsidiaries for any of their respective directors, officers or other employees, it being understood and agreed that the indemnification provided for in this Section 7.4 is not prior to or in substitution for any such claim under such policies or agreements. For the avoidance of doubt, nothing in this Agreement shall obligate or require the Surviving Entities or any of their respective Subsidiaries to indemnify any Specified Stockholder in connection with any Legal Proceeding with respect to the Transactions, or any actions taken by Paramount, New Paramount or any Merger Sub with respect thereto, other than in any Specified Stockholder’s capacity as a director of Paramount.

Section 7.5 Securityholder Litigation. Prior to the applicable Effective Time, each of Skydance and Paramount shall notify the other Party promptly of the commencement of any securityholder or equity holder litigation brought or threatened in writing against Paramount or Skydance, as applicable, any of its Subsidiaries or any of their respective directors or officers relating to the Transactions (“Securityholder Litigation”) and shall promptly advise the other Party of any material developments with respect to, and keep the other Party reasonably informed with respect to, the status thereof. Each of Skydance and Paramount (acting at the direction of the Paramount Special Committee) shall jointly be entitled to direct and control the overall defense, negotiation and settlement of any such Securityholder Litigation; provided that, Paramount’s Representatives and Skydance’s Representatives named as defendants in any Securityholder Litigation (including any member of a committee of the Paramount Board, such as the Paramount Special Committee) shall have the right to manage their own defense of such Securityholder Litigation in cooperation with Skydance and Paramount. Paramount shall not, and shall cause its Representatives (including any member of a committee of the Paramount Board, such as the Paramount Special Committee) not to, settle or agree to settle any Securityholder Litigation or consent to the same without the written consent of all of the other Parties who are defendants in such Securityholder Litigation (which consent shall not be unreasonably withheld, conditioned or delayed); provided further that Paramount’s Representatives and Skydance’s Representatives named as defendants in any Securityholder Litigation (including any member of a committee of the Paramount Board, such as the Paramount Special Committee) may enter into any settlement of claims brought against such Person so long as such settlement (a) does not, in the aggregate together with all such settlements, involve payment of monetary damages in excess of the amount set forth on Section 7.5 of the Paramount Disclosure Letter or any injunctive or other equitable relief, (b) does not directly or indirectly attribute to Skydance, Paramount, the Equity Investors, the Blocker Holders or any of their respective Affiliates any admission of liability, (c) does not impose on Skydance, the Equity Investors or any of their respective Affiliates, or Paramount or any of its Affiliates, as applicable, any judgment, contribution obligation, fine, penalty or any other liability and (d) does not involve the admission of any wrongdoing by any Person (it being agreed that a settlement entered into in accordance with

 

A-83


Table of Contents

this proviso shall not be deemed to in any way qualify or limit the obligation of Paramount or any of its Subsidiaries (or, following the New Paramount Merger Effective Time, New Paramount), or Skydance or any of its Subsidiaries (or, following the Skydance Merger Effective Time, the Surviving Skydance Entity), as applicable, to indemnify such Person in connection with such settlement, or to maintain directors’ and officers’ liability insurance in respect of such Person).

Section 7.6 Disclosure. No Party or any of its Subsidiaries, nor any of its and their Affiliates or Representatives acting on their behalf, shall issue or cause the publication of any press release or otherwise make any public statement, disclosure, or communication with respect to this Agreement and the Transactions except (i) with respect to any matters expressly permitted by Section 6.4 or Section 6.6 (including any Superior Proposal Termination) solely during the Go-Shop Period (as may be extended for Excluded Parties in accordance with Section 6.4(a)), (ii) as may be required by any applicable Law, court process or the rules or regulations of any applicable United States securities exchange or interdealer quotation service, or (iii) with the prior written consent of (A) Skydance, in the case of any such public statement, disclosure, or communication by the Paramount Parties or their Subsidiaries or their respective Representatives acting on their behalf or (B) Paramount, in the case of any such public statement, disclosure, or communication by the Blocker Holders, the Skydance Parties, their respective Subsidiaries or their respective Affiliates or Representatives acting on their behalf; provided that the foregoing shall not apply to any public statement, disclosure, or communication so long as the statements, disclosures, or communications therein concerning this Agreement or the Transactions are substantially similar in substance to previous public statements, disclosures, or communications made by Paramount, the Blocker Holders or Skydance or their respective Affiliates or Representatives in compliance with this Section 7.6. Notwithstanding the foregoing, the Skydance Members and the Blocker Holders may, without such consent, make disclosures and communications to existing or prospective general and limited partners, equity holders, members, managers and investors of such Person or any Affiliates of such Person, in each case who are subject to customary confidentiality restrictions, in each case in the ordinary course of business consistent with past practice.

Section 7.7 Takeover Laws. The Parties shall take all reasonable and lawful action within their power so that no Takeover Law is or becomes applicable to this Agreement, the Mergers, the NAI Transaction, the PIPE Transaction or any other Transactions. If any Takeover Law may become, may purport to be, or does become applicable to the NAI Transaction, the PIPE Transaction or any other Transactions, each of Skydance, each Merger Sub and Paramount and the members of their respective boards of directors or managers (including the Paramount Special Committee), as applicable, shall use their respective reasonable best efforts to grant such approvals and take such reasonable and lawful actions as are necessary so that the NAI Transaction, the PIPE Transaction and any other Transaction, as applicable, may be consummated as promptly as practicable on the terms and conditions contemplated hereby and the definitive agreements governing such transactions and otherwise take such reasonable and lawful actions as are necessary to eliminate or minimize the effect of any Takeover Law on the Transactions.

Section 7.8 Section 16 Matters. Prior to the Skydance Merger Effective Time, Paramount and New Paramount, including the Paramount Board and the New Paramount Board or an appropriate committee of each such board, shall take such further actions, if any, as may be reasonably necessary or appropriate to ensure that all transactions in equity securities (including any derivative securities) of Paramount and New Paramount pursuant to the Mergers and the other Transactions by any officer, director or other Person who is or will become subject to Section 16 of the Exchange Act (or any other persons who may be deemed subject to Section 16 of the Exchange Act as a “director by deputization,” including any such persons who may be a “director by deputization” promptly following the Mergers) are exempt under Rule 16b-3 promulgated under the Exchange Act, to the extent permitted by applicable Law.

Section 7.9 Stock Exchange Listing. Paramount shall use its reasonable best efforts to cause the New Paramount Class B Shares to be issued in the New Paramount Merger and the Skydance Merger to be registered

 

A-84


Table of Contents

pursuant to Section 12(b) of the Exchange Act and approved for listing on Nasdaq, subject to official notice of issuance, prior to the Skydance Merger Effective Time.

Section 7.10 Tax Matters.

(a) Intended Tax Treatment. Each Party and each Blocker Holder shall use its reasonable best efforts, and shall cause its respective Subsidiaries to use their reasonable best efforts, to take or cause to be taken any action necessary (i) to cause the Transactions to qualify for the Intended Tax Treatment (including by refraining from any action that such party knows, or is reasonably expected to know, is reasonably likely to prevent the Intended Tax Treatment) and (ii) permit Paramount to, and Paramount shall use its reasonable best efforts to, obtain the Tax Opinion or any other tax opinion to be filed in connection with the Registration Statement regarding the Intended Tax Treatment in accordance with Section 7.1(b). Each Party and each Blocker Holder shall file, and shall cause its respective Subsidiaries to file, all Tax Returns consistent with the Intended Tax Treatment and shall not take any position (whether in audits, Tax Returns or otherwise) that is inconsistent with the Intended Tax Treatment, unless required to do so by applicable Law or a “determination” within the meaning of Section 1313(a) of the Code (or applicable state, local or non-U.S. Tax Law).

(b) Skydance Tax Returns. The Skydance Nominee shall prepare and timely file, or cause to be prepared and timely filed, at the expense of the Skydance Members, each income Tax Return filed by or with respect to Skydance or any Skydance Subsidiary after the Closing, to the extent that items reflected on such Tax Return are also reflected on the Tax Returns of one or more Skydance Members (or direct or indirect owners thereof) as a result of the status of Skydance as a partnership or disregarded entity for U.S. federal income Tax purposes (or, as applicable, state and local income Tax purposes) for any taxable year or period thereof that ends on or before the Closing Date (any such Tax Return, a “Pass-Through Tax Return”). The Skydance Nominee shall deliver a draft of each Pass-Through Tax Return, at least thirty (30) days prior to the due date (taking into account any extension of the applicable due date) for the filing of such Pass-Through Tax Return, to New Paramount for New Paramount’s review and approval, which approval shall not be unreasonably withheld, conditioned or delayed and Skydance Nominee shall consider in good faith all reasonable comments that are made timely by New Paramount thereon. All Pass-Through Tax Returns shall be prepared by treating items on such Tax Returns in a manner consistent with the past practices of Skydance to the extent such practices are supportable at a “more likely than not” level of comfort or higher. The Parties agree that all items of income, gain, loss, deduction or credit for any taxable period of Skydance that includes the Closing Date shall be allocated based on the “interim closing method” under Section 706 of the Code and the Treasury Regulations thereunder, to the extent applicable. The “partnership representative” (within the meaning of Section 6223 of the Code) and “designated individual” designated on any such Pass-Through Tax Return shall be the partnership representative and designated individual appointed by Skydance pursuant to Section 7.4 of the Skydance LLC Agreement as in effect immediately prior to the Skydance Merger Effective Time.

(c) Skydance Tax Contests. New Paramount and its Affiliates, on the one hand, and the Skydance Nominee, on the other hand, shall promptly notify each other upon receipt by such Party of written notice of any inquiries, claims, assessments, Legal Proceedings, audits or similar events with respect to any Pass-Through Tax Return (or the Taxes relating to any Pass-Through Tax Return) for a tax year or period thereof ending on or before the Closing Date (any such inquiry, claim, assessment, Legal Proceeding, audit or similar event, a “Pass-Through Tax Matter”). The Skydance Nominee shall control the conduct of any Pass-Through Tax Matter at the expense of the Skydance Members; provided that, to the extent such Pass-Through Tax Matter would reasonably be expected to materially adversely affect New Paramount or its Affiliates after the Closing, (i) New Paramount shall have the right to participate in the defense of such Pass-Through Tax Matter at its own expense, (ii) the Skydance Nominee shall keep New Paramount reasonably informed concerning the progress of such Pass-Through Tax Matter and (iii) the Skydance Nominee may not settle such Pass-Through Tax Matter without the prior written consent of New Paramount, such consent not to be unreasonably withheld, delayed or conditioned. In no event shall Skydance, Skydance Nominee or New Paramount make an election under Section 6226 of the Code, use any procedure described in Section 6225(c)(2) of the Code, or take any other action causing the

 

A-85


Table of Contents

Skydance Members to bear any Taxes imposed on Skydance or any Skydance Subsidiary as a result of a Pass-Through Tax Matter.

(d) Cooperation. Each of the Parties and the Skydance Nominee agree to use commercially reasonable efforts to promptly notify each other of any challenge to the Intended Tax Treatment by any Governmental Body or if such Party or the Skydance Nominee becomes aware of any fact or circumstance that would reasonably be likely to prevent or impede the Transactions from qualifying for the Intended Tax Treatment. The Parties and the Skydance Nominee (and, with respect to Skydance, its Affiliates) shall reasonably cooperate in good faith with each other and their respective counsel (or other tax advisors) to document and support the Intended Tax Treatment, including providing reasonable factual support and customary representation letters supporting the Intended Tax Treatment to the extent reasonably requested by a Party, the Skydance Nominee or Tax counsel for purposes of rendering the Tax Opinion or a tax opinion in connection with the Registration Statement in accordance with Section 7.1(b) (the “Tax Representation Letters”). Each of the Parties shall (and shall cause its respective Affiliates to) cooperate fully, as and to the extent reasonably requested by another Party, in connection with the filing of Tax Returns, and any audit or tax proceeding, including any such items relating to the Intended Tax Treatment, to a Pass-Through Tax Return or Pass-Through Tax Matter, or otherwise. Such cooperation may include the retention and (upon another Party’s request) the provision (with the right to make copies) of records and information reasonably relevant to any tax proceeding or audit, making employees available on a mutually convenient basis to provide additional information and explanation of any material provided hereunder. After the Closing, the Party or the Skydance Nominee (on behalf of the Skydance Members) requesting such cooperation shall pay the reasonable out-of-pocket expenses of the other Party or the Skydance Nominee, as applicable.

(e) Post-Closing Tax Actions. Except as expressly contemplated by this Agreement, with the express written consent of the Skydance Nominee (such consent not to be unreasonably withheld, conditioned or delayed), or as required by applicable Law, neither New Paramount nor any of its Affiliates shall (i) make any income Tax election after the Closing outside the ordinary course of business with respect to Skydance, which election is effective on or before the Closing Date, (ii) amend any income Tax Return of Skydance in respect of any taxable period ending on or before the Closing Date (including any Pass-Through Tax Return), or (iii) make any voluntary disclosures to, or initiate discussions or examinations with, Taxing Authorities regarding Taxes with respect to any Pass-Through Tax Return (or the Taxes relating to any Pass-Through Tax Return) for a tax period ending on or before or otherwise including the Closing Date, in each case, to the extent such Tax election, amendment or action could impose any material Tax liability on any Skydance Member.

(f) Certain Other Tax Matters. During the Pre-Closing Period, the Parties shall comply with the requirements set forth on Section 7.10 of the Paramount Disclosure Letter.

(g) Tax Matters Survival. For the avoidance of doubt, this Section 7.10 concerns covenants and agreements which by their terms contemplate performance after the applicable Effective Time. Accordingly, these provisions shall survive the applicable Effective Time and shall not be terminated pursuant to Section 10.3.

Section 7.11 Financing Matters.

(a) During the period from the date of this Agreement to the New Paramount Merger Effective Time, to the extent reasonably requested by Skydance, Paramount shall, at the sole expense of Skydance, use reasonable best efforts to (i) arrange for the repurchase, amendment or redemption of any Existing Paramount Notes and (ii) promptly obtain any consents or amendments as necessary to permit the consummation of the Transactions (in the manner as set forth in this Agreement) under the Existing Paramount Revolving Credit Facility and the Existing Paramount LC Facility, which shall be in form and substance reasonably satisfactory to each of Paramount and Skydance (it being understood and agreed that the draft amendments delivered to Paramount on July 7, 2024 shall be deemed to be reasonably satisfactory to Paramount and Skydance for purpose of this clause (a)(ii)) (collectively, the “COC Amendments”); provided that, notwithstanding anything to the contrary contained herein, (A) any such termination, repurchase or redemption of any Existing Paramount Notes shall be

 

A-86


Table of Contents

conditioned upon the occurrence of Closing and any such termination, repurchase, redemption, consent or amendment shall not be a condition to the consummation of the Transactions, (B) the operative provisions of the COC Amendments to permit the consummation of the Transactions and the payment of any fees by Paramount or its Subsidiaries in connection therewith shall, in each case, be conditioned upon the occurrence of the Closing and (C) the obtaining of the COC Amendments shall not be a condition to the consummation of the Transactions. In addition, prior to the New Paramount Merger Effective Time, Paramount shall, and shall cause its Subsidiaries to, and shall use its reasonable best efforts to cause its and their respective Representatives to, at the sole expense of Skydance, provide all customary cooperation and all customary historical financial information, in each case that is reasonably requested by Skydance or its Affiliates in connection with the COC Amendments, any other bank debt financing or any capital markets debt financing obtained or to be obtained by Skydance or its Affiliates for the purpose of financing the Mergers, the NAI Transaction, the PIPE Transaction, the other Transactions or any other transaction undertaken in connection therewith (such financing, together with any equity financing, the “Transaction Financing”) to the extent such financial information is reasonably available to Paramount and its Subsidiaries.

(b) Such assistance shall include, but not be limited to, using reasonable best efforts to:

(i) promptly upon execution of this Agreement, reasonably assist Skydance in the preparation and negotiation of the COC Amendments and, upon the written request of Skydance, cause appropriate members of management of Paramount to execute and deliver such COC Amendments;

(ii) reasonably assist Skydance with the preparation and negotiation of the documents with respect to any Transaction Financing that is bank debt financing (any such financing, a “Debt Financing” and the documents in connection therewith, “Debt Financing Documents”);

(iii) make appropriate senior officers of the Paramount and its Subsidiaries available to participate in a reasonable number of lender meetings, due diligence sessions, meetings with ratings agencies and road shows, in each case, at reasonable times and locations mutually agreed and upon reasonable prior notice;

(iv) provide to Skydance such financial and other pertinent information regarding Paramount and its Subsidiaries as reasonably requested by Skydance to the extent that such information is required in connection with the Debt Financing or of the type and form customarily included in marketing materials for financings of the type contemplated by the Debt Financing;

(v) deliver, at least three (3) Business Days prior to the Closing Date, all documentation and other information required under applicable “know your customer” and anti-money laundering rules and regulations, including the Patriot Act and, if applicable, customary FinCEN beneficial ownership certificate, in each case to the extent requested by the Debt Financing Sources in writing at least ten business days prior to the Closing Date; and

(vi) taking such other reasonable actions and providing such other reasonable assistance requested by Skydance that are within its control to the extent customary for financings of the type contemplated by the Debt Financing and the COC Amendments and reasonably necessary for the arrangement of the Debt Financing and the COC Amendments.

(c) Paramount hereby consents to the reasonable use of Paramount and its Subsidiaries’ logos solely in connection with any marketing of the Transaction Financing; provided that such logos are used solely in a manner that is not intended to or reasonably likely to harm or disparage Paramount or its Subsidiaries or the reputation or goodwill of Paramount or its Subsidiaries.

(d) During the Pre-Closing Period, except (i) as and to the extent required under this Agreement or by applicable Law or (ii) with the written consent of Skydance (not to be unreasonably withheld, conditioned or delayed other than in each case for any subsequent amendments to the COC Amendments), Paramount shall not amend, waive, terminate, refinance, renew or otherwise modify, directly or indirectly, the Existing Paramount Revolving Credit Facility or the Existing Paramount LC Facility, each as in effect as of the date of this

 

A-87


Table of Contents

Agreement and as otherwise amended in accordance with Section 7.11(b)(i), in each case, in any manner that (A) would be material and adverse, taken as a whole, to Paramount and its Subsidiaries (as reasonably determined by Paramount in consultation with Skydance) or (B) would modify any provision applicable to the Transactions.

(e) Notwithstanding anything to the contrary contained herein, nothing in Section 7.11(a) or Section 7.11(b) shall require any such cooperation or assistance to the extent that it would require Paramount or any of its Subsidiaries to:

(i) pledge any assets as collateral prior to the New Paramount Merger Effective Time;

(ii) other than in connection with the undertaking pursuant to Section 7.11(b)(i), agree to pay any fee, bear any cost or expense, incur any other liability or give any indemnities to any third party or otherwise commit to take any similar action in connection with the Transaction Financing (including, for the avoidance of doubt, any repurchase or redemption of any Existing Paramount Notes) that would be effective prior to the Closing;

(iii) take any actions to the extent such actions would, in Paramount’s reasonable judgment, (A) unreasonably interfere with the ongoing business or operations of Paramount or any of its Subsidiaries, (B) subject any director, manager, officer or employee of Paramount or any of its Affiliates to any actual or potential personal liability, (C) conflict with, or result in any violation or breach of, or default (with or without notice, or lapse of time or both) under, the organizational documents of Paramount or any of its Subsidiaries, any applicable Law or any Contract to which Paramount or any of its Subsidiaries is a party or by which any of their respective properties or assets is bound, (D) require any such entity to change any fiscal period or (E) cause (x) any closing condition set forth in this Agreement to fail to be satisfied or (y) any other breach of this Agreement;

(iv) waive or amend any terms of this Agreement;

(v) commit to take any action under any certificate, document or instrument or enter into any definitive agreement, in each case, that is not contingent upon the Closing;

(vi) provide access to or disclose information that Paramount reasonably determines would risk the loss of or waive any attorney-client privilege of, or conflict with any confidentiality requirements applicable to, Paramount or its Subsidiaries;

(vii) cause any director, manager or equivalent, or any officer or employee of Paramount or any of its Subsidiaries to pass resolutions to approve the Transaction Financing or authorize the creation of any agreements, documents or actions in connection therewith, or to execute or deliver any certificate in connection with the Transaction Financing (other than any director, manager or equivalent, or officer or employee of Paramount or any of its Subsidiaries who will continue in such a position following the Closing and the passing of such resolutions), in each case, that are not contingent on the Closing or would be effective prior to the Closing;

(viii) deliver any legal opinion (other than as required in connection with Section 7.11(b)(i)) or negative assurance letter; or

(ix) provide or prepare (A) pro forma financial statements, pro forma adjustments (including regarding the Transaction Financing, any synergies or cost savings), projections or an as-adjusted capitalization table, (B) any description of all or any component of the Transaction Financing, including any such description to be included in liquidity and capital resources disclosure or any “description of notes”, (C) risk factors relating to all or any component of the Transaction Financing, (D) “segment reporting” (to the extent not required in SEC filings of Paramount), subsidiary financial statements or any information of the type required by Rule 3-09, Rule 3-10, Rule 3-16, Rule 13-01 or Rule 13-02 of Regulation S-X, (E) information regarding officers or directors of Paramount (except information of any of such persons that will remain officers, directors or managers after the Closing), executive compensation and related party

 

A-88


Table of Contents

disclosure (unless Paramount or any of its Subsidiaries was party to any such related party transactions prior to the Closing and such transactions will continue in place after the Closing) or any Compensation Discussion and Analysis or information required by Item 302 (to the extent not so provided in SEC filings of Paramount) or 402 of Regulation S-K under the Securities Act and any other information that would be required by Part III of Form 10-K (except to the extent previously filed with the SEC), (F) projections or monthly financial statements that are not readily available to Paramount without undue effort or expense and are not prepared in the ordinary course of its financial reporting practice or (G) any other information customarily excluded from an offering memorandum for private placements of non-convertible high-yield bonds pursuant to Rule 144A.

(f) Skydance shall reimburse Paramount for all reasonable and documented out-of-pocket costs and expenses (including reasonable attorneys’ fees) incurred by Paramount or any of its Subsidiaries and their respective Representatives in connection with any cooperation requested by Skydance pursuant to Section 7.11(a) or Section 7.11(b), promptly after receipt of a written request therefor from Paramount; provided that such reimbursement obligation shall not extend to, and Paramount shall be solely responsible for, costs and expenses incurred by Paramount or any of its Subsidiaries and their respective Representatives in connection with the preparation of any financial statements or data that would be prepared by Paramount in the ordinary course of business, including, for the avoidance of doubt, costs and expenses incurred in connection with obtaining ordinary course financial statement audits. Skydance shall indemnify and hold harmless Paramount, its Subsidiaries and their respective Representatives from and against any and all losses, damages, claims, costs or expenses suffered or incurred by any of them in connection with the arrangement of the Transaction Financing, the performance of their respective obligations under Section 7.11(a) or Section 7.11(b) and any information used in connection therewith, except to the extent such liabilities arise from (A) a material breach of this Agreement by Paramount or (B) the gross negligence, fraud, bad faith or willful misconduct of Paramount, any of its Subsidiaries or any of its or their respective Representatives.

(g) Skydance acknowledges and agrees that the obligations of Skydance to consummate the Transactions are not in any way contingent upon or otherwise subject to the consummation of any financing arrangement, Skydance, or any of its Affiliates obtaining any financing (including the Transaction Financing), the availability, grant, provision or extension of any financing to Skydance or any of its Affiliates (including the Transaction Financing) or the obtaining of the COC Amendments.

(h) Paramount shall be deemed to have complied with this Section 7.11 for the purpose of the condition set forth in Section 8.3(b), unless (i) Paramount has materially breached its obligations under this Section 7.11, (ii) Skydance has notified Paramount of such breach in writing in good faith, detailing in good faith reasonable steps that comply with this Section 7.11 in order to cure such breach, (iii) Paramount has not taken such steps or otherwise cured such breach with reasonably sufficient time prior to the End Date to consummate the Debt Financing and (iv) the Debt Financing has not been consummated prior to the End Date and the material breach by Paramount is the proximate cause of such failure.

Section 7.12 Ancillary Agreements. Each of Paramount, New Paramount and Skydance shall, or shall cause its applicable Affiliates (including, in the case of Skydance, the Equity Investors) to, execute and deliver, at or prior to the Closing, each Ancillary Agreement to which it is or will be a party as of the applicable Effective Time.

Section 7.13 Withholding Tax Certificates.

(a) Skydance shall provide at or prior to the Closing (a) a Skydance FIRPTA Certificate and (b) a properly completed and duly executed IRS Form W-9 of each Skydance Member to New Paramount at or prior to the Closing; provided that, if Skydance fails to provide a FIRPTA Certificate or IRS Form W-9 at or prior to the Closing, New Paramount’s only remedy for such failure shall be New Paramount’s right to withhold in accordance with Section 1.7 with respect to the Party that failed to so deliver a FIRPTA Certificate or IRS Form W-9.

 

A-89


Table of Contents

(b) Each Blocker Holder shall provide at or prior to the Closing a Blocker FIRPTA Certificate by each Blocker, along with written authorization for New Paramount to deliver such Blocker FIRPTA Certificate to the IRS on behalf of the Blocker upon Closing; provided that, if the Blocker Holder fails to provide such certification at or prior to the Closing, New Paramount’s only remedy for such failure shall be New Paramount’s right to withhold in accordance with Section 1.7 with respect to the Blocker Holder that failed to so deliver such certification.

(c) Paramount shall provide at or prior to the Closing a Paramount FIRPTA Certificate, along with written authorization for New Paramount to deliver such Paramount FIRPTA Certificate to the IRS on behalf of Paramount upon Closing; provided that, if Paramount fails to provide such certification at or prior to the Closing, New Paramount’s only remedy for such failure shall be New Paramount’s right to withhold in accordance with Section 1.7.

Section 7.14 Skydance and Skydance Sports Phantom Units. At the Skydance Merger Effective Time, each award of Skydance Phantom Units and each award of Skydance Sports Phantom Units, in each case, that is outstanding immediately prior to the Skydance Merger Effective Time will be canceled and terminated and converted into the right to receive the applicable portion of the Skydance Merger Consideration as set forth in the Allocation Statement (collectively, the “Skydance Phantom Unit Consideration”), with such Skydance Phantom Unit Consideration being issued to the former holders of such cancelled Skydance Phantom Units and Skydance Sports Phantom Units in accordance with Section 2.3, and in any event no later than sixty (60) days following the Skydance Merger Effective Time. Any withholding Taxes required to be withheld from the Skydance Phantom Unit Consideration will be satisfied by New Paramount retaining that number of shares of New Paramount Class B Common Stock from the Skydance Phantom Unit Consideration having a value equal to the aggregate amount of such required withholding Taxes (in any case, based on maximum statutory withholding rates).

Section 7.15 Integration Committee.

(a) Establishment of an Integration Committee. Each of Skydance and Paramount agree to appoint their respective appointees (as set forth in Section 7.15(a) of the Skydance Disclosure Letter) to the Integration Committee within five (5) Business Days after the date of this Agreement. If any of the initial appointees ceases to be employed by the Party which designated such appointee (or such Party’s Affiliates), such designating Party shall appoint a replacement within five (5) Business Days.

(b) Meetings of the Integration Committee. The Integration Committee shall meet (either in person, virtually or telephonically) from time to time, as mutually agreed by Skydance and Paramount.

(c) Authority of the Integration Committee. Each of the Parties shall provide such support and assistance to the Integration Committee as it shall reasonably request, subject to the provisions of Section 6.1. Notwithstanding any of the foregoing, nothing in this Section 7.15 or elsewhere in this Agreement is intended to, nor shall it operate in any way so as to, provide operational control over the business of Skydance or its Affiliates (including Skydance) to the Paramount Parties or the business of the Paramount Parties to Skydance or to otherwise remove operational control from the Paramount Parties or the Skydance Parties in conflict with, or in violation of, any Legal Proceeding or applicable Law. Notwithstanding anything to the contrary and without limiting any of the obligations of Paramount or any of its Subsidiaries contained elsewhere in this Agreement, prior to the New Paramount Merger Effective Time, none of Paramount nor any of its Subsidiaries shall be obligated to take any action, or to refrain from taking any action, as a result of any of the discussions or meetings of the Integration Committee or otherwise, unless such actions are contingent upon the occurrence of the Closing and compliant with all applicable Laws.

Section 7.16 Uncured Breach. In the event that an Uncured Breach exists at the Closing with respect to any Blocker Holder, (i) such Blocker Holder shall consequently not be treated as a Blocker Holder for all purposes of this Agreement (such person, a “Non-Participating Blocker Holder”), (ii) such Non-Participating Blocker

 

A-90


Table of Contents

Holder shall not be permitted to participate in the Blocker Contribution and Exchange with respect to any of the Blocker Securities held by such Non-Participating Blocker Holder and (iii) in lieu of such Non-Participating Blocker Holder participating in the Blocker Contribution and Exchange, each Skydance Membership Unit held by or with respect to the Blocker owned by such Non-Participating Blocker Holder shall be converted automatically into the right to receive a number of shares of New Paramount Class B Common Stock in accordance with Section 2.1(c). In furtherance of the foregoing, an Uncured Breach by a Non-Participating Blocker Holder shall not be deemed to affect, in any way, the Parties’ (excluding, for the avoidance of doubt, any Non-Participating Blocker Holder’s) obligation to effect the Closing on the terms and subject to the conditions set forth in this Agreement.

Section 7.17 Restructuring.

(a) Prior to the Closing, the Blocker Holders and their Subsidiaries shall cause the transactions set forth on Section 7.17 of the Skydance Disclosure Letter, subject to the modifications described herein (the “Restructuring”), to be consummated at the sole cost, liability and expense of the Blocker Holders. The steps set forth on Section 7.17 of the Skydance Disclosure Letter may be modified by the Blocker Holders and, to the extent the Blocker Holders wish to make any such modification, the Blocker Holders shall deliver a statement setting forth such modified steps to Paramount and Skydance as promptly as practicable following any such decision to modify; provided that the Blocker Holders shall not modify such steps without the prior written consent of each of Paramount and Skydance (in the case of (i) any modifications that adversely affect Paramount, which may be withheld in Paramount’s sole and absolute discretion, and (ii) any other modifications, which may not be unreasonably withheld, conditioned or delayed). No later than thirty (30) days prior to the Closing Date, the Blocker Holders shall provide copies of the material Restructuring documents to Paramount and Skydance, each of which shall be in form and substance reasonably acceptable to Paramount and Skydance.

(b) Prior to the Closing, the Blocker Holders shall take all actions necessary to cause (i) the extinguishment or repayment of all indebtedness of the Blockers owed to any Blocker Holder with no continuing obligation of the Blockers and (ii) the payment of all Blocker Taxes accrued for any pre-Closing period (including the Closing Date). At or prior to the Closing, the Blocker Holders shall provide evidence of such extinguishment, repayment or payment to Paramount and New Paramount.

Section 7.18 Exclusion Rights. Notwithstanding anything to the contrary contained in this Agreement, New Paramount shall have the right to: (a) exclude any Equity Investor that is a “foreign person”, as such term is defined in Section 721 of the Defense Production Act of 1950 (the “DPA”), from access to any information, facilities or properties of New Paramount or any of its Subsidiaries; and (b) prohibit any such Equity Investor from acquiring (i) access to any “material nonpublic technical information” (as such term is defined in the DPA) in the possession of New Paramount or any of its Subsidiaries; (ii) membership or observer rights on, or the right to nominate an individual to a position on, the board of directors or equivalent governing body of New Paramount or any of its Subsidiaries; (iii) any involvement, other than through the voting of shares, in substantive decision making of New Paramount or any of its Subsidiaries regarding (A) the use, development, acquisition, safekeeping or release of “sensitive personal data” (as such term is defined in the DPA) of U.S. citizens maintained or collected by New Paramount or any of its Subsidiaries, (B) the use, development, acquisition or release of any “critical technology” (as such term is defined in the DPA) or (C) the management, operation, manufacture or supply of “covered investment critical infrastructure” (as such term is defined in the DPA); or (iv) “control” (as such term is defined in the DPA) of New Paramount or any of its Subsidiaries. To the extent that any term in this Agreement would afford any of the foregoing to a foreign person, such term shall have no effect with respect to such Person. New Paramount shall have the right to prohibit any such Equity Investor from engaging in discussions and communications with personnel of New Paramount or any of its Subsidiaries, if New Paramount determines in its sole discretion that such exclusion is necessary or appropriate to enforce the limitations set forth in the immediately preceding clauses (a) and (b).

 

A-91


Table of Contents

ARTICLE VIII

CONDITIONS PRECEDENT TO THE CLOSING

Section 8.1 Conditions to Obligation of Each Party to Effect the Closing. The respective obligations of each Party to effect the Closing shall be subject to the satisfaction (or waiver by Skydance or by Paramount, on its own behalf and on behalf of New Paramount and each Merger Sub, in each case, to the extent permitted by applicable Law), at or prior to the Skydance Merger Effective Time, of the following conditions:

(a) Stockholder Approval. The Paramount Stockholder Vote shall have been obtained.

(b) No Legal Restraints. (i) No injunction or similar order by any Governmental Body having jurisdiction over any Party or any of its Subsidiaries (whether temporary, preliminary or permanent) shall have been issued that prohibits the consummation of the Mergers or that would impose a Burdensome Effect and shall continue to be in effect; and (ii) no Law shall have been enacted, entered, promulgated, enforced, or deemed applicable by any Governmental Body having jurisdiction over any Party or any of its Subsidiaries that has the effect of making the Mergers illegal or otherwise prohibiting consummation of the Mergers or imposing any Burdensome Effect (any such injunction, order or Law in clause (i) or (ii), a “Legal Restraint”).

(c) Regulatory Approvals. (i) Any waiting period under the HSR Act applicable to the Transactions (and any extension thereof) shall have expired or been earlier terminated; (ii) all other authorizations, consents, orders, approvals, filings, decisions, and declarations, and all expirations of waiting periods, required under the applicable Antitrust Laws, Foreign Direct Investment Laws and Communications Laws specified in Section 8.1(c) of the Paramount Disclosure Letter with respect to the Transactions shall have been made, expired, terminated, or obtained, as the case may be (all authorizations, consents, orders, approvals, filings, decisions and declarations and the lapse of all such waiting periods, including under the HSR Act and of such jurisdictions contemplated by clauses (i) and (ii), the “Requisite Regulatory Approvals”); (iii) all Requisite Regulatory Approvals shall be in full force and effect and the Requisite Regulatory Approvals shall not, individually or in the aggregate, impose, or require the acceptance of, a Burdensome Effect; and (iv) any timing agreement(s) with a Governmental Body applicable to the consummation of the Transactions shall have expired or otherwise not prohibit the consummation of the Transactions.

(d) Registration Statement. The Registration Statement shall have become effective in accordance with the provisions of the Securities Act. No stop order suspending the effectiveness of the Registration Statement shall have been issued and remain in effect, and no Legal Proceedings for that purpose shall have commenced or been threatened in writing by the SEC, unless subsequently withdrawn.

(e) Listing. The shares of New Paramount Class B Common Stock issuable pursuant to the New Paramount Merger and the Skydance Merger shall have been registered pursuant to Section 12(b) of the Exchange Act and authorized for listing on Nasdaq, subject to official notice of issuance.

(f) Information Statement. The Information Statement shall have been mailed to the Paramount stockholders and at least 20 calendar days shall have elapsed from the date of completion of such mailing for purposes of Rule 14e-2 of the Exchange Act.

(g) Contemporaneous Transactions. The NAI Transaction and the PIPE Transaction shall each have been consummated immediately prior to or substantially concurrent with the Closing in accordance with Section 1.1(d).

Section 8.2 Conditions to Obligations of Paramount, New Paramount and the Merger Subs to Effect the Closing. The obligations of Paramount, New Paramount and the Merger Subs to effect the Closing are further subject to the satisfaction (or waiver by Paramount, on its own behalf and on behalf of New Paramount and each

 

A-92


Table of Contents

Merger Sub, to the extent permitted by applicable Law), at or prior to the Skydance Merger Effective Time, of the following conditions:

(a) The representations and warranties of Skydance or the Blocker Holders, as applicable, set forth in (i) Section 4.2(a) shall be true and correct (except for de minimis inaccuracies), both when made and at and as of the Closing Date, as if made at and as of such time (except to the extent expressly made as of an earlier date, in which case as of such date); (ii) Section 4.7(a) and Section 4.15(b) shall be true and correct in all respects, both when made and at and as of the Closing Date, as if made at and as of such time (except to the extent expressly made as of an earlier date, in which case as of such date); (iii) Section 4.1(a), Section 4.1(d), Section 4.2 (other than Section 4.2(a)), Section 4.3 and Section 4.24 shall be true and correct in all material respects, both when made and at and as of the Closing Date, as if made at and as of such time (except to the extent expressly made as of an earlier date, in which case as of such date); (iv) Section 5.1, Section 5.2, Section 5.3, Section 5.5, Section 5.6(g) and Section 5.8 (in each case under this clause (iv), subject to Section 7.16) shall be true and correct in all material respects, both when made and at and as of the Closing Date, as if made at and as of such time (except to the extent expressly made as of an earlier date, in which case as of such date); and (v) the other Sections of Article IV and Article V (disregarding all materiality and Skydance Material Adverse Effect qualifications contained therein) shall be true and correct both when made and at and as of the Closing Date, as if made at and as of such time (except to the extent expressly made as of an earlier date, in which case as of such date), except with respect to this clause (v) where the failure of such representations and warranties to be so true and correct would not, individually or in the aggregate, reasonably be expected to have a Skydance Material Adverse Effect.

(b) Skydance and each Blocker Holder shall have performed in all material respects all obligations required to be performed by it under this Agreement at or prior to the Skydance Merger Effective Time.

(c) Skydance shall have delivered to Paramount a certificate, dated as of the Closing Date and signed by an executive officer of Skydance, certifying to the effect that the conditions set forth in Section 8.2(a), Section 8.2(b) and Section 8.2(e) have been satisfied.

(d) Skydance shall have delivered to Paramount duly executed counterparts of each of the Ancillary Agreements to which a Skydance Party (or an Equity Investor) is a party.

(e) No Skydance Material Adverse Effect shall have occurred since the date of this Agreement and be continuing.

(f) Paramount shall have received the Tax Opinion.

Section 8.3 Conditions to Obligations of Skydance and the Blocker Holders to Effect the Closing. The obligations of Skydance and the Blocker Holders to effect the Closing are further subject to the satisfaction (or waiver by Skydance to the extent permitted by applicable Law), at or prior to the Skydance Merger Effective Time, of the following conditions:

(a) The representations and warranties of Paramount set forth in (i) Section 3.2(a) shall be true and correct (except for de minimis inaccuracies), both when made and at and as of the Closing Date, as if made at and as of such time (except to the extent expressly made as of an earlier date, in which case as of such date); (ii) Section 3.8(a) and Section 3.16(b) shall be true and correct in all respects, both when made and at and as of the Closing Date, as if made at and as of such time (except to the extent expressly made as of an earlier date, in which case as of such date); (iii) Section 3.1(a), Section 3.1(d), Section 3.2 (other than Section 3.2(a)), Section 3.3 and Section 3.24 shall be true and correct in all material respects, both when made and at and as of the Closing Date, as if made at and as of such time (except to the extent expressly made as of an earlier date, in which case as of such date); and (iv) the other Sections of Article III (disregarding all materiality and Paramount Material Adverse Effect qualifications contained therein) shall be true and correct both when made and at and as

 

A-93


Table of Contents

of the Closing Date, as if made at and as of such time (except to the extent expressly made as of an earlier date, in which case as of such date), except with respect to this clause (iv) where the failure of such representations and warranties to be so true and correct would not, individually or in the aggregate, reasonably be expected to have a Paramount Material Adverse Effect.

(b) Each of Paramount, New Paramount and each Merger Sub shall have performed in all material respects all obligations required to be performed by it under this Agreement at or prior to the Skydance Merger Effective Time.

(c) Paramount shall have delivered to Skydance a certificate, dated as of the Closing Date and signed by an executive officer of Paramount, certifying to the effect that the conditions set forth in Section 8.3(a), Section 8.3(b) and Section 8.3(e) have been satisfied.

(d) Paramount shall have delivered to Skydance duly executed counterparts of each of the Ancillary Agreements (on behalf of itself and New Paramount, as applicable) to which a Paramount Party is a party.

(e) No Paramount Material Adverse Effect shall have occurred since the date of this Agreement and be continuing.

ARTICLE IX

TERMINATION

Section 9.1 Termination and Abandonment. This Agreement may be terminated and abandoned at any time prior to the Skydance Merger Effective Time:

(a) by the mutual written consent of Paramount (acting with the prior approval of the Paramount Special Committee) and Skydance;

(b) by either Paramount (acting with the prior approval of the Paramount Special Committee) or Skydance in the event that any of the Subscription Agreements or the NAI Stock Purchase Agreement is terminated in accordance with its respective terms;

(c) by either Paramount (acting with the prior approval of the Paramount Special Committee) or Skydance in the event that the Skydance Merger Effective Time shall not have occurred on or before April 7, 2025 (as such date may be extended in accordance with the terms of this Agreement or by the mutual written consent of Paramount (acting with the prior approval of the Paramount Special Committee) and Skydance, the “End Date); provided that (i) if, as of such date, all conditions set forth in Section 8.1, Section 8.2, and Section 8.3 shall have been satisfied or waived (other than those conditions that are to be satisfied by action taken at the Closing, each of which is capable of being satisfied) other than the conditions set forth in Section 8.1(b), Section 8.1(c) or Section 8.1(g) (but only to the extent the applicable Legal Restraint relates to Antitrust Laws, Foreign Direct Investment Laws or Communications Laws), then such date shall automatically be extended by ninety (90) days on up to two (2) occasions and (ii) the Party seeking to terminate this Agreement pursuant to this Section 9.1(c) shall not have breached (and in the case of Paramount, New Paramount and the Merger Subs shall also not have breached) in any material respect its obligations under this Agreement in any manner that has been a principal cause of the failure to consummate the Mergers on or before such date;

(d) by either Paramount (acting with the prior approval of the Paramount Special Committee) or Skydance in the event that (i) any Governmental Body having jurisdiction over Skydance or Paramount shall have issued a Legal Restraint permanently restraining, enjoining or otherwise prohibiting the consummation of the Mergers and such Legal Restraint shall have become final and nonappealable and (ii) the Party seeking to terminate this Agreement pursuant to this Section 9.1(d) shall not have breached or failed to perform (and in the

 

A-94


Table of Contents

case of Paramount, New Paramount and the Merger Subs shall also not have breached or failed to perform) in any material respect its obligations under this Agreement in any manner that has been a principal cause of the imposition of such Legal Restraint or the failure of such Legal Restraint to be resolved or lifted;

(e) by Paramount (acting with the prior approval of the Paramount Special Committee) in the event that Skydance shall have breached in any material respect any representation, warranty, covenant, or agreement in this Agreement, in each case, which breach (i) would result in a failure of a condition set forth in Section 8.2(a) or Section 8.2(b) and (ii) cannot be cured by the End Date or, if curable, is not cured by the earlier of (x) the End Date and (y) thirty (30) Business Days following Paramount’s delivery of written notice to Skydance stating Paramount’s intention to terminate this Agreement pursuant to this Section 9.1(e) and the basis for such termination; provided that Paramount shall not have the right to terminate this Agreement pursuant to this Section 9.1(e) if any of Paramount, New Paramount or any Merger Sub is then in material breach of any representation, warranty, agreement, or covenant in this Agreement such that Skydance would have the right to terminate this Agreement pursuant to Section 9.1(g);

(f) by Paramount (acting with the prior approval of the Paramount Special Committee), prior to the No-Shop Period Start Date (as may be extended for Excluded Parties in accordance with Section 6.4(a)), if (and only if) (i) the Paramount Board (acting upon the recommendation of the Paramount Special Committee) or the Paramount Special Committee has determined that an Acquisition Proposal made during the Go-Shop Period (as may be extended for Excluded Parties in accordance with Section 6.4(a)) constitutes a Superior Proposal in accordance with the terms of Section 6.6(b), (ii) the Paramount Board (acting upon the recommendation of the Paramount Special Committee) or the Paramount Special Committee has authorized Paramount to enter into a definitive agreement providing for a Superior Proposal (subject only to the termination of this Agreement pursuant to this Section 9.1(f)), (iii) concurrently with the termination of this Agreement, Paramount (acting with the prior approval of the Paramount Special Committee), subject to complying with the terms of Section 6.6(b), enters into a definitive agreement providing for the Superior Proposal referred to in clause (i) hereof and (iv) prior to or concurrently with such termination, Paramount pays to Skydance the Termination Fee pursuant to Section 9.3(a)(i); and

(g) by Skydance, in the event that Paramount, New Paramount or any Merger Sub shall have breached in any material respect any representation, warranty, covenant, or agreement in this Agreement, in each case, which breach (i) would result in a failure of a condition set forth in Section 8.3(a) or Section 8.3(b) and (ii) cannot be cured by the End Date or, if curable, is not cured by the earlier of (x) the End Date and (y) thirty (30) Business Days following Skydance’s delivery of written notice to Paramount stating Skydance’s intention to terminate this Agreement pursuant to this Section 9.1(g) and the basis for such termination; provided that Skydance shall not have the right to terminate this Agreement pursuant to this Section 9.1(g) if Skydance is then in material breach of any representation, warranty, agreement, or covenant in this Agreement such that Paramount would have the right to terminate this Agreement pursuant to Section 9.1(e).

Section 9.2 Effect of Termination. The Party seeking to terminate this Agreement pursuant to Section 9.1 shall give written notice of such termination to the other Parties in accordance with Section 10.8, specifying the provision of this Agreement pursuant to which such termination is effected and the basis for such termination, described in reasonable detail. In the event of the termination of this Agreement as provided in Section 9.1, (a) this Agreement shall be of no further force or effect and the Transactions shall be abandoned, each as of the date of termination, and (b) there shall be no liability to any Person on the part of any Party following any such termination; provided that (i) Section 3.27, Section 4.27, this Section 9.2, Section 9.3, Article X and the expense reimbursement and indemnification provisions of Section 7.11(f) shall survive the termination of this Agreement and shall remain in full force and effect, (ii) each of the Confidentiality Agreement and the Clean Team Agreement shall survive the termination of this Agreement and shall remain in full force and effect, in accordance with its terms (it being understood and agreed that, notwithstanding anything in the Confidentiality Agreement to the contrary, in the event that Skydance, any Equity Investor, any Specified NAI Entity or any of their respective Affiliates breaches in any material respect any representation, warranty, covenant or agreement

 

A-95


Table of Contents

in any Transaction Document in any manner that has substantially contributed to the termination of this Agreement or the failure of any condition set forth in Article VIII to be satisfied, the provisions of paragraph 9(a) of the Confidentiality Agreement shall survive such termination of this Agreement with respect to any acquisition involving NAI (including any acquisition of the Paramount Shares held by any of the Specified Stockholders) in accordance with its terms), and (iii) subject to Section 10.3, the termination of this Agreement shall not relieve any Party from any liability for Fraud or Willful Breach. For the avoidance of doubt, in no event shall any Paramount Party have any liability under this Agreement or otherwise to any Skydance Party for any breach by any Specified Stockholder of the Voting Agreement or any other act or failure to act by NAI or the Specified Stockholders in connection with the Transactions or the NAI Transaction.

Section 9.3 Termination Fee .

(a) If this Agreement shall be terminated:

(i) by Paramount (acting with the prior approval of the Paramount Special Committee) pursuant to Section 9.1(f), then Paramount shall pay (or cause to be paid) to Skydance $400,000,000 (the “Termination Fee”) in accordance with Section 9.3(b); and

(ii) by Skydance or Paramount (acting with the prior approval of the Paramount Special Committee) pursuant to Section 9.1(c) or Section 9.1(g); provided that (A) on or before the date that this Agreement is terminated in accordance with such provision, a bona fide Acquisition Proposal shall have been publicly announced or publicly disclosed and not withdrawn at least ten (10) Business Days prior to such date and (B) within one year after the date that this Agreement is terminated, Paramount or any of its Subsidiaries consummates any Acquisition Proposal or enters into a definitive agreement to effect any Acquisition Proposal and such Acquisition Proposal is subsequently consummated (even if after such one-year period), then Paramount shall pay (or cause to be paid) to Skydance the Termination Fee.

(b) In the event the Termination Fee becomes payable by Paramount pursuant to Section 9.3(a), it shall be paid to Skydance (or Skydance’s designees) by Paramount in immediately available funds within two Business Days after the date of the event giving rise to the obligation to make such payment so long as Skydance has provided Paramount with wire instructions for such payment; provided that, in the case of Section 9.3(a)(ii), Paramount shall not be required to pay (or cause to be paid) the Termination Fee until two Business Days after the date of the consummation of the Acquisition Proposal referred to in Section 9.3(a)(ii). In no event shall (i) Paramount be required to pay the Termination Fee on more than one occasion (even if the Termination Fee is payable under one or more provisions of Section 9.3(a)) and (ii) Skydance be entitled to both specific performance to cause Paramount to consummate the Closing in accordance with the terms hereof and the payment of the Termination Fee pursuant to this Section 9.3. While Skydance may pursue both a grant of specific performance in accordance with Section 10.5 and the payment of the Termination Fee under this Section 9.3, under no circumstances shall Skydance be permitted or entitled to receive both a grant of specific performance that results in the consummation of the Mergers and any money damages, including all or any portion of the Termination Fee.

(c) The Parties agree that the agreements contained in this Section 9.3 are an integral part of the Transactions, and that, without these agreements, the Parties would not have entered into this Agreement. Each of the Parties further acknowledges that the payment of the amounts by Paramount specified in this Section 9.3 is not a penalty, but, in each case, is liquidated damages in a reasonable amount that will compensate the Skydance Parties in the circumstances in which such fees are payable for the efforts and resources expended and the opportunities foregone while negotiating this Agreement and in reliance on this Agreement and on the expectation of the consummation of the Transactions, which amount would otherwise be impossible to calculate with precision. Accordingly, if Paramount fails to promptly pay any amount due pursuant to Section 9.3(b) and, in order to obtain such payment, Skydance commences a claim that results in a judgment against Paramount for the Termination Fee or any portion thereof, Paramount will pay to Skydance its out-of-pocket fees, costs and expenses (including reasonable attorneys’ fees) in connection with such claim, together with interest on the

 

A-96


Table of Contents

amount due at the prime rate as published in the Wall Street Journal in effect on the date that such payment was required to be made through the date that such payment was actually received, or, if legally required, a lesser rate that is the maximum permitted by applicable Law.

(d) Subject in all respects to Skydance’s rights set forth in Section 10.5, in the event this Agreement is terminated in accordance with its terms and the Termination Fee is paid to Skydance in circumstances for which such fee is payable pursuant to Section 8.3(a), payment of the Termination Fee shall be the sole and exclusive remedy of the Skydance Parties against the Paramount Parties for any losses or damages suffered as a result of the failure of the Transactions to be consummated or for a breach or failure to perform hereunder or otherwise relating to or arising out of this Agreement or the Transactions, and upon payment of such amount, and, if applicable, the costs and expenses of Skydance pursuant to Section 9.3(c) in accordance therewith, the Paramount Parties shall not have any further liability or obligation relating to or arising out of (i) this Agreement or the Transactions, (ii) the failure of the Merger or the other Transactions to be consummated or (iii) any breach (or threatened or alleged breach) of, or failure (or threatened or alleged failure) to perform under, this Agreement or any of the other documents delivered herewith or executed in connection herewith or otherwise, except in the case of Fraud or Willful Breach.

ARTICLE X

MISCELLANEOUS PROVISIONS

Section 10.1 Amendment. Subject to the provisions of applicable Law, prior to the Skydance Merger Effective Time, this Agreement may be amended with the approval of each of the Paramount Board (on the recommendation of the Paramount Special Committee) and the Skydance Board at any time. This Agreement may not be amended except by an instrument in writing signed on behalf of each of the Parties (in the case of Paramount, only if such action has been recommended by the Paramount Special Committee (it being agreed that Skydance and its Subsidiaries shall be entitled to assume, by Paramount executing any such written instrument, that the Paramount Special Committee has recommended such action)); provided that this proviso of Section 10.1, Section 10.14(b) and the definitions of Debt Financing Sources, Debt Financing and Debt Financing Documents shall not be amended, supplemented, waived or otherwise modified in a manner that is adverse in any material respect to the Debt Financing Sources, in each case, without the prior written consent of the Debt Financing Sources that have committed to provide the Debt Financing.

Section 10.2 Waiver. No failure on the part of any Party to exercise any power, right, privilege, or remedy under this Agreement, and no delay on the part of any Party in exercising any power, right, privilege, or remedy under this Agreement, shall operate as a waiver of such power, right, privilege, or remedy; and no single or partial exercise of any such power, right, privilege, or remedy shall preclude any other or further exercise thereof or of any other power, right, privilege, or remedy. No Party shall be deemed to have waived any claim arising out of this Agreement, or any power, right, privilege, or remedy under this Agreement, unless the waiver of such claim, power, right, privilege, or remedy is expressly set forth in a written instrument duly executed and delivered on behalf of such Party (in the case of Paramount, only if such action has been recommended by the Paramount Special Committee (it being agreed that Skydance and its Subsidiaries shall be entitled to assume, by Paramount executing any such written instrument, that the Paramount Special Committee has recommended such action)); and any such waiver shall not be applicable or have any effect except in the specific instance in which it is given.

Section 10.3 No Survival of Representations and Warranties and Covenants. None of the representations and warranties or covenants in this Agreement, the Paramount Disclosure Letter, the Skydance Disclosure Letter or any certificate or schedule or other document delivered pursuant to this Agreement shall survive the Mergers, except that those covenants that by their terms survive or contemplate performance after the applicable Effective Time (which shall survive until fully performed) and this Article X and any applicable defined term in Exhibit A shall survive the applicable Effective Time.

 

A-97


Table of Contents

Section 10.4 Entire Agreement; Counterparts. This Agreement (including the exhibits and schedules hereto), the Paramount Disclosure Letter, the Skydance Disclosure Letter, the Subscription Agreements, the Voting Agreement, the Equity Commitment Letters and the Limited Guarantees constitute the entire agreement and supersede all prior and concurrent agreements and understandings, both written and oral, among or between any of the Parties, with respect to the subject matter hereof and thereof; provided that each of the Confidentiality Agreement and the Clean Team Agreement shall remain in full force and effect (it being understood and agreed that, notwithstanding anything in the Confidentiality Agreement to the contrary, the provisions of paragraph 9(a) thereof shall survive the entry into of this Agreement with respect to any acquisition involving NAI (including any acquisition of the Paramount Shares held by any of the Specified Stockholders)); provided, further, that, if the New Paramount Merger Effective Time and the Skydance Merger Effective Time occur, each of the Confidentiality Agreement and the Clean Team Agreement shall automatically terminate and be of no further force and effect. This Agreement may be executed in several counterparts, each of which shall be deemed an original and all of which shall constitute one and the same instrument. The exchange of a fully executed Agreement (in counterparts or otherwise) by PDF shall be sufficient to bind the Parties to the terms and conditions of this Agreement.

Section 10.5 Applicable Laws; Jurisdiction; Specific Performance; Remedies.

(a) This Agreement shall be governed by, and construed in accordance with, Delaware Law, without giving effect to any law, rule, or provision that would cause the application of any Law other than Delaware Law. The Parties expressly acknowledge and agree that: (i) the requirements of 6 Del. C. § 2708 are satisfied by the provisions of this Agreement and that such statute mandates the application of Delaware Law to this Agreement, the relationship of the Parties, the Transactions, and the interpretation and enforcement of the rights and duties of any Party; (ii) the Parties have a reasonable basis for the application of Delaware Law to this Agreement, the relationship of the Parties, the Transactions, and the interpretation and enforcement of the rights and duties of any Party; (iii) no other jurisdiction has a materially greater interest in the foregoing; and (iv) the application of Delaware Law would not be contrary to the fundamental policy of any other jurisdiction that, absent the Parties’ choice of Delaware Law hereunder, would have an interest in the foregoing.

(b) Subject to Section 10.5(d), in any Legal Proceeding arising out of or relating to this Agreement or the Transactions (including any amount due or payable in connection therewith or any matter arising out of or relating to the termination of either of them), each of the Parties irrevocably and unconditionally: (i) consents and submits to the exclusive jurisdiction and venue of the Court of Chancery of the State of Delaware and any state appellate court therefrom or, if such court lacks subject matter jurisdiction, any other state or federal court in the State of Delaware (the “Chosen Courts”); (ii) agrees that it will not attempt to deny or defeat such personal jurisdiction of such Chosen Court by motion, other request for leave, or other Legal Proceeding; (iii) agrees that any Legal Proceeding arising out of or relating to this Agreement or the Transactions shall be brought, tried, and determined only in the Chosen Courts; (iv) waives any claim of improper venue or any claim that the appropriate Chosen Court is an inconvenient forum; and (v) agrees that it will not bring any Legal Proceeding arising out of or relating to this Agreement or the Transactions in any court or elsewhere other than the Chosen Courts. Each of the Parties irrevocably consents to service of process in the same manner as for the giving of notices under Section 10.8 or any other manner permitted by applicable Law. A final judgment in any Legal Proceeding commenced in accordance with this Section 10.5 shall be conclusive and may be enforced in other jurisdictions by suit on the judgment or in any other manner provided by applicable Law; provided that nothing in the foregoing shall restrict any Party’s right to seek any post-judgment relief regarding, or any appeal from, such final trial court judgment.

(c) The Parties agree that irreparable damage for which monetary damages, even if available, would not be an adequate remedy, would occur in the event that any Party does not perform its obligations under the provisions of this Agreement in accordance with its terms or otherwise breaches such provisions. Subject to the following sentence, the Parties shall be entitled to an injunction or injunctions, specific performance, or other non-monetary equitable relief, to prevent breaches of this Agreement and to enforce specifically the terms and provisions hereof in the Chosen Courts without proof of damages or otherwise, this being in addition to any other remedy to which they are entitled under this Agreement. No Party shall oppose the granting of an injunction,

 

A-98


Table of Contents

specific performance, or other equitable relief on the basis that the other Parties have an adequate remedy at law or that an award of specific performance is unenforceable, invalid or not an appropriate remedy for any reason at law or equity. Any Party seeking any injunction or other equitable relief to prevent any breach of this Agreement or to enforce specifically the terms and provisions of this Agreement in accordance with this Section 10.5(c) shall not be required to provide any bond or other security in connection with any such order or injunction.

(d) EACH PARTY IRREVOCABLY WAIVES ANY RIGHT TO A TRIAL BY JURY IN ANY LEGAL PROCEEDING BETWEEN OR AMONG THE PARTIES ARISING OUT OF OR RELATING TO THE SUBJECT MATTER OF THIS AGREEMENT OR THE TRANSACTIONS. EACH PARTY HEREBY (I) CERTIFIES THAT NO REPRESENTATIVE, AGENT OR ATTORNEY OF ANY OTHER PARTY HAS REPRESENTED, EXPRESSLY OR OTHERWISE, THAT SUCH OTHER PARTY WOULD NOT, IN THE EVENT OF LITIGATION, SEEK TO ENFORCE THE FOREGOING WAIVER AND (II) ACKNOWLEDGES THAT IT HAS BEEN INDUCED TO ENTER INTO THIS AGREEMENT AND THE TRANSACTIONS, AS APPLICABLE, BY, AMONG OTHER THINGS, THE MUTUAL WAIVERS AND CERTIFICATIONS IN THIS SECTION 10.5(d).

Section 10.6 Assignability. This Agreement shall be binding upon, and shall be enforceable by and inure solely to the benefit of, the Parties and their respective successors and permitted assigns; provided that neither this Agreement nor any right or obligation hereunder may be assigned without the prior written consent of the other Parties, and any attempted assignment of this Agreement or any such right or obligation without such consent shall be void ab initio and of no effect.

Section 10.7 No Third-Party Beneficiary. Nothing in this Agreement is intended to or shall confer upon any Person (other than the Parties) any power, right, privilege, or remedy of any nature whatsoever under or by reason of this Agreement, except for the provisions of (1) Article II (which, from and after the New Paramount Merger Effective Time, shall be for the express benefit of, and enforceable by, each holder of Paramount Common Stock or Paramount Equity Awards as of the New Paramount Merger Effective Time), (2) Section 7.4 (which, from and after the applicable Effective Time, shall be for the benefit of the D&O Indemnified Persons), and (3) Section 10.14(a) (which shall be for the express benefit of, and enforceable by, the Non-Recourse Parties).

Section 10.8 Notices. Any notice or other communication required or permitted to be delivered to any Party under this Agreement shall be in writing and shall be deemed properly delivered, given and received (a) upon receipt when delivered by hand, (b) two (2) Business Days after being sent by certified or registered mail, postage prepaid, or by nationally recognized overnight courier or express delivery service, (c) if sent by email transmission prior to 6:00 p.m. recipient’s local time, upon transmission (provided that no “bounce back” or similar message of non-delivery is received with respect thereto) or (d) if sent by email transmission after 6:00 p.m. recipient’s local time, on the Business Day following the date of transmission (provided that no “bounce back” or similar message of non-delivery is received with respect thereto); provided that, in each case, the notice or other communication is sent to the physical address or email address set forth beneath the name of such Party as follows (or to such other physical address or email address as such Party shall have specified in a written notice given to the other Parties):

 

if to Skydance:
Skydance Media, LLC
2900 Olympic Boulevard
Santa Monica, CA 90404
Attention:   

       

Email:   

            

  

        

  

            

  

            

 

A-99


Table of Contents
with a copy to (which shall not constitute notice):
Latham & Watkins LLP
1271 Avenue of the Americas
New York, NY 10020
Attention:    Justin Hamill
   Bradley Faris
   Ian Nussbaum
   Max Schleusener
Email:    Justin.Hamill@lw.com
   Bradley.Faris@lw.com
   Ian.Nussbaum@lw.com
   Max.Schleusener@lw.com
if to Paramount, New Paramount or any Merger Sub:
Paramount Global
1515 Broadway
New York, NY 10036
Attention:    General Counsel
Email:    ParamountGlobalLegalNotices@paramount.com
with a copy to (which shall not constitute notice):
Cravath, Swaine & Moore LLP
Two Manhattan West
375 Ninth Avenue
New York, NY 10001
Attention:    Faiza J. Saeed
   Daniel J. Cerqueira
   Claudia J. Ricciardi
Email:    fsaeed@cravath.com
   dcerqueira@cravath.com
   cricciardi@cravath.com
with a copy to (which shall not constitute notice):
Simpson Thacher & Bartlett LLP
425 Lexington Avenue
New York, NY 10017
Attention:    Eric Swedenburg
   Katherine Krause
Email:    eswedenburg@stblaw.com
   katherine.krause@stblaw.com

if to an Upstream Blocker Holder, as set forth in such Upstream Blocker Holder’s signature page hereto.

Section 10.9 Severability. Any term or provision of this Agreement that is invalid or unenforceable in any situation in any jurisdiction shall not affect the validity or enforceability of the remaining terms and provisions of this Agreement or the validity or enforceability of the offending term or provision in any other situation or in any other jurisdiction. If a final judgment of a court of competent jurisdiction declares that any term or provision of this Agreement is invalid or unenforceable, the Parties shall not object to the court making such determination having the power to limit such term or provision, to delete specific words or phrases, or to replace such term or provision with a term or provision that is valid, enforceable, and that comes closest to expressing the intention of the invalid or unenforceable term or provision, and this Agreement shall be valid and enforceable as so modified. In the event such court does not exercise the power available to it in the prior sentence, this Agreement shall be deemed amended to replace such invalid or unenforceable term or provision with a valid and enforceable term or

 

A-100


Table of Contents

provision that will most closely achieve the economic, business, and other purposes of such invalid or unenforceable term or provision.

Section 10.10 Expenses. Except as set forth in the last sentence of Section 7.2(d) or in Section 7.11(f), all Transaction Expenses shall be paid by the Party incurring such Transaction Expenses, if the Transactions are not consummated. If the Transactions are consummated, all Transaction Expenses shall be paid by New Paramount. Skydance and Paramount shall use reasonable best efforts to deliver to New Paramount, at least three (3) Business Days prior to the Closing, all outstanding invoices related to such Transaction Expenses. New Paramount shall concurrently with the Closing pay all Transaction Expenses.

Section 10.11 Obligations of the Parties. Paramount shall cause New Paramount and each Merger Sub to comply with, duly perform, satisfy, and discharge, on a timely basis, all of their respective covenants, obligations, and liabilities under this Agreement, and Paramount shall be liable for the due and timely performance, satisfaction, and discharge of each of the said covenants, obligations, and liabilities. Any consent or waiver by (a) Paramount under this Agreement shall be deemed to also be a consent or waiver by New Paramount and each Merger Sub and (b) Skydance under this Agreement shall be deemed to also be a consent or waiver by each Blocker Holder.

Section 10.12 Disclosure Letters. The disclosures set forth in any particular part or subpart of the Paramount Disclosure Letter or the Skydance Disclosure Letter shall be deemed disclosure with respect to, and shall be deemed to apply to and qualify: (a) the representations and warranties or covenants of Paramount or Skydance, as applicable, that are set forth in the corresponding section or subsection of this Agreement and (b) any other representation and warranty or covenant of Paramount or Skydance, as applicable, that is set forth in this Agreement to the extent, in the case of this clause (b), the relevance of that disclosure as an exception to (or a disclosure for purposes of) such other representation and warranty or covenant is reasonably apparent on the face of such disclosure. No Party may deem the mere inclusion of an item in the Paramount Disclosure Letter or the Skydance Disclosure Letter, as applicable, as (a) an exception to a representation and warranty or covenant as an admission that such item represents a material exception or material fact, event, or circumstance or that such item is material or constitutes a Paramount Material Adverse Effect or a Skydance Material Adverse Effect, as applicable (and no Party concedes such materiality or effect by its inclusion), or (b) an admission or indication of any non-compliance with, or breach or violation of, any third party rights (including any Intellectual Property Rights), any Contract or any Law, and no reference to, or disclosure of, any item or other matter in the Paramount Disclosure Letter or the Skydance Disclosure Letter shall necessarily imply that any other undisclosed matter or item having a greater value or significance is material.

Section 10.13 Construction.

(a) For purposes of this Agreement, whenever the context requires: the singular number shall include the plural, and vice versa; and one gender shall include all other genders.

(b) The Parties agree that any rule of construction to the effect that ambiguities are to be resolved against the drafting Party shall not be applied in the construction or interpretation of this Agreement, and no presumption or burden of proof shall arise favoring or disfavoring any Party by virtue of authorship of any of the provisions of this Agreement.

(c) As used in this Agreement, the words “include” and “including,” and variations thereof, shall not be deemed to be terms of limitation, but rather shall be deemed to be followed by the words “without limitation”.

(d) Except as otherwise indicated, all references in this Agreement to “Sections,” “Exhibits,” “Annexes,” and “Schedules” are intended to refer to sections of this Agreement and Exhibits, Annexes, and Schedules to this Agreement, as applicable.

(e) The phrase “made available,” when used in reference to anything made available prior to the execution and delivery of this Agreement by Paramount, New Paramount, each Merger Sub, or any of their

 

A-101


Table of Contents

respective Representatives, in each case, shall be deemed to include anything (i) uploaded to the electronic data room maintained by or on behalf of Paramount or its Representatives for purposes of the Transactions prior to 12:00 a.m., New York City time, on the date of this Agreement or (ii) publicly available in the Electronic Data Gathering, Analysis and Retrieval (EDGAR) database of the SEC prior to 6:00 p.m., New York City time, on the day before the date of this Agreement. The phrase “made available,” when used in reference to anything made available prior to the execution and delivery of this Agreement by Skydance or any of its Representatives, in each case, shall be deemed to include anything uploaded to the electronic data room maintained by or on behalf of Skydance or its Representatives for purposes of the Transactions prior to 12:00 a.m., New York City time, on the date of this Agreement.

(f) The table of contents to this Agreement is for convenience of reference only, shall not be deemed to be a part of this Agreement, and shall not be referred to in connection with the construction or interpretation of this Agreement. The bold-faced headings in this Agreement are for convenience of reference only, shall not be deemed to be a part of this Agreement, and shall not be referred to in connection with the construction or interpretation of this Agreement.

(g) Any reference to (i) any Contract (including this Agreement) is to such Contract as amended, modified, supplemented, restated, or replaced from time to time (in the case of any Contract, to the extent permitted by the terms thereof and, if applicable, the terms of this Agreement); (ii) any Governmental Body includes any successor to that Governmental Body; and (iii) any applicable Law refers to such applicable Law as amended, modified, supplemented, or replaced from time to time (and, in the case of statutes, includes any rule and regulation promulgated under such statute and any authoritative interpretations thereof (including applicable SEC interpretations thereof)) and references to any section of any applicable Law include any successor to such section (provided that, for purposes of any representation and warranty in this Agreement that is made as of a specific date, references to any Law or Contract shall be deemed to refer to such Law or Contract, as amended, and to any rule or regulation promulgated thereunder, in each case, as of such date).

(h) The terms “Dollars” and “$” mean U.S. dollars.

(i) Any reference herein to “as of the date hereof,” “as of the date of this Agreement,” or words of similar import shall be deemed to mean the date set forth in the Preamble.

(j) When “since” is used in connection with a date, the period covered thereby shall be inclusive of such date.

(k) Any reference in this Agreement to a date or time shall be deemed to be such date or time in the City of New York, New York, U.S.A., unless otherwise specified.

(l) The word “or” will not be exclusive.

(m) Exhibits and Schedules annexed hereto or referred to hereby are “facts ascertainable” (as such term is used in Section 251(b) of the DGCL) and, except as otherwise expressly provided herein, are not a part of this Agreement.

(n) The words “hereof”, “hereto”, “hereby”, “herein” and “hereunder” and words of similar import when used in this Agreement shall refer to this Agreement as a whole and not to any particular provision of this Agreement. The word “extent” in the phrase “to the extent” shall mean the degree to which a subject or other thing extends, and such phrase shall not mean simply “if”.

(o) All accounting terms used and not defined herein have the respective meanings given to them under GAAP, except to the extent otherwise specifically indicated or that the context otherwise requires.

(p) References to “days” shall mean “calendar days” unless expressly stated otherwise.

 

A-102


Table of Contents

Section 10.14 Non-Recourse.

(a) This Agreement may only be enforced against, and any Legal Proceeding based upon, arising out of, or related to this Agreement or the transactions contemplated by this Agreement, including the Blocker Contribution and Exchange and the Mergers, may only be brought against, the entities that are expressly named as parties hereto and then only with respect to the specific obligations set forth herein with respect to such party, except for claims that may be asserted in accordance with the other Transaction Documents (in each case, solely in accordance with and pursuant to the terms and conditions thereof). Except (i) to the extent a named party to this Agreement (and then only to the extent of the specific obligations undertaken by such named Party) or (ii) as set forth in any Transaction Document (in each case, solely in accordance with and pursuant to the terms and conditions thereof), no past, present or future director, officer, employee, incorporator, member, partner, stockholder, Affiliate, agent, attorney, advisor or representative or Affiliate of any of the foregoing (collectively, the “Non-Recourse Parties”) shall have any liability (whether in contract, tort, equity or otherwise) for any one or more of the representations, warranties, covenants, agreements or other obligations or liabilities of any Party under this Agreement or of or for any Legal Proceeding based on, arising out of, or related to this Agreement or the Transactions. In furtherance and not in limitation of the foregoing, each Party covenants, agrees and acknowledges that no recourse under this Agreement or any other agreement referenced herein or in connection with any Transactions shall be sought or had against any Non-Recourse Party, except for claims that any Party may assert (i) against another Party solely in accordance with, and pursuant to the terms and conditions of, this Agreement or (ii) pursuant to any Transaction Document (in each case, solely in accordance with and pursuant to the terms and conditions thereof).

(b) Notwithstanding any provision of this Agreement to the contrary (but in all cases subject to and without in any way limiting the rights, remedies and claims of Skydance or any of its Affiliates under any agreement entered into with respect to the Debt Financing), each Party (i) waives any and all claims and causes of action against the Debt Financing Sources relating to or arising out of this Agreement or any contract entered into with respect the Debt Financing, or the performance of any services thereunder, whether in law or in equity, whether in contract or in tort or otherwise, (ii) agrees that none of the Debt Financing Sources will have any liability to any party to this Agreement or any of its Affiliates relating to or arising out of this Agreement or any contract entered into with respect the Debt Financing, or the performance of any services thereunder, whether in law or in equity, whether in contract or in tort or otherwise, (iii) agrees not to seek to enforce commitments or other rights under any contract entered into with respect the Debt Financing against, or make any claims for breach of such commitments or such other rights against, or seek to recover monetary damages from, the Debt Financing Sources, or otherwise sue the Debt Financing Sources for any reason related to any contract entered into with respect the Debt Financing, except, in each case (i) through (iii), in the case of Skydance and its Affiliates, pursuant to or in connection with any contract relating to the Debt Financing, (iv) agrees that it will not bring or support, and will cause its Subsidiaries to not bring or support, any proceeding (whether at law, in equity, in contract, in tort or otherwise) against any Debt Financing Source in any way relating to the Debt Financing, the Debt Financing Documents or the performance thereof or the transactions contemplated thereby, this Agreement or any of the transactions contemplated by this Agreement in any forum other than the Supreme Court of the State of New York, County of New York, or, if under applicable Laws exclusive jurisdiction is vested in the Federal courts, the United States District Court for the Southern District of New York (and appellate courts thereof), (v) agrees that any proceeding (whether at law, in equity, in contract, in tort or otherwise) involving any of the Debt Financing Source that arises out of or relates to the Debt Financing, the Debt Financing Documents, this Agreement or the transactions contemplated by this Agreement, the transactions contemplated by the Debt Financing or the performance of services thereunder shall be (x) governed by, and construed and interpreted in accordance with, the Laws of the State of New York and (y) subject to the exclusive jurisdiction of a state or federal court sitting in the Borough of Manhattan within the City of New York and the appellate courts thereof, and (vi) agrees to irrevocably waive any and all rights to a trial by jury in any proceeding (whether at law, in equity, in contract, in tort or otherwise) against any of the Debt Financing Sources. The provisions of this Section 10.14(b) shall be enforceable by each Debt Financing Source. Each Debt Financing Source is an intended third party beneficiary of, and may enforce, the proviso to Section 10.1 and this Section 10.14(b).

[Signature page follows]

 

A-103


Table of Contents

IN WITNESS WHEREOF, the parties have caused this Agreement to be executed as of the date first above written.

 

SKYDANCE MEDIA, LLC
By:  

/s/ David Ellison

  Name: David Ellison
  Title: Chief Executive Officer
RB SKD AIV B, LP
By:   RedBird Series 2019 GenPar LLC
By:  

/s/ Gerald J. Cardinale

  Name: Gerald J. Cardinale
  Title: Authorized Signatory
PARAMOUNT GLOBAL
By:  

/s/ George Cheeks

  Name: George Cheeks
  Title: Office of the CEO, President and Chief Executive Officer, CBS
NEW PLUTO GLOBAL, INC.
By:  

/s/ Naveen Chopra

  Name: Naveen Chopra
  Title: President
PLUTO MERGER SUB, INC.
By:  

/s/ Naveen Chopra

  Name: Naveen Chopra
  Title: President
PLUTO MERGER SUB II, INC.
By:  

/s/ Naveen Chopra

  Name: Naveen Chopra
  Title: President

[Signature Page to Transaction Agreement]

 

A-104


Table of Contents
SPARROW MERGER SUB, LLC
By:  

/s/ Naveen Chopra

  Name: Naveen Chopra
  Title: President
Solely in its capacity as an Upstream Blocker Holder:
KKR ASSOCIATES OPPORTUNITIES II SCSP

as general partner of

KKR Opportunities (EEA) Fund II SCSp

and for and on behalf of KKR Opportunities (EEA) Fund II SCSp

By:  

KKR Opportunities II S.à.r.l.,

Its general partner

By:  

/s/ Jeff Smith

  Name: Jeff Smith
  Title: Authorized Signatory

[Signature Page to Transaction Agreement]

 

A-105


Table of Contents

EXHIBIT A

CERTAIN DEFINITIONS

For purposes of this Agreement (including this Exhibit A):

Acceptable Confidentiality Agreement” means any confidentiality agreement entered into by Paramount that contains confidentiality, use and standstill provisions that are, in each case, no less favorable, and the other provisions contained therein are no less favorable in the aggregate to Paramount than the terms of the Confidentiality Agreement; provided, further, that an “Acceptable Confidentiality Agreement” shall not include any provision (i) granting any exclusive right to negotiate with such counterparty, (ii) prohibiting Paramount or its Affiliates from satisfying its or their obligations hereunder or (iii) requiring Paramount or any of its Subsidiaries to pay or reimburse the counterparty’s fees, costs or expenses.

Acquisition Proposal” means, with respect to Skydance or Paramount, as applicable, any offer, proposal, written inquiry or indication of interest from any third party relating to any transaction or series of related transactions involving (i) any acquisition or purchase by any Person, directly or indirectly, of (x) 20% or more of the aggregate outstanding voting or equity securities of such Party or (y) 20% or more of the consolidated assets of such Party and its Subsidiaries, taken as a whole (measured by the fair market value thereof, as determined in good faith by such Party’s board of directors or any authorized committee thereof (in the case of Paramount, including the Paramount Special Committee)), (ii) any tender offer or exchange offer that, if consummated, would result in any Person beneficially owning 20% or more of the aggregate outstanding equity or voting securities of such Party or (iii) any merger, amalgamation, consolidation, share exchange, business combination, joint venture, liquidation, dissolution, recapitalization or similar transaction involving such Party or any of its Subsidiaries pursuant to which (x) any Person would beneficially own 20% or more of the aggregate outstanding voting or equity securities of such Party after giving effect to the consummation of such transaction or (y) any Person would acquire 20% or more of the consolidated assets or revenues of such Party and its Subsidiaries, taken as a whole (measured by the fair market value thereof, as determined in good faith by such Party’s board of directors or any authorized committee thereof (in the case of Paramount, including the Paramount Special Committee)) or (z) equity holders of such Party immediately preceding such transaction hold less than 80% of the equity interests of the surviving or resulting entity of such transaction (whether by voting power or economic interest). For clarity, New Paramount and the Merger Subs shall be Subsidiaries of Paramount for purposes of this definition. For purposes of Section 9.3(a)(ii), (x) each reference in this definition to 20% or 80% shall be deemed to be 50% and (y) the term “Acquisition Proposal” shall not include an acquisition, directly or indirectly, of NAI or any equity securities of NAI or any equity securities of Paramount owned directly or indirectly by NAI, in each case unless such acquisition has been approved by the Paramount Special Committee. For purposes of this definition, the term “Person” means any Person or “group,” as defined in Section 13(d) of the Exchange Act.

Affiliate” means, as to any Person, any other Person that, directly or indirectly, controls, or is controlled by, or is under common control with, such Person. For this purpose, “control” (including, with its correlative meanings, “controlled by” and “under common control with”) means the possession, directly or indirectly, of the power to direct or cause the direction of management or policies of a Person, whether through the ownership of securities or partnership or other ownership interests, by Contract or otherwise. Notwithstanding the foregoing and anything to the contrary herein, (a) except for purposes of Article IV, Section 6.1, Section 6.4, Section 7.1, Section 7.2, Section 7.6, Section 7.11, Section 7.12 and Section 10.14 and the definition of “Paramount Material Adverse Effect” and the definition of “Skydance Party”, Skydance and its Subsidiaries shall not be deemed to be Affiliates of (i) any Skydance Member, (ii) any investment funds or investment vehicles affiliated with, or managed or advised by, any Skydance Member or (iii) any portfolio companies (as such term is commonly understood in the private equity industry) of any Skydance Member and (b) with respect to Paramount, “Affiliate” means any Person that is controlled, directly or indirectly, by Paramount.

 

A-106


Table of Contents

Affiliation Agreement” means any Contract relating to retransmission, affiliation, exhibition, distribution, subdistribution, carriage, display or broadcast of any programming service (including any Station, network, streaming service or feed), whether on a linear, on-demand, interactive, streaming or other basis, including with a network affiliate or a Distributor.

Agreement” means the Transaction Agreement to which this Exhibit A is attached.

Ancillary Agreements” means, collectively, the following agreements: (a) the Registration Rights Agreement and (b) the voting agreements, by and between New Paramount and each of the Equity Investors participating in the NAI Transaction, on substantially the terms forth in the Governance Term Sheet.

Anti-Corruption Laws” means the Foreign Corrupt Practices Act of 1977, the U.K. Bribery Act 2010, the Anti-Bribery Laws of the People’s Republic of China, and any other similar applicable Law related to bribery or corruption.

Antitrust Laws” means the Sherman Act, the Clayton Act, the HSR Act, the Federal Trade Commission Act, state antitrust Laws, and all other applicable Laws and regulations (including non-U.S. Laws and regulations) issued by a Governmental Body that are designed or intended to preserve or protect competition, prohibit and restrict agreements in restraint of trade or monopolization, attempted monopolization, restraints of trade and abuse of a dominant position, or to prevent acquisitions, mergers or other business combinations and similar transactions, the effect of which may be to lessen or impede competition or to tend to create or strengthen a dominant position or to create a monopoly.

Blocker FIRPTA Certificate” means a certificate, dated within 30 days prior to the Closing Date, that meets the requirements of Treasury Regulation Sections 1.1445-2(c) and 1 1.897-2(h)(1)(i) in a form and substance reasonably acceptable to New Paramount.

Blocker Membership Units” means the Skydance Membership Units held by the Blockers.

Business Day” means any day except a Saturday, a Sunday, or any other day on which commercial banks in the State of New York and in the State of California are authorized or required by applicable Law to be closed.

Buy-Out” means (i) securing and transferring the liabilities of either Paramount U.K. DB Plan to an insurance company which has permission under Part 4 of the U.K. Financial Services and Markets Act 2000 to effect and carry out contracts of long-term insurance (any, an “Insurer”); or (ii) purchasing a bulk insurance policy to be held as an asset of either Paramount U.K. DB Plan from any Insurer.

Class A Cash Consideration” means $23.00.

Class B Cash Cap” means $4,288,338,180.

Class B Cash Consideration” means $15.00.

Code” means the Internal Revenue Code of 1986, as amended.

Collective Bargaining Agreement” means any collective bargaining agreement or Contract or understanding with a labor or trade union, works council, other labor organization, employee association or other bargaining unit representative, together with any addenda, side letters, memoranda of understandings, amendments and other ancillary agreements thereto.

Communications Act” means the Communications Act of 1934, as amended, inter alia, by the Cable Communications Policy Act of 1984, the Cable Television Consumer Protection and Competition Act of 1992 and the Telecommunications Act of 1996, as such statutes may be amended from time to time.

 

A-107


Table of Contents

Communications Laws” means (i) the Communications Act, (ii) FCC Rules and (iii) any other laws, rules, regulations, codes, published orders, directions, notices, guidelines, policies and decisions promulgated by Governmental Bodies governing the television, broadcast, media and communications industries, in each case, with jurisdiction over any of the services offered by Paramount, Skydance or any of their respective Subsidiaries anywhere in the world.

Consent” means any approval, consent, ratification, permission, waiver, or authorization (including any Governmental Authorization).

Content Activities” means activities in connection with the development, production, financing, acquisition or Exploitation of any Property.

Contract” means any legally binding agreement, contract, subcontract, lease, sublease, understanding, instrument, bond, debenture, note, option, warrant, warranty, purchase order, license, sublicense, insurance policy, benefit plan, or other legally binding commitment or undertaking of any nature inclusive of all material amendments, supplements or modifications thereto (except, in each case, ordinary course of business purchase orders).

Copyleft Software” means Software subject to a license that requires as a condition of use, modification or distribution of such Software that other Software or technology that incorporates, is derived from or is distributed with such Software (i) be disclosed or distributed in source code form, (ii) be licensed for the purpose of making derivative works or (iii) be redistributable at no or minimal charge.

COVID-19” means SARS-CoV-2 or COVID-19 and any evolution or variant thereof or any related or associated epidemic, pandemic, or disease outbreak.

COVID-19 Measures” means quarantine, “shelter in place,” “stay at home,” social distancing, shut down, closure, sequester, safety or similar laws, directives, restrictions, guidelines, responses, or recommendations of, or promulgated by, any Governmental Body, including the Centers for Disease Control and Prevention and the World Health Organization, or other reasonable actions taken, in each case, in connection with or in response to COVID-19.

Debt Financing Sources” means each party that has a commitment to provide or arrange or otherwise entered into agreements in connection with the Debt Financing and the parties to any joinder agreements or any definitive documentation entered pursuant thereto or relating thereto, together with their respective Affiliates and their and their respective Affiliates’ former, current and future officers, directors, employees, agents and representatives and their respective successors and assigns.

Derivative Rights” means all rights to develop, produce, license, finance and otherwise Exploit all forms of derivative productions (including, without limitation, remakes, spin-offs, subsequent seasons, sequels or prequels) of a Property, or based upon any underlying material relating to such Property or any element thereof.

Distributor” means any multichannel video programming distributor, virtual multichannel video programming distributor, other over-the-top platform or other distributor of any programming service (including any station, network, streaming service or feed).

Effect” means an effect, event, change, occurrence, development, condition or circumstance.

Effective Time” means the Pre-Closing Paramount Merger Effective Time, the New Paramount Merger Effective Time or the Skydance Merger Effective Time, as the context requires.

Ellison” means Pinnacle Media Ventures, LLC, Pinnacle Media Ventures II, LLC, and Pinnacle Media Ventures III, LLC.

 

A-108


Table of Contents

Employee Plan” means any compensation, employment, individual consulting, individual independent contractor, salary, bonus, commission, vacation, deferred compensation, incentive compensation, stock purchase, equity or equity-based, phantom equity, severance pay, termination pay, death benefit, disability benefit, hospitalization, medical, dental, vision, health and welfare, life insurance, flexible benefits, supplemental unemployment benefit, profit-sharing, pension, retirement, change of control, transaction bonus, retention, perquisite, relocation, repatriation or expatriation plan, policy, practice, program, agreement, arrangement or Contract and each other “employee benefit plan” (as such term is defined in Section 3(3) of ERISA), whether or not subject to ERISA and whether written or unwritten.

Encumbrance” means any lien, pledge, hypothecation, charge, mortgage, security interest, encroachment, claim, infringement, interference, option, right of first refusal, right of first offer, lease, covenant, condition, restriction, servitude, preemptive right, community property interest, or other similar restriction (including any restriction on the voting of any security, any restriction on the transfer of any security or other asset, any restriction on the receipt of any income derived from any asset, any restriction on the use of any asset, and any restriction on the possession, exercise, or transfer of any other attribute of ownership of any asset) and any conditional sales agreement, title retention agreement or lease in the nature thereof. For clarity, the foregoing shall not include licenses of or other grants of rights to use Properties.

Enforceability Exceptions” means legal limitations on enforceability: (a) arising from applicable bankruptcy and other similar Laws affecting the rights of creditors generally; (b) arising from Laws governing specific performance, injunctive relief, and other equitable remedies, whether considered in a proceeding at law or in equity; and (c) based on any indemnity against liabilities under securities laws in connection with the offering, sale, or issuance of securities.

Entity” means any corporation (including any nonprofit corporation), general partnership, limited partnership, limited liability partnership, joint venture, estate, trust, company (including any company limited by shares, limited liability company, or joint stock company), firm, society, or other enterprise, association, organization, or entity.

Environmental Law” means any federal, state, local, or foreign Law relating to pollution or protection of human health, worker health, or the environment (including ambient air, surface water, ground water, land surface, or subsurface strata), including any Law or regulation relating to emissions, discharges, Releases, or threatened Releases of Hazardous Materials, or otherwise relating to the manufacture, processing, distribution, use, treatment, storage, disposal, transport, or handling of Hazardous Materials.

Equity Commitment Letters” means, collectively, those certain equity commitment letters from (a) The Lawrence J. Ellison Revocable Trust, u/a/d 1/22/88, as amended, and each of its affiliated entities, (i) Hikouki, LLC, a Delaware limited liability company, (ii) Furaito, LLC, a Delaware limited liability company, and (iii) Aozora, LLC, a Delaware limited liability company, to provide to Ellison, subject to the terms and conditions therein, cash to fund the Purchase Price (as defined in the Subscription Agreement, dated the date hereof, by and among Paramount, New Paramount and Ellison) payable by Ellison in connection with the PIPE Transaction, and (b) RedBird Capital Partners Fund IV (Master), L.P., dated as of the date hereof, to provide to RedBird, subject to the terms and conditions therein, cash to fund the Purchase Price (as defined in the Subscription Agreement, dated the date hereof, by and among Paramount, New Paramount and RedBird) payable by RedBird in connection with the PIPE Transaction.

ERISA” means the Employee Retirement Income Security Act of 1974.

ERISA Affiliate” of any Person means any other Person (whether or not incorporated) that, together with such Person, is or was at the relevant time considered under common control with or treated as a single employer under Section 414(b), (c), (m) or (o) of the Code.

Exchange Act” means the Securities Exchange Act of 1934.

 

A-109


Table of Contents

Excluded Party” means any Person or group of Persons from whom Paramount or any of its Representatives has received after the date of this Agreement and prior to the No-Shop Period Start Date (for the avoidance of doubt, not including any extensions of the Go-Shop Period), an Acquisition Proposal (provided that, for purposes of this definition of “Excluded Party”, the references to “20%” and “80%” in the definition of “Acquisition Proposal” shall be deemed to be references to “50%”) that the Paramount Special Committee determines, during the Go-Shop Period (excluding any extensions), in good faith (after consultation with its outside legal counsel and financial advisors) is, or would reasonably be expected to lead to, a Superior Proposal; provided, that any such Person shall immediately and irrevocably cease to be an Excluded Party upon the occurrence of any of the following events: (a) the ultimate equityholder(s) of such Person or group of Persons as of immediately prior to August 21, 2024 cease to constitute in the aggregate at least 75% of the equity financing (measured by each of voting power and value) of such Person or group of Persons at any time prior to the No Shop Period Start Date; (b) such Person or group of Persons withdraws, cancels or terminates its Acquisition Proposal or such Acquisition Proposal is abandoned or expires; or (c) the Paramount Special Committee determines in good faith that such Acquisition Proposal no longer is, or no longer would reasonably be expected to lead to, a Superior Proposal.

Excluded Share” means any Paramount Share held by the Specified Stockholders, Paramount, Skydance, New Paramount, any Merger Sub, or any of their respective Subsidiaries.

Existing Paramount LC Facility” means the letter of credit facility under that certain Standby Letter of Credit Facility Agreement, dated as of May 17, 2023, by and among Paramount, the issuing banks named therein, Deutsche Bank AG New York Branch, as LC agent, and Deutsche Bank Trust Company Americas, as administrative agent.

Existing Paramount Notes” means Paramount’s 7.875% Senior Debentures due 2030, 5.50% Senior Debentures due 2033, 6.875% Senior Debentures due 2036, 6.75% Senior Debentures due 2037, 4.50% Senior Debentures due 2042, 4.375% Senior Debentures due 2043, 4.875% Senior Debentures due 2043, 5.85% Senior Debentures due 2043, 5.25% Senior Debentures due 2044, 4.85% Senior Debentures due 2034, 3.45% Senior Notes due 2026, 4.0% Senior Notes due 2026, 2.90% Senior Notes due 2027, 3.375% Senior Notes due 2028, 4.20% Senior Notes due 2029, 5.90% Senior Notes due 2040, 4.85% Senior Notes due 2042, 4.90% Senior Notes due 2044, 4.60% Senior Notes due 2045, 3.70% Senior Notes due 2028, 4.75% Senior Notes due 2025, 4.95% Senior Notes due 2031, 4.20% Senior Notes due 2032, 4.95% Senior Notes due 2050, 6.25% Junior Subordinated Debentures due 2057 and 6.375% Junior Subordinated Debentures due 2062.

Existing Paramount Revolving Credit Facility” means the revolving credit facility under that certain Amended and Restated Credit Agreement, dated as of January 23, 2020, by and among Paramount, as a borrower, the subsidiary borrowers from time to time party thereto, the lenders from time to time party thereto and JPMorgan Chase Bank, N.A., as administrative agent (as amended, restated, amended and restated, supplemented or otherwise modified from time to time).

Existing Skydance Revolving Credit Facility” means the revolving credit facility under that certain Fourth Amended and Restated Credit, Security, Guaranty and Pledge Agreement, dated as of June 28, 2023, by and among Skydance Productions, LLC, a California limited liability company, as borrower, Skydance Media, LLC, a California limited liability company, as parent, the guarantors from time to time party thereto, the lenders from time to time party thereto and JPMorgan Chase Bank, N.A., as administrative agent and as issuing bank (as amended, restated, amended and restated, supplemented or otherwise modified from time to time).

Exploit” means to release, exhibit, perform, broadcast, telecast, transmit, promote, publicize, advertise, license, sublicense, sell, transfer, dispose of, distribute, subdistribute, commercialize, merchandise, produce, market, use and otherwise exploit any Property (or portions thereof) and all allied, ancillary, and subsidiary rights related thereto or any Derivative Rights therein, in each case, to or for the general public by any and all means now known or hereafter developed. The term “Exploitation” shall have a correlative meaning.

 

A-110


Table of Contents

FCC” means the Federal Communications Commission, including any official bureau or division thereof acting on delegated authority, or any successor governmental agency performing functions similar to those performed by the Federal Communications Commission.

FCC Consent” means the grant by the FCC of Consent pursuant to the Communications Act and FCC Rules necessary to consummate the Transactions and the NAI Transaction, regardless of whether the action of the FCC in issuing such grant remains subject to reconsideration or other further review by the FCC or a court.

FCC Licenses” means the FCC licenses, permits and other authorizations, together with any renewals, extensions or modifications thereof, issued under Part 73 of Title 47 of the Code of Federal Regulations or subpart G of part 74 of Title 47 of the Code of Federal Regulations with respect to the Stations.

FCC Rules” means the rules, regulations, published orders, policies and decisions promulgated by, and other applicable requirements of, the FCC and interpretations thereof by federal courts of competent jurisdiction.

Fraud” means, with respect to any Person, an actual, intentional, and knowing common law fraud (and not a constructive fraud, negligent misrepresentation, or omission, or any form of fraud premised on recklessness or negligence), by such Person in the making of the representations and warranties in this Agreement or any certificate executed and delivered by such Person pursuant to the terms of this Agreement.

Governmental Authorization” means any (a) permit, license, certificate, franchise, permission, variance, clearance, registration, qualification, or authorization issued, granted, given, or otherwise made available by or under the authority of any Governmental Body or pursuant to any Law or (b) right under any Contract with any Governmental Body.

Governmental Body” means any (a) nation, state, supra-national body, commonwealth, province, territory, county, municipality, district, or other jurisdiction of any nature; (b) federal, state, local, municipal, foreign, or other government; (c) governmental or quasi-governmental authority of any nature, including any governmental division, department, agency, commission, instrumentality, official, ministry, fund, foundation, center, self-regulatory organization (including Nasdaq) or other organization, unit, body, or Entity; (d) any court, arbitrator, or other tribunal; or (e) communications regulator in any jurisdiction.

Guilds means guilds, unions or other labor organizations, domestic or foreign, that relate to the development, production or Exploitation of Properties (e.g., the Screen Actors Guild-American Federation of Television and Radio Artists, the Writers Guild of America, the Directors Guild of America, the International Alliance of Theatrical Stage Employees, and American Federation of Musicians or other union if the bargaining unit is employed in connection with the development, production or Exploitation of Properties).

Hazardous Materials” means any waste, material, or substance that is listed, regulated, or defined under any Environmental Law as a pollutant, chemical substance, hazardous or toxic substance, or hazardous waste (or words of similar import), including asbestos, toxic mold, radioactive material, polychlorinated biphenyls, petroleum, or petroleum-derived substance or waste.

HSR Act” means the Hart-Scott-Rodino Antitrust Improvements Act of 1976, as amended.

Indebtedness” means: (a) any indebtedness for borrowed money (including the issuance of any debt security) to any Person (other than Paramount or any of its Subsidiaries or Skydance or any Skydance Subsidiary, as applicable); (b) any obligation evidenced by notes, bonds, debentures, or similar Contracts to any Person; (c) any obligation in respect of letters of credit and bankers’ acceptances (other than letters of credit used as security for leases); or (d) any guaranty of any such obligation described in clauses (a) through (c) of any Person (other than, in any case, accounts payable to trade creditors and accrued expenses, in each case, arising in the ordinary course of business).

 

A-111


Table of Contents

Integration Committee” means a committee whose members shall be selected in accordance with Section 7.15, and whose purpose, subject to applicable Law, is to plan an efficient integration of Paramount and Skydance after the Closing and related post-Closing integration matters as the Integration Committee may reasonably determine is necessary from time to time.

Intellectual Property Rights” means any intellectual property rights, including any of the following arising pursuant to the Laws of any jurisdiction throughout the world, whether registered or unregistered: (a) trademarks, service marks, trade dress, logos, brands, trade names, company names and similar indicia of source or origin, together with the goodwill connected with the use of and symbolized by any of the foregoing; (b) copyrights, works of authorship and database rights, together with all common law rights and moral rights therein; (c) trade secrets, proprietary know-how, inventions, designs and, to the extent protected as confidential, processes, procedures, data, databases, drawings, specifications, records, formulae, methods and confidential business information (collectively, “Trade Secrets”); (d) industrial property rights, patents and other patent rights (including any and all substitutions, revisions, divisions, continuations, continuations-in-part, provisionals, interferences, reexaminations and reissues of the foregoing) (collectively, “Patents”); (e) rights in software (including source code, object code and related documentation and specifications) (collectively, “Software”); (f) name, image, likeness, biographical information and rights of publicity; and (g) Internet domain names, social media account identifiers and URLs; in each case, including any applications, registrations, issuances, extensions and renewals for any of the foregoing with any Governmental Body or internet domain name registrar.

IRS” means the Internal Revenue Service.

IT Assets” means hardware, Software, systems, networks, databases, websites, applications and other information technology assets and equipment.

knowledge” with respect to an Entity, means with respect to the matter in question the actual knowledge of such Entity’s executive officers.

Law” means any federal, state, local, municipal, foreign, multinational, or other law, statute, constitution, principle of common law, resolution, ordinance, code, edict, rule, regulation, or other legal requirement issued, enacted, adopted, promulgated, implemented, or otherwise put into effect by or under the authority of any Governmental Body or under the authority of Nasdaq, or any Order.

Legal Proceeding” means any action, claim, suit, complaint, litigation, arbitration, proceeding (including any civil, criminal, administrative or appellate proceeding), hearing, inquiry, audit, examination, investigation or other proceeding commenced, brought, conducted, or heard by or before, or otherwise involving, any court, arbitrator or other Governmental Body.

Limited Guarantees” means, collectively, those certain limited guarantees from The Lawrence J Ellison Revocable Trust U/A 1/22/88 and RedBird Capital Partners Fund IV (Master), L.P., a Delaware limited partnership, each in favor of Paramount and dated the date hereof.

Malicious Code” means any undisclosed or hidden device or feature designed to disrupt, disable, or otherwise impair the functioning of any Software or IT Assets or any “back door,” “time bomb”, “Trojan horse,” “worm,” “drop dead device,” or other malicious Software that permit unauthorized access or the unauthorized disablement of such Software or IT Assets.

Material Affiliation Agreement” has the definition set forth in Exhibit A of the Paramount Disclosure Letter.

Multi-Property Agreement” means each slate financing agreement, multi-property co-financing arrangement or other Contract pursuant to which multiple Properties are produced or financed; it being understood that a Contract for a single Property that contemplates subsequent cycles or derivatives based on such Property shall not be considered “multi-Property” solely on account thereof.

 

A-112


Table of Contents

MVPD” means any multi-channel video programming distributor or virtual multi-channel video programming distributor, including cable systems, wireline telecommunications companies, and direct broadcast satellite systems.

NAI” means National Amusements, Inc., a Maryland corporation.

NAI Letter” means that certain letter agreement, dated as of April 4, 2024, by and between Skydance and NAI, as amended.

NAI Shareholders” means, collectively, (a) Sumner M. Redstone National Amusements Part B General Trust (also known as NA Part B Nonexempt General Trust), an irrevocable non-grantor trust established under a Declaration of Trust dated June 28, 2002, as amended, (b) Shari E. Redstone Trust, a revocable trust established under a Declaration of Trust dated October 18, 1999, and (c) Shari E. Redstone Qualified Annuity Interest Trust XIX, an irrevocable trust established under a Trust Agreement dated July 31, 2023.

NAIEH” means NAI Entertainment Holdings LLC, a Delaware limited liability company.

Nasdaq” means the Nasdaq Stock Market LLC or any successor thereto.

New Paramount Common Stock” means, collectively, the New Paramount Class A Common Stock and the New Paramount Class B Common Stock.

OFAC” means the U.S. Department of the Treasury’s Office of Foreign Assets Control.

Order” means any judgment, order, ruling, decision, writ, injunction, decree, ruling, verdict or arbitration award of, or any conciliation or other agreement with, any Governmental Body.

Paramount Associate” means each current or former officer, employee, individual independent contractor, individual consultant, or individual manager or director of Paramount or any of its Subsidiaries, excluding any talent, cast or crew engaged in connection with one or more Properties.

Paramount Class A Common Stock” means the Paramount Class A common stock, $0.001 par value per share, of Paramount.

Paramount Class B Common Stock” means the Paramount Class B common stock, $0.001 par value per share, of Paramount.

Paramount Common Stock” means the Paramount Class A Common Stock and Paramount Class B Common Stock.

Paramount Contract” means any Contract between Paramount or any of its Subsidiaries, on the one hand, and any party other than Paramount or any of its Subsidiaries, on the other hand.

Paramount DC Plans” means, collectively, Paramount’s two Deferred Compensation Plans for Outside Directors, Paramount’s two Excess 401(k) Plans, Paramount’s two Excess 401(k) Plan for Designated Senior Executives, Paramount’s two Bonus Deferral Plans, Paramount’s two Bonus Deferral Plans for Designated Senior Executives, Paramount’s Supplemental Employee Investment Fund, and Westinghouse Deferred Incentive Compensation Plan.

Paramount Disclosure Letter” means the Disclosure Letter that has been prepared by Paramount in accordance with the requirements of this Agreement and that has been delivered by Paramount to Skydance on the date of this Agreement.

 

A-113


Table of Contents

Paramount Employee Plan” means an Employee Plan sponsored, maintained, contributed to, or required to be contributed to, by Paramount or any of its Subsidiaries or with respect to which Paramount or any of its Subsidiaries has any liability (whether actual or contingent) to provide compensation or benefits to any Paramount Associate (including the Paramount U.K. DB Plans), in each case with respect to Paramount Associates, in all cases, excluding plans, programs or arrangements sponsored by any Governmental Body.

Paramount Equity Awards” means, collectively, Paramount Options, Paramount RSU Awards and Paramount PSU Awards.

Paramount Equity Plans” means, collectively, Paramount’s 2009 Long-Term Incentive Plan, Paramount’s 2016 Long-Term Management Incentive Plan, Paramount’s 2005 RSU Plan for Outside Directors, Paramount’s 2011 RSU Plan for Outside Directors and Paramount’s 2015 Equity Plan for Outside Directors in each case, as amended or restated from time to time.

Paramount FIRPTA Certificate” means a certificate, dated within 30 days prior to the Closing Date, that meets the requirements of Treasury Regulation Sections 1.1445-2(c) and 1.897-2(h)(1)(i) in a form and substance reasonably acceptable to New Paramount.

Paramount Franchise Property” has the definition set forth in Exhibit A of the Paramount Disclosure Letter.

Paramount IP” means all Intellectual Property Rights that are owned or purported to be owned by Paramount or any of its Subsidiaries.

Paramount IT Assets” means the IT Assets that are owned or controlled by Paramount or any of its Subsidiaries.

Paramount Lease” means any Paramount Contract pursuant to which Paramount Leased Real Property is leased, subleased, licensed, used, or otherwise occupied by Paramount or any of its Subsidiaries, as applicable, from another Person, including all material amendments, extensions, renewals, guaranties, and other agreements with respect thereto, excluding any real property that is used or occupied on a short-term basis by any Subsidiary of Paramount in the ordinary course of business consistent with past practice in connection with Content Activities.

Paramount Material Adverse Effect” means an Effect that, individually or in the aggregate with all other Effects, has had or would reasonably be expected to have a material adverse effect on the business, financial condition, or results of operations of Paramount and its Subsidiaries, taken as a whole; provided that no Effect to the extent arising out of or resulting from any of the following shall be deemed either alone or in combination to constitute a Paramount Material Adverse Effect, and none of the following shall be taken into account in determining whether there is, or would reasonably be expected to be, a Paramount Material Adverse Effect: (a) any change in the market price or trading volume of Paramount’s securities or any change in the credit ratings or the ratings outlook for Paramount or any of its Subsidiaries (it being agreed, however, that (i) the underlying facts or occurrences giving rise to or contributing to any such changes in market price, trading volume, credit ratings or ratings outlook and (ii) the financial impact of any such change in credit ratings or ratings outlook, in each case, may be taken into account in determining whether there has been or will be a Paramount Material Adverse Effect); (b) the execution of this Agreement or the terms of this Agreement (including the identity of Skydance or any Skydance Member or any Affiliate of the foregoing), including the impact of the foregoing on the relationships with officers, employees, Guilds, labor unions, works councils, customers, franchisees, suppliers, distributors, partners, lenders and other financing sources, Governmental Bodies, or others having business relationships with Paramount (other than for purposes of any representation or warranty in Section 3.4 or condition to Closing related thereto but subject to disclosures in Section 3.4 of the Paramount Disclosure Letter); (c) general changes or developments in the industries in which Paramount or any of its Subsidiaries

 

A-114


Table of Contents

operates (including labor disruptions) or in the economy generally or other general market conditions; (d) any change in financial, credit, securities or capital market conditions, whether globally, in the United States or in any other country or region in the world, including interest rates, foreign exchange or exchange rates, fluctuations in the value of any currency and any suspension of trading in securities (whether equity, debt, derivative or hybrid securities) generally on any security exchange or over-the-counter market; (e) any domestic, foreign or global political or social condition (including any actual or potential sequester, stoppage, shutdown, default, sanction or similar event or occurrence by or involving any Governmental Body affecting a national or federal government as a whole), any act of terrorism, war (whether or not declared), civil unrest, civil disobedience, riots, protests, public demonstrations, strikes, insurrection, national or international calamity, sabotage or terrorism (including cyberattacks, cyber intrusions, cyberterrorism or other cybersecurity breaches), pandemic or epidemic (including COVID-19 and compliance by Paramount or any of its Subsidiaries with any COVID-19 Measure), or other outbreaks of diseases or quarantine restrictions, or any other similar event, any volcano, tsunami, earthquake, hurricane, tornado, other natural or man-made disaster, weather-related event, or act of God or other national or international calamity, or any other force majeure event (and, in each case, including any escalation or worsening thereof and any action taken by any Governmental Body in response to any of the foregoing); (f) the failure of Paramount to meet any internal, published, or analyst’s projection, expectation, forecast, performance, estimate or prediction in respect of revenues, earnings, or other financial or operating metrics for any period (it being agreed, however, that the underlying facts or occurrences giving rise to or contributing to such failure may be taken into account in determining whether there has been or will be a Paramount Material Adverse Effect); (g) any change after the date hereof in, or any compliance with or action taken for the purpose of complying with, any change in Law or GAAP after the date hereof, including the adoption, implementation, promulgation, repeal, modification, interpretation, reinterpretation, or proposal of any Law or new requirement under GAAP after the date hereof; (h) any action taken or omitted by Paramount or any of its Subsidiaries in accordance with the written request or direction of Skydance, or the taking or omission by Paramount or any Subsidiary of any action or omission in accordance with this Agreement that Paramount or any Subsidiary is specifically required to take or omit from taking (in each case, other than any actions or omissions required to be taken (or not taken) under Section 6.2(a)); or (i) any Legal Proceeding commenced after the date hereof by a securityholder of Paramount (on its own behalf or on behalf of Paramount) arising out of this Agreement or the Transactions; provided, however, that the exceptions set forth in subclauses (c), (d), (e) and (g), shall only apply to the extent that such Effect does not have a materially disproportionate adverse effect on Paramount and its Subsidiaries, taken as a whole, compared to other companies that operate in the industry in which Paramount and its Subsidiaries operate (in which case only the incremental disproportionate adverse effect may be taken into account in determining whether there has occurred a Paramount Material Adverse Effect).

Paramount Merger Consideration” means, collectively, the Paramount Class A Merger Consideration and the Paramount Class B Merger Consideration.

Paramount Notional Unit” means each notional investment unit with respect to Paramount Class B Common Stock subject to a Paramount DC Plan.

Paramount Option” means an option to purchase shares of Paramount Class B Common Stock (whether or not granted pursuant to any Paramount Equity Plan).

Paramount Parties” means Paramount, any of its Subsidiaries, and any of their respective current or former stockholders, optionholders, unitholders, members, Affiliates or Representatives.

Paramount Preferred Stock” means the preferred stock, $0.001 par value per share, of Paramount.

Paramount Property” means any Property as to which Paramount or any of its Subsidiaries owns or controls any right, title or interest.

 

A-115


Table of Contents

Paramount PSU Award” means an award of restricted share units with respect to Paramount Class B Common Stock (whether or not granted pursuant to any Paramount Equity Plan), the vesting of which is conditioned in whole or in part on the satisfaction of any performance goals or metrics.

Paramount Registered IP” means any Patent, trademark, copyright, or domain name included in Paramount IP that is registered or issued under the authority of any Governmental Body or internet domain name registrar, and any application for the registration of any of the foregoing.

Paramount RSU Award” means an award of restricted share units with respect to Paramount Class B Common Stock (whether or not granted pursuant to any Paramount Equity Plan) which is not a Paramount PSU Award.

Paramount Tax Counsel” means Simpson Thacher & Bartlett LLP or other tax counsel reasonably acceptable to Paramount.

Paramount U.K. DB Plans” means the Paramount and UIP Companies Pension Plan, currently governed by a definitive trust deed and rules dated 1 July 1996, as amended from time to time, and the CBS Broadcast Services Ltd. Pension Fund, currently governed by a definitive trust deed and rules dated 5 April 2006, as amended from time to time.

Parties” means Skydance, Paramount, New Paramount, the Merger Subs and, solely with respect to the Specified Upstream Blocker Holder Provisions, the Upstream Blocker Holders.

Permitted Encumbrance” means (a) any Encumbrance for Taxes that is either (i) not yet due and payable or (ii) being contested in good faith by appropriate proceedings and for which adequate reserves have been established in the consolidated financial statements of Paramount or Skydance (as applicable) to the extent required by GAAP, (b) any Encumbrance representing the right of any customer, supplier, or subcontractor in the ordinary course of business under the terms of any Contract to which the relevant party is a party or under general principles of commercial or government contract Law (including mechanic’s, materialmen’s, carriers’, workmen’s, warehouseman’s, repairmen’s, landlords’, and similar liens granted or which arise in the ordinary course of business and for which amounts thereunder are not yet delinquent or are being contested in good faith by appropriate proceedings and for which adequate reserves have been established in the consolidated financial statements of Paramount or Skydance (as applicable) to the extent required by GAAP), (c) in the case of any Contract, any Encumbrance that is a restriction against the transfer or assignment thereof and is included in the terms of such Contract, (d) any Encumbrance for which appropriate reserves have been established in the consolidated financial statements of Paramount, (e) any defect, imperfection of title, or other Encumbrance not materially interfering with the conduct of the business of Paramount and its Subsidiaries or Skydance and the Skydance Subsidiaries (as applicable) in the ordinary course, (f) in the case of real property, (i) the rights of landlords, licensors or grantors under Paramount Leases or Skydance Leases (as applicable) set forth therein, (ii) any Encumbrances to which the fee (or any superior leasehold) interest in Paramount Leased Real Property or Skydance Leased Real Property (as applicable) is subject, (iii) all zoning, entitlement, building, and other land use regulations imposed by Governmental Bodies having jurisdiction over such real property not materially interfering with, and not violated by, the conduct of the business of Skydance and the Skydance Subsidiaries or Paramount and its Subsidiaries (as applicable) in the ordinary course thereat, (iv) any matters that would be disclosed by a current, accurate survey or physical inspection of Paramount Owned Real Property or Skydance Owned Real Property (as applicable) so long any such matters, individually or in the aggregate, do not and would not reasonably be expected to materially impair the present use, utility or value of the applicable real property or otherwise would not materially impair the present or contemplated business operations at such location and (v) any Encumbrance that is an easement, right-of-way, encroachment, covenant, restriction, condition, or other similar Encumbrance that, individually or in the aggregate, does not and would not reasonably be expected to materially impair the use (or contemplated use), utility or value of the applicable real property or otherwise materially impair the present or contemplated business operations at such location, (g) Encumbrances granted

 

A-116


Table of Contents

pursuant to Permitted Paramount Indebtedness or Permitted Skydance Indebtedness, and (h) Encumbrances granted in the ordinary course of business (e.g., liens to Guilds, completion guarantors, laboratories, distributors and production financiers) in connection with Content Activities and that are not, individually or in the aggregate, material to the business of Paramount and its Subsidiaries or to Skydance and the Skydance Subsidiaries (as applicable), in each case, taken as a whole.

Permitted Paramount Indebtedness” means, with respect to Paramount and its Subsidiaries, the Existing Paramount Revolving Credit Facility and any other Indebtedness that is not restricted by or is otherwise approved in accordance with Section 6.2.

Permitted Skydance Indebtedness” means, with respect to Skydance and the Skydance Subsidiaries, the Existing Skydance Revolving Credit Facility and any other Indebtedness that is not restricted by or is otherwise approved in accordance with Section 6.3.

Person” means any individual, Entity, or Governmental Body.

Personal Information” means any information or data, in any form, that is defined as “personal information,” “personal data,” “personal health information,” “nonpublic personal information,” “sensitive personal information,” “personally identifiable information,” or any similar term by applicable Privacy Law.

Privacy Laws” means all Laws, rules, and binding industry or self-regulatory rules or standards relating to the privacy, security or Processing of Personal Information, data breach notification, website and mobile application privacy policies and practices, the Processing and security of payment card information, wiretapping, the interception of electronic communications, the tracking or monitoring of online activity, and marketing email, text message or telephone communications.

Process”, “Processed” or “Processing” means any operation or set of operations that is performed on Personal Information, such as the use, collection, processing, storage, recording, organization, adaption, alteration, transfer, retrieval, consultation, disclosure, dissemination or combination of such Personal Information or is considered “processing” by any applicable Privacy Laws.

Property” means any audio or audiovisual content or work of any kind or character whatsoever, produced for Exploitation in any medium and by any means now known or hereafter devised, and whether recorded or otherwise preserved for Exploitation by any means or media now known or hereafter devised.

Public Stockholders” means all of the holders of the issued and outstanding shares of Paramount Common Stock, excluding the Specified Stockholders, their respective Affiliates and any other stockholders of Paramount affiliated with the Specified Stockholders or their respective affiliates. For purposes of this definition only, the term “Specified Stockholder” shall also include each immediate family member (as defined in Item 404 of Regulation S-K under the Securities Act) of any Specified Stockholder and any trust or other entity (other than Paramount) in which any Specified Stockholder or any such immediate family member thereof holds (or in which more than one of such individuals collectively hold), beneficially or otherwise, a voting, proprietary, equity or other financial interest.

RedBird” means RB Tentpole LP, a Delaware limited partnership.

Registration Rights Agreement” means a registration rights agreement on substantially the terms set forth in Exhibit D.

Release” means any emission, spill, seepage, leak, escape, leaching, discharge, injection, pumping, pouring, emptying, dumping, disposal, migration, or release of Hazardous Materials from any source into or upon the environment.

 

A-117


Table of Contents

Representatives” means, with respect to any Person, such Person’s officers, directors, employees, managers, attorneys, accountants, investment bankers, consultants, agents, financial advisors, other advisors, financing sources and other representatives.

Sanctioned Country” means, at any time, a country, region or territory that is the target of comprehensive sanctions (as of the date of this Agreement, Cuba, Iran, North Korea, Syria, and the Crimea, the so-called Donetsk People’s Republic, and the so-called Luhansk People’s Republic regions of Ukraine).

Sanctioned Person” means (a) any Person listed in any Sanctions-related list of designated Persons maintained by OFAC or the U.S. Department of State, the United Nations Security Council, the European Union, any Member State of the European Union, or the United Kingdom; (b) any Person operating, organized, or resident in a Sanctioned Country; (c) the government of a Sanctioned Country or the Government of Venezuela; or (d) any Person 50% or more owned or controlled by any such Person or Persons or acting for or on behalf of such Person or Persons.

Sanctions” means economic or financial sanctions or trade embargoes imposed, administered or enforced from time to time by the United States (including OFAC and the U.S. Department of State), the United Nations Security Council, the European Union, any European Union Member State, or His Majesty’s Treasury of the United Kingdom.

Sarbanes-Oxley Act” means the Sarbanes-Oxley Act of 2002.

SEC” means the United States Securities and Exchange Commission.

Securities Act” means the Securities Act of 1933.

Sharing Agreement” means a local marketing, joint sales, shared services or similar Contract.

Sharing Company” means any entity with which Paramount or any of its Subsidiaries has a Sharing Agreement.

Skydance Associate” means each current or former officer, employee, individual independent contractor, individual consultant, or individual manager or director of Skydance or any Skydance Subsidiary, excluding any talent, cast or crew engaged in connection with one or more Properties.

Skydance Contract” means any Contract between Skydance or any Skydance Subsidiary, on the one hand, and any party other than Skydance or any Skydance Subsidiary, on the other hand.

Skydance Disclosure Letter” means the Disclosure Letter that has been prepared by Skydance in accordance with the requirements of this Agreement and that has been delivered by Skydance to Paramount on the date of this Agreement.

Skydance Employee Plan” means an Employee Plan sponsored, maintained, contributed to, or required to be contributed to, by Skydance or any of the Skydance Subsidiaries or with respect to which Skydance or any Skydance Subsidiary has any liability (whether actual or contingent) to provide compensation or benefits to any Skydance Associate, in each case with respect to Skydance Associates, in all cases, excluding plans, programs or arrangements sponsored by any Governmental Body.

Skydance Equity Plans” means, collectively, Skydance’s Second Amended and Restated 2016 Profits Interest Plan, Skydance’s 2019 Phantom Unit Plan, and Skydance’s 2020 Phantom Unit Plan, in each case, as amended or restated from time to time.

 

A-118


Table of Contents

Skydance FIRPTA Certificate” means a certificate, dated not more than thirty (30) days prior to the Closing Date, meeting the requirements of Treasury Regulations Section 1.1445-11T in a form and substance reasonably satisfactory to New Paramount.

Skydance Franchise Property” has the definition set forth in Exhibit A of the Skydance Disclosure Letter.

Skydance IP” means all Intellectual Property Rights that are owned or purported to be owned by Skydance or any Subsidiary of Skydance.

Skydance IT Assets” means the IT Assets that are owned or controlled by Skydance or any Subsidiary of Skydance.

Skydance Lease” means any Skydance Contract pursuant to which Skydance Leased Real Property leased, subleased, licensed, used or otherwise occupied by Skydance or a Skydance Subsidiary, as applicable, from another Person, including all material amendments, extensions, renewals, guaranties and other agreements with respect thereto, excluding any real property that is used or occupied on a short-term basis by any Skydance Subsidiary in the ordinary course of business consistent with past practice in connection with Content Activities.

Skydance LLC Agreement” means that certain Eighth Amended and Restated Limited Liability Company Agreement of Skydance, dated as of January 3, 2023, as amended on March 15, 2023 and as may be further amended from time to time (to the extent permitted by the terms of this Agreement).

Skydance Material Adverse Effect” means an Effect that, individually or in the aggregate with all other Effects, has had or would reasonably be expected to have a material adverse effect on the business, financial condition, or results of operations of Skydance and the Skydance Subsidiaries, taken as a whole; provided that no Effect to the extent arising out of or resulting from any of the following shall be deemed either alone or in combination to constitute a Skydance Material Adverse Effect, and none of the following shall be taken into account in determining whether there is, or would reasonably be expected to be, a Skydance Material Adverse Effect: (a) the execution of this Agreement or the terms of this Agreement (including the identity of Paramount, New Paramount or any Merger Sub or any Affiliate of the foregoing), including the impact of the foregoing on the relationships with officers, employees, Guilds, labor unions, works councils, customers, franchisees, suppliers, distributors, partners, lenders and other financing sources, Governmental Bodies, or others having business relationships with Skydance (other than for purposes of any representation or warranty in Section 4.4 or condition to Closing related thereto but subject to disclosures in Section 4.4 of the Skydance Disclosure Letter); (b) general changes or developments in the industries, in which Skydance or any Skydance Subsidiary operates (including labor disruptions) or in the economy generally or other general market conditions; (c) any change in financial, credit, securities or capital market conditions, whether globally, in the United States or in any other country or region in the world, including interest rates, foreign exchange or exchange rates, fluctuations in the value of any currency and any suspension of trading in securities (whether equity, debt, derivative or hybrid securities) generally on any security exchange or over-the-counter market; (d) any domestic, foreign or global political or social condition (including any actual or potential sequester, stoppage, shutdown, default, sanction or similar event or occurrence by or involving any Governmental Body affecting a national or federal government as a whole), any act of terrorism, war (whether or not declared), civil unrest, civil disobedience, riots, protests, public demonstrations, strikes, insurrection, national or international calamity, sabotage or terrorism (including cyberattacks, cyber intrusions, cyberterrorism or other cybersecurity breaches), pandemic or epidemic (including COVID-19 and compliance by Skydance or any Skydance Subsidiary with any COVID-19 Measure), or other outbreaks of diseases or quarantine restrictions, or any other similar event, any volcano, tsunami, earthquake, hurricane, tornado, other natural or man-made disaster, weather-related event, or act of God or other national or international calamity, or any other force majeure event (and, in each case, including any escalation or worsening thereof and any action taken by any Governmental Body in response to any of the foregoing); (e) the failure of Skydance to meet any internal, published, or analyst’s projection, expectation, forecast, performance, estimate, or prediction in respect of revenues, earnings, or other financial or operating metrics for any period (it being agreed,

 

A-119


Table of Contents

however, that the underlying facts or occurrences giving rise to or contributing to such failure may be taken into account in determining whether there has been or will be a Skydance Material Adverse Effect); (f) any change after the date hereof in, or any compliance with or action taken for the purpose of complying with, any change in Law or GAAP after the date hereof, including the adoption, implementation, promulgation, repeal, modification, interpretation, reinterpretation, or proposal of any Law or new requirement under GAAP after the date hereof; (g) any action taken or omitted by Skydance or any of its Subsidiaries in accordance with the written request or direction of Paramount, or the taking or omission by Skydance or any Subsidiary of any action or omission in accordance with this Agreement that Skydance or any Subsidiary is specifically required to take or omit from taking (in each case, other than any actions or omissions required to be taken (or not taken) under Section 6.3(a)); or (h) any Legal Proceeding commenced after the date hereof by a securityholder of Skydance (on its own behalf or on behalf of Skydance) arising out of this Agreement or the Transactions; provided, however, that the exceptions set forth in subclauses (b), (c), (d) and (f), shall only apply to the extent that such Effect does not have a materially disproportionate adverse effect on Skydance and the Skydance Subsidiaries, taken as a whole, compared to other companies that operate in the industry in which Skydance and the Skydance Subsidiaries operate (in which case only the incremental disproportionate adverse effect may be taken into account in determining whether there has occurred a Skydance Material Adverse Effect).

Skydance Membership Units” means the “Class A Membership Units”, the “Class B Membership Units” (including any Class B Membership Units designated as “Profits Interest Units”), the “Class C Membership Units”, the “Class D Membership Units” or any other “Profits Interest Units”, as applicable (each as defined in the Skydance LLC Agreement).

Skydance Merger Consideration” shall mean 316,666,667 shares of New Paramount Class B Common Stock.

Skydance Nominee” means David Ellison.

Skydance Parties” means Skydance or any of its current, former, or future stockholders, optionholders, members, Representatives or Affiliates.

Skydance Phantom Unit Plan” means the Skydance 2019 Phantom Unit Plan, as amended from time to time.

Skydance Phantom Units” means “Phantom Units” (as defined in the Skydance Phantom Unit Plan).

Skydance Profits Interest Units” means, collectively, the membership units issued by Skydance designated as “Profits Interest Units” in the books and records of Skydance and the holders of which having the rights to distributions and allocations set forth in the Skydance LLC Agreement, including the “Class B Membership Units” that are designated as “Profits Interest Units”, “Class C Membership Units” and “Class D Membership Units” (each as defined in the Skydance LLC Agreement).

Skydance Property” means any Property as to which Skydance or any Skydance Subsidiary owns or controls any right, title or interest.

Skydance Registered IP” means any Patent, trademark, copyright, or domain name included in the Skydance IP that is registered or issued under the authority of any Governmental Body or internet domain name registrar, and any application for the registration of any of the foregoing.

Skydance Sports Phantom Unit Plan” means a phantom unit plan adopted by Skydance Sports, as amended from time to time.

Skydance Sports Phantom Units” means phantom units issued under the Skydance Sports Phantom Unit Plan.

 

A-120


Table of Contents

Specified NAI Entities” means NAI, NAIEH and SPV-NAIEH.

Specified Stockholders” means, collectively, (a) NAI, NAIEH and SPV-NAIEH and any permitted Subsidiary transferee to which any of the foregoing transfers its Paramount Shares and (b) other than for purposes of Section 2.1(b)(i)-(iii), Shari Redstone and her personal revocable trusts that hold Paramount Shares.

Specified Upstream Blocker Holder Provisions” means Sections 1.1(a), 1.1(c), 1.1(d), 1.2, 2.1(c), 2.1(d), 2.1(f), 2.1(g), 2.3, 7.1, 7.2, 7.5, 7.6, 7.10, 7.13, 7.16, 7.17, 8.1, 8.2, 8.3 and 9.2, 9.3(c), 9.3(d) and Articles III, IV, V and X.

SPV-NAIEH” means SPV-NAIEH LLC, a Delaware limited liability company.

Station” or “Stations” means all transmitting television broadcast stations (including stations operated as “satellites” pursuant to Section 73.3555 Note 5 of the FCC Rules, but for the avoidance of doubt, not including programming channels carried via such stations), low power television stations (including Class A stations) and TV translator stations owned by Paramount, any of its Subsidiaries, or a Sharing Company.

Subsidiary” means, with respect to a Person, any other Person, whether incorporated or unincorporated, of which (a) at least 50% of the securities or ownership interests having by their terms ordinary voting power to elect a majority of the board of directors or other Persons performing similar functions, (b) a general partner interest or (c) a managing member interest, in each case, is directly or indirectly owned or controlled by such Person or by one or more of its Subsidiaries.

Superior Proposal” means any bona fide written Acquisition Proposal that is on terms that the Paramount Board (acting upon the recommendation of the Paramount Special Committee) or the Paramount Special Committee determines in good faith (after consultation with its outside legal counsel and financial advisors) and after taking into account the legal, financial, regulatory and other aspects of such Acquisition Proposal (including the risks, conditions and timing of the consummation of such proposal) and this Agreement, (a) is reasonably capable of being consummated in accordance with its terms (taking into account whether the Specified Stockholders would reasonably be expected to approve such Acquisition Proposal), and (b) if consummated would result in a transaction more favorable to Paramount’s stockholders (solely in their capacities as such) from a financial point of view, than the Mergers and the Transactions (taking into account any proposed amendment or modification proposed by the Skydance Parties pursuant to Section 6.6(b)). For purposes of the reference to “Acquisition Proposal” in this definition, all references to “20%” shall be deemed to be references to “50%”.

Takeover Laws” means any “moratorium,” “control share acquisition,” “fair price,” “supermajority,” “affiliate transactions,” “business combination statute or regulation,” or other similar state anti-takeover Laws and regulations.

Tax” or “Taxes” means any tax of any kind whatsoever (including any income tax, franchise tax, license tax, capital gains tax, gross receipts tax, value-added tax, surtax, estimated tax, employment or unemployment tax, severance tax, excise tax, ad valorem tax, transfer tax, alternative minimum tax, documentation or stamp tax, sales tax, use tax, property tax, business tax, digital tax, withholding tax, or payroll tax), including any interest, penalty, or addition thereto, whether disputed or not, in each case, imposed, assessed, or collected by or under the authority of any Governmental Body.

Tax Opinion” means an opinion from Paramount Tax Counsel, rendered on the basis of facts, representations and assumptions set forth in such opinion and the Tax Representation Letters, to the effect that the Mergers, the PIPE Transaction and the Blocker Contribution and Exchange, taken together, should qualify as an exchange described in Section 351 of the Code.

Tax Return” means any return (including any information return), report, statement, declaration, estimate, schedule, notice, notification, form, election, certificate, claim for refund or other document or information,

 

A-121


Table of Contents

including any amendment thereof, filed with or submitted to, or required to be filed with or submitted to, any Taxing Authority in connection with the determination, assessment, collection, or payment of any Tax.

Taxing Authority” means any Governmental Body exercising Tax regulatory authority or otherwise imposing or administering any Tax.

Trade Laws” means, (a) all applicable trade, export control, import, and antiboycott laws and regulations imposed, administered, or enforced by the U.S. government, including the Arms Export Control Act (22 U.S.C. § 1778), the International Emergency Economic Powers Act (50 U.S.C. §§ 1701–1706), Section 999 of the Internal Revenue Code, the U.S. customs laws at Title 19 of the U.S. Code, the Export Control Reform Act of 2018 (50 U.S.C. §§ 4801-4861), the International Traffic in Arms Regulations (22 C.F.R. Parts 120–130), the Export Administration Regulations (15 C.F.R. Parts 730-774), the U.S. customs regulations at 19 C.F.R. Chapter 1, and the Foreign Trade Regulations (15 C.F.R. Part 30); and (b) all applicable trade, export control, import, and antiboycott laws and regulations imposed, administered or enforced by any other country, except to the extent inconsistent with U.S. Law.

Transaction Documents” means this Agreement, the Subscription Agreements, the Voting Agreement, the NAI Stock Purchase Agreement, the Equity Commitment Letters, the Limited Guarantees, the Confidentiality Agreement and the Clean Team Agreement.

Transaction Expenses” means (a) all reasonable and documented out-of-pocket fees and expenses incurred in connection with this Agreement and the Transactions by Skydance, Paramount, New Paramount and their respective Subsidiaries (including, for certainty, all fees and expenses payable to brokers, financial advisors and investment banks in connection with the Transactions), as applicable, and (b) all reasonable and documented out-of-pocket fees and expenses incurred in connection with the PIPE Transaction by Paramount, New Paramount, their respective Subsidiaries and the Equity Investors (in the case of the Equity Investors, up to a maximum of $5,000,000) but, in each case, for the avoidance of doubt, (i) without duplication of any such fees and expenses paid or reimbursed pursuant to the NAI Stock Purchase Agreement, (ii) other than as set forth in this definition, excluding any fees and expenses incurred by any Person other than Skydance, Paramount, New Paramount and their respective Subsidiaries, as applicable, and (iii) excluding the fees and expenses of legal counsel incurred by the applicable Equity Investors in connection with the NAI Transaction.

Transactions” mean, collectively, the Mergers, the Blocker Contribution and Exchange, the PIPE Transaction and the other transactions contemplated by this Agreement (other than the NAI Transaction).

Trustee” means any trustee of either Paramount U.K. DB Plan from time to time.

Uncured Breach” will be deemed to exist with respect to a representation or warranty set forth in Section 5.1, Section 5.2, Section 5.3, Section 5.5, Section 5.6(g) or Section 5.8 or any covenant of the Blocker Holders set forth in this Agreement only if (i) such representation or warranty or covenant, as applicable, has been materially breached as of a particular date and (ii) Skydance and the Blocker Holders have had at least fifteen (15) Business Days to cure such breach (or, if the Closing is required to occur within such fifteen (15) Business Day period, then Skydance and the Blocker Holders will be deemed to have until the End Date) and failed to do so in all material respects.

Upstream Blockers” means those entities set forth on Exhibit B of the Skydance Disclosure Letter.

WARN Act” means the Worker Adjustment and Retraining Notification Act of 1988, as amended, and any similar foreign, state or local law.

Willful Breach” means any material breach of any covenant or agreement set forth in this Agreement prior to the date of its termination that is a consequence of any act, or failure to act, undertaken by the breaching Party with the knowledge that the taking of such act, or failure to act, would result in such breach.

 

A-122


Table of Contents

Other capitalized terms used herein and not defined in this Exhibit A shall have the meanings assigned to such terms in the following Sections:

 

Acquisition Agreement    Section 6.4(b)
Adverse Recommendation Change    Section 6.6(a)
Aggregate Cash Consideration    Section 2.3(a)
Allocation Statement    Section 2.1(d)
Blocker    Recitals
Blocker Contribution and Exchange    Recitals
Blocker Holder    Recitals
Blocker Securities    Recitals
Book-Entry Shares    Section 2.1(b)(viii)
Burdensome Effect    Section 7.2(b)
California Law    Section 4.1(a)
Cancelled Shares    Section 2.1(b)(vii)
Certificate    Section 2.1(b)(viii)
Certificates of Merger    Section 1.3(c)
Chosen Courts    Section 10.5(b)
Class A Cash Election    Section 2.1(b)(ii)
Class A Non-Election Share    Section 2.1(b)(iii)
Class A Stock Consideration    Section 2.1(b)(iii)
Class A Stock Election    Section 2.1(b)(iii)
Class B Cash Election    Section 2.1(b)(v)
Class B Cash Election Number    Section 2.2(b)(i)
Class B Cash Election Share    Section 2.1(b)(v)
Class B Non-Election Share    Section 2.1(b)(vi)
Class B Stock Consideration    Section 2.1(b)(vi)
Class B Stock Election    Section 2.1(b)(vi)
Clean Team Agreement    Section 6.1(b)
CLLCA    Recitals
Closing    Section 1.2
Closing Date    Section 1.2
COC Amendments    Section 7.11(a)
Confidentiality Agreement    Section 6.1(b)
Continuing Employee    Section 7.3(b)
D&O Indemnified Persons    Section 7.4(a)
Debt Financing    Section 7.11(b)(ii)
Debt Financing Documents    Section 7.11(b)(ii)
Delaware Law    Section 3.1(a)
DGCL    Recitals
Dollars    Section 10.13(h)
DPA    Section 7.18
DTC    Section 2.3(b)(ii)
Electing Holder    Section 2.2(c)
Election    Section 2.2(c)(i)
Election Deadline    Section 2.2(c)(iv)
Election Period    Section 2.2(c)(iii)
End Date    Section 9.1(c)
Equity Investors    Recitals
Exchange Agent    Section 2.3(a)
Exchange Fund    Section 2.3(a)
Foreign Direct Investment Laws    Section 7.2(b)

 

A-123


Table of Contents
Form of Election    Section 2.2(c)(ii)
Fractional Share Cash Amount    Section 2.1(g)
GAAP    Section 3.7(b)
Go-Shop Period    Section 6.4(a)
Information Statement    Section 7.1(a)
Intended Tax Treatment    Recitals
Legal Restraint    Section 8.1(b)
Material Communications Licenses    Section 3.17(b)
Maximum Class B Cash Share Number    Section 2.2(a)
Merger Subs    Preamble
Mergers    Recitals
NAI Stock Purchase Agreement    Recitals
NAI Transaction    Recitals
New Paramount    Preamble
New Paramount Board    Recitals
New Paramount Class A Common Stock    Section 2.1(a)(i)
New Paramount Class A Share    Section 2.1(a)(i)
New Paramount Class B Common Stock    Section 2.1(a)(ii)
New Paramount Class B Share    Section 2.1(a)(ii)
New Paramount Merger    Recitals
New Paramount Merger Cancelled Shares    Section 2.1(b)(vii)
New Paramount Merger Certificate of Merger    Section 1.3(b)
New Paramount Merger Consideration    Section 2.1(b)(vi)
New Paramount Merger Effective Time    Section 1.3(b)
New Paramount Notional Units    Section 2.4(a)(iv)
New Paramount Option    Section 2.4(a)(i)
New Paramount PSU Award    Section 2.4(a)(iii)
New Paramount RSU Award    Section 2.4(a)(ii)
New Paramount Shares    Section 2.1(a)(ii)
Non-Election Shares    Section 2.1(b)(vi)
Non-Participating Blocker Holder    Section 7.16
Non-Recourse Parties    Section 10.14
No-Shop Period Start Date    Section 6.4(a)
NoT    Section 3.11(a)(viii)
Paramount    Preamble
Paramount Balance Sheet    Section 3.9
Paramount Board    Recitals
Paramount Board Recommendation    Recitals
Paramount Class A Merger Consideration    Section 2.1(b)(iii)
Paramount Class A Share    Section 2.1(a)(i)
Paramount Class B Merger Consideration    Section 2.1(b)(vi)
Paramount Class B Share    Section 2.1(a)(ii)
Paramount D&O Indemnified Persons    Section 7.4(a)
Paramount D&O Indemnifying Parties    Section 7.4(b)
Paramount Data Partner    Section 3.12(a)
Paramount Leased Real Property    Section 3.10(b)
Paramount Material Contracts    Section 3.13(a)
Paramount Material Joint Venture    Section 3.1(e)
Paramount Merger Sub    Preamble
Paramount Merger Sub Board    Recitals
Paramount Merger Sub II    Preamble
Paramount Merger Sub II Board    Recitals

 

A-124


Table of Contents
Paramount Multiemployer Plan    Section 3.19(e)
Paramount Owned Real Property    Section 3.10(a)
Paramount Pension Plan    Section 3.19(e)
Paramount Privacy Policies    Section 3.12(a)
Paramount Related Party Transaction    Section 3.25
Paramount SEC Documents    Section 3.7(a)
Paramount Shares    Section 2.1(a)(ii)
Paramount Special Committee    Recitals
Paramount Special Committee Financial Advisor    Section 3.23
Paramount Special Committee Financial Advisor Engagement Letter    Section 3.23
Paramount Special Committee Recommendation    Recitals
Paramount Stockholder Vote    Section 3.5
Paramount Subsidiaries    Section 3.1(c)
Paramount Written Consent    Section 3.5
Pass-Through Tax Matter    Section 7.10(c) , Section 7.10(d)
Pass-Through Tax Return    Section 7.10(b)
PBGC    Section 3.19(f)
PIPE Transaction    Recitals
Post-Closing Employee Plans    Section 7.3(c)
Pre-Closing Paramount Merger    Recitals
Pre-Closing Paramount Merger Cancelled Shares    Section 2.1(a)(iii)
Pre-Closing Paramount Merger Certificate of Merger    Section 1.3(a)
Pre-Closing Paramount Merger Effective Time    Section 1.3(a)
Pre-Closing Period    Section 6.1(a)
Reference Date    Section 3.2(a)
Registration Statement    Section 7.1(a)
Regulatory Approvals    Section 7.2(b)
Regulatory Hurdle    Section 7.2(f)
Remedy    Section 7.2(b)
Requisite Regulatory Approvals    Section 8.1(c)
Restructuring    Section 7.17(a)
Security Incident    Section 3.12(b)
Securityholder Litigation    Section 7.5
Skydance    Preamble
Skydance Advisor Engagement Letters    Section 4.24
Skydance Balance Sheet    Section 4.6(a)
Skydance Board    Recitals
Skydance Certificate of Merger    Section 1.3(c)
Skydance D&O Indemnified Persons    Section 7.4(a)
Skydance D&O Indemnifying Parties    Section 7.4(b)
Skydance Data Partner    Section 4.11(a)
Skydance Debt Payoff Amount    Section 6.7(b)
Skydance Financial Advisors    Section 4.24
Skydance Financial Statements    Section 4.6(a)
Skydance Leased Real Property    Section 4.9(b)
Skydance Material Contracts    Section 4.12(a)
Skydance Material Joint Venture    Section 4.1(e)
Skydance Member    Recitals
Skydance Member Approval    Section 4.5
Skydance Merger    Recitals
Skydance Merger Effective Time    Section 1.3(c)

 

A-125


Table of Contents
Skydance Merger Sub    Preamble
Skydance Owned Real Property    Section 4.9(a)
Skydance Phantom Unit Consideration    Section 7.14
Skydance Related Party Transaction    Section 4.25
Skydance Subsidiaries    Section 4.1(c)
Skydance Written Consent    Section 4.5
Specified Stockholder Class A Merger Consideration    Section 2.1(b)(i)
Specified Stockholder Class B Merger Consideration    Section 2.1(b)(iv)
Subscription Agreements    Recitals
Superior Proposal Termination    Section 6.6(b)
Surviving Entities    Recitals
Surviving New Paramount Entity    Recitals
Surviving New Paramount Entity Board    Section 1.6(c)
Surviving New Paramount Entity Bylaws    Section 1.5(b)
Surviving New Paramount Entity Organizational Documents    Section 1.5(b)
Surviving Paramount Entity    Recitals
Surviving Paramount Entity Charter    Section 1.5(b)
Surviving Skydance Entity    Recitals
Termination Fee    Section 9.3(a)(i)
Transaction Financing    Section 7.11(a)
Upstream Blocker Holders    Preamble
Upstream Blocker Securities    Recitals
Voting Agreement    Recitals

 

A-126


Table of Contents

Annex B

AMENDED AND RESTATED

CERTIFICATE OF INCORPORATION OF

PARAMOUNT SKYDANCE CORPORATION

Paramount Skydance Corporation (the “Corporation”), a corporation organized and existing under the General Corporation Law of the State of Delaware (the “DGCL”), does hereby certify as follows:

1. The name of the Corporation is Paramount Skydance Corporation. The Corporation was incorporated by the filing of its original Certificate of Incorporation with the Secretary of State of the State of Delaware on [●], 202[●] under the name New Pluto Global, Inc.

2. This Amended and Restated Certificate of Incorporation, which amends, restates and further integrates the certificate of incorporation of the Corporation as heretofore in effect, has been adopted by the Corporation in accordance with Sections 242 and 245 of the DGCL, and has been adopted by the written consent of the stockholders of the Corporation in accordance with Section 228 of the DGCL.

3. The text of the certificate of incorporation of the Corporation, as heretofore amended, is hereby amended and restated by this Certificate of Incorporation to read in its entirety as set forth in EXHIBIT A attached hereto.

IN WITNESS WHEREOF, Paramount Skydance Corporation has caused this Certificate of Incorporation to be signed by a duly authorized officer of the Corporation, on     , 202[●].

 

Paramount Skydance Corporation, a Delaware corporation
By:    
Name:
Title:

 

B-1


Table of Contents

EXHIBIT A

ARTICLE I

NAME

The name of this Corporation is Paramount Skydance Corporation.

ARTICLE II

REGISTERED OFFICE AND AGENT FOR SERVICE

The registered office of the Corporation in the State of Delaware is located at 251 Little Falls Drive, City of Wilmington 19808, County of New Castle. The name and address of the Corporation’s registered agent for service of process in Delaware is:

Corporation Service Company

251 Little Falls Drive

Wilmington, Delaware 19808

ARTICLE III

CORPORATE PURPOSES

The purpose of the Corporation is to engage in any lawful act or activity for which corporations may be organized under the DGCL.

ARTICLE IV

CAPITAL STOCK

(1) Shares, Classes and Series Authorized. The total number of shares of all classes of capital stock which the Corporation shall have authority to issue is 5,655,000,000 shares. The classes and the aggregate number of shares of stock of each class which the Corporation shall have authority to issue are as follows:

(a) 55,000,000 shares of Class A Common Stock, $0.001 par value (“Class A Common Stock”).

(b) 5,500,000,000 shares of Class B Common Stock, $0.001 par value (“Class B Common Stock”).

(c) 100,000,000 shares of Preferred Stock, $0.001 par value (“Preferred Stock”).

(2) Powers and Rights of the Class A Common Stock and the Class B Common Stock. Except as otherwise expressly provided in this Amended and Restated Certificate, all issued and outstanding shares of Class A Common Stock and Class B Common Stock shall be identical and shall entitle the holders thereof to the same rights and powers.

(a) Voting Rights and Powers. Except as otherwise provided in this Amended and Restated Certificate or required by law, with respect to all matters upon which stockholders are entitled to vote, the holders of the outstanding shares of Class A Common Stock shall vote together with the holders of any other outstanding shares of capital stock of the Corporation entitled to vote, without regard to class, and every holder of outstanding shares of Class A Common Stock shall be entitled to cast thereon one (1) vote in person or by proxy for each share of Class A Common Stock standing in the holder’s name. The holders of shares of Class A Common Stock shall have the relevant class voting rights and powers set forth in Section 2 of this Article IV. Except as otherwise required by law, the holders of outstanding shares of Class B Common Stock shall not be entitled to any votes upon any questions presented to stockholders of the Corporation, including, but not limited to, whether to increase or decrease the number of authorized shares of Class B Common Stock.

 

B-2


Table of Contents

(b) Dividends. Subject to the rights and preferences of any Preferred Stock set forth in any resolution or resolutions providing for the issuance of such stock as set forth in Section 3 of this Article IV, the holders of Class A Common Stock and Class B Common Stock shall be entitled to receive ratably such dividends, other than Share Distributions (as hereinafter defined), as may from time to time be declared by the Board out of funds legally available therefor. The Board may, at its discretion, declare a dividend of any securities of the Corporation or of any other corporation, limited liability company, partnership, joint venture, trust or other legal entity (a “Share Distribution”) to the holders of shares of Class A Common Stock and Class B Common Stock (i) on the basis of a ratable distribution of identical securities to holders of shares of Class A Common Stock and Class B Common Stock or (ii) on the basis of a distribution of one class or series of securities to holders of shares of Class A Common Stock and another class or series of securities to holders of Class B Common Stock, provided that the securities so distributed (and, if the distribution consists of convertible or exchangeable securities, the securities into which such convertible or exchangeable securities are convertible or for which they are exchangeable) do not differ in any respect other than (x) differences in their rights (other than voting rights and powers) consistent in all material respects with differences between Class A Common Stock and Class B Common Stock and (y) differences in their relative voting rights and powers, with holders of shares of Class A Common Stock receiving the class or series of such securities having the higher relative voting rights or powers (without regard to whether such voting rights or powers differ to a greater or lesser extent than the corresponding differences in the voting rights or powers of Class A Common Stock and Class B Common Stock provided in Section 2(a) of this Article IV).

(c) Distribution of Assets Upon Liquidation. In the event the Corporation shall be liquidated, dissolved or wound up, whether voluntarily or involuntarily, after there shall have been paid or set aside for the holders of all shares of the Preferred Stock then outstanding the full preferential amounts to which they are entitled under this Article IV or the resolutions, as the case may be, authorizing the issuance of such Preferred Stock, the net assets of the Corporation remaining thereafter shall be divided ratably among the holders of Class A Common Stock and Class B Common Stock.

(3) Conversion

(a) Optional Conversion of Class A Common Stock. At any time, each holder of shares of Class A Common Stock may at such holder’s option, convert any or all of such shares into 1.5 (the “Exchange Ratio”) shares of Class B Common Stock by delivering written notice to the Corporation (an “Optional Class A Conversion Event”) (i) stating that such holder desires to convert such shares into a number of shares of Class B Common Stock (it being understood that such number of shares of Class B Common Stock shall be equal to the product of (x) the number of shares of Class A Common Stock subject to the Optional Class A Conversion Event multiplied by (y) the Exchange Ratio, rounded to the nearest whole share), and (ii) requesting that the Corporation issue all of such Class B Common Stock to the persons named therein, setting forth the number of shares of Class B Common Stock to be issued to each such person (and, in the case of a request for registration in a name other than that of such holder, providing proper evidence of succession, assignation or authority to transfer), accompanied by payment of documentary, stamp or similar issue or transfer taxes, if any. The Corporation shall, as soon practicable, issue and deliver to such holder, or to the nominee or nominees of such holder, either (at such holder’s election) (1) a certificate or certificates representing the number of shares of Class B Stock to which such holder shall be entitled upon such conversion (if shares of Class B Common Stock are certificated) or (2) evidence that such shares of Class B Common Stock have been registered in such holder’s name in book-entry form (if such shares of Class B Common Stock will be held in uncertificated form). Such conversion shall be deemed effective immediately prior to the close of business on the date of such surrender of the shares of Class A Common Stock to be converted following or contemporaneously with the provisions of written notices of such conversion election as required by this Section 3(a) of Article IV, the shares of Class B Common Stock issuable upon such conversion shall be deemed to be outstanding as of such time, and the Person or Persons entitled to receive the shares of Class B Common Stock issuable upon such conversion shall be deemed to be the record holder or holders of such shares of Class B Common Stock as of such time.

 

B-3


Table of Contents

(b) Reservation of Stock. The Corporation shall at all times reserve and keep available out of its authorized but unissued shares of Class B Common Stock, solely for the purpose of effecting the conversion of the shares of Class A Common Stock, as applicable, such number of shares of Class B Common Stock as shall from time to time be sufficient to effect the conversion of all then-outstanding shares of Class A Common Stock into shares of Class B Common Stock; and if at any time the number of authorized but unissued shares of Class B Common Stock will not be sufficient to effect the conversion of all then-outstanding shares of Class A Common Stock, the Corporation will take such corporate action as may, in the opinion of its counsel, be necessary to increase its authorized but unissued shares of Class B Common Stock to such number of shares as will be sufficient for such purpose.

(c) Certain Adjustments. The Exchange Ratio, as well as the total number of shares of Common Stock deemed to be held by a Specified Stockholder as of immediately following the consummation of the Transactions for purposes of the definition of Original Ownership Percentage, shall be equitably adjusted to proportionally reflect any subdivision, reorganization, reclassification, recapitalization, stock split, reverse stock split, combination, exchange of shares or other like change with respect to the Class A Common Stock or the Class B Common Stock.

(4) Powers and Rights of the Preferred Stock. The Preferred Stock may be issued from time to time in one or more series, with such distinctive serial designations as may be stated or expressed in the resolution or resolutions providing for the issuance of such stock adopted from time to time by the Board; and in such resolution or resolutions providing for the issuance of shares of each particular series, the Board is also expressly authorized to fix: the right to vote, if any, provided that the Corporation shall not issue any Preferred Stock, or Preferred Stock that is convertible into or exchangeable for securities, that, in the aggregate with all other outstanding shares of Preferred Stock, have the ability to elect a number of Directors constituting a majority of the Board unless the issuance of such Preferred Stock shall have been approved by the holders of a majority of the outstanding shares of Class A Common Stock, voting separately as a class; the consideration for which the shares of such series are to be issued; the number of shares constituting such series, which number may be increased (except as otherwise fixed by the Board) or decreased (but not below the number of shares thereof then outstanding) from time to time by action of the Board; the rate of dividends upon shares of such series and the times at which such dividends shall be payable and the preference, if any, which such dividends shall have relative to dividends on shares of any other class or classes or any other series of stock of the Corporation; whether such dividends shall be cumulative or non-cumulative, and, if cumulative, the date or dates from which dividends on shares of such series shall be cumulative; the rights, if any, which the holders of shares of such series shall have in the event of any voluntary or involuntary liquidation, merger, consolidation, distribution or sale of assets, dissolution or winding up of the affairs of the Corporation; the rights, if any, which the holders of shares of such series shall have to convert such shares into or exchange such shares for shares of any other class or classes or any other series of stock of the Corporation or for any debt securities of the Corporation and the terms and conditions, including, without limitation, price and rate of exchange, of such conversion or exchange; whether shares of such series shall be subject to redemption, and the redemption price or prices and other terms of redemption, if any, for shares of such series including, without limitation, a redemption price or prices payable in shares of Class A Common Stock or Class B Common Stock; the terms and amounts of any sinking fund for the purchase or redemption of shares of such series; and any and all other powers, preferences and relative, participating, optional or other special rights and qualifications, limitations or restrictions thereof pertaining to shares of such series permitted by law.

(5) Issuance of Class A Common Stock, Class B Common Stock and Preferred Stock. Subject to Section 2 of Article V, the Board may from time to time authorize by resolution the issuance of any or all shares of Class A Common Stock, Class B Common Stock and Preferred Stock herein authorized in accordance with the terms and conditions set forth in this Amended and Restated Certificate for such purposes, in such amounts, to such persons, corporations, or entities, for such consideration, and in the case of the Preferred Stock, in one or more series, all as the Board in its discretion may determine and without any vote or other action by any of the stockholders of the Corporation, except as otherwise required by law.

 

B-4


Table of Contents

ARTICLE V

DIRECTORS

(1) General Power of the Board of Directors. Except as provided herein, the property and business of the Corporation shall be controlled and managed by or under the direction of its Board. In furtherance, and not in limitation, of the powers conferred by the laws of the State of Delaware, the Board is expressly authorized (but subject to any approval rights set forth herein):

(a) To adopt, amend, alter, change or repeal the Bylaws; provided that no Bylaws hereafter adopted shall invalidate any prior act of the Directors that would have been valid if such Bylaws had not been adopted;

(b) To determine the rights, powers, duties, rules and procedures that affect the power of the Board to manage and direct the property, business and affairs of the Corporation, including, without limitation, the power to designate and empower committees of the Board, to elect, appoint and empower the officers and other agents of the Corporation, and to determine the time and place of, and the notice requirements for, Board meetings, as well as the manner of taking Board action; and

(c) To exercise all such powers and do all such acts as may be exercised by the Corporation, subject to the provisions of the laws of the State of Delaware, this Amended and Restated Certificate, and the Bylaws.

(2) Specified Reserved Matters. In addition to any other approval of the stockholders of the Corporation or the Board required by this Amended and Restated Certificate, the Bylaws or applicable law, until the first date on which none of the Specified Stockholders have the right to nominate two (2) or more Specified Stockholder Designees for election to the Board, the prior approval (by vote or written consent) of the Specified Reserved Matter Designees (as applicable) shall be required for the Corporation to, either directly or indirectly by merger, consolidation, division, operation of law, or otherwise, take any of the following actions:

(a) issue any shares of Common Stock (other than any Permitted Issuance);

(b) incur, assume or guarantee any indebtedness for borrowed money that would cause the Corporation’s Pro Forma Leverage Ratio to be greater than 4:1; provided, however, that the approval requirements of this clause (b) shall not apply to (i) any Rescue Financing, (ii) debt incurred pursuant to then-effective credit agreements, letters of credit or similar borrowing arrangements of the Corporation entered into in accordance with this Section 2(b) of Article V, (iii) a transaction solely among the Corporation and its consolidated subsidiaries, or (iv) indebtedness incurred in accordance with the applicable annual operating plan or budget in effect at such time;

(c) enter into a binding agreement contemplating, or otherwise consummating, a Change of Control Event;

(d) make a contribution to a Joint Venture of assets that generated more than twenty percent (20)% of the Consolidated EBITDA of the Corporation over the 12-month period ended as of the final day of the most recently completed fiscal quarter of the Corporation for which financial statements are available; or

(e) acquire or dispose of, in any transaction or series of related transactions, assets or other rights in, or the investment in, any Person (other than any then-existing subsidiary of the Corporation), in each case, having a value or for a purchase price (inclusive of any debt and debt-like items paid off or assumed by the acquirer in such a transaction), in excess of $250,000,000.

(3) Determination of Financial Metrics. For so long as the Corporation is required to obtain the prior approval (by vote or written consent) of any of the Specified Reserved Matter Designees promptly following the end of each fiscal quarter of the Corporation, the Board shall, in good faith, determine the (a) Leverage Ratio of the Corporation for the 12-month period ended on the last day of such fiscal quarter and (b) Consolidated EBITDA of the Corporation over the 12-month period ended as of the final day of the most recently completed fiscal quarter of the Corporation.

(4) Other Specified Reserved Matters. In addition to any other approval of the stockholders of the Corporation or the Board required by this Amended and Restated Certificate, the Bylaws or applicable law, until the first date on

 

B-5


Table of Contents

which none of the Specified Stockholders have an Original Ownership Percentage of twenty percent (20%) or more, the prior approval (by vote or written consent) of the Specified Other Reserved Matter Designees shall be required for the Corporation to, either directly or indirectly by merger, consolidation, division, operation of law, or otherwise, take any of the following actions:

(a) implement any amendments to this Amended and Restated Certificate that would adversely affect the rights (economic or otherwise) of a Specified Stockholder hereunder in a manner that is disproportionate as compared to the effect on the other Specified Stockholders or other holders of Class A Common Stock or Class B Common Stock, as applicable (disregarding, for this purpose, any tax impact specific to any individual holder of Common Stock); provided that any amendment to Section 2, this Section 4, Section 11 or Section 12 of Article V that is adverse to a Specified Stockholder shall be deemed to adversely affect the rights of such Specified Stockholder in a manner that is disproportionate as compared to the effect on the other Specified Stockholders or other holders of Class A Common Stock or Class B Common Stock, as applicable;

(b) other than in accordance with this Amended and Restated Certificate or the Bylaws, (i) purchase, redeem, acquire or repurchase any shares of Common Stock or other equity interests of the Corporation (other than a pro rata purchase or offer made to all holders of the applicable equity interests or pursuant to a customary employee stock purchase plan or similar stock purchase plan, employment or service agreement, restrictive covenant agreement, or employee equity plan) or (ii) declare or pay any Share Distribution (other than distributions or dividends made pro rata to all holders of the applicable securities and other than any dividends or distributions between the Corporation and any of its wholly owned subsidiaries); or

(c) enter into any Related Party Transaction with a value or consideration in excess of $25,000,000.

(5) Number of Directors. Unless and except to the extent that the Bylaws shall so require, the election of the Directors need not be by written ballot. Subject to the rights of the holders of any series of Preferred Stock to elect Directors, the number of Directors which shall constitute the whole Board shall be fixed exclusively by one or more resolutions adopted from time to time by the Board; provided, that such precise number shall be consistent with the terms of Section 6 of this Article V. Subject to the rights of the holders of any series of Preferred Stock to elect Directors, a Director shall be elected to hold office until the next annual meeting of stockholders of the Corporation or until his or her successor is duly elected and qualified, subject, however, to prior death, resignation, incapacitation or removal in accordance with the provisions of this Amended and Restated Certificate.

(6) Nomination Rights. Subject to Section 7 of this Article V, the Corporation shall take all Necessary Action to cause the slate of nominees recommended by the Corporation for election as Directors to be consistent with the following clauses (a) through (j):

(a) Ellison.

(i) For so long as Ellison has an Original Ownership Percentage of at least fifty percent (50%), Ellison shall be entitled to nominate for election to the Board five (5) individuals. Ellison shall have the right to designate each individual it nominates for election to the Board pursuant to this clause (i) as either an “Ellison Designee” or a “Low-Vote Designee.” If Ellison fails to make such designation for any such nominee, such nominee shall be deemed to be a Low-Vote Designee.

(ii) For so long as Ellison has an Original Ownership Percentage of at least twenty-five percent (25%) but less than fifty percent (50%), Ellison shall be entitled to nominate for election to the Board three (3) Low-Vote Designees.

(iii) For so as Ellison has an Ownership Percentage of at least five percent (5%) but an Original Ownership Percentage less than twenty five percent (25%), Ellison shall be entitled to nominate for election to the Board two (2) Low-Vote Designees.

(b) RedBird. For so long as RedBird has an Original Ownership Percentage of at least fifty percent (50%), RedBird shall be entitled to nominate for election to the Board two (2) RedBird Designees. RedBird shall

 

B-6


Table of Contents

maintain the right to nominate for election to the Board one (1) RedBird Designee for so long as it has an Ownership Percentage of at least five percent (5%).

(g) President. The Corporation shall cause the nomination of the person who, as of the date of nomination, is then-serving as President of the Corporation (provided, however, that if, as of the date of such nomination, the person then-serving as President is not expected to be in office as the President as of the date of the relevant meeting, the Corporation shall not be required to nominate such person and may instead nominate such person, if any, who is expected to be serving as President (or interim President) as of the date of such meeting) if such person is not also the Chief Executive Officer of the Corporation as of the date of nomination (and is not expected to be in office as the Chief Executive Officer as of the date of the relevant meeting).

(h) Chief Executive Officer. In the event that David Ellison no longer serves as Chief Executive Officer of the Corporation, the Corporation shall cause the nomination of the person who, as of the date of nomination, is then-serving as Chief Executive Officer of the Corporation (provided, however, that if, as of the date of such nomination, the person then-serving as Chief Executive Officer is not expected to be in office as the Chief Executive Officer as of the date of the relevant meeting, the Corporation shall not be required to nominate such person and may instead nominate such person, if any, who is expected to be serving as Chief Executive Officer (or interim Chief Executive Officer) as of the date of such meeting).

(i) Independent Directors. The Corporation shall cause the nomination of up to three (3) Independent Directors upon the recommendation of the Corporation’s nominating and corporate governance committee following customary public company practices to the extent necessary to satisfy the Listing Standards and the Securities and Exchange Commission independent audit committee requirements for listed issuers, subject to any available exceptions.

(j) Assignment of Nomination Right. RedBird’s right to nominate one (1) or more individuals for election to the Board, along with the right to remove, replace or otherwise designate any director of the Board, is personal to RedBird and may not be assigned or delegated to any Person (by contract or otherwise).

For purposes of this Article V, “Necessary Action” shall mean all actions (to the extent such actions are not prohibited by applicable law and are within the Corporation’s control, and in the case of any action that requires a vote or other action on the part of the Board to the extent such action is consistent with fiduciary duties that the Corporation’s Directors may have in such capacity) necessary to cause such result, including (v) calling meetings of stockholders or soliciting written consents of stockholders (as permitted by this Amended and Restated Certificate), (w) assisting in preparing or furnishing forms of ballots, proxies, consents or similar instruments, if applicable, in each case, with respect to shares of Common Stock, and facilitating the collection or processing of such ballots, proxies, consents or instruments, (x) executing agreements and instruments, (y) making, or causing to be made, with any government, governmental department or agency, or political subdivision thereof, all filings, registrations, or similar actions that are required to achieve such result, and (z) nominating or appointing, or taking steps to cause the nomination or appointment of, certain persons (including to fill vacancies) and providing the highest level of support for the election or appointment of such persons to the Board or any committee thereof, including in connection with the annual or special meeting of stockholders of the Corporation.

(7) Specified Stockholder Nominees. If the nominating and corporate governance committee of the Corporation (or a similar committee serving the nominating function) determines in good faith that a Specified Stockholder Designee (including any replacement designated pursuant to Section 12 of this Article V) (a) is not qualified to serve on the Board consistent with such committee’s duly adopted policies and procedures applicable to all directors or (b) does not satisfy the applicable Listing Standards regarding service as a director, the applicable Specified Stockholder shall have the right to designate a different Specified Stockholder Designee.

(8) Executive Chair. Notwithstanding anything herein to the contrary, until the first date on which Ellison is no longer entitled to nominate for election to the Board any Ellison Designee or Low-Vote Designee pursuant to

 

B-7


Table of Contents

Section 6 of this Article V, Ellison shall have the right to designate the Chair, who shall initially be David Ellison. David Ellison shall serve an initial term as Chair until the earliest of (a) two (2) years following the Effective Date and (b) his death, resignation, or incapacitation. Any vacancy in the Chair shall be filled by Ellison; provided, that if the designation for Chair is neither David Ellison nor Larry Ellison, the filling of any such vacancy shall also require the approval of at least one (1) RedBird Designee for so long as RedBird has an Original Ownership Percentage of at least fifty percent (50%).

(9) Board Actions; Voting. Except as otherwise required by this Amended and Restated Certificate, the Bylaws, applicable law or the Listing Standards, any action of the Board or any committees thereof shall require approval by the affirmative vote of Directors holding a majority of the voting power of the Directors (or a majority of the voting power of the Directors on such committee, as applicable) at a meeting at which a quorum is present. Each Director (except for the Ellison Designees, but including any Low-Vote Designee) shall be entitled to one (1) vote; provided, that, for so long as Ellison holds an Original Ownership Percentage of at least fifty percent (50%), each Ellison Designee (which shall not include any Low-Vote Designee) shall each have a number of votes on any matter presented to the Board or any committee thereof equal to one more than the total number Directors of the whole Board or committee thereof, as applicable. For the avoidance of doubt, if Ellison ceases to have an Original Ownership Percentage of at least fifty percent (50%), then each Ellison Designee shall be entitled to one (1) vote on any matter presented to the Board or any committee thereof.

(10) Removal of Directors. Subject to the rights of the holders of any series of Preferred Stock to elect Directors and the remainder of this Section 11 of Article V, the Board or any individual Director may be removed from office at any time, with or without cause, by the affirmative vote of the holders of capital stock representing a majority of the voting power of all of the then-outstanding shares of capital stock of the Corporation entitled to vote thereon, voting together as a single class. Notwithstanding the foregoing or anything to the contrary set forth in this Amended and Restated Certificate or the Bylaws, (a) each Specified Stockholder shall have the exclusive right to remove at any time with or without cause its respective Specified Stockholder Designees from the Board, (b) the shares of Common Stock held by the applicable Specified Stockholder shall be the only shares entitled to vote on the removal without cause of any of its respective Specified Stockholder Designees, and the shares of Common Stock owned by any other stockholders as of the record date for determining stockholders entitled to vote thereon shall have no voting rights on such matter, and (c) the Corporation shall take all Necessary Action to facilitate the removal of any Specified Stockholder Designee from the Board at the request of the Specified Stockholder that nominated such Specified Stockholder Designee.

(11) Vacancies and Newly Created Directorships. Subject to the rights of the holders of any series of Preferred Stock to elect Directors and the remainder of this Section 12 of Article V, any newly created directorship that results from an increase in the number of Directors or any vacancy on the Board that results from the death, disability, resignation, disqualification, or removal of any Director or from any other cause shall be filled solely by the affirmative vote of the Directors holding a majority of the voting power of the Board, even if less than a quorum. Any Director so chosen shall hold office until the next election of Directors and until his or her successor shall be duly elected and qualified or until such Director’s earlier death, disqualification, resignation, or removal. Notwithstanding the foregoing, the applicable Specified Stockholder shall have the exclusive right to fill any vacancy with a Specified Stockholder Designee in the event that such vacancy is created at any time by the death, removal, disqualification or resignation of any Director designated by such Specified Stockholder pursuant to this Amended and Restated Certificate, and the vacancy so created may be filled solely by Specified Stockholder, and may not be filled by the Board or any other person. The Corporation shall take all Necessary Action to facilitate the appointment of such replacement Specified Stockholder Designee designated by the applicable Specified Stockholder as promptly as practicable after such designation. For the avoidance of doubt, no Specified Stockholder shall have the right to designate a replacement director to fill any vacancy, and the Corporation shall not be required to take any action to cause any such vacancy to be filled, to the extent the election or appointment of such Specified Stockholder Designee to the Board would result in a number of Specified Stockholder Designees nominated by such Specified Stockholder and then serving on the Board in

 

B-8


Table of Contents

excess of the number of Specified Stockholder Designees that such Specified Stockholder is then entitled to nominate for membership on the Board pursuant to this Article V.

ARTICLE VI

MEETING OF STOCKHOLDERS

(1) Action by Consent. Subject to any approvals that may be required under Sections 2 or 4 of Article V, any action required or permitted to be taken by the stockholders of the Corporation may be effected by the written consent of the holders of outstanding capital stock of the Corporation having not less than the minimum number of votes that would be necessary to authorize or take such action at a meeting at which all shares entitled to vote thereon were present and voted.

(2) Special Meetings of Stockholders. Subject to any special rights of the holders of any series of Preferred Stock, this Amended and Restated Certificate, the Bylaws, and the requirements of applicable law, special meetings of stockholders of the Corporation may be called only by or at the direction of (i) the Board, (ii) the Chair, (iii) the Chief Executive Officer or (iv) any holder of twenty-five percent (25%) or more of the total voting power of the outstanding shares of capital stock of the Corporation. Any business transacted at any special meeting of stockholders shall be limited to matters relating to the purpose or purposes stated in the notice of meeting.

ARTICLE VII

INDEMNIFICATION OF DIRECTORS AND OFFICERS

(1) Right to Indemnification. The Corporation shall indemnify any person who was or is involved in or is threatened to be involved in any threatened, pending or completed action, suit or proceeding, whether civil, criminal, administrative or investigative, by reason of the fact that such Person is or was a Director or officer of the Corporation, or is or was serving at the request of the Corporation as a director, officer (including, without limitation, a trustee), employee or agent of another corporation, limited liability company, partnership, joint venture, trust or other enterprise (such Person, an “Indemnitee”), to the fullest extent authorized by the DGCL, as the same exists or may hereafter be amended (but, in the case of any such amendment and unless applicable law otherwise requires, only to the extent that such amendment permits the Corporation to provide broader indemnification rights than such law permitted the Corporation to provide prior to such amendment), against judgments, fines, amounts paid in settlement and expenses (including, without limitation, attorneys’ fees), actually and reasonably incurred by such person in connection with such action, suit or proceeding. Notwithstanding the foregoing, except as provided in Section 8 of this Article VII with respect to proceedings to enforce rights to indemnification and advancement of expenses, the Corporation shall indemnify an Indemnitee in connection with a proceeding (or part thereof) initiated by the Indemnitee, if and only if the Board authorized the bringing of the action, suit or proceeding (or part thereof) in advance of the commencement of the proceeding.

(2) Successful Defense. To the extent that an indemnitee has been successful on the merits or otherwise in defense of any action, suit or proceeding referred to in Section 1 of this Article VII, or in defense of any claim, issue or matter therein, such indemnitee shall be indemnified against expenses (including, without limitation, attorneys’ fees) actually and reasonably incurred by the indemnitee in connection therewith.

(3) Advance Payment of Expenses. Expenses (including attorneys’ fees) incurred by a present or former Director or officer of the Corporation in defending any civil, criminal, administrative or investigative action, suit or proceeding shall be paid by the Corporation in advance of the final disposition of such action, suit or proceeding; provided, however, that, to the extent required by the DGCL, as the same exists or may hereafter be amended, a present Director or officer of the Corporation shall be required to submit to the Corporation, prior to the payment of such expenses, an undertaking (an “undertaking”) by or on behalf of such Director or officer to repay such

 

B-9


Table of Contents

amount if it shall ultimately be determined in a final, non-appealable judicial decision that such Director or officer is not entitled to be indemnified by the Corporation for such expenses as authorized in this Article VII; provided, further, that a former Director or officer of the Corporation shall be required to submit to the Corporation, prior to the payment of such expenses, an undertaking to the extent an undertaking would be required of a present Director or officer of the Corporation pursuant to this Section 3 of Article VII.

(4) Not Exclusive. The indemnification and advancement of expenses provided by, or granted pursuant to, the other sections of this Article VII shall not be deemed exclusive of any other rights to which a person seeking indemnification or advancement of expenses may be entitled under any statute, bylaw, agreement, vote of stockholders or disinterested Directors or otherwise, both as to action in such person’s official capacity and as to action in another capacity while holding such office. Without limiting the foregoing, the Corporation is authorized to enter into an agreement with any Director or officer of the Corporation providing indemnification for such person against expenses, including, without limitation, attorneys’ fees, judgments, fines and amounts paid in settlement that result from any threatened, pending or completed action, suit, or proceeding, whether civil, criminal, administrative or investigative, including, without limitation, any action, suit or proceeding by or in the right of the Corporation, that arises by reason of the fact that such person is or was a Director or officer of the Corporation, or is or was serving at the request of the Corporation as a director or officer of another corporation, limited liability company, partnership, joint venture, trust or other enterprise, to the fullest extent allowed by law, except that no such agreement shall provide for indemnification for any actions that constitute fraud, actual dishonesty or willful misconduct.

(5) Insurance. The Corporation may purchase and maintain insurance on behalf of any person who is or was a Director or officer of the Corporation, or is or was serving at the request of the Corporation as a director or officer of another corporation, limited liability company, partnership, joint venture, trust or other enterprise against any liability asserted against such person and incurred by such person in any such capacity, or arising out of such person’s status as such, whether or not the Corporation would have the power to indemnify such person against such liability under the provisions of this Article VII.

(6) Jointly Indemnifiable Claims. Given that certain claims may be jointly indemnifiable (“Jointly Indemnifiable Claims”) by the Corporation, its Controlled Entities (as defined below) or Indemnitee-Related Entities (as defined below) in respect of the service of Indemnitee as a Director and/or officer of the Corporation and/or a director, officer, employee, consultant, fiduciary or agent of other corporations, limited liability companies, partnerships, joint ventures, trusts, employee benefit plans or other enterprises controlled by the Corporation (the “Controlled Entities”), or by reason of any action alleged to have been taken or omitted in any such capacity, the Corporation acknowledges and agrees that the Corporation shall, and to the extent applicable shall cause the Controlled Entities to, be fully and primarily responsible for the payment to the Indemnitee in respect of indemnification or advancement of expenses in connection with any such Jointly Indemnifiable Claim, pursuant to and in accordance with (as applicable) the terms of (a) the DGCL, (b) this Amended and Restated Certificate or the Bylaws, (c) any other agreement between the Corporation or any Controlled Entity and the Indemnitee pursuant to which the Indemnitee is indemnified, (d) the laws of the jurisdiction of incorporation or organization of any Controlled Entity and/or (e) the certificate of incorporation, certificate of organization, bylaws, partnership agreement, operating agreement, certificate of formation, certificate of limited partnership or other organizational or governing documents of any Controlled Entity ((a) through (e) collectively, the “Indemnification Sources”), irrespective of any right of recovery the Indemnitee may have from the Indemnitee-Related Entities. Under no circumstance shall the Corporation or any Controlled Entity be entitled to any right of subrogation or contribution by the Indemnitee-Related Entities and no right of advancement or recovery the Indemnitee may have from the Indemnitee-Related Entities shall reduce or otherwise alter the rights of the Indemnitee or the obligations of the Corporation or any Controlled Entity under the Indemnification Sources. In the event that any of the Indemnitee-Related Entities shall make any payment to the Indemnitee in respect of indemnification or advancement of expenses with respect to any Jointly Indemnifiable Claim, (i) the Corporation shall, and to the extent applicable shall cause the Controlled Entities to, reimburse the Indemnitee-Related Entity making such payment to the extent of such payment promptly upon written demand from such Indemnitee-

 

B-10


Table of Contents

Related Entity, (ii) to the extent not previously and fully reimbursed by the Corporation and/or any Controlled Entity pursuant to clause (i), the Indemnitee-Related Entity making such payment shall be subrogated to the extent of the outstanding balance of such payment to all of the rights of recovery of the Indemnitee against the Corporation and/or any Controlled Entity or under any insurance policy, as applicable, and (iii) the Indemnitee and the Corporation and, as applicable, any Controlled Entity shall execute all papers reasonably required and shall do all things that may be reasonably necessary to secure such rights, including the execution of such documents as may be necessary to enable the Indemnitee-Related Entities effectively to bring suit to enforce such rights. The Corporation and the Indemnitee agree that each of the Indemnitee-Related Entities shall be third-party beneficiaries with respect to this Section 6 of Article VII.

(7) Certain Definitions. For the purposes of this Article VII, (a) any Director, officer or employee of the Corporation who shall serve or has served as a director or officer of any other corporation, limited liability company, partnership, joint venture, trust or other enterprise of which the Corporation, directly or indirectly, is or was a stockholder or creditor, or in which the Corporation is or was in any way interested, or (b) any current or former director or officer of any subsidiary corporation, limited liability company, partnership, joint venture, trust or other enterprise wholly owned by the Corporation, shall be deemed to be serving as such director or officer at the request of the Corporation, unless the Board shall determine otherwise. In all other instances where any person shall serve or has served as a director or officer of another corporation, limited liability company, partnership, joint venture, trust or other enterprise of which the Corporation is or was a stockholder or creditor, or in which it is or was otherwise interested, if it is not otherwise established that such person is or was serving as such director or officer at the request of the Corporation, the Board may determine whether such service is or was at the request of the Corporation, and it shall not be necessary to show any actual or prior request for such service. For purposes of this Article VII, references to a corporation include all constituent corporations absorbed in a consolidation or merger (including any constituent of a constituent) as well as the resulting or surviving corporation so that any person who is or was a director or officer of such a constituent corporation, or is or was serving at the request of such constituent corporation as a director or officer of another corporation, limited liability company, partnership, joint venture, trust or other enterprise, shall stand in the same position under the provisions of this Article VII with respect to the resulting or surviving corporation as such person would if such person had served the resulting or surviving corporation in the same capacity. For purposes of this Article VII, references to “other enterprises” shall include employee benefit plans; references to “fines” shall include any excise taxes assessed on a person with respect to an employee benefit plan; and references to “serving at the request of the Corporation” shall include any service as a Director or officer of the Corporation which imposes duties on, or involves services by, such Director or officer with respect to an employee benefit plan, its participants, or beneficiaries, and a person who acted in good faith and in a manner such person reasonably believed to be in the interest of the participants and beneficiaries of an employee benefit plan shall be deemed to have acted in a manner “not opposed to the best interests of the Corporation” as referred to in this Article VII. “Indemnitee-Related Entities” means any company, corporation, limited liability company, partnership, joint venture, trust, employee benefit plan or other enterprise (other than the Corporation, any Controlled Entity or the insurer under and pursuant to an insurance policy of the Corporation or any Controlled Entity) from whom an Indemnitee may be entitled to indemnification or advancement of expenses with respect to which, in whole or in part, the Corporation or any Controlled Entity may also have an indemnification or advancement obligation.

(8) Proceedings to Enforce Rights to Indemnification.

(a) If a claim under Section 1 of this Article VII is not paid in full by the Corporation within sixty (60) days after a written claim has been received by the Corporation, or a claim under Section 3 of this Article VI is not paid in full by the Corporation within thirty (30) days after a written claim has been received by the Corporation, the indemnitee may at any time thereafter bring suit against the Corporation to recover the unpaid amount of the claim. Any such written claim under Section 1 of this Article VII shall include such documentation and information as is reasonably available to the indemnitee and reasonably necessary to determine whether and to what extent the indemnitee is entitled to indemnification. Any written claim under Sections 1, 2 and 3 of this Article VII shall include reasonable documentation of the expenses incurred by the indemnitee.

 

B-11


Table of Contents

(b) If successful in whole or in part in any suit brought pursuant to Section 8(a) of this Article VII, or in a suit brought by the Corporation to recover an advancement of expenses pursuant to the terms of an undertaking, the indemnitee shall also be entitled to be paid and indemnified for the expense of prosecuting or defending such suit.

(c) In (i) any suit brought by the indemnitee to enforce a right to indemnification hereunder (but not in a suit brought by the indemnitee to enforce a right to an advancement of expenses) it shall be a defense that, and (ii) any suit brought by the Corporation to recover an advancement of expenses pursuant to the terms of an undertaking the Corporation shall be entitled to recover such expenses upon a final adjudication that, the indemnitee has not met any applicable standard for indemnification set forth in the DGCL. Neither the failure of the Corporation (including its Directors who are not parties to such action, a committee of such Directors, independent legal counsel or its stockholders) to have made a determination prior to the commencement of such suit that indemnification of the indemnitee is proper in the circumstances because the indemnitee has met the applicable standard of conduct set forth in the DGCL, nor an actual determination by the Corporation (including its Directors who are not parties to such action, a committee of such Directors, independent legal counsel or its stockholders) that the indemnitee has not met such applicable standard of conduct, shall create a presumption that the indemnitee has not met the applicable standard of conduct or, in the case of such a suit brought by the indemnitee, be a defense to such suit. In any suit brought by the indemnitee to enforce a right to indemnification or to an advancement of expenses hereunder, or by the Corporation to recover an advancement of expenses pursuant to the terms of an undertaking, the burden of proving that the indemnitee is not entitled to be indemnified, or to such advancement of expenses, under this Article VII or otherwise shall be on the Corporation.

(9) Preservation of Rights. The indemnification and advancement of expenses provided by, or granted pursuant to, this Article VII shall, unless otherwise provided when authorized or ratified, continue as to a person who has ceased to be a Director or officer of the Corporation, or has ceased to serve at the request of the Corporation as a director or officer of another corporation, limited liability company, partnership, joint venture, trust or other enterprise, and shall inure to the benefit of the heirs, executors and administrators of such a person. Any repeal or modification of this Article VII by the stockholders of the Corporation entitled to vote thereon shall not adversely affect any right or protection of a Director or officer of the Corporation, or any person serving at the request of the Corporation as a director or officer of another corporation, limited liability company, partnership, joint venture, trust or other enterprise, existing at the time of such repeal or modification.

ARTICLE VIII

DIRECTOR AND OFFICER LIABILITY TO THE CORPORATION

(1) Limitation on Director and Officer Liability. A Director’s or an officer’s personal liability to the Corporation and its stockholders for breach of fiduciary duty as a Director or officer, as applicable, shall be limited to the fullest extent permitted by Delaware law. In particular, no Director or officer of the Corporation shall be liable to the Corporation or any of its stockholders for monetary damages for breach of fiduciary duty as a director or officer, except for liability (a) for any breach of the Director’s or officer’s duty of loyalty to the Corporation or its stockholders, (b) for acts or omissions not in good faith or which involve intentional misconduct or a knowing violation of law, (c) for any transaction from which the Director or officer derived an improper personal benefit, (d) in the case of a Director, under Section 174 of the DGCL, as the same exists or hereafter may be amended, or (e) in the case of an officer, in any action by or in the right of the Corporation. For purposes of this Article VII, “officer” shall have the meaning ascribed to it in Section 102(b)(7) of the DGCL.

(2) Repeal or Modification. Any repeal or modification of the foregoing Section 1 of this Article VIII by the stockholders of the Corporation entitled to vote thereon shall not adversely affect any right or protection of a Director or an officer of the Corporation existing at the time of such repeal or modification.

 

B-12


Table of Contents

(3) Amendment. If the DGCL is amended to authorize corporate action further eliminating or limiting the liability of directors or officers, then a Director or officer of the Corporation shall be free of liability to the fullest extent permitted by the DGCL, as so amended.

ARTICLE IX

RESERVATION OF RIGHT TO AMEND CERTIFICATE OF INCORPORATION

(1) Reservation of Right to Amend. The Corporation reserves the right to amend, alter, change or repeal any provision contained in this Amended and Restated Certificate in the manner now or hereafter prescribed by law, and all the provisions of this Amended and Restated Certificate and all rights and powers conferred in this Amended and Restated Certificate on stockholders, Directors and officers are subject to this reserved power.

(2) Construction. Each reference in this Amended and Restated Certificate to “the Amended and Restated Certificate,” “hereunder,” “hereof,” or words of like import and each reference to the Amended and Restated Certificate set forth in any amendment to the Amended and Restated Certificate shall mean and be a reference to the Amended and Restated Certificate, as supplemented and amended through such amendment to the Amended and Restated Certificate.

ARTICLE X

STOCK OWNERSHIP

AND THE FEDERAL COMMUNICATIONS LAWS

(1) Restrictions on Stock Ownership or Transfer. As contemplated by this Article X, the Corporation may restrict the ownership, or proposed ownership, of shares of capital stock of the Corporation by any person if such ownership or proposed ownership (a) is or could be inconsistent with, or in violation of, any provision of the Federal Communications Laws (as hereinafter defined), (b) limits or impairs or could limit or impair any business activities or proposed business activities of the Corporation under the Federal Communications Laws or (c) subjects or could subject the Corporation to any regulation under the Federal Communications Laws to which the Corporation would not be subject but for such ownership or proposed ownership (clauses (a), (b) and (c) collectively, “FCC Regulatory Limitations”). For purposes of this Article X, the term “Federal Communications Laws” shall mean any law of the United States now or hereafter in effect (and any regulation thereunder), including, without limitation, the Communications Act of 1934, as amended (the “Communications Act”), and regulations thereunder, pertaining to the ownership and/or operation or regulating the business activities of (x) any television or radio station, daily newspaper, cable television system or other medium of mass communications or (y) any provider of programming content to any such medium.

(2) Requests for Information. If the Corporation believes that the ownership or proposed ownership of shares of capital stock of the Corporation by any person may result in an FCC Regulatory Limitation, such person shall furnish promptly to the Corporation such information (including, without limitation, information with respect to citizenship, other ownership interests and affiliations) as the Corporation shall request.

(3) Denial of Rights, Refusal to Transfer. If (a) any person from whom information is requested pursuant to Section 2 of this Article X should not provide all the information requested by the Corporation, or (b) the Corporation shall conclude that a stockholder’s ownership or proposed ownership of, or that a stockholder’s exercise of any rights of ownership with respect to, shares of capital stock of the Corporation results or could result in an FCC Regulatory Limitation, then, in the case of either clause (a) or clause (b), the Corporation may (i) refuse to permit the transfer of shares of capital stock of the Corporation to such proposed stockholder, (ii) suspend those rights of stock ownership the exercise of which causes or could cause such FCC Regulatory Limitation, (iii) require the conversion of any or all shares of Class A Common Stock held by such stockholder into an equal number of shares of Class B Common Stock, (iv) redeem such shares of capital stock of the

 

B-13


Table of Contents

Corporation held by such stockholder in accordance with the terms and conditions set forth in this Section 3 of Article X, and/or (v) exercise any and all appropriate remedies, at law or in equity, in any court of competent jurisdiction, against any such stockholder or proposed transferee, with a view towards obtaining such information or preventing or curing any situation which causes or could cause an FCC Regulatory Limitation; provided, that, if the ownership or proposed ownership or the exercise of any rights of ownership by any stockholder or proposed transferee results or could result in an FCC Regulatory Limitation as a result of the aggregation of ownership or proposed ownership of capital stock of the Corporation by two or more stockholders and/or proposed transferee, between any such stockholders and transferee, the Corporation shall enforce its rights in clauses (i) through (v) above against, first, any such proposed transferee and, second, against each stockholder in the order in which each stockholder acquired ownership of such capital stock, beginning with the stockholder that most recently acquired ownership. Any such refusal of transfer or suspension of rights pursuant to clauses (i) and (ii), respectively, of the immediately preceding sentence shall remain in effect until the requested information has been received and the Corporation has determined that such transfer, or the exercise of such suspended rights, as the case may be, will not result in an FCC Regulatory Limitation. The terms and conditions of redemption pursuant to clause (iv) of this Section 3 of Article X shall be as follows:

(i) the redemption price of any shares to be redeemed pursuant to this Section 3 of Article X shall be equal to the Fair Market Value (as hereinafter defined) of such shares;

(ii) the redemption price of such shares may be paid in cash, Redemption Securities (as hereinafter defined) or any combination thereof;

(iii) if less than all such shares are to be redeemed, the shares to be redeemed shall be selected in such manner as shall be determined by the Board, which may include selection first of the most recently purchased shares thereof, selection by lot or selection in any other manner determined by the Board;

(iv) at least fifteen (15) days’ written notice of the Redemption Date (as hereinafter defined) shall be given to the record holders of the shares selected to be redeemed (unless waived in writing by any such holder); provided that the Redemption Date may be the date on which written notice shall be given to record holders if the cash or Redemption Securities necessary to effect the redemption shall have been deposited in trust for the benefit of such record holders and subject to immediate withdrawal by them upon surrender of the stock certificates for their shares to be redeemed;

(v) from and after the Redemption Date, any and all rights of whatever nature in respect of the shares selected for redemption (including, without limitation, any rights to vote or participate in dividends declared on stock of the same class or series as such shares), shall cease and terminate and the holders of such shares shall thenceforth be entitled only to receive the cash or Redemption Securities payable upon redemption; and

(vi) such other terms and conditions as the Board shall determine.

For purposes of this Section 3 of Article X:

(A) “Fair Market Value” shall mean, with respect to a share of the Corporation’s capital stock of any class or series, the volume weighted average sales price for such a share on the Nasdaq Global Select Market or, if such stock is not listed on such exchange, on the principal U.S. registered securities exchange on which such stock is listed, during the thirty (30) most recent days on which shares of stock of such class or series shall have been traded preceding the day on which notice of redemption shall be given pursuant to this Section 3 of Article X ; provided, however, that if shares of stock of such class or series are not traded on any securities exchange, “Fair Market Value” shall be determined by the Board in good faith; and provided, further, that “Fair Market Value” as to any stockholder who purchased stock within 120 days of a Redemption Date need not (unless otherwise determined by the Board) exceed the purchase price paid.

(B) “Redemption Date” shall mean the date fixed by the Board for the redemption of any shares of stock of the Corporation pursuant to this Section 3 of Article X.

 

B-14


Table of Contents

(C) “Redemption Securities” shall mean any debt or equity securities of the Corporation, any subsidiary of the Corporation or any other corporation or other entity, or any combination thereof, having such terms and conditions as shall be approved by the Board and which, together with any cash to be paid as part of the redemption price, in the opinion of any nationally recognized investment banking firm selected by the Board (which may be a firm which provides other investment banking, brokerage or other services to the Corporation), has a value, at the time notice of redemption is given pursuant to this Section 3 of Article X, at least equal to the Fair Market Value of the shares to be redeemed pursuant to this Section 3 of Article X (assuming, in the case of Redemption Securities to be publicly traded, such Redemption Securities were fully distributed and subject only to normal trading activity).

(4) Legends. The Corporation shall instruct the Corporation’s transfer agent that the shares of capital stock of the Corporation are subject to the restrictions set forth in this Article X and such restrictions shall be noted conspicuously on the certificate or certificates representing such capital stock or, in the case of uncertificated securities, contained in the notice or notices sent as required by applicable law.

(5) Certain Definitions. For purposes of this Article X, the word “person” shall include not only natural persons but partnerships (limited or general), associations, corporations, limited liability companies, joint ventures and other legal entities, and the word “regulation” shall include not only regulations but rules, published policies and published controlling interpretations by an administrative agency or body empowered to administer a statutory provision of the Federal Communications Laws.

ARTICLE XI

COMPROMISE AND REORGANIZATION

Whenever a compromise or arrangement is proposed between this Corporation and its creditors or any class of them and/or between this Corporation and its stockholders or any class of them, any court of equitable jurisdiction within the State of Delaware may, on the application in a summary way of this Corporation or of any creditor or stockholder thereof or on the application of any receiver or receivers appointed for this Corporation under the provisions of Section 291 of Title 8 of the DGCL or on the application of trustees in dissolution or of any receiver or receivers appointed for this Corporation under the provisions of Section 279 of Title 8 of the DGCL order a meeting of the creditors or class of creditors, and/or of the stockholders or class of stockholders of this Corporation, as the case may be, to be summoned in such manner as the said court directs. If a majority in number representing three-fourths in value of the creditors or class of creditors, and/or of the stockholders or class of stockholders of this Corporation, as the case may be, agrees to any compromise or arrangement and to any reorganization of the Corporation as a consequence of such compromise or arrangement, the said compromise or arrangement and the said reorganization shall, if sanctioned by the court to which the said application has been made, be binding on all the creditors or class of creditors, and/or on all the stockholders or class of stockholders, of this Corporation, as the case may be, and also on this Corporation.

ARTICLE XII

MISCELLANEOUS

(1) DGCL Section 203 and Business Combinations. The Corporation hereby expressly elects not to be governed by Section 203 of the DGCL.

(2) Corporate Opportunities.

(a) Subject to the applicable parties’ rights and obligations under any other contractual arrangement, in recognition and anticipation that (i) certain directors, principals, officers, employees, members and/or other representatives of Ellison, RedBird, and any Equity Investor (as defined in the Transaction Agreement) and

 

B-15


Table of Contents

their respective Affiliates (collectively, the “Applicable Parties”) may serve as Directors, officers or agents of the Corporation, (ii) the Applicable Parties may now engage and may continue to engage in any transaction or matter that may be an investment, corporate, business or other opportunity or offer a prospective economic or competitive advantage in which the Corporation or any of its controlled Affiliates (as defined below), directly or indirectly, could have an interest or expectancy (a “Competitive Opportunity”) or may otherwise (1) compete with the Corporation or its controlled Affiliates, directly or indirectly, (2) do business or otherwise transact with any potential or actual customer, supplier or other business relation of the Corporation or any of its controlled Affiliates and (3) employ or otherwise engage any officer, employee or other service provider of the Corporation or any of its controlled Affiliates and (iii) members of the Board who are not officers or employees of the Corporation or their respective Affiliates may desire to participate, invest or otherwise engage in certain Competitive Opportunities, the provisions of this Article XII are set forth to regulate and define the conduct of certain affairs of the Corporation with respect to certain classes or categories of opportunities as they may involve any of the Applicable Parties and their respective Affiliates and the powers, rights, duties and liabilities of the Corporation and its Directors, officers and stockholders in connection therewith.

(b) Subject to the applicable parties’ rights and obligations under any other contractual arrangement, each of the Applicable Parties and any past or present directors, principals, officers, employees, members, equityholders, and/or other representatives of the Applicable Parties that may serve as Directors, officers, employees or agents of the Corporation, and each of their Affiliates (such Persons being referred to, collectively, as “Identified Persons” and, individually, as an “Identified Person”) shall, to the fullest extent permitted by law, not have any duty whatsoever to refrain from directly or indirectly (i) participating or otherwise engaging in any Competitive Opportunity, (ii) otherwise competing with the Corporation or any of its controlled Affiliates, (iii) otherwise doing business or transacting with any potential or actual customer, supplier or other business relation of the Corporation or any of its controlled Affiliates or (iv) otherwise employing or engaging any officer, employee or other service provider of the Corporation or any of its controlled Affiliates and, to the fullest extent permitted by law, no Identified Person shall be liable to the Corporation or its stockholders or to any controlled Affiliate of the Corporation for breach of any fiduciary duty solely by reason of the fact that such Identified Person engages in any such activities. Subject to the applicable parties’ rights and obligations under any other contractual arrangement, to the fullest extent permitted by law, the Corporation hereby renounces any interest or expectancy in, or right to be offered an opportunity to participate in, any Competitive Opportunity or other corporate, business or other opportunity that may be a Competitive Opportunity for an Identified Person and the Corporation or any of its controlled Affiliates. Subject to the applicable parties’ rights and obligations under any other contractual arrangement, in the event that any Identified Person acquires knowledge of a Competitive Opportunity or other corporate, business or other opportunity that may be a Competitive Opportunity for itself, herself or himself, or for its, her or his Affiliates, and for the Corporation or any of its controlled Affiliates, such Identified Person shall, to the fullest extent permitted by law, have no duty to communicate, present or otherwise provide such opportunity to the Corporation or any of its controlled Affiliates and, to the fullest extent permitted by law, shall not be liable to the Corporation or its stockholders or to any controlled Affiliate of the Corporation or any other Person for breach of any fiduciary duty as a stockholder, Director or officer of the Corporation solely by reason of the fact that such Identified Person pursues or acquires such Competitive Opportunity for itself, herself or himself, or offers or directs such Competitive Opportunity to another Person.

(c) The Corporation does not renounce its interest in any Competitive Opportunity offered to any Director nominated or designated by the Applicable Parties if such opportunity is expressly offered to such Person solely in his or her capacity as a Director, and the provisions of Section 2(b) of this Article XII shall not apply to any such Competitive Opportunity.

(d) In addition to and notwithstanding the foregoing provisions of this Article XII, a business or other opportunity shall not be deemed to be a potential Competitive Opportunity for the Corporation if it is an opportunity that (i) the Corporation (together with its controlled Affiliates) is neither financially or legally able, nor contractually permitted to undertake, (ii) from its nature, is not in the line of the Corporation’s

 

B-16


Table of Contents

business or is of no practical advantage to the Corporation or (iii) is one in which the Corporation has no interest or reasonable expectancy.

(e) To the fullest extent permitted by law, any Person purchasing or otherwise acquiring any interest in any shares of capital stock of the Corporation shall be deemed to have notice of and to have consented to the provisions of this Article XII.

(f) Any amendment, repeal, or modification of this Article XII, or the adoption of any provision of the Amended and Restated Certificate inconsistent with this Article XII, shall not adversely affect any right or protection of a Director with respect to any act or omission occurring prior to such amendment, repeal, modification, or adoption.

(3) Forum for Adjudication of Disputes. Unless the Corporation consents in writing to the selection of an alternative forum, (x) the Court of Chancery of the State of Delaware (the “Court of Chancery”) (or, in the event that the Court of Chancery does not have jurisdiction, the federal district court for the District of Delaware or other state courts of the State of Delaware) shall, to the fullest extent permitted by law, be the sole and exclusive forum for (a) any derivative action or proceeding brought on behalf of the Corporation, (b) any action asserting a claim of breach of a fiduciary duty owed by any Director, officer, employee, agent or stockholder of the Corporation to the Corporation or the Corporation’s stockholders, (c) any action asserting a claim arising pursuant to any provision of the DCGL, this Amended and Restated Certificate or the Bylaws or as to which the DGCL confers jurisdiction on the Court of Chancery of the State of Delaware or (d) any action asserting a claim governed by the internal affairs doctrine, in each such case subject to such Court of Chancery having personal jurisdiction over the indispensable parties named as defendants therein; and (y) the federal district courts of the United States shall be the exclusive forum for the resolution of any complaint asserting a cause of action arising under the Securities Act. To the fullest extent permitted by law, any Person purchasing or otherwise acquiring or holding any interest in shares of capital stock of the Corporation shall be deemed to have notice of and consented to the provisions of this Section 3 of Article XII. Notwithstanding the foregoing, this Section 3 of Article XII shall not apply to claims seeking to enforce any liability or duty created by the Exchange Act, or any other claim for which the U.S. federal courts have exclusive jurisdiction.

(4) Severability. If any provision or provisions of this Amended and Restated Certificate shall be held to be invalid, illegal or unenforceable as applied to any circumstance for any reason whatsoever: (a) the validity, legality and enforceability of such provisions in any other circumstance and of the remaining provisions of this Amended and Restated Certificate (including, without limitation, each portion of any paragraph of this Amended and Restated Certificate containing any such provision held to be invalid, illegal or unenforceable that is not itself held to be invalid, illegal or unenforceable) shall not in any way be affected or impaired thereby and (b) to the fullest extent possible, the provisions of this Amended and Restated Certificate (including, without limitation, each such portion of any paragraph of this Certificate of Incorporation containing any such provision held to be invalid, illegal or unenforceable) shall be construed so as to permit the Corporation to protect its Directors, officers, employees and agents from personal liability in respect of their good faith service to or for the benefit of the Corporation to the fullest extent permitted by law.

ARTICLE XIII

DEFINITIONS

Affiliate” means, in relation to a Person, any other Person directly or indirectly controlling, controlled by or under common control with such person, where “control” means the possession, directly or indirectly, of the power to direct the management and policies of a Person whether through the ownership of voting securities, contract or otherwise; provided, that (a) neither the Corporation nor any of its subsidiaries will be deemed an Affiliate of any stockholder of the Corporation or any of such stockholders’ Affiliates, (b) no stockholder of the Corporation will be deemed an Affiliate of any other stockholder of the Corporation, in each case, solely by reason of any investment in the Corporation and (c) Affiliates shall not include any portfolio companies of a Person.

 

B-17


Table of Contents

Amended and Restated Certificate” means this Amended and Restated Certificate of Incorporation of the Corporation, as may be further amended and restated from time to time.

Board” means the Board of Directors of the Corporation.

Bylaws” means the Amended and Restated Bylaws of the Corporation, as may be further amended and restated from time to time.

Chair” means the chairperson of the Board.

Change of Control Event” means any transaction involving (a) the sale, transfer, or other disposition of all or substantially all of the Corporation’s assets (determined on a consolidated basis), (b) the merger or consolidation of the Corporation with or into another entity (except a merger or consolidation in which the holders of capital stock of the Corporation immediately prior to such merger or consolidation continue to hold at least fifty percent (50%) of the then-outstanding Voting Securities of the Corporation (or voting securities of the surviving or acquiring entity)), (c) any Person or group of Persons within the meaning of Section 13(d)(3) of the Exchange Act becomes the beneficial owner, directly or indirectly, of fifty percent (50%) or more of the then-outstanding Voting Securities of the Corporation, or (d) the closing of the transfer (whether by merger, consolidation, or otherwise), in one transaction or a series of related transactions, to a Person or group of affiliated Persons (other than an underwriter of the Corporation’s securities), of the Corporation’s securities if, after such closing and as a result of such closing, such Person or group of affiliated Persons would hold fifty percent (50%) or more of the then-outstanding Voting Securities of the Corporation (or voting securities of the surviving or acquiring entity); provided, however, that there shall not be a Change of Control Event hereunder if: (i) the purpose of a transaction is to change the state of incorporation of the Corporation, (ii) the purpose of a transaction is to create a holding company that will be owned in substantially the same proportions by the Persons who held the Corporation’s securities immediately prior to such transaction; or (iii) one or more controlled Affiliate of Ellison becomes the beneficial owner of fifty percent (50%) or more of the then-outstanding Voting Securities.

Common Stock” means the Class A Common Stock and the Class B Common Stock.

Consolidated EBITDA” means (a) if defined in the Corporation’s then-effective credit agreement, the definition contemplated thereby and (b) if not so defined, then with respect to the Corporation and its consolidated subsidiaries for any period, operating profit (loss), plus other income (loss), plus interest income, plus depreciation and amortization (excluding amortization related to programming rights, prepublication costs, videocassettes and DVDs), excluding (i) gains (losses) on sales of assets (except (I) gains (losses) on sales of inventory sold in the ordinary course of business and (II) gains (losses) on sales of other assets if such gains (losses) are less than $10,000,000 individually and less than $50,000,000 in the aggregate during such period), (ii) other non-cash items (including (A) provisions for losses and additions to valuation allowances, (B) provisions for restructuring, litigation and environmental reserves and losses on the disposition of businesses, (C) pension settlement charges, (D) non-cash charges associated with grants of stock options, employee stock purchase plans and other equity-based compensation awards to employees and directors, in each case under this clause (D) that are expensed in accordance with ASC 718, and (E) impairment charges) and (iii) expenses incurred in connection with acquisitions, dispositions or merger transactions in accordance with ASC 805.

Consolidated Indebtedness” shall mean, as at any date of determination, the debt for borrowed money of Corporation and its consolidated subsidiaries determined by the Board in good faith on a consolidated basis that would be reflected on a consolidated balance sheet prepared as of that date in accordance with United States generally accepted accounting principles (“GAAP”).

DGCL” means the General Corporation Law of the State of Delaware.

Directors” mean the directors of the Board.

 

B-18


Table of Contents

Effective Date” means the date that this Amended and Restated Certificate is accepted for filing by the Secretary of State of the State of Delaware.

Ellison” means, collectively, (i) The Lawrence J. Ellison Revocable Trust, u/a/d 1/22/88, as amended, Pinnacle Media Ventures, LLC, Pinnacle Media Ventures II, LLC, Pinnacle Media Ventures III, LLC, Hikouki, LLC, Aozora, LLC and Furaito, LLC; (ii) Larry Ellison; (iii) David Ellison; (iv) any Permitted Entity of a Person identified in clause (i), (ii) or (iii); (v) any Family Member of Larry Ellison or David Ellison and (vi) any Affiliate of the foregoing, in each case, that hold shares of Common Stock; provided, for purposes of this Amended and Restated Certificate, that any right, obligation or action that may be exercised or taken at the election of Ellison may be taken at the election of such Persons acting by a majority of shares held by such Persons or any Persons designated by any of them.

Ellison Designee” means an individual nominated for election to the Board by Ellison and designated as an “Ellison Designee” pursuant to Section 6(a)(i) of Article V.

Exchange Act” means the Securities Exchange Act of 1934, as amended.

Family Member” shall mean, with respect to any natural person, the spouse, domestic partner or spousal equivalent, parents, grandparents, lineal descendants, siblings, and lineal descendants of siblings of such natural person. Lineal descendants shall include adopted persons, but only so long as they are adopted while a minor. Family member shall further include any of such natural person’s family members as defined in Rule 701 of the Securities Act.

Independent Directors” means the members of the Board designated as independent directors in accordance with the Listing Standards.

Joint Venture” means any joint venture or other similar partnership in which two (2) or more persons (including the Corporation and at least one unaffiliated third party) contribute operating assets or businesses into a newly formed person and share economic, governance and management rights with respect thereto.

Leverage Ratio” means, (a) if defined in the Corporation’s then-effective credit agreement, the definition contemplated thereby and (b) if not so defined, then the ratio of (i) the Consolidated Indebtedness on such date minus the aggregate amount of Unrestricted Cash as of such date to (ii) Consolidated EBITDA for the twelve (12)-month period ending on such date.

Listing Standards” means (a) the requirements of any national stock exchange under which the Corporation’s equity securities are listed for trading that are generally applicable to companies with common equity securities listed thereon or (b) if the Corporation’s equity securities are not listed for trading on a national stock exchange, the requirements of the Nasdaq Stock Market LLC generally applicable to companies with equity securities listed thereon.

Low-Vote Designee” means an individual nominated for election to the Board by Ellison (a) designated as a “Low-Vote Designee” by Ellison or who Ellison has not designated as either an “Ellison Designee” or a “Low-Vote Designee,” in each case, pursuant to Section (6)(a)(i) of Article V or (b) pursuant to Sections 6(a)(ii)-(iii) of Article V.

NAI” means National Amusements, Inc.

NAI Organizational Documents” means, collectively, the organizational documents of NAI and the NAI Shareholders’ Agreement.

NAI Shareholders’ Agreement” means that certain shareholders’ agreement, dated as of the Effective Date, by and among NAI and its shareholders.

 

B-19


Table of Contents

Original Ownership Percentage” means, in respect of any Specified Shareholder, the percentage determined by the quotient of (a) the number of shares of Common Stock held by such Specified Stockholder and its Permitted Transferees as of the time of determination divided by (b) the total number of shares of Common Stock held by such Specified Stockholder as of immediately following the consummation of the Transactions.

Ownership Percentage” means, in respect of any Specified Stockholder of the Corporation, the percentage determined by the quotient of (a) the number of shares of Common Stock held by such Specified Stockholder divided by (b) the total number of shares of Common Stock issued and outstanding, in each case, at the time of such determination.

Permitted Entity” means, with respect to a Specified Stockholder, Larry Ellison or David Ellison: (a) a Permitted Trust solely for the benefit of (i) such Person, (ii) one or more Family Members of such Person, and/or (ii) any other Permitted Entity of such Person; (b) any Affiliate of, or general partnership, limited partnership, limited liability company, corporation, or other entity that (i) directly or indirectly controls, is controlled by, or is under common control with such Person, and/or (ii) is directly or indirectly exclusively owned by one or more Family Members of such Person; (c) a revocable living trust, which revocable living trust is itself both a Permitted Trust and a Specified Stockholder, (i) during the lifetime of the natural person grantor of such trust, or (ii) following the death of the natural person grantor of such trust, solely to the extent that such shares are held in such trust pending distribution to the beneficiaries designated in such trust; and (d) the personal representative of the estate of such Person upon the death of such Person solely to the extent the executor is acting in the capacity as a personal representative of such estate.

Permitted Issuance” means an issuance of shares of Common Stock (a) as a result of the exercise, conversion or exchange of any securities that have the right to become shares or other securities of the Corporation (including an Optional Class A Conversion Event); (b) to the Corporation’s officers, Directors, employees or consultants or other service providers under any employment arrangement or bona fide approved equity incentive plan approved by a committee of the Board comprised of disinterested Directors that grants them such securities as compensation or incentive; (c) on a pro rata basis as a dividend or distribution on, or in connection with, a split or recapitalization or similar reorganization transaction; (d) as part of a valid agreement with a bona fide third party in consideration for the acquisition from third party of assets, shares, securities, an undertaking or a business; (e) in connection with the Transaction Agreement; or (f) any issuance of shares of Common Stock which, in the aggregate, represent less than five percent (5%) of the then outstanding shares of Common Stock for a bona fide capital raising purpose (which may be for general corporate uses) in any ninety (90)-day period.

Permitted Transferee” means (a) a Family Member of a Specified Stockholder, (b) a Permitted Entity of a Specified Stockholder, (c) in the case of Ellison, any Equity Investor and (d) in the case of any Specified Stockholder that is not Ellison, Ellison.

Permitted Trust” shall mean a bona fide trust where each trustee is (a) a Specified Stockholder, Larry Ellison or David Ellison, (b) a Family Member of a Specified Stockholder, Larry Ellison or David Ellison, or (c) a professional in the business of providing trustee services, including private professional fiduciaries, trust companies, and bank trust departments.

Person” means an individual, a partnership, a corporation, a limited liability company, an association, a joint stock company, a trust, a joint venture, an unincorporated organization, or other form of business organization, whether or not regarded as a legal entity under applicable law, or any governmental authority or any department, agency, or political subdivision thereof.

Pro Forma Leverage Ratio” means the Leverage Ratio, as determined by the Board in good faith, giving pro forma effect to any indebtedness that would be incurred, assumed or guaranteed in connection with such action.

 

B-20


Table of Contents

RedBird” means, collectively, (i) RB Tentpole LP (so long as RB Tentpole LP is managed or controlled by Affiliates of RedBird Capital Partners Management LLC) and (ii) any Affiliates of RedBird Capital Partners Management LLC (including any investment vehicle managed and controlled by RedBird Capital Partners Management LLC), in each case, that hold shares of Common Stock at the time of determination; provided, for purposes of this Amended and Restated Certificate, that any right, obligation or action that may be exercised or taken at the election of RedBird may be taken at the election of such Persons acting by a majority of shares held by such Persons or any Persons designated by any of them.

RedBird Designee” means an individual nominated for election to the Board by RedBird pursuant to this Amended and Restated Certificate.

Related Party” means (a) any Person who is an officer or a member of the board of directors (or similar governing body) of the Corporation or any of its subsidiaries (or a member of the immediate family of any such Person); (b) any Person (other than the Corporation or any of its subsidiaries) of which any Person described in clause (a) is a partner, director, officer or Affiliate; (c) any Person that, together with its Affiliates, beneficially owns at least ten percent (10%) of the total then-outstanding shares of Common Stock (or any Affiliate of any such person); or (d) any director or officer of a Person described in clause (c) (or a member of the immediate family of any such director or officer).

Related Party Transaction” means any agreement, contract or transaction, between the Corporation or its subsidiaries, on the one hand, and any Related Party, on the other hand; provided, that the following shall not constitute a “Related Party Transaction”: (a) employment agreements, benefit plans and similar arrangements for directors, officers, employees or consultants of the Corporation or any of its subsidiaries (including the issuance of Common Stock or other equity interests and payment of compensation thereunder) which, in each case, are approved by a committee of the Board comprised of disinterested Directors; (b) any issuance of equity interests or other securities subject to preemptive rights in favor of any Related Party; (c) indemnification, advancement of expenses or exculpation of liability made pursuant to the governing, constituent or organizational documents or other customary indemnification agreements of the Corporation or its subsidiaries; (d) agreements to reimburse directors or officers of the Corporation or any of its subsidiaries for out-of-pocket expenses not to exceed $25,000,000 and reasonably incurred in connection with such service as directors or officers of NAI, the Corporation or any of their respective direct or indirect subsidiaries; (e) transactions where the interest of the Related Party arises solely from its status as the holder of equity interests or other securities of the Corporation or any of its subsidiaries and all holders of the same class or series of equity interests or other securities have the right to receive the same benefit on a pro rata basis taking into account the distribution provisions of the relevant issuer of such equity interests or other securities (such as dividends, distributions or repurchases); (f) any transaction, agreement or arrangement (or any amendment or modification thereto that is approved by the Board) contemplated by, or entered into pursuant to, the Transaction Agreement, the Voting Agreements and the Registration Rights Agreement (as defined in the Transaction Agreement); (g) agreements, contracts or transactions approved by the Corporation’s audit committee; and (h) actions taken to enforce any rights under NAI’s Organizational Documents.

Rescue Financing” means financing provided to the Corporation or any of its material Subsidiaries, which financing is required to (a) remedy an existing default, or avoid a default that is reasonably likely to occur in the foreseeable future, in each case, by the Corporation, or any such Subsidiary under any financial maintenance covenant contained in any credit agreement, the failure of which to remedy would be reasonably expected to have a materially adverse effect on the Corporation and its Subsidiaries taken as a whole or (b) provide liquidity to the Corporation or any such Subsidiary as required to fund its ongoing operations in the ordinary course of business to avoid a probable insolvency.

Securities Act” means the Securities Act of 1933, as amended.

Specified Stockholder Designee” means an individual nominated for election to the Board by a Specified Stockholder pursuant to this Amended and Restated Certificate.

 

B-21


Table of Contents

Specified Other Reserved Matter Designees” means: (a) if (and only if) Ellison has an Original Ownership Percentage of at least twenty percent (20%) and an Ownership Percentage of at least five percent (5%), a majority of the Ellison Designees (if any) and Low-Vote Designees; and (b) if (and only if) RedBird has an Original Ownership Percentage of at least twenty percent (20%) and an Ownership Percentage of at least five percent (5%), one (1) RedBird Designee.

Specified Reserved Matter Designees” means (a) if (and only if) Ellison has the right to nominate at least two (2) directors to the Board, a majority of the Ellison Designees (if any) and Low-Vote Designees; and (b) if (and only if) RedBird has the right to nominate at least two (2) directors to the Board, one (1) RedBird Designee.

Specified Stockholders” means, collectively, Ellison and RedBird.

Transaction Agreement” means that certain Transaction Agreement, dated as of July [●], 2024, by and among Skydance Media, LLC, Paramount Global, the Corporation, Pluto Merger Sub, Inc., Pluto Merger Sub II, Inc., Sparrow Merger Sub, LLC, and each of the Upstream Blocker Holders (as defined therein).

Transactions” means collectively, the transactions contemplated by the Transaction Agreement, the Neptune Stock Purchase Agreement and the Subscription Agreements (each as defined in the Transaction Agreement).

Transfer” of a share of Class A Common Stock shall mean any direct or indirect sale, exchange, redemption, assignment, distribution, encumbrance, hypothecation, gift, pledge, retirement, transfer, conveyance, or other disposition or alienation in any way (whether or not for value and whether voluntarily, involuntarily, or by operation of law), including, without limitation: (a) assignments and distributions resulting from death, incompetency, bankruptcy, liquidation, and dissolution; (b) a transfer to a broker or other nominee (regardless of whether there is a corresponding change in beneficial ownership); and (c) the transfer of, or entering into a binding agreement with respect to the transfer of, Voting Control.

Unrestricted Cash” means unrestricted cash and cash equivalents held or owned by, credited to the account of, or otherwise reflected as an asset on the balance sheet of, the Corporation and its consolidated subsidiaries.

Voting Agreements” means those certain Voting Agreements, dated as of [●], by and between the Corporation and each of the Specified Stockholders.

Voting Control” means, with respect to a share of Class A Common Stock, the power (whether exclusive or shared) to vote or direct the voting of such share by proxy, voting agreement, or otherwise.

ARTICLE XIV

INTERPRETATIONS

For purposes of this Amended and Restated Certificate, whenever the context requires: the singular number shall include the plural, and vice versa; and one gender shall include all other genders. As used in this Amended and Restated Certificate, the words “include” and “including,” and variations thereof, shall not be deemed to be terms of limitation, but rather shall be deemed to be followed by the words “without limitation”. References to any Person shall be deemed to include its successors and permitted assigns. The bold-faced headings in this Amended and Restated Certificate are for convenience of reference only. The terms “Dollars” and “$” mean U.S. dollars. Any reference herein to “as of the date hereof,” “as of the date of this Amended and Restated Certificate.” The word “or” will not be exclusive. The words “hereof”, “hereto”, “hereby”, “herein” and “hereunder” and words of similar import when used in this Amended and Restated Certificate shall refer to this Amended and Restated Certificate as a whole and not to any particular provision of this Amended and Restated Certificate. The word “extent” in the phrase “to the extent” shall mean the degree to which a subject or other thing extends, and such phrase shall not mean simply “if”. References to “days” shall mean “calendar days” unless expressly stated otherwise.

 

B-22


Table of Contents

Annex C

 

 

 

Amended and Restated Bylaws of

Paramount Skydance Corporation

(a Delaware corporation)

 

 


Table of Contents

Table of Contents

 

             Page  
Article I Corporate Offices      C-1  
  1.1  

Registered Office

     C-1  
  1.2  

Other Offices

     C-1  
Article II Meetings of Stockholders      C-1  
  2.1  

Place of Meetings

     C-1  
  2.2  

Annual Meeting

     C-1  
  2.3  

Special Meeting

     C-1  
  2.4  

Advance Notice Procedures for Business Brought before a Meeting

     C-1  
  2.5  

Advance Notice Procedures for Nominations of Directors

     C-4  
  2.6  

Notice of Stockholders’ Meetings

     C-7  
  2.7  

Manner of Giving Notice; Affidavit of Notice

     C-8  
  2.8  

Quorum

     C-8  
  2.9  

Adjourned Meeting; Notice

     C-8  
  2.10  

Conduct of Business

     C-8  
  2.11  

Voting

     C-9  
  2.12  

Record Date for Stockholder Meetings and Other Purposes

     C-9  
  2.13  

Proxies

     C-9  
  2.14  

List of Stockholders Entitled to Vote

     C-10  
  2.15  

Inspectors of Election

     C-10  
  2.16  

Delivery to the Corporation

     C-11  
Article III Directors      C-11  
  3.1  

Powers

     C-11  
  3.2  

Number of Directors

     C-11  
  3.3  

Election, Qualification and Term of Office of Directors

     C-11  
  3.4  

Resignation and Vacancies

     C-11  
  3.5  

Place of Meetings; Meetings by Telephone

     C-11  
  3.6  

Regular Meetings

     C-12  
  3.7  

Special Meetings; Notice

     C-12  
  3.8  

Quorum

     C-12  
  3.9  

Organization

     C-12  
  3.10  

Action by Written Consent without a Meeting

     C-13  
  3.11  

Fees and Compensation of Directors

     C-13  
Article IV Committees      C-13  
  4.1  

Committees of Directors

     C-13  
  4.2  

Committee Minutes

     C-13  
  4.3  

Meetings and Actions of Committees

     C-13  
  4.4  

Quorum

     C-14  
Article V Officers      C-14  
  5.1  

Officers

     C-14  
  5.2  

Appointment of Officers

     C-14  
  5.3  

Subordinate Officers

     C-15  
  5.4  

Removal and Resignation of Officers

     C-15  
  5.5  

Vacancies in Offices

     C-15  
  5.6  

Representation of Shares of Other Corporations

     C-15  
  5.7  

Authority and Duties of Officers

     C-15  
  5.8  

Compensation

     C-15  

 

C-i


Table of Contents
Article VI Records      C-16  
Article VII General Matters      C-16  
  7.1  

Execution of Corporate Contracts and Instruments

     C-16  
  7.2  

Stock Certificates

     C-16  
  7.3  

Special Designation of Certificates

     C-16  
  7.4  

Lost Certificates

     C-17  
  7.5  

Shares Without Certificates

     C-17  
  7.6  

Construction; Definitions

     C-17  
  7.7  

Dividends

     C-17  
  7.8  

Fiscal Year

     C-17  
  7.9  

Seal

     C-17  
  7.10  

Transfer of Stock

     C-18  
  7.11  

Stock Transfer Agreements

     C-18  
  7.12  

Registered Stockholders

     C-18  
  7.13  

Waiver of Notice

     C-18  
Article VIII Notice      C-18  
  8.1  

Delivery of Notice; Notice by Electronic Transmission

     C-18  
Article IX INDEMNIFICATION OF EMPLOYEES      C-19  
  9.1  

Right to Indemnification

     C-19  
  9.2  

Successful Defense

     C-20  
  9.3  

Advance Payment of Expenses

     C-20  
  9.4  

Not Exclusive

     C-20  
  9.5  

Insurance

     C-20  
  9.6  

Certain Definitions

     C-20  
  9.7  

Proceedings to Enforce Rights to Indemnification

     C-21  
  9.8  

Preservation of Rights

     C-21  
Article X Amendments      C-22  
Article XI Definitions      C-22  

 

C-ii


Table of Contents

Amended and Restated Bylaws of

Paramount Skydance Corporation

Article I

CORPORATE OFFICES

1.1 Registered Office.

The address of the registered office of Paramount Skydance Corporation (the “Corporation”) in the State of Delaware, and the name of its registered agent at such address, shall be as set forth in the Corporation’s certificate of incorporation, as the same may be amended and/or restated from time to time (the “Certificate of Incorporation”).

1.2 Other Offices.

The Corporation may have additional offices at any place or places, within or outside the State of Delaware, as the board of directors of the Corporation (the “Board”) may from time to time establish or as the business of the Corporation may require.

Article II

MEETINGS OF STOCKHOLDERS

2.1 Place of Meetings.

Meetings of stockholders shall be held at such place, if any, within or outside the State of Delaware, designated by the Board. The Board may, in its sole discretion, determine that a meeting of stockholders shall not be held at any place, but may instead be held solely by means of remote communication as authorized by Section 211(a)(2) of the General Corporation Law of the State of Delaware (the “DGCL”). In the absence of any such designation or determination, stockholders’ meetings shall be held at the Corporation’s principal executive office.

2.2 Annual Meeting.

The Board shall designate the date and time of the annual meeting. At the annual meeting, directors shall be elected and other proper business properly brought before the meeting in accordance with Section 2.4 may be transacted. The Corporation may postpone, reschedule or cancel any annual meeting of stockholders previously scheduled by the Board.

2.3 Special Meeting.

Special meetings of the stockholders may be called only by such Persons and only in such manner as set forth in the Certificate of Incorporation. The Corporation may postpone, reschedule or cancel any special meeting of stockholders previously scheduled by the Board.

No business may be transacted at any special meeting of stockholders other than the business specified in the notice of such meeting.

2.4 Advance Notice Procedures for Business Brought before a Meeting.

 

(i)

At an annual meeting of the stockholders, only such business shall be conducted as shall have been properly brought before the meeting. To be properly brought before an annual meeting, business must be (a) specified in a notice of meeting given by or at the direction of the Board, (b) if not specified in a notice of meeting, otherwise brought before the meeting by the Board or the chairperson of the meeting, or

 

C-1


Table of Contents
  (c) otherwise properly brought before the meeting by a stockholder present in person who (A)(1) was a stockholder of the Corporation both at the time of giving the notice provided for in this Section 2.4 and at the time of the meeting, (2) is entitled to vote at the meeting and (3) has complied with this Section 2.4 or (B) properly made such proposal in accordance with Rule 14a-8 under the Securities Exchange Act of 1934, as amended, and the rules and regulations thereunder (as so amended and inclusive of such rules and regulations, the “Exchange Act”), which proposal has been included in the proxy statement for the annual meeting. The foregoing clause (c) shall be the exclusive means for a stockholder to propose business to be brought before an annual meeting of the stockholders. The only matters that may be brought before a special meeting are the matters specified in the Corporation’s notice of meeting given by or at the direction of the Person calling the meeting pursuant to the Certificate of Incorporation and Section 2.3 of these bylaws. For purposes of this Section 2.4 and Section 2.5 of these bylaws, as applicable, “present in person” shall mean that the stockholder proposing that the business be brought before the annual or special meeting of the Corporation, or, if the proposing stockholder is not an individual, a qualified representative of such proposing stockholder, appear at such annual meeting, and a “qualified representative” of such proposing stockholder shall be (A) any person who is authorized in writing by such stockholder to act for such stockholder as proxy at the meeting of stockholders and such person must produce such writing or electronic transmission, or a reliable reproduction of the writing or electronic transmission, at the meeting of stockholders or (B), if such proposing stockholder is (x) a general or limited partnership, any general partner or Person who functions as a general partner of the general or limited partnership or who controls the general or limited partnership, (y) a corporation or a limited liability company, any officer or Person who functions as an officer of the corporation or limited liability company or any officer, director, general partner or Person who functions as an officer, director or general partner of any entity ultimately in control of the corporation or limited liability company or (z) a trust, any trustee of such trust. This Section 2.4 shall apply to any business that may be brought before an annual or special meeting of stockholders other than nominations for election to the Board at an annual meeting, which shall be governed by Section 2.5 of these bylaws. Stockholders seeking to nominate persons for election to the Board must comply with Section 2.5 of these bylaws, and this Section 2.4 shall not be applicable to nominations for election to the Board except as expressly provided in Section 2.5 of these bylaws.

 

(ii)

Without qualification, for business to be properly brought before an annual meeting by a stockholder pursuant to Section 2.4(iii)(c), (a) the stockholder must provide Timely Notice (as defined below) thereof in writing and in proper form to the Secretary of the Corporation, (b) the stockholder must provide any updates or supplements to such notice at the times and in the forms required by this Section 2.4 and (c) the proposed business must constitute a proper matter for stockholder action. To be timely, a stockholder’s notice must be delivered to, or mailed and received at, the principal executive offices of the Corporation not less than ninety (90) days nor more than one hundred twenty (120) days prior to the one-year anniversary of the preceding year’s annual meeting (which, in the case of the first annual meeting of stockholders following the closing of the Corporation’s initial underwritten public offering of common stock, the preceding year’s annual meeting date shall be deemed to be [●], 20[●]); provided, however, that if the date of the annual meeting is more than thirty (30) days before or more than sixty (60) days after such anniversary date, notice by the stockholder to be timely must be so delivered, or mailed and received not more than the hundred twentieth (120th) day prior to such annual meeting and not later than the (i) the ninetieth (90th) day prior to such annual meeting or, (ii) if later, the tenth (10th) day following the day on which public disclosure of the date of such annual meeting was first made (such notice within such time periods, “Timely Notice”). In no event shall any adjournment or postponement of an annual meeting or the announcement thereof commence a new time period or extend a time period for the giving of Timely Notice as described above.

 

(iii)

To be in proper form for purposes of this Section 2.4, a stockholder’s notice to the Secretary shall set forth:

 

(a)

As to each Proposing Person (as defined below), (A) the name, address, signature and the date of signature of such Proposing Person (including, if applicable, the name and address that appear on the Corporation’s books and records); and (B) the number of shares of each class or series of stock of the Corporation that

 

C-2


Table of Contents
  are, directly or indirectly, owned of record or beneficially owned (within the meaning of Rule 13d-3 under the Exchange Act) by such Proposing Person, except that such Proposing Person shall in all events be deemed to beneficially own any shares of any class or series of stock of the Corporation as to which such Proposing Person has a right to acquire beneficial ownership at any time in the future (the disclosures to be made pursuant to the foregoing clauses (A) and (B) are referred to as “Stockholder Information”);

 

(b)

As to each Proposing Person, (A) the full notional amount of any securities that, directly or indirectly, underlie any “derivative security” (as such term is defined in Rule 16a-1(c) under the Exchange Act) that constitutes a “call equivalent position” (as such term is defined in Rule 16a-1(b) under the Exchange Act) (“Synthetic Equity Position”) and that is, directly or indirectly, held or maintained by such Proposing Person with respect to any shares of any class or series of stock of the Corporation; provided that, for the purposes of the definition of “Synthetic Equity Position,” the term “derivative security” shall also include any security or instrument that would not otherwise constitute a “derivative security” as a result of any feature that would make any conversion, exercise or similar right or privilege of such security or instrument becoming determinable only at some future date or upon the happening of a future occurrence, in which case the determination of the amount of securities into which such security or instrument would be convertible or exercisable shall be made assuming that such security or instrument is immediately convertible or exercisable at the time of such determination; and, provided, further, that any Proposing Person satisfying the requirements of Rule 13d-1(b)(1) under the Exchange Act (other than a Proposing Person that so satisfies Rule 13d-1(b)(1) under the Exchange Act solely by reason of Rule 13d-1(b)(1)(ii)(E)) shall not be deemed to hold or maintain the notional amount of any securities that underlie a Synthetic Equity Position held by such Proposing Person as a hedge with respect to a bona fide derivatives trade or position of such Proposing Person arising in the ordinary course of such Proposing Person’s business as a derivatives dealer, (B) any rights to dividends on the shares of any class or series of stock of the Corporation owned beneficially by such Proposing Person that are separated or separable from the underlying shares of the Corporation, (C) any material pending or threatened legal proceeding in which such Proposing Person is a party or material participant involving the Corporation or any of its officers or directors, or any Affiliate of the Corporation, (D) any other material relationship between such Proposing Person, on the one hand, and the Corporation or any Affiliate of the Corporation, on the other hand, (E) any direct or indirect material interest in any material contract or agreement of such Proposing Person with the Corporation or any Affiliate of the Corporation (including, in any such case, any employment agreement, collective bargaining agreement or consulting agreement), (F) any proportionate interest in shares of the Corporation or a Synthetic Equity Position held, directly or indirectly, by a general or limited partnership, limited liability company or similar entity in which any such Proposing Person (1) is a general partner or, directly or indirectly, beneficially owns an interest in a general partner of such general or limited partnership or (2) is the manager, managing member or, directly or indirectly, beneficially owns an interest in the manager or managing member of such limited liability company or similar entity, (G) any other information relating to such Proposing Person that would be required to be disclosed in a proxy statement or other filing required to be made in connection with solicitations of proxies or consents by such Proposing Person in support of the business proposed to be brought before the meeting pursuant to Section 14(a) of the Exchange Act (the disclosures to be made pursuant to the foregoing clauses (A) through (G) are referred to as “Disclosable Interests”); provided, however, that Disclosable Interests shall not include any such disclosures with respect to the ordinary course business activities of any broker, dealer, commercial bank, trust company or other nominee who is a Proposing Person solely as a result of being the stockholder directed to prepare and submit the notice required by these bylaws on behalf of a beneficial owner and (H) a representation whether any Proposing Person, intends or is part of a group which intends to deliver a proxy statement and/or form of proxy to holders of at least the percentage of the Corporation’s outstanding capital stock required to approve or adopt the proposal and/or otherwise to solicit proxies or votes from stockholders in support of such proposal; and

 

(c)

As to each item of business that the stockholder proposes to bring before the annual meeting, (A) a brief description of the business desired to be brought before the annual meeting, the reasons for conducting such business at the annual meeting and any material interest in such business of each Proposing Person,

 

C-3


Table of Contents
  (B) the text of the proposal or business (including the text of any resolutions proposed for consideration), (C) a reasonably detailed description of all agreements, arrangements and understandings (x) between or among any of the Proposing Persons or (y) between or among any Proposing Person and any other Person or entity (including their names) in connection with the proposal of such business by such stockholder and (D) any other information relating to such item of business that would be required to be disclosed in a proxy statement or other filing required to be made in connection with solicitations of proxies in support of the business proposed to be brought before the meeting pursuant to Section 14(a) of the Exchange Act; provided, however, that the disclosures required by this Section 2.4(iii) shall not include any disclosures with respect to any broker, dealer, commercial bank, trust company or other nominee who is a Proposing Person solely as a result of being the stockholder directed to prepare and submit the notice required by these bylaws on behalf of a beneficial owner.

 

(iv)

For purposes of this Section 2.4, the term “Proposing Person shall mean (a) the stockholder providing the notice of business proposed to be brought before an annual meeting, (b) the beneficial owner or beneficial owners, if different, on whose behalf the notice of the business proposed to be brought before the annual meeting is made, (c) any participant (as defined in paragraphs (a)(ii)-(vi) of Instruction 3 to Item 4 of Schedule 14A) with such stockholder in such solicitation or (d) any associate (within the meaning of Rule 12b-2 under the Exchange Act for the purposes of these bylaws) of such stockholder, beneficial owner or any other participant.

 

(v)

A Proposing Person shall update and supplement its notice to the Corporation of its intent to propose business at an annual meeting, if necessary, so that the information provided or required to be provided in such notice pursuant to this Section 2.4 shall be true and correct as of the record date for notice of the meeting and as of the date that is ten (10) business days prior to the meeting or any adjournment or postponement thereof, and such update and supplement shall be delivered to, or mailed and received by, the Secretary at the principal executive offices of the Corporation not later than five (5) business days after the record date for notice of the meeting (in the case of the update and supplement required to be made as of such record date), and not later than eight (8) business days prior to the date for the meeting or, if practicable, any adjournment or postponement thereof (and, if not practicable, on the first practicable date prior to the date to which the meeting has been adjourned or postponed) (in the case of the update and supplement required to be made as of ten (10) business days prior to the meeting or any adjournment or postponement thereof).

 

(vi)

Notwithstanding anything in these bylaws to the contrary, no business shall be conducted at an annual meeting that is not properly brought before the meeting in accordance with this Section 2.4. The presiding officer of the meeting shall, if the facts warrant, determine that the business was not properly brought before the meeting in accordance with this Section 2.4, and if he or she should so determine, he or she shall so declare to the meeting and any such business not properly brought before the meeting shall not be transacted.

 

(vii)

In addition to the requirements of this Section 2.4 with respect to any business proposed to be brought before an annual meeting, each Proposing Person shall comply with all applicable requirements of the Exchange Act with respect to any such business. Nothing in this Section 2.4 shall be deemed to affect the rights of stockholders to request inclusion of proposals in the Corporation’s proxy statement pursuant to Rule 14a-8 under the Exchange Act.

 

(viii)

For purposes of these bylaws, “public disclosure” shall mean disclosure in a press release reported by a national news service or in a document publicly filed by the Corporation with the Securities and Exchange Commission pursuant to Sections 13, 14 or 15(d) of the Exchange Act.

2.5 Advance Notice Procedures for Nominations of Directors.

 

(i)

Subject in all respects to the provisions of the Certificate of Incorporation, nominations of any person for election to the Board at an annual meeting may be made at such meeting only (a) by or at the direction of the Board, including by any committee or persons authorized to do so by the Board or these bylaws, or

 

C-4


Table of Contents
  (b) by a stockholder present in person (as defined in Section 2.4 of these bylaws) who (1) was a beneficial owner of shares of the Corporation both at the time of giving the notice provided for in this Section 2.5 and at the time of the meeting, (2) is entitled to vote at the meeting and (3) has complied with this Section 2.5 as to such notice and nomination. The foregoing clause (b) shall be the exclusive means for a stockholder to make any nomination of a person or persons for election to the Board at any annual meeting of stockholders other than in accordance with the provisions of the Certificate of Incorporation.

 

(ii)

Without qualification, for a stockholder to make any nomination of a person or persons for election to the Board at an annual meeting, the stockholder must (a) provide Timely Notice (as defined in Section 2.4(ii) of these bylaws) thereof in writing and in proper form to the Secretary of the Corporation, (b) provide the information, agreements and questionnaires with respect to such stockholder and its candidate for nomination as required by this Section 2.5, and (c) provide any updates or supplements to such notice at the times and in the forms required by this Section 2.5.

 

(iii)

In no event shall any adjournment or postponement of an annual meeting or the announcement thereof commence a new time period or extend a time period for the giving of a stockholder’s notice as described above. The number of nominees a stockholder may nominate for election at the annual meeting (or in the case of a stockholder giving the notice on behalf of a beneficial owner, the number of nominees a stockholder may nominate for election at the annual meeting on behalf of such beneficial owner) shall not exceed the number of directors to be elected at such annual meeting.

 

(iv)

To be in proper form for purposes of this Section 2.5, a stockholder’s notice to the Secretary shall set forth:

 

(a)

As to each Nominating Person (as defined below), the Stockholder Information (as defined in Section 2.4(iii)(a) of these bylaws) except that for purposes of this Section 2.5, the term “Nominating Person” shall be substituted for the term “Proposing Person” in all places it appears in Section 2.4(iii)(a);

 

(b)

As to each Nominating Person, any Disclosable Interests (as defined in Section 2.4(iii)(b) of these bylaws, except that for purposes of this Section 2.5 the term “Nominating Person” shall be substituted for the term “Proposing Person” in all places it appears in Section 2.4(iii)(b) and the disclosure with respect to the business to be brought before the meeting in Section 2.4(iii)(c) shall be made with respect to nomination of each person for election as a director at the meeting) and a representation whether any Nominating Person intends or is part of a group which intends to deliver a proxy statement and/or form of proxy to holders of at least the percentage of the Corporation’s outstanding capital stock required to elect the nominee and/or otherwise to solicit proxies or votes from stockholders in support of such nomination; and

 

(c)

As to each candidate whom a Nominating Person proposes to nominate for election as a director, (A) all information with respect to such candidate for nomination that would be required to be set forth in a stockholder’s notice pursuant to this Section 2.5 if such candidate for nomination were a Nominating Person, (B) all information relating to such candidate for nomination that is required to be disclosed in a proxy statement or other filings required to be made in connection with solicitations of proxies for election of directors in a contested election pursuant to Section 14(a) under the Exchange Act (including such candidate’s written consent to being named in the Corporation’s proxy statement as a nominee and to serving as a director if elected), (C) a description of any direct or indirect material interest in any material contract or agreement between or among any Nominating Person, on the one hand, and each candidate for nomination or his or her respective associates or any other participants in such solicitation, on the other hand, including, without limitation, all information that would be required to be disclosed pursuant to Item 404 under Regulation S-K if such Nominating Person were the “registrant” for purposes of such rule and the candidate for nomination were a director or executive officer of such registrant, and (D) a completed and signed questionnaire, representation and agreement as provided in Section 2.5(viii).

 

(v)

For purposes of this Section 2.5, the term “Nominating Person shall mean (a) the stockholder providing the notice of the nomination proposed to be made at the meeting, (b) the beneficial owner or beneficial owners, if different, on whose behalf the notice of the nomination proposed to be made at the meeting is made, (c) any other participant (as defined in paragraphs (a)(ii)-(vi) of Instruction 3 to Item 4 of

 

C-5


Table of Contents
  Schedule 14A) in such solicitation and (d) any associate (within the meaning of Rule 12b-2 under the Exchange Act for the purposes of these bylaws) of such stockholder or beneficial owner or any other participant in such solicitation.

 

(vi)

The Board may request that any Nominating Person furnish such additional information as may be reasonably required by the Board. Such Nominating Person shall provide such additional information within ten (10) days after it has been requested by the Board.

 

(vii)

A stockholder providing notice of any nomination proposed to be made at a meeting shall further update and supplement such notice, if necessary, so that the information provided or required to be provided in such notice pursuant to this Section 2.5 shall be true and correct as of the record date for notice of the meeting and as of the date that is ten (10) business days prior to the meeting or any adjournment or postponement thereof, and such update and supplement shall be delivered to, or mailed and received by, the Secretary at the principal executive offices of the Corporation not later than five (5) business days after the record date for notice of the meeting (in the case of the update and supplement required to be made as of such record date), and not later than eight (8) business days prior to the date for the meeting or, if practicable, any adjournment or postponement thereof (and, if not practicable, on the first practicable date prior to the date to which the meeting has been adjourned or postponed) (in the case of the update and supplement required to be made as of ten (10) business days prior to the meeting or any adjournment or postponement thereof).

 

(viii)

Notwithstanding anything in Section 2.5(ii) to the contrary, in the event that the number of directors to be elected to the Board at the annual meeting is increased effective after the time period for which nominations would otherwise be due under Section 2.5(ii) and there is no public announcement by the Corporation naming the nominees for the additional directorships at least one hundred (100) days prior to the first anniversary of the preceding year’s annual meeting, a stockholder’s notice required by this Section 2.5 shall also be considered timely, but only with respect to nominees for the additional directorships, if it shall be delivered to the Secretary at the principal executive offices of the Corporation not later than the close of business on the tenth (10th) day following the day on which such public announcement is first made by the Corporation.

 

(ix)

Nominations of persons for election to the Board may be made at a special meeting of stockholders at which directors are to be elected pursuant to the Corporation’s notice of meeting (1) by or at the direction of the Board or (2) provided that the Board has determined that directors shall be elected at such meeting, by any stockholder of the Corporation who is a stockholder of record at the time the notice provided for in this Section 2.5 is delivered to the Secretary of the Corporation, who is entitled to vote at the meeting and upon such election and who complies with the notice procedures set forth in this Section 2.5. The number of nominees a stockholder may nominate for election at the special meeting (or in the case of a stockholder giving the notice on behalf of a beneficial owner, the number of nominees a stockholder may nominate for election at the special meeting on behalf of such beneficial owner) shall not exceed the number of directors to be elected at such special meeting. In the event the Corporation calls a special meeting of stockholders for the purpose of electing one or more directors to the Board, any such stockholder entitled to vote in such election of directors may nominate a person or persons (as the case may be) for election to such position(s) as specified in the Corporation’s notice of meeting, if the stockholder’s notice required by Section 2.5(ii) shall be delivered to the Secretary at the principal executive offices of the Corporation not earlier than the close of business on the one hundred twentieth (120th) day prior to such special meeting and not later than the close of business on the later of the ninetieth (90th) day prior to such special meeting or the tenth (10th) day following the day on which the Corporation first makes a public announcement of the date of the special meeting at which directors are to be elected. In no event shall the public announcement of an adjournment or postponement of a special meeting commence a new time period (or extend any time period) for the giving of a stockholder’s notice as described above.

 

(x)

To be eligible to be a candidate for election as a director of the Corporation at an annual meeting, a candidate must be nominated in the manner prescribed in this Section 2.5 (or otherwise in accordance with

 

C-6


Table of Contents
  the Certificate of Incorporation) and the candidate for nomination, whether nominated by the Board or by a stockholder of record, must have previously delivered (in the case of a nomination by a stockholder pursuant to Section 2.5(i)(b), in accordance with the time period prescribed in this Section 2.5 for delivery of the stockholder notice of nomination), to the Secretary at the principal executive offices of the Corporation, (a) a completed written questionnaire (in the form provided by the Corporation) with respect to the background, qualifications, stock ownership and independence of such candidate for nomination and (b) a written representation and agreement (in the form provided by the Corporation to all nominees) that such candidate for nomination (A) is not, and will not become a party to, any agreement, arrangement or understanding with any Person or entity other than the Corporation with respect to any direct or indirect compensation or reimbursement for service as a director of the Corporation that has not been disclosed therein and (B) if elected as a director of the Corporation, will comply with all applicable corporate governance, conflict of interest, confidentiality, stock ownership and trading and other policies and guidelines of the Corporation applicable to all directors and in effect during such person’s term in office as a director (and, if requested by any candidate for nomination, the Secretary of the Corporation shall provide to such candidate for nomination all such policies and guidelines then in effect).

 

(xi)

The Board may also require any proposed candidate for nomination as a Director to furnish such other information as may reasonably be requested by the Board in writing prior to the meeting of stockholders at which such candidate’s nomination is to be acted upon in order for the Board to determine the eligibility of such candidate for nomination to be an independent director of the Corporation in accordance with the Corporation’s corporate governance guidelines if such person purports to be an independent director.

 

(xii)

In addition to the requirements of this Section 2.5 with respect to any nomination proposed to be made at a meeting, each Proposing Person shall comply with all applicable requirements of the Exchange Act with respect to any such nominations.

 

(xiii)

No candidate shall be eligible for nomination as a director of the Corporation unless such candidate for nomination and the Nominating Person seeking to place such candidate’s name in nomination has complied with this Section 2.5, as applicable. The presiding officer at the meeting shall, if the facts warrant, determine that a nomination was not properly made in accordance with this Section 2.5, and if he or she should so determine, he or she shall so declare such determination to the meeting, the defective nomination shall be disregarded and any ballots cast for the candidate in question (but in the case of any form of ballot listing other qualified nominees, only the ballots cast for the nominee in question) shall be void and of no force or effect.

 

(xiv)

Notwithstanding anything in these bylaws to the contrary (but subject to Section 2.5(xv) of these bylaws which shall control with respect to matters regarding nominations under the Certificate of Incorporation), no candidate for nomination shall be eligible to be seated as a director of the Corporation unless nominated and elected in accordance with this Section 2.5.

 

(xv)

Notwithstanding anything to the contrary contained in these bylaws, for as long as any stockholder has a right to designate or nominate a director pursuant to the Certificate of Incorporation, the procedure for any such nomination shall be governed by the Certificate of Incorporation and such party shall not be subject to the notice procedures and information requirements with respect to such stockholder set forth in these bylaws for the nomination of any person to serve as a director at any annual meeting or special meeting of stockholders.

2.6 Notice of Stockholders’ Meetings.

Unless otherwise provided by law, the Certificate of Incorporation or these bylaws, the notice of any meeting of stockholders shall be sent or otherwise given in accordance with either Section 2.7 of these bylaws not less than ten (10) nor more than sixty (60) days before the date of the meeting to each stockholder entitled to vote at such meeting. The notice shall specify the place, if any, date and hour of the meeting, the means of remote communication, if any, by which stockholders and proxy holders may be deemed to be present in person and vote at such meeting, and, in the case of a special meeting, the purpose or purposes for which the meeting is called.

 

C-7


Table of Contents

2.7 Manner of Giving Notice; Affidavit of Notice.

Notice of any meeting of stockholders shall be deemed given:

 

(i)

if mailed, when deposited in the U.S. mail, postage prepaid, directed to the stockholder at his or her address as it appears on the Corporation’s records;

 

(ii)

if delivered by courier service, the earlier of when the notice is received or left at the stockholder’s address; or

 

(iii)

if electronically transmitted as provided in the DGCL.

An affidavit of the secretary or an assistant secretary of the Corporation or of the transfer agent or any other agent of the Corporation that the notice has been given by mail, courier service or by a form of electronic transmission, as applicable, shall, in the absence of fraud, be prima facie evidence of the facts stated therein.

2.8 Quorum.

Unless otherwise provided by law, the Certificate of Incorporation or these bylaws, the holders of a majority in voting power of the stock issued and outstanding and entitled to vote at the meeting, present in person, or by remote communication, if applicable, or represented by proxy, shall constitute a quorum for the transaction of business at all meetings of the stockholders. If, however, a quorum is not present or represented at any meeting of the stockholders, then either (i) the chairperson of the meeting or (ii) a majority in voting power of the stockholders entitled to vote at the meeting, present in person, or by remote communication, if applicable, or represented by proxy, shall have power to adjourn the meeting from time to time in the manner provided in Section 2.9 of these bylaws until a quorum is present or represented.

2.9 Adjourned Meeting; Notice.

When a meeting is adjourned to another time or place, if any, notice need not be given of the adjourned meeting if the time, place, if any, thereof, and the means of remote communications, if any, by which stockholders and proxy holders may be deemed to be present in person and vote at such adjourned meeting are announced at the meeting at which the adjournment is taken. At any adjourned meeting, the Corporation may transact any business which might have been transacted at the original meeting. If the adjournment is for more than thirty (30) days, a notice of the adjourned meeting shall be given to each stockholder of record entitled to vote at the meeting. If after the adjournment a new record date for determination of stockholders entitled to vote is fixed for the adjourned meeting, the Board shall fix as the record date for determining stockholders entitled to notice of such adjourned meeting the same or an earlier date as that fixed for determination of stockholders entitled to vote at the adjourned meeting, and shall give notice of the adjourned meeting to each stockholder of record as of the record date so fixed for notice of such adjourned meeting. At the adjourned meeting of stockholders, the Corporation may transact any business which might have been transacted at the original meeting of stockholders.

2.10 Conduct of Business.

The date and time of the opening and the closing of the polls for each matter upon which the stockholders will vote at a meeting shall be announced at the meeting by the person presiding over the meeting. The Board may adopt by resolution such rules and regulations for the conduct of the meeting of stockholders as it shall deem appropriate. Except to the extent inconsistent with such rules and regulations as adopted by the Board, the chairperson of any meeting of stockholders shall have the right and authority to convene and (for any or no reason) to recess and/or adjourn the meeting, to prescribe such rules, regulations and procedures and to do all such acts as, in the judgment of such chairperson, are appropriate for the proper conduct of the meeting. Such rules, regulations or procedures, whether adopted by the Board or prescribed by the chairperson of the meeting,

 

C-8


Table of Contents

may include, without limitation, the following: (i) the establishment of an agenda or order of business for the meeting; (ii) rules and procedures for maintaining order at the meeting and the safety of those present; (iii) limitations on attendance at or participation in the meeting to stockholders entitled to vote at the meeting, their duly authorized and constituted proxies or such other persons as the chairperson of the meeting shall determine; (iv) restrictions on entry to the meeting after the time fixed for the commencement thereof; and (v) limitations on the time allotted to questions or comments by participants. Unless and to the extent determined by the Board or the chairperson of the meeting, meetings of stockholders shall not be required to be held in accordance with the rules of parliamentary procedure.

2.11 Voting.

Each stockholder shall be entitled to a number of votes based on the number of and type of shares of capital stock held by such stockholder as provided in the Certificate of Incorporation.

Except as otherwise provided by the Certificate of Incorporation, at all duly called or convened meetings of stockholders at which a quorum is present, for the election of directors, a plurality of the votes cast shall be sufficient to elect a director. Except as otherwise provided by the Certificate of Incorporation, these bylaws, the rules or regulations of any stock exchange applicable to the Corporation, or applicable law or pursuant to any regulation applicable to the Corporation or its securities, each other matter presented to the stockholders at a duly called or convened meeting at which a quorum is present shall be decided by the affirmative vote of the holders of a majority of the votes cast (excluding abstentions and broker non-votes) on such matter.

2.12 Record Date for Stockholder Meetings and Other Purposes.

In order that the Corporation may determine the stockholders entitled to notice of or to vote at any meeting of stockholders or any adjournment thereof, the Board may fix a record date, which record date shall not precede the date upon which the resolution fixing the record date is adopted by the Board, and which record date shall not be, unless otherwise required by law, more than sixty (60) days nor less than ten (10) days before the date of such meeting. If the Board so fixes a date, such date shall also be the record date for determining the stockholders entitled to vote at such meeting unless the Board determines, at the time it fixes such record date, that a later date on or before the date of the meeting shall be the date for making such determination. If no record date is fixed by the Board, the record date for determining stockholders entitled to notice of or to vote at a meeting of stockholders shall be the close of business on the next day preceding the day on which notice is first given, or, if notice is waived, at the close of business on the day next preceding the day on which the meeting is held. A determination of stockholders of record entitled to notice of or to vote at a meeting of stockholders shall apply to any adjournment of the meeting; provided, however, that the Board may fix a new record date for the adjourned meeting, and in such case shall also fix as the record date for stockholders entitled to notice of such adjourned meeting the same or an earlier date as that fixed for determination of stockholders entitled to vote in accordance herewith at the adjourned meeting.

In order that the Corporation may determine the stockholders entitled to receive payment of any dividend or other distribution or allotment or any rights or the stockholders entitled to exercise any rights in respect of any change, conversion or exchange of capital stock, or for the purposes of any other lawful action, the Board may fix a record date, which record date shall not precede the date upon which the resolution fixing the record date is adopted, and which record date shall be not more than sixty (60) days prior to such action. If no record date is fixed, the record date for determining stockholders for any such purpose shall be at the close of business on the day on which the Board adopts the resolution relating thereto.

2.13 Proxies.

Each stockholder entitled to vote at a meeting of stockholders may authorize another Person or Persons to act for such stockholder by proxy authorized by an instrument in writing or by a transmission permitted by law,

 

C-9


Table of Contents

including Rule 14a-19 promulgated under the Exchange Act, as amended, filed in accordance with the procedure established for the meeting, but, no such proxy shall be voted or acted upon after three (3) years from its date, unless the proxy provides for a longer period. The revocability of a proxy that states on its face that it is irrevocable shall be governed by the provisions of Section 212 of the DGCL. A proxy may be in the form of an electronic transmission which sets forth or is submitted with information from which it can be determined that the electronic transmission was authorized by the stockholder.

2.14 List of Stockholders Entitled to Vote.

The Corporation shall prepare, at least ten (10) days before every meeting of stockholders, a complete list of the stockholders entitled to vote at the meeting (provided, however, that if the record date for determining the stockholders entitled to vote is less than ten (10) days before the date of the meeting, the list shall reflect the stockholders entitled to vote as of the tenth day before the meeting date), arranged in alphabetical order, and showing the address of each stockholder and the number of shares registered in the name of each stockholder. The Corporation shall not be required to include electronic mail addresses or other electronic contact information on such list. Such list shall be open to the examination of any stockholder, for any purpose germane to the meeting for a period of at least ten (10) days prior to the meeting: (i) on a reasonably accessible electronic network, provided that the information required to gain access to such list is provided with the notice of the meeting, or (ii) during ordinary business hours, at the Corporation’s principal executive office. In the event that the Corporation determines to make the list available on an electronic network, the Corporation may take reasonable steps to ensure that such information is available only to stockholders of the Corporation. Such list shall presumptively determine the identity of the stockholders entitled to vote at the meeting and the number of shares held by each of them. Except as otherwise provided by law, the stock ledger shall be the only evidence as to who are the stockholders entitled to examine the list of stockholders required by this Section 2.14 or to vote in person or by proxy at any meeting of stockholders. Any stockholder directly or indirectly soliciting proxies from other stockholders must use a proxy card color other than white, which shall be reserved for the exclusive use by the Board.

2.15 Inspectors of Election.

Before any meeting of stockholders, the Corporation shall appoint an inspector or inspectors of election to act at the meeting or its adjournment and make a written report thereof. The Corporation may designate one or more Persons as alternate inspectors to replace any inspector who fails to act. If any Person appointed as inspector or any alternate fails to appear or fails or refuses to act, then the chairperson of the meeting shall appoint a Person to fill that vacancy. Such inspectors shall:

 

(i)

determine the number of shares outstanding and the voting power of each, the number of shares represented at the meeting and the validity of any proxies and ballots;

 

(ii)

count all votes or ballots;

 

(iii)

count and tabulate all votes;

 

(iv)

determine and retain for a reasonable period a record of the disposition of any challenges made to any determination by the inspector(s); and

 

(v)

certify its or their determination of the number of shares represented at the meeting and its or their count of all votes and ballots.

Each inspector, before entering upon the discharge of the duties of inspector, shall take and sign an oath faithfully to execute the duties of inspection with strict impartiality and according to the best of such inspector’s ability. Any report or certificate made by the inspectors of election is prima facie evidence of the facts stated therein. The inspectors of election may appoint such Persons to assist them in performing their duties as they determine.

 

C-10


Table of Contents

2.16 Delivery to the Corporation.

Whenever Sections 2.4 and 2.5 of this Article II require one or more persons (including a record or beneficial owner of stock of the Corporation) to deliver a document or information to the Corporation or any officer, employee or agent thereof (including any notice, request, questionnaire, revocation, representation or other document or agreement), such document or information shall be in writing exclusively (and not in an electronic transmission) and shall be delivered exclusively by hand (including, without limitation, overnight courier service) or by certified or registered mail, return receipt requested and the Corporation shall not be required to accept delivery of any document not in such written form or so delivered. For the avoidance of doubt, with respect to any notice from any stockholder of record or beneficial owner of the Corporation’s capital stock pursuant to Sections 2.4 and 2.5 of this Article II, to the fullest extent permitted by law, the Corporation expressly opts out of Section 116 of the DGCL.

Article III

DIRECTORS

3.1 Powers.

Except as otherwise provided by the Certificate of Incorporation or the DGCL, the business and affairs of the Corporation shall be managed by or under the direction of the Board.

3.2 Number of Directors.

The total number of directors constituting the Board shall be determined by the Board in accordance with the Certificate of Incorporation.

3.3 Election, Qualification and Term of Office of Directors.

The procedures for election of directors, as well as the terms and qualifications of directors, shall be as set forth in the Certificate of Incorporation.

3.4 Resignation and Vacancies.

Any director may resign at any time upon notice given in writing or by electronic transmission to the Corporation. The resignation shall take effect at the time specified therein or upon the happening of an event specified therein, and if no time or event is specified, at the time of its receipt. Except as otherwise provided for in the Certificate of Incorporation, when one or more directors so resigns and the resignation is effective at a future date or upon the happening of an event to occur on a future date, the vote of the directors holding a majority of the voting power of the directors present at any meeting at which a quorum is present shall have power to fill such vacancy or vacancies, the vote thereon to take effect when such resignation or resignations shall become effective, and each director so chosen shall hold office as provided in this section in the filling of other vacancies.

Except as otherwise provided for in the Certificate of Incorporation, vacancies and newly created directorships resulting from any increase in the authorized number of directors shall be filled by the vote of the directors holding a majority of the voting power of the directors present at any meeting at which a quorum is present.

3.5 Place of Meetings; Meetings by Telephone.

The Board may hold meetings, both regular and special, either within or outside the State of Delaware.

 

C-11


Table of Contents

Unless otherwise restricted by the Certificate of Incorporation or these bylaws, members of the Board, or any committee of the Board or subcommittee of the Board, in each case, designated by the Board, may participate in a meeting of the Board, or any committee of the Board or subcommittee of the Board, by means of conference telephone or other means of remote communication so long as all persons participating in the meeting can hear each other, and such participation in a meeting pursuant to this bylaw shall constitute presence in person at the meeting.

3.6 Regular Meetings.

Regular meetings of the Board may be held without notice at such time and at such place as shall from time to time be determined by the Board or the chairperson of the Board (the “Chair”).

3.7 Special Meetings; Notice.

Special meetings of the Board, for any purpose or purposes may be called at any time by the Chair, the Chief Executive Officer, or the directors holding a majority of the voting power of the Board.

Notice of the time and place of special meetings shall be:

 

(i)

delivered personally by hand, by courier or by telephone;

 

(ii)

sent by United States first-class mail, postage prepaid;

 

(iii)

sent by facsimile or electronic mail; or

 

(iv)

sent by other means of electronic transmission, directed to each director at that director’s address, telephone number, or electronic mail address, or other address for electronic transmission, as the case may be, as shown on the Corporation’s records.

If the notice is (i) delivered personally by hand, by courier or by telephone, (ii) sent by facsimile or electronic mail, or (iii) sent by other means of electronic transmission, it shall be delivered or sent at least twenty-four (24) hours before the time of the holding of the meeting. If the notice is sent by U.S. mail, it shall be deposited in the U.S. mail at least four (4) days before the time of the holding of the meeting. The notice need not specify the place of the meeting (if the meeting is to be held at the Corporation’s principal executive office) nor the purpose of the meeting.

3.8 Quorum.

Except as otherwise provided in the Certificate of Incorporation, at all meetings of the Board, each of (i) the number of directors holding a majority of the voting power of the entire Board and (ii) a majority of the total number of directors constituting the Board shall constitute a quorum for the transaction of business; provided that if two (2) consecutive meetings of the Board called in accordance with these bylaws fail to achieve a quorum, then a third meeting may be called in accordance with these bylaws and at such meeting (x) the number of directors holding a majority of the voting power of the entire Board and (y) one-third of the total number of directors constituting the Board shall constitute a quorum for the transaction of business. The vote of the directors holding a majority of the voting power of directors present at any meeting at which a quorum is present shall be the act of the Board, except as may be otherwise specifically provided by statute or the Certificate of Incorporation. If a quorum is not present at any meeting of the Board, then the directors holding a majority of the voting power of the directors present thereat may adjourn the meeting from time to time, without notice other than announcement at the meeting, until a quorum is present.

3.9 Organization.

Meetings of the Board shall be presided over by the Chair, or in the absence of the Chair, by a presiding person chosen at the meeting.

 

C-12


Table of Contents

3.10 Action by Written Consent without a Meeting.

Unless otherwise restricted by the Certificate of Incorporation or these bylaws, any action required or permitted to be taken at any meeting of the Board, or of any committee of the Board or subcommittee of the Board, may be taken without a meeting if all members of the Board, or committee or subcommittee, as the case may be, consent thereto in writing or by electronic transmission. After such an action is taken by written consent without a meeting, the consent or consents relating thereto shall be filed with the minutes of the proceedings of the Board, committee or subcommittee in the same paper or electronic form as the minutes are maintained.

3.11 Fees and Compensation of Directors.

Unless otherwise restricted by the Certificate of Incorporation or these bylaws, the Board shall have the authority to fix the compensation, including fees and reimbursement of expenses, of directors for services to the Corporation in any capacity.

Article IV

COMMITTEES

4.1 Committees of Directors.

The Board may designate one (1) or more committees of the Board, including, but not limited to an audit committee (the “Audit Committee”), a governance and nominating committee (the “Governance and Nominating Committee”) and a compensation committee the “Compensation Committee”) and each committee of the Board shall consist of one (1) or more of the directors of the Corporation. The Board may designate one (1) or more directors or members of the Board as alternate members of any committee of the Board, who may replace any absent or disqualified member at any meeting of the committee. In the absence or disqualification of a member of a committee, the member or members thereof present at any meeting and not disqualified from voting, whether or not such member or members constitute a quorum, may unanimously appoint another member of the Board to act at the meeting in the place of any such absent or disqualified member. Any such committee, to the extent provided in the resolution of the Board or in these bylaws, shall have and may exercise all the powers and authority of the Board in the management of the business and affairs of the Corporation, and may authorize the seal of the Corporation to be affixed to all papers that may require it; but no such committee or subcommittee shall have the power or authority to (i) approve or adopt, or recommend to the stockholders, any action or matter (other than the election or removal of directors) expressly required by the DGCL to be submitted to stockholders for approval, or (ii) adopt, amend or repeal any bylaw of the Corporation. The Audit Committee shall initially be comprised of the Independent Directors. The Governance and Nominating Committee shall initially be comprised of (i) all of the Ellison Designees and the Low-Vote Designees and (ii) a Redbird Designee. The Compensation Committee shall initially be comprised of a Redbird Designee and other members designated by the Board.

4.2 Committee Minutes.

Each committee shall keep regular minutes of its meetings and report the same to the Board when required.

4.3 Meetings and Actions of Committees.

Meetings and actions of committees shall be governed by, and held and taken in accordance with, the provisions of:

 

(i)

Section 3.5 (place of meetings and meetings by telephone);

 

(ii)

Section 3.6 (regular meetings);

 

C-13


Table of Contents
(iii)

Section 3.7 (special meetings and notice);

 

(iv)

Section 3.9 (action without a meeting); and

 

(v)

Section 7.12 (waiver of notice), with such changes in the context of those bylaws as are necessary to substitute the committee and its respective members for the Board and its members. However:

 

(a)

the time of regular meetings of committees may be determined either by resolution of the Board or by resolution of the committee;

 

(b)

special meetings of committees may also be called by resolution of the Board or the chairperson of the applicable committee; and

 

(vi)

the Board may adopt rules for the governance of any committee to override the provisions that would otherwise apply to the committee pursuant to this Section 4.3, provided that such rules do not violate the provisions of the Certificate of Incorporation or applicable law.

4.4 Quorum.

Except as otherwise provided in the Certificate of Incorporation, at all meetings of any committee of the Board, each of (i) the number of the directors then serving on such committee and holding a majority of the voting power of such committee and (ii) a majority of the directors then serving on such committee shall constitute a quorum for the transaction of business; provided that if two (2) consecutive meetings of any committee of the Board called in accordance with these bylaws fail to achieve a quorum, then a third meeting may be called in accordance with these bylaws and at such meeting (x) the number of directors then serving on such committee holding a majority of the voting power of such committee and (y) one-third of the directors then serving on such committee shall constitute a quorum for the transaction of business. The vote of the directors holding a majority of the voting power of directors present at any committee meeting at which a quorum is present shall be the act of such committee, except as may be otherwise specifically provided by statute or the Certificate of Incorporation. If a quorum is not present at any meeting of a committee of the Board, then the directors holding a majority of the voting power of the directors present thereat may adjourn the committee meeting from time to time, without notice other than announcement at the committee meeting, until a quorum is present.

Article V

OFFICERS

5.1 Officers.

The officers of the Corporation shall initially include a Chief Executive Officer, a President and a Secretary. The Corporation may also have, at the discretion of the Board, the Chair, the Vice Chair, a Chief Financial Officer, a Treasurer, one (1) or more Vice Presidents, one (1) or more Assistant Vice Presidents, one (1) or more Assistant Treasurers, one (1) or more Assistant Secretaries, and any such other officers as may be appointed in accordance with the provisions of these bylaws. Any number of offices may be held by the same person. No officer need be a stockholder or director of the Corporation.

5.2 Appointment of Officers.

The Board or a duly authorized committee or subcommittee thereof shall appoint the officers of the Corporation, except such officers as may be appointed in accordance with the provisions of Section 5.3 of these bylaws. David Ellison shall initially serve as Chief Executive Officer of the Corporation.

 

C-14


Table of Contents

5.3 Subordinate Officers.

The Board or a duly authorized committee or subcommittee thereof may appoint, or empower the Chief Executive Officer or, in the absence of a Chief Executive Officer, the President, to appoint, such other officers and agents as the business of the Corporation may require. Each of such officers and agents shall hold office for such period, have such authority, and perform such duties as are provided in these bylaws, as the Board or a duly authorized committee or subcommittee thereof may from time to time determine, or as determined by the officer upon whom such power of appointment has been conferred by the Board or a duly authorized committee or subcommittee thereof.

5.4 Removal and Resignation of Officers.

Subject to the Certificate of Incorporation and the rights, if any, of an officer under any contract of employment, any officer may be removed, either with or without cause, by the vote of the directors holding a majority of the voting power of the directors present at any meeting at which a quorum is present or a duly authorized committee or subcommittee thereof or, except in the case of an officer chosen by the Board or a duly authorized committee or subcommittee thereof, by any officer upon whom such power of removal may be conferred by the Board or a duly authorized committee or subcommittee thereof.

Any officer may resign at any time by giving notice to the Corporation in writing or by electronic transmission. Any resignation shall take effect at the date of the receipt of that notice or at any later time specified in that notice. Unless otherwise specified in the notice of resignation, the acceptance of the resignation shall not be necessary to make it effective. Any resignation is without prejudice to the rights, if any, of the Corporation under any contract to which the officer is a party.

5.5 Vacancies in Offices.

Any vacancy occurring in any office of the Corporation shall be filled by the Board or a duly authorized committee or subcommittee thereof or as provided in Section 5.2.

5.6 Representation of Shares of Other Corporations.

The Chief Executive Officer, the President, any Vice President, the Treasurer, the Secretary or Assistant Secretary of this Corporation, or any other Person authorized by the Board, the Chief Executive Officer, the President or a Vice President, is authorized to vote, represent and exercise on behalf of this Corporation all rights incident to any and all shares or securities of any other corporation or entity standing in the name of this Corporation. The authority granted herein may be exercised either by such Person directly or by any other Person authorized to do so by proxy or power of attorney duly executed by such Person having the authority.

5.7 Authority and Duties of Officers.

All officers of the Corporation shall respectively have such authority and perform such duties in the management of the business of the Corporation as may be provided herein or designated from time to time by the Board and, to the extent not so provided, as generally pertain to their respective offices, subject to the control of the Board.

5.8 Compensation.

The compensation of the officers of the Corporation for their services as such shall be fixed from time to time by or at the direction of the Board. An officer of the Corporation shall not be prevented from receiving compensation by reason of the fact that he or she is also a director of the Corporation.

 

C-15


Table of Contents

Article VI

RECORDS

A stock ledger consisting of one or more records in which the names of all of the Corporation’s stockholders of record, the address and number of shares registered in the name of each such stockholder, and all issuances and transfers of stock of the corporation are recorded in accordance with Section 224 of the DGCL shall be administered by or on behalf of the Corporation. Any records administered by or on behalf of the Corporation in the regular course of its business, including its stock ledger, books of account, and minute books, may be kept on, or by means of, or be in the form of, any information storage device, or method, or one or more electronic networks or databases (including one or more distributed electronic networks or databases), provided that the records so kept can be converted into clearly legible paper form within a reasonable time and, with respect to the stock ledger, that the records so kept (i) can be used to prepare the list of stockholders specified in Sections 219 and 220 of the DGCL, (ii) record the information specified in Sections 156, 159, 217(a) and 218 of the DGCL, and (iii) record transfers of stock as governed by Article 8 of the Delaware Uniform Commercial Code.

Article VII

GENERAL MATTERS

7.1 Execution of Corporate Contracts and Instruments.

The Board, except as otherwise provided in these bylaws, may authorize any officer or officers, or agent or agents, to enter into any contract or execute any instrument in the name of and on behalf of the Corporation; such authority may be general or confined to specific instances. Unless so authorized or ratified by the Board or within the agency power of an officer, no officer, agent or employee shall have any power or authority to bind the Corporation by any contract or engagement or to pledge its credit or to render it liable for any purpose or for any amount.

7.2 Stock Certificates.

The shares of the Corporation shall be uncertificated, provided that the Board by resolution may provide that some or all of the shares of any class or series of stock of the Corporation shall be represented by certificates. Certificates for the shares of stock, if any, shall be in such form as is consistent with the Certificate of Incorporation and applicable law. Every holder of stock represented by a certificate shall be entitled to have a certificate signed by, or in the name of the Corporation by, any two officers authorized to sign stock certificates representing the number of shares registered in certificate form. The Chief Executive Officer, Chair, or Vice Chair, the President, Vice President, the Treasurer, any Assistant Treasurer, the Secretary or any Assistant Secretary of the Corporation shall be specifically authorized to sign stock certificates. Any or all of the signatures on the certificate may be a facsimile. In case any officer, transfer agent or registrar who has signed or whose facsimile signature has been placed upon a certificate has ceased to be such officer, transfer agent or registrar before such certificate is issued, it may be issued by the Corporation with the same effect as if he or she were such officer, transfer agent or registrar at the date of issue.

7.3 Special Designation of Certificates.

If the Corporation is authorized to issue more than one class of stock or more than one series of any class, then the powers, the designations, the preferences, and the relative, participating, optional, or other special rights of each class of stock or series thereof and the qualifications, limitations, or restrictions of such preferences and/or rights shall be set forth in full or summarized on the face or on the back of the certificate that the Corporation shall issue to represent such class or series of stock (or, in the case of uncertificated shares, set forth in a notice provided pursuant to Section 151 of the DGCL); provided, however, that except as otherwise provided in Section 202 of the DGCL, in lieu of the foregoing requirements, there may be set forth on the face of back of the

 

C-16


Table of Contents

certificate that the Corporation shall issue to represent such class or series of stock (or, in the case of any uncertificated shares, included in the aforementioned notice) a statement that the Corporation will furnish without charge to each stockholder who so requests the powers, the designations, the preferences, and the relative, participating, optional, or other special rights of each class of stock or series thereof and the qualifications, limitations, or restrictions of such preferences and/or rights.

 

7.4

Lost Certificates.

Except as provided in this Section 7.4, no new certificates for shares shall be issued to replace a previously issued certificate unless the latter is surrendered to the Corporation and cancelled at the same time. The Corporation may issue a new certificate of stock or uncertificated shares in the place of any certificate theretofore issued by it, alleged to have been lost, stolen or destroyed, and the Corporation may require the owner of the lost, stolen or destroyed certificate, or such owner’s legal representative, to give the Corporation a bond sufficient to indemnify it against any claim that may be made against it on account of the alleged loss, theft or destruction of any such certificate or the issuance of such new certificate or uncertificated shares.

7.5 Shares Without Certificates.

The Corporation shall adopt a system of issuance, recordation and transfer of its shares of stock by electronic or other means not involving the issuance of certificates, provided the use of such system by the Corporation is permitted in accordance with applicable law.

7.6 Construction; Definitions.

Unless the context requires otherwise, the general provisions, rules of construction and definitions in the DGCL shall govern the construction of these bylaws. In connection herewith, to the extent there are conflicts among these bylaws or the Certificate of Incorporation, priority shall first be given to the Certificate of Incorporation, second to these bylaws, in each case except as otherwise required by the DGCL. Without limiting the generality of this provision, the singular number includes the plural and the plural number includes the singular.

7.7 Dividends.

The Board, subject to any restrictions contained in either (a) the DGCL or (b) the Certificate of Incorporation, may declare and pay dividends upon the shares of its capital stock. Dividends may be paid in cash, in property or in shares of the Corporation’s capital stock.

The Board may set apart out of any of the funds of the Corporation available for dividends a reserve or reserves for any proper purpose and may abolish any such reserve. Such purposes shall include but not be limited to equalizing dividends, repairing or maintaining any property of the Corporation, and meeting contingencies.

7.8 Fiscal Year.

The fiscal year of the Corporation shall be fixed by resolution of the Board and may be changed by the Board.

7.9 Seal.

The Corporation may adopt a corporate seal, which shall be adopted and which may be altered by the Board. The Corporation may use the corporate seal by causing it or a facsimile thereof to be impressed or affixed or in any other manner reproduced.

 

C-17


Table of Contents

7.10 Transfer of Stock.

Shares of the Corporation shall be transferable in the manner prescribed by law and in these bylaws subject to any transfer restrictions contained in the Certificate of Incorporation. Shares of stock of the Corporation shall be transferred on the books of the Corporation only by the holder of record thereof or by such holder’s attorney duly authorized in writing, upon surrender to the Corporation, of the certificate or certificates representing such shares endorsed by the appropriate Person or Persons (or by delivery of duly executed instructions with respect to uncertificated shares), with such evidence of the authenticity of such endorsement or execution, transfer, authorization and other matters as the Corporation may reasonably require, and accompanied by all necessary stock transfer stamps. No transfer of stock shall be valid as against the Corporation for any purpose until it shall have been entered in the stock records of the Corporation by an entry showing the names of the Persons from and to whom it was transferred.

7.11 Stock Transfer Agreements.

The Corporation shall have power to enter into and perform any agreement with any number of stockholders of any one or more classes or series of stock of the Corporation to restrict the transfer of shares of stock of the Corporation of any one or more classes owned by such stockholders in any manner not prohibited by the DGCL.

7.12 Registered Stockholders.

The Corporation:

 

(i)

shall be entitled to recognize the exclusive right of a Person registered on its books as the owner of shares to receive dividends and to vote as such owner; and

 

(ii)

shall not be bound to recognize any equitable or other claim to or interest in such share or shares on the part of another Person, whether or not it shall have express or other notice thereof, except as otherwise provided by the laws of the State of Delaware.

7.13 Waiver of Notice.

Whenever notice is required to be given under any provision of the DGCL, the Certificate of Incorporation or these bylaws, a written waiver, signed by the Person entitled to notice, or a waiver by electronic transmission by the Person entitled to notice, whether before or after the time of the event for which notice is to be given, shall be deemed equivalent to notice. Attendance of a Person at a meeting shall constitute a waiver of notice of such meeting, except when the Person attends a meeting for the express purpose of objecting at the beginning of the meeting, to the transaction of any business because the meeting is not lawfully called or convened. Neither the business to be transacted at, nor the purpose of, any regular or special meeting of the stockholders need be specified in any written waiver of notice or any waiver by electronic transmission unless so required by the Certificate of Incorporation or these bylaws.

Article VIII

NOTICE

8.1 Delivery of Notice; Notice by Electronic Transmission

Without limiting the manner by which notice otherwise may be given effectively to stockholders, any notice to stockholders given by the Corporation under any provisions of the DGCL, the Certificate of Incorporation, or these bylaws may be given in writing directed to the stockholder’s mailing address (or by electronic transmission directed to the stockholder’s electronic mail address, as applicable) as it appears on the records of the Corporation and shall be given (1) if mailed, when the notice is deposited in the U.S. mail, postage prepaid, (2) if

 

C-18


Table of Contents

delivered by courier service, the earlier of when the notice is received or left at such stockholder’s address or (3) if given by electronic mail, when directed to such stockholder’s electronic mail address unless the stockholder has notified the Corporation in writing or by electronic transmission of an objection to receiving notice by electronic mail. A notice by electronic mail must include a prominent legend that the communication is an important notice regarding the Corporation.

Without limiting the manner by which notice otherwise may be given effectively to stockholders, any notice to stockholders given by the Corporation under any provision of the DGCL, the Certificate of Incorporation or these bylaws shall be effective if given by a form of electronic transmission consented to by the stockholder to whom the notice is given. Any such consent shall be revocable by the stockholder by written notice or electronic transmission to the Corporation. Notwithstanding the provisions of this paragraph, the Corporation may give a notice by electronic mail in accordance with the first paragraph of this Section 8.1 without obtaining the consent required by this paragraph.

Any notice given pursuant to the preceding paragraph shall be deemed given:

 

  (i)

if by facsimile telecommunication, when directed to a number at which the stockholder has consented to receive notice;

 

  (ii)

if by a posting on an electronic network together with separate notice to the stockholder of such specific posting, upon the later of (A) such posting and (B) the giving of such separate notice; and

 

  (iii)

if by any other form of electronic transmission, when directed to the stockholder.

Notwithstanding the foregoing, a notice may not be given by an electronic transmission from and after the time that (1) the Corporation is unable to deliver by such electronic transmission two (2) consecutive notices given by the Corporation and (2) such inability becomes known to the Secretary or an Assistant Secretary of the Corporation or to the transfer agent, or other person responsible for the giving of notice, provided, however, the inadvertent failure to discover such inability shall not invalidate any meeting or other action.

An affidavit of the Secretary or an Assistant Secretary or of the transfer agent or other agent of the Corporation that the notice has been given shall, in the absence of fraud, be prima facie evidence of the facts stated therein.

Article IX

INDEMNIFICATION OF EMPLOYEES

9.1 Right to Indemnification

The Corporation shall indemnify any present or former employee of the Corporation who was or is involved in or is threatened to be involved in any threatened, pending or completed action, suit or proceeding, whether civil, criminal, administrative or investigative, by reason of the fact that he or she is or was an employee of the Corporation, or is or was serving at the request of the Corporation as an employee of another corporation, limited liability company, partnership, joint venture, trust or other enterprise (such person, an “indemnitee”), to the fullest extent authorized by the DGCL, as the same exists or may hereafter be amended (but, in the case of any such amendment and unless applicable law otherwise requires, only to the extent that such amendment permits the Corporation to provide broader indemnification rights than such law permitted the Corporation to provide prior to such amendment), against judgments, fines, amounts paid in settlement and expenses (including, without limitation, attorneys’ fees), actually and reasonably incurred by him or her in connection with such action, suit or proceeding. Notwithstanding the foregoing, except as provided in Section 9.7 of this Article IX with respect to proceedings to enforce rights to indemnification and advancement of expenses, the Corporation shall indemnify an indemnitee in connection with a proceeding (or part thereof) initiated by the indemnitee, if and only if the Board authorized the bringing of the action, suit or proceeding (or part thereof) in advance of the commencement of the proceeding.

 

C-19


Table of Contents

9.2 Successful Defense

To the extent that an indemnitee has been successful on the merits or otherwise in defense of any action, suit or proceeding referred to in Section 9.1 of this Article IX, or in defense of any claim, issue or matter therein, he or she shall be indemnified against expenses (including, without limitation, attorneys’ fees) actually and reasonably incurred by him or her in connection therewith.

9.3 Advance Payment of Expenses.

Expenses (including attorneys’ fees) incurred by an indemnitee in defending any civil, criminal, administrative or investigative action, suit or proceeding may be paid by the Corporation in advance of the final disposition of such action, suit or proceeding upon such terms and conditions, if any, as the Corporation deems appropriate, by resolution of the Board.

9.4 Not Exclusive.

The indemnification and advancement of expenses provided by, or granted pursuant to, the other sections of this Article IX shall not be deemed exclusive of any other rights to which a person seeking indemnification or advancement of expenses may be entitled under any statute, bylaw, agreement, vote of stockholders or disinterested directors or otherwise, both as to action in his or her official capacity and as to action in another capacity while holding such office. Without limiting the foregoing, the Corporation is authorized to enter into an agreement with any employee of the Corporation providing indemnification for such person against expenses, including, without limitation, attorneys’ fees, judgments, fines and amounts paid in settlement that result from any threatened, pending or completed action, suit, or proceeding, whether civil, criminal, administrative or investigative, including, without limitation, any action, suit or proceeding by or in the right of the Corporation, that arises by reason of the fact that such person is or was an employee of the Corporation, or is or was serving at the request of the Corporation as an employee of another corporation, limited liability company, partnership, joint venture, trust or other enterprise, to the fullest extent allowed by law, except that no such agreement shall provide for indemnification for any actions that constitute fraud, actual dishonesty or willful misconduct.

9.5 Insurance.

The Corporation may purchase and maintain insurance on behalf of any person who is or was an employee of the Corporation, or is or was serving at the request of the Corporation as an employee of another corporation, limited liability company, partnership, joint venture, trust or other enterprise, against any liability asserted against him or her and incurred by him or her in any such capacity, or arising out of his or her status as such, whether or not the Corporation would have the power to indemnify him or her against such liability under the provisions of this Article IX.

9.6 Certain Definitions.

For the purposes of this Article IX, (a) any employee of the Corporation who shall serve or has served as an employee of any other corporation, limited liability company, partnership, joint venture, trust or other enterprise of which the Corporation, directly or indirectly, is or was a stockholder or creditor, or in which the Corporation is or was in any way interested, or (b) any current or former employee of any subsidiary corporation, limited liability company, partnership, joint venture, trust or other enterprise wholly owned by the Corporation, shall be deemed to be serving as such employee at the request of the Corporation, unless the board of directors of the Corporation shall determine otherwise. In all other instances where any person shall serve or has served as an employee of another corporation, limited liability company, partnership, joint venture, trust or other enterprise of which the Corporation is or was a stockholder or creditor, or in which it is or was otherwise interested, if it is not otherwise established that such person is or was serving as such employee at the request of the Corporation, the board of directors of the Corporation may determine whether such service is or was at the request of the Corporation, and it shall not be necessary to show any actual or prior request for such service. For purposes of

 

C-20


Table of Contents

this Article IX, references to a corporation include all constituent corporations absorbed in a consolidation or merger (including any constituent of a constituent) as well as the resulting or surviving corporation so that any person who is or was an employee of such a constituent corporation, or is or was serving at the request of such constituent corporation as an employee of another corporation, limited liability company, partnership, joint venture, trust or other enterprise, shall stand in the same position under the provisions of this Article IX with respect to the resulting or surviving corporation as he or she would if he or she had served the resulting or surviving corporation in the same capacity. For purposes of this Article IX, references to “other enterprises” shall include employee benefit plans; references to “fines” shall include any excise taxes assessed on a person with respect to an employee benefit plan; and references to “serving at the request of the Corporation” shall include any service as an employee of the Corporation which imposes duties on, or involves services by, such employee with respect to an employee benefit plan, its participants, or beneficiaries, and a person who acted in good faith and in a manner he or she reasonably believed to be in the interest of the participants and beneficiaries of an employee benefit plan shall be deemed to have acted in a manner “not opposed to the best interests of the Corporation” as referred to in this Article IX.

9.7 Proceedings to Enforce Rights to Indemnification

 

(i)

If a claim under Section 9.1 of this Article IX is not paid in full by the Corporation within sixty (60) days after a written claim has been received by the Corporation, or a claim under Section 9.3 of this Article IX is not paid in full by the Corporation within thirty (30) days after a written claim has been received by the Corporation, the indemnitee may at any time thereafter bring suit against the Corporation to recover the unpaid amount of the claim. Any such written claim under Section 9.1 of this Article IX shall include such documentation and information as is reasonably available to the indemnitee and reasonably necessary to determine whether and to what extent the indemnitee is entitled to indemnification. Any written claim under Sections 9.1, 9.2 and 9.3 of this Article IX shall include reasonable documentation of the expenses incurred by the indemnitee.

 

(ii)

If successful in whole or in part in any suit brought pursuant to this Section 9.7(i), or in a suit brought by the Corporation to recover an advancement of expenses pursuant to the terms of an undertaking to the extent an undertaking would be required of a present director or officer of the Corporation pursuant to Article VII of the Certificate of Incorporation (an “undertaking”), the indemnitee shall also be entitled to be paid and indemnified for the expense of prosecuting or defending such suit.

 

(iii)

In (a) any suit brought by the indemnitee to enforce a right to indemnification hereunder (but not in a suit brought by the indemnitee to enforce a right to an advancement of expenses) it shall be a defense that, and (b) any suit brought by the Corporation to recover an advancement of expenses pursuant to the terms of an undertaking the Corporation shall be entitled to recover such expenses upon a final adjudication that, the indemnitee has not met any applicable standard for indemnification set forth in the DGCL. Neither the failure of the Corporation (including its directors who are not parties to such action, a committee of such directors, independent legal counsel or its stockholders) to have made a determination prior to the commencement of such suit that indemnification of the indemnitee is proper in the circumstances because the indemnitee has met the applicable standard of conduct set forth in the DGCL, nor an actual determination by the Corporation (including its directors who are not parties to such action, a committee of such directors, independent legal counsel or its stockholders) that the indemnitee has not met such applicable standard of conduct, shall create a presumption that the indemnitee has not met the applicable standard of conduct or, in the case of such a suit brought by the indemnitee, be a defense to such suit. In any suit brought by the indemnitee to enforce a right to indemnification or to an advancement of expenses hereunder, or by the Corporation to recover an advancement of expenses pursuant to the terms of an undertaking, the burden of proving that the indemnitee is not entitled to be indemnified, or to such advancement of expenses, under this Article IX or otherwise shall be on the Corporation.

9.8 Preservation of Rights.

The indemnification and advancement of expenses provided by, or granted pursuant to, this Article IX shall, unless otherwise provided when authorized or ratified, continue as to a person who has ceased to be an employee

 

C-21


Table of Contents

of the Corporation, or has ceased to serve at the request of the Corporation as an employee of another corporation, limited liability company, partnership, joint venture, trust or other enterprise, and shall inure to the benefit of the heirs, executors and administrators of such a person. Any repeal or modification of this Article IX by the stockholders of the Corporation entitled to vote thereon shall not adversely affect any right or protection of an employee of the Corporation, or any person serving at the request of the Corporation as an employee of another corporation, limited liability company, partnership joint venture, trust or other enterprise, existing at the time of such repeal or modification.

Article X

AMENDMENTS

Subject to Section 1 of Article V of the Certificate of Incorporation, the Board is expressly empowered to adopt, amend or repeal the bylaws of the Corporation. The stockholders also shall have power to adopt, amend or repeal the bylaws of the Corporation.

Article XI

DEFINITIONS

As used in these bylaws, unless the context otherwise requires, the term:

Affiliate” means, with respect to any Person, any other Person that controls, is controlled by, or is under common control with such Person. For the purposes of this definition, “control,” when used with respect to any Person, means the power to direct or cause the direction of the affairs or management of that Person, whether through the ownership of voting securities, as trustee (or the power to appoint a trustee), personal representative or executor, by contract, credit arrangement or otherwise and “controlled” and “controlling” have meanings correlative to the foregoing.

electronic transmission” means any form of communication, not directly involving the physical transmission of paper, including the use of, or participation in, one or more electronic networks or databases (including one or more distributed electronic networks or databases), that creates a record that may be retained, retrieved and reviewed by a recipient thereof, and that may be directly reproduced in paper form by such a recipient through an automated process.

electronic mail” means an electronic transmission directed to a unique electronic mail address (which electronic mail shall be deemed to include any files attached thereto and any information hyperlinked to a website if such electronic mail includes the contact information of an officer or agent of the Corporation who is available to assist with accessing such files and information).

electronic mail address” means a destination, commonly expressed as a string of characters, consisting of a unique user name or mailbox (commonly referred to as the “local part” of the address) and a reference to an internet domain (commonly referred to as the “domain part” of the address), whether or not displayed, to which electronic mail can be sent or delivered.

Person” means any individual, general partnership, limited partnership, limited liability company, corporation, trust, business trust, joint stock company, joint venture, unincorporated association, cooperative or association or any other legal entity or organization of whatever nature, and shall include any successor (by merger or otherwise) of such entity.

Capitalized terms used but not defined in these bylaws shall have the meanings ascribed to them in the Certificate of Incorporation.

 

C-22


Table of Contents

Paramount Skydance Corporation

Certificate of Amendment and Restatement of Bylaws

The undersigned hereby certifies that [he / she] is the duly elected, qualified, and acting Secretary of Paramount Skydance Corporation, a Delaware corporation (the “Corporation”), and that the foregoing bylaws were approved on [●], 202[●], effective as of [●], 202[●] by the Corporation’s board of directors.

IN WITNESS WHEREOF, the undersigned has hereunto set [his / her] hand this   day of [●], 202[●].

 

C-23


Table of Contents

Annex D

LOGO

Centerview Partners LLC

31 West 52nd Street

New York, NY 10019

July 7, 2024

The Special Committee of the Board of Directors

Paramount Global

1515 Broadway

New York, NY 10036

The Special Committee:

You have requested our opinion as to the fairness, from a financial point of view, to the holders of the outstanding shares of Class A common stock, par value $0.001 per share (the “Paramount Class A Shares”), and shares of Class B common stock, par value $0.001 per share (the “Paramount Class B Shares”, and together with the Paramount Class A Shares, the “Paramount Shares”), of Paramount Global, a Delaware corporation (“Paramount”) (in each case, other than (a) Cancelled Paramount Shares (as defined below) and (b) all Paramount Shares held by (x) National Amusements, Inc., NAI Entertainment Holdings LLC and SPV-NAIEH LLC (collectively, “NAI”) and any permitted subsidiary transferees to which any of the foregoing transfers its Paramount Shares and (y) Shari Redstone and her personal revocable trusts that hold Paramount Shares) (the holders referred to in clause (b), the “Specified Stockholders”, and the Cancelled Paramount Shares and the Paramount Shares held by the Specified Stockholders, together with any Paramount Shares held by Paramount, any affiliate of Paramount, Skydance (as defined below) or any of their respective subsidiaries, collectively, “Excluded Shares”), of the Consideration (as defined below) proposed to be paid to such holders, taken in the aggregate, pursuant to the Transaction Agreement proposed to be entered into as of July 7, 2024 (the “Agreement”), by and among Paramount, Skydance Media, LLC, a California limited liability company (“Skydance”), New Pluto Global, Inc., a Delaware corporation and a wholly owned, direct subsidiary of Paramount (“New Paramount”), Pluto Merger Sub, Inc., a Delaware corporation and a wholly owned, direct subsidiary of New Paramount (“Paramount Merger Sub”), Pluto Merger Sub II, Inc., a Delaware corporation and a wholly owned, direct subsidiary of New Paramount (“Paramount Merger Sub II”), Skydance Merger Sub, LLC, a California limited liability company and a wholly owned, direct subsidiary of New Paramount (“Skydance Merger Sub”) and the Upstream Blocker Holders signatory thereto. The Agreement provides, among other things, that (i) on the day immediately prior to the Closing Date (as defined in the Agreement), Paramount Merger Sub shall merge with and into Paramount (the “Pre-Closing Paramount Merger”), with Paramount surviving the Pre-Closing Paramount Merger and becoming a wholly owned, direct subsidiary of New Paramount, (ii) Paramount Merger Sub II shall merge with and into New Paramount (the “New Paramount Merger”), with New Paramount surviving the New Paramount Merger, and (iii) following the Blocker Contribution and Exchange (as defined in the Agreement), Skydance Merger Sub shall merge with and into Skydance, with Skydance surviving the merger and becoming, directly or indirectly, a wholly owned subsidiary of New Paramount (the “Skydance Merger” and, together with the Pre-Closing Paramount Merger and the New Paramount Merger, the “Mergers” and, collectively with the other transactions contemplated by the Agreement,

 

LOGO

 

D-1


Table of Contents

The Special Committee of the Board of Directors

Paramount Global

July 7, 2024

Page 2

 

the “Transaction”), as a result of which (1) each issued and outstanding Paramount Class A Share immediately prior to the effective time of the Pre-Closing Paramount Merger (other than any Paramount Share that is owned by Paramount as treasury stock or otherwise, but excluding for the avoidance of doubt any Paramount Class B Shares held by any Paramount Employee Plan (as defined in the Agreement) or trust related thereto (collectively, the “Cancelled Paramount Shares”)) shall be converted automatically into the right to receive one share of Class A common stock, par value $0.001 per share, of New Paramount (a “New Paramount Class A Share”), (2) each issued and outstanding Paramount Class B Share immediately prior to the effective time of the Pre-Closing Paramount Merger (other than Cancelled Paramount Shares) shall be converted automatically into the right to receive one share of Class B common stock, par value $0.001 per share, of New Paramount (a “New Paramount Class B Share” and together with the New Paramount Class A Shares, the “New Paramount Shares”), (3) each issued and outstanding New Paramount Class A Share immediately prior to the effective time of the New Paramount Merger that is not held by a Specified Stockholder (as defined in the Agreement) (other than any New Paramount Share (i) that was held directly by Paramount immediately prior to the effective time of the Pre-Closing Paramount Merger or (ii) that is held directly or indirectly by Skydance or any wholly owned subsidiary of Skydance (collectively, the “New Paramount Merger Cancelled Shares”)) (I) with respect to which an election (a “Class A Cash Election”) to receive cash has been properly made and not revoked or deemed revoked pursuant to the terms of the Agreement, will be converted into the right to receive $23.00 per New Paramount Class A Share in cash, without interest (the “Class A Cash Consideration”), or (II) with respect to which (x) an election (a “Class A Stock Election”) to receive the Class A Stock Consideration has been properly made and not revoked or deemed revoked pursuant to the Agreement or (y) neither a Class A Cash Election nor a Class A Stock Election has been made, will be converted into the right to receive 1.5333 New Paramount Class B Shares (the “Class A Stock Consideration”) and (4) each issued and outstanding New Paramount Class B Share immediately prior to the effective time of the New Paramount Merger that is not held by a Specified Stockholder or an Equity Investor (as defined in the Agreement) (other than New Paramount Merger Cancelled Shares) (I) with respect to which an election (a “Class B Cash Election”) to receive cash has been properly made and not revoked or deemed revoked pursuant to the terms of the Agreement (the “Class B Cash Consideration”) will be converted into the right to receive $15.00 per New Paramount Class B Share in cash, without interest, and (II) with respect to which (x) an election (a “Class B Stock Election”) to receive the Class B Stock Consideration has been properly made and not revoked or deemed revoked pursuant to the Agreement or (y) neither a Class B Cash Election nor a Class B Stock Election has been made will remain issued and outstanding as a New Paramount Class B Share (the “Class B Stock Consideration”), subject to proration as set forth in the Agreement (as to which we express no opinion). The aggregate Class A Cash Consideration, Class A Stock Consideration, Class B Cash Consideration and Class B Stock Consideration to be paid to the holders of Paramount Shares (other than the Specified Stockholders) in the Transaction, taken together and not separately, is referred to as, the “Consideration”. The terms and conditions of the Transaction are more fully set forth in the Agreement.

We have acted as financial advisor to the Special Committee of the Board of Directors of Paramount (the “Special Committee”) in connection with the Transaction. We will receive a fee for our services in connection with the Transaction, a portion of which was paid upon execution of our engagement letter, a portion of which is payable monthly, a portion of which is payable upon the rendering of this opinion and a substantial portion of which is contingent upon the consummation of the Transaction. In addition, Paramount has agreed to reimburse certain of our expenses arising, and indemnify us against certain liabilities that may arise, out of our engagement.

We are a securities firm engaged directly and through affiliates and related persons in a number of investment banking, financial advisory and merchant banking activities. In the past two years, except for our current engagement by the Special Committee, we have not been engaged to provide financial advisory or other services to Paramount, and we have received compensation from Paramount in connection with our financial

 

D-2


Table of Contents

The Special Committee of the Board of Directors

Paramount Global

July 7, 2024

Page 3

 

advisory services for the Special Committee. In the past two years, we have not been engaged to provide financial advisory or other services to NAI, Skydance, or RedBird Capital Partners LLC (“RedBird”), a co-investor with Skydance, and we have not received any compensation from NAI, Skydance or RedBird during such period. Our Paris affiliate, Centerview Partners France SCS (“Centerview Partners France”), is currently providing financial advisory services unrelated to Paramount to KKR & Co. Inc. (“KKR”), a co-investor with Skydance, in connection with a strategic matter. Centerview Partners France has not received any compensation from KKR for this matter, but may receive compensation in the future. In 2022 and 2023, Centerview Partners France was engaged to provide financial advisory services unrelated to Paramount to Mediawan, S.A, in which affiliates of KKR hold a majority equity interest, in connection with certain strategic matters and Centerview Partners France has received compensation for such services. In 2022, Centerview Partners France was engaged to provide financial advisory services unrelated to Paramount to KKR in connection with a strategic matter, but did not receive compensation for such services. We may provide financial advisory and other services to or with respect to Paramount, NAI, Skydance, RedBird, KKR or their respective affiliates, including portfolio companies of Skydance, RedBird or KKR, in the future, for which we may receive compensation. Certain (i) of our and our affiliates’ directors, officers, members and employees, or family members of such persons, (ii) of our affiliates or related investment funds and (iii) investment funds or other persons in which any of the foregoing may have financial interests or with which they may co-invest, may at any time acquire, hold, sell or trade, in debt, equity and other securities or financial instruments (including derivatives, bank loans or other obligations) of, or investments in, Paramount, NAI, Skydance, RedBird, KKR or any of their respective affiliates, including portfolio companies of Skydance, RedBird or KKR, or any other party that may be involved in the Transaction.

In connection with this opinion, we have reviewed, among other things: (i) a draft of the Agreement dated July 7, 2024 (the “Draft Agreement”), (ii) Annual Reports on Form 10-K of Paramount for the years ended December 31, 2023, December 31, 2022 and December 31, 2021, (iii) certain interim reports to stockholders and Quarterly Reports on Form 10-Q of Paramount, (iv) certain publicly available research analyst reports for Paramount, (v) certain other communications from Paramount to its stockholders, (vi) certain internal information relating to the business, operations, earnings, cash flow, assets, liabilities and prospects of Paramount, including certain financial forecasts, analyses and projections relating to Paramount prepared by management of Paramount and furnished to us by Paramount for purposes of our analysis (the “Paramount Forecasts”) (collectively, the “Paramount Internal Data”), (vii) certain internal information relating to the business, operations, earnings, cash flow, assets, liabilities and prospects of Skydance prepared by the management of Skydance and furnished to us by Paramount for purposes of our analysis (the “Skydance Internal Data”), (viii) certain financial forecasts, analyses and projections relating to Skydance prepared by management of Skydance, as adjusted by management of Paramount and adjusted by the Special Committee and furnished to us by the Special Committee for purposes of our analysis (the “Skydance Forecasts”) and (ix) certain cost savings and operating synergies projected by the management of Paramount to result from the Transaction furnished to us by Paramount for purposes of our analysis (the “Synergies”). We have also participated in discussions with members of the senior management and representatives of Paramount and Skydance regarding their assessment of the Paramount Internal Data, the Skydance Internal Data, the Skydance Forecasts and the Synergies, as appropriate, and the strategic rationale for the Transaction. In addition, we reviewed publicly available financial and stock market data, including valuation multiples, for Paramount and Skydance and compared that data with similar data for certain other companies, the securities of which are publicly traded, in lines of business that we deemed relevant, and we conducted such other financial analyses and took into account such other information as we deemed appropriate.

We have assumed, without independent verification or any responsibility therefor, the accuracy and completeness of the financial, legal, regulatory, tax, accounting and other information supplied to, discussed

 

D-3


Table of Contents

The Special Committee of the Board of Directors

Paramount Global

July 7, 2024

Page 4

 

with, or reviewed by us for purposes of this opinion and have, with your consent, relied upon such information as being complete and accurate. In that regard, we have assumed, at your direction, that the Paramount Internal Data (including, without limitation, the Paramount Forecasts), the Special Committee’s adjustments to the Skydance Forecasts and the Synergies have been reasonably prepared on bases reflecting the best currently available estimates and judgments of the management of Paramount and the Special Committee, as applicable, as to the matters covered thereby and that the Skydance Internal Data have been reasonably prepared on bases reflecting the best currently available estimates and judgments of the management of Skydance as to the matters covered thereby, and we have relied, at your direction, on the Paramount Internal Data, Skydance Internal Data, Skydance Forecasts and the Synergies for purposes of our analysis and this opinion. We express no view or opinion as to the Paramount Internal Data, Skydance Internal Data, Skydance Forecasts or the Synergies or the assumptions on which they are based. In addition, at your direction, we have not made any independent evaluation or appraisal of any of the assets or liabilities (contingent, derivative, off-balance-sheet or otherwise) of Paramount or Skydance, nor have we been furnished with any such evaluation or appraisal, and we have not been asked to conduct, and did not conduct, a physical inspection of the properties or assets of Paramount or Skydance. We have assumed, at your direction, that the final executed Agreement will not differ in any respect material to our analysis or this opinion from the Draft Agreement reviewed by us. We have also assumed, at your direction, that the Transaction will be consummated on the terms set forth in the Agreement and in accordance with all applicable laws and other relevant documents or requirements, without delay or the waiver, modification or amendment of any term, condition or agreement, the effect of which would be material to our analysis or this opinion and that, in the course of obtaining the necessary governmental, regulatory and other approvals, consents, releases and waivers for the Transaction, no delay, limitation, restriction, condition or other change, including any divestiture requirements or amendments or modifications, will be imposed, the effect of which would be material to our analysis or this opinion. We have also assumed, at your direction, that all holders of the Paramount Class A Shares will make a Class A Cash Election and holders of the Paramount Class B Shares will elect to receive an amount of Class B Cash Consideration, in the aggregate, equal to or in excess of the Class B Cash Cap (as defined in the Agreement). We have not evaluated and do not express any opinion as to the solvency or fair value of Paramount or Skydance, or the ability of Paramount or Skydance to pay their respective obligations when they come due, or as to the impact of the Transaction on such matters, under any state, federal or other laws relating to bankruptcy, insolvency or similar matters. We are not legal, regulatory, tax or accounting advisors, and we express no opinion as to any legal, regulatory, tax or accounting matters.

We express no view as to, and our opinion does not address, Paramount’s underlying business decision to proceed with or effect the Transaction, or the relative merits of the Transaction as compared to any alternative business strategies or transactions that might be available to Paramount or in which Paramount might engage. This opinion is limited to and addresses only the fairness, from a financial point of view, as of the date hereof, to the holders of the Paramount Shares (other than Excluded Shares) of the Consideration to be paid to such holders, taken in the aggregate, pursuant to the Agreement. We have not been asked to, nor do we express any view on, and our opinion does not address, any other term or aspect of the Agreement or the Transaction, including, without limitation, the structure or form of the Transaction, or any other agreements or arrangements contemplated by the Agreement (including, without limitation, the Voting Agreement, Subscription Agreements, NAI Stock Purchase Agreement and agreements effectuating the Blocker Contribution and Exchange (each as defined in the Agreement), and all transactions contemplated thereby, including the PIPE Transaction, the NAI Transaction and the Blocker Contribution and Exchange (each as defined in the Agreement)) or entered into in connection with or otherwise contemplated by the Transaction, including, without limitation, the fairness of the Transaction or any other term or aspect of the Transaction to, or any consideration to be received in connection therewith by, or the impact of the Transaction on, the Specified Stockholders, the holders of any other class of securities or the Excluded Shares, creditors or other constituencies of Paramount, Skydance or any other party,

 

D-4


Table of Contents

The Special Committee of the Board of Directors

Paramount Global

July 7, 2024

Page 5

 

the allocation of the Consideration as among holders of Paramount Shares who receive the Class A Cash Consideration, the Class A Stock Consideration, the Class B Cash Consideration or the Class B Stock Consideration, the allocation of the Consideration to be paid pursuant to the Agreement among the holders of Paramount Class A Shares and Paramount Class B Shares or the relative fairness of the Class A Cash Consideration, the Class A Stock Consideration, the Class B Cash Consideration and the Class B Stock Consideration. In addition, we express no view or opinion as to the fairness (financial or otherwise) of the amount, nature or any other aspect of any compensation to be paid or payable to any of the officers, directors or employees of Paramount or any party, or class of such persons in connection with the Transaction, whether relative to the Consideration to be paid to the holders of the Paramount Shares pursuant to the Agreement or otherwise. Our opinion is necessarily based on financial, economic, monetary, currency, market and other conditions and circumstances as in effect on, and the information made available to us as of, the date hereof, and we do not have any obligation or responsibility to update, revise or reaffirm this opinion based on circumstances, developments or events occurring after the date hereof. We express no view or opinion as to what the value of New Paramount Class A Shares or New Paramount Class B Shares actually will be when issued pursuant to the Transaction or the prices at which the Paramount Class A Shares, Paramount Class B Shares, New Paramount Class A Shares or New Paramount Class B Shares will trade or otherwise be transferable at any time, including following the announcement or consummation of the Transaction. We have assumed, with the consent of the Special Committee, that the voting rights per New Paramount Class B Shares will remain the same as the rights per Paramount Class B Shares immediately following the consummation of the Transaction as at the date hereof. We express no view or opinion as to the relative values of Paramount Class A Shares or Paramount Class B Shares or the relative fairness of the Consideration to the holders of Paramount Class A Shares or Paramount Class B Shares. Our opinion does not constitute a recommendation to any stockholder of Paramount or any other person as to how such stockholder or other person should vote or otherwise act with respect to the Transaction, whether such stockholder should elect to receive the Class A Cash Consideration, the Class A Stock Consideration, the Class B Cash Consideration or the Class B Stock Consideration, or make no election, or otherwise act with respect to the Transaction or any other matter.

Our financial advisory services and the opinion expressed herein are provided for the information and assistance of the Special Committee (in their capacity as directors and not in any other capacity) in connection with and for purposes of its consideration of the Transaction. The issuance of this opinion was approved by the Centerview Partners LLC Fairness Opinion Committee.

Based upon and subject to the foregoing, including the various assumptions made, procedures followed, matters considered, and qualifications and limitations set forth herein, we are of the opinion, as of the date hereof, that the Consideration to be paid to the holders of Paramount Shares (other than Excluded Shares), taken in the aggregate, pursuant to the Agreement is fair, from a financial point of view, to such holders.

Very truly yours,

 

/s/ Centerview Partners LLC

CENTERVIEW PARTNERS LLC

 

D-5


Table of Contents

Annex E

FORM OF SUBSCRIPTION AGREEMENT

This SUBSCRIPTION AGREEMENT (this “Subscription Agreement”) is entered into on July 7, 2024, by and among Paramount Global, a Delaware corporation (the “Company”), New Pluto Global, Inc., a newly formed Delaware corporation that is a wholly owned subsidiary of the Company (“Newco”), and the undersigned subscriber, referred to herein as the “Subscriber”.

WHEREAS, the Company and Newco have entered into a Transaction Agreement with Skydance Media, LLC, a California limited liability company (“Skydance”), the Upstream Blocker Holders (as defined therein), Pluto Merger Sub, Inc., a Delaware corporation and a wholly owned, direct subsidiary of Newco (“Paramount Merger Sub”), Pluto Merger Sub II, Inc., a Delaware corporation and a wholly owned, direct subsidiary of Newco (“Paramount Merger Sub II”), and Sparrow Merger Sub, LLC, a California limited liability company and a wholly owned, direct subsidiary of Newco (“Skydance Merger Sub”), dated as of July 7, 2024, providing for, among other transactions, a business combination of the Company and Skydance (as amended from time to time in accordance with its terms, the “Transaction Agreement”);

WHEREAS, pursuant to the Transaction Agreement, on the terms and subject to the conditions set forth therein, (A) on the day immediately prior to the Closing Date, in accordance with the General Corporation Law of the State of Delaware, Paramount Merger Sub shall merge with and into the Company, with the Company surviving the merger and becoming a wholly owned, direct subsidiary of Newco (the “Pre-Closing Paramount Merger”), and (B) on the Closing Date, (i) in accordance with the General Corporation Law of the State of Delaware, Paramount Merger Sub II shall merge with and into Newco, with Newco surviving the merger (the “New Paramount Merger”), (ii) following the New Paramount Merger, each Upstream Blocker Holder shall transfer all of the Upstream Blocker Securities (as defined in the Transaction Agreement) held by such Upstream Blocker Holder to Newco, and Newco shall acquire all of the Upstream Blocker Securities held by such Upstream Blocker Holder in exchange for Newco Class B Common Stock (as defined below) (the “Blocker Contribution and Exchange”) and (iii) following the Blocker Contribution and Exchange, in accordance with the California Revised Uniform Limited Liability Company Act, Skydance Merger Sub shall merge with and into Skydance, with Skydance surviving the merger and becoming, directly or indirectly, a wholly owned subsidiary of Newco (the “Skydance Merger” and, together with the New Paramount Merger, the “Closing Date Mergers” and the Closing Date Mergers, together with the Pre-Closing Paramount Merger, the “Mergers” and the Mergers, together with the other transactions contemplated by the Transaction Agreement, collectively, the “Transactions”);

WHEREAS, in connection with and immediately prior to the New Paramount Merger, Subscriber desires to subscribe for and purchase from Newco, and Newco desires to issue and sell to Subscriber in consideration of the payment of the Purchase Price (as defined below) by or on behalf of Subscriber to Newco, (A) the number of newly issued shares of Newco’s Class B common stock, par value $0.001 per share (the “Newco Class B Common Stock”), set forth on the signature page hereto, as may be adjusted in accordance with Section 1 (the “Subscribed Shares”), for a purchase price of $15.00 per share (the “Per Share Price” and the aggregate of such Per Share Price for all Subscribed Shares, being referred to herein as the “Purchase Price”), and (B) the number of warrants set forth on the signature page hereto comprising the right to subscribe for one share of Newco Class B Common Stock at an exercise price of $30.50 per share and with an expiration date that is five (5) years from the date of issuance of such Warrant (the “Subscribed Warrants” and the Subscribed Warrants together with the Subscribed Shares, the “Subscribed Securities”), in accordance with, and having the terms and conditions set out in, a warrant agreement substantially in the form attached hereto as Exhibit A (the “Warrant Agreement” and the warrants granted pursuant to the Warrant Agreement, the “Warrants”);

WHEREAS, concurrently with the execution of this Subscription Agreement, the Company and Newco are entering into subscription agreements (the “Other Subscription Agreements” and together with the Subscription

 

E-1


Table of Contents

Agreement, the “Subscription Agreements”) with certain other investors (the “Other Subscribers” and together with Subscriber, the “Subscribers”), which are on substantially the same terms as the terms of this Subscription Agreement, pursuant to which such Subscribers have agreed to purchase, on the closing date of, and immediately prior to the New Paramount Merger, inclusive of the Subscribed Shares, (A) an aggregate amount of up to 400,000,000 shares of Newco Class B Common Stock, at the Per Share Price, as may be adjusted in accordance with Section 1 of each Other Subscription Agreement (such amount, the “Total Subscribed Shares”), and (B) an aggregate amount of up to 200,000,000 Warrants;

WHEREAS, concurrently with the execution and delivery of this Subscription Agreement, and as a condition and inducement to the Company’s willingness to enter into this Subscription Agreement, (a) Subscriber has delivered to the Company a limited guarantee (the “Limited Guarantee”) from [•], a [•] (the “Guarantor”), in favor of the Company and pursuant to which, subject to the terms and conditions contained therein, the Guarantor is guaranteeing certain obligations of Subscriber in connection with this Subscription Agreement and (b) [•], a [•] (the “Other Guarantor”), has delivered to the Company a limited guarantee on substantially the same terms as the Limited Guarantee (the “Other Limited Guarantee”); and

WHEREAS, in connection with the Transactions, (a) Guarantor has entered into that certain equity commitment letter, dated as of the date hereof (the “Equity Commitment Letter”), to provide to Subscriber, subject to the terms and conditions therein, cash to fund the full amount of the Purchase Price (the “Equity Financing”) and (b) the Other Guarantor has delivered to the Other Subscribers an equity commitment letter on substantially the same terms as the Equity Commitment Letter (the “Other Equity Commitment Letter”).

NOW, THEREFORE, in consideration of the foregoing and the mutual representations, warranties and covenants, and subject to the conditions, herein contained, and intending to be legally bound hereby, the parties hereto hereby agree as follows:

1. Subscription. This Subscription Agreement provides for a subscription discount of 1.875 percent (the “Subscription Discount”) of the Subscriber’s Pro Rata Share of the Balance Sheet Amount (each as defined below). Subject to the terms and conditions hereof, at the Closing (as defined below), Subscriber hereby agrees to purchase, and Newco hereby agrees to issue and sell to Subscriber, upon the payment of the Purchase Price less the Subscription Discount (the “Closing Payment”), the Subscribed Securities (the “Subscription”). Notwithstanding anything to the contrary herein, the number of Subscribed Shares will be reduced by a number of shares of Newco Class B Common Stock equal to Subscriber’s Pro Rata Share of the Excess Shares, rounded down to the nearest whole share. “Pro Rata Share” means the quotient (expressed as a percentage) of (a) the number of Subscribed Shares divided by (b) the number of Total Subscribed Shares, in each case, prior to taking into account any reduction pursuant to this Section 1 or Section 1 of the Other Subscription Agreements. “Excess Shares” means a number of shares of Newco Class B Common Stock equal to the amount by which (A) the quotient of (i) the sum of (x) the product of (1) the number of shares of Company Class A Common Stock (as defined below) as to which a Class A Stock Election has been properly made and not revoked or deemed revoked pursuant to the Transaction Agreement multiplied by (2) the Class A Cash Consideration (this clause (x) the “Class A Excess Cash”) plus (y) the product of (1) the amount, if any, by which the Maximum Class B Cash Share Number exceeds the Class B Cash Election Number (as defined in the Transaction Agreement) multiplied by (2) the Class B Cash Consideration (this clause (y), the “Class B Excess Cash”), in each case, as such terms are defined in the Transaction Agreement, divided by (ii) the Per Share Price, exceeds (B) 100,000,000. The “Balance Sheet Amount” means the lesser of (A) $3,000,000,000 and (B) $1,500,000,000 plus the sum of (i) the Class A Excess Cash and (ii) the Class B Excess Cash.

2. Closing.

(a) The consummation of the Subscription contemplated hereby (the “Closing”) is contingent upon the substantially concurrent consummation of the New Paramount Merger and the Skydance Merger and shall occur on the Closing Date.

 

E-2


Table of Contents

(b) At least five (5) Business Days (as defined below) before the anticipated date of the Closing (the “Closing Date”), Newco shall deliver written notice to Subscriber (the “Closing Notice”) specifying (i) the anticipated Closing Date and (ii) the wire instructions for delivery of the Closing Payment to Newco. No later than two (2) Business Days prior to the Closing Date, Subscriber shall deliver to Newco such information as is reasonably requested in the Closing Notice in order for Newco to issue the Subscribed Securities to Subscriber, including, without limitation, the legal name of the person in whose name the Subscribed Securities are to be issued. On the Closing Date, upon satisfaction (or waiver, to the extent permitted by applicable law) of the conditions set forth in this Section 2, Subscriber shall deliver the Closing Payment for the Subscribed Shares by wire transfer of United States dollars in immediately available funds to the account specified by Newco in the Closing Notice, and Newco shall deliver to Subscriber at the Closing, the Subscribed Securities in book entry form, free and clear of any liens or other restrictions (other than those arising under state or federal securities laws or those created by Subscriber), in the name of Subscriber (or its nominee in accordance with its delivery instructions), and evidence from Newco’s transfer agent of the issuance to Subscriber of the Subscribed Securities on and as of the Closing Date. For the purposes of this Subscription Agreement, “Business Day” means any day other than a Saturday, Sunday or any other day on which commercial banks in the State of New York and in the State of California are authorized or required by applicable law to be closed.

(c) The Closing shall be subject to the satisfaction (or waiver, to the extent permitted by applicable law, by the Company, on the one hand, and by Subscriber, on the other hand), on or prior to the Closing Date, of the following conditions:

(i) all conditions precedent to the closing of the Transactions as set forth in Sections 8.1, 8.2 and 8.3 of the Transaction Agreement shall have been satisfied (or waived to the extent permitted by applicable law);

(ii) the substantially concurrent consummation of the Closing Date Mergers and Blocker Contribution and Exchange in accordance with the terms of the Transaction Agreement;

(iii) the prior or substantially concurrent funding of the purchase price by each of the Other Subscribers pursuant to the Other Subscription Agreements;

(iv) the execution and delivery by the parties thereto of the Registration Rights Agreement, the term sheet for which is attached as Exhibit D to the Transaction Agreement; and

(v) (a) no injunction or similar order by any Governmental Body (as defined in the Transaction Agreement) having jurisdiction over any party hereto or any of its subsidiaries (whether temporary, preliminary or permanent) shall have been issued that prohibits the consummation of the Subscription or that would impose a Burdensome Effect (as defined in the Transaction Agreement) and shall continue to be in effect, and (b) no Law shall have been enacted, entered, promulgated, enforced or deemed applicable by any Governmental Body (as defined in the Transaction Agreement) having jurisdiction over any party hereto or any of its subsidiaries that has the effect of making the Subscription illegal or otherwise prohibiting consummation of the Subscription or imposing any Burdensome Effect.

(d) The obligation of Newco to consummate the Closing shall be subject to the satisfaction (or waiver, to the extent permitted by applicable law, by Newco), at the Closing, of the following additional conditions:

(i) the representations and warranties of Subscriber set forth in (a) Section 4(a), Section 4(b), Section 4(d), Section 4(f), Section 4(g), Section 4(i), Sections 4(k) through 4(r), Section 4(t) and Section 4(u) shall be true and correct in all material respects, both when made and at and as of the Closing, as if made at and as of such time (except to the extent expressly made as of an earlier date, in which case as of such date); (b) Section 4(w) shall be true and correct, both when made and at and as of the Closing, as if made at and as of such time (except to the extent expressly made as of an earlier date, in which case as of such date); and (c) the other representations and warranties of Subscriber set forth in Section 4 (disregarding all materiality and Subscriber Material Adverse Effect qualifications

 

E-3


Table of Contents

contained therein) shall be true and correct both when made and at and as of the Closing Date, as if made at and as of such time (except to the extent expressly made as of an earlier date, in which case as of such date), except with respect to this clause (c) where the failure of such representations and warranties to be so true and correct would not, individually or in the aggregate, reasonably be expected to have a Subscriber Material Adverse Effect; and

(ii) Subscriber shall have performed in all material respects all obligations required to be performed by it under this Subscription Agreement at or prior to the Closing.

(e) The obligation of Subscriber to consummate the Closing shall be subject to the satisfaction (or waiver, to the extent permitted by applicable law, by Subscriber), at the Closing, of the following additional conditions:

(i) The representations and warranties of the Company and Newco set forth in (a) the first four sentences of Section 3(h) shall be true and correct (except for de minimis inaccuracies), both when made and at and as of the Closing, as if made at and as of such time (except to the extent expressly made as of an earlier date, in which case as of such date); (b) Section 3(r) shall be true and correct in all respects, both when made and at and as of the Closing, as if made at and as of such time (except to the extent expressly made as of an earlier date, in which case as of such date); (c) the first sentence of Section 3(a), Section 3(b), Section 3(c), Section 3(h) (other than the first four sentences of Section 3(h)), Section 3(i) and Section 3(o) shall be true and correct in all material respects, both when made and at and as of the Closing Date, as if made at and as of such time (except to the extent expressly made as of an earlier date, in which case as of such date); and (d) the other representations and warranties of the Company and Newco set forth in Section 3 (disregarding all materiality and Company Material Adverse Effect qualifications contained therein) shall be true and correct both when made and at and as of the Closing Date, as if made at and as of such time (except to the extent expressly made as of an earlier date, in which case as of such date), except with respect to this clause (d) where the failure of such representations and warranties to be so true and correct would not, individually or in the aggregate, reasonably be expected to have a Company Material Adverse Effect; and

(ii) the Company and Newco shall have performed in all material respects all obligations required to be performed by each of the Company and Newco under this Subscription Agreement at or prior to the Closing.

(f) Prior to or at the Closing, Subscriber shall deliver to Newco all such other information as is reasonably requested in order for Newco to issue the Subscribed Securities to Subscriber, including a duly completed and executed Internal Revenue Service Form W-9 or appropriate Form W-8, as applicable.

3. Company and Newco Representations and Warranties. The Company and Newco represent and warrant to Subscriber that (it being understood that each representation and warranty in this Section 3 is subject to (a) the exceptions and disclosures set forth in the Paramount Disclosure Letter (as defined in the Transaction Agreement) (subject to Section 10.12 of the Transaction Agreement) and (b) the disclosures set forth in the SEC Reports (as defined below) filed or furnished on or after January 1, 2022 and prior to the date of this Subscription Agreement, other than any cautionary or forward-looking information in the “Risk Factors” or “Forward-Looking Statements” sections of such SEC Reports):

(a) Each of the Company and Newco is a corporation duly organized, validly existing, and in good standing under the laws of the State of Delaware and has all necessary power and authority to (i) conduct its business in the manner in which its business is currently being conducted, (ii) own and use its assets in the manner in which its assets are currently owned and used and (iii) perform its obligations under all Contracts (as defined in the Transaction Agreement) by which it is bound, except as would not, individually or in the aggregate, reasonably be expected to have a Company Material Adverse Effect. Each of the Company and Newco is qualified or licensed to do business as a foreign entity, and is in good standing (to the extent a concept of “good standing” is recognized), in each jurisdiction where the nature of its business requires such

 

E-4


Table of Contents

qualification or licensing, except where the failure to be so qualified, licensed, or in good standing would not, individually or in the aggregate, reasonably be expected to have a Company Material Adverse Effect. For purposes of this Subscription Agreement, a “Company Material Adverse Effect” means any effect, event, change, occurrence, development, condition or circumstance (each, an “Effect” and, collectively, “Effects”) that, individually or in the aggregate with all other Effects, has had or would reasonably be expected to have a material adverse effect on the business, financial condition, or results of operations of the Company and its subsidiaries, taken as a whole; provided, that no Effect to the extent arising out of or resulting from any of the following shall be deemed either alone or in combination to constitute a Company Material Adverse Effect, and none of the following shall be taken into account in determining whether there is, or would reasonably be expected to be, a Company Material Adverse Effect: (a) any change in the market price or trading volume of the Company’s securities or any change in the credit ratings or the ratings outlook for the Company or any of its subsidiaries (it being agreed, however, that (i) the underlying facts or occurrences giving rise to or contributing to any such changes in market price, trading volume, credit ratings or ratings outlook and (ii) the financial impact of any such change in credit ratings or ratings outlook, in each case, may be taken into account in determining whether there has been or will be a Company Material Adverse Effect); (b) the execution of this Subscription Agreement or the Transaction Agreement or the terms of this Subscription Agreement or the Transaction Agreement (including the identity of Subscriber, Skydance or any Skydance Member or any affiliate of the foregoing), including the impact of the foregoing on the relationships with officers, employees, guilds, labor unions, works councils, customers, franchisees, suppliers, distributors, partners, lenders and other financing sources, Governmental Bodies, or others having business relationships with the Company (other than for purposes of any representation or warranty in Sections 3(d) and (e) or condition to Closing related thereto but subject to disclosures in Section 3.4 of the Paramount Disclosure Letter); (c) general changes or developments in the industries in which the Company or any of its subsidiaries operates (including labor disruptions) or in the economy generally or other general market conditions; (d) any change in financial, credit, securities or capital market conditions, whether globally, in the United States or in any other country or region in the world, including interest rates, foreign exchange or exchange rates, fluctuations in the value of any currency and any suspension of trading in securities (whether equity, debt, derivative or hybrid securities) generally on any security exchange or over-the-counter market; (e) any domestic, foreign or global political or social condition (including any actual or potential sequester, stoppage, shutdown, default, sanction or similar event or occurrence by or involving any Governmental Body affecting a national or federal government as a whole), any act of terrorism, war (whether or not declared), civil unrest, civil disobedience, riots, protests, public demonstrations, strikes, insurrection, national or international calamity, sabotage or terrorism (including cyberattacks, cyber intrusions, cyberterrorism or other cybersecurity breaches), pandemic or epidemic (including SARS-CoV-2 or COVID-19 and any evolution or variant thereof or any related or associated epidemic, pandemic, or disease outbreak (“COVID-19”) and compliance by the Company or any of its subsidiaries with any quarantine, “shelter in place,” “stay at home,” social distancing, shut down, closure, sequester, safety or similar laws, directives, restrictions, guidelines, responses, or recommendations of, or promulgated by, any Governmental Body, including the Centers for Disease Control and Prevention and the World Health Organization, or other reasonable actions taken, in each case, in connection with or in response to COVID-19), or other outbreaks of diseases or quarantine restrictions, or any other similar event, any volcano, tsunami, earthquake, hurricane, tornado, other natural or man-made disaster, weather-related event, or act of God or other national or international calamity, or any other force majeure event (and, in each case, including any escalation or worsening thereof and any action taken by any Governmental Body in response to any of the foregoing); (f) the failure of the Company to meet any internal, published, or analyst’s projection, expectation, forecast, performance, estimate or prediction in respect of revenues, earnings, or other financial or operating metrics for any period (it being agreed, however, that the underlying facts or occurrences giving rise to or contributing to such failure may be taken into account in determining whether there has been or will be a Company Material Adverse Effect); (g) any change after the date hereof in, or any compliance with or action taken for the purpose of complying with, any change in Law or U.S. generally accepted accounting principles after the date hereof, including the adoption, implementation, promulgation, repeal, modification, interpretation, reinterpretation, or proposal of any

 

E-5


Table of Contents

federal, state, local, municipal, foreign, multinational, or other law, statute, constitution, principle of common law, resolution, ordinance, code, edict, rule, regulation, or other legal requirement issued, enacted, adopted, promulgated, implemented, or otherwise put into effect by or under the authority of any Governmental Body or under the authority of The Nasdaq Stock Market LLC (“Nasdaq”), or any judgment, order, ruling, decision, writ, injunction, decree, ruling, verdict or arbitration award of, or any conciliation or other agreement with, any Governmental Body (collectively, “Law”) or new requirement under U.S. generally accepted accounting principles after the date hereof; (h) any action taken or omitted by the Company or any of its subsidiaries in accordance with the written request or direction of Skydance, or the taking or omission by the Company or any subsidiary of any action or omission in accordance with the Transaction Agreement or this Subscription Agreement that the Company or any subsidiary is specifically required to take or omit from taking; or (i) any Legal Proceeding (as defined in the Transaction Agreement) commenced after the date hereof by a securityholder of the Company (on its own behalf or on behalf of the Company) arising out of this Agreement, the Transaction Agreement or the Transactions; provided, however, that the exceptions set forth in subclauses (c), (d), (e) and (g), shall only apply to the extent that such Effect does not have a materially disproportionate adverse effect on the Company and its subsidiaries, taken as a whole, compared to other companies that operate in the industry in which Company and its subsidiaries operate (in which case only the incremental disproportionate adverse effect may be taken into account in determining whether there has occurred a Company Material Adverse Effect).

(b) The Subscribed Securities and the Newco Class B Common Stock underlying the Subscribed Warrants, have been duly authorized and, when issued and delivered to Subscriber against full payment therefor in accordance with the terms of this Subscription Agreement or the Warrant Agreement, as applicable, will be validly issued, fully paid and non-assessable and will not have been issued in violation of any preemptive or similar rights created under Newco’s organizational documents or the laws of its jurisdiction of incorporation.

(c) This Subscription Agreement (including the transactions contemplated herein) has been duly authorized and validly executed and delivered by each of the Company and Newco, and assuming the due authorization, execution and delivery of the same by Subscriber, this Subscription Agreement shall constitute the valid and legally binding obligation of the Company and Newco, respectively, enforceable against each of the Company and Newco in accordance with its terms, except as such enforceability may be limited by bankruptcy, insolvency, reorganization, moratorium and similar laws affecting creditors generally or by the availability of specific performance, injunctive relief and other equitable remedies, whether considered at law or equity.

(d) Assuming the accuracy of the representations and warranties of Subscriber set forth in Section 4, the execution and delivery of this Subscription Agreement, the issuance and sale of the Subscribed Securities and the performance by the Company and Newco of its obligations under this Subscription Agreement (including compliance by the Company and Newco with all of the provisions of this Subscription Agreement) and the consummation of the transactions contemplated herein do not and will not conflict with or result in a breach or violation of any of the terms or provisions of, or constitute a default under, or result in the creation or imposition of any lien, charge or encumbrance upon any of the property or assets of the Company or Newco pursuant to the terms of (i) any indenture, mortgage, deed of trust, loan agreement, lease, license or other agreement or instrument to which the Company or Newco is a party or by which the Company or Newco is bound or to which any of the property or assets of the Company or Newco is subject; (ii) the organizational documents of the Company or Newco; or (iii) any statute or any judgment, order, rule or regulation of any court or governmental agency or body, domestic or foreign, having jurisdiction over the Company, Newco or any of their respective properties that, in the case of clauses (i) and (iii), would reasonably be expected to have a Company Material Adverse Effect.

(e) Assuming the accuracy of the representations and warranties of Subscriber set forth in Section 4, neither the Company nor Newco is required to obtain any consent, waiver, authorization or order of, give any notice to, or make any filing or registration with, any court or other federal, state, local or other governmental authority, self-regulatory organization (including Nasdaq) or other person in connection with

 

E-6


Table of Contents

the execution, delivery and performance of this Subscription Agreement (including, without limitation, the issuance of the Subscribed Securities and the shares of Newco Class B Common Stock underlying the Subscribed Warrants), other than (i) filings required by applicable state securities laws, (ii) the filing of any registration statement registering the Subscribed Shares and the shares of Newco Class B Common Stock underlying the Subscribed Warrants for resale, (iii) other required filings with the Securities and Exchange Commission (the “Commission”) and other regulatory authorities relating to the Transaction, (iv) those required by Nasdaq, including with respect to the filing of a Nasdaq Listing of Additional Shares notification form, (v) the Requisite Regulatory Approvals (as defined in the Transaction Agreement) as provided under the Transaction Agreement and (vi) those the failure of which to obtain or make would not reasonably be expected to have a Company Material Adverse Effect.

(f) Except for such matters as have not had and would not reasonably be expected to have a Company Material Adverse Effect, there is no (i) suit, action, proceeding or arbitration before a governmental authority or arbitrator pending, or, to the knowledge of the Company or Newco, threatened in writing against the Company or Newco or (ii) judgment, decree, injunction, ruling or order of any governmental authority or arbitrator outstanding against the Company or Newco.

(g) Since January 1, 2021, all reports, statements, schedules, prospectuses, proxy statements, registration statements and other documents, as of their respective dates, required to be filed by the Company with the Commission prior to the date of this Subscription Agreement (the “SEC Reports”) complied in all material respects with the requirements of the Securities Act of 1933, as amended (the “Securities Act”) and the Securities Exchange Act of 1934, as amended (the “Exchange Act”) and the rules and regulations of the Commission promulgated thereunder, and none of the SEC Reports, when filed, contained any untrue statement of a material fact or omitted to state a material fact required to be stated therein or necessary in order to make the statements therein, in the light of the circumstances under which they were made, not misleading. The Company has timely filed each SEC Report since January 1, 2021. The financial statements of the Company included in the SEC Reports comply in all material respects with applicable accounting requirements and the rules and regulations of the Commission with respect thereto as in effect at the time of filing and fairly present in all material respects the financial position of the Company as of and for the dates thereof and the results of operations and cash flows for the periods then ended, subject, in the case of unaudited statements, to normal, year-end audit adjustments. There are no material outstanding or unresolved comments in comment letters from the Staff of the Commission with respect to any of the SEC Reports.

(h) The authorized capital stock of the Company consists of 5,000,000,000 shares of Class B common stock, par value $0.001 per share (the “Company Class B Common Stock”), of which 625,998,351 shares of Company Class B Common Stock are issued and outstanding as of the close of business on July 2, 2024 (the “Reference Date”), 55,000,000 shares of Class A common stock, par value $0.001 per share (“Company Class A Common Stock” and, together with the Company Class B Common Stock, the “Company Common Stock”), of which 40,702,775 shares of Company Class A Common Stock are issued and outstanding as of the close of business on the Reference Date, and 25,000,000 preferred shares, par value $0.001 per share (“Company Preferred Shares”), none of which have been issued or are outstanding as of the close of business on the Reference Date. As of the close of business on the Reference Date, 21,697 shares of Company Class A Common Stock and 455,433,523.551 shares of Company Class B Common Stock were held in treasury. Since immediately prior to the close of business on July 2, 2024, through the date hereof, no shares of Company Class A Common Stock or Company Class B Common Stock have been issued except to the extent any such shares have been issued pursuant to (i) the vesting of any awards or (ii) exercises of stock options, in each case referred to in this Section 3(h). All of the outstanding Company Common Stock has been duly authorized and validly issued and are fully paid and nonassessable and were created in accordance with applicable Law, the Company’s certificate of incorporation and bylaws and any agreement to which it is a party. The Company Common Stock has been issued in compliance in all material respects with all applicable federal securities laws and all applicable foreign and state securities or “blue sky” laws. As of the Reference Date, except as set forth in any of the organizational documents of the

 

E-7


Table of Contents

Company or in the SEC Reports: (i) no outstanding Company Common Stock is entitled or subject to any preemptive right, right of repurchase or forfeiture, right of participation, right of maintenance, or any similar right; (ii) no outstanding Company Common Stock is subject to any right of first refusal in favor of the Company; (iii) no outstanding bond, debenture, note, or other Indebtedness (as defined in the Transaction Agreement) of the Company has a right to vote on any matter on which stockholders of the Company have a right to vote; and (iv) no Company Contract (as defined in the Transaction Agreement) restricts any person from purchasing, selling, pledging, or otherwise disposing of (or from granting any option or similar right with respect to), any Company Common Stock. As of the Reference Date, except as set forth in the organizational documents of the Company or in the SEC Reports, the Company is not under any obligation, nor is it bound by any Contract pursuant to which it may become obligated, to repurchase, redeem, or otherwise acquire any outstanding Company Common Stock. As of the close of business on the Reference Date, (i) 22,878,380.73 shares of Company Class B Common Stock are subject to issuance upon settlement of outstanding Company restricted stock unit awards; (ii) 5,706,245 shares of Company Class B Common Stock (assuming target level of performance) or 7,721,031 shares of Company Class B Common Stock (assuming maximum level of performance) are subject to issuance upon settlement of outstanding Company performance stock unit awards; (iii) 3,185,171 shares of Company Class B Common Stock are subject to issuance upon the exercise of outstanding Company stock options and (iv) 76,433 Paramount Notional Units (as defined in the Transaction Agreement) representing 76,433 shares of Company Class A Common Stock and 1,836,684.39 Paramount Notional Units representing an equivalent of 400,987.86 shares of Company Class B Common Stock under the Paramount DC Plans (each as defined in the Transaction Agreement). Other than as set forth above, there is no issued, reserved for issuance, outstanding or authorized stock option, restricted stock unit award, restricted stock award, stock appreciation, phantom stock, profit participation, or similar right, or compensatory equity or equity-linked award with respect to the Company or any of its subsidiaries to which the Company or any of its subsidiaries is a party or by which the Company or any of its subsidiaries is bound. As of the close of business on the Reference Date, except as set forth above and pursuant to (A) the Other Subscription Agreements, and (B) the Transaction Agreement, there is no: (i) outstanding share of capital stock or other equity interest in the Company; (ii) outstanding subscription, option, call, warrant, right (whether or not currently exercisable) or agreement to acquire any share of capital stock or other equity interest, restricted stock unit, stock-based performance unit, or any other right that is linked to, or the value of which is based on or derived from the value of any share of capital stock or other securities of the Company, in each case, issued by the Company or to which the Company is bound, except as set forth in the organizational documents of the Company; (iii) outstanding security, instrument, bond, debenture, note, or obligation that is or may become convertible into or exchangeable for any share of the capital stock or other securities of the Company; or (iv) stockholder rights plan (or similar plan commonly referred to as a “poison pill”) or Contract (as defined in the Transaction Agreement) under which the Company is or may become obligated to sell or otherwise issue any share of its capital stock or any other security. As of the date hereof, the Company Common Stock constitute the only outstanding classes of securities of the Company registered under the Exchange Act.

(i) As of the date hereof, the authorized share capital of Newco consists of 1,000 shares of common stock, par value $0.001 per share, all of which are issued and outstanding as of the close of business on the Reference Date. All of the outstanding capital stock of Newco is, and prior to the effective time of the Paramount Merger will be, owned by the Company, free and clear of all encumbrances and has been duly authorized and validly issued and is fully paid and nonassessable. As of the date hereof, except as set forth above and pursuant to the Transaction Agreement and the Other Subscription Agreements, there is no (i) outstanding share of capital stock or other equity interest in Newco; (ii) outstanding subscription, option, call, warrant, right (whether or not currently exercisable), agreement to acquire any share of capital stock or other equity interest, restricted stock unit, stock-based performance unit, or any other right that is linked to, or the value of which is in any way based on or derived from the value of any share of capital stock or other securities of Newco, in each case, issued by Newco or to which Newco is bound; or (iii) outstanding security, instrument, bond, debenture, note, or obligation that is or may become convertible into or exchangeable for any share of the capital stock or other securities of Newco. Newco has not conducted any

 

E-8


Table of Contents

business prior to the date of this Subscription Agreement and has no, and prior to the effective time of the Pre-Closing Paramount Merger will have no, assets, liabilities or obligations of any nature other than those necessary for its incorporation and pursuant to the Transactions.

(j) The issued and outstanding shares of Company Common Stock are registered pursuant to Section 12(b) of the Exchange Act and are listed for trading on Nasdaq under the symbols “PARA” and “PARAA”, as applicable. There is no suit, action, proceeding or investigation pending or, to the knowledge of the Company, threatened against the Company by Nasdaq or the Commission with respect to any intention by such entity to deregister the shares of Company Common Stock or prohibit or terminate the listing of the shares of Company Common Stock on Nasdaq.

(k) Upon consummation of the Transactions, the issued and outstanding shares of Newco Class B Common Stock will be registered pursuant to Section 12(b) of the Exchange Act and will be listed for trading on Nasdaq.

(l) Assuming the accuracy of Subscriber’s representations and warranties set forth in Section 4 of this Subscription Agreement, no registration under the Securities Act is required for the offer and sale of the Subscribed Securities by Newco to Subscriber in the manner contemplated by this Subscription Agreement.

(m) Neither the Company, Newco nor any person acting on their behalf has engaged in any form of general solicitation or general advertising (within the meaning of Regulation D) in connection with any offer or sale of the Subscribed Securities. The Subscribed Securities are not being offered in a manner involving a public offering under, or in a distribution in violation of, the Securities Act, or any state securities laws.

(n) No “bad actor” disqualifying event described in Rule 506(d)(1)(i)-(viii) of the Securities Act (a “Disqualification Event”) is applicable to the Company or Newco, except for a Disqualification Event as to which Rule 506(d)(2)(ii – iv) or (d)(3) is applicable.

(o) No broker or finder is entitled to any brokerage or finder’s fee or commission solely in connection with the sale of the Subscribed Shares to Subscriber.

(p) Neither the Company nor Newco is, and immediately after receipt of payment for the Subscribed Shares by Newco, will be, an “investment company” within the meaning of the Investment Company Act of 1940, as amended.

(q) The Company and Newco are both in compliance with all applicable laws and, to the knowledge of the Company and Newco, have not received any written communication from a governmental entity that alleges that the Company or Newco is not in compliance with or is in default or violation of any applicable law, except where such non-compliance, default or violation would not, individually or in the aggregate, reasonably be expected to have a Company Material Adverse Effect.

(r) Since December 31, 2023, and through the date of this Subscription Agreement, there has not occurred any Company Material Adverse Effect.

4. Subscriber Representations and Warranties. Subscriber represents and warrants to the Company and Newco that:

(a) Subscriber (i) is duly organized, validly existing and in good standing under the laws of its jurisdiction of incorporation, and (ii) has the requisite power and authority to enter into and perform its obligations under this Subscription Agreement.

(b) This Subscription Agreement (including the transactions contemplated herein) has been duly authorized and validly executed and delivered by Subscriber, and assuming the due authorization, execution and delivery of the same by the Company and Newco, this Subscription Agreement shall constitute the valid and legally binding obligation of Subscriber, enforceable against Subscriber in accordance with its terms, except as such enforceability may be limited by bankruptcy, insolvency, reorganization, moratorium or similar laws affecting creditors generally and by the availability of specific performance, injunctive relief and other equitable remedies, whether considered at law or equity.

 

E-9


Table of Contents

(c) Assuming the accuracy of the representations and warranties of the Company and Newco in this Subscription Agreement, the execution and delivery of this Subscription Agreement, the purchase of the Subscribed Shares and performance by Subscriber of its obligations under this Subscription Agreement (including the compliance by Subscriber with all of the provisions of this Subscription Agreement) and the consummation of the transactions contemplated herein do not and will not conflict with or result in a breach or violation of any of the terms or provisions of, or constitute a default under, or result in the creation or imposition of any lien, charge or encumbrance upon any of the property or assets of Subscriber pursuant to the terms of (i) any indenture, mortgage, deed of trust, loan agreement, lease, license or other agreement or instrument to which Subscriber is a party or by which Subscriber is bound or to which any of the property or assets of Subscriber is subject; (ii) the organizational documents of Subscriber; or (iii) any statute or any judgment, order, rule or regulation of any court or governmental agency or body, domestic or foreign, having jurisdiction over Subscriber or any of its properties that, in the case of clauses (i) and (iii), would reasonably be expected to have, individually or in the aggregate, a Subscriber Material Adverse Effect. For purposes of this Subscription Agreement, a “Subscriber Material Adverse Effect” means an event, change, development, occurrence, condition or effect with respect to Subscriber that has had or would reasonably be expected to have, individually or in the aggregate, a material adverse effect on Subscriber’s ability to consummate the transactions contemplated hereby, including the purchase of the Subscribed Securities.

(d) Subscriber (i) is a “qualified institutional buyer” (as defined in Rule 144A under the Securities Act) or an “accredited investor” (within the meaning of Rule 501(a) under the Securities Act) satisfying the applicable requirements set forth on Annex A, (ii) is acquiring the Subscribed Securities only for its own account and not for the account of others, or if Subscriber is subscribing for the Subscribed Securities as a fiduciary or agent for one or more investor accounts, each owner of such accounts is independently a “qualified institutional buyer” or an “accredited investor” (each as defined above) and Subscriber has full investment discretion with respect to each such account, and the full power and authority to make the acknowledgements, representations and agreements herein on behalf of each owner of each such account, and (iii) is not acquiring the Subscribed Securities with a view to, or for offer or sale in connection with, any distribution thereof in violation of the Securities Act (and has provided the Company and Newco with the requested information on Annex A following the signature page hereto and such information provided is accurate and complete). Subscriber is not an entity formed for the specific purpose of acquiring the Subscribed Securities.

(e) [Except for [•],] Subscriber is not required to obtain any consent, waiver, authorization or order of, give any notice to, or make any filing or registration with, any court or other federal, state, local or other governmental authority, self-regulatory organization or other person in connection with the execution, delivery and performance of this Subscription Agreement.

(f) Subscriber understands that the Subscribed Shares and the Newco Class B Shares underlying the Subscribed Warrants are non-voting common stock of Newco. Accordingly, Subscriber may not have the ability to affect the outcome of corporate actions via its ownership of the Subscribed Shares or the Newco Class B Shares underlying the Subscribed Warrants.

(g) Subscriber understands that the Subscribed Securities are being offered by Newco in a transaction not involving any public offering within the meaning of the Securities Act and that the Subscribed Securities have not been registered under the Securities Act. Subscriber understands that the Subscribed Securities issued by Newco may not be offered, sold or otherwise transferred by Subscriber absent an effective registration statement under the Securities Act, except (i) to Newco or a subsidiary thereof, (ii) pursuant to an applicable exemption from the registration requirements of the Securities Act (including, without limitation, Rule 144 or a private resale pursuant to the so-called “Section 4(a)(112)”), or (iii) an ordinary course pledge such as a broker lien over account property generally and, in each of cases (i)-(iii), in accordance with any applicable securities laws of the states and other jurisdictions of the United States, and as a result of these transfer restrictions, Subscriber may not be able to readily resell the Subscribed Securities and may be required to bear the financial risk of an investment in the Subscribed Securities for an indefinite period of time. Subscriber understands that it has been advised to consult legal counsel prior to

 

E-10


Table of Contents

making any offer, resale, pledge or transfer of any of the Subscribed Securities. Subscriber acknowledges and agrees that, at the time of issuance by Newco, the certificate or book entry position representing the Subscribed Securities will bear or reflect, as applicable, a legend substantially similar to the following:

“THIS SECURITY WAS ORIGINALLY ISSUED IN A TRANSACTION EXEMPT FROM REGISTRATION UNDER THE SECURITIES ACT OF 1933, AS AMENDED (THE “SECURITIES ACT”), AND MAY NOT BE OFFERED, SOLD OR OTHERWISE TRANSFERRED IN THE ABSENCE OF SUCH REGISTRATION OR AN APPLICABLE EXEMPTION THEREFROM. THE HOLDER OF THIS SECURITY AGREES THAT THIS SECURITY MAY BE OFFERED, SOLD OR OTHERWISE TRANSFERRED, ONLY (I) PURSUANT TO ANY EXEMPTION FROM THE REGISTRATION REQUIREMENTS OF THE SECURITIES ACT, (II) PURSUANT TO AN EFFECTIVE REGISTRATION STATEMENT UNDER THE SECURITIES ACT, OR (III) TO NEW PLUTO GLOBAL, INC., IN EACH OF CASES (I) THROUGH (III) IN ACCORDANCE WITH ANY APPLICABLE SECURITIES LAWS OF ANY STATE OF THE UNITED STATES.”

(h) Subscriber understands and agrees that Subscriber is purchasing the Subscribed Securities directly from Newco. Subscriber further acknowledges that there have not been, and Subscriber hereby agrees that it is not relying on, any representations, warranties, covenants or agreements made to Subscriber by the Company, Newco or any of their respective affiliates or any control persons, officers, directors, employees, partners, agents or representatives, any other party to the Transactions or any other person or entity, expressly or by implication, other than those representations, warranties, covenants and agreements of the Company and Newco expressly set forth in this Subscription Agreement.

(i) Subscriber’s acquisition and holding of the Subscribed Shares will not be constitute or result in a non-exempt prohibited transaction under section 406 of the Employee Retirement Income Security Act of 1974, as amended (“ERISA”), section 4975 of the Internal Code of 1986, as amended (the “Code”), or any applicable similar law.

(j) Subscriber is not (i) a person or entity named on any sanctions list maintained by (A) the U.S. Department of the Treasury’s Office of Foreign Assets Control, including the List of Specially Designated Nationals and Blocked Persons, the Foreign Sanctions Evaders List, or the Sectoral Sanctions Identifications List, (B) the European Union, (C) the United Nations Security Council, (D) the government of the United Kingdom, including His Majesty’s Treasury, or (E) any individual European Union member state (clauses (A)-(E), collectively, “Sanctions Bodies”), (ii) 50% or more owned or controlled by, or acting on behalf of, a person, that is named on any sanctions list maintained by any Sanctions Bodies, (iii) operating, organized, resident in any jurisdiction subject to comprehensive territory-wide sanctions administered by any Sanctions Bodies, currently Cuba, Iran, North Korea, Syria, the so-called Donetsk People’s Republic, the so-called Luhansk Peoples Republic, the non-government controlled areas of the Zaporizhzhia and Kherson Regions of Ukraine, the Crimea region of Ukraine (each a “Sanctioned Country”), (iv) the government of a Sanctioned Country or the Government of Venezuela or (v) otherwise the target of sanctions administered by any Sanctions Bodies.

(k) If Subscriber is acting on behalf of (i) an employee benefit plan that is subject to Title I of ERISA, (ii) a plan, an individual retirement account or other arrangement that is subject to section 4975 of the Code, (iii) an entity whose underlying assets are considered to include “plan assets” of any such plan, account or arrangement described in clauses (i) and (ii) (each, an “ERISA Plan”), or (iv) an employee benefit plan that is a governmental plan (as defined in section 3(32) of ERISA), a church plan (as defined in section 3(33) of ERISA), a non-U.S. plan (as described in section 4(b)(4) of ERISA) or other plan that is not subject to the foregoing clauses (i), (ii) or (iii) but may be subject to provisions under any other federal, state, local, non-U.S. or other laws or regulations that are similar to such provisions of ERISA or the Code (collectively, “Similar Laws” and together with the ERISA Plans, the “Plans”), then Subscriber represents and warrants that none of the Company, Newco or any of their respective affiliates (the “Transaction Parties”) has provided investment advice or has otherwise acted as the Plan’s fiduciary with respect to its decision to acquire and hold the Subscribed Shares, and none of the Transaction Parties is or shall at any time be the

 

E-11


Table of Contents

Plan’s fiduciary with respect to any decision in connection with Subscriber’s investment in the Subscribed Shares.

(l) In making its decision to purchase the Subscribed Securities, Subscriber has relied solely upon independent investigation made by Subscriber. Subscriber acknowledges and agrees that Subscriber has received such information as Subscriber deems necessary in order to make an investment decision with respect to the Subscribed Securities, including with respect to the Company, Newco and the Transactions. Subscriber represents and agrees that Subscriber and Subscriber’s professional advisor(s), if any, have had the full opportunity to ask such questions, receive such answers and obtain such information as Subscriber and Subscriber’s professional advisor(s), if any, have deemed necessary to make an investment decision with respect to the Subscribed Securities.

(m) Subscriber became aware of this offering of the Subscribed Securities solely by means of direct contact between Subscriber, on the one hand, and the Company, Newco, or their respective representatives or affiliates, on the other hand, and the Subscribed Securities were offered to Subscriber solely by direct contact between Subscriber and the Company, Newco, or their respective representatives or affiliates. Subscriber did not become aware of this offering of the Subscribed Securities, nor were the Subscribed Securities offered to Subscriber, by any other means. Subscriber acknowledges that the Subscribed Shares (i) were not offered to it in any form of general solicitation or general advertising, including methods described in Section 502(c) of Regulation D under the Securities Act, and (ii) are not being offered to it in a manner involving a public offering under, or, to its knowledge, in a distribution in violation of, the Securities Act or any other applicable securities laws.

(n) Subscriber acknowledges that it is aware that there are substantial risks incident to the purchase and ownership of the Subscribed Securities and the shares of Newco Class B Common Stock underlying the Subscribed Warrants. Subscriber is a sophisticated investor, has such knowledge and experience in financial and business matters as to be capable of evaluating the merits and risks of an investment in the Subscribed Securities, and Subscriber has had an opportunity to seek, and has sought, such accounting, legal, business and tax advice as Subscriber has considered necessary to make an informed investment decision. Subscriber acknowledges that none of the Company, Newco or any of their respective agents or affiliates have provided any tax advice or any other representation or guarantee, whether written or oral, regarding the tax consequences of the transactions contemplated by this Subscription Agreement.

(o) Subscriber has adequately analyzed and fully considered the risks of an investment in the Subscribed Securities and determined that the Subscribed Securities are a suitable investment for Subscriber and that Subscriber is able at this time and in the foreseeable future to bear the economic risk of a total loss of Subscriber’s investment in Newco. Subscriber acknowledges specifically that a possibility of total loss exists.

(p) Subscriber understands and agrees that no federal or state agency has passed upon or endorsed the merits of the offering of the Subscribed Securities or made any findings or determination as to the fairness of this investment.

(q) Subscriber has delivered to the Company a true, complete and correct copy of the executed Equity Commitment Letter. The Equity Commitment Letter, in the form provided to the Company, is in full force and effect and has not been withdrawn, rescinded, or terminated, or otherwise amended or modified in any respect and is a legal, valid and binding obligation of Subscriber and the Fund (as defined in the Equity Commitment Letter), enforceable against such Subscriber in accordance with its terms, except as such enforceability may be limited by applicable bankruptcy, insolvency, reorganization, moratorium and similar laws affecting creditors’ rights generally or by the availability of equitable remedies. The Equity Commitment Letter provides that the Company is an express third-party beneficiary thereof in connection with the Company’s exercise of its rights under Section 7(n), solely in accordance with the provisions of, and subject to the limitations in, the Equity Commitment Letter. The aggregate cash proceeds from the Equity Financing will be sufficient for satisfaction of Subscriber’s obligations under this Subscription Agreement in an amount sufficient to consummate the transactions contemplated by this Subscription

 

E-12


Table of Contents

Agreement, including the payment of the Closing Payment. The Equity Commitment Letter has not been modified, amended or altered, and the Equity Commitment Letter will not be amended, restated, supplemented, modified, altered or waived at any time through the Closing Date without the prior written consent of the Company, except as specified therein, and the commitment under the Equity Commitment Letter has not been withdrawn or rescinded in whole or in part.

(r) Subscriber has furnished the Company a true, complete and correct copy of its Limited Guarantee guaranteeing certain obligations of such Subscriber in connection with this Subscription Agreement. Such Limited Guarantee, in the form provided to the Company, is in full force and effect and has not been withdrawn, rescinded, or terminated, or otherwise amended or modified in any respect and is a legal, valid and binding obligation of Subscriber, enforceable in accordance with the terms thereof except as such enforceability may be limited by applicable bankruptcy, insolvency, reorganization, moratorium and similar laws affecting creditors’ rights generally or by the availability of equitable remedies.

(s) At the Closing, Subscriber will have sufficient immediately available funds to pay the Closing Payment pursuant to Section 2(b).

(t) Neither the due diligence investigation conducted by Subscriber in connection with making its decision to acquire the Subscribed Securities nor any representations and warranties made by Subscriber herein shall modify, amend or affect Subscriber’s right to rely on the truth, accuracy and completeness of the Company’s and Newco’s representations and warranties contained herein.

(u) [Except for [•], n]o broker or finder is entitled to any brokerage or finder’s fee or commission solely in connection with the purchase of the Subscribed Shares by Subscriber.

(v) At Closing, neither Subscriber nor any affiliate of Subscriber will have any current plan or binding arrangement in place (a) to sell, transfer or otherwise dispose of any shares of Newco Class A common stock, par value $0.001 per share (“Newco Class A Common Stock”) or Newco Class B Common Stock held by Subscriber or any affiliate of Subscriber at Closing or (b) to cause National Amusements, Inc. (or any of its subsidiaries) to sell, transfer or otherwise dispose of any Newco Class A Common Stock or Newco Class B Common Stock held by National Amusements, Inc. (or any of its subsidiaries) at Closing.

(w) Subscriber is not a foreign person, as defined in 31 C.F.R. § 800.224. The transaction contemplated by this Subscription Agreement will not result in foreign control (as defined in 31 C.F.R. § 800.208) of Newco and does not constitute a direct or indirect investment in Newco by any foreign person (as defined in 31 C.F.R. § 800.208) that affords such foreign person any of the access, rights or involvement described in 31 C.F.R. § 800.211(b).

5. Covenants.

(a) Subscriber shall use (and cause each of its affiliates to use) its reasonable best efforts to take any action necessary to cause the Transactions to qualify for the Intended Tax Treatment (as defined in the Transaction Agreement) (including by refraining from any action that such person knows, or is reasonably expected to know, is reasonably likely to prevent the Intended Tax Treatment). The Subscriber shall use its reasonable best efforts to permit the Company to obtain any of the tax opinions described in the Transaction Agreement regarding the Intended Tax Treatment, including by providing reasonable factual support and customary representation letters of the Subscriber supporting the Intended Tax Treatment to the extent reasonably requested by a Party, a Blocker Holder, or the Skydance Nominee (each, as defined in the Transaction Agreement) or tax counsel for purposes of rendering any of the tax opinions described in the Transaction Agreement regarding the Intended Tax Treatment.

(b) Notwithstanding anything to the contrary contained in this Subscription Agreement, Newco shall have the right to: (a) exclude any Subscriber that is a “foreign person”, as such term is defined in Section 721 of the Defense Production Act of 1950 (the “DPA”), from access to any information, facilities or properties of Newco or any of its subsidiaries; and (b) prohibit any such Subscriber from acquiring (i) access to any “material nonpublic technical information” (as such term is defined in the DPA) in the

 

E-13


Table of Contents

possession of Newco or any of its subsidiaries; (ii) membership or observer rights on, or the right to nominate an individual to a position on, the board of directors or equivalent governing body of Newco or any of its subsidiaries; (iii) any involvement, other than through the voting of shares, in substantive decision making of Newco or any of its subsidiaries regarding (A) the use, development, acquisition, safekeeping or release of “sensitive personal data” (as such term is defined in the DPA) of U.S. citizens maintained or collected by Newco or any of its subsidiaries, (B) the use, development, acquisition or release of any “critical technology” (as such term is defined in the DPA) or (C) the management, operation, manufacture or supply of “covered investment critical infrastructure” (as such term is defined in the DPA) or (iv) “control” (as such term is defined in the DPA) of Newco or any of its subsidiaries. To the extent that any term in this Subscription Agreement would afford any of the foregoing to a foreign person, such term shall have no effect with respect to such person. Newco shall have the right to prohibit any such Subscriber from engaging in discussions and communications with personnel of Newco or any of its subsidiaries, if Newco determines in its sole discretion that such exclusion is necessary or appropriate to enforce the limitations set forth in the immediately preceding clauses (a) and (b).

(c) [Subscriber hereby agrees that it shall not, and shall cause its affiliates not to, without the prior written consent of the Company (acting on the recommendation of the Paramount Special Committee (as defined in the Transaction Agreement)), (i) amend, waive or modify any provision of the NAI Stock Purchase Agreement or any Ancillary Agreement (as defined in the NAI Stock Purchase Agreement) in any manner that would be reasonably expected to (A) materially delay, materially impede or prevent the consummation of the transactions contemplated thereunder (other than in connection with any concurrent amendment or modification of or to the terms and conditions of the Transaction Agreement in connection with Skydance’s exercise of its “match” rights under Section 6.6 of the Transaction Agreement that the Paramount Special Committee has determined would cause a Superior Proposal to no longer constitute a Superior Proposal), (B) increase the aggregate cash consideration payable by the Subscribers to the Sellers (as defined in the NAI Stock Purchase Agreement) under the NAI Stock Purchase Agreement (other than in connection with any concurrent amendment or modification of or to the terms and conditions of the Transaction Agreement in connection with Skydance’s exercise of its “match” rights under Section 6.6 of the Transaction Agreement that the Paramount Special Committee has determined would cause a Superior Proposal to no longer constitute a Superior Proposal) or (C) add to, substitute or otherwise alter the collateral package securing the Buyer Provided Financing if, as a result of any such addition, substitution or alteration, NAI (as defined in the Transaction Agreement) and its affiliates would hold less than a majority of the outstanding shares of Company Class A Common Stock free and clear of any security interest granted under the Buyer Provided Financing or otherwise in favor of Subscriber or any of its affiliates, (ii) fund the Buyer Provided Financing or take any Buyer Enforcement Action, in each case, prior to September 5, 2024, or (iii) terminate the NAI Stock Purchase Agreement pursuant to Section 9.1(a) thereof. In addition, Subscriber hereby agrees to, and shall cause its affiliates to, terminate the NAI Stock Purchase Agreement upon the valid termination of the Transaction Agreement in accordance with Section 9.1 of the Transaction Agreement.

(d) Subscriber shall, and shall cause its affiliates to, use their respective reasonable best efforts to ensure that Subscriber and such affiliates comply with the terms and conditions of the NAI Stock Purchase Agreement.]1

6. Termination. This Subscription Agreement shall terminate and be void and of no further force and effect, and all rights and obligations of the parties hereunder shall terminate without any further liability on the part of any party in respect thereof, upon the earlier to occur of (a) such date and time as the Transaction Agreement is terminated in accordance with the terms of Article IX of the Transaction Agreement and (b) upon the mutual written agreement of the Company, Newco and Subscriber to terminate this Subscription Agreement.

 

1 

NTD: For NAI consortium Subscribers.

 

E-14


Table of Contents

7. Miscellaneous.

(a) All notices, requests, demands, claims, and other communications hereunder shall be in writing. Any notice, request, demand, claim, or other communication hereunder shall be deemed duly given (i) when delivered personally to the recipient, (ii) when sent, if sent by electronic mail or facsimile (if provided), during normal business hours of the recipient, and if not sent during normal business hours, then on the recipient’s next Business Day, (iii) one Business Day after being sent to the recipient by reputable overnight courier service (charges prepaid), or (iv) four (4) Business Days after being mailed to the recipient by certified or registered mail, return receipt requested and postage prepaid, and, in each case, addressed to the intended recipient at its address specified on the signature page hereof or to such electronic mail address or address as subsequently modified by written notice given in accordance with this Section 7(a). A courtesy electronic copy of any notice sent by methods (i), (iii), or (iv) above shall also be sent to the recipient via electronic mail if provided in the applicable signature page hereof or to an electronic mail address as subsequently modified by written notice given in accordance with this Section 7(a).

(b) Newco has reserved a sufficient number of shares to permit the exercise of the Warrants being sold hereunder.

(c) Newco has agreed in the Transaction Agreement to provide Subscribers with certain registration rights with respect to the Subscribed Shares and the shares issuable upon exercise of the Subscribed Warrants as contemplated by the Registration Rights Term Sheet attached as Exhibit D to the Transaction Agreement. Newco will nonetheless use its commercially reasonable efforts to make available to Subscriber the benefits of Rule 144 or any similar rule or regulation of the Commission that may permit Subscriber to sell the Subscribed Shares or the shares issuable upon exercise of the Subscribed Warrants to the public without registration, for so long as Subscriber holds the Subscribed Shares or the shares issuable upon exercise of the Subscribed Warrants, including using commercially reasonable efforts to (I) make and keep current public information available, as those terms are understood and defined in Rule 144, (II) file all reports and other materials required to be filed by the Exchange Act so long as Newco remains subject to such requirements and the filing of such reports and other documents is required for the applicable provisions of Rule 144, and (III) furnish to Subscriber, promptly upon reasonable written request, (x) a written statement by Newco, if true, that it has complied with the reporting requirements of Rule 144, the Securities Act and the Exchange Act and (y) such other information as may reasonably be requested to enable Subscriber to sell the Subscribed Shares or the shares issuable upon exercise of the Subscribed Warrants under Rule 144 without registration. If the Subscribed Shares or the shares issuable upon exercise of the Subscribed Warrants are, in the opinion of counsel to Newco, eligible for removal of the restrictive legend in Section 4(g), for sales pursuant to Rule 144, an effective registration statement or otherwise, then at Subscriber’s request, Newco shall request its transfer agent to remove any remaining restrictive legend set forth on such shares; provided that Newco and its transfer agent have timely received from Subscriber customary representation and other documentation reasonably acceptable to the Company, Newco and the transfer agent in connection therewith. The Company and Newco acknowledge and agree that, notwithstanding anything herein to the contrary, the Subscribed Securities may be pledged by Subscriber in connection with a bona fide margin agreement, which shall not be deemed to be a transfer, sale or assignment of the Subscribed Securities hereunder, and Subscriber effecting a pledge of any Subscribed Securities shall be required to provide Company and Newco with notice thereof; provided, however, that any transfer of the Subscribed Securities in connection with any exercise of remedies in respect of such pledge shall be deemed a transfer, sale or assignment, as the case may be, of the Subscribed Securities thereunder. Newco hereby agrees to use commercially reasonable efforts to execute and deliver such documentation as a pledgee of the Subscribed Securities may reasonably request in connection with a pledge of the Subscribed Securities to such pledgee by Subscriber (including, if requested by Subscriber and subject to Subscriber and the pledgee providing representations and undertakings in customary form reasonably acceptable to Newco, such documentation as may be reasonably necessary to have the Subscribed Shares and the shares issued upon exercised of the Subscribed Warrants (as may be specified by Subscriber) issued with an unrestricted CUSIP and transferable through the facilities of The Depositary Trust and Clearing Corporation to facilitate such pledge).

 

E-15


Table of Contents

(d) Each party shall pay all of its own expenses in connection with this Subscription Agreement and the transactions contemplated herein; provided, however, that in the event that the Closing occurs, then Newco shall, pursuant to Section 10.10 of the Transaction Agreement, pay the Subscriber’s Pro Rata Share of the reasonable and documented out-of-pocket fees and expenses incurred by the Subscribers up to an aggregate amount of $5 million for all Subscribers.

(e) Neither this Subscription Agreement nor any rights that may accrue to Subscriber hereunder may be transferred or assigned, except as expressly permitted hereby. Neither this Subscription Agreement nor any rights that may accrue to the Company or Newco hereunder may be transferred or assigned (provided, that, for the avoidance of doubt, the Company may transfer this Subscription Agreement and its rights hereunder solely in connection with the consummation of the Transactions and exclusively to another entity under the control of, or under common control with, the Company). Notwithstanding the foregoing, each Subscriber may assign (i) this Subscription Agreement and its rights hereunder in whole or in part to (A) one or more of its Affiliates (including funds and investment vehicles managed by or under common management with a Subscriber or its Affiliates) or (B) one or more of the other Subscribers[, (ii) with respect to Subscriber, any and/or all rights hereunder to any other Person as a “Subscriber” hereunder,]2 or (iii) as collateral, any and/or all of its rights hereunder by way of security to any banks or other financial institutions providing financing to such Subscriber or its Affiliates; provided, that, no such assignment shall relieve such Subscriber of any of its obligations under this Subscription Agreement without the Company’s prior written consent; provided further that without the prior written consent of the Company, no such assignment, delegation or transfer of the Subscription commitment shall be to (A) an “alien” (within the meaning of 47 U.S.C. § 310(b)) who, following the consummation of the Transactions, would (i) own, directly or indirectly, five percent (5%) or more of the voting interests of Newco or its subsidiaries (in each case, as calculated pursuant to FCC Rules (as defined in the Transaction Agreement)) or (ii) own, directly or indirectly, with all other “aliens” (within the meaning of 47 U.S.C. § 310(b)), twenty five percent (25%) or more of the equity or voting interests of Newco or its subsidiaries (in each case, as calculated pursuant to FCC Rules), (B) any “alien” (within the meaning of 47 U.S.C. § 310(b)) who is a citizen, or an entity (or other Person) organized under the laws, of a “foreign adversary country” (within the meaning of 10 U.S.C. § 4872(d)(2)), or (C) any individual or entity (whether or not an alien) that would be deemed to hold an attributable interest (within the meaning of 47 C.F.R. §73.3555) in the Company following the transactions contemplated by the Transaction Agreement, if the proposed holding of an attributable interest in the Company by such individual or entity would reasonably be expected to result in a Regulatory Hurdle (as defined in the Transaction Agreement) (each person within the meaning of (A), (B) or (C), a “Prohibited Person”). Subject to the preceding sentence, this Subscription Agreement will be binding upon, inure to the benefit of and be enforceable by the parties and their respective successors or permitted assigns.

(f) None of the representations and warranties or covenants in this Subscription Agreement, or any certificate or schedule or other document delivered pursuant to this Subscription Agreement, shall survive the Closing, except those covenants that by their terms survive or contemplate performance after the Closing (which shall survive until fully performed).

(g) Subscriber acknowledges that the Company and Newco may file a copy of this Subscription Agreement with the Commission as an exhibit to a periodic report or a registration statement of the Company or Newco, as applicable. Subscriber will promptly provide any information reasonably requested by the Company or Newco that is required for any regulatory application or filing made or approval sought in connection with the Transactions (including filings with the Commission); provided that such information shall be kept confidential, except as required by the applicable securities laws or pursuant to proceedings of regulatory authorities.

(h) This Subscription Agreement may not be amended or modified except by an instrument in writing, signed by each of the parties hereto; provided, further, that any such amendment, modification or termination shall also require the written consent of Subscriber.

 

2 

NTD: Ellison only.

 

E-16


Table of Contents

(i) This Subscription Agreement, together with the Transaction Agreement, the Equity Commitment Letter, the Limited Guarantee and the NAI Stock Purchase Agreement (as defined in the Transaction Agreement) constitutes the entire agreement, and supersedes all other prior agreements, understandings, representations and warranties, both written and oral, among the parties hereto, with respect to the subject matter hereof. This Subscription Agreement shall not confer any rights or remedies upon any person other than the parties hereto and their respective heirs, executors, administrators, successors, legal representatives and permitted assigns.

(j) Except as otherwise provided herein, this Subscription Agreement shall be binding upon, and inure to the benefit of, the parties hereto and their respective heirs, executors, administrators, successors, legal representatives, and permitted assigns, and the agreements, representations, warranties, covenants and acknowledgments contained herein shall be deemed to be made by, and be binding upon, such heirs, executors, administrators, successors, legal representatives and permitted assigns.

(k) If any provision of this Subscription Agreement shall be invalid, illegal or unenforceable, the validity, legality or enforceability of the remaining provisions of this Subscription Agreement shall not in any way be affected or impaired thereby and shall continue in full force and effect.

(l) This Subscription Agreement may be executed and delivered in one or more counterparts (including by facsimile or electronic mail or in .pdf) and by different parties in separate counterparts, with the same effect as if all parties hereto had signed the same document. All counterparts so executed and delivered shall be construed together and shall constitute one and the same agreement.

(m) Except with respect to Retained Claims (as defined below), this Subscription Agreement may only be enforced against, and any legal proceeding, claim, obligation, liability or cause of action (whether in contract, in tort, at law, in equity or otherwise) based upon, arising out of, or related to this Subscription Agreement or the Transactions may only be brought against, the entities that are expressly named as parties hereto and then only with respect to the specific obligations set forth herein or therein with respect to such party. Except (i) to the extent a named party to this Subscription Agreement (and then only to the extent of the specific obligations undertaken by such named party in this Subscription Agreement and not otherwise) or (ii) with respect to Retained Claims, no past, present or future direct or indirect director, officer, employee, incorporator, member, partner, manager, management company, equityholder, affiliate, agent, attorney, advisor or representative or affiliate of any of the foregoing (collectively, the “Non-Recourse Parties”) shall have any liability (whether in contract, tort, equity or otherwise) for any one or more of the representations, warranties, covenants, agreements or other obligations or liabilities of any one or more party under this Subscription Agreement or the Equity Commitment Letter or of or for any legal proceeding, claim, obligation, liability or cause of action (whether in contract, in tort, at law, in equity or otherwise) based on, arising out of, or related to this Subscription Agreement or the Equity Commitment Letter. In furtherance and not in limitation of the foregoing, each party covenants, agrees and acknowledges that no recourse under this Subscription Agreement or any other agreement referenced herein or in connection with any Transactions shall be sought or had against any Non-Recourse Party, except for claims that any party hereto may assert (A) against another party hereto (or its heirs, executors, administrators, successors, legal representatives or permitted assigns) solely in accordance with, and pursuant to the terms and conditions of, this Subscription Agreement or (B) pursuant to the Transaction Agreement, the Voting Agreement (as defined in the Transaction Agreement), the NAI Stock Purchase Agreement (as defined in the Transaction Agreement), the Equity Commitment Letter, the Other Equity Commitment Letter, the Limited Guarantee, the Other Limited Guarantee, the Confidentiality Agreement (as defined in the Transaction Agreement) or the Clean Team Agreement (as defined in the Transaction Agreement), in each case, solely in accordance with, and pursuant to the terms and conditions thereof (each of the claims set forth in this clause (B), a “Retained Claim”).

(n) The parties hereto agree that irreparable damage would occur in the event that any of the provisions of this Subscription Agreement were not performed in accordance with their specific terms or were otherwise breached. It is accordingly agreed that the parties hereto shall be entitled to an injunction or

 

E-17


Table of Contents

injunctions to prevent breaches of this Subscription Agreement and to enforce specifically the terms and provisions of this Subscription Agreement, this being in addition to any other remedy to which such party is entitled at law, in equity, in contract, in tort or otherwise. Notwithstanding anything in this Subscription Agreement to the contrary, if (and only if) (i) all of the conditions set forth in Section 2(e) of this Subscription Agreement have been and continue to be satisfied or waived (other than those conditions that are by their nature to be satisfied by actions taken at the Closing; provided, that each such condition is then capable of being satisfied assuming a Closing would occur at such time), (ii) (A) Subscriber has confirmed by written notice to Newco that all conditions set forth in Section 2(d) have been satisfied (other than those conditions that are by their nature to be satisfied by actions taken at the Closing; provided, that each such condition is then capable of being satisfied assuming a Closing would occur at such time) or Newco has irrevocably confirmed by written notice to Subscriber that it would be willing to waive any unsatisfied conditions in Section 2(d), and (B) Newco has irrevocably confirmed by written notice to Subscriber that Newco is ready, willing, and able to consummate the Closing if the Equity Financing were funded and (iii) the Closing has not been consummated in accordance with Section 2(a) on the date the Closing is required to have occurred in accordance with Section 2(a), then Newco shall be entitled to enforce specifically Subscriber’s obligation to consummate the Closing (subject to the terms and conditions set forth herein and the Equity Commitment Letter); provided, that in no event shall Subscriber be obligated to consummate the Closing unless, in each case, the Other Subscribers concurrently fund their commitments and concurrently consummate the closing of the transactions contemplated by their respective Other Subscription Agreements.

(o) This Subscription Agreement shall be governed by, and construed in accordance with, the laws of the State of Delaware, without giving effect to any law, rule, or provision that would cause the application of any law other than the laws of the State of Delaware. The parties hereto expressly acknowledge and agree that: (i) the requirements of 6 Del. C. § 2708 are satisfied by the provisions of this Subscription Agreement and that such statute mandates the application of the laws of the State of Delaware to this Subscription Agreement, the relationship of the parties hereto, the Transactions, and the interpretation and enforcement of the rights and duties of any party hereto; (ii) the parties hereto have a reasonable basis for the application of the laws of the State of Delaware to this Subscription Agreement, the relationship of the parties hereto, the Transactions, and the interpretation and enforcement of the rights and duties of any party hereto; (iii) no other jurisdiction has a materially greater interest in the foregoing; and (iv) the application of the laws of the State of Delaware would not be contrary to the fundamental policy of any other jurisdiction that, absent the choice of the laws of the State of Delaware hereunder of the parties hereto, would have an interest in the foregoing.

(p) EACH PARTY HERETO IRREVOCABLY WAIVES ANY RIGHT TO A TRIAL BY JURY IN ANY LEGAL PROCEEDING (AS DEFINED IN THE TRANSACTION AGREEMENT) BETWEEN OR AMONG THE PARTIES HERETO ARISING OUT OF OR RELATING TO THE SUBJECT MATTER OF THIS SUBSCRIPTION AGREEMENT OR THE TRANSACTIONS. EACH PARTY HERETO HEREBY (I) CERTIFIES THAT NO REPRESENTATIVE, AGENT OR ATTORNEY OF ANY OTHER PARTY HERETO HAS REPRESENTED, EXPRESSLY OR OTHERWISE, THAT SUCH OTHER PARTY WOULD NOT, IN THE EVENT OF LITIGATION, SEEK TO ENFORCE THE FOREGOING WAIVER AND (II) ACKNOWLEDGES THAT IT HAS BEEN INDUCED TO ENTER INTO THIS SUBSCRIPTION AGREEMENT AND THE TRANSACTIONS, AS APPLICABLE, BY, AMONG OTHER THINGS, THE MUTUAL WAIVERS AND CERTIFICATIONS IN THIS SECTION 7(p).

(q) The parties hereto agree that in any Legal Proceeding arising out of or relating to this Subscription Agreement or the transactions contemplated hereby (including any amount due or payable in connection therewith or any matter arising out of or relating to the termination of either of them), each of the parties hereto irrevocably and unconditionally: (i) consents and submits to the exclusive jurisdiction and venue of the Court of Chancery of the State of Delaware and any state appellate court therefrom or, if such court lacks subject matter jurisdiction, any other state or federal court in the State of Delaware (the “Chosen

 

E-18


Table of Contents

Courts”); (ii) agrees that it will not attempt to deny or defeat such personal jurisdiction of such Chosen Court by motion, other request for leave, or other Legal Proceeding; (iii) agrees that any Legal Proceeding arising out of or relating to this Subscription Agreement or the transactions contemplated hereby shall be brought, tried, and determined only in the Chosen Courts; (iv) waives any claim of improper venue or any claim that the appropriate Chosen Court is an inconvenient forum; and (v) agrees that it will not bring any Legal Proceeding arising out of or relating to this Subscription Agreement or the transactions contemplated hereby in any court or elsewhere other than the Chosen Courts. Each of the parties irrevocably consents to service of process in the same manner as for the giving of notices under Section 7(a) or any other manner permitted by applicable Law. A final judgment in any Legal Proceeding commenced in accordance with this Section 7(q) shall be conclusive and may be enforced in other jurisdictions by suit on the judgment or in any other manner provided by applicable Law; provided, that nothing in the foregoing shall restrict any party’s right to seek any post-judgment relief regarding, or any appeal from, such final trial court judgment.

(r) The obligations of Subscriber under this Subscription Agreement are several and not joint with the obligations of any Other Subscriber or any other investor under the Other Subscription Agreements, and Subscriber shall not be responsible in any way for the performance of the obligations of any Other Subscriber under this Subscription Agreement or any other investor under the Other Subscription Agreements. The decision of Subscriber to purchase Subscribed Securities pursuant to this Subscription Agreement has been made by Subscriber independently of any Other Subscriber or any other investor and independently of any information, materials, statements or opinions as to the business, affairs, operations, assets, properties, liabilities, results of operations, condition (financial or otherwise) or prospects of the Company or any of its subsidiaries which may have been made or given by any Other Subscriber or investor or by any agent or employee of any Other Subscriber or investor, and neither Subscriber nor any of its agents or employees shall have any liability to any Other Subscriber or investor (or any other person) relating to or arising from any such information, materials, statements or opinions. Nothing contained herein or in any Other Subscription Agreement, and no action taken by Subscriber or investor pursuant hereto or thereto, shall be deemed to constitute Subscriber and other investors as a partnership, an association, a joint venture or any other kind of entity, or create a presumption that Subscriber and other investors are in any way acting in concert or as a group with respect to such obligations or the transactions contemplated by the this Subscription Agreement and the Other Subscription Agreements. Subscriber acknowledges that no Other Subscriber has acted as agent for Subscriber in connection with making its investment hereunder and no Other Subscriber will be acting as agent of Subscriber in connection with monitoring its investment in the Subscribed Securities or enforcing its rights under this Subscription Agreement. Subscriber shall be entitled to independently protect and enforce its rights, including without limitation the rights arising out of this Subscription Agreement, and it shall not be necessary for any Other Subscriber or investor to be joined as an additional party in any proceeding for such purpose.

(s) Notwithstanding anything to the contrary contained in this Subscription Agreement, if Subscriber breaches this Subscription Agreement (whether such breach is knowing, deliberate, willful, unintentional, or otherwise) or fails to perform hereunder (whether such failure is knowing, deliberate, willful, unintentional, or otherwise), then, except for specific performance as and to the extent permitted under Section 7(n), the sole and exclusive remedy (whether at law, in equity, in contract, in tort or otherwise) against Subscriber or any of its or Subscriber’s respective affiliates or any former, current or future directors, officers, employees, general or limited partners, managers, members, direct or indirect equityholders, controlling persons, agents, representatives, successors or assigns of any of the foregoing, or any person which provides or is committed to provide financing in connection with the transactions contemplated by this Subscription Agreement or any of their respective affiliates (collectively, the “Subscriber Related Parties”) for any breach, loss or failure to perform, which recourse shall be sought solely against Subscriber and, in the case of the Company’s right to enforce the Limited Guarantee and the Equity Commitment Letter, the Guarantor, herein and subject to the limitations set forth herein and/or, with respect to the Company’s right to enforce the Limited Guarantee and the Equity Commitment Letter, under the Limited Guarantee or the Equity Commitment Letter (as applicable), will be for the Company to seek to recover monetary damages from Subscriber for a willful breach; provided that in no event shall Subscriber be subject to monetary damages

 

E-19


Table of Contents

in the aggregate in the excess of $[•] (the “Maximum Aggregate Liability”). Notwithstanding anything to the contrary herein, in no event will the Company or any other Person: (i) be entitled to or permitted to receive both (x) the payment of any monetary damages and (y) a grant of specific performance requiring consummation of the Transactions; or (ii) seek, directly or indirectly, to recover (or recover) against any of Subscriber or the Subscriber Related Parties, or compel any payment by Subscriber or the Subscriber Related Parties of, any damages or other payments whatsoever that are, in the aggregate, in excess of the Maximum Aggregate Liability. For avoidance of doubt, while the Company may seek to pursue either or both of (i) an award of specific performance to enforce Subscriber’s obligation to consummate the transactions contemplated hereby solely in accordance with, and subject to the limitations in, this Subscription Agreement (including Section 7(n)) and the Equity Commitment Letter, or (ii) a monetary damages award solely in accordance with, and subject to the limitations in, this Subscription Agreement, in no event will (A) the Company or any other Person be entitled to receive such monetary damages award if the Company or any Company Related Party has received a grant of specific performance or any other equitable remedy pursuant to Section 7(n) that specifically enforces such Subscriber’s obligation hereunder or (B) Newco or any other Person be entitled a grant (or enforcement) of specific performance or any other equitable remedy, whether pursuant to Section 7(n) or otherwise, following any award of monetary damages in accordance with this Subscription Agreement. For purposes of this Subscription Agreement, a “willful breach” means any material breach of any covenant or agreement set forth in this Subscription Agreement prior to the date of its termination that is a consequence of any act, or failure to act, undertaken by Subscriber with the knowledge that the taking of such act, or failure to act, would result in such breach. Each of the Company, Newco and Subscriber acknowledges and agrees that the agreements contained in this clause (s) are integral parts of the Transactions and that, without these agreements, the Company and Newco, on the one hand, and Subscriber, on the other hand, would not enter into this Subscription Agreement.

[Signature pages follow.]

 

E-20


Table of Contents

IN WITNESS WHEREOF, each of the Company, Newco and Subscriber has executed or caused this Subscription Agreement to be executed by its duly authorized representative as of the date first set forth above.

 

PARAMOUNT GLOBAL
By:    
    Name:
    Title:

Address for Notices:

 

1515 Broadway

New York, New York 10036

Attention: General Counsel

Email:

ParamountGlobalLegalNotices@paramount.com

 

E-21


Table of Contents
NEW PLUTO GLOBAL, INC.
By:    
    Name:
    Title:
Address for Notices:

 

E-22


Table of Contents
SUBSCRIBER:
Print Name:      
By:    
    Name:
    Title:
Address for Notices:
 
 

 

Number of Subscribed Shares subscribed for:

     

Price Per Subscribed Share:

      $ 15.00  

Number of Subscribed Warrants subscribed for:

     

Aggregate Purchase Price:

   $ ___________     

You must pay the Closing Payment by wire transfer of United States dollars in immediately available funds to the account of Newco specified by Newco in the Closing Notice.

 

E-23


Table of Contents

Annex F

Execution Version

VOTING AND SUPPORT AGREEMENT

This VOTING AND SUPPORT AGREEMENT (this “Agreement”), dated as of July 7, 2024, is entered into by and among Skydance Media, LLC, a California limited liability company (“Skydance”), Paramount Global, a Delaware corporation (“Paramount”), and the stockholders of Paramount listed on the signature pages hereto (each, a “Stockholder” and, collectively, the “Stockholders”). Each of Skydance, Paramount and the Stockholders are sometimes referred to individually as a “Party” and collectively as the “Parties”. All capitalized terms used but not otherwise defined in this Agreement shall have the respective meanings ascribed to such terms in the Transaction Agreement (as defined below); provided that, with respect to any Stockholder, the terms “Affiliate” and “Representative” as used in this Agreement shall exclude Paramount and any entity that is controlled by Paramount.

WHEREAS, as of the date hereof, each Stockholder is the record and/or beneficial owner (as defined in Rule 13d-3 under the Exchange Act) of the number of Paramount Class A Shares and/or Paramount Class B Shares set forth next to such Stockholder’s name on Schedule A hereto (all such Paramount Shares and any securities convertible into or exercisable or exchangeable or redeemable for Paramount Shares with respect to such Stockholder, together with any New Shares (as defined below) collectively, the “Subject Shares”);

WHEREAS, Skydance, each of the Upstream Blocker Holders, Paramount, New Paramount, Paramount Merger Sub, Paramount Merger Sub II and Skydance Merger Sub have entered into a Transaction Agreement, dated as of the date hereof (as it may be amended, restated, supplemented or otherwise modified from time to time in compliance with this Agreement, the “Transaction Agreement”), pursuant to which, among other things, the parties thereto will consummate the Transactions, including the Mergers, upon the terms and subject to the conditions set forth in the Transaction Agreement;

WHEREAS, prior to the execution and delivery of this Agreement, the Paramount Special Committee has (a) determined that the Transaction Agreement and the Transactions, including the Mergers, on the terms and subject to the conditions set forth in the Transaction Agreement, are advisable and in the best interests of Paramount and its Public Stockholders and (b) made the Paramount Special Committee Recommendation;

WHEREAS, prior to the execution and delivery of this Agreement, the Paramount Board has, acting upon the Paramount Special Committee Recommendation, (a) determined that the Transaction Agreement and the Transactions are advisable and in the best interests of Paramount and its stockholders, (b) approved and declared advisable the Transaction Agreement and the Transactions, (c) authorized and approved the execution, delivery and performance by Paramount of the Transaction Agreement and the consummation of the Transactions upon the terms and subject to the conditions set forth in the Transaction Agreement and (d) made the Paramount Board Recommendation;

WHEREAS, as a condition and inducement to the willingness of each of Skydance and Paramount to enter into the Transaction Agreement, each Stockholder has agreed to enter into this Agreement.

NOW, THEREFORE, in consideration of the foregoing and the respective representations, warranties, covenants and agreements set forth below and for other good and valuable consideration, the receipt and

 

F-1


Table of Contents

sufficiency of which are hereby acknowledged, the Parties, intending to be legally bound, do hereby agree as follows:

ARTICLE I

WRITTEN CONSENT; AGREEMENT TO VOTE

1.1 Written Consent. Prior to the execution of this Agreement, each Stockholder that as of the date hereof is a record owner of Paramount Class A Shares duly executed and validly delivered to Paramount a written consent in the form attached as Exhibit E to the Transaction Agreement (the “Written Consent”) covering all of such Stockholder’s Subject Shares and adopting the Transaction Agreement and approving the Transactions. Each Stockholder (a) acknowledges and agrees that the affirmative vote or approval of the holders of a majority of the Paramount Class A Shares outstanding as of the effective date of the Written Consent in favor of approving the Transaction Agreement and the consummation of the Transactions is necessary to approve the Transaction Agreement and the consummation of the Transaction and, (b) irrevocably and unconditionally agrees that the Written Consent may not be revoked, superseded or modified in any way the Written Consent, unless and until this Agreement shall have been validly terminated in accordance with Section 6.2. In the event that the Transaction Agreement is modified or amended in accordance with its terms after the execution of the Written Consent and such modification or amendment is not materially adverse to a Stockholder (in its capacity as such) (it being acknowledged and agreed that neither any increase in the Paramount Merger Consideration nor any modification or amendment agreed to by Skydance and Paramount (acting on the recommendation of the Paramount Special Committee) pursuant to Section 6.6(b) of the Transaction Agreement or Section 6.6(c) of the Transaction Agreement is adverse to any Stockholder), such Stockholder shall promptly (and in any event within one (1) Business Day) duly execute and validly deliver (or cause the holder of record of its Subject Shares to duly execute and validly deliver) to Skydance and Paramount a modified version of the Written Consent (in a form approved by the Stockholders, Skydance and Paramount (acting upon the recommendation of the Paramount Special Committee), such approval not to be unreasonably withheld, conditioned or delayed), covering all of such Stockholder’s Subject Shares and adopting the Transaction Agreement (as modified or amended) and approving the Transactions.

1.2 Agreement to Vote. Subject to the terms of this Agreement, each Stockholder hereby irrevocably and unconditionally agrees that, prior to the valid termination of this Agreement in accordance with Section 6.2, at any annual or special meeting of the stockholders of Paramount, however called, including any adjournment or postponement thereof, and in connection with any action proposed to be taken by written consent of the stockholders of Paramount, such Stockholder shall (or shall cause the holder of record of its Subject Shares to), in each case to the fullest extent that such Stockholder’s Subject Shares are entitled to vote thereon: (a) appear at each such meeting or otherwise cause all such Subject Shares to be counted as present thereat for purposes of determining a quorum and (b) be present (in person or by proxy) and vote (or cause to be voted), or deliver (or cause to be delivered) any written consents with respect to, all of its Subject Shares (i) to the extent the Written Consent becomes revoked, superseded or modified in any way, and provided the Transaction Agreement has not been modified or amended in a manner materially adverse to a Stockholder (in its capacity as such), in favor of the adoption of the Transaction Agreement and the approval of the Transactions and any other matters necessary or reasonably requested by Skydance or Paramount (acting upon the recommendation of the Paramount Special Committee) for the timely consummation of the Transactions (it being understood that the terms Transaction Agreement and Transactions shall for purposes of this clause (i) refer to such agreement and transactions as modified or amended); (ii) against any action, agreement or transaction that would reasonably be expected to result in any of the conditions set forth in Article VIII of the Transaction Agreement not being timely satisfied; (iii) against any change in the Paramount Board to elect directors affiliated with the proponent(s) of any Acquisition Proposal; (iv) against any Acquisition Proposal or any other proposal made in opposition to the Transaction Agreement, the Mergers or the Transactions; and (v) against any other action, agreement or transaction involving Paramount that is intended, or would reasonably be expected, to impede, interfere with, delay, postpone, adversely affect or prevent the consummation of the Transactions (provided that the foregoing

 

F-2


Table of Contents

clauses (i) through (v) shall not require the Stockholder to vote against any Acquisition Proposal or any other proposal made in opposition to the Transaction Agreement, the Mergers or the Transactions, if (and only if) Paramount has validly terminated the Transaction Agreement in accordance with Section 9.1(f) of the Transaction Agreement). Until the consummation of the Closing, each Stockholder shall (or shall cause the holder of record of its Subject Shares to) (x) retain at all times the right to vote its respective Subject Shares in such Stockholder’s sole discretion on any matters other than those set forth in this Section 1.2 that are at any time or from time to time presented for consideration to Paramount’s stockholders generally and (y) not consent, in its capacity as a stockholder of Paramount, to matters inconsistent with the voting obligations set forth in the preceding clauses (b)(ii) through (b)(v). Except as set forth in this Section 1.2, nothing in this Agreement shall limit the right of any Stockholder to vote in favor of, against or abstain with respect to any matter presented to the stockholders of Paramount.

1.3 Limited Exception. Notwithstanding the restrictions set forth in Section 1.2 and Section 5.1(a), in the event that the Paramount Special Committee determines that an Acquisition Proposal made by a third-party person (such person, the “Go-Shop Bidder”) during the Go-Shop Period would constitute a Superior Proposal subject only to the support of the Specified Stockholders in favor of such Acquisition Proposal (“Go-Shop Proposal”), then the Stockholders may execute and deliver to the Go-Shop Bidder and Paramount an Acceptable Voting Agreement in their sole discretion. For purposes of this Agreement, an “Acceptable Voting Agreement” means a voting agreement entered into by Paramount, the Go-Shop Bidder and the Stockholders (including the Specified Stockholders) in respect of the Go-Shop Proposal that would become effective with respect to its obligations to support such other transactions and cease supporting the Transactions upon (and only upon) the valid termination of the Transaction Agreement.

ARTICLE II

REPRESENTATIONS AND WARRANTIES OF THE STOCKHOLDERS

Each Stockholder represents and warrants, on its own account with respect to the Subject Shares beneficially owned by such Stockholder, to Skydance and Paramount as to such Stockholder on a several basis that:

2.1 Authorization; Binding Agreement. The Stockholder has full legal capacity and authority to enter into this Agreement and carry out its obligations hereunder. If the Stockholder is not a natural person, (a) the Stockholder is duly organized, validly existing and in good standing under the Laws of its jurisdiction of organization, and (b) the execution and delivery of this Agreement by the Stockholder has been duly and validly authorized by all necessary entity action on the part of the Stockholder, and no other entity proceedings on the part of the Stockholder are necessary to authorize this Agreement or to perform such Stockholder’s obligations hereunder. This Agreement has been duly and validly executed and delivered by the Stockholder and, assuming due authorization, execution and delivery by the other Parties, constitutes a valid and binding agreement of the Stockholder enforceable against it in accordance with its terms, subject to the Enforceability Exceptions.

2.2 Non-Contravention. Neither the execution and delivery of this Agreement by the Stockholder nor the performance by such Stockholder of its obligations hereunder (a) require any consent, approval, authorization or permit of, filing or registration with, notification or report to, or expiration of waiting periods from, any Governmental Body on the part of the Stockholder, except for compliance with the applicable requirements of the Securities Act, the Exchange Act or any other United States or federal securities laws and the rules and regulations promulgated thereunder, (b) violate, conflict with, or result in a breach of any provisions of, or require any consent, waiver or approval from, or result in a default or loss of a benefit (or give rise to any right of termination, cancellation, modification or acceleration or any event that, with the giving of notice, the passage of time or otherwise, would constitute a default or give rise to any such right) under, any of the terms, conditions or provisions of any Contract to which the Stockholder is a party or by which the Stockholder or any of its assets may be bound, (c) result (or, with the giving of notice, the passage of time or otherwise, would result) in the

 

F-3


Table of Contents

creation or imposition of any Encumbrance on any assets (including Subject Shares) of the Stockholder (other than one created by Skydance or this Agreement or under applicable securities Laws), or (d) violate any Laws applicable to the Stockholder or by which any of its assets (including Subject Shares) are bound, except as would not, in the case of each of clauses (a) through (d), reasonably be expected to have, individually or in the aggregate, a material adverse effect on the Stockholder’s ability to timely perform its obligations under this Agreement.

2.3 Ownership of Subject Shares; Total Shares. The Stockholder is, as of the date hereof, and at all times during the term of this Agreement will be, the sole record or beneficial owner (as defined in Rule 13d-3 under the Exchange Act) of all of such Stockholder’s Subject Shares, free and clear of any Encumbrance, except for (i) any such Encumbrance that may be imposed pursuant to this Agreement, (ii) Transfer (as defined below) restrictions of general applicability as may be provided under the Securities Act or other applicable Laws, and (iii) any Encumbrance disclosed or contemplated in the NAI Stock Purchase Agreement. The number of Paramount Class A Shares set forth next to such Stockholder’s name on Schedule A constitute all of the shares of “voting stock” of Paramount of which such Stockholder is the record or beneficial owner (as defined in Rule 13d-3 under the Exchange Act) as of the date hereof. Without limiting the foregoing, as of the date hereof, other than the Subject Shares and other than as set forth in filings with the SEC made prior to the date hereof, the Stockholder does not own beneficially or of record, and does not have any right to acquire (whether currently, upon lapse of time, following the satisfaction of any conditions, upon the occurrence of any event or any combination of the foregoing), any Paramount Shares (or any securities convertible into or exercisable or exchangeable or redeemable for Paramount Shares) or any interest therein.

2.4 Voting Power. The Stockholder has full voting power with respect to all of the Subject Shares beneficially owned by such Stockholder, and, other than as disclosed or contemplated in the NAI Stock Purchase Agreement, full power of disposition, full power to issue instructions with respect to the matters set forth herein and full power to agree to all of the matters set forth in this Agreement, in each case with respect to all of its Subject Shares. None of such Stockholder’s Subject Shares are subject to any stockholders’ agreement (other than the certificate of incorporation, bylaws or other similar organizational documents of Paramount), proxy, voting trust or other agreement or arrangement with respect to the voting of such Subject Shares, except as provided hereunder. Other than as disclosed or contemplated in the NAI Stock Purchase Agreement, the Stockholder has not entered into any Contract that is inconsistent with, or would in any way restrict, limit or interfere with, the performance of the Stockholder’s obligations hereunder.

2.5 Reliance. The Stockholder understands and acknowledges that each of Skydance and Paramount is entering into the Transaction Agreement in reliance upon the Stockholder’s execution, delivery and performance of this Agreement.

2.6 Absence of Litigation. As of the date hereof, there is no Legal Proceeding pending against, or, to the actual knowledge of the Stockholder, threatened in writing against the Stockholder or any of its assets (including Subject Shares ) beneficially or of record owned by the Stockholders before or by any Governmental Body that would reasonably be expected to prevent or materially delay or impair the Stockholder’s ability to perform its obligations hereunder (including, for the avoidance of doubt, the due execution and valid delivery of the Written Consent, as applicable).

2.7 Brokers. No broker, finder, financial advisor, investment banker or other Person is entitled to any brokerage, finder’s, financial advisor’s or other similar fee or commission, or the reimbursement of expenses, from Paramount, New Paramount or the Merger Subs in connection with this Agreement based upon arrangements made by or on behalf of the Stockholder.

2.8 Binding Arrangements. As of immediately prior to the Closing (as defined in the NAI Stock Purchase Agreement), such Stockholder will not have any current plan or binding arrangement in place to sell, transfer or otherwise dispose of any New Paramount Shares held by the Stockholder at Closing.

 

F-4


Table of Contents

ARTICLE III

REPRESENTATIONS AND WARRANTIES OF SKYDANCE

Skydance represents and warrants to the Stockholder and Paramount that:

3.1 Authorization; Binding Agreement. Skydance has full legal capacity and authority to enter into this Agreement and carry out its obligations hereunder. Skydance is a legal entity, duly organized, validly existing and in good standing under the Laws of its jurisdiction of organization. The execution and delivery of this Agreement by Skydance has been duly and validly authorized by all necessary limited liability company action on the part of Skydance, and no other limited liability company proceedings on the part of Skydance are necessary to authorize this Agreement or to perform its obligations hereunder. This Agreement has been duly and validly executed and delivered by Skydance and, assuming due authorization, execution and delivery by the other Parties, constitutes a valid and binding agreement of Skydance enforceable against it in accordance with its terms, subject to the Enforceability Exceptions.

3.2 Non-Contravention. None of the execution and delivery by Skydance of this Agreement or the performance by Skydance of its obligations hereunder will (a) result in a violation or breach of any Contract to which Skydance is a party or by which Skydance may be bound, (b) violate any Law or Order applicable to Skydance or (c) violate any constituent or organizational documents of Skydance, except as would not, in the case of each of clauses (a) and (b), reasonably be expected to have, individually or in the aggregate, a material adverse effect on Skydance’s ability to perform its obligations under this Agreement.

3.3 Absence of Litigation. As of the date hereof, there is no Legal Proceeding pending against, or, to the actual knowledge of Skydance, threatened in writing against, Skydance before or by any Governmental Body that would reasonably be expected to prevent or materially delay or impair the ability of Skydance to perform its obligations hereunder.

3.4 Paramount Ownership. Neither Skydance nor its subsidiaries or controlled or controlling affiliates beneficially owns (as such term is used in Rule 13d-3 promulgated under the Exchange Act) any shares of capital stock or other equity securities of Paramount or any economic rights to acquire any shares of capital stock or other equity securities of, or any other economic interest (through derivative securities or otherwise) in, Paramount except pursuant to the Transaction Agreement, the NAI Stock Purchase Agreement, the Subscription Agreements and the ancillary agreements and transactions contemplated by each of the foregoing.

ARTICLE IV

REPRESENTATIONS AND WARRANTIES OF PARAMOUNT

Paramount represents and warrants to the Stockholder and Skydance that:

4.1 Authorization; Binding Agreement. Paramount has full legal capacity and authority to enter into this Agreement and carry out its obligations hereunder. Paramount is a legal entity, duly organized, validly existing and in good standing under the Laws of its jurisdiction of organization. The execution and delivery of this Agreement by Paramount has been duly and validly authorized by all necessary corporate action on the part of Paramount, and no other corporate proceedings on the part of Paramount are necessary to authorize this Agreement or to perform its obligations hereunder. This Agreement has been duly and validly executed and delivered by Paramount and, assuming due authorization, execution and delivery by the other Parties, constitutes a valid and binding agreement of Paramount enforceable against it in accordance with its terms, subject to the Enforceability Exceptions.

4.2 Non-Contravention. None of the execution and delivery by Paramount of this Agreement or the performance by Paramount of its obligations hereunder will (a) result in a violation or breach of any Contract to which Paramount is a party or by which Paramount may be bound, (b) violate any Law or Order applicable to

 

F-5


Table of Contents

Paramount or (c) violate any constituent or organizational documents of Paramount, except as would not, in the case of each of clauses (a) and (b), reasonably be expected to have, individually or in the aggregate, a material adverse effect on Paramount’s ability to perform its obligations under this Agreement.

4.3 Absence of Litigation. As of the date hereof, there is no Legal Proceeding pending against, or, to the actual knowledge of Paramount, threatened in writing against, Paramount before or by any Governmental Body that would reasonably be expected to prevent or materially delay or impair the ability of Paramount to perform its obligations hereunder.

ARTICLE V

ADDITIONAL COVENANTS

Each Stockholder hereby covenants and agrees that:

5.1 No Transfer; No Inconsistent Arrangements.

(a) From and after the date hereof and until this Agreement is validly terminated in accordance with Section 6.2, each Stockholder agrees it shall not, directly or indirectly, without the prior written consent of Skydance and Paramount (acting upon the recommendation of the Paramount Special Committee), other than with respect to actions expressly permitted under the terms of the NAI Stock Purchase Agreement (including the Buyer Provided Financing (as defined therein) contemplated in Section 7.23 thereof) (without giving effect to any amendment thereof to which Paramount (acting upon the recommendation of the Paramount Special Committee) has not consented if, and only if, Paramount has an express right to consent to such amendment), (i) other than with respect to Encumbrances existing as of the date hereof, create or permit to exist any Encumbrance on any of such Stockholder’s Subject Shares, (ii) transfer, sell, assign, gift, hedge, lend, pledge or otherwise dispose of (including by sale or merger, by tendering into any tender or exchange offer, by testamentary disposition, by liquidation or dissolution, by dividend or distribution, by operation of Law or otherwise), either voluntarily or involuntarily, or enter into any derivative arrangement with respect to (collectively, “Transfer”) any of such Stockholder’s Subject Shares, or any right, title or interest therein (including any right or power to vote to which such Stockholder may be entitled) (or consent to any of the foregoing), (iii) enter into (or cause to be entered into) any Contract with respect to any Transfer of such Stockholder’s Subject Shares or any interest therein, (iv) grant or permit the grant of any proxy, power-of-attorney or other authorization or consent in or with respect to any of such Stockholder’s Subject Shares, (v) deposit or permit the deposit of any of such Stockholder’s Subject Shares into a voting trust or enter into a voting agreement or arrangement with respect to any of such Stockholder’s Subject Shares, (vi) enter into any Contract or otherwise take any other action that is inconsistent with, or would in any way restrict, limit or interfere with the performance of such Stockholder’s obligations hereunder or otherwise make any representation or warranty of such Stockholder herein untrue or incorrect as though made on the date of such Contract or action or (vii) approve or consent to any of the foregoing. Any action taken in violation of the foregoing sentence shall be null and void ab initio.

(b) If any involuntary Transfer of any of the Stockholder’s Subject Shares shall occur (including, but not limited to, a sale by any Stockholder’s trustee in any bankruptcy, or a sale to a purchaser at any creditor’s or court sale), the transferee (which term, as used herein, shall include any and all transferees and subsequent transferees of the initial transferee) shall take and hold such Subject Shares subject to all of the restrictions, liabilities and rights under this Agreement, which shall continue in full force and effect until the valid termination of this Agreement in accordance with Section 6.2.

(c) Notwithstanding the foregoing, the Stockholder may make Transfers of its Subject Shares (i) with the prior written consent of both Skydance and Paramount (acting upon the recommendation of the Paramount Special Committee) and (ii) to a Permitted Transferee (as defined in the NAI Stock Purchase Agreement), and, in the case of the Specified NAI Entities, in accordance with the terms of the NAI Stock Purchase Agreement,

 

F-6


Table of Contents

provided that, in each case, the transferee of the Transfer shall have, prior to any such Transfer, executed and delivered to Skydance and Paramount a counterpart to this Agreement pursuant to which such transferee shall be bound by all of the terms and provisions of this Agreement and agree and acknowledge that such Person shall constitute a “Stockholder” for all purposes of this Agreement.

(d) Each Stockholder shall not take any action to cause the conversion of such Stockholder’s Subject Shares that are Paramount Class A Shares into Paramount Class B Shares. Each Stockholder agrees that such Stockholder shall not request that Paramount register the conversion (book-entry or otherwise) of any certificate or uncertificated interest representing any or all of the Stockholder’s Subject Shares that are Paramount Class A Shares into Paramount Class B Shares. Any conversion of shares of Paramount Class A Shares in violation of this Agreement shall, to the fullest extent permitted by Law, be null and void ab initio.

5.2 No Exercise of Appraisal Rights. The Stockholder irrevocably waives and agrees not to exercise any appraisal rights or dissenters’ rights in respect of such Stockholder’s Subject Shares that may arise in connection with the Transactions, including the New Paramount Merger, and agrees not to commence, participate in, assist or knowingly encourage in any way any Legal Proceeding to seek (or demand or file any petition related to) appraisal rights or dissenters’ rights in connection with the Transactions.

5.3 Public Announcements, Documentation and Information. None of the Stockholder or its Affiliates or its or their respective Representatives acting on its or their behalf shall issue or cause the publication of any press release or otherwise make any public statement, disclosure, or communication with respect to the Transactions (including this Agreement) except (x) to the extent required by any applicable Law or (y) with the prior written consent of Skydance and Paramount. Each Stockholder consents to and hereby authorizes Paramount or New Paramount, as applicable, and to the extent that Paramount or New Paramount reasonably determines to be necessary in connection with the Transactions, including the preparation or filing of the Information Statement or the Registration Statement, as applicable, to publish and disclose the Stockholder’s identity and ownership of the Subject Shares, the existence of this Agreement and the nature of the Stockholder’s commitments and obligations under this Agreement (provided that the Stockholders shall have a reasonable opportunity to review and approve that portion of any disclosure that identifies the Stockholder by name prior to any such filing, such approval not to be unreasonably withheld, conditioned or delayed). Each Stockholder acknowledges that Paramount or New Paramount, as applicable, may (provided that such Stockholder shall have a reasonable opportunity to review and approve that portion of any disclosure that identifies the Stockholder by name prior to any such filing, so long as such approval is not unreasonably withheld, conditioned or delayed) file this Agreement or a form hereof with the SEC or any other Governmental Body, as required by law, regulation, or legal or judicial process. Each Stockholder agrees to promptly give Paramount and New Paramount any information that Paramount or New Paramount may reasonably request for the preparation of any such disclosure documents, and the Stockholder agrees to promptly notify Paramount and New Paramount of any required corrections with respect to any written information supplied by the Stockholder specifically for use in any such documents, if and to the extent that any such information shall have become false or misleading in any material respect.

5.4 New Shares; Adjustments. Any shares of capital stock or other equity securities of Paramount that are issued to any Stockholder, or that any Stockholder acquires record or beneficial ownership (as defined in Rule 13d-3 under the Exchange Act) of, after the date of this Agreement and prior to the valid termination of this Agreement in accordance with Section 6.2, whether pursuant to purchase, exercise, exchange (including in connection with the Transactions) or conversion of, or other transaction involving any and all options, rights or other securities (“New Shares”), shall be subject to the terms and conditions of this Agreement to the same extent as if they comprised the Subject Shares as of the date hereof. In the event of any stock split, stock dividend, merger, reorganization, recapitalization, reclassification, combination, exchange of shares or the like of the capital stock of Paramount affecting any Subject Shares, the terms of this Agreement shall apply to the resulting securities and the term “Subject Shares” shall be deemed to refer to and include such securities.

 

F-7


Table of Contents

5.5 Waiver of Certain Legal Proceedings. Each Stockholder hereby agrees not to commence, assist or knowingly encourage in any way, and agrees to take all actions necessary to opt out of any class in any class action with respect to, any Legal Proceeding, derivative or otherwise, against Skydance, Paramount, New Paramount, any Blocker Holder or any of their respective Affiliates and each of their respective successors and assigns and their respective directors and officers (i) challenging the validity of, or seeking to enjoin or delay the operation of, any provision of this Agreement or the Transaction Agreement (including any claim seeking to enjoin or delay the Closing or challenging the validity of the Written Consent or its delivery), except to enforce the terms thereof, or (ii) alleging a breach of any fiduciary duty owed to Paramount of the Paramount Special Committee, the Paramount Board (or the directors serving on the Paramount Special Committee or the Paramount Board) or Paramount or any of their respective Affiliates or Representatives in connection with the Transaction Agreement, this Agreement or the Transactions (including the negotiation of or entry into any such agreement).

5.6 Amendment of the NAI Stock Purchase Agreement. Each Stockholder hereby agrees that it shall not, and shall cause its respective Affiliates not to amend, waive or modify the NAI Stock Purchase Agreement or any Ancillary Agreement (as defined in the NAI Stock Purchase Agreement) in any manner that would reasonably be expected to delay beyond the End Date, materially impede or prevent the consummation of the transactions contemplated thereunder without the prior written consent of Paramount (acting upon the recommendation of the Paramount Special Committee).

5.7 Actions Permitted Under the NAI Stock Purchase Agreement. Notwithstanding anything to the contrary contained in any provision hereof, nothing in this Agreement shall (i) restrict or impair any rights of National Amusements, Inc., its Subsidiaries (as defined in the NAI Stock Purchase Agreement), or the Stockholders under Section 7.10(c) of the NAI Stock Purchase Agreement or (ii) restrict any action by such Persons that would be permitted under Section 7.10(c) of the NAI Stock Purchase Agreement.

5.8 Acquisition of Paramount Securities by Skydance. From and after the date hereof and until this Agreement is validly terminated in accordance with Section 6.2, neither Skydance nor its subsidiaries or controlled or controlling affiliates will acquire any shares of capital stock or other equity securities of Paramount or acquire any economic rights to acquire any shares of capital stock or other equity securities of, or any other economic interest (through derivative securities or otherwise) in, Paramount, except pursuant to the Transaction Agreement, the NAI Stock Purchase Agreement, the Subscription Agreements, and the ancillary agreements and transactions contemplated thereby.

5.9 Conduct Under the NAI Stock Purchase Agreement. The Stockholders shall comply with, and shall and shall cause their respective Affiliates to use their respective reasonable best efforts to ensure that NAI complies with, the terms and conditions of the NAI Stock Purchase Agreement.

ARTICLE VI

MISCELLANEOUS

6.1 Notices. Any notice or other communication required or permitted to be delivered to any Party under this Agreement shall be in writing and shall be deemed properly delivered, given and received (a) upon receipt when delivered by hand, (ii) one (1) Business Day after being sent by commercial overnight courier service, or (iii) upon transmission during normal business hours (and if not, the next Business Day) if sent via email with confirmation of receipt (other than automatic confirmation of receipt); provided that, in each case, the notice or other communication is

 

F-8


Table of Contents

sent to the physical address or email address set forth beneath the name of such Party as follows (or to such other physical address or email address as such Party shall have specified in a written notice given to the other Parties):

if to Skydance:

Skydance Media, LLC

2900 Olympic Boulevard

Santa Monica, CA 90404

Attention:         

                  

             

                  

               

with a copy to (which shall not constitute notice):

Latham & Watkins LLP

1271 Avenue of the Americas

New York, NY 10020

Attention:  Justin Hamill

      Bradley Faris

      Ian Nussbaum

      Max Schleusener

Email:    Justin.Hamill@lw.com

      Bradley.Faris@lw.com

      Ian.Nussbaum@lw.com

      Max.Schleusener@lw.com

if to Paramount:

Paramount Global

1515 Broadway

New York, NY 10036

Attention: General Counsel

Email: ParamountGlobalLegalNotices@paramount.com

with a copy to (which shall not constitute notice):

Cravath, Swaine & Moore LLP

Two Manhattan West

375 Ninth Avenue

New York, NY 10001

Attention:    Faiza J. Saeed

      Daniel J. Cerqueira

      Claudia J. Ricciardi

Email:    fsaeed@cravath.com

      dcerqueira@cravath.com

      cricciardi@cravath.com

with a copy to (which shall not constitute notice):

Simpson Thacher & Bartlett LLP

425 Lexington Avenue

New York, NY 10017

Attention:    Eric Swedenburg

        Katherine Krause

Email:    eswedenburg@stblaw.com

      katherine.krause@stblaw.com

 

F-9


Table of Contents

if to a Stockholder, to such Stockholder’s address or email address set forth across from such Stockholder’s name on Schedule A,

with a copy to (which shall not constitute notice):

Ropes & Gray LLP

1211 Avenue of the Americas

New York, New York 10036

Attention

Attention:    Jackie Cohen

      Emily Oldshue

Email:    Jackie.Cohen@ropesgray.com

      Emily.Oldshue@ropesgray.com

6.2 Termination. Upon the valid termination of the Transaction Agreement in accordance with its terms, this Agreement shall terminate automatically, without any notice or other action by any Person; provided, however, that the provisions of this Article VI shall survive in full force and effect such termination of this Agreement. Upon the consummation of the Transactions contemplated by the Transaction Agreement, Article I through Article V of this Agreement shall terminate automatically, without notice or action by any Person and no Party shall have any further obligations or liabilities under such Articles; provided, however, that the provisions of Section 5.3 the applicable definitions contained or referenced therein shall survive in full force and effect. Nothing set forth in this Section 6.2 shall relieve any Party from liability for any breach of this Agreement prior to termination of any provision hereof.

6.3 Interpretation and Rules of Construction. Section 10.13 of the Transaction Agreement shall apply to, and govern, this Agreement, mutatis mutandis.

6.4 Severability. Any term or provision of this Agreement that is invalid or unenforceable in any situation in any jurisdiction shall not affect the validity or enforceability of the remaining terms and provisions of this Agreement or the validity or enforceability of the offending term or provision in any other situation or in any other jurisdiction. If a final judgment of a court of competent jurisdiction declares that any term or provision of this Agreement is invalid or unenforceable, the Parties shall not object to the court making such determination having the power to limit such term or provision, to delete specific words or phrases, or to replace such term or provision with a term or provision that is valid, enforceable, and that comes closest to expressing the intention of the invalid or unenforceable term or provision, and this Agreement shall be valid and enforceable as so modified. In the event such court does not exercise the power available to it in the prior sentence, this Agreement shall be deemed amended to replace such invalid or unenforceable term or provision with a valid and enforceable term or provision that will most closely achieve the economic, business, and other purposes of such invalid or unenforceable term or provision.

6.5 Entire Agreement; Counterparts. This Agreement, the NAI Stock Purchase Agreement, the Ancillary Agreements (as defined in the NAI Stock Purchase Agreement) and the Transaction Agreement constitute the entire agreement and supersede all prior and concurrent agreements and understandings, both written and oral, among or between any of the Parties, with respect to the subject matter hereof. This Agreement may be executed in several counterparts, each of which shall be deemed an original and all of which shall constitute one and the same instrument. The exchange of a fully executed Agreement (in counterparts or otherwise) by PDF shall be sufficient to bind the Parties to the terms and conditions of this Agreement.

6.6 Assignability. This Agreement shall be binding upon, and shall be enforceable by and inure solely to the benefit of, the Parties and their respective successors and permitted assigns; provided that neither this Agreement nor any right or obligation hereunder may be assigned without the prior written consent of the other Parties, and any attempted assignment of this Agreement or any such right or obligation without such consent shall be void ab initio and of no effect.

 

F-10


Table of Contents

6.7 Parties in Interest. This Agreement shall be binding upon and inure solely to the benefit of each Party and their respective successors and permitted assigns, and nothing in this Agreement, express or implied, is intended to or shall confer upon any other person any right, benefit or remedy of any nature whatsoever under or by reason of this Agreement, except for (1) the rights of the Non-Recourse Parties set forth in Section 6.12 and (2) the rights of New Paramount set forth in Section 5.3.

6.8 Specific Performance. The Parties agree that irreparable damage for which monetary damages, even if available, would not be an adequate remedy, would occur in the event that any Party does not perform its obligations under the provisions of this Agreement in accordance with its terms or otherwise breaches such provisions. Subject to the following sentence, the Parties shall be entitled to an injunction or injunctions, specific performance, or other non-monetary equitable relief, to prevent breaches of this Agreement and to enforce specifically the terms and provisions hereof in the Chosen Courts without proof of damages or otherwise, this being in addition to any other remedy to which they are entitled under this Agreement. No Party shall oppose the granting of an injunction, specific performance, or other equitable relief on the basis that the other Parties have an adequate remedy at law or that an award of specific performance is unenforceable, invalid or not an appropriate remedy for any reason at law or equity. Any Party seeking any injunction or other equitable relief to prevent any breach of this Agreement or to enforce specifically the terms and provisions of this Agreement in accordance with this Section 6.8 shall not be required to provide any bond or other security in connection with any such order or injunction.

6.9 Governing Law.

(a) This Agreement shall be governed by, and construed in accordance with, Delaware Law, without giving effect to any law, rule, or provision that would cause the application of any Law other than Delaware Law. The Parties expressly acknowledge and agree that: (i) the requirements of 6 Del. C. § 2708 are satisfied by the provisions of this Agreement and that such statute mandates the application of Delaware Law to this Agreement, the relationship of the Parties, the performance by the Parties of their respective obligations hereunder, and the interpretation and enforcement of the rights and duties of any Party; (ii) the Parties have a reasonable basis for the application of Delaware Law to this Agreement, the relationship of the Parties, the performance by the Parties of their respective obligations hereunder, and the interpretation and enforcement of the rights and duties of any Party; (iii) no other jurisdiction has a materially greater interest in the foregoing; and (iv) the application of Delaware Law would not be contrary to the fundamental policy of any other jurisdiction that, absent the Parties’ choice of Delaware Law hereunder, would have an interest in the foregoing.

(b) Subject to Section 6.9(a), in any Legal Proceeding arising out of or relating to this Agreement or the performance by the Parties of their respective obligations hereunder, each of the Parties irrevocably and unconditionally: (i) consents and submits to the exclusive jurisdiction and venue of the Court of Chancery of the State of Delaware and any state appellate court therefrom or, if such court lacks subject matter jurisdiction, any other state or federal court in the State of Delaware (the “Chosen Courts”); (ii) agrees that it will not attempt to deny or defeat such personal jurisdiction of such Chosen Court by motion, other request for leave, or other Legal Proceeding; (iii) agrees that any Legal Proceeding arising out of or relating to this Agreement or the performance by the Parties of their respective obligations hereunder shall be brought, tried, and determined only in the Chosen Courts; (iv) waives any claim of improper venue or any claim that the appropriate Chosen Court is an inconvenient forum; and (v) agrees that it will not bring any Legal Proceeding arising out of or relating to this Agreement or the performance by the Parties of their respective obligations hereunder hereby in any court or elsewhere other than the Chosen Courts. Each of the Parties irrevocably consents to service of process in the same manner as for the giving of notices under Section 6.1 or any other manner permitted by applicable Law. A final judgment in any Legal Proceeding commenced in accordance with this Section 6.9(b) shall be conclusive and may be enforced in other jurisdictions by suit on the judgment or in any other manner provided by applicable Law; provided that nothing in the foregoing shall restrict any Party’s right to seek any post-judgment relief regarding, or any appeal from, such final trial court judgment.

 

F-11


Table of Contents

6.10 Waiver of Jury Trial. EACH PARTY IRREVOCABLY WAIVES ANY RIGHT TO A TRIAL BY JURY IN ANY LEGAL PROCEEDING BETWEEN OR AMONG THE PARTIES ARISING OUT OF OR RELATING TO THE SUBJECT MATTER OF THIS AGREEMENT, OR THE PARTIES’ RESPECTIVE OBLIGATIONS HEREUNDER. EACH PARTY HEREBY (I) CERTIFIES THAT NO REPRESENTATIVE, AGENT OR ATTORNEY OF ANY OTHER PARTY HAS REPRESENTED, EXPRESSLY OR OTHERWISE, THAT SUCH OTHER PARTY WOULD NOT, IN THE EVENT OF LITIGATION, SEEK TO ENFORCE THE FOREGOING WAIVER, AND (II) ACKNOWLEDGES THAT IT HAS BEEN INDUCED TO ENTER INTO THIS AGREEMENT, AS APPLICABLE, BY, AMONG OTHER THINGS, THE MUTUAL WAIVERS AND CERTIFICATIONS IN THIS SECTION 6.10.

6.11 Amendments and Waivers. This Agreement may not be amended, modified or waived in any manner, whether by course of conduct or otherwise, except by an instrument in writing specifically designated as an amendment or waiver, as applicable, hereto, signed on behalf of each of the Parties in interest at the time of the amendment or waiver, as applicable. The failure of any Party to assert any of its rights under this Agreement or otherwise shall not constitute a waiver of those rights.

6.12 Non-Recourse. This Agreement may only be enforced against, and any Legal Proceeding based upon, arising out of, or related to this Agreement, or the negotiation, execution or performance of this Agreement, may only be brought against the entities that are expressly named as parties hereto and then only with respect to the specific obligations set forth herein with respect to such Party. No past, present or future director, officer, employee, incorporator, member, partner, stockholder, Affiliate, agent, attorney, advisor or representative or Affiliate of any of the foregoing (collectively, the “Non-Recourse Parties”) shall have any liability (whether in contract, tort, equity or otherwise) for any one or more of the representations, warranties, covenants, agreements or other obligations or liabilities of any Party under this Agreement or of or for any Legal Proceeding based on, arising out of, or related to this Agreement. In furtherance and not in limitation of the foregoing, each Party covenants, agrees and acknowledges that no recourse under this Agreement shall be sought or had against any Non-Recourse Party.

6.13 Expenses. Unless specified otherwise herein, all expenses incurred in connection with this Agreement shall be paid by the Party incurring such expenses, whether or not the Mergers or any other Transaction is consummated, except as otherwise set forth in this Agreement.

6.14 Further Assurances. Upon the reasonable request of Skydance or Paramount (acting upon the recommendation of the Paramount Special Committee), the Stockholder will execute and deliver, or cause to be executed and delivered, all further documents and instruments and use its reasonable best efforts to take, or cause to be taken, all actions and to do, or cause to be done, all things necessary, proper or advisable, to perform its obligations under this Agreement.

6.15 No Agreement Until Executed. This Agreement shall not be effective unless and until this Agreement is executed by all Parties.

(Signature Pages Follow)

 

F-12


Table of Contents

The Parties are executing this Agreement as of the date first set forth above.

 

SKYDANCE MEDIA, LLC

By:

  /s/ David Ellison
 

Name: David Ellison

 

Title: Chief Executive Officer

PARAMOUNT GLOBAL

By:

  /s/ George Cheeks
  Name: George Cheeks
  Title: Office of the CEO, President and Chief Executive Officer, CBS

(Signature Page to Voting and Support Agreement)

 

F-13


Table of Contents

The Parties are executing this Agreement as of the date first set forth above.

 

NATIONAL AMUSEMENTS, INC.
By:   /s/ Paula J. Keough
  Name: Paula J. Keough
  Title: Vice President
NAI ENTERTAINMENT HOLDINGS LLC
By:   /s/ Paula J. Keough
  Name: Paula J. Keough
  Title: Vice President
SPV - NAIEH LLC
By:   /s/ Paula J. Keough
  Name: Paula J. Keough
  Title: Vice President

(Signature Page to Voting and Support Agreement)

 

F-14


Table of Contents

The Parties are executing this Agreement as of the date first set forth above.

 

The Shari Ellin Redstone Trust
By:   /s/ Shari E. Redstone
  Name: Shari E. Redstone
  Title: Trustee
The Shari E. Redstone Qualified Annuity Interest Trust XVIII
By:   /s/ Shari E. Redstone
  Name: Shari E. Redstone
  Title: Trustee

(Signature Page to Voting and Support Agreement)

 

F-15


Table of Contents

PART II: INFORMATION NOT REQUIRED IN PROSPECTUS

 

Item 20.

Indemnification of Directors and Officers

New Paramount

New Paramount is incorporated in the State of Delaware.

DGCL. Section 145(a) of the DGCL provides that a corporation may indemnify any person who was or is a party or is threatened to be made a party to any threatened, pending or completed action, suit or proceeding, whether civil, criminal, administrative or investigative (other than an action by or in the right of the corporation), by reason of the fact that the person is or was a director, officer, employee or agent of the corporation, or is or was serving at the request of the corporation as a director, officer, employee or agent of another corporation, partnership, joint venture, trust or other enterprise, against expenses (including attorneys’ fees), judgments, fines and amounts paid in settlement actually and reasonably incurred by the person in connection with such action, suit or proceeding if the person acted in good faith and in a manner the person reasonably believed to be in or not opposed to the best interests of the corporation, and, with respect to any criminal action or proceeding, had no reasonable cause to believe the person’s conduct was unlawful. The termination of any action, suit or proceeding by judgment, order, settlement, conviction or upon a plea of nolo contendere or its equivalent, shall not, of itself, create a presumption that the person did not act in good faith and in a manner which the person reasonably believed to be in or not opposed to the best interests of the corporation, and, with respect to any criminal action or proceeding, had reasonable cause to believe that the person’s conduct was unlawful.

Section 145(b) of the DGCL states that a corporation may indemnify any person who was or is a party or is threatened to be made a party to any threatened, pending or completed action or suit by or in the right of the corporation to procure a judgment in its favor by reason of the fact that the person is or was a director, officer, employee or agent of the corporation, or is or was serving at the request of the corporation as a director, officer, employee or agent of another corporation, partnership, joint venture, trust or other enterprise against expenses (including attorneys’ fees) actually and reasonably incurred by the person in connection with the defense or settlement of such action or suit if the person acted in good faith and in a manner the person reasonably believed to be in or not opposed to the best interests of the corporation and except that no indemnification shall be made in respect of any claim, issue or matter as to which the person shall have been adjudged to be liable to the corporation unless and only to the extent that the Delaware Court of Chancery or the court in which such action or suit was brought shall determine upon application that, despite the adjudication of liability but in view of all the circumstances of the case, the person is fairly and reasonably entitled to indemnity for such expenses as the Delaware Court of Chancery or such other court shall deem proper.

Section 145(c) of the DGCL provides that to the extent that a present or former director or officer of a corporation has been successful on the merits or otherwise in defense of any action, suit or proceeding referred to in subsections (a) and (b) of Section 145, or in defense of any claim, issue or matter therein, such person shall be indemnified against expenses (including attorneys’ fees) actually and reasonably incurred by such person in connection therewith.

Section 145(d) of the DGCL states that any indemnification under subsections (a) and (b) of Section 145 (unless ordered by a court) shall be made by the corporation only as authorized in the specific case upon a determination that indemnification of the present or former director, officer, employee or agent is proper in the circumstances because the person has met the applicable standard of conduct set forth in subsections (a) and (b) of Section 145. Such determination shall be made with respect to a person who is a director or officer at the time of such determination (1) by a majority vote of the directors who are not parties to such action, suit or proceeding, even though less than a quorum, (2) by a committee of such directors designated by majority vote of such directors, even though less than a quorum, (3) if there are no such directors, or if such directors so direct, by independent legal counsel in a written opinion or (4) by the stockholders.

 

II-1


Table of Contents

Section 145(f) of the DGCL states that the indemnification and advancement of expenses provided by, or granted pursuant to, the other subsections of Section 145 shall not be deemed exclusive of any other rights to which those seeking indemnification or advancement of expenses may be entitled under any bylaw, agreement, vote of stockholders or disinterested directors or otherwise, both as to action in such person’s official capacity and as to action in another capacity while holding such office.

Section 145(g) of the DGCL provides that a corporation shall have the power to purchase and maintain insurance on behalf of any person who is or was a director, officer, employee or agent of the corporation, or is or was serving at the request of the corporation as a director, officer, employee or agent of another corporation, partnership, joint venture, trust or other enterprise, against any liability asserted against such person and incurred by such person in any such capacity or arising out of such person’s status as such, whether or not the corporation would have the power to indemnify such person against such liability under the provisions of Section 145.

Section 145(j) of the DGCL states that the indemnification and advancement of expenses provided by, or granted pursuant to, Section 145 shall, unless otherwise provided when authorized or ratified, continue as to a person who has ceased to be a director, officer, employee or agent and shall inure to the benefit of the heirs, executors and administrators of such a person.

Section 102(b)(7) of the DGCL allows a corporation to include in its certificate of incorporation a provision eliminating or limiting the personal liability of a director to the corporation or its stockholders for monetary damages for breach of fiduciary duty as a director, except in cases where the director breached his or her duty of loyalty to the corporation or its stockholders, the director’s act or omission was not in good faith or which involved intentional misconduct or a knowing violation of the law, the director willfully or negligently authorized the unlawful payment of a dividend or approved an unlawful stock redemption or repurchase, or where the director obtained an improper personal benefit. New Paramount’s A&R Charter contains provisions that eliminate directors’ personal liability in certain circumstances, including the instances described above.

New Paramount’s A&R Charter and A&R Bylaws. New Paramount’s A&R Charter and A&R Bylaws will provide that New Paramount shall indemnify any person who was or is involved in, or is threatened to be involved in, any threatened, pending or completed action, suit or proceeding, whether civil, criminal, administrative or investigative, by reason of the fact that he or she is or was a director, officer or employee of New Paramount, or is or was serving at the request of New Paramount as a director, officer (including, without limitation, a trustee) employee or agent of another corporation, limited liability company, partnership, joint venture, trust or other enterprise, to the fullest extent authorized by the DGCL, as the same exists or may hereafter be amended, against judgments, fines, amounts paid in settlement and expenses (including attorneys’ fees), actually and reasonably incurred by him or her in connection with such action, suit or proceeding. Notwithstanding the foregoing, except with respect to proceedings to enforce rights to indemnification and advancement of expenses, New Paramount shall indemnify an indemnitee in connection with a proceeding (or part thereof) initiated by the indemnitee, if and only if the New Paramount Board authorized the bringing of the action, suit or proceeding (or part thereof) in advance of the commencement of the proceeding.

New Paramount’s A&R Charter and A&R Bylaws provide that, to the extent that a director, officer or employee of New Paramount has been successful on the merits or otherwise in defense of any action, suit or proceeding referred to above, or in defense of any claim, issue or matter therein, such person shall be indemnified against expenses (including attorneys’ fees) actually and reasonably incurred by that person in connection therewith.

Indemnification Agreements. The indemnification and advancement of expenses provided by, or granted pursuant to, the indemnification provisions of the A&R Charter and the A&R Bylaws shall not be deemed exclusive of any other rights to which a person seeking indemnification or advancement of expenses may be entitled under any statute, bylaw, agreement, vote of stockholders or disinterested directors or otherwise, both as to action in his or her official capacity and as to action in another capacity while holding such office. Without

 

II-2


Table of Contents

limiting the foregoing, New Paramount is authorized to enter into an agreement with any director, officer or employee of New Paramount providing indemnification for such person against expenses, including attorneys’ fees, judgments, fines and amounts paid in settlement that result from any threatened, pending or completed action, suit or proceeding, whether civil, criminal, administrative or investigative, including any action, suit or proceeding by or in the right of New Paramount, that arises by reason of the fact that such person is or was a director, officer or employee of New Paramount, or is or was serving at the request of New Paramount as a director, officer or employee of another corporation, limited liability company, partnership, joint venture, trust or other enterprise, to the fullest extent allowed by law, except that no such agreement shall provide for indemnification for any actions that constitute fraud, actual dishonesty or willful misconduct. Pursuant to the foregoing authorization, New Paramount will enter into indemnification agreements with each of its directors.

Liability Insurance. New Paramount may purchase and maintain insurance on behalf of any person who is or was a director, officer or employee of New Paramount, or is or was serving at the request of New Paramount as a director, officer or employee of another corporation, limited liability company, partnership, joint venture, trust or other enterprise against any liability asserted against him or her and incurred by him or her in any such capacity, or arising out of his or her status as such, whether or not New Paramount would have the power to indemnify him or her against such liability under the provisions of New Paramount’s A&R Charter or A&R Bylaws. New Paramount will purchase certain liability insurance for its officers and directors as permitted by Section 145(g) of the DGCL.

The foregoing statements are subject to the detailed provisions of Sections 145 and 102 of the DGCL and New Paramount’s A&R Charter and A&R Bylaws.

Paramount

Paramount is incorporated in the State of Delaware.

DGCL. Section 145(a) of the DGCL provides that a corporation may indemnify any person who was or is a party or is threatened to be made a party to any threatened, pending or completed action, suit or proceeding, whether civil, criminal, administrative or investigative (other than an action by or in the right of the corporation), by reason of the fact that the person is or was a director, officer, employee or agent of the corporation, or is or was serving at the request of the corporation as a director, officer, employee or agent of another corporation, partnership, joint venture, trust or other enterprise, against expenses (including attorneys’ fees), judgments, fines and amounts paid in settlement actually and reasonably incurred by the person in connection with such action, suit or proceeding if the person acted in good faith and in a manner the person reasonably believed to be in or not opposed to the best interests of the corporation, and, with respect to any criminal action or proceeding, had no reasonable cause to believe the person’s conduct was unlawful. The termination of any action, suit or proceeding by judgment, order, settlement, conviction or upon a plea of nolo contendere or its equivalent, shall not, of itself, create a presumption that the person did not act in good faith and in a manner which the person reasonably believed to be in or not opposed to the best interests of the corporation, and, with respect to any criminal action or proceeding, had reasonable cause to believe that the person’s conduct was unlawful.

Section 145(b) of the DGCL states that a corporation may indemnify any person who was or is a party or is threatened to be made a party to any threatened, pending or completed action or suit by or in the right of the corporation to procure a judgment in its favor by reason of the fact that the person is or was a director, officer, employee or agent of the corporation, or is or was serving at the request of the corporation as a director, officer, employee or agent of another corporation, partnership, joint venture, trust or other enterprise against expenses (including attorneys’ fees) actually and reasonably incurred by the person in connection with the defense or settlement of such action or suit if the person acted in good faith and in a manner the person reasonably believed to be in or not opposed to the best interests of the corporation and except that no indemnification shall be made in respect of any claim, issue or matter as to which the person shall have been adjudged to be liable to the corporation unless and only to the extent that the Delaware Court of Chancery or the court in which such action

 

II-3


Table of Contents

or suit was brought shall determine upon application that, despite the adjudication of liability but in view of all the circumstances of the case, the person is fairly and reasonably entitled to indemnity for such expenses as the Delaware Court of Chancery or such other court shall deem proper.

Section 145(c) of the DGCL provides that to the extent that a present or former director or officer of a corporation has been successful on the merits or otherwise in defense of any action, suit or proceeding referred to in subsections (a) and (b) of Section 145, or in defense of any claim, issue or matter therein, such person shall be indemnified against expenses (including attorneys’ fees) actually and reasonably incurred by such person in connection therewith.

Section 145(d) of the DGCL states that any indemnification under subsections (a) and (b) of Section 145 (unless ordered by a court) shall be made by the corporation only as authorized in the specific case upon a determination that indemnification of the present or former director, officer, employee or agent is proper in the circumstances because the person has met the applicable standard of conduct set forth in subsections (a) and (b) of Section 145. Such determination shall be made with respect to a person who is a director or officer at the time of such determination (1) by a majority vote of the directors who are not parties to such action, suit or proceeding, even though less than a quorum, (2) by a committee of such directors designated by majority vote of such directors, even though less than a quorum, (3) if there are no such directors, or if such directors so direct, by independent legal counsel in a written opinion or (4) by the stockholders.

Section 145(f) of the DGCL states that the indemnification and advancement of expenses provided by, or granted pursuant to, the other subsections of Section 145 shall not be deemed exclusive of any other rights to which those seeking indemnification or advancement of expenses may be entitled under any bylaw, agreement, vote of stockholders or disinterested directors or otherwise, both as to action in such person’s official capacity and as to action in another capacity while holding such office.

Section 145(g) of the DGCL provides that a corporation shall have the power to purchase and maintain insurance on behalf of any person who is or was a director, officer, employee or agent of the corporation, or is or was serving at the request of the corporation as a director, officer, employee or agent of another corporation, partnership, joint venture, trust or other enterprise, against any liability asserted against such person and incurred by such person in any such capacity or arising out of such person’s status as such, whether or not the corporation would have the power to indemnify such person against such liability under the provisions of Section 145.

Section 145(j) of the DGCL states that the indemnification and advancement of expenses provided by, or granted pursuant to, Section 145 shall, unless otherwise provided when authorized or ratified, continue as to a person who has ceased to be a director, officer, employee or agent and shall inure to the benefit of the heirs, executors and administrators of such a person.

Section 102(b)(7) of the DGCL allows a corporation to include in its certificate of incorporation a provision eliminating or limiting the personal liability of a director or officer to the corporation or its stockholders for monetary damages for breach of fiduciary duty as a director or officer, except where the director or officer breached his or her duty of loyalty to the corporation or its stockholders, where the director’s or officer’s act or omission was not in good faith or which involved intentional misconduct or a knowing violation of law, in the case of a director, where the director willfully or negligently authorized the unlawful payment of a dividend or approved an unlawful stock redemption or repurchase, where the director obtained an improper personal benefit or, in the case of an officer, in any action by or in the right of the corporation. The Paramount charter contains provisions that eliminate directors’ and officers’ personal liability in certain circumstances, including the instances described above.

Paramount’s Amended and Restated Certificate of Incorporation and Amended and Restated Bylaws. Paramount’s amended and restated certificate of incorporation and amended and restated bylaws provide that Paramount shall indemnify any person who was or is involved in, or is threatened to be involved in, any

 

II-4


Table of Contents

threatened, pending or completed action, suit or proceeding, whether civil, criminal, administrative or investigative, by reason of the fact that he or she is or was a director, officer or employee of Paramount, or is or was serving at the request of Paramount as a director, officer or employee (including trustee) of another corporation, limited liability company, partnership, joint venture, trust or other enterprise, to the fullest extent authorized by the DGCL, as the same exists or may hereafter be amended, against judgments, fines, amounts paid in settlement and expenses (including attorneys’ fees), actually and reasonably incurred by him or her in connection with such action, suit or proceeding. Notwithstanding the foregoing, except with respect to proceedings to enforce rights to indemnification and advancement of expenses, Paramount shall indemnify an indemnitee in connection with a proceeding (or part thereof) initiated by the indemnitee, if and only if the Paramount Board authorized the bringing of the action, suit or proceeding (or part thereof) in advance of the commencement of the proceeding.

Paramount’s amended and restated certificate of incorporation and amended and restated bylaws provide that, to the extent that a person referred to in the paragraph above has been successful on the merits or otherwise in defense of any action, suit or proceeding referred to above, or in defense of any claim, issue or matter therein, such person shall be indemnified against expenses (including attorneys’ fees) actually and reasonably incurred by that person in connection therewith.

Indemnification Agreements. The indemnification and advancement of expenses provided by, or granted pursuant to, the indemnification provisions of Paramount’s amended and restated certificate of incorporation and amended and restated bylaws shall not be deemed exclusive of any other rights to which a person seeking indemnification or advancement of expenses may be entitled under any statute, bylaw, agreement, vote of stockholders or disinterested directors or otherwise, both as to action in his or her official capacity and as to action in another capacity while holding such office. Without limiting the foregoing, Paramount is authorized to enter into an agreement with any director, officer or employee of Paramount providing indemnification for such person against expenses, including attorneys’ fees, judgments, fines and amounts paid in settlement that result from any threatened, pending or completed action, suit or proceeding, whether civil, criminal, administrative or investigative, including any action, suit or proceeding by or in the right of Paramount, that arises by reason of the fact that such person is or was a director, officer or employee of Paramount, or is or was serving at the request of Paramount as a director, officer or employee of another corporation, limited liability company, partnership, joint venture, trust or other enterprise, to the fullest extent allowed by law, except that no such agreement shall provide for indemnification for any actions that constitute fraud, actual dishonesty or willful misconduct. Pursuant to the foregoing authorization, Paramount has entered into indemnification agreements with each of its directors.

Liability Insurance. Paramount may purchase and maintain insurance on behalf of any person who is or was a director, officer or employee of Paramount, or is or was serving at the request of Paramount as a director, officer or employee of another corporation, limited liability company, partnership, joint venture, trust or other enterprise against any liability asserted against him or her and incurred by him or her in any such capacity, or arising out of his or her status as such, whether or not Paramount would have the power to indemnify him or her against such liability under the provisions of Paramount’s amended and restated certificate of incorporation and amended and restated bylaws. Paramount has purchased certain liability insurance for its officers and directors as permitted by Section 145(g) of the DGCL.

The foregoing statements are subject to the detailed provisions of Sections 145 and 102 of the DGCL and Paramount’s amended and restated certificate of incorporation and amended and restated bylaws.

 

II-5


Table of Contents
Item 21.

Exhibits and Financial Statement Schedules

 

Exhibit No.

  

Description

 2.1+*    Transaction Agreement, dated as of July 7, 2024, by and among Skydance Media, LLC, Paramount Global, New Pluto Global, Inc., Pluto Merger Sub, Inc., Pluto Merger Sub II, Inc., Sparrow Merger Sub, LLC and the Upstream Blocker Holders signatory thereto (attached as Annex A to the information statement/prospectus that is part of this registration statement).
 3.1*    Certificate of Incorporation of New Pluto Global, Inc.
 3.2*    Form of Amended and Restated Certificate of Incorporation of Paramount Skydance Corporation to be adopted upon completion of the Transactions (attached as Annex B to the information statement/prospectus that is part of this registration statement).
 3.3*    Bylaws of New Pluto Global, Inc.
 3.4*    Form of Amended and Restated Bylaws of Paramount Skydance Corporation to be adopted upon completion of the Transactions (attached as Annex C to the information statement/prospectus that is part of this registration statement).
 3.5*    Form of Warrant Agreement to be entered into upon completion of the Transactions.
 5.1*    Opinion of Simpson Thacher & Bartlett LLP as to the validity of the securities being registered.
 8.1*    Opinion of Simpson Thacher & Bartlett LLP as to certain tax matters.
10.1+*    Form of Subscription Agreement, dated as of July 7, 2024, by and among Paramount Global, New Pluto Global, Inc. and each PIPE Equity Investor (attached as Annex E to the information statement/prospectus that is part of this registration statement).
10.2+*    Form of Registration Rights Agreement to be entered into upon completion of the Transactions.
10.3+*    Voting and Support Agreement, dated as of July 7, 2024, by and among the parties listed therein (attached as Annex F to the information statement/prospectus that is part of this registration statement).
10.4*    Form of Paramount Skydance Corporation Indemnification and Advancement Agreement to be entered into upon completion of the Transactions.
10.5    Amended and Restated $3.5 Billion Credit Agreement to be entered into upon completion of the Transactions, among Paramount Global; the Subsidiary Borrowers party thereto; the Lenders named therein; JPMorgan Chase Bank, N.A., as Administrative Agent; Citibank, N.A., Bank of America, N.A. and Wells Fargo Bank, National Association, as Syndication Agents; and Deutsche Bank Securities Inc., Goldman Sachs Bank USA, Mizuho Bank, Ltd., Morgan Stanley MUFG Loan Partners, LLC, and Royal Bank of Canada, as Documentation Agents (incorporated by reference to Exhibit 10.1 to the Current Report on Form 8-K of Paramount Global filed August 7, 2024) (File No. 001-09553).
10.6   

Paramount Global Amended and Restated Long-Term Incentive Plan, effective as of June  4, 2024 (incorporated by reference to Annex A to the Definitive Proxy Statement of Paramount Global filed April 22, 2024) (File No. 001-09553).

10.7    Forms of Certificate and Terms and Conditions for equity awards under Paramount Global Amended and Restated Long-Term Incentive Plan:
  

(i) Stock Options (incorporated by reference to  Exhibit 10(c)(ii) to the Annual Report on Form 10-K of CBS Corporation for the fiscal year ended December 31, 2011) (File No. 001-09553).

 

II-6


Table of Contents

Exhibit No.

  

Description

  

(ii)  Performance Share Units (incorporated by reference to  Exhibit 10(b)(iv) to the Annual Report on Form 10-K of ViacomCBS Inc. for the fiscal year ended December 31, 2020) (File No. 001-09553).

  

(iii)  Performance Share Units (incorporated by reference to  Exhibit 10(a) to the Quarterly Report on Form 10-Q of Paramount Global for the quarter ended March 31, 2023) (File No. 001-09553).

  

(iv) Restricted Share Units (incorporated by reference to  Exhibit 10(b)(v) to the Annual Report on Form 10-K of ViacomCBS Inc. for the fiscal year ended December 31, 2020) (File No. 001-09553).

  

(v)   Restricted Share Units (incorporated by reference to  Exhibit 10(b) to the Quarterly Report on Form 10-Q of Paramount Global for the quarter ended March 31, 2023) (File No. 001-09553).

  

(vi) Form of Terms and Conditions for Performance Share Units under ViacomCBS Inc. 2009 Long-Term Incentive Plan (incorporated by reference to Exhibit 10(a) to the Quarterly Report on Form 10-Q of Paramount Global for the quarter ended March 31, 2024) (File No. 001-09553).

10.8    Paramount Global Short-Term Incentive Plan, as amended and restated as of February  13, 2023 (incorporated by reference to Exhibit 10(c) to the Annual Report on Form 10-K of Paramount Global for the fiscal year ended December 31, 2022) (File No. 001-09553).
10.9    Paramount Global Excess 401(k) Plan for Designated Senior Executives—Part A, as amended and restated as of October 1, 2021 (incorporated by reference to  Exhibit 10(b) to the Quarterly Report on Form 10-Q of ViacomCBS Inc. for the quarter ended September 30, 2021) (File No. 001-09553), as amended by Amendment No. 1, effective as of February 16, 2022 (incorporated by reference to  Exhibit 4.5 to the Registration Statement on Form S-8 of Paramount Global filed October 7, 2022) (Registration No. 333-154962).
10.10    Paramount Global Excess 401(k) Plan for Designated Senior Executives—Part B, as amended and restated as of October  1, 2021 (incorporated by reference to Exhibit 10(c) to the Quarterly Report on Form 10-Q of ViacomCBS Inc. for the quarter ended September 30, 2021) (File No. 001-09553), as amended by Amendment No. 1, effective as of February  16, 2022 (incorporated by reference to Exhibit 4.5 to the Registration Statement on Form S-8 of Paramount Global filed October 7, 2022) (File No. 001-09553), as further amended by Amendment No. 2, effective as of January 1, 2021 (incorporated by reference to Exhibit 10(e) to the Annual Report on Form 10-K of Paramount Global for the fiscal year ended December 31, 2022) (File No. 001-09553).
10.11    Paramount Global Bonus Deferral Plan for Designated Senior Executives—Part A, as amended and restated as of October 1, 2021 (incorporated by reference to  Exhibit 10(e) to the Quarterly Report on Form 10-Q of ViacomCBS Inc. for the quarter ended September 30, 2021) (File No. 001-09553), as amended by Amendment No. 1, effective as of February 16, 2022 (incorporated by reference to  Exhibit 4.10 to the Registration Statement on Form S-8 of Paramount Global filed October 7, 2022) (File No. 001-09553).
10.12    Paramount Global Bonus Deferral Plan for Designated Senior Executives—Part B, as amended and restated as of October 1, 2021 (incorporated by reference to  Exhibit 10(f) to the Quarterly Report on Form 10-Q of ViacomCBS Inc. for the quarter ended September 30, 2021) (File No. 001-09553), as amended by Amendment No. 1, effective as of February 16, 2022 (incorporated by reference to  Exhibit 4.10 to the Registration Statement on Form S-8 of Paramount Global filed October 7, 2022) (File No. 001-09553).

 

II-7


Table of Contents

Exhibit No.

  

Description

10.13    Viacom Inc. 2016 Long-Term Management Incentive Plan (incorporated by reference to Exhibit A to the Definitive Proxy Statement of Viacom Inc. filed January 23, 2015) (File No. 001-32686).
10.14    Forms of Terms and Conditions to the Certificates for equity awards under the Viacom Inc. 2016 Long-Term Management Incentive Plan:
  

(i) Stock Options (incorporated by reference to Exhibit 10.3 to the Quarterly Report on Form 10-Q of Viacom Inc. for the quarter ended June 30, 2016) (File No. 001-32686).

  

(ii)  Performance Share Units (incorporated by reference to  Exhibit 10(g)(iv) to the Annual Report on Form 10-K of ViacomCBS Inc. for the fiscal year ended December 31, 2020) (File No. 001-09553).

  

(iii)  Restricted Share Units (incorporated by reference to  Exhibit 10(g)(v) to the Annual Report on Form 10-K of ViacomCBS Inc. for the fiscal year ended December 31, 2020) (File No. 001-09553).

10.15    Viacom Excess Pension Plan, as amended and restated as of January 1, 2023 (incorporated by reference to Exhibit 10(j) to the Annual Report on Form 10-K of Paramount Global for the fiscal year ended December 31, 2022) (File No. 001-09553).
10.16    Viacom Excess 401(k) Plan for Designated Senior Executives, as amended and restated as of October  1, 2021 (incorporated by reference to Exhibit 10(a) to the Quarterly Report on Form 10-Q of ViacomCBS Inc. for the quarter ended September 30, 2021) (File No. 001-09553).
10.17    Viacom Bonus Deferral Plan for Designated Senior Executives, as amended and restated as of October  1, 2021 (incorporated by reference to Exhibit 10(d) to the Quarterly Report on Form 10-Q of ViacomCBS Inc. for the quarter ended September 30, 2021) (File No. 001-09553).
10.18    Summary of Paramount Global Compensation for Outside Directors, as of December 16, 2022 (incorporated by reference to Exhibit 10(m) to the Annual Report on Form 10-K of Paramount Global for the fiscal year ended December 31, 2022) (File No. 001-09553).
10.19    Form of Director Indemnification Agreement (incorporated by reference to Exhibit 10 to the Current Report on Form 8-K of CBS Corporation filed September 18, 2009) (File No. 001-09553).
10.20    CBS Corporation Deferred Compensation Plan for Outside Directors, as amended and restated as of January 29, 2015 (incorporated by reference to  Exhibit 10(k) to the Annual Report on Form 10-K of CBS Corporation for the fiscal year ended December 31, 2014) (File No. 001-09553).
10.21    CBS Corporation 2005 RSU Plan for Outside Directors, as amended and restated as of January  29, 2015 (incorporated by reference to Exhibit 10(m) to the Annual Report on Form 10-K of CBS Corporation for the fiscal year ended December 31, 2014) (File No. 001-09553).
10.22    CBS Corporation 2015 Equity Plan for Outside Directors, effective as of May 21, 2015 (incorporated by reference to Exhibit 10(a) to the Quarterly Report on Form 10-Q of CBS Corporation for the quarter ended June 30, 2015) (File No. 001-09553).
10.23    Viacom Inc. 2011 RSU Plan for Outside Directors, as amended and restated as of January  1, 2016 (incorporated by reference to Exhibit B to the Definitive Proxy Statement of Viacom Inc. filed January 23, 2015) (File No. 001-32686), as further amended and restated as of May 18, 2016 (incorporated by reference to Exhibit 10.2 to the Quarterly Report of Viacom Inc. for the quarter ended June 30, 2016) (File No. 001-32686).

 

II-8


Table of Contents

Exhibit No.

  

Description

10.24    Employment Agreement, dated as of August 13, 2019, between Viacom Inc. and Robert M. Bakish (incorporated by reference to Exhibit 10.4 to CBS Corporation’s Registration Statement No. 333-234238 on Form S-4 filed October 17, 2019) (File No. 333-234238).
10.25    Letter Agreement, dated as of August 13, 2019, between Viacom Inc. and Robert M. Bakish (incorporated by reference to Exhibit 10.5 to CBS Corporation’s Registration Statement No. 333-234238 on Form S-4 filed October 17, 2019) (File No. 333-234238).
10.26    Transition Agreement, dated as of April 29, 2024, between Paramount Global and Robert Bakish (incorporated by reference to Exhibit 10.1 to the Current Report on Form 8-K of Paramount Global filed May 3, 2024) (File No. 001-09553).
10.27    Employment Agreement, dated as of June  28, 2023, between Paramount Global and Naveen Chopra (incorporated by reference to Exhibit 10(a) to the Quarterly Report on Form 10-Q of Paramount Global for the quarter ended June 30, 2023) (File No. 001-09553).
10.28    Employment Agreement, dated as of March  15, 2022, between Paramount Global and Christa A. D’Alimonte (incorporated by reference to Exhibit 10(a) to the Quarterly Report on Form 10-Q of Paramount Global for the quarter ended March 31, 2022) (File No. 001-09553).
10.29    Employment Agreement, dated as of April  11, 2022, between Paramount Global and DeDe Lea (incorporated by reference to Exhibit 10(b) to the Quarterly Report on Form 10-Q of Paramount Global for the quarter ended March 31, 2022) (File No. 001-09553).
10.30    Employment Agreement, dated as of April  11, 2022, between Paramount Global and Nancy Phillips (incorporated by reference to Exhibit 10(c) to the Quarterly Report on Form 10-Q of Paramount Global for the quarter ended March 31, 2022) (File No. 001-09553).
10.31    Letter Agreement, dated as of June 7, 2024, between Paramount Global and Nancy Phillips (incorporated by reference to Exhibit 10(b) to the Quarterly Report on Form 10-Q of Paramount Global for the quarter ended June 30, 2024) (File No. 001-09553).
10.32    Paramount Global Executive Change in Control Severance Protection Plan, effective as of November  16, 2023 (incorporated by reference to Exhibit 10.1 to the Current Report on Form 8-K of Paramount Global filed November 17, 2023) (File No. 001-09553).
10.33    Form of Participant Letter Agreement under Paramount Global Executive Change in Control Severance Protection Plan (incorporated by reference to Exhibit 10.2 to the Current Report on Form 8-K of Paramount Global filed November 17, 2023) (File No. 001-09553).
10.34    Matching Gifts Program for Directors (incorporated by reference to Exhibit 10(aa) to the Annual Report on Form 10-K of CBS Corporation for the fiscal year ended December 31, 2018) (File No. 001-09553).
10.35    Settlement and Release Agreement, effective as of September 9, 2018 (incorporated by reference to Exhibit 10(a) to the Current Report on Form 8-K of CBS Corporation filed September 10, 2018) (File No. 001-09553).
10.36    Amendment No. 1 to the Settlement and Release Agreement, dated as of August  13, 2019, by and among the parties listed therein (incorporated by reference to Exhibit 10.3 to the Current Report on Form 8-K of CBS Corporation filed August 19, 2019) (File No. 001-09553).
10.37    Support Agreement, dated as of August 13, 2019, by and among the parties listed therein (incorporated by reference to Exhibit 10.1 to the Current Report on Form 8-K of CBS Corporation filed August 19, 2019) (File No. 001-09553).

 

II-9


Table of Contents

Exhibit No.

  

Description

10.38    Insurance Procurement and Indemnification Agreement, dated as of July  25, 2023, by and among the parties listed therein (incorporated by reference to Exhibit 10(a) to the Quarterly Report on Form 10-Q of Paramount Global for the quarter ended September 30, 2023) (File No. 001-09553).
21.1*    Subsidiaries of New Pluto Global, Inc.
23.1*    Consent of Simpson Thacher & Bartlett LLP (included in the opinion attached as Exhibit 5.1).
23.2    Consent of PricewaterhouseCoopers LLP.
23.3    Consent of Ernst & Young LLP.
24.1*    Powers of Attorney of Directors and Officers of New Pluto Global, Inc.
99.1    Consent of Centerview Partners LLC.
99.2*    Consent of David Ellison to be named as a director of New Pluto Global, Inc.
99.3*    Consent of Jeffrey Shell to be named as a director of New Pluto Global, Inc.
99.4*    Consent of Gerald Cardinale to be named as a director of New Pluto Global, Inc.
99.5*    Consent of Andrew Gordon to be named as a director of New Pluto Global, Inc.
107*    Filing Fee Table.

 

The instruments defining the rights of holders of the long term debt securities of New Paramount and its subsidiaries are omitted pursuant to paragraph (b)(4)(iii)(A) of Item 601 of Regulation S-K. New Paramount hereby agrees to furnish copies of these instruments to the Securities and Exchange Commission upon request.

+

Certain schedules have been omitted pursuant to Item 601(a)(5) of Regulation S-K. The registrant undertakes to furnish supplemental copies of any of the omitted schedules upon request by the SEC.

*

Previously filed.

 

Item 22.

Undertakings

The undersigned registrant hereby undertakes:

1. To file, during any period in which offers or sales are being made, a post-effective amendment to this registration statement:

 

  (a)

To include any prospectus required by Section 10(a)(3) of the Securities Act;

 

  (b)

To reflect in the prospectus any facts or events arising after the effective date of the registration statement (or the most recent post-effective amendment thereof) which, individually or in the aggregate, represent a fundamental change in the information set forth in the registration statement. Notwithstanding the foregoing, any increase or decrease in volume of securities offered (if the total dollar value of securities offered would not exceed that which was registered) and any deviation from the low or high end of the estimated maximum offering range may be reflected in the form of prospectus filed with the SEC pursuant to Rule 424(b) if, in the aggregate, the changes in volume and price represent no more than 20% change in the maximum aggregate offering price set forth in the “Calculation of Registration Fee” table in the effective registration statement; and

 

  (c)

To include any material information with respect to the plan of distribution not previously disclosed in the registration statement or any material change to such information in the registration statement.

 

II-10


Table of Contents

2. That, for the purpose of determining any liability under the Securities Act, each such post-effective amendment shall be deemed to be a new registration statement relating to the securities offered therein, and the offering of such securities at that time shall be deemed to be the initial bona fide offering thereof.

3. To remove from registration by means of a post-effective amendment any of the securities being registered which remain unsold at the termination of the offering.

4. That, for the purpose of determining liability under the Securities Act to any purchaser, each prospectus filed pursuant to Rule 424(b) as part of a registration statement relating to an offering, other than registration statements relying on Rule 430B or other than prospectuses filed in reliance on Rule 430A, shall be deemed to be part of and included in the registration statement as of the date it is first used after effectiveness; provided, however, that no statement made in a registration statement or prospectus that is part of the registration statement or made in a document incorporated or deemed incorporated by reference into the registration statement or prospectus that is part of the registration statement will, as to a purchaser with a time of contract of sale prior to such first use, supersede or modify any statement that was made in the registration statement or prospectus that was part of the registration statement or made in any such document immediately prior to such date of first use.

5. That, for the purpose of determining liability of the registrant under the Securities Act to any purchaser in the initial distribution of the securities, the undersigned registrant undertakes that in a primary offering of securities of the undersigned registrant pursuant to this registration statement, regardless of the underwriting method used to sell the securities to the purchaser, if the securities are offered or sold to such purchaser by means of any of the following communications, the undersigned registrant will be a seller to the purchaser and will be considered to offer or sell such securities to such purchaser:

 

  (a)

Any preliminary prospectus or prospectus of the undersigned registrant relating to the offering required to be filed pursuant to Rule 424;

 

  (b)

Any free writing prospectus relating to the offering prepared by or on behalf of the undersigned registrant or used or referred to by the undersigned registrant;

 

  (c)

The portion of any other free writing prospectus relating to the offering containing material information about the undersigned registrant or its securities provided by or on behalf of the undersigned registrant; and

 

  (d)

Any other communication that is an offer in the offering made by the undersigned registrant to the purchaser.

6. That, for purposes of determining any liability under the Securities Act, each filing of the registrant’s annual report pursuant to Section 13(a) or Section 15(d) of the Exchange Act (and, where applicable, each filing of an employee benefit plan’s annual report pursuant to Section 15(d) of the Exchange Act) that is incorporated by reference in the registration statement shall be deemed to be a new registration statement relating to the securities offered therein, and the offering of such securities at that time shall be deemed to be the initial bona fide offering thereof.

7. That prior to any public reoffering of the securities registered hereunder through use of a prospectus which is a part of this registration statement, by any person or party who is deemed to be an underwriter within the meaning of Rule 145(c), the issuer undertakes that such reoffering prospectus will contain the information called for by the applicable registration form with respect to reofferings by persons who may be deemed underwriters, in addition to the information called for by the other Items of the applicable form.

8. That every prospectus (a) that is filed pursuant to the paragraph immediately preceding, or (b) that purports to meet the requirements of Section 10(a)(3) of the Securities Act and is used in connection with an offering of securities subject to Rule 415, will be filed as a part of an amendment to the registration statement and will not be used until such amendment is effective, and that, for purposes of determining any liability under

 

II-11


Table of Contents

the Securities Act, each such post-effective amendment shall be deemed to be a new registration statement relating to the securities offered therein, and the offering of such securities at that time shall be deemed to be the initial bona fide offering thereof.

9. Insofar as indemnification for liabilities arising under the Securities Act may be permitted to directors, officers and controlling persons of the registrant pursuant to the foregoing provisions, or otherwise, the registrant has been advised that in the opinion of the SEC such indemnification is against public policy as expressed in the Securities Act and is, therefore, unenforceable. In the event that a claim for indemnification against such liabilities (other than the payment by the registrant of expenses incurred or paid by a director, officer or controlling person of the registrant in the successful defense of any action, suit or proceeding) is asserted by such director, officer or controlling person in connection with the securities being registered, the registrant will, unless in the opinion of its counsel the matter has been settled by controlling precedent, submit to a court of appropriate jurisdiction the question whether such indemnification by it is against public policy as expressed in the Securities Act and will be governed by the final adjudication of such issue.

10. To respond to requests for information that is incorporated by reference into the information statement/prospectus pursuant to Items 4, 10(b), 11, or 13 of this Form, within one business day of receipt of such request, and to send the incorporated documents by first class mail or other equally prompt means. This includes information contained in documents filed subsequent to the effective date of the registration statement through the date of responding to the request.

11. To supply by means of a post-effective amendment all information concerning a transaction, and the company being acquired involved therein, that was not the subject of and included in the registration statement when it became effective.

 

II-12


Table of Contents

SIGNATURES

Pursuant to the requirements of the Securities Act, the registrant has duly caused this registration statement to be signed on its behalf by the undersigned, thereunto duly authorized, in the City of New York, State of New York, on February 12, 2025.

 

NEW PLUTO GLOBAL, INC.
By:   *
  Name: Naveen Chopra
  Title:  President and Chief Financial Officer

Pursuant to the requirements of the Securities Act, this registration statement has been signed by the following persons, in the capacities indicated, on February 12, 2025:

 

Signature

  

Title

*

Chris McCarthy

  

President and Chief Executive Officer,
Showtime/MTV Entertainment Studios and Paramount Media Networks

(Principal Executive Officer)

*

Naveen Chopra

  

Director and Executive Vice President and Chief Financial Officer

(Principal Financial Officer)

*

Katherine Gill-Charest

  

Chief Accounting Officer

(Principal Accounting Officer)

/s/ Caryn Groce

Caryn Groce

   Director

 

*By:  

/s/ Caryn Groce

 

Caryn Groce

(Attorney-in-Fact)

February 12, 2025

EX-23.2

Exhibit 23.2

CONSENT OF INDEPENDENT REGISTERED PUBLIC ACCOUNTING FIRM

We hereby consent to the incorporation by reference in this Amendment No. 4 to the Registration Statement on Form S-4 of New Pluto Global, Inc. of our report dated February 28, 2024 relating to the financial statements, financial statement schedule and the effectiveness of internal control over financial reporting, which appears in Paramount Global’s Annual Report on Form 10-K for the year ended December 31, 2023. We also consent to the reference to us under the heading “Experts” in such Registration Statement.

/s/PricewaterhouseCoopers LLP

New York, New York

February 12, 2025

EX-23.3

Exhibit 23.3

Consent of Independent Auditors

We consent to the reference to our firm under the caption “Experts” and to the use of our report dated November 4, 2024, with respect to the consolidated financial statements of Skydance Media, LLC included in this Amendment No. 4 to the Registration Statement (Form S-4) of New Pluto Global, Inc. for the registration of shares of its Class B common stock.

/s/ Ernst & Young LLP

Los Angeles, California

February 12, 2025

EX-99.1

Exhibit 99.1

 

LOGO

The Special Committee of the Board of Directors

Paramount Global

1515 Broadway

New York, NY 10036

The Special Committee:

We hereby consent to the inclusion of our opinion letter, dated July 7, 2024, to the Special Committee of the Board of Directors of Paramount Global (“Paramount”) as Annex D to, and reference to such opinion letter under the headings “Summary—Opinion of the Special Committee’s Financial Advisor,” “The Transactions—Certain Unaudited Prospective Financial Information,” “The Transactions—Background of the Transactions,” “The Transactions—Recommendations of the Special Committee and the Paramount Board; Paramount’s Reasons for the Transactions and “The Transactions—Opinion of the Special Committee’s Financial Advisor” in, the amended information statement/prospectus of New Pluto Global, Inc. (“New Pluto”), which information statement/prospectus forms a part of the registration statement on Form S-4 of New Pluto, as amended (the “Registration Statement”). In giving such consent, we do not admit that we come within the category of persons whose consent is required under Section 7 of the Securities Act of 1933, as amended (the “Act”), or the rules and regulations of the Securities and Exchange Commission (the “SEC”) promulgated thereunder nor do we hereby admit that we are experts with respect to any part of the Registration Statement within the meaning of the term “experts” as used in the Act or the rules and regulations of the SEC promulgated thereunder.

 

Very truly yours,

/s/ Centerview Partners LLC

CENTERVIEW PARTNERS LLC

February 12, 2025